Шапка

Часть 6 Регуляторы напряжения и силовые узлы

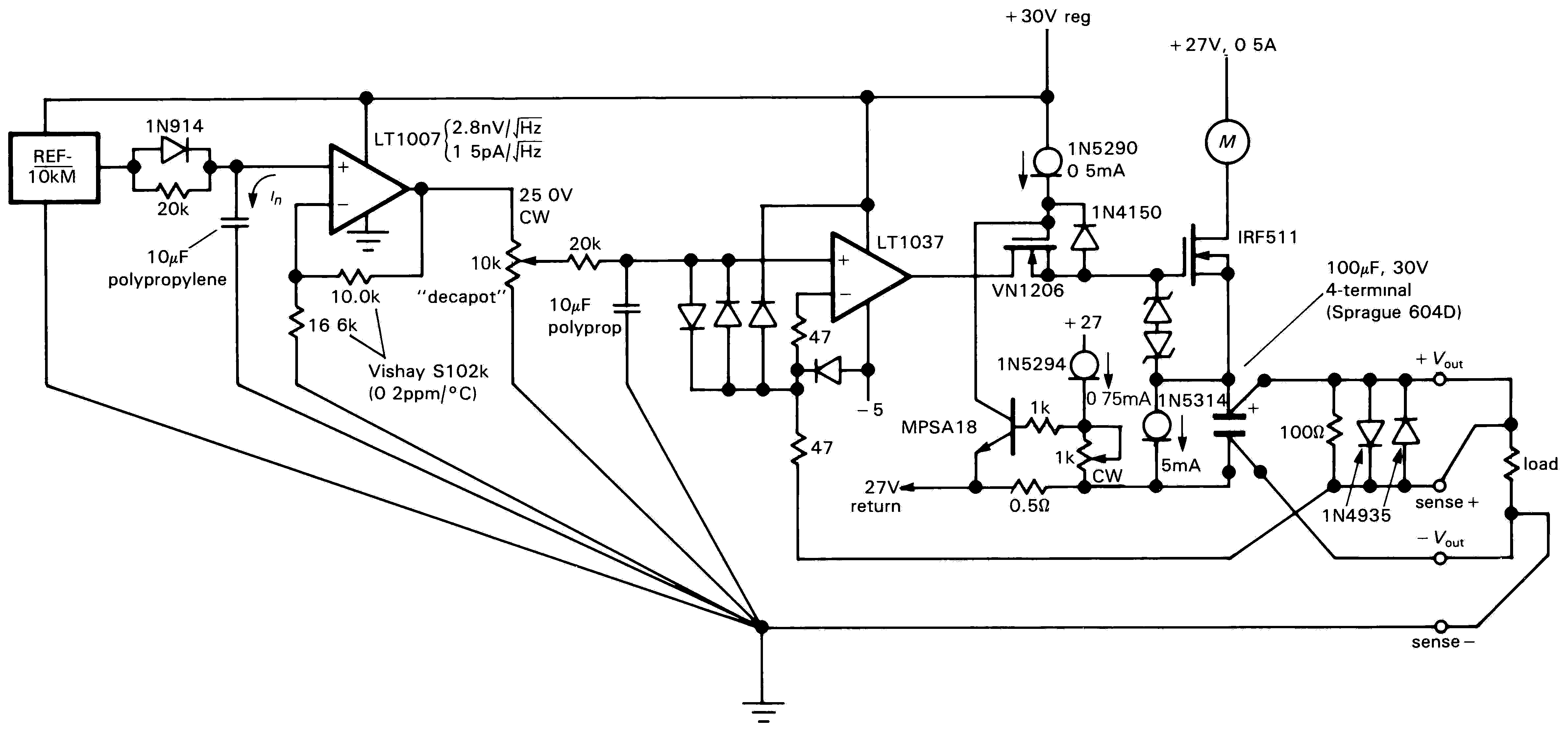
6.21 Источник питания с низким шумом и дрейфом

Источники питания, разбиравшиеся до настоящего момента, выглядят неплохо: типичные пульсации и шум менее милливольта, а температурный дрейф 100 ppm/°C . Это полностью соответствует каждодневной потребности в питании. Но бывают ситуации, когда требуются более высокие параметры, которые нельзя получить от обычного интегрального регулятора. Выходом в такой ситуации будет создание собственного регулятора с использованием самых лучших опорных источников ( если говорить о шуме и стабильности, то это может быть, например, REF101KM ). Стабильность такого уровня ( менее 1 ppm/°C ) гораздо лучше, чем температурные параметры обычных металлоплёночных резисторов ( 50 ppm/°C ). Поэтому придётся проявлять большую осмотрительность при выборе ОУ и пассивных компонентов, чтобы их ошибки и дрейф не испортили общих параметров схемы.

На рис. 6.56 представлена законченная схема источника постоянного тока с исключительно низкими шумами и дрейфом. Конструкция начинается с отличного опорного источника REF101KM фирмы BurrBrown, который гарантирует температурный коэффициент лучше чем 1 ppm/°C и очень низкий шум 6 μVpp в полосе 0.1—10 Hz . Более того, эти цифры достигаются без термостатирования, позволяющего снизить шум стабилитрона с закрытой структурой. После опорного источника стоит фильтр низких частот, дополнительно снижающий шум. Большая ёмкость нужна для ослабления эффекта от токового шума ОУ [* см. шум \(e_nC\) в §8.11.3 ]. Показанный номинал преобразует токовый шум ОУ ( 1.5 pA/\(\sqrt{Hz}\) ) в шумовое напряжение 2.4 nV/\(\sqrt{Hz}\) , которое сравнимо с напряжением шума \(e_n\) ОУ. Используется полипропиленовый конденсатор, потому что утечки ( вернее изменение утечек по времени и температуре ) должны быть меньше 0.1 nA , дабы исключить микровольтовый дрейф выходного напряжения. Опорное напряжение масштабируется до +25 V операционным усилителем. В обратной связи стоят резисторы со сверхнизким температурным коэффициентом ( 0.2 ppm/°C max ). Отметим, что схема питается от +30 V . Опорное напряжение +25.0 V поступает на делитель напряжения, которым выставляется выходное напряжение. Оно опять фильтруется и вновь с использованием конденсатора с низкими утечками. Опорное напряжение делится потенциометром, поэтому температурный коэффициент не важен - измерения в любом случае логометрические .

Рис. 6.56   Особо стабильный малошумящий источник питания

Остальная часть схемы - простой повторитель, использующий прецизионный малошумящий усилитель ошибки для контроля выходного напряжения проходного МОП транзистора. Используется недокорректированный ОУ, т.к. большой выходной конденсатор создаёт основной полюс частотной коррекции. Отметим необычную схему ограничения тока и активное использование токоограничительных диодов ( полевых транзисторов, включённых источниками тока ) для задания рабочих режимов. Стоит обратить внимание и на «измерительные» проводники, через которые контролируется напряжение на нагрузке. В прецизионных устройствах необходимо обращать внимание на шину земли, потому что ток нагрузки 100 mA , текущий по проводнику калибра #20 AWG ( ∅ 0.812 mm ) длиной 1 дюйм создаст на нём падение 100 μV , а это уже 100 ppm ошибки для выходного напряжения 1V . Показанная схема имеет отличные параметры и превосходит типичные цифры шума и дрейфа в 100 раз. Согласно данным фирмы EVI Inc. ( Columbia, MD ), которая любезно предоставила схему, общий шум и пульсации составляют менее 1 μV , температурный коэффициент меньше 1 ppm/°C , выходной импеданс ниже 1 μΩ , а дрейф ниже 1 ppm в день.

См. также схему 8.80D

Previous part:

Next part: