Шапка

Приложение B. Как надо рисовать принципиальные схемы

Хорошо нарисованная схема облегчает понимание принципов работы устройства и сильно облегчает отладку и поиск неисправностей. Плохо нарисованная схема способна только запутать. Придерживаясь нескольких правил и рекомендаций, можно рисовать хорошие схемы столь же быстро, как и плохие. В этом приложении авторы делятся сведениями трёх видов: общими принципами, правилами и советами, а также приводят несколько чуть утрированных примеров, чтобы показать, чего следует избегать.

B.1 Общие принципы

  • Схема должна быть однозначной. Номера выводов, полярности каталожные номера и схемные обозначения компонентов должны указываться чётко и в формате, исключающем ошибочное прочтение.
  • Хорошая схема облегчает понимание принципов её работы. Разделяйте функциональные зоны, не стесняйтесь оставлять свободные места на странице, не старайтесь заполнить всё имеющееся место. Существуют общеупотребительные формы представления элементарных функциональных элементов схем, и именно их и надо использовать. Например, не надо рисовать дифференциальный усилитель как на рис. B.1 . Так его никто не узнает. Аналогично, входы данных и тактирования триггера обычно рисуют слева, выводы установки сверху и снизу, а выходы - справа.

Рис. B.1   Расставляйте компоненты так, чтобы выполняемая ими функция была понятна ( здесь «показан» дифференциальный усилитель ). Нельзя приносить ясность и удобство восприятия в жертву уменьшению размеров схемы

B.2 Правила

  • Соединения проводников обозначают жирной точкой. Простое пересечение без соединения рисуется без точки. Полукруглый мостик в месте пересечения рисовать не надо: от этой практики отказались ещё в 1950-х годах.
  • Четыре провода не должны соединяться в одной точке, т.е. провода не должны пересекаться И соединяться. Это правило часто нарушается, но данную практику следует признать неприемлемой, т.к. пропущенная случайно точка породит новую неправильную схему.
  • Всегда используйте одинаковое изображение для одинаковых схемных элементов. Иначе говоря, не надо рисовать триггер двумя разными способами. Исключение: логика высказываний допускает два изображения одного и того же логического элемента.
  • Связи и компоненты надо выравнивать по горизонтали или вертикали, если для иного расположения нет серьёзных причин.
  • Указывайте номера выводов снаружи графического символа, а их функциональное обозначение - внутри.
  • Рядом со всеми компонентами на схеме должны указываться номиналы или типы. Лучше всего добавлять и схемные обозначения (“refdes”), например, \(R_7\) или \(U_2\) .

B.3 Советы

  • Идентификатор компонента должен стоять непосредственно рядом с графическим символом, образуя чётко видимую группу, включающую графический символ, его схемное обозначение, тип и номинал.
  • В общем случае сигналы идут слева направо. Но не надо делать из этого правила культа, если в результате пострадает читаемость.
  • Располагайте положительный источник возле верхнего края схемы, а отрицательный - возле нижнего. При таком подходе эмиттер npn транзистора будет располагаться внизу, а в pnp - наверху.

  • Не надо продолжать все соединения до шины питания или общего терминала. Используйте символ земли и питания с соответствующими надписями вида «+Vcc», чтобы обозначить требуемое напряжение.
  • Очень полезно обозначать сигналы и функциональные блоки. Весьма удобны схематичные изображения формы сигнала. На схемах цифровых логических устройств очень важно подписывать названия сигналов (например, «/RESET» или «CLK») рядом со связью.
  • Очень полезно делать отводы _1 от схемных символов, перед подключением внешних цепей или изменением направления связи. Например, транзистор надо рисовать как на рис. B.2 .
  • Рис. B.2   Делайте небольшие отводы от графического изображения компонента перед добавлением внешних связей или поворотом линии

  • Оставляйте место вокруг схемных символов, т.е. не рисуйте связи слишком близко к элементам. Схема при этом остаётся не слишком перегруженной, и остаётся место для надписей, номеров выводов и т.п.
  • Подписывайте все элементы, функция которых не очевидна: компаратор или ОУ, счётчик или регистр. Не стесняйтесь изобретать новые символы.
  • Используйте квадраты, овалы или круги для обозначения краевых разъёмов и прочих соединителей. Будьте последовательны.
  • Подписывайте контакты переключателей. Не заставляйте пользователя прослеживать соединения по всей схеме, чтобы понять, что и как переключается.
  • Выводы питания операционных усилителей и логических схем подразумеваются и на схеме обычно не изображаются. Но любые нестандартные варианты (например, ОУ с одним питанием, где вывод «V-» подключён к земле) должны указываться явно. То же относится к неиспользуемым входам.
  • Очень полезно размещать на схеме таблицу с перечислением интегральных компонентов, включающую их схемное обозначение, тип, номера выводов питания и имена подводимых цепей.
  • Включайте заголовочную зону на нижнем краю листа, где должно быть название схемы, прибора, имя автора и выпускающего, дата и регистрационный номер. Зона должна включать место для номера версии и её датировки.
  • Схемы рекомендуется рисовать от руки на обычной бумаге в клетку или миллиметровой бумаге. Это быстрый метод, дающий хороший результат. Используйте простой карандаш ( HB 0.5 mm ) или чернила. Не рисуйте шариковой ручкой или фломастером [* и не думайте, что этот совет устарел ] .

B.4 Простой пример

В качестве иллюстрации ко всему изложенному был нарисован простой пример (рис. B.3 ), включающий «ужасный» и «хороший» примеры. Первый нарушает практически все правила, и его почти невозможно понять. Попробуйте подсчитать, сколько правил рисования здесь нарушено. Все эти ошибки встречались в реальных схемах! ( «Плохая» схема рисовалась в аэропорту в ожидании рейса. Это была отличная возможность поразвлечься, и мы хихикали как ненормальные ).

Рис. B.3   Хорошая схема ( даже слишком ) в «лабораторной тетради» и очень плохая. Угадайте, где какая?

[*
ГЕРБАРИЙ

В качестве чуть более современного дополнения к классикам, ниже приводятся примеры из жизни за окном, нарушающие достаточно много казалось бы простых и очевидных правил.

Посмотрите на них внимательно и не делайте так сами ].

Рис. B.4   Ардуина головного мозга. Обратите внимание на схемные символы AT90 и MT88. HEF4017 тоже не подкачал

Рис. B.5   Выглядит неплохо, только это не электронная схема. Какая-то импровизированная схема соединений

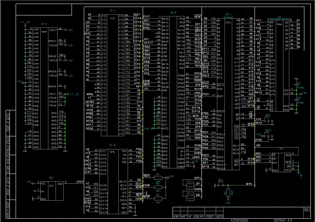
Рис. B.6   Рабочая схема. Прикиньте, сколько правил и рекомендаций она нарушает

Рис. B.7   ЕСКД головного мозга

1 Отводы? Ах, да! Надо проверить этих наркоманов в том электронном притоне... За ними нужен глаз, да глаз! Из-за них постоянно приходится доплачивать надзорной инспекции за переработку! ... Отводы! ...    <-

Previous part:

Next part: