Шапка

X3.9 Высоковольтный щуп с высоким входным импедансом

Постановка задачи. Требуется измерять напряжения в высоковольтных схемах, когда нагрузка от щупа с сопротивлением 10 и даже 100 MΩ недопустима. Решение: познакомьтесь со схемой, которая допускает высокие входные напряжения, имеет входной ток менее микроампера ( а, скорее всего, в пикоамперном диапазоне ) и выдаёт мониторный сигнал \( V_{in}\) /100 . Для такой задачи хорошо подходят высоковольтные МОП транзисторы. Здесь разбираются два подхода к решению.

X3.9.1 МОП повторитель с компенсацией смещения

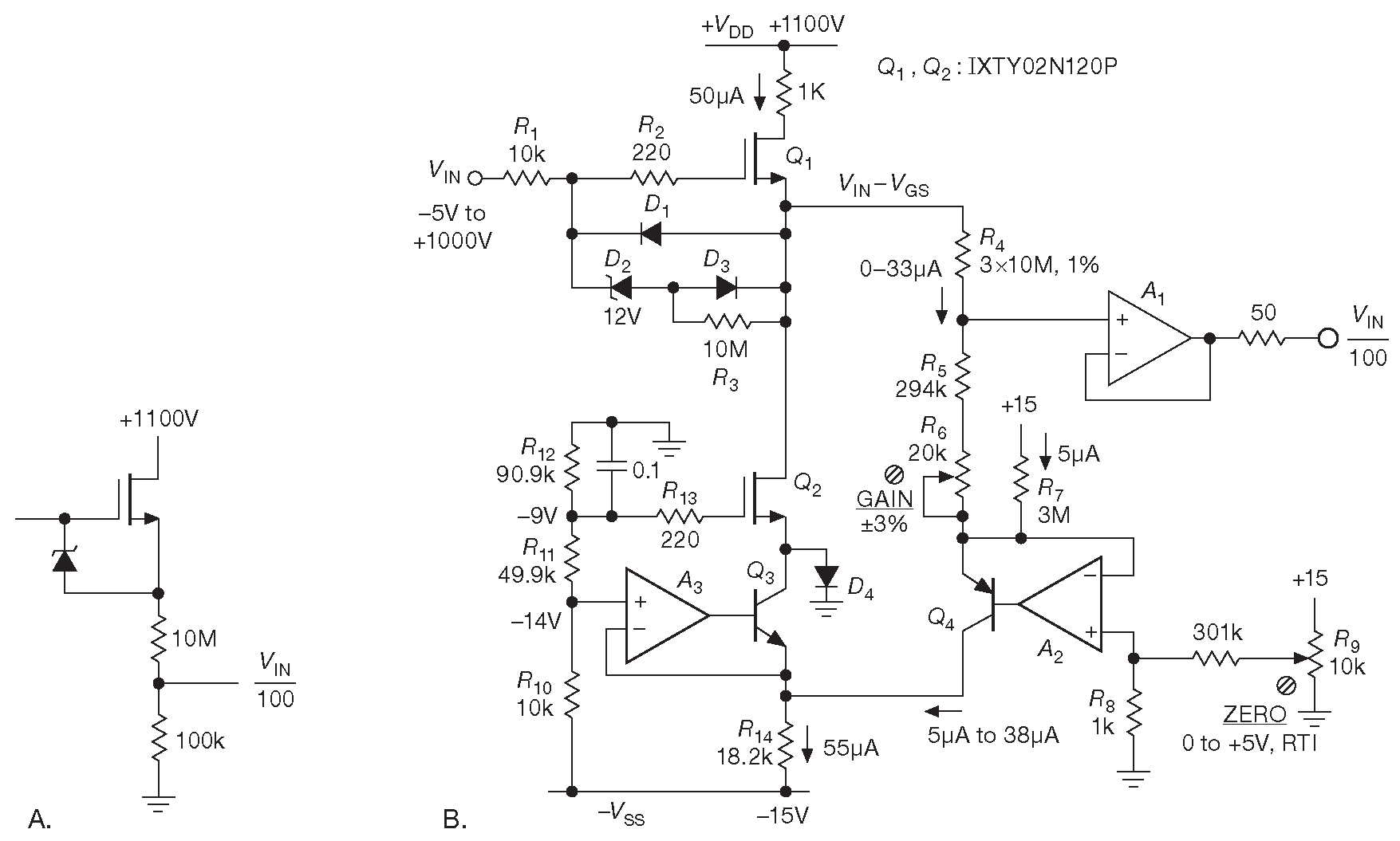
Общий принцип показан на рис. X3.76A . Это просто высоковольтный повторитель с выходным делителем 100:1 . Подход рабочий, но не без серьёзных недостатков, самый очевидный из которых - нулевое выходное напряжение для входных потенциалов ниже действующего \( V_{th}\) . Иначе говоря, схема имеет нескомпенсированную ошибку, вызванную напряжением \( V_{GS}\) . Вдобавок его величина меняется при изменении тока стока от максимума ( здесь 100 μA при 1 kV ) до минимума ( менее микроампера при 10 V на входе ).

Рис. X3.76   Высоковольтный пробник на +1 kV с высоким входным сопротивлением. (A) Простейший повторитель на МОП транзисторе. (B) Источник тока с экранирующим каскодом задаёт рабочий режим повторителя \(Q_1\) , а потенциометром подстраивается смещение от \( V_{GS}\)

Исходные параметры повторителя удалось существенно улучшить с помощью схемы X3.76B . Вот краткий обзор её возможностей.

  1. Истоковая нагрузка повторителя заменена источником тока, подключённым к шине отрицательного питания, что позволяет иметь на входе 0V . Ток задаётся связкой \( A_3Q_3\) и высоковольтным каскодным \(Q_2\) .
  2. В эмиттер \(Q_3\) возвращается корректирующий ток с \(Q_4\) , который ранее был ответвлён в выходной делитель 100 : 1 . Такая конфигурация позволяет повторителю \(Q_1\) работать с постоянным током стока ( номинальное значение 50 μA ).
  3. Нижняя точка делителя 100 : 1 упирается в связку \( A_2Q_4\) , которая компенсирует почти постоянное \( V_{GS}\) повторителя \(Q_1\) .
  4. Наконец, с помощью \(R_6\) подстраивается точная величина коэффициента деления.

Несколько тонких моментов. \(R_1\) ограничивает ток через защитные диоды \( D_1–D_3\) . Резисторы \(R_2\) и \(R_{13}\) в затворах высоковольтных транзисторов подавляют склонность последних к генерации. \( D_3\) понижает действующую ёмкость стабилитрона \( D_2\) . 50 Ω на выходе схемы ( «Vin/100» ) подавляет возбуждение от ёмкости внешнего кабеля. В ##§X3.6.5 приводятся примеры повышения рабочего напряжения схемы последовательным включением МОП транзисторов. Там же разбирается влияние рабочего тока на резкость спадающего фронта выходного сигнала.

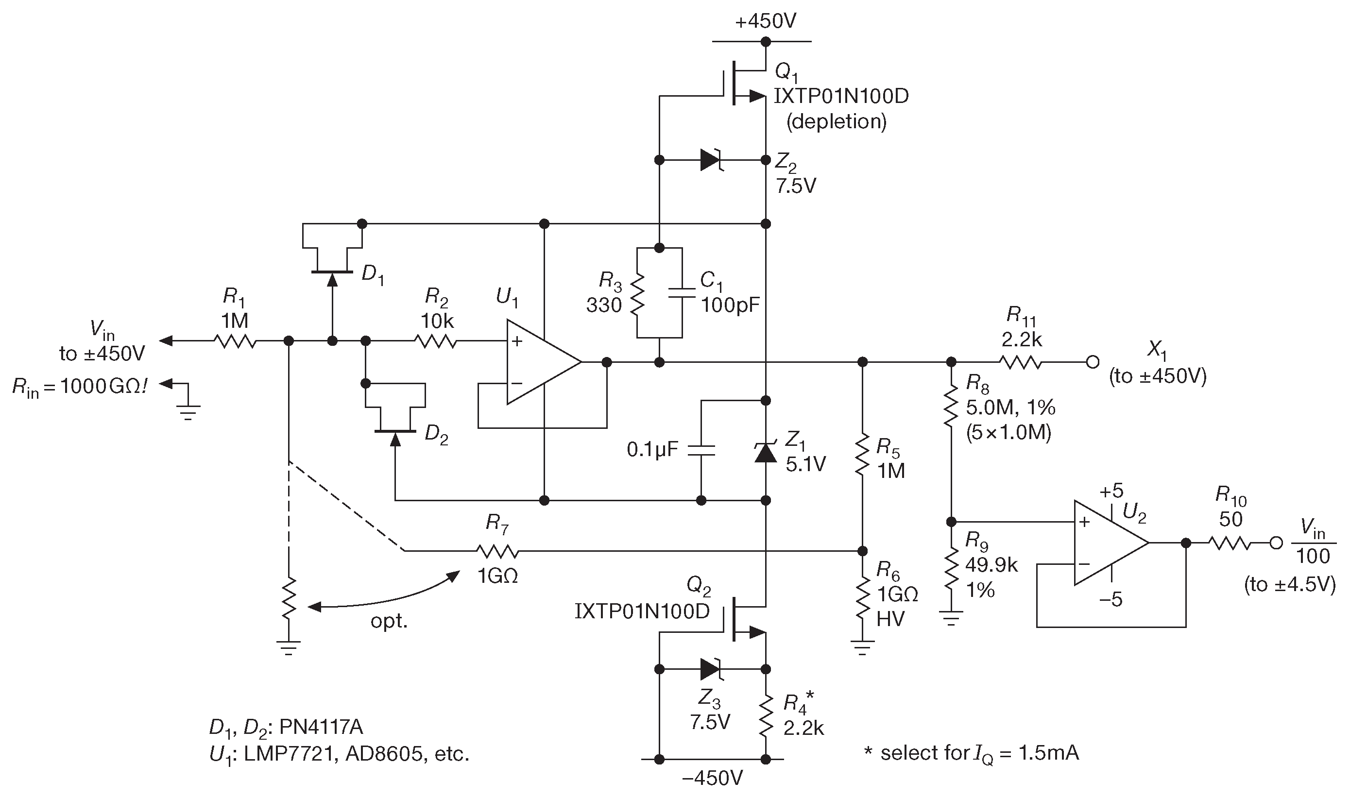
X3.9.2 Повторитель с вольтодобавкой на операционном усилителе

На рис. X3.77 показана необычная конструкция, где на входе стоит ОУ, а высоковольтные МОП транзисторы обеспечивают ему вольтодобавку, меняя потенциал шины питания вслед за изменением входного напряжения. Схема строится вокруг ОУ, а вариант X3.76B строился вокруг МОП повторителя. Устройство ведёт себя довольно дерзко: 5-вольтовый ОУ с низким входным током может работать с сигналами киловольтового диапазона и даже с резкими его скачками. Примечательно, что попытка вывести схему не удалась, и схема продолжила работу.

Рис. X3.77   Ещё одна высоковольтная схема. Она использует точность и низкий входной ток операционного усилителя. Необычная схема вольтодобавки позволяет удерживать питание ОУ в пределах 5V

Цель состояла в повышении точности и снижении входного тока за счёт возможностей точного КМОП ОУ. Для LMP7721 это совсем не сложно. Его максимальное смещение составляет 0.15 mV , а входной ток при комнатной температуре - 20 фемтоампер ( типичные цифры 26 μV и 3 fA ).

Базовая схема - простой повторитель на \(U_1\) . Наружу выходит сигнал полного размаха и монитор 100 : 1 . Сигнал чистый, не требует подстроек и регулировок. Труднее всего гарантировать рабочий режим ОУ без повреждения при самом плохом сочетании сигналов на входе. Положительную шину питания ОУ формирует \(Q_1\) со встроенным каналом [* нормально открытый ], включённый повторителем и управляющийся с выхода ОУ. В такой конфигурации плюсовая шина питания ОУ на 1...2 V положительнее, чем его же выход ( операционный усилитель относится к RR типу, поэтому можно не беспокоиться о рабочем диапазоне выходного сигнала. Стабилитрон \(Z_1\) устанавливает напряжение питания ОУ. Его рабочий режим задаётся через источник тока на \(Q_2\) . Тот же \(Q_2\) устанавливает и рабочий ток \(Q_1\) , который должен быть несколько выше, чем ток покоя ОУ. Для схемы выбрана величина 1.5 mA 70 .

Высоковольтные схемы выгорают мгновенно, поэтому предприняты меры, предусматривающие такое развитие событий. Защитные диоды \( D_1\) и \( D_2\) имеют ограничение тока на уровне менее 1 mA ( резистор 1 MΩ ) и не позволяют уйти входному сигналу ОУ \(U_1\) более чем на 0.5 V за уровни питания. Причём при любой величине сигнала ток через защитные диоды внутри самой \(U_1\) не превысит 0.1 mA ( \(R_2\) =10 kΩ ). В качестве диодов используются полевые транзисторы с p-n переходом, имеющие пренебрежимо малые токи утечки ( ∼20 fA при напряжении 3V , см. рис.##X1.120 ). Стабилитроны \(Z_2\) и \(Z_3\) защищают затворы транзисторов ( обратите внимание на полярность включения, определяемую отрицательным напряжением \( V_{GS}\) у транзисторов со встроенным каналом ).

Наконец, добавлен путь для отвода входного тока ОУ через \(R_7\) , чтобы при висящем в воздухе входе на выходе был близкий к нулю потенциал. Если входное сопротивление 1 GΩ является достаточно высоким, то резистор можно подсоединить к земле. Если же этого недостаточно, то резистор можно подключить к вольтодобавке, которая повысит действующее входное сопротивление в 1000 раз до 1 TΩ [* см. объяснение работы T-цепи на стр. 259 ] . В последнем случае плавающее напряжение, отнесённое ко входу, составит \[ V_{fload}=10\space ^3\space V_{OS}+10\space ^9 Ω · I_{bias}. \qquad [X3.17] \]

Множитель \(10\space ^3\) уменьшается до 1 , если \(R_7\) подключить к земле. Для указанных номиналов и LMP7721 в качестве \(U_1\) отнесённое ко входу смещение составит ±150 mV ( \(R_7\) с вольтодобавкой ) или ±200 μV ( \(R_7\) на земле ).

В обоих случаях входной ток пробника составит \[ I_{in}= I_{bias}+\frac {V_{OS}}{10\space^9}, \qquad \qquad \qquad [X3.18] \] что даёт в худшем случае ±200 fA .

Жёсткая проверка

Схема работала отлично, делая то, что от неё требовалось. Для входной ступеньки время нарастания и спада с резистором \(R_1\) =1 MΩ составило 15 μs . Уменьшение \(R_1\) до 100 kΩ ускорило реакцию до ∼2 μs для «малого» сигнала ( < ±100 V ), но скорость нарастания для большого сигнала ограничена цифрами +100 V/μs и –50 V/μs .

Была предпринята попытка сжечь прототип, проведя тест с резким переключением ±400 V . Чтобы получить самый короткий фронт, было задействовано ртутное реле, которое быстро переключало вход между жёстким положительным и отрицательным напряжением ( от 0 до ±400 V ). На рис. X3.78 показаны некоторые результаты для входного скачка. Тест был с треском провален: спалить схему не удалось.

Рис. X3.78   Сигнал на выходе «X1» схемы X3.77 при подаче на вход резкой ступеньки с указанным напряжением. По горизонтали 20 μs/div , по вертикали 100 V/div

Увеличение входного напряжения

Входной сигнал в схеме X3.77 ограничен максимальным напряжением транзисторов \(Q_1\) и \(Q_2\) ( верхняя граница для них чуть выше 1 kV 71 ). Рабочее напряжение можно увеличить за счёт последовательного включения транзисторов ( см. ##§X3.6.5 и рис.##X3.57 и ##X3.61 ). На этом пути можно задействовать возможности современных моделей, работающих в режиме обогащения: стандартные транзисторы IXYS выдерживают до 4.5 kV ( см. табл.##X3.3 ).

На схеме X3.79 показано, как это делается. \(Q_1\) работает, как и прежде, обеспечивая положительное питание для операционного усилителя, но уже с сигналами ±1 kV . Делитель \(R_{12}R_{13}\) распределяет напряжение «+HV» между \(Q_1\) и \(Q_3\) , работающим в режиме обогащения [* нормально закрытый в каскодном включении ] . На шине «–HV» работает такая же пара \(Q_2Q_4\) , но схема источника тока иная. Вместо малопредсказуемого автоматического смещения \(Q_2R_4\) ( рис. X3.77 ) используется программируемый 2-выводной источник тока LM334 ( \(U_3\) ). Он задаёт нужную величину, а \(Q_2\) работает каскодом ( см. ##§X3.6.4 ). Схему можно и дальше менять таким же способом. Можно добавить по транзистору поверх \(Q_3\) и \(Q_4\) , можно заменить сами \(Q_3\) и \(Q_4\) на более высоковольтные, а можно использовать оба способа одновременно.

Рис. X3.79   Увеличение рабочего напряжения схемы X3.77 за счёт высоковольтных транзисторов в каскодном включении

70 Хотелось бы иметь ток поменьше, чтобы снизить нагрев транзистора, но в ходе разработки обнаружилось, что узкая рабочая полоса микропотребляющего ОУ AD8603 ( \(I_q\) ≈ 40 μA ) вызывает самовозбуждение схемы. <-

71 Устройство работало при несколько меньшем напряжении, т.к. при приближении \( V_{DS}\space\) к 1 kV начинался очень резкий рост тока стока. <-

Previous part:

Next part: