Шапка

7.1 (III) Генераторы

7.1.6 Кварцевые генераторы

Релаксационные генераторы на RC цепях ( или на связке конденсатор + источник тока ) имеют стабильность до 0.1% и предсказуемость 5...10% . Для многих задач этого вполне достаточно. Например, многоразрядные индикаторы чаще всего делают мультиплексированными ( §10.6.2 ), т.е. зажигают каждый разряд по очереди, пробегая через весь индикатор с частотой 100 Hz . Из-за того, что дисплей «регенерируется» быстро, глаз не замечает мигания и видит все разряды одновременно. В такой схеме точно выдерживать временнЫе интервалы не требуется. Достаточно попасть в нужный порядок цифр. В качестве источника стабильной частоты LC генераторы смотрятся чуть лучше: 0.01% в разумном промежутке времени. [* Интересно, в достаточно большом или, наоборот, в достаточно малом? Ставлю на малый] . Такой источник хорошо подходит для неответственных применений типа дешёвого радиоприёмника. Оба вида генераторов легко настраивать. Для RC это изменение сопротивления или величины зарядного тока, а для LC - механический или электрический конденсатор переменной ёмкости либо катушка индуктивности с подвижным сердечником .

Но если нужен и в самом деле стабильный источник частоты, то замены для кварцевых генераторов нет [* сейчас появились сравнимые по параметрам микромашинные системы - MEMS генераторы] . Такие генераторы используют кусочек кварца ( двуокись кремния - основной компонент стекла ), который разрезан и отшлифован определённым образом, чтобы получить заданную частоту механических колебаний. Кварц - пьезоэлектрик . Механическое напряжение в нём порождает разность потенциалов и обратно. Таким образом, прикладывая электрическое поле, можно создать механические волны на поверхности, а волны на поверхности вызывают появление электрического поля. Если напылить на поверхности контакты, можно получить очень удобный компонент, который моделируется точно настроенной на некоторую частоту RLC цепью с узким резонансом ( он соответствует механическому резонансу небольшой пластинки монокристалла кварца ). Кварцевые кристаллы поставляются как в виде отдельных элементов, так и в составе законченных модулей генераторов. Некоторые примеры показаны на рис. 7.32 .

Рис.7.32   Корпуса кварцевых резонаторов. В верхнем ряду - законченные генераторы в корпусах DIP-8 , DIP-14 и совместимые с ними по посадочному месту [*] . Такой же генератор в корпусе 5×7 mm для поверхностного монтажа располагается в центре нижнего ряда. В самом центре - голый кристалл с двумя контактными электродами [**] , которые уже нельзя найти в оборудовании. Современные кристаллы поставляются в герметизированных корпусах. Нижний ряд слева направо: HC49/U , HC49/US и цилиндрический диаметром 3 mm . Самый необычный - стеклянный корпус справа, через который виден изящный кварцевый диск и напылённые на него электроды [***]

[* Полностью вышли из употребления вместе с прочими элементами в DIP корпусах ].
[** Похоже, именно такой кристалл обнаружил старший лейтенант Таманцев «в августе 44» у вражьего радиста ].
[*** Такие кварцы ещё можно купить, но они тоже стремительно устаревают. Мир плотно сидит на SMD технологии. Выводные компоненты - вымирающий вид ].

Высокая добротность Q кварцевых кристаллов ( типичные цифры \(10\space^4...10\space^5\) ) и их хорошая стабильность делают их естественным элементом генераторов и фильтров. Как и LC цепи, эквивалентная схема кристалла обеспечивает положительную связь и усиление на частоте резонанса, что позволяет получить самоподдерживающиеся колебания.

7.1.6.A Последовательный и параллельный режим

Рис.7.33   Эквивалентная схема кварцевого кристалла. \( C_0\) - реальная ёмкость электродов и выводов, а RLC модель соответствует электрическому эквиваленту механического резонанса. Типичные значения для кристалла на 1 MHz равны: \( C_0\)≈4 pF , а для RLC модели 75 Ω, 1H и 0.02 pF ( Q≈\(10\space^5\) )

Характер резонанса кристалла требует некоторых пояснений. В модели присутствуют два конденсатора ( рис. 7.33 ), которые создают предпосылки для появления двух близко расположенных ( в пределах 0.1% ) резонансов - последовательного и параллельного. Проявляется это в резком изменении реактивного сопротивления с частотой ( рис. 7.34 ).

Рис.7.34   Реактивное и полное сопротивление кварцевых кристаллов в непосредственной близости от частот резонансов (шкала частоты сильно растянута ). \( f_S\) и \( f_a\) - частоты последовательного и параллельного резонанса ( вернее, частота резонанса \( f_R\) и частота антирезонанса \( f_a\) ) . Внешняя ёмкость \( C_L\) понижает реальную рабочую частоту параллельного резонанса до \( f_p\)

Под термином «частота резонанса» \( f_R\) ( её ещё называют \( f_S\) ) понимается частота последовательного резонанса пары \(L_1\) и \( C_1 \) . В этой точке реактивная часть импеданса с емкостной ( ниже \( f_R\) ) меняется на индуктивную ( выше \( f_R\) ) . В точке \( f_R\) общая реактивная составляющая последовательной пары \(L_1C_1\) обнуляется, а общий импеданс RLC цепи, соответственно, равен \(R_1\) 38 . Чуть выше ( обычно порядка 0.1% ) лежит «частота антирезонанса» \( f_a\) , где последовательное соединение \( C_0\) и \( C_1 \) ( это чуть меньше по величине, чем просто \( C_1 \) ) резонирует с \(L_1\) . ( Ситуацию можно рассматривать как параллельный резонанс \( C_0\) с общим реактивным импедансом \(L_1\) и \( C_1 \) , который становится индуктивным выше \( f_R\) ) . Эта точка называется также частотой параллельного резонанса \( f_p\) . Правильнее было бы использовать этот термин для схемы, в которой внешняя нагрузочная ёмкость \( C_L\) специально подключается параллельно кристаллу ( подробнее об этом чуть ниже ). На указанных частотах \( f_a\) и \( f_p\) реактивная часть полного сопротивления RLC цепи проходит через ноль, но на этот раз с максимальным значением импеданса. Когда кристалл находится в режиме параллельного резонанса, дополнительная параллельная ёмкость внешней цепи складывается с ёмкостью кристалла \( C_0\) и слегка уменьшает итоговую частоту. Для кристаллов, специально предназначенных для работы в режиме параллельного резонанса, указывается величина внешней шунтирующей ёмкости ( типовой диапазон 10...35 pF ), при которой частота генерации соответствует маркировке резонатора.

Разница между последовательным и параллельным резонансом очень существенна, и для любого устройства, использующего кварц, указывается, в каком конкретно режиме этот кварц включается, и сообщаются рекомендованные параметры кристалла ( максимально допустимое \(R_S\) и значение параллельной ёмкости ). Более того, обычно даётся список рекомендованных производителей, и даже конкретные модели резонаторов, проверенные на корректную работу.

7.1.6.B Исследование кварцевых кристаллов

Можно найти массу графиков, подобных рис. 7.34 , но отражают ли они реальное положение вещей?

Авторы решили проверить данное соответствие, для чего взяли кристалл MP100 фирмы CTS ( 10.0 MHz ±45 ppm в режиме последовательного резонанса ) и измерили его импеданс с помощью HP4192A. Прибор позволяет измерять импедансы от 0.01 Ω до 200 kΩ на частотах до 13 MHz с разрешением 1 Hz . Проверенный образец имел частоту последовательного резонанса \( f_S\)=10.000086 MHz ( ошибка по частоте +8.6 ppm ), резистивное сопротивление на частоте резонанса \(R_1\)=4.736 Ω и параллельную ёмкость \( C_0\)=5.5 pF . Из частоты резонанса можно вывести произведение \(L_1C_1\) , но не величины сомножителей 39 . Зато их можно получить косвенными методами, измеряя неуказанную частоту параллельного ( анти )резонанса и её изменение под воздействием внешней ёмкости \( C_L\) . Были получены следующие цифры: \( f_a\)=10.02245 MHz ( без \( C_L\) - только \( C_0\) ) и \( f_p\)=10.00355 MHz ( с внешней параллельной ёмкостью \( C_L\)=30 pF ).

По этим данным можно восстановить величины \(L_1\) и \( C_1 \) . Они составляют 10.3324 mH и 0.024515 pF 40 . А уже по этим величинам можно хоть обмоделироваться в SPICE, наблюдая зависимость импеданса, сдвига фазы и величину добротности от частоты ( см. рис. 7.35 , рис. 7.36 и рис. 7.37 ).

Рис.7.35   График зависимости импеданса от частоты для SPICE модели выбранного кристалла с последовательным резонансом, построенной по данным измерений для RLC эквивалента. Показаны кривые для четырёх значений внешней нагрузочной ёмкости

По графикам видно, что ожидаемый минимум импеданса располагается на частоте резонанса \( f_R\) ( \(|Z|\)=4.7 Ω ), и его величина практически не зависит от внешней ёмкости. Изменения не заметны, даже если сильно увеличить график 7.36 , т.е. при изменении \( C_L\) от 0 pF до 30 pF частота меняется менее чем на 1 ppm . А для параллельного резонанса частота ( максимум импеданса ) зависит строго от внешней ёмкости и уменьшается на ∼2000 ppm при подключении внешних 30 pF .

Рис.7.36   Импеданс и фаза в окрестностях точки последовательного резонанса для кристалла с рис. 7.35 . Хорошо видно, что импеданс и фаза практически не зависят от внешней ёмкости. Выбранный в качестве примера кристалл имеет величину \(R_1\)=4.7 Ω и высокую добротность, которая существенно ухудшается при максимально допустимом значении \(R_1\)=50 Ω

Тот факт, что параллельный резонанс выше, чем маркировка «10 MHz» на корпусе не говорит, что кристалл не в порядке. Просто она сообщает величину последовательного резонанса. В противном случае цифры указывали бы «10.00355 MHz» и оговаривали бы «\( C_L\)=30 pF» 41 . На самом деле, вы бы просто купили кварц на стандартную частоту 10.0 MHz в режиме параллельного резонанса. В данном примере это была бы модель MP101 того же производителя.

Рис.7.37   Импеданс и фаза в окрестностях параллельного резонанса для 10.0 MHz кристалла с рис. 7.35 . Показан график только для нагрузочной ёмкости \( C_L\)=30 pF, потому что прочие номиналы при таком увеличении лежат далеко за границами изображения. И вновь, добротность кристалла Q серьёзно ухудшается с увеличением сопротивления \(R_1\) до верхней границы 50 Ω

Хорошо заметный сдвиг частоты от изменения параллельной нагрузочной ёмкости в режиме параллельного резонанса требует аккуратности при подборе конденсатора и учёта паразитных емкостей выводов и монтажа. С одной стороны, это даёт больше возможностей по подстройке рабочей частоты внешними элементами, например, варактором. С другой, даже небольшое изменение ёмкости вызовет сдвиг частоты. Скажем, для достижения стабильности частоты в пределах 0.1 ppm ( предполагается, что кристалл стабилен по температуре и времени ) внешняя ёмкость не должна меняться более чем на 0.002 pF . Это очень жёсткое ограничение для усилителя обратной связи.

Выбранный в качестве образца кристалл имеет замечательно низкое последовательное сопротивление \(R_1\)=4.7 Ω , но спецификация допускает цифры до 50 Ω . Чтобы показать, как это влияет на общую картину, были построены графики последовательного и параллельного резонанса для наихудшего значения ( рис. 7.36 и рис. 7.37 ). Для последовательного резонанса минимум импеданса более пологий и сдвиг фазы от частоты более плавный. Плавность изменения фазы ( 1.3°/ppm против 13°/ppm ) означает, что для сохранения той же стабильности усилитель обратной связи должен поддерживать на порядок меньшее её изменение ( 0.13° против 1.3° для стабильности на уровне 0.1 ppm ). Генератор с таким кристаллом будет сильнее реагировать на изменение входного импеданса, усиление и т.п. параметры схемы вплоть до полного прекращения работы. Даже хуже, генератор может запуститься на какой-то посторонней частоте, с чем авторы уже неоднократно сталкивались.

Такая же картина наблюдается и для режима параллельного резонанса ( представлен график только для \( C_L\)=30 pF , т.к. другие номиналы при таком масштабе выходят за границы изображения ). Добротность снижается с увеличением \(R_1\) . Интересно отметить, что резкость изменения фазы ( и ширина максимума пика импеданса ) повторяет аналогичные параметры для последовательного резонанса. Это противоречит распространённому взгляду на данный вопрос.

Чтобы построить законченный генератор, кристалл требуется охватить положительной обратной связью. Некоторые распространённые схемы представлены в §7.1.6.D . На них можно увидеть внешние нагрузочные ёмкости, параллельный высокоомный резистор, замыкающий путь тока и иногда небольшое последовательное сопротивление. Схему можно полностью промоделировать с использованием указанных выше данных кристалла 42 . Авторы проделали это и намерены разъяснить имеющиеся ограничения и природу этих плохо понимаемых вопросов резонанса кристалла, рассмотрев некоторые примеры.

7.1.6.C Стандартные частоты кристаллов

Кварцевые кристаллы доступны для частот от 10 kHz до 30 MHz , а варианты, резонирующие на гармониках, доходят до 250 MHz . Их можно заказывать под конкретную частоту, но наиболее употребительные номиналы доступны прямо со склада. Всегда есть 100 kHz, 1.0 MHz, 2.0 MHz, 4.0 MHz, 5.0 MHz и 10.0 MHz . Частота 3.579545 MHz используется в аналоговых телеприёмниках. Цифровые часы работают с 32768 Hz ( при делении на 215 получается 1 Hz ). Доступны и другие частоты из двоичного степенного ряда. Кварцевые генераторы можно слегка подстраивать, меняя номинал последовательного или параллельного конденсатора. Например, одного из двух номиналом 27 и 32 pF на рис. 7.38D и рис. 7.38E . С учётом низкой цены кристаллов ( существенно меньше доллара ) стоит рассматривать их в качестве основы генераторов в любой задаче, где RC цепь не вытягивает по параметрам 43 .

Кварцевые генераторы нельзя перестраивать подобно LC контурам, но величину внешней нагрузочной ёмкости можно менять с помощью варактора, «сдвигая» естественную частоту в режиме параллельного резонанса. Схемы, допускающие подобную регулировку, называются «кварцевый генератор, управляемый напряжением» ( VCXO ) и вдобавок к отменной стабильности обладают возможностью небольшой подстройки частоты. Самым лучшим решением, как обычно, будет не разработка чего-то своего, а покупка коммерческой модели VCXO. Типичный диапазон их перестройки лежит в пределах от ±10 ppm до ±100 ppm вокруг центральной частоты, но выпускаются и экземпляры с более широкими границами ( до ±1000 ppm ).

В качестве популярной альтернативы можно синтезировать нужную частоту с помощью фазовой автоподстройки ( PLL ) ( §13.13 ) или прямого синтеза ( DDS ) ( §7.1.8 ), используя в качестве источника «пилотного сигнала» кристалл стандартной частоты. К таким методам синтеза легко добавить цифровое управление, а стабильность получаемого сигнала будет эквивалентна стабильности задающего кристалла. Подводя черту, большая часть современного телекоммуникационного оборудования ( радиостанции, телеприёмники, сотовые телефоны и т.п. ) используют для создания нужных частот именно PLL и DDS.

7.1.6.D Схемы кварцевых генераторов

Ниже приводятся схемы нескольких кварцевых генераторов. Вариант 7.38A - классическая схема Пирса на полевом транзисторе общего применения ( см. Часть _3 ). На схеме 7.38B показан генератор Колпитца с кристаллом вместо LC контура. Вариант 7.38C использует кварц в качестве элемента обратной связи для npn транзистора. Оставшиеся схемы ( с 7.38D по 7.38G ) создают сигналы с логическими уровнями, используя элементы цифровой логики. Рис. 7.38D - небуферированный КМОП инвертор ( т.е. просто одиночная пара КМОП транзисторов, как на рис. 3.90 ) работает в качестве генератора. Высокоомный резистор переводит логический элемент в линейный режим работы, а кварц в режиме параллельного резонанса обеспечивает положительную обратную связь. Элемент LVC1404 разработан специально для этой задачи и состоит из пары таких инверторов и дополнительного триггера Шмитта с инверсией ( для получения резких фронтов выходного сигнала ). На низких напряжениях ( вплоть до 0.8 V ) хорошо работает AUP1G04 44 . В этой и следующей схеме ( рис. 7.38E ) последовательный резистор \(R_2\) подбирается под реактивное сопротивление \( C_2\) на частоте резонанса 45 .

Рис.7.38 A-D   Схемы кварцевых генераторов. Вариант D использует логический элемент - инвертор

Отвлечёмся ненадолго, чтобы разобраться, как работает схема на инверторе. Известно, что на частоте резонанса и в последовательном ( рис. 7.36 ), и в параллельном ( рис. 7.37 ) режиме кристалл имеет сдвиг фазы . Нагрузочная ёмкость \( C_L\) представлена в схеме в виде двух последовательно включённых конденсаторов ( \( C_1 \) и \( C_2\) ) , средняя точка которых заземлена. Поэтому, когда напряжение генерации прикладывается к кристаллу, два его конца качаются в противофазе, подобно обмотке трансформатора со средней точкой. Инвертирующий усилитель доворачивает фазу до 360° , обеспечивая самоподдерживающиеся колебания.

Возвратимся к рисунку. В современных сложных цифровых ИМС ( микропроцессорах, синтезаторах и т.п. ) часто можно увидеть пару выводов «XTAL». Пользователю предлагается использовать встроенный в чип генератор, который обычно является простым небуферированным инвертором. На рис. 7.38E-G показаны именно такие примеры. Это 14-разрядный двоичный делитель частоты, микроконтроллер и синтезатор частоты в диапазоне 1...200 MHz с помощью встроенной PLL.

Рис.7.38 E-G   Схемы кварцевых генераторов. Варианты E,F,G используют логические элементы: 14-разрядный двоичный счётчик, микроконтроллер и синтезатор частоты соответственно

На рис. 7.39 показан симпатичный способ использования кварцевых кристаллов - кварцевые часы. Им нужны высокие параметры, потому что в сутках 86400 секунд и стабильность 1 часть на \(10\space^4\) вызовет уход времени на 1 минуту в неделю. Кроме того, задача требует по-настоящему низкого потребления. Такие массовые недорогие схемы расходуют на генератор, делитель и маленький шаговый двигатель менее микроватта.

Рис.7.39   Наручные часы с логотипом «Art of Electronics» ходят на батарее 1.5 V@28 mAh 3 года, расходуя всего 1 микроампер

Схема микропотребляющего генератора

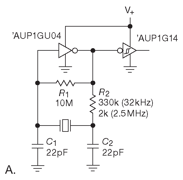
Заинтересовавшись удивительно скромным потреблением кварцевых наручных часов, авторы решили выяснить, что в этом плане можно выжать из стандартных компонентов. Было выбрано низковольтовое логическое семейство 74AUP, специфицируемое при 0.8—3.3 V , и протестирована типовая схема Пирса ( режим параллельного резонанса ) на одном небуферированном инверторе и триггере Шмитта на выходе ( рис. 7.40A ).

Рис.7.40   Микропотребляющий кварцевый генератор. (A) Генератор на инверторе с выходным каскадом на триггере Шмитта. (B) Схема снижения общего «сквозного» тока потребления. (C) Схема подключения к каскаду с полным питанием

Общий ток потребления в зависимости от уровня питающего напряжения приведён на рис. 7.41 . Измерения проводились для частот 32768 Hz ( часовой ) и 2.5 MHz . Графики ( маркированный «\(R_3=R_4=0\)» ) показывают быстрый рост тока вместе с ростом напряжения, за который ответственен инвертор в генераторе, работающий в режиме «класс-A» ( режим перекрытия проводящих состояний транзисторов верхнего и нижнего плеча на фронтах сигнала, см. рис. 10.101 ).

Рис.7.41   Данные измерения тока потребления генераторов с рис. 7.40 . Каждая пара графиков содержит данные потребления первого каскада ( нижний ) и двухкаскадной схемы ( верхний )

Интересный приём, сильно снижающий данный эффект заключается в добавлении двух резисторов в оба вывода питания ( рис. 7.40B ). Данный режим отмечен на рис. 7.41 маркером «\(R_3=R_4=10k\)». Хорошо видно 20...50 кратное снижение тока для частоты 32768 Hz . Таким способом можно получить часовую частоту, расходуя менее 1 μA , но только для выходных напряжений не более вольта, которые ниже логических уровней всех интересных для использования цифровых семейств. Но в запасе есть ещё один трюк, позволяющий запустить от такого сигнала каскад с нормальным уровнем питания ( рис. 7.40C ). В схеме используется разделяющий конденсатор и высоковольтный резистор обратной связи, переводящий выходной каскад в линейный режим. Генератор и выходной каскад, запитанные от 1.0 V по схеме 7.40B , успешно раскачивали третий каскад, запитанный от 1.8 V . Общий ток при таком включении составил 2.4 μA , а простая двухкаскадная схема 7.40B , запитанная от 1.8 V , потребляла 12.8 μA . Получили пятикратный выигрыш 46 .

Все эти эксперименты подводят к довольно очевидному вопросу, как же изготовители часов достигают своих результатов? Если поискать материалы по теме, то можно обнаружить несколько весьма интересных документов. В частности компания «EM Microelectronic» предлагает небольшую микросхему EM7604, названную «маломощный кварцевый генератор на 32768 Hz». Под термином маломощный подразумевается схема, работающая при напряжении от 1.2 до 5.5 V с рабочим током 300 nA в диапазоне от 3 до 5V . Круг потребителей легко оценить по отметке «Электронные системы группы Swatch».

7.1.6.E Предупреждения

Правильная конструкция кварцевого генератора совсем не тривиальная задача. Совершенно необходимо, чтобы величина произведения усиления схемы A на потери в кристалле B , т.е. усиление с замкнутой обратной связью AB было больше единицы, а общий сдвиг фазы в петле обратной связи был кратен 360° на требуемой рабочей частоте 47 . Потери в кристалле, вызванные сопротивлением \(R_S\) на эквивалентной схеме, могут мешать правильной генерации, а параллельная ёмкость \( C_p\) способствует возникновению колебаний на частоте, не соответствующей маркировке на самом кристалле. Следует проявлять аккуратность, выбирая кварц, рассчитанный на работу в последовательном или параллельном режиме, который задаётся схемой включения 48 . ИМС, использующие внешний кристалл для тактирования ( например, микроконтроллеры, см. рис. 15.4 ), чётко оговаривают такие особенности в справочных данных. Вот что говорится в паспорте на синтезатор MPC9230:

«..Генератор очень чувствителен к нагрузке на входах, и пользователь должен располагать кристалл как можно ближе к микросхеме, чтобы уменьшить паразитную нагрузку со стороны печатной платы… Так как емкостная нагрузка на выводах XTAL влияет на работу в режиме последовательного резонанса, собственная ёмкость выводов кристалла сторонних производителей может создавать проблемы. Для кристаллов с высокой шунтирующей ёмкостью для подавления возбуждения на третьей гармонике может потребоваться резистор параллельно кристаллу... Генератор работает в режиме последовательного резонанса и для обеспечения заявленных параметров требуется кристалл, рассчитанный на работу в таком включении. К сожалению, большинство кристаллов нормируется в режиме параллельного резонанса».

А вот пример из 174-страничного (!) описания на PIC16E7x. Кристалл подключается к двум выводам микроконтроллера, после чего на каждый вывод вешается по конденсатору на землю.

«Конструкция PIC16E7x требует использования кристалла, рассчитанного на работу в режиме параллельного резонанса <..>

Выбор конденсаторов для кварцевого генератора ( только общие рекомендации ).

Перечисленные ниже конденсаторы испытывались на пригодность к автозапуску генератора и его стабильной работе. Значения не оптимизировались. Для уверенной работы генератора могут потребоваться иные номиналы. Разработчик должен проверять работоспособность генератора по своему ожидаемому диапазону питания и температур. Дополнительную информацию можно найти в примечаниях под таблицей. <Далее следует список производителей кварцевых кристаллов и примечания к нему>».

Это не дежурное предупреждение ( хотя его эмоциональность может быть вызвана активностью юридического отдела ). Авторы обнаружили, что в разных ситуациях кристаллы с одинаковыми параметрами, но разных производителей, ведут себя по-разному. Вероятнее всего, происходит это из-за плохо документированных характеристик вроде последовательного сопротивления и паразитной ёмкости корпуса. Опыт авторов по проектированию генераторов на дискретных компонентах, скажем так, неоднозначный.

7.1.6.F Модули кварцевых генераторов

По изложенным выше причинам, если нужна повышенная надёжность, предпочтительно использование законченных модулей генераторов. Цена их выше, чем у отдельных кристаллов 49 , но зато есть гарантированно работающая схемная обвязка и прямоугольный сигнал с логическими уровнями на выходе. Такие компоненты можно использовать с любыми ИМС, требующими кварцевого кристалла, потому что им в равной степени подходит прямоугольный сигнал.

Кварцевые генераторы упаковываются в стандартные 4-выводные корпуса, совместимые по посадочному месту с выводными микросхемами ( DIP ), или в корпуса для поверхностного монтажа. Стандартная номенклатура включает множество номиналов от 1 до 100 MHz [* в связи с победным шествием по планете синтезаторов частоты число доступных номиналов неуклонно сокращается ] , а также некоторые специфические варианты ( например, 14.31818 MHz используется в видеоадаптерах, а 11.059 MHz и кратные ей - в последовательных портах ). Такие модули кварцевых генераторов имеют умеренные точностные параметры по температуре, напряжению питания и времени ( типичные цифры - 0.01% , т.е. 100 ppm ), но дёшевы, надёжны и просты в применении.

Если требуются нестандартные частоты, можно посмотреть в сторону «программируемых кварцевых генераторов». Они могут выдавать частоты в диапазоне от 1 до 125 MHz и более, стОят примерно в два раза дороже обычных генераторов ( около $5 в небольших партиях ) и программируются ( однократно ) на заводе при крупном заказе или в специальном программаторе ( около $500 ). Они используют технику PLL и синтезируют заданную частоту из кварцевого кристалла стандартного номинала ( см. §13.13 ) 50 .

Вот имена некоторых производителей кварцевых и керамических модулей генераторов: Cardinal Components, Citizen, Connor Winfield, Crystek, CTS, Ecliptek, ECS, Epson, Fox, Seiko, Vishay.

7.1.6.G Керамические резонаторы

Прежде чем переходить к генераторам более высокой стабильности ( §7.1.7 ), следует рассмотреть керамические резонаторы . Подобно кварцевым кристаллам это механические резонаторы из пьезоэлектрической керамики, очень похожие на кварцы по электрическим параметрам. Частоты лежат в диапазоне от 200 kHz до 50 MHz . Стандартных номиналов меньше, чем у кварцев. Керамические резонаторы имеют меньшую точность, нежели кварцы ( типичный допуск ±0.3% ), и заметно худшую стабильность ( 0.2—1% по температуре и времени ). Зато керамические резонаторы компактны, дёшевы ( $0.15-0.25 в единичных количествах ), часто имеют в корпусе встроенные конденсаторы ( цена чуть выше - $0.25-0.5 ). Они легко заменяют кварцевые кристаллы в любой схеме включения и допускают «настройку» по частоте в пределах нескольких частей на тысячу ( в низкой добротности тоже есть положительная сторона ). Керамические резонаторы занимают нишу между LC контурами и кварцевыми кристаллами. Выпускаются компаниями Abracon, AVX, ECS, Murata, Panasonic, TDK.

7.1.6.H SAW генераторы

Если нужен источник стабильной частоты за пределами рабочих диапазонов керамических и кварцевых резонаторов, к вашим услугам технология поверхностных акустических волн - ПАВ ( SAW ). Её используют и в фильтрах, и в генераторах. Рабочие частоты лежат в диапазоне 100 MHz...1 GHz . ПАВ генераторы похожи на кварцевые габаритами и стабильностью ( 50 ppm по всему температурному диапазону ). Недостатки: скудный набор частот и высокая цена ( до $50 в единичных количествах ).

С другой стороны, если взять голый ПАВ резонатор на популярную частоту 433 MHz ( $1 ), добавить копеечный биполярный транзистор и несколько пассивных компонентов, можно собрать генератор самостоятельно. А дополнительный кусок провода превратит генератор в передатчик.

38 Здесь надо вспомнить, что импеданс идеальной параллельной пары LC становится бесконечным на частоте резонанса, а для последовательного включения LC он равен нулю ( §1.7.14 ). <-

39 Не следует забывать, что реальных ёмкостей и индуктивностей здесь нет. Речь идёт исключительно об электрическом эквиваленте механического резонанса кварцевой пластинки, проявляющего себя через пьезоэлектрическое воздействие на электроды. Эти псевдоэлементы иногда называют «динамическими» индуктивностями и ёмкостями. <-

40 Формулы для ценителей: \( C_1 = 2(1 - f_B/f_A )/(1/C_A -1/C_B) \) , тогда ## \(L_1 = 1/[C_L( 2πf_S )^2]\) . <-

41 Ещё формулы: параллельная емкостная нагрузка определяет частоту параллельного резонанса \( f_p=f_S[1+C_1/( 2C_0+2C_L )]\) . Если параметры кристалла известны, то для заданной частоты параллельного резонанса \( f_p\) нужна нагрузочная ёмкость \( C_L=[f_SC_1/( 2f_p-2f_S )]-C_0\) . <-

42 Читатель, не знакомый со SPICE, может заглянуть в Приложение _J .   <-

43 Последний писк моды - генераторы на дешёвых микроэлектромеханических устройствах ( MEMS ), в которых резонатор выполнен из кремния. Такие устройства имеют меньшую стабильность, чем кварц, но могут быть очень небольшого размера ( SiTime использует корпуса 2.5×2×0.8 mm ), иметь цепи температурной коррекции и схемы синтеза частот, выполненные на том же кристалле. <-

44 Авторы практикуют исключение префиксов ( заменяя их апострофами ), не влияющих на восприятие, при указании логических элементов стандартных логических семейств. Объяснения см. в Части 10 [* §10.2.1 ] .   <-

45 Например ∼330 kΩ для частоты на 32 kHz и ∼1 kΩ для 1 MHz . <-

46 Аналогичные графики для выходного каскада на 2.5 V показывают 13.8 μA . Но так всё равно лучше, чем двухкаскадное включение, хотя уже только в 2.4 раза. <-

47 Эти условия называются также «критерием генерации Баркхаузена». <-

48 См., например, техническую заметку фирмы RCA ICAN-6539. <-

49 Обычно $1.50 против $0.30 в партиях по 100 шт. Для единичных количеств цена удваивается. <-

50 Иногда встречаются микросхемы позволяющие выбрать частоту внешними выводами. Пример ECS-300C фирмы ECS. 8-ногий корпус, 3 вывода установки двоичного делителя ( от 1/2 до 1/256 ) базовой частоты. <-

Previous part:

Next part: