Шапка

13.11 Необычные A/D и D/A преобразователи

В этой главе описываются некоторые микросхемы преобразователей, промолчать о которых невозможно: они и полезны, и интересны. Все они разработаны фирмой Analog Devices - лидером в области преобразователей и прочих высококачественных аналоговых микросхем. См. также табл. 13.6 с малопотребляющими АЦП и табл. 13.12 с необычными «специализированными преобразователями».

Table 13.12 Specialty A-to-D Convertersa Notes: (a) wherein we find inductance, capacitance, ultrasound, ECG, powerful sensor analog front ends, and RF communication, etc. (b) 24 bits for L(inductance ), 16 bits for Rp (equiv parallel resistance ). (c) 14 kHz RMS bandwidth. (d) fastest response = 192 LC cycles, for example 10 ksps for 2 MHz. (e) sensor analog front end. ( f) simultaneous sampling, 200 kHz all channels.

13.11.1 ADE7753: многофункциональная микросхема измерения мощности переменного тока

В промышленном оборудовании или, в более общей форме, в аппаратуре контроля первичного питания очень важно отслеживать величину потребляемой энергии на манер обычного счётчика электроэнергии с вращающимся диском. Столь же важно, а может, и более, контролировать и минимизировать реактивную мощность. Речь идёт о компенсации реактивной нагрузки типа электромоторов для удержания коэффициента мощности ( §1.7.6 ) близким к единице. Энергокомпании очень заботятся о реактивной мощности и доносят эту заботу до промышленных потребителей в форме увеличения счетов за энергию, потому что те, даже не потребляя полезной энергии, увеличивают тепловые I²R потери в проводах и трансформаторах за счёт протекания реактивных токов. Кроме того, полезно бывает знать мгновенное значение мощности как обычной, так и реактивной и, раз уж влезли в эти дебри, провалы и выбросы в питающем напряжении.

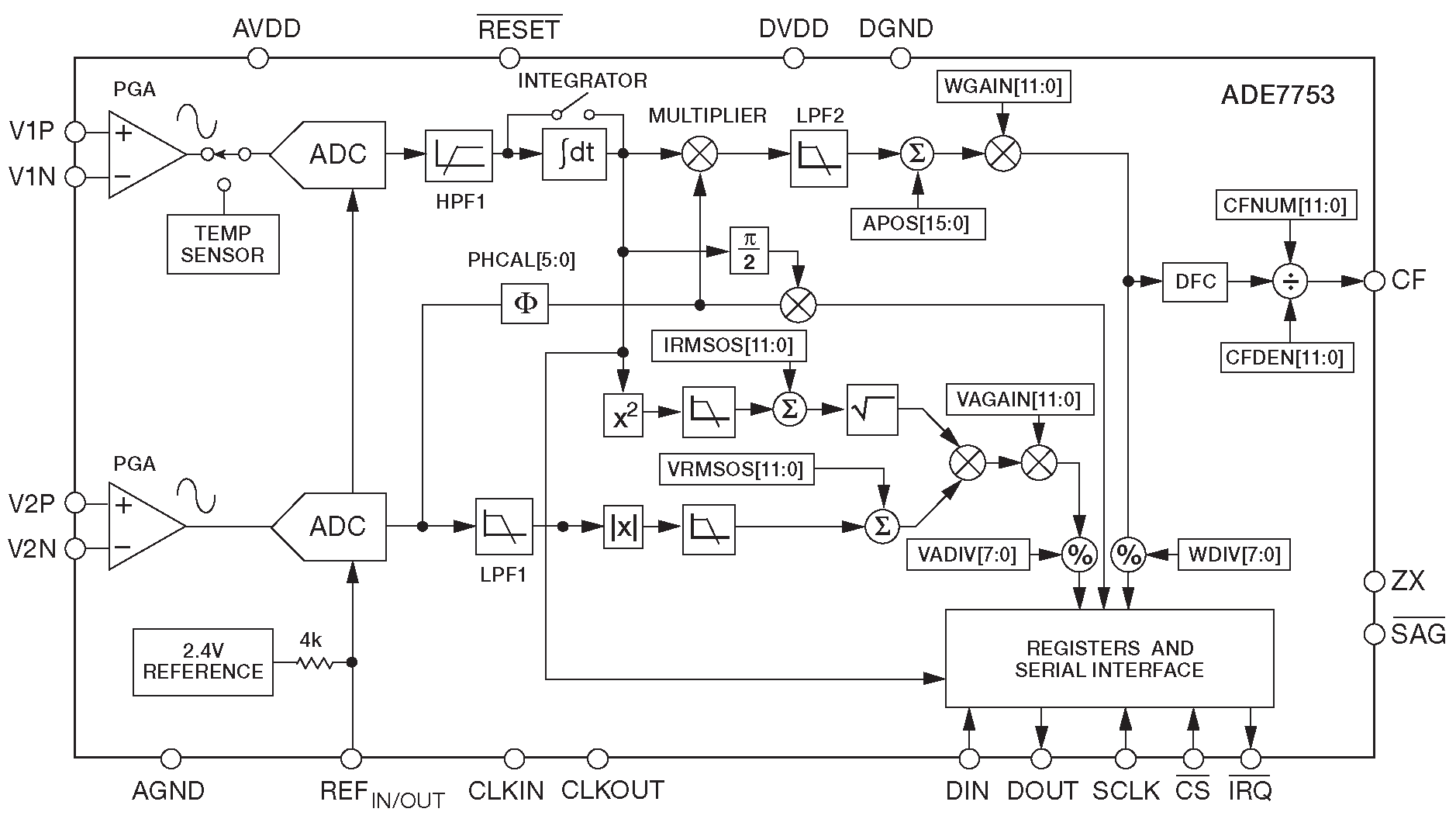
ADE7753 107 ( рис. 13.70 ) - отличный пример A/D преобразователя, предназначенного для решения именно этих задач. Микросхема рассчитана на работу в паре с микроконтроллером ( рис. 13.71 и рис. 15.21 ). Здесь просто будет отдана дань восторженного восхищения её хорошо продуманным возможностям.

Рис. 13.70   ADE7753 - микросхема измерения мощности. С разрешения Analog Devices, Inc.

Рис. 13.71   Базовая схема включения. Переменный ток снимается трансформатором тока. Импульсы с частотой \( f_{OUT} \) предназначены для счётчика общего расхода, действующего аналогично традиционному счётчику электроэнергии

Общий обзор
Данный кристалл использует чисто цифровые методы для непрерывного учёта величины реальной ( активной ) мощности, реактивной мощности и произведения вольт-амперы ( «полная мощность» ). Кроме того, он накапливает активную и полную мощность и детектирует проседание и выбросы напряжения. Единственными аналоговыми компонентами являются входные усилители. Все многочисленные настройки выполняются через простую 3-проводну шину SPI ( §14.7.1 ). Именно через неё внешний микроконтроллер обращается к 64 внутренним регистрам АЦП, которые хранят рабочие настройки и измеренные значения. Микросхема имеет выход битового потока, чья частота пропорциональна активной мощности, той самой, которая вращает диск в механическом измерителе. Откалиброванный АЦП может работать в автономном режиме - без микроконтроллера, если всё, что от него требуется - накапливать данные по расходу энергии.
Подробности

Пара программируемых разностных усилителей получает на входе сигналы амплитудой до ±0.5 V от датчиков тока и напряжения. Ток можно получать тремя путями ( рис. 13.72 ):

  1. последовательным калиброванным 4-проводным резистором - «шунтом»;
  2. тороидальным трансформатором тока с резистивной нагрузкой ( рис. 13.71 и 13.72B ); или
  3. «катушкой Роговского».

В последней возникает сигнал, пропорциональный \( dI/dt\) . Он, в отличие от двух первых источников, сигнал с которых пропорционален \(I\) , требует дополнительного интегрирования. В качестве компенсации за эту особенность катушка Роговского имеет отличную линейность ( нет магнитного сердечника ) и простоту включения 108 : она не требует рассоединения линии. Подстройка смещения усилителей проводится цифровыми методами, а их выходы подключены к 16-разрядным ΣΔ АЦП второго порядка, выдающим оцифрованный поток данных по \( V \) и \(I\) со скоростью 28 ksps .

Рис. 13.72   Методы измерения тока. 4-проводный резистивный шунт (A) работает с постоянным и переменным током, но не обеспечивает изоляции. Трансформатор тока (B) и катушка Роговского (C) работают только с переменным током

Самое время порадоваться красоте решений. Верхний путь на блок-схеме 13.70 задействован для подсчёта реактивной ( реальной ) мощности. Канал 1 - токовый сигнал, из которого удалена постоянная составляющая. Он проходит через опциональный ( для катушки Роговского ) интегратор, затем умножается на сигнал напряжения из канала 2. Здесь есть схема подстройки фазы с точностью 0.05° ( PHCAL ), отвечающая за точность умножения. Результат - мгновенная активная мощность имеет регулировку смещения и усиления. После прохождения цифрового преобразователя частоты DFC, он подаётся в виде битового потока через линию «CF» на выход. Кроме того, текущие значения накапливаются в банке регистров откуда могут быть считаны.

Средний канал используется для расчёта реактивной мощности. Он работает аналогично, но фаза тока сдвинута на 90° . Наконец, нижний канал считает произведение вольт-амперы ( полная мощность ), которое получается как произведение напряжения на среднеквадратическое значение тока. Он тоже имеет подстройку смещения и усиления.

Блок, помеченный как «регистры и последовательный интерфейс» робко прячет свою повышенную интеллектуальность. Без него всё описанное просто не заработает. Без настроек, коэффициентов усиления, режимов работы и множителей частоты на выводе «CF». Там же располагаются 49-битные счётчики энергии ( произведение мощности на время ) как реальной, так и полной, и счётчики проседаний и всплесков напряжения. Микросхему можно настроить, чтобы она выдавала на внешний процессор прерывание ( §14.3.7 ), если «что-то пойдёт не так».

В общем, весьма впечатляющие возможности для компонента, который стоит около $4 в небольших партиях.

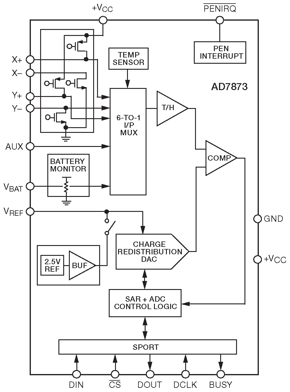
13.11.2 AD7873: интерфейс сенсорного экрана

«Сенсорный экран» - знакомое словосочетание, обозначающее устройство отображения ( обычно LCD с подсветкой ), поверх которого лежит прозрачный экран, чувствительный к нажатию ( пальцем или стилусом ). Такая связка используется в смартфонах, наладонных и планшетных компьютерах, торговых терминалах и т.п. и позволяет управлять отображаемыми объектами. Самым простым и эффективным является резистивный сенсорный экран, состоящий из двух тонких пластин прозрачного материала с проводящим покрытием, которые сжимаются при нажатии на поверхность.

Как понять где именно произошло нажатие? Легко. На противоположных сторонах каждой пластины есть электроды, и если подать на них напряжение, прозрачный экран превращается в делитель напряжения с линейно увеличивающимся от одной стороны к другой напряжением. Сенсорный экран состоит из пары сенсоров: один для координаты X, другой - для Y. Чтобы считать позицию, нужно подать постоянное напряжение на одну поверхность и считать с другой напряжение, которое передаётся через точку контакта. Это даёт первую координату. Затем роли меняются: напряжение подаётся на вторую поверхность, а считывается с первой.

Всё, что нужно для реализации описанной процедуры, есть в AD7873 ( рис. 13.73 ). Микросхема подключается к внешнему процессору ( Часть 15 ) через 3-проводный последовательный SPI порт ( §14.7 и §15.8.2 ), который обеспечивает настройку и считывание данных. На кристалле имеются внутренние МОП ключи для подачи напряжения на обе половины сенсора, внутренний источник опорного напряжения, внутренний датчик температуры, 12-разрядное АЦП последовательного приближения и входной мультиплексор. На вход преобразователя можно подать:

  1. напряжение с пассивной половины сенсора,
  2. напряжение на активной половине сенсора, что позволяет проводить относительные измерения,
  3. напряжение батареи,
  4. термодатчик и
  5. универсальный аналоговый вход ( с внешнего вывода ).

AD7873 работает от одного питания в диапазоне от +2.2 V до +5.25 V , потребляет несколько милливатт и стоит около $2 в крупных ( 1000 штук ) партиях.

Рис. 13.73   AD7873 - контроллер резистивного сенсорного экрана. Точка касания определяется в двустадийном процессе подачи напряжения на каждую поверхность сенсора и считывания данных с другой. С разрешения Analog Devices, Inc.

Существует ещё технология емкостных сенсорных экранов с различными методами определения координат. Имеются и законченные схемы для работы с такими экранами, включающие емкостной преобразователь, опорный источник, схему возбуждения, сигма-дельта АЦП и последовательный интерфейс. Примером могут служить серии AD7140/50 и AD7740 фирмы Analog Devices. Микросхемы выпускаются как в одноканальном, так и в многоканальном вариантах с разрешением от 16 до 24 разрядов. Работают они небыстро ( ∼100 sps ), зато дёшевы: 2-канальный 12-разрядный со скоростью 200 sps или 8-канальный 16-разрядный 45 sps стоят около $2 в партии 25 шт.

13.11.3 AD7927: АЦП с программируемой последовательностью измерения

Многие АЦП имеют в своём составе мультиплексор, позволяющий измерять сигналы нескольких источников. В AD7927 ( рис. 13.74 ), кроме того, есть режим программируемой последовательности, позволяющий создать два набора входных каналов, которые будут измеряться последовательно один за другим. Выборка и преобразование инициируются выводом «/CS» ( «Выбор кристалла» ) и по самой природе ( SAR ) не имеет обычной для сигма-дельта АЦП задержки при выдаче результата. Микросхема использует SPI порт для настройки и считывания, который описывается в §14.7.1 .

Рис. 13.74   AD7927 - АЦП последовательного приближения с программируемой последовательностью опроса входов. С разрешения Analog Devices, Inc.

13.11.4 AD7730: прецизионная измерительная система для мостовых датчиков

Это микросхема ( рис. 13.75 ), которая нацелена на рынок весов, где используются резистивные мостовые тензодатчики. Справочные данные просто великолепны. AD7730 имеет на входе дифференциальный усилитель с настраиваемым усилением, которого хватает для входов с полной шкалой 10 mV , и дифференциальные входы внешнего опорного напряжения, позволяющие проводить относительные измерения. Есть режим прерывистого измерения , позволяющий минимизировать ошибки дрейфа и смещения. Режимы калибровки убирают ошибки усиления. Тензомост можно подключать непосредственно к AD7730, дополнительный усилитель не нужен.

Рис. 13.75   Микросхема для прямого подключения сигналов с мостовых тензомостов и датчиков давления. Паспортные данные на AD7730, из которых взято это изображение, являются образцом ясности и красоты изложения. С разрешения Analog Devices, Inc.

Очень интересен режим «возбуждения переменным током». Он позволяет в последовательных циклах измерения подавать на мост возбуждающее напряжение обратной полярности, позволяя подавить остаточные смещения, включая внешние смещения вызванные термопарами на соединениях проводников измерительной цепи [* напряжение на измерительном мосте меняет знак ( зависит от направления тока ), а термо-ЭДС - нет ( зависит от последовательности соединения разнородных металлов ), поэтому можно взять среднюю величину от двух последовательных измерений, в которой термо-ЭДС сократятся ] . Справочные данные аналогового входа заявляют: «дрейф смещения 5 nV/°C , дрейф усиления 2 ppm/°C». Со стороны цифровой части есть множество программных настроек 24-разрядного АЦП и выходного фильтра. Обмен идёт по последовательному SPI порту ( §14.7.1 ). Одно питание +5V , есть корпуса для выводного и поверхностного монтажа. Цена порядка $15 в небольших количествах.

107 Однофазный вариант выбран для простоты. Аналогичная 3-фазная - ADE7758. <-

108 Она даже удобнее, чем на рис. 13.72 , потому что в реальных катушках второй конец возвращается обратно внутри обмотки и оба вывода оказываются на одной стороне. См. справочные данные на RoCoil фирмы DENT Instruments или RopeCT фирмы Magnelab. <-

Previous part:

Next part: