Шапка

13.12 Примеры измерительных систем

В этой главе будут рассмотрены примеры законченных измерительных систем. На них будут видны различные пути решения проблем и внутрисхемная организация, которые могут пригодиться при подключении АЦП к сложному устройству, в котором уже есть входные усилители, опорные источники и цифровые интерфейсы.

13.12.1 Мультиплексированная 16-канальная система сбора данных

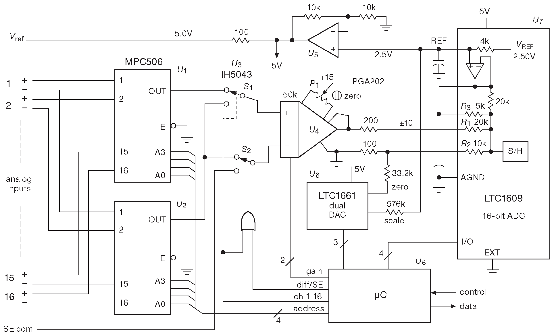
В этом устройстве на основе одного АЦП последовательного приближения создаётся 16-разрядная измерительная система . Рис. 13.76 представляет схемную конфигурацию, которая позволяет оцифровать любую комбинацию 16 дифференциальных или 32 однополярных аналоговых входов под управлением микроконтроллера ( последний является предметом рассмотрения в Части 15 ). Например, любые входы можно «на ходу» переключить из однополярного в дифференциальный режим и поменять для них коэффициент усиления. Каналы можно опрашивать в любой последовательности с пропуском или без оного и с программируемыми задержками между соседними выборками. Такого рода устройства могут образовывать «измерительный блок» для экспериментов, управляемых программно, которых может потребоваться быстро просмотреть десятки напряжений с выборками через определённые промежутки времени.

Рис. 13.76   Система сбора данных на АЦП последовательного приближения имеющая 16 дифференциальных каналов или 32 однополярных. Аналоговые микросхемы в пути распространения сигнала ( \(U_1-U_5\) ) подключены к источнику ±15 V . Остальные питаются от +5V

Схема на вид довольно проста, но окончательные варианты таких устройств являются обычно результатом массы согласований возможностей и компромиссов, возникающих при невозможности достать компоненты с нужными характеристиками. Данный пример - не исключение. «Пройдёмся» по процессу разработки, чтобы понять, какие имелись возможности, и что получилось в итоге.

Входной мультиплексор
Существует огромное количество аналоговых мультиплексоров ( DigiKey показывает около тысячи ), но если требуется входной диапазон ±10 V , число вариантов резко сокращается. Совсем немного микросхем, не закорачивающих входы в отсутствие питания и допускающих выход сигнала за его пределы. Долгоиграющие MPC506 109 фирмы TI/Burr-Brown резко выделяются на этом фоне, хотя имеет довольно высокое сопротивление канала ( 1.5 kΩ ). Производственный процесс «Кремний-на-изоляторе» ( SOI ) позволяет сигналу на входе заходить за любую из линий питания на 20 V , не опасаясь тиристорного защёлкивания и наводок на соседние каналы. Ключи реализованы по схеме «разорвать перед переподключением» , что гарантирует от коротких замыканий различных каналов в процессе переключения входного мультиплексора. Следует обязательно проверять наличие данной опции перед выбором аналогового переключателя. Впрочем, иногда её наличие приводит к ухудшению времени переключения ( здесь 0.3 μs тип. ), потому что замыкание должно быть задержано ( здесь на 80 ns ), чтобы обеспечить обещанное размыкание.
Некоторые сопутствующие соображения
Что случится, если входное аналоговое напряжение зайдёт больше, чем на 20 V за уровень питания? Появится некоторый входной ток. Он возникает, начиная с 15 V выше уровня питания, и при 40 V превышения возрастает до 20 mA . Дальше появляется опасности повреждения микросхемы. Если ожидается серьёзное превышение допустимых уровней и требуется настоящая защита, можно использовать ограничитель входного тока вроде схемы 13.77 . Это встречно включённые МОП транзисторы со встроенным каналом ( обеднённые ) в корпусе TO92 или SOT23, способные держать 500 V и ограничивать ток на уровне 1 mA 110 . См. §5.15.5 , рис. 5.81 и сопровождающий текст.

Рис. 13.77   Схема ограничения входного тока, выдерживающая входное напряжение до ±500 V

Переключение дифференциальный/однополярный режим

За эту функцию отвечает двойной аналоговый переключатель на два направления. Он коммутирует выходы защитного мультиплексора из 16-канального дифференциального режима, когда \( S_1\) и \( S_2\) смотрят на \(U_1\) и \(U_2\) , в 32-канальный однополярный ( SE ) , в котором \( S_2\) подключается к общему потенциалу, а \( S_1\) может выбирать каналы 1...16 или 17...32 ( \(U_1\) и \(U_2\) соответственно ). Такое включение часто называют псевдодифференциальным, потому что терминал «SE» является общим для всех каналов. Режим и номер канала можно выбирать в последовательном режиме ( он объясняется позднее ). Спектральный фильтр отсутствует, чтобы не ограничивать скорость переключения. Предполагается, что ограничение полосы входных сигналов выполнено ещё до входного мультиплексора.

Для аналоговых переключателей на два направления ( SPDT ) \( S_1\) и \( S_2\) выбран IH5043 111 за низкие утечки, малую ёмкость и небольшую инжекцию заряда. Все эти достоинства приходится оплачивать повышенным сопротивлением открытого канала ( \(R_{on} = \) 80 Ω max ). Есть масса ключей, имеющих \(R_{on}\) на уровне 0.5 Ω и менее, но здесь они не подходят, потому что в качестве платы за низкое сопротивление идут те самые утечки, ёмкость и инжекция заряда 112 .

Инструментальный усилитель

В идеальном случае хотелось бы иметь инструментальный усилитель ( §5.15 и табл. 5.1 ) с программируемым усилением , который допускает полный диапазон аналогового сигнала ±10 V , имеет малое время установления, стабильное усиление, низкое напряжение смещения, малы шум и низкий входной ток. Было бы полезно отмечать в черновом списке желательных характеристик максимально достижимые цифры по каждой. Так или иначе, усилитель не должен ухудшать общих параметров системы.

С учётом параметров внешнего окружения PGA202 фирмы Burr-Brown/TI будет неплохим выбором. Имеется четыре коэффициента усиления ( 1, 10, 100 и 1000 ), которые выбираются парой входов с логическими уровнями. Время установления с точностью 0.01% не превышает 2 μs ( для всех усилений, кроме \( G_V\)=1000 ), чего вполне достаточно для 200 ksps у выбранного АЦП. Три младших коэффициента усиления соответствуют величинам полной шкалы ±10 V, ±1V и ±0.1V . Входной импеданс и входной ток ( 10 GΩ и 50 pA ) не портят общие характеристики входного мультиплексора и ключей: типовой ток утечки мультиплексора составляет 2 nA .

Остаётся только смещение и шум усилителя. Для схемы выбран инструментальный усилитель с полевыми транзисторами на входе ради высокого входного сопротивления, но если заглянуть в табл. 5.9 и сравнить параметры биполярного PGA204, можно обнаружить, что за импеданс пришлось заплатить смещением и шумом. Данные эффекты нужно сравнивать с разрешением ( величиной LSB ) АЦП, но смещение и шум усилителя всегда указываются в виде отнесённых ко входу ОУ величин . Значит надо сравнивать величину LSB АЦП, отнесённую ко входу \(U_4\) с учётом коэффициента усиления. Это достаточно просто: входной диапазон преобразователя ±10 V делится на 216 шагов, следовательно, величина одного шага 0.3 mV . Значит, величина шага, отнесённая ко входу ОУ будет 300 μV, 30 μV и 3 μV для усилений 1, 10 и 100 соответственно.

В этом месте пришлось попотеть, потому что типовая паспортная величина смещения, отнесённая ко входу, составляет (0.5+5/\(G\)) mV , т.е. 0.5 mV входного усилителя и 5 mV внутреннего каскада усиления. Таким образом, получаются цифры 5.5 mV, 1 mV и 0.55 mV для коэффициентов 1, 10, 100 . Это в 18, 33 и 180 раз больше, чем RTI LSB преобразователя. Очевидно, придётся подстраивать смещение и добавлять какую-то схему установки нуля 113 . И в любом случае придётся смириться с температурным коэффициентом усиления и дрейфом.

В схеме есть рекомендуемая производителем цепь подстройки ( подстройка проводится один раз на максимальном усилении ) и 10-разрядный регулировочный ЦАП. Его выходной сигнал 0...5 V используется для подгонки выхода усилителя в диапазоне ±7.5 mV ( отнесённый к выходу ). 10 разрядов дают разрешение 15 μV , что гораздо точнее, чем нужно на 300 μV шага АЦП.

Итак, чтобы воспользоваться всеми этими приёмами повышения точности, необходимо перед серией измерений скомпенсировать ошибку смещения нуля. Расчёт при этом строится на слабом влиянии дрейфа на параметры ввиду краткости процесса измерения. Обоснованы ли эти надежды? Считаем. Типовой дрейф смещения усилителя составляет (3+50/\(G\)) μV/°C, 50 μV за месяц и КОИП (10+250/\(G\)) μV/V . Схема питается от стабилизированных источников, к тому же интересен только кратковременный дрейф. Значит, проблемы возможны только с тепловым уходом на самом большом усилении  \( G = \) 100 , где 1°C даёт ошибку 1 LSB. Есть, правда, ещё температурный дрейф усиления, который тоже нельзя игнорировать. Для  \( G = \) 1, 10 указана цифра 3 ppm/°C (тип.), а для  \( G = \) 100 уже 40 ppm/°C , причём LSB составляет 30 ppm от напряжения полной шкалы. Значит, здесь тоже всё хорошо, исключая режим  \( G = \) 100 , где 1°C вызывает ошибку 1 LSB.

И наконец, нужно оценить напряжение шумов. RTI значение для полосы 0.1—10 Hz в 1/\( f \) области составляет 1.7 μVpp (тип.), а плотность \(e_n = \) 12 nV/\(\sqrt{Hz}\) (тип.) на 10 kHz ( частота перегиба \( f_c\) лежит в районе 100 Hz ). Следовательно, при расширении полосы от 0.1 Hz до ∼10 kHz RTI напряжение шума составит приблизительно 3 μV , что сравнимо с величиной RTI шага АЦП при  \( G = \) 100 и совершенно незаметно при меньших усилениях.

АЦП
Здесь нужен преобразователь, способный работать с сигналами полного диапазона ±10 V и с достаточной скоростью для обработки сигналов с частотой 100 kHz и более. Существуют сканирующие АЦП, например, AD7699: 500 ksps, 16 разрядов 8-канальный мультиплексор, но их входной диапазон Уже ( от 0 до 5V или ±2.5 V против ±10 V ). Задачу решает LTC1609, причём требует для этого одного источника +5V , который стоит регулировать и фильтровать отдельно. Он работает со скоростью 100 ksps , имеет время выборки ( апертурное время ) 2 μs и последовательный интерфейс с множеством режимов работы ( включая внешнее или внутреннее тактирование ). Детали подключения и программирования можно найти в §15.9.2 . Смещение в наихудшем случае ( ±10 mV ) и ошибка усиления ( ±1.5% ) устраняются калибровкой ( в схеме этим занят сдвоенный ЦАП \(U_6\) ) , после чего цифры смещения и дрейфа становятся вполне благопристойными ±2 ppm/°C и ±7 ppm/°C соответственно. ( Напомним, что LSB на полной шкале 30 ppm ).
Опорное напряжение
Большая часть ошибок и дрейфа имеют причиной внутренний источник опорного напряжения: 1% начальной точности в наихудшем случае и ±5 ppm/°C типичный дрейф. На самом деле это очень неплохие характеристики для внутренней опоры, но если требуются более высокие показатели, придётся использовать внешний источник ( табл. 9.7 и 9.8 ). Лучшие представители имеют начальную точность ±0.02% для наихудшего случая и дрейф ±1 ppm/°C или лучше. Вывод «REF» в LTC1609 спокойно воспринимает внешнюю опору, которая просто передавливает внутренний источник с выходным сопротивлением 4 kΩ . В такой конфигурации исходная неподстроенная ошибка усиления сокращается до ±0.5% ( и легко убирается ЦАПом ), а дрейф сокращается до ±2 ppm/°C (тип.). Такие параметры сравнимы с цифрами входного усилителя ( исключая режим наибольшего усиления  \( G = \) 100 ), где ошибки на порядок выше и представляют изрядную проблему.
Программирование и работа
Если в системе присутствует микроконтроллер, то наступил момент, когда основная работа только начинается! Надо провести калибровку, сохранить её результаты в долговременной памяти. Затем надо настроить ЦАП, режимы работы АЦП и параметры последовательной связи. Стоит глянуть на §15.9.2 и временную диаграмму на рис. 15.23 , чтобы понять, как происходит одиночное преобразование. Но в системе сбора, подобной этой, есть масса параметров, которые следует помнить и подстраивать: требуется переключать каналы в нужной последовательности, помнить в каком режиме - однополярном или дифференциальном - надо вести измерения, устанавливать усиление и т.д. Все такие настройки удобнее всего делать через специальную таблицу, доступную при нормальной работе программы. В ней удобно держать номер канала, режим его работы, усиление, время калибровки и т.п. информацию. Где-то надо хранить номер установки, номер эксперимента, время, ID оператора, конфигурацию датчиков и т.д. Можно было бы продолжать, но общий посыл ясен: есть масса работы, которую придётся выполнять перед и в ходе измерения, и всё это надо запрограммировать. Авторы находят удобным использовать для таких целей студентов старших курсов, у которых есть масса времени, достаточно знаний и навыков, и чей общий уровень только повышается по мере выполнения работы. [* Зато честно ] .

13.12.2 Многоканальная система сбора данных на параллельно включённых АЦП последовательного приближения

В предыдущем примере использовалась мультиплексированная схема с одним АЦП, обрабатывающим входные каналы один за другим согласно заданной последовательности. Во многих случаях это вполне допустимо, но бывают ситуации, когда нужно одновременно считывать множество аналоговых сигналов. Один из способов решения - делать выборку каждого сигнала индивидуальной схемой захвата ( выборки-хранения ) и мультиплексировать полученные стабильные уровни на одно АЦП. Но в современном мире АЦП стоят недорого, посему часто лучше ( и всегда быстрее [* и в разработке, и при измерениях ] ) использовать набор одинаковых преобразователей, которые будут считывать напряжения одновременно. В предлагаемом примере идея реализуется на АЦП последовательного приближения, а в §13.12.3 та же задача решена на сигма-дельта преобразователях.

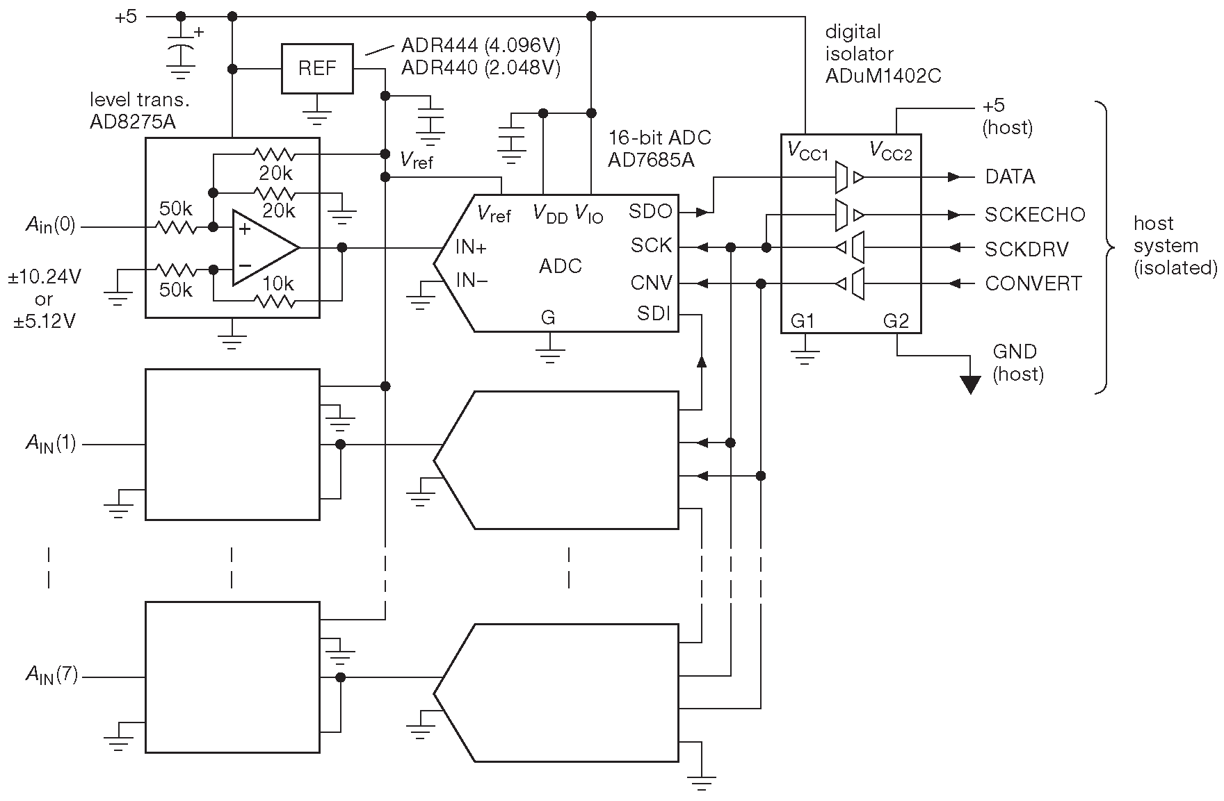
Первая схема показана на рис. 13.78 . Используются микросхемы Analog Devices. Вникнем в детали.

Рис. 13.78   Многоканальная система измерения на нескольких АЦП последовательного приближения с изолированным SPI интерфейсом

Входной усилитель

Проблема: нужно работать с аналоговыми напряжениями ( пусть это будет диапазон ±10 V ), а есть только АЦП с одним положительным питанием, принимающее строго положительные сигналы. Решение: использовать каскад на ОУ, который будет сдвигать входной сигнал и уменьшать его амплитуду. Сделать это не трудно, но нужны точные согласованные резисторы, которые не испортят точности АЦП.

В схеме использованы возможности интересной микросхемы AD8275 - буфера для АЦП со сдвигом уровней, который делает именно то, что требуется. Исходно это простой разностный усилитель с  \( G = \) 0.2 с выводом сдвига уровня. В приведённой схеме он преобразует биполярный сигнал ±10.24 V в положительный 0—4.096 V . У буфера достаточный запас по рабочей полосе ( время установления до 0.001% , т.е. меньше LSB, 0.45 μs ), RR выход, а значит, он может работать от тех же +5V , что и АЦП, полностью исключая возможность перегрузки АЦП, точное и стабильное усиление ( \(G = \) 0.2±0.024%, 1 ppm/°C max ) и достаточно низкие смещение и дрейф ( \( V_{os}\) < 0.5 mV max, 7 μV/°C max ).

Два важных замечания.

  1. Смещение и дрейф отнесены к выходу , а не входу. Другими словами, смещение в пять раз больше и составляет ±2.5 mV (max). То же можно сказать про дрейф. Величина смещения важна: величина LSB 16-разрядного АЦП отнесённая ко входу усилителя равна 2×10.24 V/216=0.31 mV . Т.е. для наихудших параметров усилителя речь идёт о величине 8 LSB. Дрейф же наоборот неважен: требуется изменение температуры на 45°C , чтобы набежала ошибка 1 LSB. Сказанное означает, что систему придётся калибровать в нуле и на полной шкале.
  2. Нецелое опорное напряжение ( 4.096 V ) является достаточно популярным, потому что позволяет использовать круглые числа коэффициентов преобразования и получать круглые же цифры: 10 mV для 11-разрядного преобразования [* 20.48 V/10 mV = 2048 ] . Такую величину можно рассматривать как напряжение промежуточного преобразования, которое затем уточняется по 25 уровням для получения итогового разрешения 216 . Кроме того, из-за того, что входной диапазон расширился до ±10.24 V , для калибровки можно использовать источник 10.0 V без опасности перегрузить какой-либо канал.
АЦП
AD7685 - 16-разрядный преобразователь последовательного приближения с одним питанием, портом SPI, имеющим достаточное быстродействие для заявленной скорости преобразования 250 ksps . SPI позволяет подключить к одному управляющему контроллеру цепочку дополнительных преобразователей ( см. схему ), а малое число сигналов позволяет использовать мелкий 10-выводной корпус. Линейность и точность вполне приемлемые: 3 LSB(max) интегральной нелинейности , отсутствие пропущенных кодов , ±0.3 ppm/°C (тип.) дрейф усиления 114 .

Опорный источник
Для АЦП нужен внешний источник опорного напряжения, который устанавливает уровень полной шкалы. Серия ADR44x ( §9.10.3 ) использует напряжения отсечки хитро включённых полевых транзисторов, имеет небольшой шум 1.8 μVpp (тип.) и низкий дрейф 3 ppm/°C (max).
Изолятор последовательного порта
Тихая измерительная система немедленно станет шумной, если позволить цифровому мусору и токам в цепи земли забраться в аналоговую часть схемы. 3-проводный интерфейс упрощает гальваническую изоляцию. В схеме используется ADuM1402C - 4-канальная микросхема трансформаторной развязки, способная передавать сигналы со скоростью 90 Mbps . Отметим возврат тактового сигнала в управляющую схему. Данный приём позволяет учесть задержку сигнала в изоляторе ( 27 ns тип. ), которая сравнима с периодом частоты считывания данных ( ∼50 Mbps ). По эху тактового сигнала управляющее устройство может синхронизировать свой приём. Метод имеет точность на уровне разброса между каналами изолятора , который в данной микросхеме составляет 2 ns (max).
Стоимость компонентов
ОУ и АЦП, которые имеются в каждом канале, - недороги - где-то $3 и $10 соответственно ( в партии 25 штук ). $5 за опорный источник и $4 за изолятор дают $118 за 8 каналов.

13.12.2.A   Интегрированные решения с несколькими АЦП последовательного приближения на кристалле

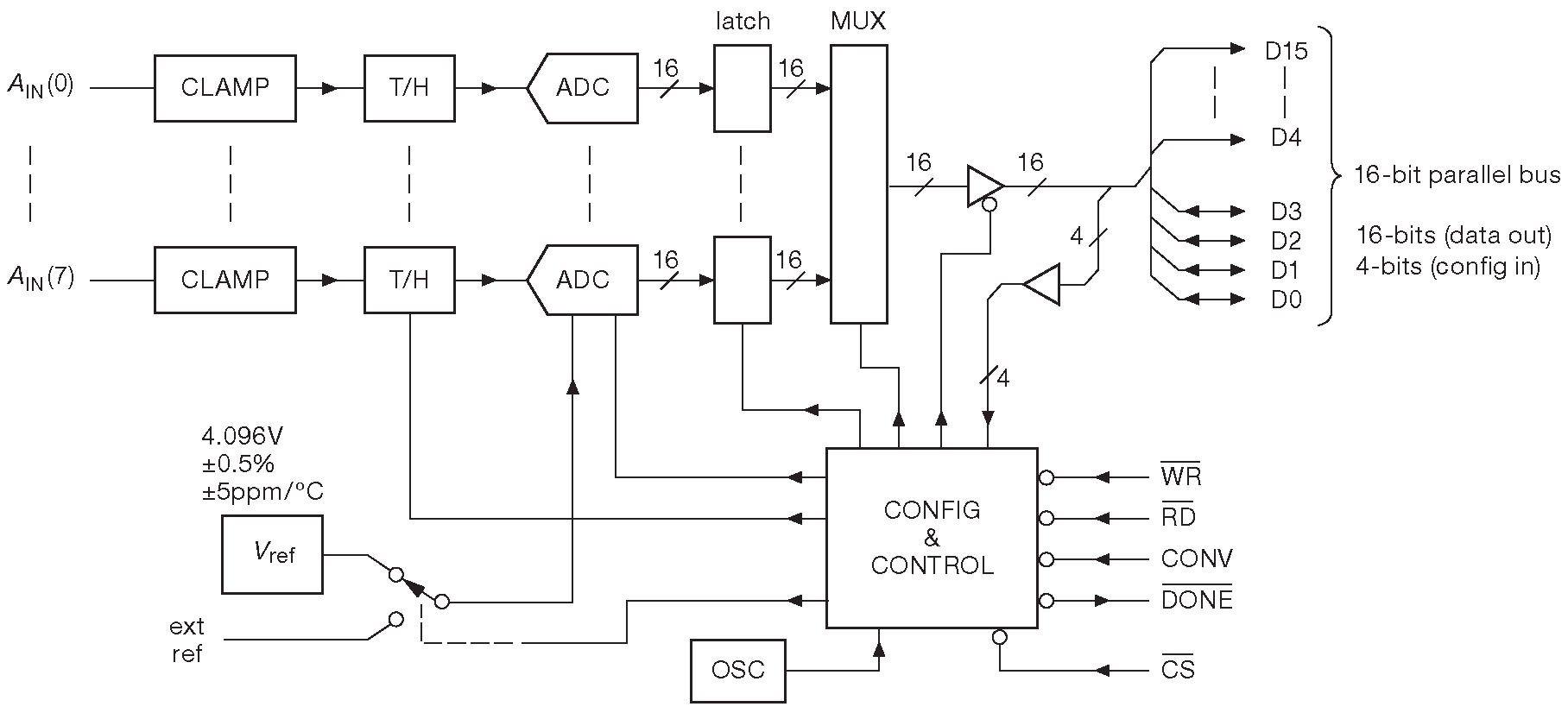
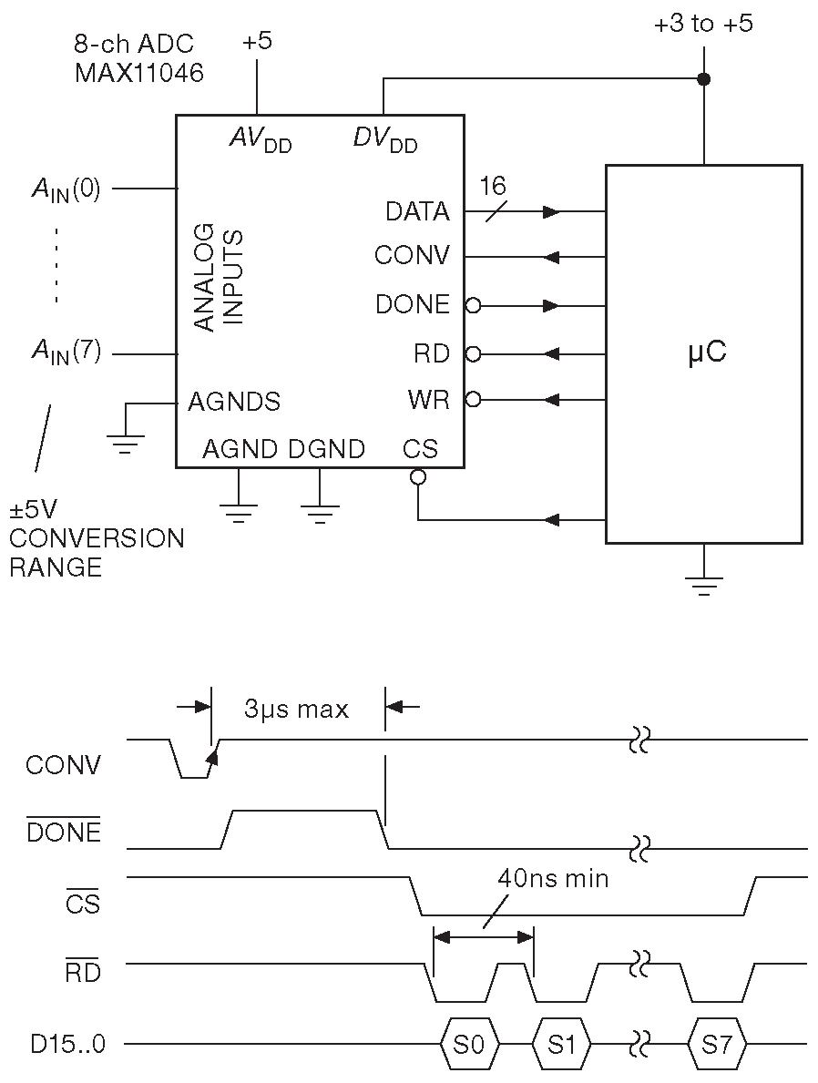
Зачем делать, если можно купить? Как это обычно бывает, предприимчивые граждане из Maxim собрали в одну микросхему MAX11046 восемь 16-разрядных АЦП последовательного приближения с параметрами, сравнимыми с только что описанным устройством. 250 ksps , однополярное питание +5V , биполярный входной диапазон ±5V , хорошая точность и линейность ( смещение не больше ±0.01% , типовой температурный коэффициент смещения ±2.4 μV/°C , без пропущенных кодов, максимальная интегральная нелинейность ±2 LSB ). MAX11046 имеет параллельную шину данных и отдельное питание интерфейсной части для совместимости с низковольтовыми микроконтроллерами. Схема включения показана на рис. 13.79 .

Рис. 13.79   MAX11046 - микросхема с восемью АЦП последовательного приближения в одном корпусе

Особенностью кристалла является двуполярный входной диапазон при однополярном питании 115 . Единый вывод «CONV» запускает преобразование на всех каналах сразу. Выборка производится по возрастающему фронту «CONV», причём разброс между каналами не более 0.1 ns (!). Преобразование продолжается 3 μs , после чего можно прочитать по параллельной 16-разрядной шине результат - один канал на один импульс по выводу «/RD».

Упрощённая блок-схема показана на рис. 13.80 . Входные сигналы ограничиваются на уровне 0.3 V за пределы диапазона измерения ( т.е. ±5.3 V ), но схема требует последовательных резисторов, чтобы ток в режиме ограничения не превышал 20 mA . Набор быстрых схем выборки-хранения ( полоса ∼4 MHz ) захватывает входные сигналы, затем следует набор АЦП и выходной мультиплексор. Цифровой порт допускает некоторую настройку через четыре младшие двунаправленные линии данных, как-то: внешний или внутренний источник опорного напряжения, выдача результата в двоичном коде со смещением или с дополнением до двух, однократный или многократный режим. Можно подумать о гальванической изоляции, но 21 линия, причём четыре из них двунаправленные ( «D3...D0», с выбором направления по состоянию «/WR» ). Где, спрашивается, простота последовательных каналов?

Рис. 13.80   Блок-схем MAX11046

Если сравнивать со схемой из предыдущего параграфа, то MAX11046 - весьма недорогое решение: $42 в розницу за законченную 8-канальную систему сбора. В конкурентном мире кремния трудно долго оставаться в одиночестве, и Maxim не единственный игрок в этом сегменте. AD7608 фирмы Analog Devices использует иной подход. В микросхеме одно АЦП на восемь каналов выборки-хранения, против восьми АЦП у Maxim. Входы имеют полный диапазон ±10 V и мультиплексируются на 18-разрядный преобразователь, чьи 200 ksps делятся поровну между всеми каналами. Микросхема имеет цифровой фильтр и две выходных конфигурации - параллельную и последовательную.

13.12.3   Многоканальная система сбора данных на параллельно включённых сигма-дельта АЦП

Вот другой пример многоканальной системы с одновременной выборкой. На этот раз с преимуществами сигма-дельта преобразования: высокой точностью, низкой стоимостью и скромными требованиями к спектральному фильтру, т.к. его частота среза должна соответствовать гораздо более высокой частоте передискретизации . Сигма-дельта АЦП с разрешением от 16 до 22 разрядов со встроенным PGA и последовательным выходом I²C или SPI доступны в мелких корпусах типа SOT23-6 за несколько долларов. Собрать не мультиплексированную многоканальную систему сбора данных из горсти таких кристаллов совсем просто ( рис. 13.81 и 13.82 ). В результате получается небыстрая, но точная, похожая на вольтметр система.

Схема являет собой чистое искусство компромисса. В ней учитываются сильные и слабые стороны, обнаруженные в ходе подбора компонентов, подобрана топология системы и сложность увязана со стоимостью. Альтернативные варианты, рассмотренные в ходе разработки, лучше всего поясняют её ход. Итак, по порядку.

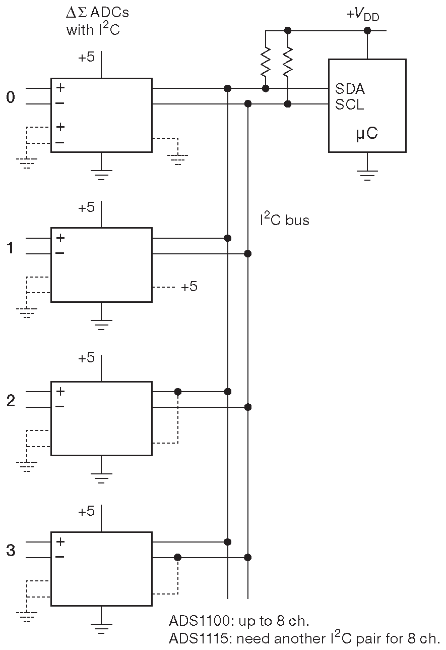
13.12.3.A   Первая попытка

Сначала появилась схема на шине I²C ( рис. 13.81 ), которая сокращала до минимума число задействованных выводов управляющего контроллера по сравнению с SPI ( нет отдельного вывода выборки кристалла ). ADS1100 фирмы TI смотрелась неплохо: цена в розницу $4.50, в описании стоит «16-разрядный АЦП с самокалибровкой», являющийся «законченной системой сбора в компактном корпусе SOT23-6». Микросхема содержит PGA с дифференциальным входом ( усиление 1, 2, 4 и 8 ), работает от одного источника от +2.7 до +5.5 V , потребляет ток 90 μA . Есть внутренний генератор, и гарантируется 16-разрядное преобразование без пропущенных кодов на самой низкой скорости 8 выборок в секунду. Максимальная интегральная нелинейность  \( INL = \) 0.013% , а типичная ошибка усиления 0.01% . В качестве опоры используется напряжение питания \( V_{DD}\) , а полная шкала ±\( V_{DD} / G \).

Рис. 13.81   Многоканальная параллельная ΣΔ система сбора данных на шине I²C. Пунктиром отмечены соединения для ADS1115

Это всё замечательно. Теперь о грустном. Протокол I²C ( §14.7.2 ) требует, чтобы каждое устройство на шине имело уникальный номер ( всего их 128 ) - это цена, которую приходится платить за отсутствие индивидуальной линии выбора кристалла. Обычно проблема решается несколькими выводами корпуса, отведёнными под выбор адреса. Три вывода позволяют выбрать 8 адресов среди 128 имеющихся. Но для корпуса с шестью выводами такая опция недоступна: дифференциальный вход - 2 ноги, питание и земля - 2 ноги, шина I²C - 2 ноги. Всего шесть, и ни одной свободной!

В ADS1100 проблема решается назначением адреса на стадии производства ( в диапазоне 72...79 ). У микросхем с разными обозначениями прошиты разные адреса. Значит, для 8-канальной системы надо иметь восемь «различных» чипов ( если они есть в продаже: на момент написания материала в DigiKey были адреса 72 и 74 , в Mouser - 75...79 , а в Newark - 72...74 ). Что, вдобавок, снижает возможности для оптовых скидок.

Ещё одна неприятность: внутренний генератор ADS1100 имеет очень низкую точность ( 20% ) и без возможности подключения внешнего тактирования ( выводов-то нет! ). Это значит, что о подавлении сетевой наводки за счёт целого числа циклов измерения можно забыть. Максимум, на что можно рассчитывать - слабое ∼30 dB подавление на 50 или 60 Hz .

13.12.3.B Вторая попытка

У TI есть очень похожая микросхема ADS1115 ( рис. 13.81 ), $5 в партии 25 штук. У неё уже 10 ног, и есть вывод выбора адреса, которым можно выбрать четыре адреса в диапазоне 72...75 . Возможные варианты: вывод в состоянии ВЫСОКИЙ, в состоянии НИЗКИЙ или подключён к одной из двух линий интерфейса I²C. Это лучше, чем вариант с ADS1100, но для восьми каналов потребуется вторая шина I²C.

У микросхемы есть два мультиплексированных канала, но исходное задание требует одновременного измерения восьми сигналов, поэтому второй канал можно использовать для проведения в паузах калибровки нуля. Микросхема работает при напряжении от +2.0 до +5.5 V , коэффициенты усиления PGA 0.66, 1, 2, 4, 8 и 16 , большой диапазон скоростей измерения ( 8...860 sps при полном 16-разрядном разрешении ), внутренний генератор и опорный источник.

Всё это очень мило, но на солнце имеются отдельные крупные пятна. Как и в ADS1100 внутренний генератор точностью не блещет ( ±10% ), значит, только 30 dB подавления на частоте сети 116 . Внутренняя опора тоже звёзд с неба не хватает, а возможности подключить внешний источник нет. Параметры опорного сигнала даются в формате ошибки усиления: 0.01% (тип.) и 0.15% (max). Для сравнения: LSB при 16-разрядном разрешении составляет 0.0015% ( 15 ppm ), следовательно, ошибка опорного напряжения в наихудшем случае соответствует 100 LSB. Температурный коэффициент столь же паршивый: 40 ppm/°C (max) или 3 LSB/°C . [* Кстати, юному следопыту на заметку: один из признаков скрываемых проблем - нестандартный формат представления данных ] .

13.12.3.C   Третья попытка

Неудовлетворительные результаты вынуждают искать преобразователи с SPI интерфейсом. Здесь, в отличие от I²C, требуется индивидуальная линия выбора кристалла к каждому АЦП ( рис. 13.82 ). Это, безусловно, не радует, но зато под такой интерфейс имеется достаточное число любопытных микросхем.

Рис. 13.82   Многоканальная параллельная ΣΔ система сбора данных с шиной SPI ( CS5512 или MPC3551 ). Временная диаграмма относится к семейству MPC3551, в котором первый импульс на выводе выбора кристалла ( «/CS» ) инициирует измерение ( одновременно по всем каналам ), а считывание данных происходит при повторной активации «/CS»

На этом этапе были рассмотрены многие кандидаты. Первой микросхемой, прошедшей первичный отбор, был CS5512 фирмы Cirrus Logic. Это 20-разрядный сигма-дельта АЦП с одним питанием ( +5V ), в корпусе SOIC8, $4.25 в партии 25 штук. Ему нужен внешний источник тактирования для преобразования ( 32768 Hz ) и SPI шины. Высокая точность тактового сигнала определяет высокое подавление в нормальном режиме : цифровой фильтр микросхемы имеет 80 dB (min) подавление в полосе от 47 до 63 Hz и ∼90 dB и на 50 Hz , и на 60 Hz одновременно.

АЦП имеет отличную линейность ( максимум ±0.0015% от полной шкалы ), пропущенные коды при 20-разрядном разрешении отсутствуют. Дрейф смещения и усиления 0.06 μV/°C и 1 ppm/°C соответственно. Шикарная штука!

А теперь пренеприятное известие: микросхеме нужен внешний опорный источник. Обычно это полезное свойство, потому что позволяет использовать очень качественные опорные источники и иметь за счёт этого точную шкалу измерения. Тем неприятнее обнаружить, что полный входной аналоговый диапазон составляет \( V_{FS} \) = 0.8\( V_{REF}\)±10% . Т.е. берём жутко линейный преобразователь, цепляем к нему отличный опорный источник и получаем бесплатный бонус в виде некоторой случайной величины в довесок к коэффициенту усиления.

13.12.3.D   Четвёртая попытка

Победитель нашёлся у компании Microchip, больше известной своими микроконтроллерами. Это MCP3551 - 22-разрядный сигма-дельта преобразователь в 8-ногом корпусе SOIC ( или даже более компактном MSOP ), ценой около $3.25 в партии 25 штук. МС имеет достаточно точный внутренний генератор ( ±0.5% ), который обеспечивает отличное подавление сетевой наводки. Однополярное питание от +2.7 до +5.5 V , ток около 0.1 mA . Для АЦП нужны внешний опорный источник, который, в отличие от предыдущего кандидата, прямо устанавливает величину полной шкалы и допускает выход на 12% за её пределы с обеих сторон ( данный факт отражается двумя дополнительными битами данных ). Преобразователь не требует времени для установки цифрового фильтра, выполняет один цикл преобразования, в ходе которого проводит ещё самокалибровку смещения и усиления 117 . На рис. 13.82B показана временная диаграмма для одновременной многоканальной выборки и преобразования с последующим выводом данных.

Спецификация впечатляет: 22 разряда без пропущенных кодов;  \( Vos = \) 12 μV , ошибка полной шкалы 10 ppm (max).  \( INL = \) 6 ppm (max), подавление сетевой наводки в нормальном режиме 85 dB (тип.) и на 50 Hz , и на 60 Hz ( рис. 13.83 ) 118 . Типичный дрейф смещения 0.04 ppm/°C , а усиления 0.028 ppm/°C . Что не так с этой микросхемой? Всё то, что можно сказать об отсутствии PGA. Без программируемого усилителя на входе нужно иметь 22 разряда преобразования, чтобы получить разрешение 1.2 μV , а с PGA того же результата можно достичь, имея 16-разрядный АЦП и усиление 64× .

Рис. 13.83   Цифровой фильтр в MCP3551 устроен так, чтобы в полосу заграждения попадали одновременно частоты 50 и 60 Hz и ещё немного. Варианты MCP3551-50 и MCP3551-60 настроены на одну конкретную частоту, но подавляют её лучше

Стоимость 8-канальной сигма-дельта параллельной системы одновременного преобразования складывается из $34 за АЦП и $4 за ADR441A. В итоге получается очень скромные $38.

13.12.3.E   Интегрированные системы с несколькими ΣΔ АЦП на кристалле

Никогда не стоит недооценивать современные возможности по издевательствам над безответным куском кремния. Волшебники из известной долины уже успели поработать над темой и предлагают несколько интересных многоканальных АЦП, которые могут проводить преобразование по всем каналам одновременно.

Для относительно низкочастотных измерений есть AD73360, в которой скрыты шесть 16-разрядных 64 ksps сигма-дельта АЦП, каждый с собственным масштабирующим усилителем ( 0...38 dB ). Микросхема упакована в 28-ногий корпус SOIC и стоит около $8 в партии 25 штук. Она имеет программируемый генератор и последовательный порт, оптимизированный для автоматической передачи данных в управляющий DSP ( возможно каскадное включение до восьми преобразователей ). Шесть каналов идеальны для измерения фазных токов и напряжений в электромоторах и системах управления промышленным электропитанием. AD73360 требует калибровки в рабочей схеме ( точность коэффициента усиления ±10% ) и обычно включается по переменному току, т.к. смещение по постоянному составляет до 10% полной шкалы.

Описанные схемы работают неторопливо: всего 15 выборок в секунду ( у AD73360 скорость на три порядка выше, но меньше разрешение и точность ). А что можно сказать о быстром многоканальном ΣΔ преобразовании? Поднять скорость в миллион раз очень сложно. Сложно, но всё же возможно: ADC12EU050 фирмы National Semiconductor/TI ( рис. 13.84 ) содержит в одном корпусе восемь 12-разрядных ΣΔ с дифференциальными входами, работает на скорости 50 Msps (!). Каждый канал имеет свой собственный цифровой выход в виде LVDS пары. Микросхема потребляет 0.4 W и стоит около $100.

Рис. 13.84   ADC12EU050 - быстрый 8-канальный сигма-дельта преобразователь с внутренним потоком из 3-разрядных слов и модулятором третьего порядка. Внутренний генератор собран на PLL с LC контуром, превращающей 40...50 MHz входной частоты в тактовый сигнал с 16× передискретизацией

109 Или оригинальный мультиплексор HI-506A фирмы Intersil, который часто указывается как HI3-0506A-5Z. Обычные ключи на ±15 V без возможности захода за этот диапазон имеют обозначение DG506, HI-506 или ADG1206. <-

110 В нормальных условиях последовательное сопротивление равно \( 2R_{ON}+R_S \) или около 2.7 kΩ . Дополнительный килоом погоды не сделает. Его, кстати, можно выкинуть: ток насыщения \( I_{DSS} \) ≈ 2 mA по-прежнему защитит мультиплексор, но увеличится рассеиваемая мощность транзисторов, и в этом случае защитный уровень понижается с 500 V до 100 V или около того. <-

111 Альтернативное название HI5043 и DG403. <-

112 Примеры. ADG884 - аналоговый ключ с очень низким сопротивлением включения \( R_{ON} \) =0.4 Ω (max) имеет шунтирующую ёмкость \( C_S(on) \) =295 pF ( а у IH5043 она 22 pF ). Кроме того, это низковольтовая микросхема и допускает максимальный размах сигнала 5 Vpp . ADG1413 работает на полных ±15 V и имеет \( R_{ON} \) =1.5 Ω , но перенос заряда составляет ±300 pC , т.е. в 5...10 раз больше, чем у ’5043/DG403. <-

113 Есть ещё программная коррекция. Можно назначить один канал, закороченный на землю, для измерения ошибки нуля, а другим можно измерять опорный источник, чтобы корректировать коэффициент усиления. Ошибка смещения ( нуля ) часто хранится в виде выходных данных процедуры калибровки. <-

114 АЦП относится к моделям с распределением заряда, которые обычно приветствуют конденсатор между измерительными входами. Его изолирует от масштабирующего усилителя небольшими резисторами, см. рис. 13.37 . Здесь подойдёт сочетание 2.7 nF+33 Ω . <-

115 Справочные данные не сообщают, как это было сделано, но вероятнее всего, внутри чипа есть схема формирования отрицательного напряжения. Схемы, подобные описанному ранее варианту на отдельных компонентах, не подходят, т.к. имеют очень высокий входной импеданс. <-

116 Надо очень внимательно читать справочные данные. Имеем 105 dB типовое значение подавления наводки 50 или 60 Hz в синфазном режиме, но вот для нормального режима ( т.е. дифференциального ) цифр нет. Позднее обнаружился график подавления, из коего следует значение ∼30 dB . <-

117 Вот что говорится в справочных данных:

«Самокалибровка смещения и усиления происходит в начале каждого преобразования. Данные, появляющиеся на входе всегда калибруются по смещению и усилению в ходе самого преобразования. Калибровка смещения и усиления не оказывает влияния на скорость работы преобразователя, т.к. выполняются в реальном времени в момент преобразования. Схемы калибровки не оказывают воздействия на процесс преобразования.»
<-

118 Как можно достичь одновременного подавления на двух частотах? Смотрим в справочные данные:

«Алгоритм прореживающего SINC-фильтра был изменён так, чтобы получить шахматное расположение нулей в функции преобразования. Такая модификация имеет целью расширения основной полосы заграждения, чтобы снизить чувствительность к нестабильности генератора и уходу частоты сети. Фильтр в MCP3551 распределяет нули функции таким образом, чтобы лучше подавлять сетевые частоты 50 и 60 Hz одновременно.»

Для лучшего подавления какой-либо одной частоты лучше использовать MCP3551-50 или -60, которые давят сетевые наводки на соответствующей частоте на 120 dB (тип.) в нормальном режиме с использованием внутреннего тактирования. <-

Previous part:

Next part: