Шапка

5.2 Пример: милливольтметр ( повторение пройденного )

Чтобы несколько оживить обсуждение точных схем, возвратимся к примеру из предыдущей части, который кратко затрагивался в рамках обсуждения вопросов точности ( §4.4.3 ). Больше с целью первого знакомства с влиянием входного смещения \( V_{os}\) и входного тока \(I_b\) на малосигнальную схему ( предел 0...10 mV в милливольтметре со входным сопротивлением 10 MΩ _1 ). Там неискушённый читатель впервые с горьким изумлением обнаружил, что всегдашний преданный помощник LF411 для такой задачи не подходит совершенно: у него слишком большое смещение и слишком большой входной ток. Тогда же было найдено решение - прецизионный ОУ с малым входным током, как OPA336, или усилитель с прерыванием ( или «с автоподстройкой нуля» ), например, LTC1050.

Как будет видно из дальнейшего, банкет по поводу удачно найденного «решения» был несколько преждевременным. Победа была присуждена ОУ, чей входной ток сам по себе способен вызвать максимально допустимую ошибку 1% при нулевом входном сигнале, а аккуратная разработка должна учитывать эффект от накопления ошибок от различных источников.

5.2.1 Задача: 10 mV, 1%, 10 MΩ, однополярное питание 1.8 V

Сделаем работу интереснее, добавив некоторые ограничения. В настоящий момент задача заключается в создании вольтметра с диапазоном измерения 0...10 mV , работающего от источника +3V ( литиевая батарея или два щелочных элемента «AAA» ). Такие параметры требуют, чтобы ОУ был с «однополярным» питанием. Подобные усилители обязаны работать с сигналами вплоть до нуля [* вернее, до потенциала отрицательной шины питания] на входе и выходе. Более того, они должны сохранять работоспособность до полного разряда батареи, т.е. до 0.9—1.0 V на элемент или 1.8 V полного питания схемы. Пусть входное сопротивление будет 10 MΩ , и потребуем, чтобы прибор показывал 0 mV ( ±1% от полной шкалы ), когда вход закорочен или разомкнут. Отметим, что «ошибка нуля» - это не то же самое, что точность полной шкалы ( «ошибка масштабирования» ): ±5% точность полной шкалы [* максимального значения для выбранного диапазона 10 mV , т.е. ±0.5 mV ] будет вполне достаточно, но показания никуда не подключённого прибора на уровне ±0.5 mV совершенно неприемлемы.

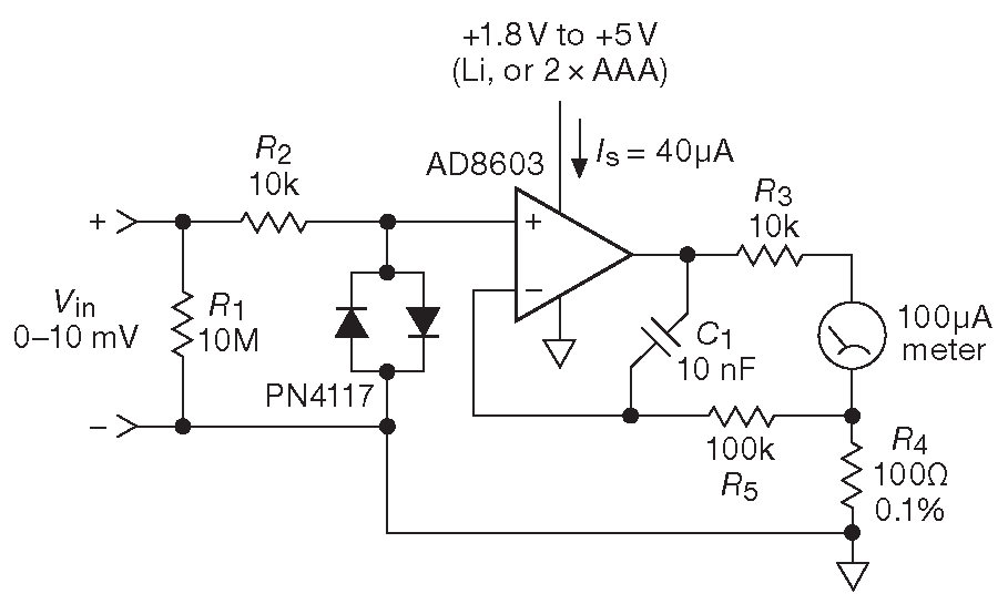
Как и в Части _4 схема будет использовать токочувствительный элемент в обратной связи: в такой конфигурации входное сопротивление схемы не зависит от сопротивления измерительного прибора. Полная схема показана на рис. 5.1 .

Рис.5.1   Точный милливольтметр, работающий от одной литиевой батареи. Входная защита использует полевые транзисторы PN4117 с малой утечкой в диодном включении

5.2.2 Решение: прецизионный источник тока с рабочим диапазоном вплоть до уровней питания

В качестве токочувствительного элемента \(R_4\) используется 100-омный 0.1% резистор. Номинал такой точности распространён в достаточной мере: DigiKey показывает наличие 100'000 штук, а цены начинаются от $0.20 ( в партии 10шт. ). Следует обратить внимание на разводку общего терминала ( минусовая клемма ): он подключён непосредственно к нижнему выводу токочувствительного резистора. Данное предупреждение становится особенно актуальным в случае небольших номиналов токового шунта, для которых сопротивление подводящих проводов цепи возврата тока может внести заметную ошибку _2 . Измерительная головка является индуктивной нагрузкой ( стрелочные приборы представляют собой подвижную катушку в магнитном поле, которая является индуктивностью по определению, а её реактивное сопротивление как и у электромоторов зависит от электромеханических параметров ), поэтому в делителе обратной связи следует использовать обычные меры предосторожности ( на низкой частоте работает \(R_5\) , а на высокой - \( C_1 \) , см. пример на рис. 4.76B ). \(R_3\) номиналом 10 kΩ защищает измерительную головку от перегрузки, если входной сигнал вышел за рабочий диапазон.

Более сложной задачей является конфигурация защитной цепи ( эта часть схемы в примере из Части _4 была беззаботно опущена ), а самым важным вопросом становится выбор ОУ. Для начала защитная цепь. Требования просты: ограничивать чрезмерный входной сигнал на безопасном для усилителя уровне, имея при этом утечку менее ∼10 pA для напряжения полной шкалы 10 mV как в прямом, так и в обратном направлении. Указанные цифры снизят входное сопротивление на 1% . Как оказывается, паспортные данные обычно не сообщают ток утечки при очень низких напряжениях, а попытка прямого измерения приводит к неожиданным результатам ( рис. 5.2 ). Утечки типовых сигнальных диодов общего назначения ( 1N914, 1N4148 ) достаточно велики и на низких напряжениях сравнимы с током через резистор 10 MΩ _3 . Существуют специализированные диоды с малыми утечками PAD-1 и PAD-5, которые достаточно трудно достать, но всего того же можно достичь с помощью n-канального полевого транзистора PN4117 в диодном включении ( т.е. сток и исток объединяются и становятся катодом, а затвор - анодом ). Можно также использовать в качестве диода один из переходов обычного npn транзистора _4 . Резистор \(R_2\) ограничивает ток через защитную цепь, не влияя при этом на точность.

Рис.5.2   Паспортные данные диодов не злоупотребляют публикацией графиков, подобных приведённому. Здесь показан начальный участок вольт-амперной характеристики. Некоторые подробности см. в Части X1 [* ##§X1.7 ]

Теперь операционный усилитель. В Части _4 был заковыристый блок, который теперь из-за однополярного питания стал только сложнее. Можно разделить ошибки на «ошибки нуля» и «ошибки полной шкалы». С последними проще: общее усиление схемы можно установить достаточно точно, и оно не касается измерительной головки. Если же хочется подстраивать и её, то можно заменить шунт на два резистора - постоянный и подстроечный. Требования к «нулю» гораздо жёстче из-за высокой чувствительности вкупе с высоким входным сопротивлением. Нужно удерживать величины смещения и входного тока для наихудшего случая в пределах 100 μV и 10 pA , причём одновременно . Таким образом, чтобы соответствовать спецификации, каждый элемент суммы \( V_{ERR}=V_{os}+I_bR_1\) должен быть меньше 0.1 mV .

В ходе поисков были рассмотрены несколько многообещающих усилителей, которые были собраны в табл. 5.1 на стр. 295 ( вместе с обычными комментариями ). Первые три строчки занимают дешёвые ОУ общего назначения. Для данной задачи они не годятся: и смещение, и ток гораздо хуже требуемого ( третья строка таблицы ), они не могут работать при +1.8 V , а первые два не могут работать с однополярным питанием. На этом вопрос с дешёвыми ОУ можно закрыть.

Табл. 5.1 Операционные усилители, проверявшиеся на возможность работы в милливольтметре

LPV521 представляет здесь новое поколение «низковольтовых слаботочных малопотребляющих» операционных усилителей. Эти параметры у них и в самом деле немного лучше, но, как это обычно бывает с КМОП ОУ, их напряжение смещения воображение не поражает, можно отыскать цифры и получше. Точный КМОП OPA336 когда-то смотрелся очень неплохо. К сожалению, входной ток \(I_b\) выбирает весь бюджет ошибок без посторонней помощи, а \( V_{os}\) всё равно нуждается в подстройке, что совсем не просто в случае однополярного питания, т.к. выводов подстройки нуля, в отличие от старого знакомого LF411, нет. Раньше все эти нюансы были не нужны, но теперь приходится заботиться о полном соответствии, чтобы результат удовлетворял требованиям спецификации, что требует жёсткого порядка при рассмотрении граничных условий.

И что же остаётся? Большая часть инженеров, столкнувшись с задачей, где не нужна широкая полоса, и не имеет значения шум, потянется за ОУ с автоподстройкой нуля ( они же «чопперы» ). Здесь лучшим решением будет ADA4051 с отличными параметрами смещения, но с пятикратным превышением допустимого входного тока, если верить максимальным цифрам в паспортных данных. Все сравнимые усилители имеют или ещё больший входной ток, или больший уровень питания, или оба недостатка сразу. Две оставшихся строки таблицы занимают современные КМОП операционные усилители, рекламируемые в качестве «прецизионных» из-за характеристик и наличия выводов подстройки нуля. Оба соответствуют требованиям бюджета ошибок ( с некоторыми оговорками, см. ниже ). Выбор остановился на AD8603, потому что он в полной мере отвечает требованиям по питанию и как дополнительное преимущество потребляет в три раза меньше LTC6078 ( сдвоенный ОУ, одиночной версии нет ) _5 . Согласно табл. 5.5 при 25°C AD8603 потребляет 40 μA , имеет максимальное значение входного тока 1 pA и максимальную величину смещения 50 μV .

С выбором закончили? Не совсем. Все параметры таблицы даются для рабочей температуры 25°C , но схема может нагреться, что радикально увеличит входные токи КМОП микросхем ( для которых «входным» является ток утечки ). Производители обычно сообщают цифры для наихудшего случая ( и иногда типичные ) на верхней границе рабочего диапазона ( для «промышленного» это 85°C ). У выбранного AD8603 максимальный паспортный входной ток \(I_b(max)\)=50 pA при 85°C . Наихудшие значения для более низких температур не приводятся, но имеющиеся цифры соответствуют правилу удвоения тока каждые 10°C _6 , а, значит, можно рассчитывать, что схема будет удовлетворять требованиям до температуры 50°C . Ситуация, при которой производители порой забывают указывать утечки для наихудшего случая, никуда не годится, потому что у упомянутого LPV521 «максимальные» и «типовые» паспортные значения соотносятся как 100:1 . Люди, занимающиеся производством, признают, что им не хочется отбраковывать продукцию под более высокие требования.

Упражнение 5.1
В Части _4 ( рис. 4.56 ) был показан вольтметр с диапазоном ±10 mV , а приведённая здесь схема униполярная ( т.е. работает от 0 до +10 mV ). Шеф предлагает доработать устройство для работы в диапазоне ±10 mV , используя измерительную головку со средней точкой на ток ±100 μA , при сохранении работоспособности от одной литиевой или двух пальчиковых батарей.
Подсказка: можно воспользоваться AD8607 - сдвоенной версией использованного AD8603.
Ещё подсказка: по завершении разработки можно удивить начальство предложением доработки схемы для использования обычной измерительной головки с диапазоном 0...100 μA .

1 Отметим, что его можно использовать как чувствительный измеритель тока: входное сопротивление 10 MΩ и точность 1% позволяют мерить токи вплоть до 10 pA ( 1% × 10 mV / 10 MΩ = 10 pA ) . <-

2 Резисторы небольших номиналов для точных измерений больших токов выпускаются в 4-выводном исполнении. Такая конфигурация называется «подключение Кельвина», а токочувствительный резистор - «шунтом». <-

3 Линейный участок вольт-амперной характеристики любого диода можно моделировать параллельным включением резистора и непроводящего p-n перехода. Тогда для 1N3595 с малыми утечками сопротивление при \( V \)≤ 10 mV составит 10'000 MΩ . Такие цифры можно получить из других параметров диода, а именно: тока утечки при малом обратном смещении и прямого тока при небольшом прямом смещении. Подробности см. Часть X1 [* ##§X1.7 ] .   <-

4 Или любимого компонента приятеля авторов Джона Ларкина ( John Larkin ) - недорогого 5V npn СВЧ транзистора BFT25. Его утечка при обратном включении меньше 10 fA , а в прямом направлении до уровня 50 mV - меньше 40 fA . <-

5 Кроме перечисленных в табл. 5.1 , рассматривались ( см. табл. 5.5 на стр. 320-321 и табл. 5.6 на стр. 335 ): биполярный LT1077A - меньший ток потребления \(I_s\) и \( V_{os}\) , но слишком большое минимальное значение напряжения питания \( V_s;\) биполярный LT6003 - потребляет всего 1 μA , но слишком большое смещение ( ошибка 5% ); КМОП LMP2232A - плохое смещение ( ошибка 1.5% ); MAX9617 с автоподстройкой нуля ( ошибки смещения 0.1% , а у AD8603 - 0.5% ), но его входной ток приводит к 1.4% ошибки смещения на 10 MΩ ; и, наконец, ISL28133 - ОУ с автоподстройкой и 3% смещения от входного тока на 10 MΩ вновь выявляют недостатки подобных микросхем. <-

6 В справочных данных есть график зависимости «типичного» \(I_b\) от температуры, подтверждающего экспоненциальный рост в два раза на каждые 10°C . <-

Previous part:

Next part: