Шапка

4.4 Подробное рассмотрение поведения операционных усилителей

Ранее уже упоминалось, что ОУ несколько отклоняются от идеальной модели, и характеристики активных выпрямителей и триггеров Шмитта ограничиваются быстродействием ОУ или «скоростью нарастания». Но скорость нарастания – это только одна характеристика из целого набора важных параметров, включающего напряжение смещения, входной ток, диапазон синфазного сигнала, шум, рабочую полосу, размах выходного сигнала, напряжение питания и потребляемую мощность. Операционные усилители - весьма примечательные компоненты, почти идеальные для большей части возникающих задач. Чтобы понять это, достаточно представить себе объём работ при рассчёте дифференциального каскада на отдельных транзисторах, имеющего высокое усиление, входной ток менее пикоампера, смещение от идеального баланса менее милливольта, с полосой несколько мегагерц и допускающего на входе сигналы с любым уровнем в пределах диапазона питания. Операционный усилитель с такими параметрами можно купить менее чем за доллар. Он будет иметь размеры 1.5×3 mm и потреблять менее миллиампера.

Но операционные усилители тоже имеют ограничения. Это основная причина появления тысяч разнообразных их типов. В общем случае разработчик сталкивается с разнообразными противоречиями, например, можно получить низкий входной ток, но ценой увеличения напряжения смещения. Хорошее понимание возможных ограничений, их воздействия на схемные решения и итоговые характеристики помогает делать выбор осмысленно и вести разработку рационально.

Чтобы придать теме живости, вообразим, что требуется разработать усилитель постоянного тока, который позволит видеть напряжения 0...10 mV на симпатичном стрелочном приборе. Входное сопротивление усилителя должно составлять 10 MΩ , точность 1% или около того. На первый взгляд нет никаких проблем. Можно задействовать неинвертирующую конфигурацию, чтобы получить высокий входной импеданс. Усиление можно задать побольше, например, 1000× ( т.е. 10 mV вырастут до 10 V ). Быстродействие не оговаривается, поэтому скорость нарастания не важна. Без тени сомнения быстро рисуем схему на LF411 и собираем макет. Но вот незадача! Работает он ужасно. Вход никуда не подключён, а стрелка может отклониться на четверть шкалы, показания постоянно плывут. Короче, работать всё это может только в качестве пресс-папье 18 .

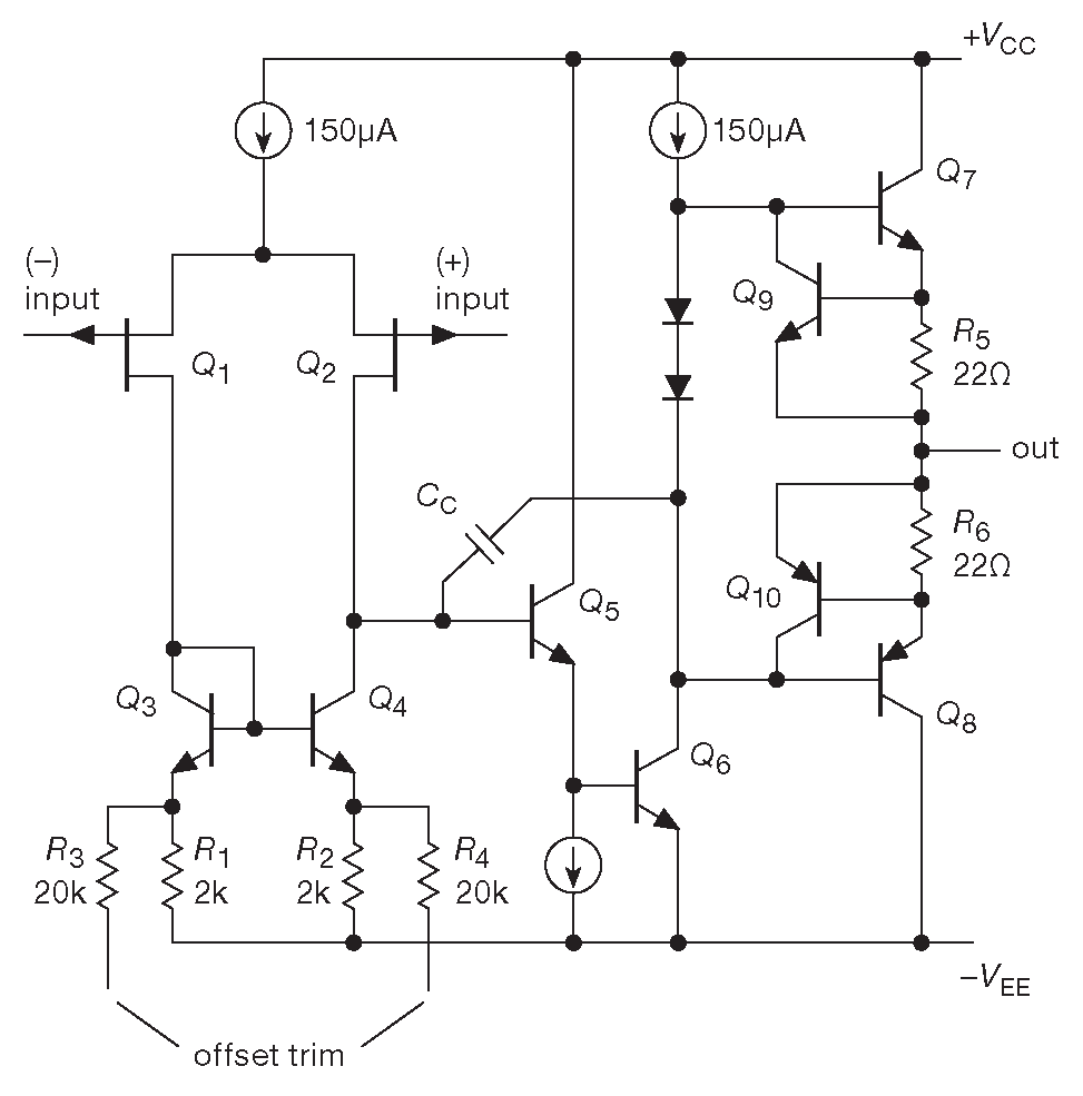
Начнём с рассмотрения рис. 4.43 - упрощённой схемы ОУ LF411. Схема достаточно несложная и сильно напоминает транзисторные варианты, разбиравшиеся в предыдущих двух частях книги. На входе стоит дифференциальный каскад на ПТ с активной нагрузкой в виде токового зеркала. Далее сигнал подаётся на npn повторитель \(Q_5\) , работающий на усилитель с общим эмиттером \(Q_6\) ( с активной нагрузкой в виде источника тока ). \(Q_5Q_6\) позволяют отделить входной каскад с большим усилением от усилителя мощности \(Q_7Q_8\) с токоограничивающей схемой на \(R_5Q_9\) и \(R_6Q_{10}\) 19 . Странно расположенный конденсатор обратной связи \( C_C\) обеспечивает устойчивость, о чём будет разговор дальше. Схема имеет параметры типового ОУ и поможет разобраться, где именно возникают отклонения от идеальной модели.

Рис. 4.43   Упрощённая схема ОУ LF411

Упражнение 4.12
Объясните, как работает схема ограничения тока на рис. 4.43 . Какой максимальный ток она может выдать?

Упражнение 4.13
Поясните функцию двух диодов в выходном каскаде.

Рассмотрим проблемы, влияющие на схемотехнику, и разберёмся, что с ними делать.

4.4.1 Отступление от идеальной модели операционного усилителя

Идеальный ОУ имеет следующие характеристики.

  • Входной ток =0 ( входной импеданс =∞ ).
  • Vout=0, когда на оба входа подаются одинаковые потенциалы ( нулевое «напряжение смещения» ).
  • Выходной импеданс с разомкнутой петлёй обратной связи =0.
  • Усиление по напряжению =∞.
  • Усиление синфазного сигнала =0 [* т.е. если на два замкнутых между собой входа подавать сигнал допустимого уровня относительно любой линии питания, напряжение на выходе меняться не будет] .
  • Выход изменяется мгновенно ( бесконечная скорость нарастания ).
  • Шум усилителя отсутствует.

Все перечисленные свойства не зависят от температуры и изменений напряжения питания.

В следующих параграфах будет описано, как именно реальные операционные усилители отклоняются от идеала. После того, как получится продраться через этот набор фактов, можно заглянуть в табл. 4.1 , которая даёт некоторое представление о текущей ситуации. Конкретные цифры можно найти в табл. 4.2 , 5.5 и 8.3 . Тема ещё раз поднимается в Части _5 ( §5.7 и §5.8 ) в приложении к разработке точных устройств.

4.4.1.A Напряжение смещения

Входные цепи ОУ сбалансированы не идеально. Причиной тому служат технологические ограничения при производстве. Для полевых транзисторов, имеющих большой разброс напряжения переключения, проблема стоит острее. При нулевом дифференциальном сигнале, т.е. закороченных входах, выход ОУ будет находиться в насыщении: или положительном ( возле \( V_+\) ) , или отрицательном ( возле \( V_-\) ) , причём предсказать в каком именно заранее невозможно. Разница напряжений, которую необходимо подать на входы, чтобы обнулить выход, называют напряжением смещения \( V_{os}\) . Его ещё можно представить в виде батареи, включённой последовательно с каким-либо входом. Типичное напряжение смещения составляет 1 mV , но «точные» операционные усилители имеют цифры порядка 10 μV . Некоторые ОУ предоставляют отдельные выводы для подстройки этого напряжения внешними цепями. Для LF411 надо подключить концы потенциометра 10 kΩ между выводами 1 и 5 ( «OFFSET TRIM» - подстройка смещения на рис. 4.43 ), а его движок к \( V_{EE}\) . Схема позволяет внести асимметрию в ветви токового зеркала, компенсировав, тем самым, разбаланс напряжений. [* Т.е. меняем разницу напряжений на разницу рабочих токов входных транзисторов. Разница токов ухудшит температурные характеристики схемы, см. ##Toumazou ] .

4.4.1.B Дрейф напряжения смещения

Поскольку исходное напряжение смещения можно подстроить, очень важной характеристикой точных схем становится дрейф напряжения смещения от температуры и времени. У 411 типичное напряжение смещения составляет 0.8 mV ( 2 mV максимум ), а температурный коэффициент этой величины \(Δ V_{os}/Δ T\)=7 μV/°C . Дрейф по времени не указывается. В прецизионном OP177A смещение подгоняется лазерным лучом до уровня 10 микровольт, температурный коэффициент составляет 0.1 μV/°C (max), а долговременная стабильность 0.2 μV/month (тип.), т.е. приблизительно на два порядка лучше по всем цифрам.

4.4.1.C Входной ток

Во входные клеммы ОУ втекает или вытекает небольшой ток \(I_b\) ( направление определяется внутренней схемой конкретной модели ). За это значение принимается половина величины тока, втекающего в закороченные между собой входы. Два эти тока отличаются мало и являются токами базы или затвора входных транзисторов. Для 411 с ПТ на входе \(I_b\) составляет 50 pA ( 200 pA max ) при комнатной температуре ( но достигает 4 nA при 70°C ), а типичный ОУ на БТ OP27 имеет ток 15 nA , который мало меняется с температурой. В качестве грубой оценки, биполярные ОУ имеют входной ток десятки наноампер, полевые и КМОП - пикоамперы и ниже. В общем случае, можно считать, что входной ток ПТ и КМОП ОУ можно не учитывать, а с БТ ОУ такой вариант не пройдёт 20 .

Важность данного параметра заключается в том, что входной ток вызывает падение напряжения на импедансе источника, резисторе обратной связи и цепях установки рабочего режима входов. От величины сопротивлений зависит возможный коэффициент усиления и чувствительность к вариациям выходного сигнала. Например, в LF411 максимальный входной ток составляет 200 pA , а смещение - 1 mV . Это означает, что до тех пор, пока величины сопротивлений на входных терминалах не станут сравнимы с ~5 MΩ о них можно не беспокоиться.

Как всё это работает, будет показано чуть позднее. Например, если речь идёт об интеграторе, входной ток вызовет медленный рост напряжения на выходе, даже если входная линия никуда не подключена.

Можно найти биполярные ОУ с входными токами вплоть до наноампер, а КМОП варианты - в районе долей пикоампер ( 10-6µA ). За образцы можно взять биполярный LT1012 с типичным входным током 25 pA , OPA129 с полевыми транзисторами и током 0.03 pA и КМОП LMC6041 с 0.002 pA . На другом конце стоят ОУ, подобные THS4011/21 ( ~300 MHz ), с током 3 μA . В общем случае, биполярные ОУ, которые предназначены для задач, требующих высокого быстродействия, имеют и более высокий входной ток.

4.4.1.D Входной ток смещения

Ток смещения - декоративное имя для разности входных токов двух входов усилителя. В отличие от самого входного тока, ток смещения \(I_{os}\) – результат технологических допусков при производстве. Если бы их не было, входные цепи микросхемы, имеющие симметричную топологию, имели бы и одинаковые входные параметры. Смысл тока смещения в том, что даже если на обеих входных ветвях висят одинаковые импедансы, усилитель будет видеть разное падение напряжения на них, т.е. дифференциальный сигнал. Очень скоро будет ясно, как это влияет на разработку схем.

Обычно ток смещения составляет величину в диапазоне от одной второй до одной десятой входного тока. Для LF411 типовое значение Ioffset=25 pA. Для операционных усилителей со схемой компенсации входных токов, например, OPA177 ток смещения очень близок к входному. Причины этого объясняются в Части _5 .

4.4.1.E Входной импеданс

Термином «входной импеданс» обозначают дифференциальное сопротивление в малосигнальном режиме 21 , при этом предполагается, что напряжение подаётся на один вход, а второй заземлён. Входной импеданс обычно гораздо ниже, чем сопротивление синфазному сигналу ( типичный входной каскад выглядит как дифференциальная пара, нагруженная на источник тока ). Для 411 с полевыми транзисторами на входе импеданс для дифференциального сигнала имеет величину порядка 1 TΩ , а биполярный ОУ LT1013 - около 300 MΩ . Обратная связь пытается удержать потенциалы на входах и компенсирует большую часть дифференциального сигнала, поднимая тем самым величину \(Z_{in}\) до очень больших значений. На практике конкретные цифры дифференциального сопротивления не столь важны, и гораздо большее значение имеет входной ток.

4.4.1.F Диапазон входного синфазного сигнала

Входной сигнал операционного усилителя должен попадать в допустимый диапазон, который обычно Уже, чем размах питающего напряжения. Если входной сигнал выходит за допустимые пределы, усиление может измениться самым причудливым образом, включая изменение его знака! Для 411, работающего от ±15 V , гарантированный диапазон синфазного сигнала составляет минимум ±11V . Производитель, впрочем, заявляет, что микросхема может работать с входными сигналами, доходящими до положительного уровня питания, но параметры могут ухудшаться. Сигнал с уровнем отрицательной шины на любом входе сводит усилитель с ума. Микросхема начинает проявлять признаки реверса фазы 22 и выход попадает в насыщение с уровнем положительного питания. Из схемы 4.43 можно понять, почему LF411 не может работать с уровнями отрицательного питания на входе: такой потенциал опускает исток входной пары ПТ ниже потенциала питания, выводя транзисторы из активного состояния. Данная тема обсуждается в Части X4 , где можно прочитать несколько поучительных историй из жизни.

Есть много операционных усилителей, имеющих входной диапазон синфазного сигнала вплоть до отрицательного уровня питания. К ним относятся биполярный LT1013, КМОП TLC2272 и LMC6082. Такие микросхемы часто обозначают как «ОУ с одним питанием» или «допускающие работу на уровне земли» ( см. §4.6.3 ). Есть варианты, допускающие работу рядом с положительным источником, например, ПТ ОУ LF356. Из-за явной тенденции к понижению напряжения питания для батарейных устройств разработчики микросхем идут на различные ухищрения, чтобы приблизить входной рабочий диапазон сигналов к полному диапазону питания. Такие ОУ носят название «rail-to-rail» 23 . Примерами могут служить КМОП LMC6482 и TLV2400 и биполярные LM6132, LT1630 и LT6220. У последнего есть дополнительное приятное свойство: размах выходного сигнала тоже совпадает с диапазоном питания ( см. замечания о выходном диапазоне чуть ниже ). Может показаться, что речь идёт о идеальном операционном усилителе, но в §5.7 , §5.9 и §5.10 объясняется, что конструкция rail-to-rail усилителей является полем для множества компромиссов, как-то: заметного увеличения напряжения смещения, выходного импеданса и потребляемой мощности. Наконец, есть несколько ( буквально по пальцам пересчитать ) ОУ, которые корректно работают с входными сигналами, выходящими за потенциал положительной шины. Речь идёт о моделях «over-the-top» фирмы Linear, см. LT1637 в табл. 4.2a ( стр. 271 ).

Table 4.1 Op-amp Parameters®

Notes: (a) typical and "best" values of important op-amp performance parameters. (b) total supply: V+ - V- . Typical and “best” values of important op-amp performance parameters. In this chart we list values for run-of-the-mill (“jellybean”) parts, and for the best op-amp you can get for each individual parameter. That is, you cannot get a single op-amp that has the combination of excellent performance shown in any of the “premium” columns. In this chart you can clearly see that bipolar op-amps excel in precision, stability, speed, wide supply voltage range, and noise, at the expense of bias current; JFET-input types are intermediate, with CMOS op-amps displaying the lowest bias current.

В дополнение к рабочему диапазону синфазных сигналов существует максимальное напряжение на входе, при котором ещё не происходит разрушение схемы. Для LF411 это ±15 V ( но не ниже потенциала отрицательного источника, если его величина не дотягивает до –15 V ).

4.4.1.G Диапазон входного дифференциального сигнала

Некоторые биполярные ОУ допускают только очень небольшую разницу напряжений между входами . Бывает, что она не превышает ±0.5 V, хотя у большинства допустимый дифференциальный сигнал сравним с напряжением питания. Сигнал, вышедший за допустимые границы, может сжечь микросхему.

4.4.1.H Размах выходного сигнала, как функция сопротивления нагрузки

LF411, как и многие другие операционные усилители, не может выдавать наружу сигнал с амплитудой, которая подходит к уровням питания ближе, чем на пару вольт, даже если речь идёт о лёгких нагрузках ( \(R_L\)>5 kΩ ). Такое положение возникает из-за того, что в качестве выходного каскада используется симметричный эмиттерный повторитель. Даже полный диапазон питания на его базах будет снижен минимум на одно падение на p-n переходе в каждом плече. А получить полный диапазон питания на выходе предыдущего каскада - задача столь же нетривиальная. Кроме того, дополнительное падение вносят резисторы \(R_5\) и \(R_6\) в цепях токовой защиты.

Для низкоомной нагрузки максимальный размах сигнала определяется схемой ограничения тока. Например, если сопротивление нагрузки больше 1 kΩ , выходной сигнал будет не доходить по 2V до \( V_{CC}\) и \( V_{EE}\) , но если сопротивление нагрузки существенно ниже, то и амплитуда будет гораздо меньше. Такая реакция на изменение нагрузки часто отражается в справочных данных в виде графика амплитудного значения выходного напряжения, как функции сопротивления нагрузки , или в виде нескольких отдельных цифр для её характерных значений. На рис. 4.44 показан такой график для LF411. Многие ОУ имеют асимметричные выходные каскады и отдают больше тока, чем могут принять ( или наоборот ). В этом случае на графике можно обнаружить две кривые: одну для отдаваемого, другую для принимаемого тока ( рис. 4.45 ).

Рис. 4.44   Максимальный размах выходного сигнала в зависимости от величины нагрузки
Рис. 4.45   Максимальное выходное напряжение ( для отдаваемого и принимаемого тока раздельно ) в зависимости от тока нагрузки для LF411. Значение максимального выходного тока снижается на ~25% при TJ=125°C

Некоторые ОУ могут доводить выходной сигнал до отрицательной шины питания ( например, биполярный LT1013 и КМОП TLC2272 ), что очень удобно при работе от однополярного источника: по крайней мере, потенциал земли он выдать сможет. Наконец, КМОП модели, имеющие выходной каскад с общим истоком 24 , к ним относится, например, серия LMC6xxx, могут выдать сигнал с уровнем обеих шин питания. Для таких компонентов полезнее иметь график, показывающий, сколь близко к шине питания может подходить выходной сигнал в зависимости от тока нагрузки ( при отдаче и приёме тока ). Такая зависимость для LMC6041 ( КМОП RR ) приведена на рис. 4.46 . Отметим использование логарифмических координат, в которых можно рассмотреть, что при токе 10 μA выходной сигнал не доходит до уровня питания 1 mV , и что его импеданс составляет примерно 80 Ω для втекающего тока и 100 Ω для вытекающего. Можно встретить и биполярные модели с такими же возможностями и с нормальным максимальным напряжением питания ( обычная величина для КМОП всего ±8V max ). К подобным микросхемам относятся серии LM6132/42/52 и LT1636/7.

Рис. 4.46   Максимальный размах ( в форме разницы ΔV между выходным сигналом и напряжением питания ) в зависимости от тока нагрузки для КМОП ОУ с RR выходом. Сплошными линиями обозначены измеренные значения. Не стоит безоглядно доверять справочным данным: в данном случае график в них ошибочно показывает характер отдаваемого тока ( пунктирная линия ). [* Все врут! Как страшно жить!]

4.4.1.I Выходной импеданс

Выходным импедансом \(R_o\) называют внутреннее сопротивление выходных цепей ОУ без обратной связи ( см. рис. 2.90 ). Для LF411 он составляет порядка 40 Ω , но у некоторых маломощных ОУ может доходить до нескольких сотен ом. То же можно сказать об усилителях с RR выходом. Обратная связь понижает выходное сопротивление с коэффициентом, равным петлевому усилению ( см. §2.5.3.C ) до совершенно незначительной величины ( или повышает его в случае источника тока ). Таким образом, на первый план выходит максимальный выходной ток. Обычно он составляет ±20 mA или около того ( но есть и более редкая группа «сильноточных» ОУ, см. табл. 4.2b на стр. 272 ).

4.4.1.J Усиление по напряжению, рабочая полоса и сдвиг фазы

Усиление по напряжению типового ОУ \( A_{vo}\) ( оно же \( A_{VOL}\) , \( A_V\) , \( G_V\) и \( G_{VOL}\) ) на постоянном токе составляет 100'000 или 1'000'000 и падает до единицы на некоторой частоте, называемой \( f_T \) или GBW ( произведение усиления на полосу ). Чтобы избавиться от множества нулей цифры часто выражают в децибелах: здесь 100 dB и 120 dB . \( f_T \) обычных ОУ лежит в диапазоне от 100 kHz до 10 MHz . Все эти значения приводят в виде графика зависимости усиления без обратной связи от частоты, на котором \( f_T \) - это точка пересечения графика с горизонтальной осью. На рис. 4.47 показана картина для любимого LF411.

Рис. 4.47   График зависимости усиления от частоты ( «диаграмма Боде» ) для LF411

Для операционных усилителей, имеющих внутреннюю частотную коррекцию , график просто падает с наклоном 6 dB/octave , начиная с некоторой довольно низкой частоты ( для 411 она лежит в районе 10 Hz ). Как будет ясно из §4.9 , такое поведение определяется условиями устойчивости схемы. Спад ( аналогичный поведению RC фильтра нижних частот ) означает постоянное запаздывание фазы от входа к выходу с разомкнутой петлёй обратной связи. Цифры запаздывания меняются от 90° на частоте, где спад начинается, и до 120°...160° на \( f_T \) , где усиление без обратной связи падает до единицы. Из-за того, что сдвиг фазы на 180° градусов при усилении 1 означает появление положительной обратной связи ( генерацию ), для обозначения разницы между сдвигом фазы на \( f_T \) и 180° активно используется термин «запас по фазе».

За бОльшую частоту \( f_T \) приходится платить бОльшим рабочим током транзисторов, а значит, большей потребляемой мощностью. Можно найти ОУ с потреблением менее 1 μA , но их \( f_T \) будет лежать в районе 10 kHz . В дополнение к большой рассеиваемой мощности очень быстрые усилители имеют высокие входные токи, часто более микроампера, что есть прямое следствие работы биполярного транзистора с высоким током коллектора. Если быстрый ОУ не требуется, то и ставить его не надо: в дополнение к упомянутым недостаткам их большое усиление на высоких частотах - прямой путь к возбуждению схемы.

4.4.1.K Скорость нарастания

«Корректирующая» емкость ( обсуждается в §4.9.2 ) и низкие внутренние токи ОУ вместе ограничивают скорость, с которой может изменяться напряжение на выходе даже при большой разнице потенциалов на входе. Эта конечная скорость носит название «скорость нарастания» ( SR ). Для LF411 она равна 15 V/μs , а для маломощных ОУ ниже 1 V/μs . И наоборот, быстрые усилители имеют скорость нарастания сотни и тысячи вольт на микросекунду. Скорость нарастания ограничивает амплитуду синусоидального напряжения, которую можно выдать без искажений. Поэтому в паспортных данных можно обнаружить график «зависимости амплитуды выходного напряжения от частоты», см. рис. 4.54 . Синусоидальный сигнал частотой \( f \) герц и амплитудой \( A\) вольт требует скорости нарастания \( SR=2πAf\) вольт в секунду минимум. Наибольшая скорость изменения сигнала наблюдается в точке перехода через ноль ( рис. 4.48 ). На рис. 4.49 можно посмотреть, как конечная скорость нарастания выглядит в жизни.

Рис. 4.48   Максимальная скорость нарастания для синусоидального сигнала \( SR=2πAf\) достигается в точке перехода через ноль
Рис. 4.49   Искажения, обусловленные конечной скоростью нарастания. Показан выходной сигнал повторителя на LT1013, для которого паспортное значение SR=0.4 V/μs для сигнала со скоростью нарастания 0.6 V/μs ( A=6.0 V , \( f \)=15.4 kHz ) и 0.4 V/μs ( A=6.0 V , \( f \)=11 kHz ). По горизонтали 10 μs/div , по вертикали 2 V/div

Для операционных усилителей с внешней частотной коррекцией скорость нарастания определяется параметрами корректирующих цепей. В общем случае самая низкая скорость будет при коррекции для единичного усиления. Она увеличивается в 30 раз при коррекции для усиления ×100 . Тема развивается в §4.9.2.B и Части X4 25 . Как и в случае \( f_T \) и GBW , чем выше скорость нарастания, тем выше потребляемая мощность.

Важное замечание: обычно скорость нарастания специфицируется для единичного усиления ( для повторителя ) с полным допустимым размахом входного сигнала. Т.е. на входе имеется большая разница потенциалов, которая вызывает появление заметного входного тока. Для небольших входных сигналов, скажем, 10 mV скорость нарастания будет заметно ниже.

4.4.1.L Температурная зависимость

Большая часть перечисленных параметров имеет некоторую температурную зависимость, которая, однако, мало на что влияет, т.к. небольшие изменения усиления будут практически полностью исправлены обратной связью. Более того, температурная зависимость обычно гораздо меньше, чем производственный разброс величин от кристалла к кристаллу.

Исключением являются входное напряжение смещения и входной ток смещения. Здесь температурные ошибки будут вызывать дрейф выходного напряжения и станут тем заметнее, чем точнее подстраивается ноль на выходе. Когда важна точность, следует использовать «инструментальные» ОУ с низким дрейфом, а нагрузку удерживать выше 10 kΩ , чтобы минимизировать кошмарные эффекты, вызванные температурными градиентами во входных цепях. Эта тема подробно рассматривается в Части _5 .

4.4.1.M Напряжение питания и ток потребления

Изначально большая часть операционных усилителей проектировалась под напряжение питания ±15 V . Плюс, было известно о маргинальной группе ОУ с «однополярным» питанием, т.е. имевших выводы \(+V\) ( от +5 до +15 V ) и землю. Классические модели чуть более универсальны. Например, LF411 допускает питание от ±5V до ±18 V . Большая часть классических моделей потребляет несколько миллиампер.

В данный момент имеется чётко выраженная тенденция к снижению рабочего напряжения и переходу на батарейное питание. Таким образом, сейчас стали совершенно обычным явлением ОУ с общим размахом питания ( разницей между \( V+\) и \( V-\) ) на уровне 5V и даже 3V и токами потребления от 10 до 100 μA . Делаются они чаще всего целиком по КМОП технологии, но встречаются и биполярные модели. Такие ОУ имеют RR выходы, т.к. у них нет возможности оставлять зазоры по 2V от обеих шин питания, как в классических моделях.

Изучая справочные данные современных усилителей, не пропустите возможные ограничения по питающему напряжению. Многие модели имеют максимальное значение всего 10 V ( т.е. ±5V ), и постоянно растёт число усилителей, допускающих не более 5V общего питания. Кроме того, не стоит забывать, что ОУ с собственным потреблением на уровне микроампер заберут из источника много тока, если им потребуется обслуживать низкоомную нагрузку, ибо выходной ток из воздуха не конденсируется.

4.4.1.N Дополнительные параметры КОСС, КОИП и шум

Для завершения темы стоит упомянуть, что операционные усилители обладают конечной величиной ослабления синфазного сигнала - КОСС ( CMRR ) и подвержены влиянию источника питания - КОИП ( PSRR ), т.е. подавление влияния уровня синфазного сигнала или колебаний уровня питания не бесконечно. Эти параметры приобретают большее значение на высоких частотах, где петлевое усиление снижается, и корректирующий конденсатор \( C_C\) начинает передавать флуктуации шины питания в цепь распространения сигнала.

Кроме того, операционные усилители шумят. Они вносят в сигнал шумовое напряжение \(e_n\) и шумовой ток \(i_n\) . Эти недостатки становятся определяющими, когда надо обеспечить работу точных устройств и малошумящих схем. Данные темы обсуждаются в Части _5 и _8 .

4.4.2 Влияние ограничений ОУ на работу схем

Возвратимся назад и взглянем на инвертирующий усилитель, имея в виду имеющиеся ограничения. Рассмотрим влияние ограничений на параметры схемы и познакомимся с приёмами проектирования, учитывающими их наличие. Те методы, которые будут показаны на данном примере, подходят для любой схемы на ОУ. Сам инвертирующий усилитель ещё раз показан на рис. 4.50 .

Рис. 4.50   Инвертирующий усилитель

4.4.2.A Усиление без обратной связи

Усиление без обратной связи влияет в первую очередь на рабочую полосу , входной и выходной импедансы и линейность . Всё это уже объяснялось ранее в приложении к усилителям на дискретных транзисторах при рассмотрении обратной связи ( §2.5.3 ). Изложенный там материал является основой для данного обсуждения, и если какие-либо вопросы остались непонятыми, стоит ещё раз его изучить.

Рабочая полоса

Конечная величина усиления без обратной связи приводит к тому, что усиление с замкнутой петлёй начнёт падать с некоторой частоты, на которой усиление с разомкнутой петлёй приблизится к величине \(R_2/R_1\) ( рис. 4.47 ). В случае LF411 мы имеем дело с довольно низкочастотной микросхемой, чьё усиление с разомкнутой петлёй падает до 100 на 40 kHz , а \( f_T \) составляет 4 MHz . Отметим, что усиление с обратной связью всегда ниже, чем без оной, поэтому реальный усилитель будет иметь заметный спад усиления даже на частотах, составляющих малую долю от \( f_T \) . Из Части _2 известно, что усиление с обратной связью для неинвертирующего усилителя со схемы 4.51 составляет \[ G=\frac{A}{1+AB}, \]

Рис. 4.51   Неинвертирующий усилитель на ОУ с конечным усилением

где B - доля, приходящаяся на обратную связь. В данном случае B=\(R_1/( R_1+R_2\) ) . Выходной сигнал упадёт на 3dB на частоте, на которой величина петлевого усиления AB равна единице, т.е. когда величина усиления с разомкнутой петлёй ( A ) равна усилению с замкнутой ( 1/B ). Для LF411 это происходит на частоте 40 kHz 26 .
Выходной импеданс

В §4.2.5 отмечалось, что качество источников тока на ОУ сводится к усилению, в данном случае - петлевому, которое поднимает выходное сопротивление \(R_o\) с исходной величины порядка 100 Ω , см. рис. 5.20 . Снижение усиления по мере роста частоты ведёт к снижению выходного импеданса. В близкой к аналитической форме картина выглядит следующим образом: при повышении частоты \(Z_{out}\) источника тока ведёт себя подобно выражению \(R_o·f_T/f\) .

Конечное усиление влияет на входной и выходной импедансы схемы с обратной связью, т.к. последняя использует для своей работы выходное напряжение ( в случае усилителя напряжения ) или выходной ток ( в случае источника тока ). Для обратной связи по напряжению исходный выходной импеданс ОУ понижается в 1+AB раз, превращая десятки-сотни ом в миллиомы. Но эта величина растёт, возвращаясь в исходное состояние ( сопротивление с разомкнутой петлёй ) по мере снижения коэффициента усиления с ростом частоты.

Линейный рост выходного импеданса с обратной связью иллюстрирует рис. 4.53 , взятый из справочных данных на LT1055. Можно видеть, что большее петлевое усиление снижает выходное сопротивление ( обратная связь построена так, чтобы общее усиление схемы было небольшим ). Это сопротивление затем плавно растёт до исходного \(R_{out}\) ( иногда обозначаемого \( r_o\) - выходного сопротивления с разомкнутой петлёй ), здесь 60 Ω . Стоит отметить, что выходной импеданс схемы с обратной связью ведёт себя подобно индуктивности ( линейно растёт с частотой ), т.е. именно так ведёт себя выходной сигнал [* и становится очевидно, что термин «выходное сопротивление» некорректен] . Данное положение имеет важные следствия, например, появление последовательных резонансных LC цепей, когда на выходе ОУ висит емкостная нагрузка.

Рис. 4.53   Выходной импеданс ОУ с обратной связью практически линейно растёт с частотой на большей части рабочего диапазона. Такое поведение свойственно индуктивности величиной \(L_{out}≈r_oG_{cl}/( 2πf_T ) \) . Когда усиление падает до единицы, \(Z_{out}\) превращается в выходное сопротивление ОУ \( r_o\) . Графики взяты из справочных данных на LT1055

Снижение петлевого усиления на высоких частотах уменьшает полезный эффект отрицательной обратной связи. В усилителях напряжения , как только что было показано, начинает расти выходной импеданс. В усилителях тока ситуация обратная: импеданс наоборот начинает падать. Здесь обратная связь увеличивает исходный выходной импеданс в петлевое усиление раз ( что как раз хорошо: высокий импеданс - именно то, что нужно для хорошего источника тока ). Но по мере сокращения усиления в петле снижается и выходной импеданс. Некоторые ОУ ( особенно варианты в RR выходом ) изначально имеют выходные каскады с высоким выходным сопротивлением. Для таких усилителей высокая величина петлевого усиления - обязательное условие получения низкого выходного импеданса.

Входной импеданс

Входной импеданс неинвертирующего усилителя увеличивается в 1+AB раз по сравнению со значением для разомкнутой петли. Исходная величина и без того велика, посему заметных последствий от дальнейшего роста нет.

Инвертирующий усилитель отличается от неинвертирующего и требует отдельного анализа. Удобнее всего представлять его в виде комбинации из входного резистора, который подключён к каскаду с шунтом в обратной связи ( рис. 4.52A ). Входом каскада с шунтом служит «суммирующая точка» ( инвертирующий вход усилителя ), где складываются токи от обратной связи и входного сигнала. Такую конфигурацию можно назвать «трансрезистивной»: она превращает ток на входе в напряжение на выходе. Обратная связь снижает импеданс \(R_2\) , со стороны суммирующей точки, в 1+A раз ( можете ли вы это доказать? ). Очень высокие значения петлевого усиления сокращают входной импеданс до долей ома, что для схемы с токовым входом - отличная характеристика.

Рис. 4.52 (A)   Входной и выходной импедансы. Трансрезистивный усилитель

Классическая схема инвертирующего усилителя является комбинацией трансрезистивного усилителя с шунтом в обратной связи и последовательно включённого резистора на входе ( рис. 4.52B ). В итоге входной импеданс равен сумме \(R_1\) и импеданса, который смотрит в суммирующую точку со стороны \(R_2\) [* т.е. \(R_2\)/(1+A) ] . Для больших петлевых усилений \(R_{in}\) приблизительно эквивалентно \(R_1\) .

Рис. 4.52 (B)   Входной и выходной импедансы. Инвертирующий усилитель

[* Имеем как-бы делитель \(R_1R_2\) ( см. рис. 4.52B ), включённый между точками \( V_{in}\) и \( V_{out}\) . Его средней точкой является суммирующая точка - инвертирующий вход ОУ. \(R_2\) в такой конфигурации является нижним плечом «делителя» и зависит по величине от петлевого усиления. На самом-то деле от петлевого усиления зависит потенциал на выходе ОУ, на который «опирается» \(R_2\). Входной импеданс - сумма обоих плеч «делителя», т.к. выход ОУ имеет низкий импеданс, а суммирующая точка - высокоимпедансный узел, который как бы «висит» в воздухе и на видимую источнику величину \(R_1R_2\) непосредственного воздействия не оказывает. А с точки зрения источника суммирующая точка находится под потенциалом земли. Вот так, меняя потенциал на выходе ОУ, жестоко издевается над доверчивым источником сигнала злобная обратная связь.

Кстати, данная конструкция явяется хорошей иллюстрацией для понятия «виртуальный».
«Виртуальная земля» на инвертирующем входе отлично видна источнику сигнала и является для него узлом с низким внутренним сопротивлением и потенциалом земли, но на самом деле это высокоомный вход ОУ и средняя точка делителя, а его земляной потенциал существует только в больном воображении источника сигнала и совершенно случайно совпадает с уровнем 0V ] .

Довольно очевидным заданием является предложение вывести формулу для усиления по напряжению инвертирующей схемы с заданным усилением в петле обратной связи. А вот и ответ: \[ G = -\frac{A(1 - B )}{1 + AB}, \qquad \qquad [4.5] \] где B определялось ранее как B=\(R_1( R_1+R_2\) ) . Если ограничиться только большими величинами усилений с разомкнутой петлёй A , то G=(–1/B)+1 , т.е. G=–\( R_2/R_1\) .

Упражнение 4.14
Покажите вывод уравнений для входного импеданса и усиления инвертирующего усилителя.

Линейность
Если рассматривать только варианты с бесконечным петлевым усилением, то поведение схемы определяется исключительно конфигурацией цепи обратной связи. Естественная нелинейность операционного усилителя ( т.е. зависимость усиления от входного напряжения, переходные искажения и т.п. ) полностью компенсируется. Эти недостатки начинают проявляться вновь, когда петлевое усиление ослабевает, например, на высоких частотах. Поэтому выбирать операционный усилитель для схем с высокой линейностью, например, звуковых трактов надо с умом. ОУ для таких задач должен иметь правильный выходной каскад и указывать величину искажений, как функцию частоты и усиления. Примером может служить образцовый AD797, который указывает максимальную величину искажений на 20 kHz 0.0003% при выходном сигнале 3 Vrms .

4.4.2.B Скорость нарастания

Ограниченная скорость нарастания определяет максимальный размах неискажённого синусоидального сигнала для заданной частоты. Ситуация для LF411, имеющего скорость нарастания 15 V/μs , показана на рис. 4.54 . Для скорости нарастания SR и синусоидального сигнала частотой \( f \) максимальная амплитуда неискажённого выходного сигнала равна A(pp)<SR/\( (πf) \) . Именно этим определяется характер спада 1/\( f \) . Горизонтальная часть графика обусловлена конечной величиной напряжения питания. Удобно запомнить формулу в виде 27 : \[ SR_{min}=ωA=2πfA, \qquad [4.6] \]

Рис. 4.54   Размах выходного сигнала в зависимости от частоты ( LF411 )

где \( SR_{min}\) - минимальное значение скорости нарастания для амплитуды A ( это половина размаха сигнала на выходе App=2A ) и угловой частоты \(ω= 2πf\) . Побочным эффектом ограничения по скорости нарастания является качественная фильтрация узких шумовых пиков в интересующем сигнале. Такая техника носит название нелинейная фильтрация нижних частот: если скорость ограничена каким-то значением, то резкие выбросы будут сильно ослабляться без каких-либо негативных последствий для низкочастотного сигнала.

4.4.2.C Выходной ток

Ограниченные токовые возможности ОУ не позволяют получать полный размах выходного сигнала на низкоомной нагрузке, что было продемонстрировано на рис. 4.44 . В точных схемах стоит избегать больших выходных токов и связанных с ними температурных градиентов.

4.4.2.D Напряжение смещения

Наличие напряжения смещения приводит к появлению на выходе некоторого потенциала даже при нулевом сигнале на входе \( V_{out}=V_{os}G_{dc}=V_{os}(1+R_2/R_1\) ) 28 . Для инвертирующего усилителя на LF411 с G=100 , на выходе может присутствовать до ±0.2 V при заземлённых входах ( \( V_{os}\)=2 mV max ). Возможны следующие решения.

  1. Если усиление по постоянному току не требуется, и возможно использовать только связь по переменному сигналу, следует давить усиление на DC с помощью конденсатора в соответствии со схемой 4.7B .
  2. Можно подкрутить выходное напряжение с помощью рекомендуемой производителем цепи подстройки.
  3. Использовать ОУ с более низким значением \( V_{os}\) .
  4. Использовать внешнюю цепь подстройки, аналогичную таковой на схеме 4.91 ( §4.8.3 ).

4.4.2.E Входной ток

Даже в идеально настроенном операционном усилителе ( т.е. с \( V_{os}\)=0 ) на выходе появится некоторое напряжение, если входы закоротить на землю. Это происходит из-за вполне реального входного тока \(I_b\) . Он создаёт падение напряжения в резисторах, которое усиливается схемой. В примере инвертирующий вход видит внешний импеданс \(R_1∥R_2\) , т.е. входной ток создаёт падение напряжения \( V_{in}=I_b( R_1∥R_2\) ) . Затем оно усиливается с коэффициентом усиления на постоянном токе, т.е. 1+\(R_2/R_1\) ( см. ещё раз примечание 28 ), и на выходе появляется потенциал ошибки \( V_{out}=I_bR_2\) .

Для усилителей с полевыми транзисторами на входе эффект пренебрежимо мал, но существенный входной ток биполярных схем ( и усилителей с токовой обратной связью, см. Часть X4 ) создаёт серьёзные проблемы. Рассмотрим инвертирующий усилитель с \(R_1\)=10 kΩ и \(R_2\)=1 MΩ . Это реалистичные значения для усилителя звукового диапазона, где желательно удерживать \(Z_{in}\) не ниже 10 kΩ . Если выбрать малошумящий биполярный NE5534 ( \(I_b\)=2 μA max ), при заземлённых входах выход покажет 100×2 μA×9.9 kΩ или 1.98 V ( \( G_{dc}I_bR_{unbalance}\space\) ), что, мягко говоря, довольно много. Для сравнения, заурядный LF411 с полевыми транзисторами при заземлённом входе в самом плохом случае покажет 0.2 mV , что пренебрежимо мало для большинства приложений и в любом случае перебивается ошибкой от \( V_{os}\) ( для неподстроенного LF411 в худшем случае 200 mV ).

Проблема ошибок от входного тока имеет несколько решений. Если требуется использовать ОУ с большим входным током, правильно будет выравнивать сопротивление по постоянному току на обоих входах, как на рис. 4.55 . В данном случае выбран номинал 91 kΩ для параллельного соединения 100 kΩ и 1 MΩ . Кроме того, сопротивление цепи обратной связи полезно удерживать достаточно небольшим, чтобы входной ток не создавал на нём заметных смещений. Типичные сопротивления, которые можно обнаружить на входах ОУ, лежат в диапазоне от 1 kΩ до 100 kΩ . Третий метод - понижение усиления на постоянном токе до единицы, как на схеме 4.7B.

Рис. 4.55   Чтобы снизить ошибки от входных токов биполярных ОУ надо использовать симметрирующие резисторы во входных цепях

В большинстве случаев проще всего взять ОУ с низким входным током. Усилители с полевыми и МОП транзисторами на входах в общем случае имеют входной ток в пикоамперном диапазоне ( но не стоит забывать о его быстром росте с температурой: ток удваивается каждые 10°C ). Современные биполярные модели используют супербета транзисторы и схемы компенсации, получая в итоге близкие по величине значения, которые к тому же снижаются с ростом температуры. Такие микросхемы позволят получить преимущества биполярных ОУ ( точность и низкий шум ) без их недостатков, вызванных входным током. Например, прецизионный биполярный OP177 имеет входной ток \(I_b\)<2 nA , а биполярный же LT1012 со схемой компенсации тока - ±25 pA (тип.). Недорогой ПТ ОУ LF411 имеет \(I_b\)=50 pA (тип.), а у КМОП TLC270, ценой менее доллара, \(I_b\)=1 pA (тип.).

4.4.2.F Входной ток смещения

Как только что говорилось, надо проектировать схему так, чтобы входные импедансы в комбинации с входными токами порождали возможно более низкие ошибки. Но бывают ситуации, когда без усилителя с высокими входными токами не обойтись, или требуется работать с источником, имеющим очень высокое внутреннее сопротивление. Примером усилителей с высокими входным токами служат ОУ с токовой обратной связью ( AD844 ), с низким напряжением шума \(e_n\) ( AD797 ) или широкой рабочей полосой ( LM7171 ). У каждой из этих категорий входные токи часто измеряются в микроамперах.

Самое лучшее, что можно сделать в такой ситуации, будет балансировка импедансов на входах по постоянному току. Но и в этом случае из-за неустранимой асимметрии входных токов ОУ, обусловленных производственными допусками, на выходе по-прежнему может присутствовать ошибка ( \( G_{dc}I_{offset}R_{source}\space \) ). Типовые цифры отношения \(I_b\) к \(I_{offset}\space \) лежат в пределах от 2 до 20 ( биполярные ОУ показывают лучшее согласование, нежели полевые ).

4.4.2.G Компромиссы, вызываемые ограничениями

Выше рассматривались эффекты, вызванные ограничениями реальных ОУ, которые в разных схемах проявляются по-разному. Т.е., к примеру, даже при нулевом напряжении на входе ненулевой входной ток ОУ вызывает на выходе инвертирующего усилителя постоянное напряжение ошибки, а в интеграторе - изменяющееся выходное напряжение. По мере углубления знакомства с операционными усилителями разработчику всё лучше удаётся предсказать поведение схемы, а значит, подобрать модель ОУ, лучше подходящую под конкретную задачу . [* Это я выделил. Типа, «Дерзайте, вы талантливы!» ] . «Самого лучшего» операционного усилителя, даже если не учитывать цену, не существует. Усилители с очень низкими входными токами ( ПТ и КМОП ) имеют высокие напряжения смещения и большой шум, и наоборот. Хороший разработчик выбирает компоненты, выстраивая приоритеты так, чтобы решить задачу, не тратя лишних средств, где это не требуется.

Чтобы воспринять проблему «реальных параметров» в её полноте, стоит опять взглянуть на табл. 4.1 ( стр. 245 ). В ней собраны все возможные параметры усилителей с указанием цифр, кои можно ожидать от «типового» ОУ ( примером которого является LF411 ) или от моделей, показывающих наилучшие результаты по данному конкретному параметру. К сожалению, получить ОУ, сочетающий лучшие цифры по всем характеристикам не получится: разработка – искусство компромисса.

Ограничения ОУ влияют на выбор типов и номиналов компонентов практически любой схемы. Например, резисторы обратной связи должен быть достаточно велик, чтобы не нагружать выход, но он должен быть достаточно мал, чтобы входной ток не порождал заметного смещения. Высокие импедансы в обратной связи снижают нагрузку, но ухудшают ситуацию со сдвигом фазы из-за паразитных емкостей и увеличивают восприимчивость к электростатическим наводкам от близлежащих источников. Эти соображения заставляют выбирать номиналы резисторов для ОУ общего применения в диапазоне 2...100 kΩ .

Такие же проблемы наблюдаются в любой области электроники, включая простейшие схемы на транзисторах. Например, выбор тока покоя в усилителе на транзисторах ограничен сверху рассеиваемой мощностью, которая растёт вместе с током выходного каскада, повышенным потреблением, увеличением входного тока и пониженным усилением по току. Зато слишком низкий ток покоя ограничивается токами утечки, также снижает усиление по току и уменьшает скорость из-за паразитных емкостей в сочетании с высокими импедансами. Всё это ведёт к тому, что работать приходится с токами коллектора в диапазоне от десятков микроампер до десятков миллиампер. Цифры могут быть выше для мощных схем или ниже для «микропотребляющих», см. Часть _2 .

Некоторые из перечисленных недостатков ОУ подробно рассматриваются в последующих частях книги, где раскрываются дополнительные подробности и решения.

Упражнение 4.15
Изобразите схему инвертирующего усилителя с G=100 и \(Z_{in}\)=10 kΩ . Добавьте цепи балансировки входного тока и подстройки напряжения смещения ( потенциометр 10 kΩ между выводами 1 и 5 , движок на \( V_-\) ) . Теперь измените схему так, чтобы \(Z_{in}≥10\space ^8\)Ω .

4.4.3 Пример: чувствительный вольтметр

Размочим сухую теорию. Попробуем создать очень простую схему - усилитель для сигналов постоянного тока с большим усилением, высоким входным импедансом и, для контраста с современным излишне цифровым миром, с аналоговым индикатором со средней точкой. Схема должна иметь полную шкалу ±10 mV и входное сопротивление 10 MΩ .

На рис. 4.56 показана исходная схема. Предполагается, что есть источник питания ±5V ( поговорим о нём позднее ), а для получения выходного напряжения ±1V используется ОУ с усилением G=100 в неинвертирующем включении. Выходное напряжение подаётся на измерительную головку со средней точкой на –100...0...+100 μA , украшенную новой шкалой «–10...0...+10 mV».

Рис. 4.56   Чувствительный вольтметр с аналоговой шкалой. По поводу выбора \(IC_1\) см. сопроводительный текст

Схема выглядит очень просто, и, собственно, простой и является, но, если не проявлять должную аккуратность, работать она не будет. Берём в качестве \(IC_1\) LF411, исходя из предположения, что ОУ с малым входным током - именно то, что здесь нужно. Замыкаем измерительные концы между собой, и - о ужас! - обнаруживаем, что стрелка отклоняется от центрального положения на ±2 mV . Дело в том, что такую величину имеет смещение LF411 ( \( V_{os}\)=2 mV max ). В идеальной ситуации при закороченных или никуда не подключённых щупах вольтметр должен показывать «нуль», т.е. отклоняться не более чем на 1% полной шкалы.

Хорошо. Добавляем подстройку смещения и добиваемся нулевых показаний при закороченных щупах. Некоторую задержку вносит борьба с кофе и плюшками, и за это время прибор с замкнутыми щупами начинает показывать —0.2 mV . Оказывается, не вовремя выглянувшее солнце подогрело схему на 10°C , вызвав дрейф ОУ величиной 200 μV ( температурный коэффициент напряжения смещения \( TCV_{os}\)=20 μV/°C max ). Ладно. Внесём в инструкцию предупреждение о запрете использования в солнечный день. Ждём, пока схема остынет, и с удовлетворением убеждаемся, что показания вернулись на нулевую отметку.

Пора переходить к проверке делителя напряжения. Но как только щупы размыкаются, стрелка начинает показывать +2 mV ! Теперь причина во входном токе, который составляет 200 pA (max) при комнатной температуре. Ток небольшой, но его хватает, чтобы получить падение 2000 μV на входном резисторе 10 MΩ .

Проблему \( V_{os}\) можно решить с помощью точного биполярного ОУ, но в ним падение, вызванное \(I_b\) будет ещё больше. Здесь нужен усилитель с \( V_{os}\)<100 μV и \(I_b\)<10 pA . Под такие требования подходят точные ОУ на ПТ, например, OPA336 не дотягивает по параметрам совсем немного ( 125 μV и 10 pA ), а с подстройкой встанет, как надо.

Для данной задачи больше подойдёт «чоппер» LTC1050C или AD8638 ( см. табл. 5.6 ). Их ещё называют «усилителями с автоподстройкой нуля» и «усилителями с нулевым дрейфом». Здесь они только упоминаются, а основной разговор будет в Части _5 . На данном этапе всё, что надо знать об усилителях с автоподстройкой, - это напряжение смещения ( \( V_{os}\)<5 μV ), его температурный коэффициент ( \( TCV_{os}\)<0.05 μV/°C ) и входной ток ( \(I_b\)<50 pA ). Указаны гарантированные параметры для LTC1050 в дешёвой параметрической группе «-C».

Итоговое соображение: если требуется несколько таких приборов, то калибровка каждого затруднений не вызовет, но для массовой продукции лучше обойтись без ручной подстройки. Элегантным решением будет использование дополнительного токочувствительного резистора на «холодном» конце измерительной головки. Этот вариант будет разобран в начале Части _5 ( §5.2 ) при детальном рассмотрении процесса разработки точных устройств.

4.4.4 Рабочая полоса и источники тока на ОУ

В §4.2.5 отмечалось, что источники тока зависят от усиления ОУ, которое в виде большого петлевого усиления поднимает исходно низкое выходное сопротивление \(R_o\) ( его величина порядка 100 Ω , см. рис. 5.20 ). Снижение петлевого усиления с ростом частоты ведёт к понижению выходного сопротивления источника тока. Иначе говоря, источник тока на ОУ является достаточно необычной схемой, потому что естественное состояние усилителя - низкий выходной импеданс, свойственный источнику напряжения, ставится с ног на голову. Но успех подобного действия прямо зависит от достаточности величины петлевого усиления. Картина выглядит следующим образом. Конечная полоса \( f_T \) ведёт к тому, что выходной импеданс источника тока на высоких частотах имеет вид \(R_o×f_T/f\) и превращается в естественное выходное сопротивление схемы \(R_o\) на частоте \( f_T \) .

Конечная скорость нарастания ОУ проявляется как шунтирующая ёмкость на выходе схемы. Представить это можно следующим образом. Идеальный источник тока, работающий на реальную емкостную нагрузку, имеет скорость нарастания на выходе \( S=dV/dt=I/C\) . Т.е. источник тока, имеющий скорость нарастания \( S\) выглядит как идеальный источник тока, нагруженный шунтирующей ёмкостью \( C_{eff}=I_{out}/S\) . Например, источник тока 10 mA , построенный на ОУ со скоростью нарастания 1 V/μs имеет на выходе действующую ёмкость 10 nF . Это достаточно заметная величина даже по сравнению с межэлектродными емкостями мощного МОП транзистора.

18 Этот пример встретится ещё раз в §4.4.3 , а затем в Части _5 ( §5.2 ).   <-

19 Подробная схема LF411 показывает более сложную конструкцию ограничителя тока в нижнем плече. Если интересно, загляните в справочные данные. <-

20 Есть очень милый трюк, именуемый «bias-current cancellation» , который активно используется в БТ ОУ, чтобы получить цифры входных токов на уровне десятков пикоампер. Стоит возвратиться к рис. 2.98 и заглянуть в Часть X4 . [* Эта тема активно обсуждается в Части _5 в главе §5.7.2 , посвящённой шумовому току] .   <-

21 Это НЕ   \( \cfrac{V_{in}}{I_b} \)   !   <-

22 Популярные и недорогие LM358 и LM324 ( $0.07 в количествах ), работающие с однополярным питанием, подвержены реверсу фазы, если входной сигнал зайдёт далее, чем на 400 mV , за отрицательный уровень питания. Улучшенная замена LT1013 и LT1014 таких проблем не имеет и обходится без переходных искажений. <-

23 Термин «Rail-to-Rail®» является зарегистрированной торговой маркой Nippon Motorola Ltd, хотя сам принцип использовался уже за несколько десятков лет до них. Это проявление идиотской тенденции захвата удобных терминов, подобное переводу фирмой National Semiconductor в разряд торговых марок сочетания «TRI-STATE®». Данное действие заставило промышленность перейти на синоним «3-state», который используется в письменных источниках и превращается в «tristate» в разговорной речи. <-

24 Или биполярные транзисторы в схеме с общим эмиттером. <-

25 Где среди прочего показано, что скорость нарастания типовых биполярных ОУ ограничена частотой S=0.32fT. К счастью, данное ограничение можно обойти с помощью специальных приёмов разработки. <-

26 Усиление с разомкнутой петлёй A имеет запаздывание фазы 90° на большей части рабочей полосы, что видно на диаграмме Боде ( рис. 4.47 ), т.е. можно аппроксимировать усиление без обратной связи формулой A(f)=j(fT/f). Именно поэтому, когда петлевое усиление AB равно единице, усиление с обратной связью ниже на 3 dB , а не на 6 dB . <-

27 Читатели, знакомые с математикой, узнают в этой формуле выражение для производной по времени синусоидального сигнала, в которой вынесен за скобки множитель \(ω\) . <-

28 Отметим, что в формуле используется выражение для неинвертирующего усилителя. Это происходит, потому что \( V_{os}\) работает не как сигнал на входе схемы, но как потенциал на выводах ОУ. Таким образом, эффект проявляется, как если бы напряжение ошибки \( V_{os}\) прикладывалось к прямому входу усилителя. [* Иначе говоря, это свойство компонента, которое не зависит от схемы включения, а значит, его можно изучать в наиболее удобной для этого конфигурации ] .   <-

Previous part:

Next part: