Шапка

5.10 (I) Выбор точного операционного усилителя

Идеального операционного усилителя не существует, что особенно хорошо видно на точных ОУ. Даже если по каким-либо параметрам нужная точность как-то достигается, то по другим выбранные решения вынуждают снижать требования. Например, если нужен не очень быстрый, но очень тихий усилитель, то можно взять мирового чемпиона по шуму, но получить одновременно самое низкое значение входного тока не получится 30 . Причина в том, что в усилителе на входе стоят биполярные транзисторы, которые работают с относительно высокими токами коллектора, что прямо влияет на токи базы ( см. LT1028 ). Другой пример: если от схемы требуется работать в режиме микропотребления, то участвовать в соревнованиях на скорость установления, наибольшую частоту единичного усиления и самую высокую скорость нарастания не получится, так как эти параметры требуют энергии, и много.

В данной главе будет подробно рассмотрена процедура выбора в табл. 5.5 ( стр. 320 - 321 ) и табл. 5.6 ( стр. 335 ) правильного усилителя, который хорошо ляжет на имеющееся техническое задание. Если есть сложная схема, с которой никак не удаётся разобраться, то здесь можно найти подсказки. Высокий уровень детализации справочного материала совершенно необходим для хороших разработок: это именно то, что отличает грамотную схему от поделия уровня «так сойдёт». С другой стороны для случайного читателя уровень обсуждения может быть «недостаточно поверхностным» 31 .

Уж если начинать путешествие по параметрам точных усилителей, то придётся заняться цифрами и начать разбор параметров ОУ, важных с точки зрения интересов разработки. Выбрав самую лучшую характеристику, следует проверить и остальные цифры претендента: не слишком ли бледно они выглядят? Возможно, после такой проверки придётся искать другой усилитель или начинать следующую итерацию и возвращаться к этапу коррекции схемы с учётом жизненных реалий. Так или иначе, всегда следует помнить, что «разработка - это искусство компромисса».

5.10.1 «Семь точных усилителей»

Семь - красивая цифра, и в качестве подготовки к развёрнутому обсуждению сугубо практических вопросов выбора точного ОУ авторами были выбраны и представлены для сравнения важнейших параметров семь самых любимых усилителей. Проблема в том, что ограничиться просто семью моделями невозможно: реальное число ближе к семи десяткам! Стоит потратить какое-то время, чтобы выбрать свою «великолепную семёрку». Это поможет понять плюсы и минусы, с которыми придётся столкнуться при разработке точных схем на операционных усилителях. Отметим обычный выбор между напряжением смещения ( и его дрейфом ) и входным током в лучших ОУ на биполярных и полевых транзисторах. Усилители на БТ имеют самое низкое шумовое напряжение, которое стремится к дальнейшему снижению по мере роста входного тока ( причины этого явления объясняются в Части _8 , в которой говорится о шуме ). Но награды за низкий входной ток всегда уходят к усилителям на полевых транзисторах, и вновь по причинам, которые будут объяснены позднее. В общем случае следует выбирать ОУ на ПТ, если нужен низкий входной ток и токовый шум, и ОУ на БТ, если нужно низкое напряжение смещения, напряжение шума и дрейф.

Основную массу усилителей, от которых ожидают точности в сочетании с низкими шумами составляют ОУ на полевых транзисторах ( но не все ОУ на ПТ точные и тихие: любимый расходный компонент авторов - «обычный» усилитель LF411/412 недостаточно хорош, чтобы попасть в таблицу ). Текущее положение постоянно оспаривается некоторыми низковольтными экземплярами КМОП усилителей, например, MAX4236A и OPA376 с заводской подстройкой или TLC4501A, который выполняет автоподстройку нуля при включении питания 32 .

Table 5.5 “Seven” precision op-amps ( page 1: high voltage )

Шумовые интегралы

Table 5.5 “Seven” precision op-amps ( page 2: low voltage ) Notes: (a) boldface indicates number in a package for the part number listed, (b) O.OIHz-IOHz or O.IHz-IOHz. (c) calculated, (d) usually to 0.01%. (e) for \/ee+1.4 V \(<\) \/cM \(<\) \/cc-0.7 V. ( f) LTC suggests LT1490/1. ( g ) LTC suggests LT1677. (h) LTC suggests LT6200/30. (k ) at 1 kHz or 10 kHz (i.e., above the 1/f corner ), except 10 Hz for chopper op-amps. (m) LT1097 cheaper (n ) dual &quad have degraded I_b and \/os; ‘6013=decomp. (o) values in parenthesized ( thin italics ) should not be relied upon; measured values often are as much as 5x-100x larger; see discussion in Chapter 8. ( p) per amplifier, ( s ) can be reduced to 200??. ( t ) typical, (v) V_bs is insensitive to \/cm· (x) the (hard-to-get ) -Aversion has \/os=50?V typ, 150?? max. (y ) special pinout for guard, (z) special pinout for guard+substrate pin.

И наконец, так называемые «стабилизированные прерыванием» усилители, см. табл. 5.6 ( стр. 335 ), их ещё называют «с автоподстройкой нуля» и «с нулевым дрейфом». Это самое важное исключение из массы традиционных ПТ и особенно КМОП ОУ, которые традиционно имеют гораздо более грустные цифры начального напряжения смещения и его дрейфа от времени и температуры, чем биполярные аналоги. Фактически речь идёт об усилителях с самым малым напряжением смещения и его дрейфом: типовые значения попадают в диапазон 1 μV и 0.05 μV/°C . В этих микросхемах используются аналоговые КМОП ключи и вспомогательные усилители для обнаружения и коррекции остаточных ошибок обычных ОУ ( которые часто тоже делаются по КМОП технологии на том же кристалле ). Не без побочных эффектов, как будет ясно из §5.11 : некоторые характеристики таких усилителей делают их бесполезными во многих задачах.

5.10.2 Количество усилителей в корпусе

Первая колонка табл. 5.5 указывает число отдельных усилителей в корпусе ( жирным начертанием отмечена цифра, соответствующая приведённому обозначению микросхемы ). Общее правило - стараться в первую очередь указывать варианты с одним ОУ в корпусе, притом даже, что сдвоенные варианты удобнее и распространены шире ( в некоторых случаях производитель просто не выпускает одиночные ОУ ). Специальные опции, такие как выводы для цепей подстройки нуля, частотной коррекции и выключения, доступны только для одиночных усилителей, что отмечается в крайней правой колонке. Чаще всего, но не всегда, параметры от числа усилителей на кристалле не зависят.

5.10.3 Напряжение питания, диапазоны сигналов

Вероятно, самым первым критерием отбора будет диапазон питания и уровни сигналов. Высоковольтовые модели, т.е. те, которые способны работать от ±15 V или 30 V общего напряжения, расположены в начале таблицы и нумеруются по уровню потребляемого тока \(I_q\) . Низкий ток желателен не только в батарейных устройствах, но и в схемах с низким дрейфом, потому что при этом снижаются температурные эффекты, вызванные саморазогревом. В некоторых моделях есть вывод выключения питания ( «SHDN» ). Например, LT6010 снижает в выключенном состоянии ток потребления со 125 μA до 12 μA ( но есть тонкость: сам вывод выключения потребляет 15 μA ), а время перехода в активное состояние и обратно составляет 25 μs . Есть компоненты, параметры которых лучше: OPA364 потребляет в режиме «выключено» 0.9 μA .

Схемы, работающие с высоким напряжением питания, получают дополнительное преимущество от больших уровней сигналов. Дело в том, что напряжение смещения, скажем, \( V_{os}\)=40 μV , является меньшей долей от полезного сигнала ±10 V , чем сигнала 0...4 V . Если исключить усилители с автоподстройкой нуля, исправить эту ситуацию для низковольтовых компонентов не получится.

Низковольтовые модели занимают нижнюю часть таблицы ( большинство из них имеет напряжение питания не больше 5.5 V , но некоторые допускают работу при 11V и даже выше, что делает возможной работу в диапазоне ±5V ). Здесь важно понимать, что многие «высоковольтовые» ОУ оптимизированы для работы с низкими напряжениями, порой даже ниже 3V , и для них же и специфицированы. Другие хорошо работают при ±3V или ±5V и не должны исключаться только потому, что допускают и более высокие напряжения питания. Но здесь надо сохранять бдительность и не забывать проверить допустимые диапазоны синфазных и дифференциальных сигналов. Пример: 44-вольтовый ОУ LT1490 работает при 3V и допускает на входе и выходе сигналы в полном диапазоне питания. Другой пример: 44-вольтовый малошумящий LT1007 сохраняет работоспособность вплоть до 4V , но ограничен диапазоном входных и выходных сигналов, которые не могут подходить к уровням питания ближе, чем на 2V , и значит, становится совершенно бесполезен при питании ±2V . Очевидно, что назвать этот ОУ низковольтовым нельзя. Быстрая навигация по этим свойствам – колонка «размах до уровня питания»: у LT1490 стоят все четыре галочки, а у LT1007 – ни одной.

5.10.4 Работа с одним источником питания

Если предполагается работать при низких напряжениях, то, возможно, захочется использовать и конструкцию с однополярным питанием. ОУ, способные работать с однополярным питанием как минимум способны работать со входными и выходными сигналами, которые доходят до отрицательной шины, т.е. земли. Многие допускают работу с выходным сигналом, доходящим и до положительной шины, и заявляют об этом на первых страницах справочных данных. В этом вопросе следует соблюдать осторожность, потому что рядом с уровнями шин питания выходные параметры ОУ ухудшаются. Некоторые модели дотягиваются до «честного» нуля и даже чуть ниже отрицательной шины питания, если добавить резистор подтяжки 33 .

Семь ОУ из заветного списка позволяют работу с одним источником. Некоторые как LT1013 работают в таком включении безукоризненно. Пара относится к RRIO моделям, т.е. допускает и входные, и выходные сигналы с уровнями питания. Особый интерес представляют ОУ с быстрым нарастанием и установлением TLE2141 ( но и входной ток у него приличный ) и малошумящий LT1677 ( входной ток меньше, но медленнее и дольше устанавливается ). Все низковольтовые модели, кроме двух, работают с одним питанием.

Существуют прецизионные ОУ с малыми токами питания, порядка 10...60 μA , хотя это может сильно ограничить выбор остальных параметров. Есть даже вполне приличный LT6003 ( 0.85 μA , 1.8 V ). Среди ОУ на ПТ малопотребляющих нет совсем, но полно малошумящих моделей и усилителей с низкими входными токами.

5.10.5 Напряжение смещения

Возможно, ошибка входного напряжения - единственный параметр, чаще всего ассоциирующийся с прецизионными усилителями. Для измерения малых напряжений смещения удобно использовать усилительные возможности самого ОУ, как показано на рис. 5.36 . Напряжение смещения - обязательное требование для получения места в таблице. Уровень отсечения задают несколько микросхем, чьё максимальное напряжение смещения превышает 250 μV . Моделей с типичными уровнями < 10 μV имеется достаточно много, но «типичное» - ненадёжная характеристика, если речь идёт о разработке точных измерительных инструментов. Входные каскады на биполярных транзисторах смотрятся лучше, чем на полевых и КМОП, но их недостатком является больший входной ток. Приятным исключением являются «супербета» усилители, особенно для работы при повышенной температуре ( см. рис. 5.38 ), но ни один из них не допускает уровней питания на входах.

Рис.5.36   Схема проверки напряжения смещения. Коэффициент усиления ×1000 позволяет легко измерять смещения микровольтового диапазона. Эффекты от входных токов определяются низкоомными ( 10 Ω ) резисторами и пренебрежимо малы. Если предполагается нагружать выход на кабель, то надо добавить последовательно с выходом резистор 200 Ω

С момента выхода второй редакции книги перестали выпускаться многие усилители с малыми напряжениями смещения. Особенно большой урон нанесён ОУ на полевых транзисторах. Все они были слишком дороги для массового рынка и проигрывали конкуренцию низковольтовым «чопперам» и усилителям с автоподстройкой нуля. Эти последние имеют несколько представителей в таблице, но у них есть и своя ( табл. 5.6 на стр. 335 ), в которую следует обращаться, если такие усилители «просятся» в схему. У них есть свои проблемы, которые обсуждаются в §5.11 .

Зависимость напряжения смещения от уровня синфазного сигнала – серьёзная проблема некоторых усилителей, особенно актуальна для RRIO вариантов ( см. рис. 5.29 ) и в таблице не отражена. Очень важно делать по ней только первоначальный выбор, а уточнять параметры следует по справочным данным. Например, OPA364 и MAX9617 используют внутреннюю схему повышения уровня питания входного каскада, которая полностью устраняет проблему.

Температурный дрейф напряжения смещения очень важен для стабильных результатов измерений. Этот параметр не тестируется производителями, т.к. цифры максимальных значений дрейфа получались недостаточно надёжными, и многие производители перестали их публиковать совсем.

Есть ещё один параметр, который часто встречается в справочных данных на прецизионные ОУ - временной дрейф напряжения смещения. Типовые значения имеют порядок 300...400 nV в месяц, несколько особо точных типов, в том числе LT1007, заявляют 200 nV в месяц, а усилители, стабилизированные прерыванием, имеют дрейф на уровне 50 nV в месяц 34 . Данная тема не слишком хорошо изучена, и кто-то считает, что дрейф уменьшается со временем, кто-то, что больше походит на случайную величину, но и те, и другие соглашаются, что данный параметр правильнее нормировать в nV/\(\sqrt{month}\) .

5.10.6 Напряжение шума

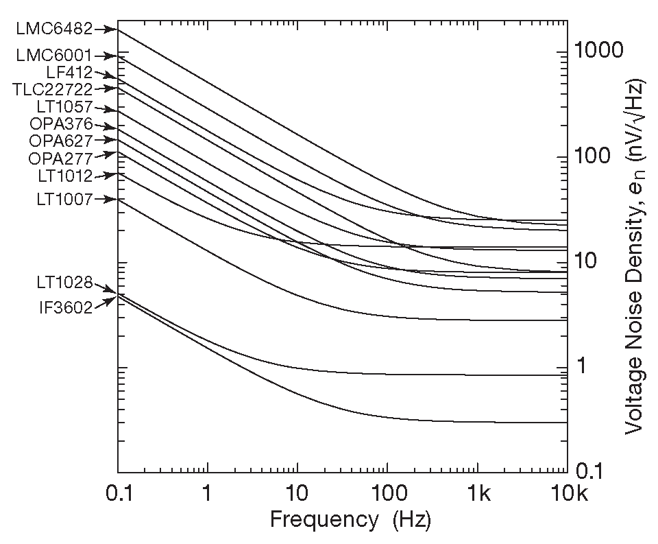
Напряжение шума - изменение напряжения смещения на входе, неотделимое от сигнала в рабочей полосе частот. Его удобно рассматривать как «спектральную плотность» шума - функцию \(e_n( f) \) , которая сообщает, сколько среднеквадратического напряжения имеется в полосе 1 Hz с центром на частоте \( f \) ( см. §8.2.1 ). На рис. 5.37 показан идеализированный график плотности шумового напряжения как функции от частоты для некоторых ОУ из таблицы. Для большинства усилителей он в основном плоский на частотах выше частоты «точки перегиба 1/\( f \)». Ниже неё \(e_n\) увеличивается по закону 1/\(\sqrt f\) . Усилители с автоподстройкой - «чопперы» – не показаны. Их шумовые характеристики совершенно иные, потому что низкочастотный «шум» у них подавлен автоподстройкой, и поэтому график \(e_n\) плоский на на низких частотах. Тема кратко затрагивается в §5.11 .

Рис.5.37   Плотность напряжения шума \(e_n\) для репрезентативной выборки ОУ показывает увеличение мощности шума ниже частоты перегиба 1/\( f \) . Некоторые ОУ с хорошими параметрами на 1 kHz , смотрятся гораздо хуже на 0.1 Hz . Результат интегрирования плотности шума по частоте - напряжение шума \(v_n\) можно видеть на рис. 5.54

Колонка напряжения шума в табл. 5.5 ( стр. 320 - 321 ) показывает \(e_n\) на типовой характеристической частоте 1 kHz , которая располагается в удобной плоской зоне выше точки перегиба 1/\( f \) для большинства ОУ. Плотность напряжения шума лежит в диапазоне от 0.85 nV/\(\sqrt f\) для LT1028 с высоким входным током до 325 nV/\(\sqrt{Hz}\) для анемичного LT6003.

Шум подробно обсуждается в Части _8 , но здесь приводятся некоторые соотношения, переводящие плотность напряжения шума в заданной полосе частот ( в nV/\(\sqrt{Hz}\) ) в интегральную форму \( V_n\) ( nV или μV , причём используются и rms, и амплитудное значение ). В области, где график \(e_n\) горизонтален ( область «белого» шума ), т.е. на частотах выше точек перегиба 1/\( f \) , формула интегрального шумового напряжения несложна: \( V_n = e_n\sqrt{BW}\) [* т.е. произведение «плотности» на «корень из полосы»] .

Как можно видеть, для схем с шириной рабочей полосы 1...10 kHz или больше, шумовое напряжение \( V_n\) зависит от плотности шума на высоких частотах. Паспортные данные на большинство ОУ дают значение \(e_n\) при частоте 1 kHz , но встречаются цифры и для 10 kHz , 100 kHz и даже 1 MHz , кроме того шумовые параметры даются в виде графика частотной характеристики. Основной вклад в величину интегрального шума на высокочастотном конце рабочей полосы вносит \(e_n\) , и в приведённой формуле следует использовать именно эту величину ( или взвешенное по частоте среднее ). Данные по высоким частотам особенно важны для трансимпедансных усилителей, в которых велика доля токового шума вида «\(e_nωC\)» ( \(i_n=e_n2πfC_{in}\) ) .

5.10.6.A Шум вида 1/f

Шум вида 1/\( f \) подробно обсуждается в Части _8 ( где в §8.13.4 в числе прочего объясняется, как искать точку перегиба 1/\( f \) ) , но на данный момент интересен практический вопрос: как этот несимпатичный подъём графика плотности шума в рис. 5.37 влияет на схему? Плотность шума \(e_n\) и в самом деле выше на низких частотах, но это повышенное значение умножается затем на постоянно сокращающийся частотный диапазон. Другими словами, общее напряжение шума \(v_n\) ( в противоположность плотности шума \(e_n\) ) , вносимое усилителем, зависит и от его \(e_n\) , и от рабочей полосы схемы. Или в более строгой форме: квадрат среднего шумового напряжения равен интегралу \(e_n^2\) по полосе: \[ v_n^2=\int_{f_a}^{f_b}e_n^2( f)df \quad , \] где \(e_n( f\) ) - спектральная плотность шума ( часто имеющаяся в справочных данных ), а полоса наблюдения или просто полоса простирается от частоты \( f_a\) до \( f_b\) . Среднеквадратическое шумовое напряжение получается после взятия квадратного корня из \(v_n^2\) .

Вычисление интеграла и рассмотрение деструктивной роли шума вида 1/\( f \) на характер интегрального шума оставим на потом, когда будем разбирать ОУ с автоподстройкой нуля. Более широкая полоса означает большее количество шума, и все графики растут с наклоном \(\sqrt f\) в сторону высоких частот. Все ОУ ранжированы по величине \(e_n\) на высокой частоте. Интересно сравнить их позиции на рис. 5.37 и 5.54 . На низкочастотном конце наклон графика шумового напряжения обычных ОУ уменьшается, потому что возрастающая плотность шума 1/\( f \) накладывается на сужающуюся полосу 35 , в то время как напряжение шума усилителей с автоподстройкой продолжает снижение.

Разоблачение магии будем проводит с использованием рис. 5.54 . LT1012 имеет \(e_n\) на частоте 1 kHz на уровне 14 nV/\(\sqrt{Hz}\) и частоту перегиба графика 2.5 Hz 36 . Если его использовать в точной усилительной схеме с верхней границей 1 Hz , то шуметь он будет меньше, чем OPA277, притом даже, что последний имеет меньшую плотность шума - 8 nV/\(\sqrt{Hz}\) на 1 kHz . Происходит это, потому что частота перегиба 1/\( f \) у OPA277 равна 20 Hz ( отмечена точкой ). В то же время OPA277 слегка восстанавливает своё реноме, когда становится понятно, насколько он тише, чем TLC2272 с плотностью шума 9 nV/\(\sqrt{Hz}\) , но частотой перегиба 330 Hz 37 .

Графики интегрального шума весьма показательны, но для выбора удобнее иметь в таблице одну цифру, характеризующую конкретный ОУ. Величина «\( V_n( pp ) \)» - амплитудное значение напряжения шума в полосе 0.1—10 Hz . Оно показывает шум усилителя на «постоянном токе», как он виден на горизонтальном участке графика на рис. 5.54 . Верхняя граница табличных значений - 11 μVpp ( правда, некоторые ОУ, как, например, LMC6482 не позволяют провести сравнение, так как вовсе не публикуют никаких данных ). Победитель - LT1028 с 35 nVpp , но можно отметить LMP7731 с 80 nVpp , упакованный в SOT-23. ADA4075 со смещением 1 mV в список прецизионных не попадает, не его уровень шума 60 nVpp очень, очень неплох.

Для точных операционных усилителей, имеющих проблемы с шумом 1/\( f \) , т.е. для всех, кроме ОУ с автоподстройкой, нижняя граница полосы для \( V_n( pp ) \) равна 0.1 Hz . Если нужно опустить её ещё ниже, например, как на графиках до 0.01 Hz , то надо умножить табличное значение низкочастотного напряжения шума на квадратный корень из числа дополнительных декад частоты, на которые сдвигается нижняя граница ( это один из интересных фактов ( §8.13.8 ) о шуме 1/\( f \) ) . Пока частота перегиба \( f_{ci}\) графика остаётся на несколько декад выше, спектральную долю белого шума можно не учитывать.

\( V_n(pp) \) - ключевой признак, свидетельствующий о долговременной стабильности ОУ.

5.10.7 Входной ток

Диапазон значений входных токов простирается от фемтоамперов до микроамперов ( девять порядков! ). В некоторых случаях именно этот параметр определяет разбиение операционных усилителей на группы. Компоненты, имеющие очень низкие типовые значения входных токов, часто огорчают своими максимальными цифрами. Это происходит, потому что очень сложно и дорого автоматически измерять токи ниже 10 pA . Например, недорогой ( $1.88 ) КМОП ОУ LMC6482A имеет «типичное» значение 20 fA , но в паспортных данных стоит максимальная цифра 4 pA , что в 200 раз хуже 38 . Поэтому, если не задушит жаба, за $10 можно купить LMP7721 с теми же 20 fA , но уже максимальным значением.

Как уже говорилось ( и будет говориться ), «входной ток» ОУ на полевых и МОП транзисторах - это ток утечки, который экспоненциально увеличивается с ростом температуры ( см. рис. 5.38 ). Это плохая новость. Хорошая новость ( что тоже уже упоминалось ) состоит в том, что есть усилители, например LT1012 и AD706, которые имеют сравнимый с ПТ входной ток, но являются при этом биполярными и потому имеют как гораздо более высокие температурные параметры, так и смещение вместе с дрейфом, см. рис. 5.6 .

Рис.5.38   Зависимость величины входного тока от температуры для репрезентативной выборки ОУ из табл. 5.5 ( стр. 320 - 321 ) по данным производителей. См. также рис. 5.6 , рис. 3.48

ОУ с низким входным током в общем случае имеют большее напряжение смещения и его дрейф, кроме того они обычно более шумные. Исключениями являются OPA627 и ADA4627 на ПТ: они хороши, но дороги. К счастью новый ПТ ОУ OPA827 шумит меньше и чуть отступает по цене. AD743 в таблицу не попал, потому что 1 mV напряжения смещения перебивает 2.9 nV/\(\sqrt{Hz}\). Если посмотреть на КМОП компоненты ( с низким напряжением питания ), то можно обнаружить LMP7715 – лучший претендент на низкий шум с 5.8 nV/\(\sqrt{Hz}\) , но есть и недорогие ОУ, подобные AD8616, с током 1 pA и шумом 7 nV/\(\sqrt{Hz}\) . Они могут служить неплохим компромиссом.

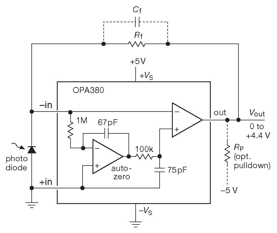
Скоростные ОУ часто имеют высокий входной ток: обычно от 200 nA до 20 μA . Кроме того, напряжение смещения большинства из них превышает 0.5 mV , что не позволяет внести их в коллекцию точных усилителей, но они есть в табл. 5.4 ( стр. 310 ). Две модели TI - OPA656 и OPA657 - низковольтовые ПТ ОУ с входным током 2 pA , скоростью нарастания 290 V/μs и временем установления 20 ns , претендовали на участие в обеих таблицах и таки попали в них. 90-мегагерцовый OPA380, предназначенный для работы в быстрых трансимпедансных схемах имеет 50 pA и 25 μV . Вторая цифра получается с помощью автоподстройки нуля, а свойственный такой схеме дополнительный токовый шум отсекается изолирующим фильтром ( рис. 5.41 ).

Рис.5.41   Типичное напряжение смещения ОУ с автоподстройкой нуля OPA380 составляет всего 4 μV , и, кроме того, плотность токового шума на частоте 10 kHz составляет всего 10 fA/\(\sqrt{Hz}\) , что делает его идеальным кандидатом для трансимпедансных схем, подобных изображённому здесь усилителю для фотодиода

5.10.7.A Измерение входного тока

Рис.5.39   Схема для измерения входного тока ( если один из резисторов \(R_S\) закорочен ) или тока смещения ( если сопротивления обоих \(R_S\) равны ). Номинал \(R_S\) надо выбирать достаточно большим, чтобы падение на нём, вызванное измеряемым током, составляло десятки милливольт. Это исключает из рассмотрения напряжение смещения. Для работы на длинную линию надо поставить последовательно с выходом резистор 200 Ω

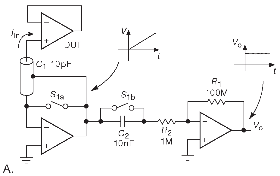
Чтобы мерить входной ток ( или ток смещения ) с уровнем порядка наноампер или около того, можно использовать простую схему 5.39 . Для по-настоящему малых токов придётся задействовать несколько хитрых приёмов: фемтоамперы ( \(10^{-15}A\) ) возникают на Гигаоме, если приложить к нему микровольты [* ! ] ( которые к тому же не получится увидеть, потому что напряжения смещения всегда много больше ). Вместо этого следует накапливать ток интегратором, который в свою очередь должен быть собран на усилителе со сверхнизким входным током, в соответствии со схемой 5.40A 39 . В качестве ёмкости обратной связи \( C_1 \) интегратора взят небольшой отрезок экранированного кабеля с фторопластовой изоляцией ( стандартный коаксиальный 50-омный кабель имеет погонную ёмкость 1 pF/cm , см. Приложение _H ). Линейно возрастающее напряжение можно наблюдать лично или проявить некоторую изобретательность и доверить эту ответственную работу дифференциатору.

Рис.5.40 (A)   Интегратор для измерения входных токов в пикоамперном диапазоне и ниже. Вариант на отдельном интеграторе с КМОП входами, чей входной ток измеряется фемтоамперами ( например, LMP7721, \(I_b\)=3 fA (тип.), 20 fA (max) ) Для \( S_1\) следует использовать электромеханическое реле, а не твердотельные ключи ( см. COTO 9202, показанное на схеме 5.3 )

Чуть более простой метод, который больше нравится авторам - включить ОУ по схеме повторителя с небольшим конденсатором между входом (+) и землёй ( рис. 5.40B ). Входной ток усилителя вызывает линейно возрастающее напряжение на входе, точно повторяющееся на выходе. Поначалу возникли проблемы с эффектами памяти слюдяных и плёночных конденсаторов, и в итоге выбор был сделан в пользу переменного воздушного из узла настройке старого доброго АМ-радиоприёмника. С ёмкостью 365 pF для LMC6482 было получено линейно возрастающее напряжение 0.20 mV/s , соответствующее входному току 73 fA . Сброс схемы выполняется закорачиванием шин питания. Устройство следует помещать в закрытую коробку из сплошного металла: входные цепи очень чувствительны к наводкам.

Рис.5.40 (B)   Интегратор для измерения входных токов в пикоамперном диапазоне и ниже. Чуть более простая схема, чем на рис. 5.40A . Здесь входной ток заряжает конденсатор, а на выходе наблюдается линейный рост напряжения

5.10.8 Токовый шум

Входной токовый шум с плотностью \(i_n\) течёт через сопротивление входных цепей усилителя, создавая на нём эквивалентное шумовое напряжение плотностью \(i_nZ_s\) . Обычно данная величина несущественна на фоне собственных шумов усилителя \(e_n\) . Можно задать «шумовой импеданс» ОУ как \(Z_n=e_n/i_n\) , после чего все источники токового шума с сопротивлением \(Z_s≪Z_n\) можно просто игнорировать.

Типичные цифры \(i_n\) попадают в диапазон 0.1—50 fA/\(\sqrt{Hz}\) для ПТ и КМОП ОУ и до 5 pA/\(\sqrt{Hz}\) для биполярных моделей, работающих при относительно высоких входных токах. Супербета LT1012 ( с низкими входными токами ) имеет заметно лучшие параметры - 20 fA/\(\sqrt{Hz}\). Следует отметить, что LT1028 - абсолютный чемпион по уровню шумового напряжения - компенсирует его высоким токовым шумом. Его шумовой импеданс \(Z_n\)=850 Ω , и, чтобы раскрыть его потенциал по шумовому напряжению, необходимо использовать необычайно низкоомные - 300 Ω и ниже - источники сигнала. Для сравнения, БТ ОУ с однополярным питанием LT1013 имеет приятно высокий шумовой импеданс - 315 kΩ .

Производители публикуют данные по плотности токового шума для высоких частот ( обычно 1 kHz или 10 kHz ), которые гораздо выше точки перегиба графика токового шума 1/\( f \) , а та, в свою очередь, расположена гораздо выше точки перегиба графика 1/\( f \) шумового напряжения. Например, для OPA277 частота перегиба графика напряжения шума равна 20 Hz , а токового шума - 200 Hz . Для LT1007 эти цифры равны 2 Hz и 120 Hz . Частотный сдвиг графиков означает, что на низких частотах величина \(Z_n\) меняется. Возвращаемся к LT1028, его относительно высокий токовый шум на низкой частоте понижает \(Z_n\) до величины 212 Ω на 10 Hz . Это означает, что при сохранении требований к параметрам придётся снижать сопротивление источника до уровней 100 Ω и ниже.

На высокой частоте основную долю токового шума составляет обусловленный физическими законами, а значит, неустранимый дробовый шум: статистическое изменение потока электронов во времени ( см. соотношение [8.6] ). Для входного тока ( или тока утечки ) \(I_b\) нижняя граница уровня плотности шума равна \(i_n=\sqrt{2qI_b}\) , т.е. для входного тока 10 pA плотность шума составит \(i_n\)=1.8 fA/\(\sqrt{Hz}\) ( из которой легко получить другие значения, домножая приведённые цифры на квадратный корень из отношения токов ). Типичные и максимальные значения имеют большой разброс, и по всей видимости многие производители просто пишут расчётное значение дробового шума для типичного входного тока. Скажем, у LT1013 \(I_b\)=12 nA (тип.), для которого расчёт даёт плотность дробового шума 62 fA/\(\sqrt{Hz}\). В паспортных данных стоит цифра 70 fA/\(\sqrt{Hz}\).

Важным исключением являются усилители на биполярных транзисторах, имеющие схему компенсации входного тока. Она сильно снижает постоянную составляющую входного тока, но не токовый шум. Например, у тихого LT1007 с напряжением шума \(e_n\)=2.5 nV/\(\sqrt{Hz}\) входной ток равен 10 nA . Расчёт даёт 56 fA/\(\sqrt{Hz}\) токового шума, но в паспортных данных указана цифра \(i_n\)=400 fA/\(\sqrt{Hz}\) , что в семь раз больше расчётной величины. Откуда его столько? Чтобы получить хорошие характеристики по напряжению шума, транзисторы входного каскада работают при высоком токе коллектора, что требует значительного тока базы, если, конечно, в схеме не используется старый трюк с компенсацией тока ( ##§X4.10 ) [* и упражнение 2.30 ] . Таким образом, хотя постоянная составляющая входного тока мала, но токовый шум велик. В ОУ со сверхнизким \(e_n\) LT1028 также используется схема компенсации, удерживающая входной ток на уровне 25 nA , но токовый шум в десять раз больше, чем расчётное значение. LT6010, чей входной ток удерживается на уровне 20 пикоампер ( т.е. на уровне входного тока ПТ ОУ ), имеет токовый шум в 40 раз больше расчётного.

Другими словами, очень важно понимать, что входной токовый шум усилителей со схемой компенсации будет значительно больше, чем можно ожидать, если считать его по имеющемуся ( т.е. скомпенсированному ) входному току. Вместо этого считать шум надо по исходному нескомпенсированному значению ( а потом ещё домножать на \(\sqrt2\) , чтобы учесть дополнительный шум от компенсирующего тока ). Например, используя данные для LT6010 \(I_b\)=±20 pA (тип.), можно получить величину токового шума \(i_n\)=2.5 fA/\(\sqrt{Hz}\) , в то время как в паспортных данных стоит цифра 100 fA/\(\sqrt{Hz}\) ( на 1 kHz , т.е. гораздо выше перегиба 1/\( f \) ). Аналогичные расчёты для LT1028 дают 90 fA/\(\sqrt{Hz}\) вместо паспортных 1000 fA/\(\sqrt{Hz}\). В табл. 5.5 нет отметок об использовании в БТ ОУ схемы компенсации, но зато они есть в табл. 8.3 на стр. 522 . ОУ со схемой компенсации входного тока в общем случае не имеют RR входов 40 .

Предупреждение: в справочных данных на некоторые микросхемы можно встретить чересчур оптимистические значения \(i_n\) , появившиеся, похоже, из-за указанной выше ошибки. Скажем, справочные данные на LT1012 со схемой компенсации показывают типичное значение \(i_n\) на уровне 6 fA/\(\sqrt{Hz}\) для частот выше точки перегиба 1/\( f \) , которое точно соответствует расчётам по цифрам входного скомпенсированного тока ±100 pA , а ждать следует величины в 10 раз большей ( предполагается, что нескомпенсированный ток в 100 раз выше ). Заявленные данные вызывали серьёзные сомнения, в связи с чем были проведены измерения \(i_n\) указанного ОУ ( вместе с несколькими другими, столь же сомнительными ), каковые измерения дали цифру ∼55 fA/\(\sqrt{Hz}\) 41 . Похоже, что речь идёт об эпидемии аналогичных ошибок, распространившихся в том числе и на данные усилителей с автоподстройкой нуля. Например, для образцового AD8628A ( табл. 5.6 на стр. 335 ) указывается плотность токового шума 5 fA/\(\sqrt{Hz}\). Вообразите удивление авторов, когда обнаружилось, что измеренное значение оказалось в 30 раз выше. Не отстают и ОУ с автоподстройкой: для MCP6V06 заявлены 0.6 fA/\(\sqrt{Hz}\) , в то время как прямые измерения дают 170 fA/\(\sqrt{Hz}\). См. обсуждение вопроса в §5.11 .

Следует особо подчеркнуть, что для чопперов и усилителей с автоподстройкой нуля входной токовый шум указывается для низкой частоты, обычно 10 Hz , потому что она лежит ниже региона очень высокого токового шума, вызванного инжекцией заряда, переключающих схем ( см. §3.4.2.E ). Если получится преодолеть проблемы с измерением входного шума такого усилителя, то в итоге можно получить что-либо похожее на рис. 5.52 . Ситуация очень неприятная, причём производители микросхем не только не помогают её разрешить, но активно прячут проблему от пользователей. Некоторые дополнения см. §5.11 .

30 В §8.6.3 будет представлена схема, удовлетворяющая обоим требованиям. <-

31 [* Оригинальная англоязычная фраза “not superficial enough” - «недостаточно легковесна»] Фраза взята из ответа студента на экзамене в конце обучения: «Этот курс не был для меня достаточно легковесным» ( This course was not superficial enough for me ). <-

32 Это обычная проблема КМОП, которую постоянно пытаются решить, улучшая технологию производства. МОП транзисторы имеют врождённый порок, которого нет ни у полевых, ни у биполярных транзисторов. Дело в том, что миграция примесей ионов натрия и/или эффекты поляризации фосфора в слое изоляции затвора могут приводить к дрейфу с уровнем 0.5 mV за несколько лет. При повышении температуры и больших входных дифференциальных напряжениях эффекты усиливаются. В паспортных данных можно встретить величины порядка 5 mV изменения \( V_{os}\) за 3000 часов работы при 125°C и входном дифференциальном напряжении 2V . Потерю ионов натрия можно ослабить, если легировать область затвора фосфором. Скажем, TI использует поликремниевые затворы с присадками фосфора в своих «LinCMOS»-сериях операционных усилителей ( серия TLC270 ) и компараторов ( TLC339 и серия TLC370 ). Эти популярные и недорогие микросхемы имеют широкую гамму корпусов, различные соотношения потребление-скорость и весьма стабильное напряжение смещения ( предельная накопленная величина дрейфа смещения 50 μV на 1V дифференциального входного сигнала ). <-

33 Многие ОУ способны на это, хотя и не заявляют о том во всеуслышание. Просто потому, что у них и подтягивающий транзистор, и сам выходной каскад могут достать до отрицательной шины питания без слива тока в нагрузку. Другим нужен минимальный ток смещения к отрицательному потенциалу. См. OPA364, которому требуется ток 0.5 mA . <-

34 Можно получить и существенно более высокие результаты. Боб Пиз ( Bob Pease ) сообщал о 6 nV/month для LMP2011, см. табл. 8.3 , рис. 8.60 , 8.61 и 8.110 . Для сравнения показан IF3602 - ПТ фирмы InterFet с большими размерами кристалла. <-

35 Это утверждение не вполне корректно: если плотность мощности шумов и в самом деле продолжает возрастать как 1/\( f \) , то в окрестности нулевой частоты ( т.е. постоянного тока ) интеграл расходится ( неограниченно возрастает ), поэтому для рис. 5.54 нижняя граница установлена на уровне 0.01 Hz . <-

36 Если интересен способ нахождения частоты перегиба, стоит ознакомиться с разбором вопроса в §8.13.4 .   <-

37 LT1012 и OPA277 - ОУ на биполярных транзисторах, а TLC2272 сделан по КМОП технологии. TLC2272 гордится ничтожным входным током 60 pA . Эта цифра гораздо меньше, чем 1 nA у OPA277, но лишь немного лучше, чем великолепные 100 pA у LT1012. <-

38 Примечание 13 к таблице параметров в паспортных данных LMC6482 гласит:

«Гарантированные границы определяются характеристиками тестового оборудования, а не возможностями компонента. Реальные параметры отражаются в колонке типичных значений.»


Это слегка проясняет ситуацию, но разработчику серийной продукции не поможет. <-

39 Схема использует технику, придуманную Полом Грое и Бобом Пизом ( Paul Grohe & Bob Pease ) из National Semiconductor. См. статью Пола Рако «Измерение наноамперов» ( Paul Rako “Measuring Nanoamperes”, EDN, 26 April 2007 ), и две заметки Пиза из его серии по схемотехнике: «Что это вообще такое - "тефлон"?» и «Что это вообще такое - "фемтоамперы"?» (“What's All This Teflon Stuff, Anyhow?” ( 14 Feb 1991 ), “What’s All This Femtoampere Stuff, Anyhow” ( 2 Sept 1993 )). http://electronicdesign.com/test-amp-measurement/whats-all-teflon-stuff-anyhow .../whats-all-femtoampere-stuff-anyhow . <-

40 Исключение - LT1677. В его паспортных данных есть график, озаглавленный «Зависимость входного тока от напряжения синфазного входного сигнала», на котором можно обнаружить, что в нижних 1.4 V и верхних 0.7 V диапазона синфазных сигналов проявляются проблемы высокого входного тока. И, между прочим, об этом уже говорилось в §5.9.1 .   <-

41 Справочные данные на два очень похожих OP-97 и LT1097 содержат ту же ошибку, по видимости, исправленную в документации на LT6010 ( рекомендуемая замена для LT1012 ). <-

Previous part:

Next part: