Шапка

5.11 Усилители с автоматической подстройкой нуля

Даже самые лучшие из точных ОУ с малым \( V_{os}\) не могут сравниться по этому параметру с моделями, которые называют «стабилизированные прерыванием» и «с автоподстройкой нуля», а иногда - «с нулевым дрейфом». Самое смешное, что эти очень интересные усилители построены по КМОП технологии и знамениты своей заурядностью во всём, что не касается напряжения смещения нуля и его дрейфа. Хитрость в том, что на кристалле есть дополнительный операционный усилитель, занятый поддержанием нуля основного ОУ ( плюс некоторое количество ключей и конденсаторов, хранящих напряжение ошибки ). Одна из возможных конфигураций показана на рис. 5.48 . Один ОУ работает в качестве основного неидеального усилителя. Задачей вспомогательной схемы является наблюдение за его входным смещением и подстройка медленного сигнала коррекции, выводящего указанное смещение в ноль. Из-за того, что у вспомогательного ОУ есть собственное смещение, в работе схемы есть цикл самокоррекции. Оба усилителя имеют третий «зануляющий» вывод, аналогичный выводу подстройки смещения, имеющемуся в некоторых ОУ.

Рис.5.48   Структурная схема оригинальных ICL7650 и ICL7652 - усилителей с автоподстройкой нуля ( «стабилизированных прерыванием» ). Конденсаторы \( C_1 \) и \( C_2\) - внешние

Цикл автоматического обнуления работает следующим образом.

  1. Вспомогательный усилитель отключается от основного, закорачивает свои входы и подключает выход к \( C_1 \) - конденсатору, который хранит корректирующее значение для вспомогательного ОУ. Теперь смещение вспомогательного ОУ равно нулю.
  2. Вспомогательный ОУ подключается ко входам основного усилителя, его выход перекидывается на \( C_2\) - конденсатор, сохраняющий корректирующее значение для основного ОУ. Теперь и его смещение равно нулю ( предполагается, что входы вспомогательного ОУ не успели сместиться из-за дрейфа ). Аналоговый ключ управляется специальным генератором с частотой 1...50 kHz .

5.11.1. Свойства ОУ с автоподстройкой нуля

Лучше всего ОУ с автоподстройкой нуля делают то, ради чего они придумывались, а именно: держат напряжение смещения и его температурный коэффициент на уровне в 5...50 раз более точном, чем у лучших представителей прецизионных биполярных ОУ, см. табл. 5.6 ( стр. 335 ). Более того, указанная задача выполняется без ухудшения скорости нарастания и рабочей полосы 47 . Кроме того, они имеют чрезвычайно высокое усиление без обратной связи ( 130...150 dB – следствие композитной архитектуры ) и, наконец, они недороги, особенно если сравнивать с точными ОУ.

Это были хорошие новости, а плохая новость в том, что у усилителей с автоподстройкой есть некоторый набор недостатков, которые следует рассмотреть подробнее. Речь идёт о КМОП устройствах, а значит, бОльшая их часть имеет небольшое напряжение питания: часто всего 6V полного размаха, несколько могут работать с напряжение 15 V и только один 48 из старых разработок - LTC1150 - способен функционировать при ±15 V .

Самые большие проблемы представляет шум, наводимый переключающей схемой. Он вызывается зарядовыми связями в КМОП ключах ( см. §3.4.2.E ) и может создавать неприятные иголки на выходе. Спецификации часто вводят в заблуждение, потому что обычно дают цифры для низкоомного источника \(R_S\)=100 Ω и только для низких частот. Например, типовое значение отнесённого ко входу шума может быть 0.3 μVpp ( от 0 Hz до 1 Hz при \(R_S\)=100 Ω ), а на выходе при нулевом входном напряжении идёт непрерывная череда 5-микросекундных иголок амплитудой 10 mV , и к тому же обеих полярностей !

Table 5.6 Chopper and Auto-zero Op-amps

Notes: (a) check datasheets for plots of /bias vs common-mode input voltage, (b) conventional (not auto-zero) precision op-amps, for comparison, (c) crossover region. (d) 0.01 Hz to 10 Hz. ( f) at V_cm=0.5\/ and 3.0 V (with \/s=5.5 V), but as much as 400?\/ near V_cm=2\/. ( g ) 1 nV/°C at \/s=2.5 V. (h) 150 nV/\sqrt{Hz} hump above 2 kHz. (n ) near to rails w/o load, ( t ) typical, (u ) current noise values indicated with light italics should not be relied upon; measured values appear to be greater by factors of 100 or more, see discussion in Chapter 8.

Внутренняя схема переключения наводит иголки даже на входной ток. Это значит, что на источниках с большим внутренним сопротивлением \(R_S\) амплитуда наводок будет больше. Эффект можно наблюдать на рис. 5.49 и 5.50 , где показаны выходные сигналы нескольких ОУ с автоподстройкой, включённых с усилением G=100 , для двух номиналов \(R_S\) - 100 Ω и 1 MΩ 49 . Результаты представленных моделей заметно различаются: в усилителях LTC1150 и MCP6V06, построенных по традиционной схеме ( рис. 5.48 ), наводки гораздо заметнее, чем в AD8628A и LMP2021 с улучшенной архитектурой, специально нацеленных на снижение данного неприятного явления 50 .

Рис.5.49   Сигнал на выходе ОУ с автоподстройкой нуля со входом, подключённым к земле через 100 Ω , и усилением G=100 . По горизонтали 100 μs/div , по вертикали 2 mV/div
Рис.5.50   Сигнал на выходе трёх усилителей с автоподстройкой нуля, чей вход подключён к земле через резистор 1 MΩ , а усиление по напряжению G=100 . По вертикали 100 mV/div

О столь неподобающем поведении справочные данные сообщают в лишь в косвенной форме с помощью графиков зависимости напряжения шума от частоты 51 . На рис. 5.51 показаны такие графики для AD8551 ( генератор с фиксированной частотой 4 kHz ) и AD8571 ( генератор с размытым спектром , который используется, чтобы не допустить появление узких спектральных пиков, которые вызовут интермодуляционные искажения в сигналах с близкими частотами ). Кстати, обратите внимание, что графики даются для источника с нулевым импедансом.

Рис.5.51   Спектры напряжения шума, взятые из справочных данных на два ОУ с автоподстройкой нуля. AD8571 меняет частоту генератора, чтобы снизить спектральные выбросы

Всегда полезно проводить независимую проверку параметров, и, если для этого нет иных причин, то делать это просто для «проверки на вшивость» производителя. Авторы измерили спектры шума для нескольких усилителей с автоподстройкой. Особый интерес представляли узкополосный шум от частоты переключения и её гармоник. Измерения проводились с \(R_S\)=0 ( чтобы получить \(e_n\) ) и \(R_S\)=1 MΩ ( чтобы выяснить \(i_n\) ). Результаты одного образца из числа имеющихся представлены на рис. 5.52 . Полученные данные \(e_n\) для низкой частоты хорошо согласуются с паспортным значением 82 nV/\(\sqrt{Hz}\) , но вот плотность токового шума \(i_n\) много хуже ( здесь в 400 раз ), чем паспортные 0.6 fA/\(\sqrt{Hz}\).

Рис.5.52   Плотность шумового напряжения ( нижний график ) и шумового тока ( верхний график ) для ОУ с автоподстройкой MCP6V06. Шум от тактового генератора ( 9 kHz ) и его ярко выраженные гармоники

Для низкочастотных схем можно ( и нужно ) использовать RC фильтр для сужения полосы до нескольких сотен герц и подавления иголок на выходе. Кроме того, игольчатый спектр токового шума не влияет на источники с низким импедансом, в интеграторах ( например, интегрирующих АЦП, см. §13.8.3 ) или схемах, работающих с изначально медленными сигналами ( скажем, сигналами с термопары ). То есть, если нужен очень медленный отклик и фильтр пропускает на выход только низкие частоты ( ниже 1 Hz ), усилители с автоподстройкой будут шуметь меньше, чем обычные малошумящие ОУ, см. рис. 5.53 и 5.54 .

Рис.5.53   На очень низких частотах шум усилителей со стабилизацией прерыванием ниже, чем у обычных ОУ, но стоит увеличить полосу измерения в 100 раз и картина меняется на противоположную, что хорошо видно на представленных графиках. См. также рис. 5.54

Рис.5.54   Зависимость уровня среднеквадратического напряжения шума от полосы усилителя. «Нулевой дрейф» усилителей с автоподстройкой вызывает падение их интегрального напряжения шума \(v_n\) на низких частотах пропорционально квадратному корню из частоты верхней границы. У обычных ОУ плотность шума \(e_n\) возрастает пропорционально 1/\(\sqrt f\) , что приводит к появлению плато на графике \(v_n\) ниже частоты точки перегиба 1/\( f \) . В качестве нижней границы, по которой ведётся интегрирование, взята частота 0.01 Hz , потому что вблизи нуля интеграл расходится. Эти графики позволяют рассмотреть частотные области, где усилители с автоподстройкой в сравнении с традиционными побеждают, а где проигрывают. Можно построить аналогичные кривые для компонентов с известными \(e_n\) и частотой перегиба, см. §8.13.4 . Ознакомиться со спектрами шумов, определяющими такое поведение, можно на рис. 5.37 , а на рис. 8.63 есть аналогичные данные для ещё трёх десятков других ОУ

Ещё одной особенностью усилителей с автоподстройкой является характер изменения шума с частотой. Такие микросхемы имеют очень высокий уровень широкополосного шума ( ∼50 nV/\(\sqrt{Hz}\) на 1 kHz против нескольких nV/\(\sqrt{Hz}\) для хороших малошумящих ОУ ). Зато его плотность остаётся постоянной вплоть до очень низких частот, что резко контрастирует с низкочастотным подъёмом вида 1/\( f \) ( фликкер шум ) в обычных ОУ ( дополнительные подробности см. Часть _8 ). Рассмотрим пример. Типичный малошумящий ОУ LT1007 имеет \(e_n\)=2.5 nV/\(\sqrt{Hz}\) (тип.) на 1 kHz . Ниже частоты перегиба \( f_c\)=2 Hz его шум растёт как 1/\( f \) и достигает величины \(e_n\)≈100 nV/\(\sqrt{Hz}\) на 0.001 Hz . У «чоппера» AD8551 с почти неизменной плотностью шума \(e_n\)=42 nV/\(\sqrt{Hz}\) эта величина почти не меняется при смещении шкалы времени к постоянному току. В паспортных данных на AD8551 есть даже цифра амплитудного значения шума в полосе от «0...1 Hz» 0.32 μV (тип.), ни один из обычных ОУ не дерзнёт отобразить свой шум на бесконечное время!

Последней проблемой усилителей с автоподстройкой является восстановление после перегрузки. Вот, что происходит. Схема автоподстройки, в своей работе опирается на предположение, что общая цепь обратной связи работает. Если же выход усилителя вошёл в насыщение ( или внешняя обратная связь работать перестала ), на входе возникнет большое дифференциальное напряжение. Вспомогательная схема зануления воспринимает его как ошибку смещения на входе и начинает выдавать большое компенсирующее напряжение, которое полностью заряжает конденсатор коррекции, после чего сама схема автоподстройки входит в насыщение. Восстановление - процесс небыстрый: \( t_r\) может достигать миллисекунд. Одним из «лекарств» может служить проверка выхода на состояние насыщения и блокировка входа для противодействия. Можно бороться с насыщением в чопперах ( и в обычных усилителях тоже ), дополнив цепь обратной связи двунаправленным стабилитроном ( или двумя встречно включёнными стабилитронами ), который будет ограничивать выходное напряжение на уровне стабилизации, не допуская приближения к шине питания. Такой приём лучше работает при инвертирующем включении.

Кроме того, от данной проблемы можно избавиться, используя усилители с малым временем восстановления, например, OPA378 или OPA734 ( \( t_r\) составляет 4 μs и 8 μs соответственно ).

5.11.2 Где используют усилители с автоподстройкой нуля

  • Точные, но медленные измерения от преобразователей: тензомостов, термопар, токовых шунтов.
  • Точное управление сигналами постоянного тока, например, создание набора напряжений из одного опорного.
  • Задачи с «нормальной» рабочей полосой, где надо работать с низкими потенциалами, требуется малое смещение ( ≪ 1 mV ) и малый входной ток \(I_b\) и устойчивость к широкополосному шуму, но нет желания платить за прецизионный КМОП усилитель.

5.11.3 Выбор усилителей с автоподстройкой

В табл. 5.6 ( стр. 335 ) перечислены лучшие представители усилителей с автоподстройкой нуля из числа доступных в настоящий момент и несколько обычных ОУ для сравнения. С этой таблицы стоит начинать поиски, кроме того, это неплохое место для сравнительного изучения общих свойств и отдельных нестандартных вывертов таких усилителей. Несколько напутственных замечаний.

Напряжение питания
Все усилители, кроме одного - низковольтовые: питание 5.5—6 V (max), многие могут работать от 2V и менее. Пять работают от ±5V . Ток потребления от 15 μA до 1.1 mA . Перечисление идёт в порядке возрастания тока потребления.
Входной ток
Усилители с автоподстройкой делаются по КМОП технологии, поэтому входные токи лежат в пикоамперном диапазоне. Только не надо думать, что речь идёт о единицах пикоампер как у других КМОП ОУ. У нескольких микросхем ( а именно, MAX4238, MCP6V06 и LTC2054 ) он и в самом деле такой, но у большинства он достаточно высок и достигает 0.5 nA . Причиной тому является перенос заряда входными ключами. Даже обычные ПТ ОУ имеют меньший входной ток, но только при обычной температуре. При её повышении ОУ с автоподстройкой начинают выигрывать. Например, усилитель с автоподстройкой LMP2021 имеет при 125°C \(I_b\)=75 pA для любого синфазного напряжения, а обычные ПТ ОУ OPA124 и LF412 - 0.5 nA и 10 nA соответственно. Входные токи чопперов не такие низкие как у лучших КМОП ОУ ( фемтоамперный диапазон ), но заметно лучше, чем у точных биполярных ( см. LT1028, LT1007 ) 52 .
Напряжение смещения

Это тот параметр, которым ОУ с автоподстройкой могут по праву гордиться: максимальные значения не превышают 2...25 μV , а это именно те цифры, о которых приходится заботиться при разработке точных схем. В этот диапазон попадают некоторые обычные прецизионные ОУ ( 20 μV для КМОП MAX4236A, 25 μV для биполярных LT1012A и LT1007 ), но они не могут тягаться с чопперами по температурному коэффициенту ( 5...20 nV/°C ), который является следствием постоянной коррекции смещения. У обычных ОУ проявляется разрушительный эффект шума 1/\( f \) , который устанавливает базовый уровень в зоне 10...100 nV , см. рис. 5.54 и сопровождающий текст.

Тепловой коэффициент напряжения смещения у усилителей с автокоррекцией лежит в диапазоне 4...100 nV/°C . Максимальные цифры простираются до 250 nV/°C , а может, и больше: паспортные данные многих усилителей предельные значения не указывают. Победителями в этой категории являются AD8628 и LMP2021, но потребляют они при этом около 1 mA , следовательно, имеют больший самонагрев кристалла, чем, например, MAX9617 с его 5 nV/°C . Ни один из производителей не может проводить термические тесты на готовой продукции, поэтому все температурные параметры следует воспринимать с определённым скепсисом.

Можно ли доверять таким цифрам? На уровне «нановольт на градус» уже надо серьёзно заниматься термопарами не только на внешних соединениях, но и внутри корпуса, причём типовое значение термо-ЭДС лежит в диапазоне 5...40 μV/°C , что в 1000 (!) и более (!) превышает цифры из паспортных данных!

Напряжение шума

Из-за КМОП входов и связанных с ними переключающих схем усилители с автоподстройкой имеют больший уровень широкополосного шума, чем обычные усилители. Плотность напряжения шума \(e_n\) на частоте 1 kHz ( общепринятая характеристика ) составляет 50...100 nV/\(\sqrt{Hz}\) , т.е. заметно хуже, чем у многих обычных КМОП усилителей и несравнимо с параметрами ни одного биполярного ОУ. Но зато плотность шума чопперов не имеет подъёма вида 1/\( f \) , поэтому интегральное напряжение шума в области низких частот, которое воспринимается как дрейф, лучше, чем цифры самых малошумящих ОУ ( см. рис. 5.53 и 5.54 ). Если не углубляться в детали, то интегральный шум усилителей с автоподстройкой падает как 1/\(\sqrt t\) ( или пропорционально квадратному корню из верхней границы рабочей полосы ).

В дополнение к \(e_n\) в таблице есть другой удобный параметр – амплитуда напряжения шума \(v_n\) в полосе 0.1—10 Hz . Очень хорошо смотрится 0.5 μVpp у AD8628, MAX9617 и OPA378 53 , но неоспоримый победитель в этой номинации - LMP2021 с \(e_n\)=11 nV/\(\sqrt{Hz}\) и \(v_n\)=0.26 μVpp . Усилитель доступен в корпусе SOT23.

Предупреждение : если продолжать рабочую полосу в область сверхнизких частот ( т.е. в область долговременной стабильности ), то именно шумы будут ответственны за самую значительную часть дрейфа, забивая прочие источники, например, диффузию примесей . См. заметку Боба Пиза «Что это вообще такое – "долговременная стабильность"?» ( ##Bob Pease, “What’s All This Long-Term Stability Stuff, Anyhow?” ( Electronic Design, 20 July 2010 ).

Шумовой ток
В плотность токового шума \(i_n\) входит как минимум дробовый шум входного тока ( \(i_n=\sqrt{2qI_b}\) , где q - заряд электрона \(1.6×10^{-19}\)Кл) и для \(I_b\)=10 pA составляет 1.8 fA/\(\sqrt{Hz}\) . У большинства ОУ эта цифра на один-два порядка выше.

У победителя в номинации «самое низкое напряжение шума» LMP2021 токовый шум в 125 раз выше, чем дробовый шум. Другие компоненты, чей входной токовый шум примерно равен расчётной величине дробового шума 54 : AD8572, AD8551 и LTC1050. Состязание на самый низкий уровень токового шума выигрывает MCP6V06 с 0.6 fA/\(\sqrt{Hz}\). Такой ток создаст на сопротивлении 1 GΩ в полосе 10 Hz падение всего 2 μV , что почти эквивалентно шумовому напряжению того же усилителя \(v_n\)=1.7 μV . С шумовым током всё хорошо и у TLC4501A, потому что он проводит цикл автоподстройки только один раз: при включении питания. Зато, в отличие от MCP6V06, он хорошо работает на больших частотах и имеет широкую рабочую полосу, потому что на неё не давят переключательные цепи. Но по той же причине у него проблемы с долговременной стабильностью из-за шума 1/\( f \) и многочисленных источников дрейфа.

Небольшое предупреждение для слишком доверчивого читателя: в паспортах замечательных во всём остальном компонентов вроде AD8538 и LMP2011 нет графиков и цифр по токовому шуму. Если они нужны, придётся проводить измерения самостоятельно.

Скорость нарастания и время установления
Для компонентов, попавших в таблицу, скорость нарастания находится в диапазоне от 0.04 до 2.5 V/μs , а полоса усиления по мощности - от 130 kHz до 4.7 MHz . Более быстрые варианты предполагается использовать вместо обычных ОУ. Для таких усилителей определяющим является время установления \( t_s\) , но здесь встречаются аномалии, например, MCP6V06 55 и MAX4238. Их время установления на один-два порядка больше, чем у конкурентов. Причина может быть в восстановления после перегрузки: MAX4238, чьё время восстановления исчисляется миллисекундами, имеет и очень долгое время установления, впрочем, для остальных пяти моделей его вообще не сообщают.
Диапазон входного сигнала
Большинство ОУ с автоподстройкой не допускают входное напряжение, равное положительному потенциалу питания ( но зато все они имеют RR выход ). MCP6V06, OPA333, ISL28133, MAX9617 и большая часть усилителей фирмы Analog Devices известны полноценной работой в RRI режиме без какого-либо ухудшения напряжения смещения или КОСС. MAX9617 достигает этого за счёт внутренней схемы накачки питания. Следует заметить, что цифры по смещению могут указываться для некоторого ограниченного диапазона входного сигнала: у одних это почти полный диапазон питания, у других - только какая-то часть. Читать полный вариант спецификации [* со всеми примечаниями ] требуется в обязательном порядке! Например, у OPA335 в паспортных данных сразу после цифры 130 dB для КОСС идёт «( \( V-)-0.1V<V_{CM} <( V+)-1.5 V\)», а 1 μV смещения сопровождается примечанием «\( V_{CM}=V_S/2\)».
Корпуса
Несколько старых моделей Linear Technology доступны в корпусе DIP-8 и удобны для прототипирования. Для всех прочих можно использовать SOIC-DIP и SOT-DIP адаптеры ( ознакомьтесь с предложениями Aries и Bellin Dynamic Systems ). [* Давайте без этого снобизма! Aliexpress - наше всё! ]

5.11.4 Прочие вопросы, касающиеся автоподстройки нуля

5.11.4.A «Чоппер» с связью по переменному току

Занимаясь темой чопперов с автоподстройкой нуля следует отличать их от других «чопперов» - низкочастотных схемотехнических решений, в которых небольшой постоянный уровень преобразуется в переменный ( «chopped» - нарезанный ) определённой частоты, проходит через усилитель со связью по переменному току и, наконец, преобразуется обратно в постоянное, но уже усиленное, напряжение ( рис. 5.55 ). Эта техника называется «синхронным усилением» и сильно отличается от обсуждавшейся здесь [* см. §8.14 ] . Она работает только для сигналов, имеющих частоту ниже частоты тактирования, т.е. не более нескольких сотен герц. Такой способ усиления можно встретить в самописцах и подобных им низкочастотных приборах.

Рис.5.55   Усилитель с прерываением - чоппер - со связью по переменному току

5.11.4.B Температурное смещение

При построении усилителей для микровольтовых сигналов следует заботиться о температурных смещениях, которые представляют собой маленькие термоэлектрические источники напряжения, возникающие на стыках разнородных металлов. Речь идёт об эффекте Зеебека, т.е. «термо-ЭДС», которая возникает при наличии пары таких стыков, имеющих различную температуру. На практике часто приходится соединять металлы с разным покрытием, а градиент в несколько градусов или даже небольшой ток воздуха вызывают появление температурных напряжений в несколько мкровольт [* причём, в самых неожиданных местах] . Даже одинаковые проводники разных производителей могут создавать при контакте термо-ЭДС на уровне 0.2 μV/°C , т.е. на два-три порядка больше, чем дрейф ОУ с автоподстройкой из табл. 5.6 ( стр. 335 ) ! Самым лучшим решением будет строго придерживаться полной симметрии расположения компонентов и проводников и избегать малейших разностей температур.

Ниже даётся ориентировочная таблица напряжений паразитных термо-ЭДС, смещений Пельтье и т.п. и некоторых термопар ( из технической заметки Agilent ##AN-1389-1 ).

Copper-to- Approx \(μV/°C\) Copper \(<0.3\) Cd-Sn solder \(0.2\) Sn-Pb solder \(5\) Gold \(0.5\) Silver \(0.5\) Brass \( 3\) Be-Cu \(5\) Aluminum \(5\) Kovar \(42\) Silicon \(500\) Copper oxide \(1000\)

5.11.4.C Усилители с самокалибровкой при включении питания

У Texas Instruments есть интересное решение по борьбе с шумом переключения в усилителях с автоподстройкой нуля. Фирма предлагает проводить калибровку только один раз! Семейство TLC4501 «самокалибрующихся» ( Self-Cal™ ) точных КМОП RRO ОУ начинает работу с цикла калибровки и запоминания корректирующих значений во внутреннем ЦАПе. Хорошие новости: шумов переключения нет, а параметры смещения очень достойные ( 10 μV тип., 40 μV max ), если сравнить с другими КМОП ОУ. Не столь хорошие новости: температурный дрейф этого параметра не блещет ( цифры можно было бы назвать «худшими в данном классе ОУ» ) и составляет ±1000 nV/°C тип. против ∼20 nV/°C у обычных ОУ с автоподстройкой из табл. 5.6 ( стр. 335 ).

5.11.4.D Конкуренты, не относящиеся к чопперам

Перебить типовое значение смещения ∼1 μV чопперов и усилителей с автоподстройкой невозможно, но заводская лазерная подгонка точных моделей позволяет подобраться к ним довольно близко. Типовые параметры биполярных усилителей подобных LT1007 или LT1012 сравнимы - по 10 μV , а у примечательного КМОП ОУ MAX4236A и вовсе 5 μV (тип.) и 20 μV (max). Здесь следует отметить, что по параметрам температурного дрейфа ни биполярные ( ±200 nV/°C тип. ), ни КМОП ( ±600 nV/°C тип. ) приблизиться к настоящим усилителям с автоподстройкой ( ∼20 nV/°C ) не могут даже близко.

5.11.4.E Схемы внешней автоподстройки

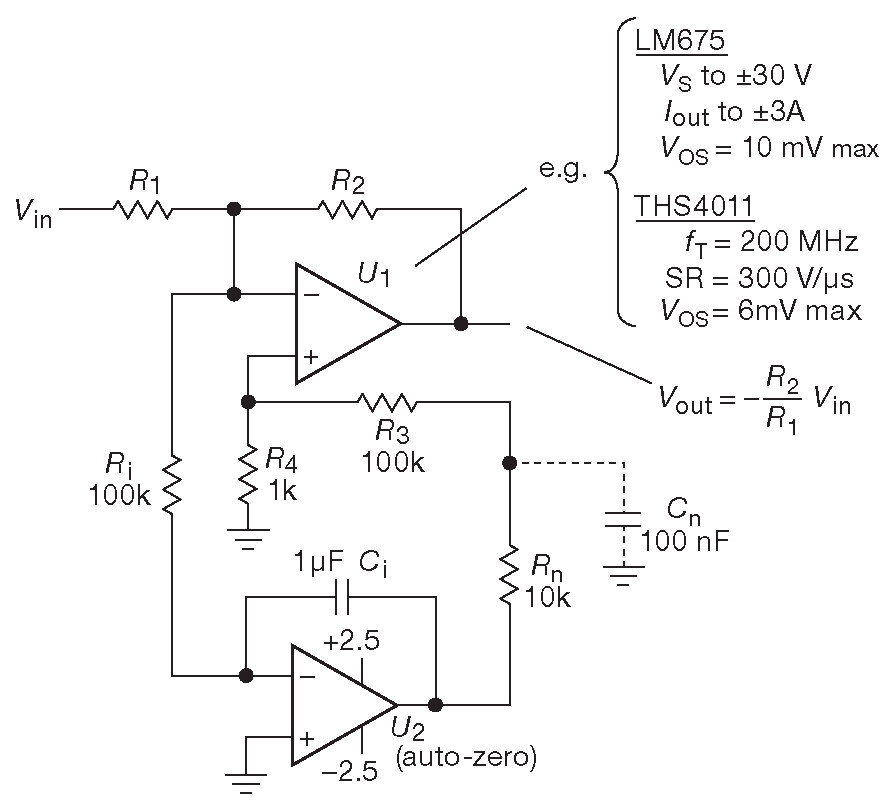
Усилители с автоподстройкой можно использовать как внешнюю схему коррекции смещения обычного усилителя. Это может потребоваться, если смещение нужного высоковольтового, мощного или быстрого ОУ выходит за рамки допустимого. На рис. 5.56 показана схема, которая лучше всего подходит для инвертирующего включения.

Рис.5.56   Схема внешней автоподстройки нуля. Не стОит забывать о большом входном токе \(U_1\)

Низковольтовый усилитель автоподстройки \(U_2\) включён по схеме интегратора и наблюдает ошибку на инвертирующем входе основного усилителя \(U_1\) . Выход интегратора ослабляется в 100 раз, чтобы в нужной пропорции подстроить потенциал прямого вывода. С указанными номиналами выход интегратора меняется со скоростью \( dV/dt=-Δ V/( R_iC_i) \) , т.е. ошибка 10 μV приводит к изменению сигнала на выходе интегратора со скоростью –100 μV/s и корректирующему сигналу –1 μV/s на неинвертирующем входе \(U_1\) . Большая постоянная времени одновременно желательна ( дрейф ОУ - очень медленный процесс) и необходима ( чтобы предотвратить колебания в цепи обратной связи ). Диапазон коррекции устанавливается отношением \(R_3/R_4\) , т.е. сигнал ±1V на выходе интегратора создаёт корректирующее напряжение ±10 mV . LM675 очень приятный мощный ОУ ( 3A выходной ток, питание ±30 V , с очень сложной областью безопасной работы и защитой от перегрева ), но его напряжение смещения ±10 mV . Схема уменьшает эту цифру в 1000 раз. Аналогично, THS4011 - быстрый ОУ ( \( f_T \)=2000 MHz , SR=300 V/μs ) с максимальным смещением ±6 mV . Дополнительный фильтр \(R_nC_n\) на выходе автоподстройки может потребоваться для подавления шума переключения в медленной цепи коррекции, когда схема используется для работы с малосигнальными и малошумящими компонентами, подобными THS4011 ( 7.5 nV/\(\sqrt{Hz}\) ). Приведённую схему можно рассматривать как реализацию интегрального решения с рис. 5.41 на дискретных компонентах.

5.11.4.F Инструментальные усилители с автоподстройкой

В §5.13 обсуждается инструментальный усилитель - схема с дифференциальными входами, имеющими очень высокий входной импеданс ( 10 MΩ...10 GΩ ), широкий диапазон усиления ( \( G_V\)=1..1000 ), устанавливается внешним резистором ) и очень высокий коэффициент ослабления синфазных сигналов на высоких усилениях ( КОСС достигает 110...140 dB при \( G_V\)=100 ). По большей части такие ИМС делаются по традиционным схемам ( без автоподстройки ), но у некоторых КМОП типов чувствуется явный привкус автокоррекции нуля - очень малые смещение и дрейф ( 10 μV и 20 nV/°C max ). В табл. 5.8 ( стр. 363 ) дана неплохая подборка инструментальных усилителей, включающих и модели с автокоррекцией AD8553, AD8230, AD8293, INA333, LTC2053 и MAX4209. В число обычных инструментальных ОУ, уверенно выступающих в соревнованиях на низкий дрейф входят LTC1167/8 ( 40 μV, 50 nV/°C max ) и AD8221 ( 25 μV, 300 nV/°C max ).

5.11.4.G Не стоит ждать милостей от промышленности

Если интересно пощупать кишки таких схем своими руками, то стоит взглянуть на LTC1043 - «Базовый блок для точных схем на переключающих конденсаторах». Эта микросхема позволит создать собственный дифференциальный усилитель с высоким КОСС. Это только одно из многих её применений, в число которых входят фильтры на переключаемых конденсаторах, генераторы, модуляторы, синхронные усилители, схемы выборки-хранения, преобразования частота-напряжение, умножители и делители напряжения на «летающем конденсаторе». Над техническим описанием можно медитировать после отбоя.

47 В отличие от предыдущего поколения синхронных усилителей, которые тоже называются «чопперы» ( chopper amplifiers ), но их полоса ограничена долями частоты переключения. <-

48 Некоторые старые компоненты, которые требуют внешних конденсаторов коррекции смещения могут быть доступны и сейчас. <-

49 Судя по графикам, уровни токовых наводок составляют для LTC1150 8 nApp , а для MCP6V06 - 1 nApp ( а паспортные цифры просто отличные: 0.6 fA/\(\sqrt{Hz}\) на 10 Hz ) и 0.2 nApp «грохот» у LMP2021, щеголяющего токовым шумом 0.35 pA/\(\sqrt{Hz}\). <-

50 Из справочных данных AD8628A:

«Семейство AD8628/AD8629/AD8630 использует как технологию автоподстройки, так и стабилизации прерыванием, с применением патентованных технологических решения. Они призваны одновременно снизить низкочастотный шум и энергию переключения на частотах автоподстройки, чтобы улучшить отношение сигнал/шум в большинстве приложений без дополнительных фильтров. Относительно высокая частота тактирования - 15 kHz - снижает требования к компонентам фильтра.»
<-

51 Будьте внимательны, во многих справочных данных минимальные значения токового шума не имеют ничего общего с реальностью и отличаются от настоящих цифр на порядок, а то и два. Цифры просто считаются a priori как дробовый шум для постоянной составляющей входного тока, см. обсуждение проблемы в §5.10.8 и §8.9.1.F .   <-

52 В некоторых усилителях входной ток может иметь существенную зависимость от входной ёмкости для источников сигнала с высоким импедансом. Примером может служить LMP2021, чей входной ток при \(R_S\)=1 GΩ меняется в диапазоне от -25 pA до +25 pA при изменении входной ёмкости \( C_S\) от 2 до 500 pF . Следует обратить внимание на то, что такие токи вызывают большие смещения на высоком сопротивлении нагрузки: 25 pA×1 GΩ=25 mV . График \(I_b\) в паспортных данных пересекает ноль при \( C_S\)=22 pF . Компоненты других производителей демонстрируют сходный эффект. В трансимпедансных усилителях с высоким значением \(R_f\) использование большого конденсатора обратной связи \( C_f\) может радикально снизить ошибку, вызванную входным током. <-

53 Это эталон Фила Хоббса, который прямо соловьём разливается:

«OPA378 по-настоящему прекрасный ОУ с нулевым дрейфом - мутация чоппера с автоподстройкой нуля, у которого почти нет шума переключения, а общий его уровень 35 nV [ на корень из герца ] не меняется вплоть до постоянного тока. Я делал на нём эталонный полупроводниковый лазер для внутрискважинных задач. Совершенно замечательная штука.»
<-

54 На 10 Hz , что совершенно естественно, ведь о сигналах более высокой частоты некто и не слыхивал ! <-

55 Это необычное наименование напомнит старым пердунам обозначения покрытых пылю веков любимых электронных ламп. <-

Previous part:

Next part: