Шапка

5.12 Примеры для подражания: точные цифровые вольтметры Agilent

Это продолжение серии «Примеры для подражания», в которой даётся подробный обзор некоторых выдающихся разработок. Их стоит рассматривать как мастер классы по схемотехнике. Разбираясь, как устроены хорошо спроектированные устройства, можно многому научиться. Отличным примером являются настольные цифровые вольтметры Agilent - их модели 34401A ( 6.5 знаков ) и 34420 A ( 7.5 знаков ). В Части 13 ( §13.8.6 ) рассматривается применяемая в них техника «multislope ADC», а здесь в контексте точной аналоговой схемотехники будут рассмотрены особенности их входных цепей , взятые из технических описаний 56 . Познакомьтесь с работой настоящих специалистов!

5.12.1 Это невозможно!

На первый взгляд технические требования совершенно нереальны. Судите сами.

Точность
Требуется точность на уровне единиц ppm в приборе, рабочий диапазон которого имеет верхний предел на уровне долей вольта ( 100 mV для 34401A, 1 mV для 34420 A ), т.е., речь идёт о единицах нановольт.
Шумы
Точность бесполезна, если из-за шума самого прибора соседние измерения прыгают в младших разрядах, поэтому для самых чувствительных диапазонов требуется уровень шумов на уровне нановольт.
Высокий входной импеданс
Высокий входной импеданс необходим вольтметру, чтобы он не нагружал измеряемую цепь. Для измерений на уровне ppm нужно \(R_{in}\) приблизительно в миллион раз большее, чем сопротивление типовой схемы, т.е. в гигаомном диапазоне, а входные токи должны быть на уровне пикоампер.

Приходим к противоречию: гигаомы и пикоамперы - синонимы полевых транзисторов. Обычные ПТ указанным параметрам не соответствуют, т.к. имеют достаточно большое смещение, дрейф и напряжение шума. ОУ с автоподстройкой гораздо точнее см. табл. 5.6 ( стр. 335 ), но у них слишком высокий токовый шум. Отдельные ПТ ( среди которых можно подобрать модели с большой площадью кристалла и очень низким напряжением шума - менее 1 nV/\(\sqrt{Hz}\) ) имеют неопределённую зависимость тока стока \(I_D\) от напряжения затвор-исток \( V_{GS}\) ( §3.1.5 ) и на микровольтовом уровне выглядят безнадёжно. Ну, собственно, всё.

5.12.2 Таки возможно!

Эта задача может быть решена. Дело в том, что цифровой инструмент ( имеющий на борту вычислительное устройство ) может провести калибровку и убрать смещения ( измеряя «нулевой» уровень ) и скорректировать масштабный коэффициент ( измеряя полную шкалу ). Таким образом, вопрос не в смещении, а в обеспечении стабильности ( дрейфа ) на время измерения 57 . Это позволяет использовать сдвоенные ПТ, сочетающие непревзойдённые величины \(e_n\) и \(I_b\) , в гибридной схеме ОУ с дополнительным входным каскадом. В такой конфигурации можно получить необходимое для линейности большое усиление с обратной связью на самых чувствительных диапазонах, где общее усиление входной части должно составлять 1000 или даже 10'000 .

Это ещё не всё. Нужны точные резисторные сборки с низкой зависимостью сопротивления от напряжения, схемные решения, сохраняющие точность в широком диапазоне синфазных напряжений ( до ±10 V ) и, конечно, источник опорного напряжения, чья стабильность определяет общую точность прибора.

5.12.3 Упрощённая блок-схема

Рассматриваемые приборы используют возможности внутреннего микроконтроллера для получения отличных параметров, имея несложную общую архитектуру. Базовая конфигурация ( рис. 5.57 ) - сама простота: один усилитель, включённый по знакомой неинвертирующей схеме с плавающей землёй, которая отсчитывается от минусовой клеммы на лицевой панели. Здесь главную роль играет микроконтроллер: на нём реализован АЦП высокой точности ( §13.8.6 ) и процедура калибровки на лету, которая нужна для достижения на наборе недорогих компонентов точности «одна-часть-на-миллион» ( ppm ) или лучше. Рассмотрим работу этих цифровых вольтметров подробнее.

Рис.5.57   Вольтметры Agilent: всё просто... на уровне блок-схемы

5.12.4 Входная схема 6½-разрядного 34401A

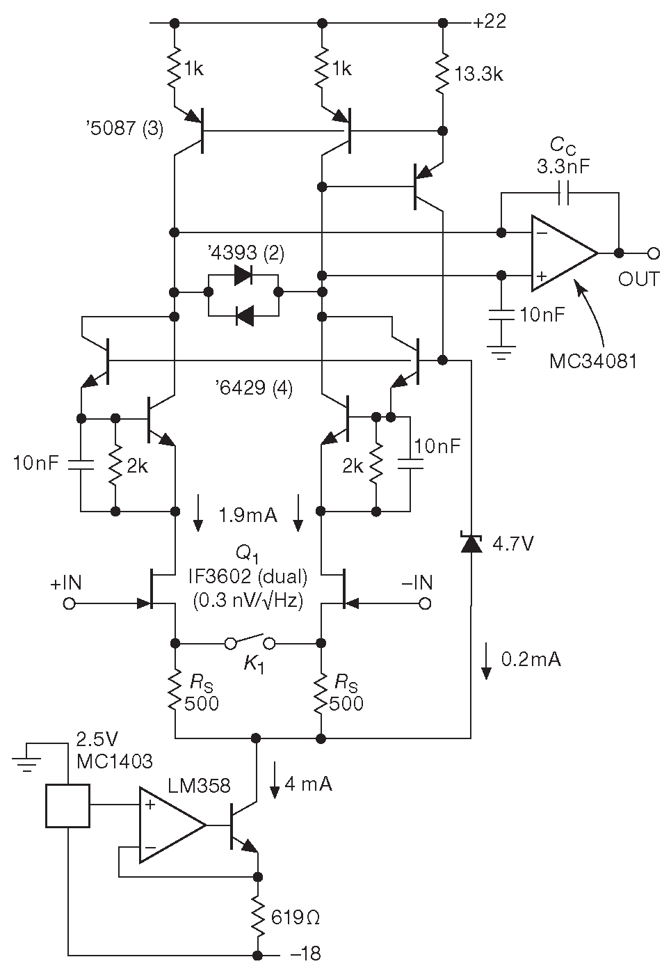
34401A дебютировал в 1991 году, перевернув мир измерительных приборов удивительными характеристиками ( разрядов, 1000 измерений в секунду, точность до 20 ppm ) за неправдоподобную цену ( ∼1k$ ). Входной усилитель ( перед ним стоят цепи защиты и входной делитель для диапазонов 100 и 1000 V 58 ) имеет коэффициент усиления ×100 для диапазона 100 mV , ×10 для 1V и ×1 для 10 V и входное сопротивление \(R_{in}\) > 10 GΩ . На диапазонах 100 и 1000 V включается входной делитель с \(R_{in}\)=10 MΩ .

Базовая схема выполнена на точном малошумящем операционном усилителе ( OP-27 ), на входе которого стоит повторитель на сдвоенных ПТ ( рис. 5.58A ). Для модели 34420 A ( рис. 5.58B ), где заявлена большая чувствительность входа, ( полная шкала 1 mV и 10 mV ), ПТ включены по схеме дифференциального усилителя, что даёт большее усиление и меньшее напряжение шума. Каскад на биполярном ОУ обеспечивает большое ( 120 dB ) стабильное ( 0.2 μV/°C ) усиление с низким шумом ( 3 nV/\(\sqrt{Hz}\) ), но имеет неприемлемо высокий входной ток ( ±15 nA ), а значит, и высокий входной шум ( 1.7 pA/\(\sqrt{Hz}\) ). Входной повторитель на ПТ купирует проблему входного тока и токового шума, но ценой слишком высокого температурного дрейфа смещения ( 40 μV/°C ! ) и дополнительного напряжения шума ( 10 nV/\(\sqrt{Hz}\) ). Такие жертвы, конечно, не вдохновляют, но в данном случае допустимы ( а вот в случае 34420 A, имеющего большую чувствительность и точность, уже недопустимы ).

Рис.5.58   Базовые схемы улучшения параметров ОУ в цифровых вольтметрах Agilent: (A) Истоковый повторитель, используемый в 34401A. (B) Дифференциальный усилитель в 34420 A

Полная схема показана на рис. 5.59 . Первое, на что стОит обратить внимание, - стоковый источник для повторителей на ПТ с вольтодобавкой. \(Q_2\) поддерживает постоянное напряжение на \(Q_1\) , которое равно \( V_{GS}\) транзистора \(Q_2\) при заданном токе. Этот последний стабилизируется схемой, в стоке \(Q_1\) . Всё это необходимо, потому что пара полевых транзисторов \(Q_1\) может иметь какие угодно характеристики, но излишней точностью она не обременена ( вы не поверите, \( V_{os}\)=40 mV (!) max ), а значит, изменения смещения под действием входного сигнала ( т.е. изменения \( V_{DS}\) ) с гарантией похоронит все надежды на точность. А вот если навесить на сток вольтодобавку, которая будет повторять изменение потенциала на истоке, то транзистор не будет чувствовать изменение входного сигнала, а нет изменения потенциала, значит, нет порчи сигнала на нелинейностях схемы. Более того, низкое рабочее напряжение 1...2 V удерживает утечку затвора на незначительном уровне и делает её независимой от изменения сигнала во всём диапазоне входных напряжений ±15 V . Так-то! 59

Рис.5.59   Входной усилитель из Agilent 34401A, позволяющий проводить измерения с разрешением 0.1 μV . Вход однополярный, и измерение проводится относительно общего терминала прибора

Точная установка усиления проводится аналоговым переключателем и делителем на согласованных резисторах, собранных в единую заказную микросхему.

Токовая нагрузка в истоке собрана на основе опорного источника +10 V , который также используется в измерительном АЦП ( см. §13.8.6 ). Разбираться, как он работает, проще по перерисованной и слегка упрощённой схеме на рис. 5.60 . Здесь показана только одна из двух идентичных нагрузок, а составной транзистор заменён обычным npn , ОУ слева создаёт на \(R_2\) напряжение \( V_{REF}R_2/R_1\) , которое задаёт выходной ток. В вольтметре в качестве \(R_2\) и двух \(R_3\) ( по одному на каждое плечо ) используется согласованная сборка. Дополнительный \(R_4\) сдвигает напряжение на эмиттере вниз: \( V_e=-V_{REF}R_4/R_1\) , чтобы обеспечить необходимый рабочий диапазон для входных напряжений ±15 V ( ±12 V - диапазон измерения и 3V на пульсации и шум ). Если посчитать схему с указанными на рис. 5.59 сопротивлениями и напряжениями, можно обнаружить, что согласование продолжается вниз до –14 V ( напряжение на эмиттере –14.6 V ), а ток в каждой ветви нагрузки –680 μA . Чтобы уменьшить ошибку от базового тока разработчик использовал схему Дарлингтона ( приблизительно \(I_C\)/4500 , если бета 200 ).

Рис.5.60   Токовая нагрузка Agilent 34401A

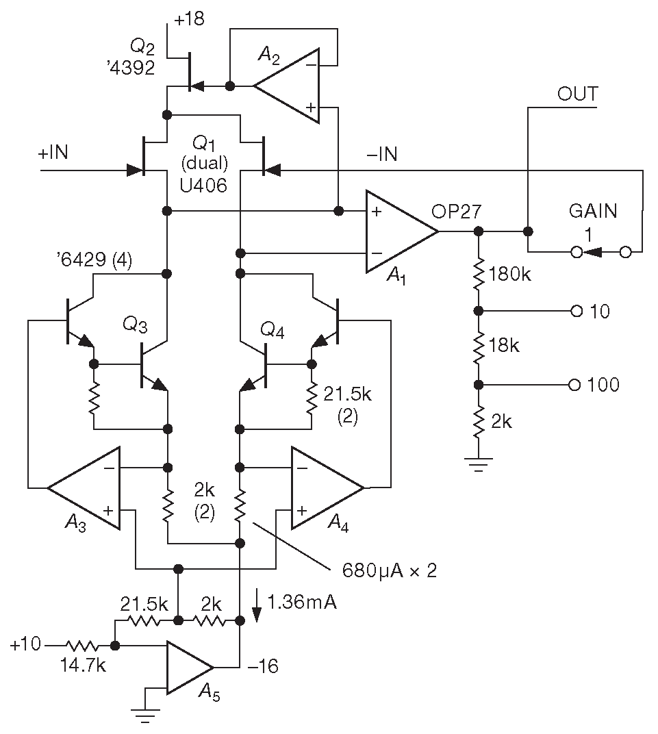
5.12.5 Входные цепи 7½-разрядного 34420 A

Разогревшись на -разрядном 34401A, рассмотрим его продвинутого родственника - -разрядный вольтметр 34420 A. Он известен и улучшенным разрешением и большей чувствительностью ( полная шкала - 1 mV ), т.е. предъявляет большие требования к точности, стабильности и шумам входной схемы. На самом чувствительном пределе входной усилитель имеет усиление 10'000 ( чтобы превратить ±1 mV во входной диапазон АЦП - ±10 V ), что требует большого усиления без обратной связи для сохранения линейности и точности. Одновременно с ростом требований к чувствительности и точности растут и требования к шумам. Например, паспортный параметр «Шумовое напряжение постоянного тока» ( с двухминутным усреднением ) составляет 1.5 nVrms на пределе «10 mV», а это 0.15 ppm .

Чтобы удовлетворить предъявленным требованиям, разработчик использовал конфигурацию с рис. 5.58B , в которой дифференциальная пара на ПТ для увеличения общего усиления и снижения шума включена как усилитель с общим истоком. Полная схема приводится на рис. 5.61 .

Рис.5.61   Входной усилитель Agilent 34420 A, который используется для измерения с точностью 0.1 nV при G=10'000 ( цепь установки усиления показана на рис. 5.62 )

Сдвоенный полевой транзистор вновь работает с постоянным током ( 2 mA на каждое плечо ) с вольтодобавкой в стоке ( они удерживаются при постоянной разности между стоком и истоком \( V_{Zener}-\)2\( V_{BE}-\)1V , т.е. \( V_{DS}\)≈2.5 V ). Чтобы снизить шумовое напряжение ( \(e_n\)=0.4 nV/\(\sqrt{Hz}\) на 10 Hz ) выбран ПТ с большой площадью кристалла. Это совершеннейший монстр: \(I_{DSS}\)=50 mA (min), 1000 mA (max) ( как вам разброс параметра ?! ), входная ёмкость 500 pF и неприличное напряжение смещения ±100 mV ( температурный коэффициент не указывается ). Последний параметр не предвещает ничего хорошего для нановольтовых измерений! ( Как вскоре станет понятно, приходится непрерывно подстраивать смещение ). Компоненты, конечно, грубые, но зато тихие. Перед тем как разбирать проблемы усиления, полосы пропускания и шума, рассмотрим общую цепь установки усиления.

5.12.5.A Двухкаскадная петля установки усиления

То, что изображено на рис. 5.61 , является усилительным каскадом ( «frontend amp» на схеме 5.62 ), который охватывается обратной связью с помощью блока на рис. 5.62 . Выбор коэффициента усиления производится через двухстадийный делитель с высокой стабильностью ( заказной модуль ), изолированный прецизионным усилителем \( A_1\) . Смещение самого \( A_1\) можно выяснить сравнивая выходной сигнал в двух разных режимах с усилением каждый. Данная процедура плюс компенсация полученного смещения выполняется как часть цикла самого измерения. Смещение \( A_2\) тоже можно измерить, когда выход ЦАПа компенсации равен нулю, а усиление - 100× .

Рис.5.62   Схема переключения диапазонов Agilent 34420 A, через которую замыкается обратная связь вокруг «frontend amp» с рис. 5.61 . Схемы коррекции токов утечки см. в §13.3.3 и на рис. 13.15

ЦАП компенсации ( OFFSET DAC ) нужен, чтобы ухаживать за слоном, обитающем в соседней комнате ( парой полевых транзисторов, смещение которых может достигать ∼50 mV ). Присмотр заключается в подаче управляющего напряжения ±5V , двигающего потенциал точки «X» в диапазоне ±50 mV . Повторитель \( A_2\) передаёт это напряжение на нижний конец цепочки резисторов, отвечающих за коэффициент усиления ( на схеме справа ), и создаёт тем самым опорный потенциал ( виртуальную землю ) для предварительного делителя. Тут есть одна тонкость: в приборе с уровнем единицы младшего разряда в районе 1 nV ( на пределе «1 mV» ) приходится учитывать явления, на которые обычно не обращают внимания, например, падение напряжения в цепи земли. Пусть ЦАП компенсации смещения отдаёт или принимает ток величиной до 1 mA ( 5V на 5 kΩ ). Если сопротивление шины земли составляет хотя бы 0.1mΩ , то указанный ток вызовет совершенно неприемлемое падение напряжения порядка 100 nV . [* Т.е. подаём +5V в точку «OFFSET_DAC»; через делитель 5 kΩ-50 Ω ( со средней точкой в «X» ) начинает течь ток 1 mA ; этот ток стекая в цепь земли ( символ заземления под резистором 50 Ω ) создаёт на сопротивлении земляной шины ( 0.1mΩ ) падение 100 nV , которое приподнимает нижний конец резистора 50 Ω , а значит, и потенциал точки «X». Можете не благодарить ]. Именно поэтому в схеме появился \( A3\) , который подаёт в ту же точку балансирующий ток той же величины, но обратной полярности. Если токи будут согласованы до 1% , то ошибка сократится до 1 nV .

Тут сразу возникает следующий вопрос: надо ли учитывать дрейф \( A_1\) , когда речь идёт о величинах уровня единиц нановольт? Вообще-то да, но в данном случае из-за разбиения входного делителя масштабирующей схемы на две части дрейф уменьшается с коэффициентом левой половины делителя, т.е. на самом чувствительном диапазоне в 100 раз. [* Это положение ещё ждёт своего толкователя ].

5.12.5.B Полевые транзисторы: питание и уход

Важное правило проектирования точных схем с малыми искажениями на дискретных транзисторах: следует использовать такую схему, которая вне зависимости от изменения сигнала сохраняет постоянные режимы работы ( \( V_{DS}\) и \(I_D\) ) . Оба усилителя скрупулёзно ему следуют, но достигают высоких параметров разными методами. В обеих схемах полевые транзисторы работают при низких напряжениях сток-исток, чтобы минимизировать саморазогрев и снизить утечки затворов, см. §3.2.8 .

То же правило выполняется и в отношении ОУ на ПТ MC34081: оба потенциала на его входах фиксированы на уровне 2\( V_{BE}\)+1.9V ниже шины +22 V . И транзисторы токового зеркала тоже не видят никаких изменений напряжения при изменении сигнала от –15 до +15 V . Изменения напряжения видны только конденсатору обратной связи \( C_C\) .

Наконец, независимо от низкого рабочего напряжения \( V_{DG}\) у \(Q_1\) существует ещё одна проблема - удержание малого тока утечки затвора. Agilent добавил цепь на 8-разрядном ЦАП для компенсации входного тока. Рассмотрение работы этой интересной схемы приводится в §13.3.3 .

5.12.5.C Усиление от ×1 до ×10'000 с точностью до 0.1 ppm

Рассмотрим несколько интересных особенностей усилителя ( рис. 5.61 ). Для предела «1 mV» требуется усиление с обратной связью ×10'000 , а значит, и гораздо большее усиление без обратной связи. Входной дифференциальный усилитель на ПТ обеспечивает предварительное усиление, но посчитать его довольно сложно ( оно зависит от импеданса нагрузки токовых зеркал). Нет ничего, что позволило бы оценить произведение полосы на усиление. Есть только конденсатор частотной коррекции \( C_C\) , который обеспечивает спад усиления дифференциального каскада в соответствии с формулой G=\( g_mX_C\)/2 , где \( g_m\) - проводимость каждого транзистора пары при рабочем токе ( на диапазонах «1 mV» и «10 mV» закрытое реле \(K_1\) убирает резистор обратной связи 500 Ω ). \( f_T \) - частота, при которой усиление композитного усилителя падает до единицы, т.е. \( f_T=g_m/(4πC_C)\) . Прежде, чем оценивать \( g_m\) , отметим, что типичный \(I_{DSS}\) данных полевых транзисторов равен 300 mA . Т.е. они работают глубоко в подпороговой области, где становятся больше похожи на биполярные ( \(I_D\) имеет экспоненциальную зависимость от \( V_{GS}\) , см. рис. 3.15 ). Их проводимость в таком режиме пропорциональна току стока, а \( g_m\) совсем немного меньше, чем у биполярных транзисторов, работающих при том же токе. Для IF3602 при токе стока \(I_D\)=2 mA оценочное значение \( g_m\)≈60 mS ( у БТ было бы \( g_m=(40I_C) \) mS ), значит, \( f_T \)=1.5 MHz .

Возвращаемся к усилению. Итак, усиление без обратной связи около \(10\space^6\) на 1 kHz , ( рис. 5.63 ). Для сохранения устойчивости на диапазонах с малым усилением включается обратная связь в стоке. Частоту спада легко подсчитать: она равна \( f_T \)=50 kHz , потому что дифференциальная проводимость снижается до \[ \frac{1}{2R_S}=\frac{1}{1 kΩ}=1 mS. \]

Рис.5.63   Дифференциальное усиление для схемы 5.61

5.12.5.D Субнановольтовый шум усилителя

Теперь очень важный вопрос шума. Это серьёзная тема, если речь идёт о нановольтах. Именно шум заставляет разработчиков выбирать полевые транзисторы с большими площадями кристаллов, даже учитывая их, скажем, не совсем идеальные характеристики ( напряжение смещения и входную ёмкость ). Шум очень важен на самом чувствительном диапазоне, где полная шкала составляет 1 mV ( точнее, 1.2 mV , если учитывать конструктивный запас 20% , а вес младшего значащего бита для 6.5-разрядной шкалы равен 1 nV .

Источников шума несколько. Полевые транзисторы вносят около 1 nVrms в полосе 3 Hz с центральной частотой 1 Hz ( для каждого \(e_n\)=0.4 nV/\(\sqrt{Hz}\) , шум некоррелирован, значит, множитель \(\sqrt2\) ). Чтобы разобраться в разбросе результатов измерений, надо взглянуть на рис. 5.54 , где показано напряжение шума ОУ, как обычных, так и стабилизированных прерыванием. Графики показывают уровень интегрального среднеквадратического напряжения шума вплоть до частоты спада ( ось X ) и включают эффекты от составляющих вида 1/\( f \) . Самый тихий компонент на графике - IF3602. Чтобы достичь точности 7.5 разрядов, за область интегрирования взяты 100 периодов сетевого напряжения ( PLC ) ( для 60 Hz   100PLC≈1.67s ). Этот промежуток соответствует частоте спада 0.6 Hz и где-то 3 nVrms шума. Если усреднить 64 измерения за двухминутный период, то можно надеяться, что среднеквадратические колебания уменьшатся в 8 раз до 0.4 nV . Agilent заявляет в паспортных данных цифру 1.3 nV , по-видимому, допуская некоторые неслучайные изменения и другие ошибки.

Шум в токовой нагрузке не так важен, потому что дифференциальный каскада сильно его ослабляет. Это очень хорошо, т.к. в схеме используется шумный источник напряжения ( MC1403 - одна из ранних разработок на стабилитроне с запрещённой зоной, чей шум не нормируется ) 60 . Возможности 34420 A снижаются с 7.5 разрядов до 6.5 , если использовать режим «одно измерение за 20 периодов сетевой частоты» ( 1.5 измерения в секунду ), до 5.5 разрядов при 25 измерениях в секунду и до 4.5 при 250 . Таким образом, увеличения высокочастотного шума усилителя никто не заметит.

5.12.5.E Выход за специфицируемые пределы

В попытке раздвинуть пределы возможного можно обнаружить, что ориентируясь только на наихудшие ( гарантированные ) параметры компонентов выполнить работу нельзя. В рассмотренной схеме есть критичный компонент - согласованная пара полевых транзисторов, имеющая при 25°C наихудшее значение тока утечки 500 pA , а ток прибора заявляется на уровне 50 pA . И как тут быть?

Крупный производитель часто может уломать поставщика отобрать компоненты под более узкий диапазон характеристик. То же можно сделать и самостоятельно [* заплатив из собственного кармана за выпадающие из допуска экземпляры] . Здесь не следует забывать, что в общем случае нет ни гарантий вечной доступности компонентов, ни соответствия наличествующих более строгим критериям отбора. Более того, производство любых компонентов может быть прекращено в любой момент. Если есть основания рассчитывать на долгий интерес к прибору, то стоит закупить полный объём нужных компонентов на всё время производства.

56 В старые добрые времена изготовители с гордостью публиковали схемы своих изделий. Теперь эта практика встречается редко: схем в руководстве по обслуживанию для Agilent 34410 A ( следующая после 34401A модель ) уже нет. К счастью, некоторые фирмы ( например, Stanford Research Systems ) продолжают поражать остроумностью и красотой решений, прикладывая полные схемы и список компонентов. <-

57 Следующий приём: усреднение множества таких циклов калибровки продолжительностью до двух минут у 34420 A, чтобы задавить разброс. <-

58 Каждый предел имеет 20% запас, т.е. ±12 V на пределе «10 V». <-

59 Но необходимо соблюсти одно условие. \( V_{GS}\) \(Q_1\) при токе 0.7 mA должно быть меньше, чем \( V_{GS}\) \(Q_2\) при 1.4 mA , потому что эта разница является тем самым рабочим \( V_{DS}\) \(Q_1\) . Очень похоже, что Agilent проводит входной контроль, чтобы гарантировать выполнение этого требования. <-

60 Для однополярных усилителей нужно, чтобы токовый шум \(i_n\) был меньше, чем произведение \(i_n\) усилителя на его \( g_m\) . Чтобы выяснить допустимый уровень шумового напряжения в опорном источнике тока можно воспользоваться формулой \(e_n( ref)/e_n(amp)=g_mR_S\) . Для имеющейся схемы это отношение равно 37 , т.е с шумом ПТ 0.3 nV/\(\sqrt{Hz}\) можно сравнивать только 11 nV/\(\sqrt{Hz}\) дополнительного шума, а MC1403 в 20 раз хуже этой цифры. Очевидно, инженеры Agilent полагаются на согласование шумовых токов двух ПТ до уровня лучше, чем 5% , за счёт 1% резисторов в токовом зеркале. К сожалению, выше частоты 10 Hz всё согласование портит конденсатор 10 nF . <-

Previous part:

Next part: