Шапка

13.3 Некоторые примеры использования

Всегда полезно познакомиться с работающими примерами, чтобы понят, откуда следует ждать неприятностей. И адаптировать схему, где ЦАП выполняет сходную задачу, гораздо проще. Четыре примера из этой главы расскажут о некоторых вопросах, требующих внимания при работе с ЦАПами.

13.3.1 Лабораторный источник общего назначения

В исследовательской лаборатории достаточно типичной задачей является управление какими-либо параметрами эксперимента с помощью плавно меняющегося напряжения, стабильного по уровню и времени и с низким уровнем шумов. Скажем, электромагнитные ловушки для отдельных атомов и молекул требуют иметь очень точное напряжение на электродах и прецизионный контроль тока через катушки магнитов. Диапазон и полярность выставляются в зависимости от конкретной задачи.

На рис. 13.13 приведена схема выходной части популярного в университетской лаборатории экспериментальной электронной техники «BabyDAC» 18 . Сердцем блока является AD5544 - счетверённый 16-разрядный токовый умножающий ЦАП, который получает внешнее напряжение и выдаёт четыре тока в заземлённую нагрузку. Выход по напряжению делается на внешнем ОУ с использованием внутреннего резистора обратной связи. Каждый канал представляет собой R-2R делитель, на который подаётся \( V_{REF}\) любой полярности в диапазоне ±10 V . Фактически на этот контакт можно подавать сигнал, чьё мгновенное напряжение умножается на входной цифровой код, чтобы получить выходной ток (ЦАП относится к «умножающему» типу ). В представленной схеме рабочая полоса чуть выходит за звуковой диапазон 19 .

Рис. 13.13   Лабораторный источник программируемого напряжения с хорошей стабильностью и низким шумом, собранный на четырёхканальном DAC5544. Для минимизации наводок из цифровой части полезно использовать изоляторы на линиях интерфейса SPI

В данной случае \( V_{REF}\) подключён к опорному источнику из серии ADR44x ( §9.10.3 ) на напряжении запрещённой зоны кремния. Устройство снабжено конфигурационными перемычками и допускает изменение выходного диапазона и выбор униполярного или биполярного режима: \( J_1\) выбирает опорное напряжение +5 или +10 V , \( J_3\) - усиление G =–2 для выходного ОУ, что позволяет удвоить выходное напряжение \(U_{1a}\) , а \( J_2\) позволяет сместить выходной диапазон на величину \( V_{REF}\) . Таким образом, перемычками можно выбрать любой из шести указанных на схеме диапазонов.

Это базовая концепция. С идеальными компонентами выходное напряжение было бы точным, стабильным и свободным от шума. Но в реальном мире приходится выбирать среди доступных компонентов, ориентируясь на наилучшее соотношение возможных параметров. В случае лабораторного оборудования основное предъявляемое требование - стабильность и низкий шум. Основным источником проблем с шумом является опорное напряжение. поэтому выбор сделан в пользу ADR445 со «сверхнизким шумом», имеющего низкочастотный интегральный шум порядка 2 μVpp тип. ( 0.1—10 Hz ) и хорошие цифры дрейфа ( 1 ppm/°C тип, 3 ppm/°C max ) 20 . Шум опорного напряжения можно дополнительно понизить RC фильтром ( см., например, рис. 13.19 на стр. 897 ) или, если требования очень суровые, параллельным соединением нескольких источников ( с небольшими последовательными резисторами для балансировки тока ). По сравнению с ADR445 усилитель совсем тихий: 0.1 μVpp (max), а шумом ЦАПа можно и вовсе пренебречь.

В данной схеме усиление ОУ ограничивается в районе 1 kHz , чтобы минимизировать высокочастотный шум на выходе ( он появляется в опорном источнике и при переключении входного кода ЦАПа ). Полоса выбиралась достаточно случайно в предположении, что быстрая смена выходного напряжения не потребуется. Полосу можно расширить на декаду, если загонять данные в ЦАП на предельной скорости, или, если предполагается использование схемы на постоянном токе, наоборот ещё больше задавить.

Стабильный выход требует изучения параметров дрейфа от температуры и времени. Типовые значения составляют 1 ppm/°C для опоры и ЦАПа ( отсюда получаем дрейф усиления для полной шкалы 5 или 10 μV/°C ) и 0.3 μV/°C для ОУ ( который также увеличивается пропорционально положению перемычек: или ). Для ОУ на биполярных транзисторах нужно учитывать входной ток и его дрейф. Входной ток указанных микросхем 3 nA (тип.), а табличное значение температурного коэффициента отсутствует, но есть ориентировочный график зависимости \(I_b\) от температуры, по которому коэффициент составляет 5 pA/°C . На входах ОУ висит импеданс ЦАПа ( 5 kΩ или меньше ), т.е. дрейф составит 25 nV/°C - величина пренебрежимо малая по сравнению со всеми остальными источниками ошибок.

Производители предпочитают не распространяться о дрейфе по времени. Для компонентов на схеме таких данных нет ни по ОУ, ни по ЦАПу. ADR445 указывает типичное значение 50 ppm за 1000 часов, но с интересной сноской: «Параметры долговременной стабильности не имеют тенденции к накоплению. Типичный дрейф в первые 1000 часов существенно выше, чем в последующие» 21 .

Ранее уже говорилось, что в данном случае наиболее важными являются параметры шума и дрейфа, так что абсолютная точность указанных компонентов не впечатляет: параметры для наихудшего случая для опорного источника ±200 ppm , для ОУ ±75 μV , а ошибка усиления для полной шкалы ЦАП ±3 mV . Если перевести эти цифры в величину младшего значащего разряда 10-вольтовой 16-битной системы ( LSB равен 0.3 mV ), то получим цифры ±13, ±0.5 и ±10 LSB соответственно.

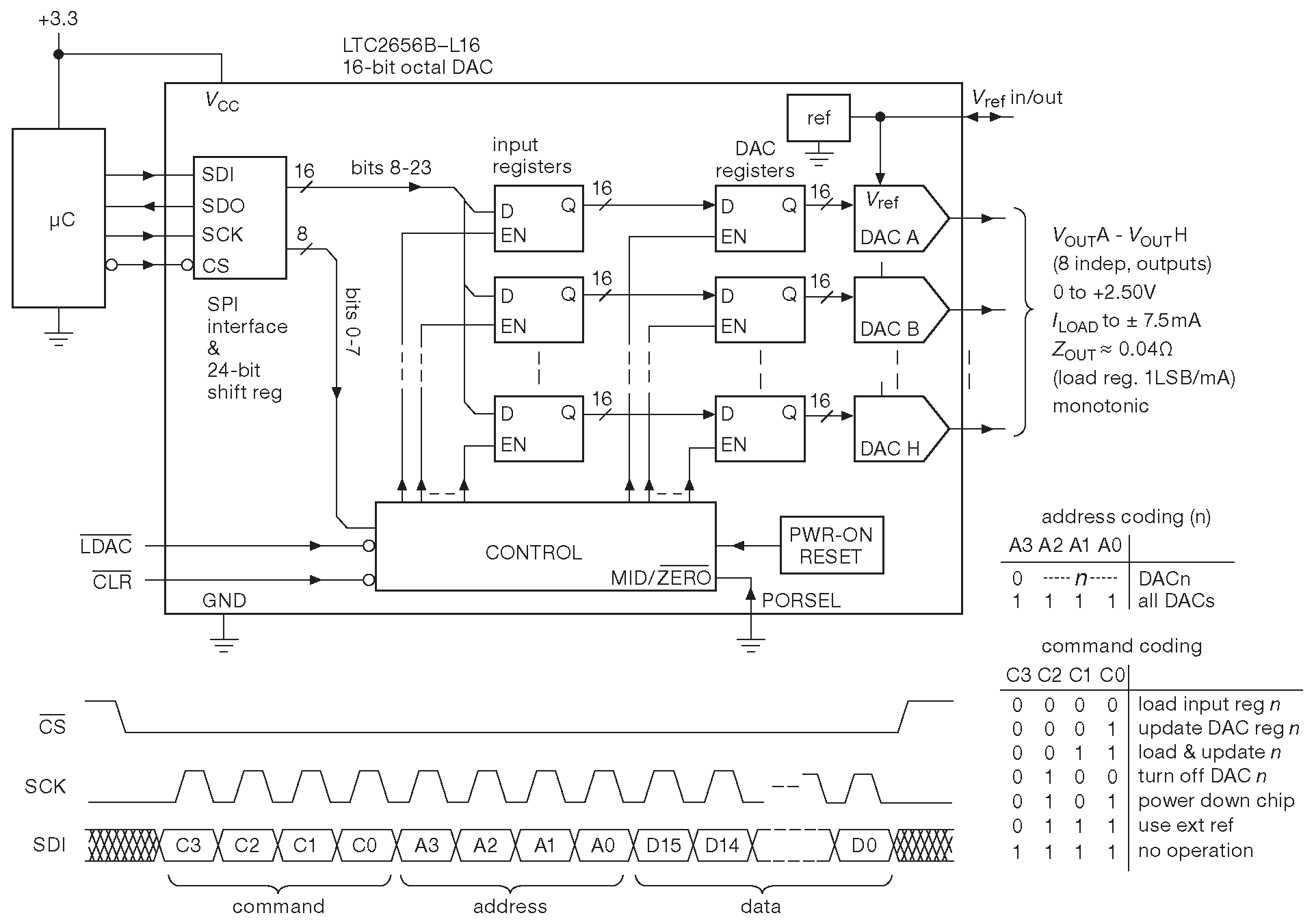
13.3.2 Восьмиканальный источник

Если особая гибкость в диапазонах и полярностях как в предыдущем примере не требуется, а чуть больший шум и дрейф не пугает, вполне подойдёт законченный многосекционный ЦАП с выходом по напряжению типа LTC2656 ( рис. 13.14 ). Микросхема включает внутренний источник опорного напряжения с хорошей стабильностью ( ±2 ppm/°C тип., ±10 ppm/°C max ) и с температурным коэффициентом выходного напряжения полной шкалы ЦАП 1 ppm/°C . Типовой низкочастотный шум ( 0.1—10 Hz ) составляет 8 μVpp , что в четыре раза больше, чем в предыдущем примере. Кроме того, выходное напряжение ограничено диапазоном 0—2.5 V , а значит, относительная величина шума ещё больше. Зато работать удобно: никаких дополнительных компонентов и один источник питания.

Рис. 13.14   Восьмиканальный ЦАП с выходом по напряжению

Table 13.2 Selected D-to-A Converters® Notes: (a) see also MDAC Table 13.3; listed by Increasing resolution, then speed. (b) V-voltage; I-current. (c) operates from a single positive supply. (d) 2 - 2-wire serial; I - I²C; L - parallel LVDS ; P - parallel; S - SPI. (e) 2 = 2.048; 4 = 4.096. ( g ) can use ext ref. (n ) nominal. (o) non-R version. ( t ) typical. Comments: A: power-on to 0V. B: power-on to midscale. C: power-on to 0V or midscale. D: TrimDAC, pot replacement, ZoUt=5k?. E: multiplying, to ~1 MHz. F: compliance to -10 V and +18 V. G: double buffered for simultaneous updating. H: 14-bit=AD5640, 16-bit=AD5660; 0.2\text%, 5 ppm/°C ref. J: digital gain & offset adjustment. K: DAC8512 2nd source. L: power-on to 0V plus a CLR pin. M: power-on state from on-chip EEPROM. N: multiplying, to 600 kHz. O: multiplying, to 450 kHz; 14-pin dual=4922. P: power-on to hi-Z. Q: programmable settling time. R: 10-bit=TLV5631; 8-bit=TLV5632. S: 275 Msps; 1.5 ns to 90\text%; DAC2904, AD9767 2nd source. T: RF synthesis, 2.5 Gsps. U: ext ref version =5662; 0.2\text%, 5 ppm/°C ref. V: 14-bit=DAC8164; 12-bit=DAC7564; low glitch; 0.004\text%, 2 ppm/°C ref. W: 0.2\text%, 2 ppm/°C ref; also 4.096 \( V_{REF}\) and 12-bit versions. X: 2 ppm/°C ref. Y: multiplying, to ~1 MHz; low glitch; 0.1 ppm/°C; 12 nV/\sqrt{Hz}; unbuffered output. Z: low glitch; 50 Msps; 12-bit and 14-bit versions. Z2: 1 Gsps; FIFO; clock PLL; on-chip digital filters. Z3: 8 nV/\sqrt{Hz}; 0.02 ppm/°C; 3 pwr supplies; “system ready.” Z4: 0.3 ppm/°C; 24 nV/\sqrt{Hz}. Z5: 0.05 ppm/°C; 7.5 nV/rtHz. Z6: 10-bit=MCP4716; 12-bit=MCP4726.

Управление по SPI простое и понятное: длина каждой посылки - 24 бита, причём первые 4 из них указывают конкретный канал ( с возможностью записи одинаковых значений во все каналы одновременно ), следующие 4 - операцию, а оставшиеся 16 - само значение напряжения. Каждый канал имеет двойное буферирование, т.е. в регистр каждого канала можно предварительно записать новое значение, а затем одновременно переписать их в регистры ЦАПов, чтобы напряжения на выходе поменялись синхронно.

13.3.3 Наноамперный источник тока с широким рабочим диапазоном

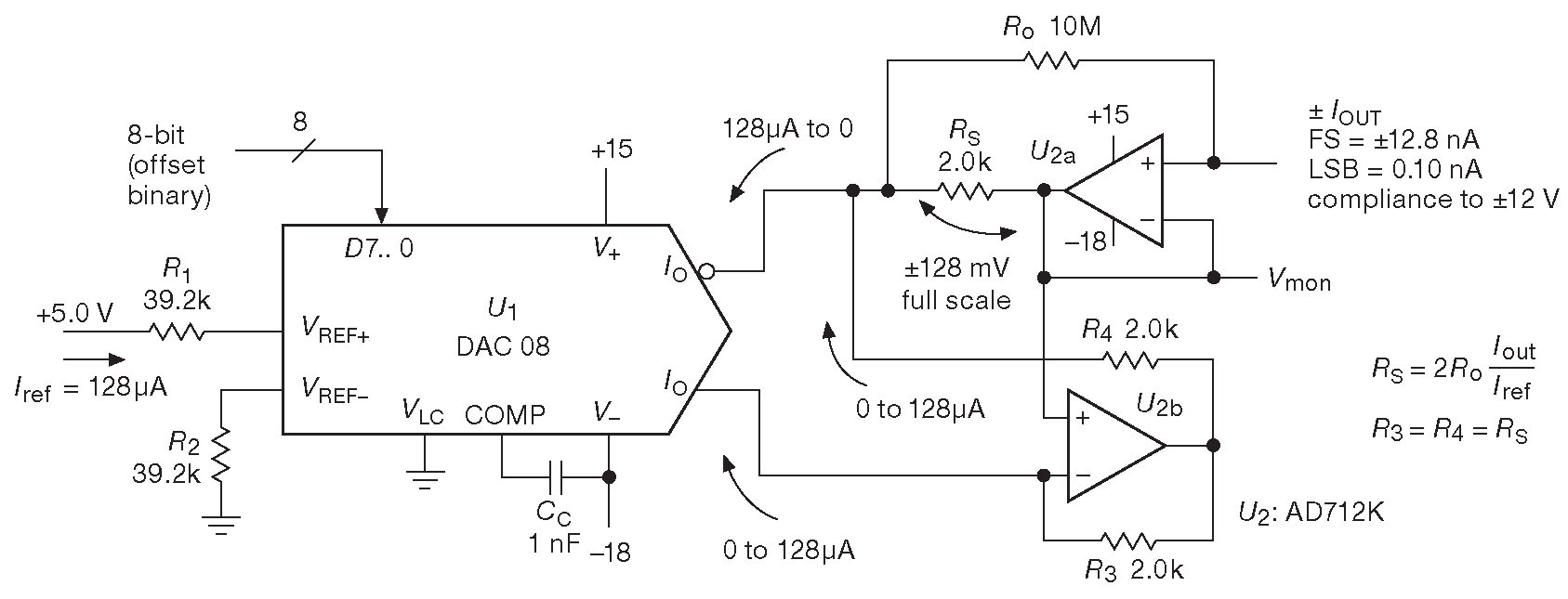
Это довольно необычная задача, причём реализация схемы тоже весьма нестандартная и использует ЦАП с токовым выходом и двойным питанием: предполагается, что нужен управляемый источник тока, способный работать в широком диапазоне напряжений ( ±10 V ) и принимать ( или отдавать ) токи наноамперного диапазона. Он может потребоваться при измерении \(U\) - \(I\) параметров полупроводников в области малых токов или при исследованиях проводимости нанотрубок. Ещё одной задачей может быть компенсация входного тока измерительной схемы с большим входным сопротивлением, например, 8-разрядного вольтметра со входным каскадом на полевых транзисторах ( согласованная пара или ПТ-ОУ ), в которых входной ток быстро, но предсказуемо, растёт с температурой 22 . Подобный прибор может хранить таблицу зависимости токов утечки от температуры, полученную при калибровке и использовать её в паре с термодатчиком, чтобы задавать компенсирующий ток при обычных измерениях. ЦАПы с токовым выходом не могут работать при таких токах, более того, в них нет выводов или команд, которые позволили бы переключиться между приёмом тока и его отдачей.

Схема ( рис. 13.15 ) необычная и поначалу изрядно сбивает с толку, поэтому разберём её последовательно. Основу устройства составляет простой плавающий источник тока ( рис. 13.16 ): повторитель на ОУ с вольтодобавкой подпирает резистор обратной связи \(R\) , чтобы создать ток величиной \( V_0/R\) . Напряжение \( V_0\) можно создать с помощью стабилизатора параллельного типа ( стабилитрона ), как показано на рисунке, или получить его с помощью резистора, ток через который идёт на выход ОУ.

Рис. 13.16   Повторитель с источником ЭДС и резистором образует простой плавающий источник тока, причём выход ОУ может служить его индикатором. (A) Основная идея. (B) Реализация с использованием параллельного стабилизатора

Table 13.3 Multiplying D-to-A Convertersa Notes: (a) listed by increasing accuracy and speed; all are monotonic, and all have latches except AD/LTC7541; see also DAC Table 13.2. (b) capacitive coupling causes a 6 dB/octave rising output ( from the desired digital value of attenuation ) at high frequencies; the listed value is the frequency at which there is a +3dB increase relative to a -40 dB programmed attenuation (i.e., an actual attenuation of -37 dB ). (c) 2 - 2-wire serial; I -I²C; P - parallel; S - SPI; L - parallel LVDS . (d) 65 dB feedthrough at 100 kHz. (e) 3dB loss, rather than feedthrough. (m) min or max. (n ) nominal. ( t ) typical. Comments: A: current conveyor, \( V_{out}\)=Vin x ( D/128 - 1 ). B: 2nd source for AD7528. C: MCP4922=dual. D: 80 dB feedthru @ 10 kHz and full-swing. E: improved AD7543, -45, and -48; AD7545 & -48 are parallel interface. F: also DAC8043. G: 10-bit=AD5432, 8-bit=AD5426. H: parallel readback. I: 14-bit=AD5554. J: reset to zero or midscale. K: reset to zero. L: double buffer, readback, reset to zero.

Теперь рассмотрим полную схему 13.15 . DAC08 - старая модель ( образца 1984 года ) с двумя комплементарными принимающими ток выходами. Их сумма постоянна, равна \(I_{ref}\) и устанавливается током через \(R_1\) , здесь 5V/39.2 kΩ . 8-разрядный двоичный код со смещением устанавливает ток вывода «Io». Например, код 0x00 задаёт на «Io» ток 0 μA , а на «/Io» он будет \(I_{ref}-Io\) =128 μA , для четверти шкалы (0x20 или десятичное число 32) токи равны 32 μA/96 μA и т.д. При питании +18 и –15 V потенциал на выходе может находиться в диапазоне от –12 до +18 V .

Рис. 13.15   Наноамперный двунаправленный источник тока с широким диапазоном рабочих напряжений. Потенциал на выходе \(U_{2a}\) может использоваться для контроля в «измерительном источнике» ( т.е. источник выдаёт ток, а измеряется соответствующее ему напряжение ). Для полного диапазона 2 nA требуются номиналы \(R_S=R_3=R_4\)=316 Ω ( или можно увеличить \(R_o\) )

Внешняя схема это что-то. Она

  1. преобразует комплементарную пару однополярных токов в один биполярный отдаваемый/принимаемый ток и
  2. масштабирует его вниз с коэффициентом 10'000 , чтобы получить на выходных клеммах полную шкалу ±12.8 nA и током младшего разряда 0.1 nA .

Чтобы разобраться, как это всё работает, рассмотрим для начала масштабирование тока. Отсоединим \(U_{2b}\) и рассмотрим верхний ОУ отдельно. Выходной ток ЦАПа создаёт падение напряжения на \(R_S\) , равное примерно Io·Rs ( для \(R_o ≫ R_S\) ) . Это то самое \( V_0\) для плавающего источника тока с рис. 13.16 . Получаем источник с током \( Io·R_S/R_o \) , т.е. коэффициент пересчёта 5000 : 1 . Это на самом деле просто необычно принаряженная схема «делителя токов». ( В законченной схеме коэффициент равен 10'000 : 1 , потому что \(R_4\) включается параллельно \(R_S\) ) .

Теперь возвратим нижний ОУ на место, но пока не будем учитывать верхний вывод ЦАПа ( «/Io» ). Ток, втекающий в ЦАП, поднимает потенциал на выходе \(U_{2b}\) выше входа на падение \( Io·R_3 \) , создавая тем самым выходящий ток через резисторы \(R_4\) и \(R_S\) 23 . Таким образом, если в исходной схеме общий ток, втекающий в левых конец \(R_S\) , является разницей между током на выходе «Io» ( положительным ) и током «/Io» ( отрицательным ). Эта разница меняется в диапазоне от –128 μA ( при коде 0x00 ) до +128 μA ( при коде 0xff ) и делится в соотношении 10'000 : 1 ( \(R_o/[R_S∥R_4]\) ) . Результирующий выходной ток меняется в диапазоне ±12.8 nA .

Если нужна большая точность, можно взять 10-разрядный DAC10. Он отличается несколько меньшим размахом в отрицательной области, а выходной ток полной шкалы равен удвоенному опорному.

Ну и последнее замечание: есть и другие способы получения наноамперных источников тока с широким рабочим диапазоном. Относительно простой пример можно найти на схеме 5.69A .

13.3.3.A Варианты плавающих источников тока

Возвратимся к исходной идее плавающего источника тока со схемы 13.16 . Есть несколько полезных её вариаций, которые позволяют управлять током с помощью напряжения ( относительно земли ) или цифрового кода. Схема 13.17 показывает, как заменить параллельный стабилизатор плавающим выходом разностного усилителя ( §5.14 ). Здесь такой усилитель с G =0.1 преобразует управляющее напряжение в диапазоне ±10 V относительно земли в плавающее опорное напряжение ±1V на выходе ОУ, формируя ток \(I=V_{prog}\) /(10\(R\)).

Рис. 13.17   Плавающий источник тока, аналогичный схеме 13.16B , управляемый разностным усилителем. См. также рис. 5.69

Некоторые коммерческие приборы способны служить источниками тока в очень широком диапазоне напряжений ( как вам ±200 V ? ). Такие параметры ( рис. 13.18 ) достигаются за счёт ОУ, питающегося от изолированного источника, и ЦАПа, подключённого к тому же источнику, вместо разностного усилителя со схемы 13.17 . И ОУ, и ЦАП могут находиться под любым потенциалом в рабочем диапазоне, получая команды через оптоизоляторы. В такой схеме выход ОУ используется для привязки к средней точке источника, чтобы удержать потенциалы входов и выходов неподалёку от неё. Такое включение блокирует появление динамических токов через ёмкость между первичной и вторичной цепями источника питания. Подобные источники тока с выходом контрольного напряжения «Vmon» есть не что иное, как пример измерительного источника ( SMU ), которые можно найти у Kiethley ( серия 2400 ) и Keysight ( серия B2900 ).

Рис. 13.18   Высоковольтный плавающий «измерительный источник» тока. Буфер с единичным усилением и питанием ±200 V может быть простым повторителем, потому что единственной его задачей является привязка к среднему уровню плавающего источника ±5V . Делитель и буфер на выходе «Vmon» позволит получить низковольтовый контрольный сигнал

13.3.4 Схема задания точного тока через катушку магнита

Это пример устройства, выходящего за паспортные ограничения на разрешение и стабильность ЦАПа: источник тока, обеспечивающий контролируемый и стабильный выход любой полярности, для двух катушек подстраивающих магнитное поле в аппарате магнитного резонанса [* см. пример использования §X1.22 ] . Такие приборы требуют точности и стабильности уровня единиц на миллион ( ppm ). Это интересный с методической точки зрения материал, требующий кое-каких пояснений.

13.3.4.A ЦАП и источник опорного напряжения

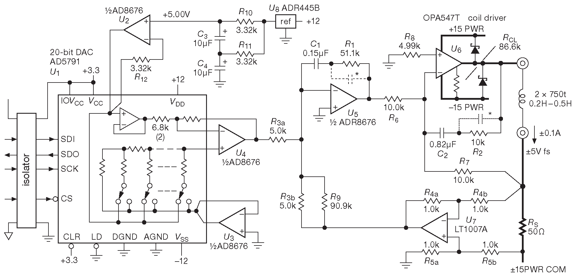
Общая схема приведена на рис. 13.19 и строится вокруг примечательного 20-разрядного ЦАПа AD5791. Неподалёку можно заметить уже знакомую ADR445 ( самой лучшей по параметрам категории «-B» ), выбранную за низкий шум и отличную стабильность ( альтернативой является MAX6350 с рекомендованным конденсатором, включённым для снижения шума между специальным выводом и землёй ). Для подавления широкополосного шума добавлен ФНЧ со срезом 10 Hz , т.к. по паспорту шум ADR445 в полосе 0.1—10 Hz составляет 2.3 μVpp и растёт до 66 μV при расширении полосы до 10 kHz .

Рис. 13.19   Прецизионный управляемый привод катушек Гемгольца на основе 20-разрядного ЦАПа AD5791. Сильноточные цепи выделены жирными линиями. Резисторы \(R_3-R_5\) - согласованные пары типа MPM фирмы Vishay ( дрейф отношения номиналов 2 ppm/°C ), а \(R_S\) - VPR221 (Y0926 ) той же фирмы - металлофольговый для монтажа на теплоотвод ( ТКС 2 ppm/°C )

При работе на уровне ppm учитывать приходится буквально всё! Например, ток утечки 10-микрофарадного \( C_3\) всего 1.5 nA изменит опорное напряжение +5.0 V для ЦАПа почти на 1 ppm ( за счёт падения IR на \(R_{10}\) ) . Чтобы убрать эту ошибку в шумовом фильтре применяется в высшей степени полезный приём 24 : нижний вывод \( C_3\) подпирается ещё одной идентичной секцией \(R_{11}C_4\) . Теперь \( C_3\) находится под постоянным напряжением 0V , а нет напряжения - нет и утечки. Этот приём аналогичен по принципу действия электроду защитного экранирования, которое используется для подавления утечек при слаботочных измерениях ( и снятия эффекта от шунтирующей ёмкости между сигнальными линиями ).

AD5791 может работать как с единственным положительным опорным источником, так и с двумя - положительным и отрицательным. Для данной задачи требуется выходной диапазон ±5V , но можно задействовать возможности микросхемы, подключить встроенную в ЦАП согласованную пару резисторов только к положительной опоре и обойтись одним опорным источником. Для обоих входов опорного напряжения предусмотрены выходы обратной связи, чтобы задавить ошибку вида IR на длинных линиях. Отметим также равенство импедансов на входе \(U_2\) , которые позволяют в полной мере воспользоваться хорошим согласованием входного тока ОУ ( \(Δ I_b\) < 1 nA ). Ожидаемый температурный коэффициент входного тока, взятый из графиков в справочных данных, составляет менее 10 pA/°C . Напряжение смещения 12 μV тип. ( 50 μV max ), температурный коэффициент 0.2 μV/°C тип. ( 0.6 μV/°C max ).

На фоне опорных +5.0 V погрешности \(U_2\) превращаются в 0.7 ppm, 0.007 ppm/°C, 2.4 ppm и 0.12 ppm/°C . Таким образом, входной ток и напряжение смещения добавляют около 3 ppm или 3 LSB , но дрейф всего 0.13 ppm/°C (max) или 1 LSB для изменения температуры \(Δ T\) =8°C . Это очень, очень хорошая стабильность, и это именно то за что идёт борьба в данном устройстве. Около 3 ppm абсолютной ошибки не важны, потому что на практике рабочий ток катушек всё равно подстраивается по внешним индикаторам. Теперь нужно разобрать собственные ошибки ЦАПа. Они имеют сравнимые величины: ошибка нуля и полной шкалы ±2 ppm max каждая ( по 2 LSB ), а их температурные коэффициенты ±0.05 ppm/°C (тип.), ±0.5 ppm/°C (max). Типичный низкочастотный выходной шум в средней точке шкалы равен 0.6 μVpp , т.е. половина уровня шума опорного напряжения.

13.3.4.B Петля обратной связи

Теперь основная задача - превратить стабильное напряжение на выходе ЦАПа в ток катушек 25 величиной ±0.1A , сохраняя шум и стабильность на том же уровне единиц ppm . Вдобавок у «стабильности» появляется ещё одно измерение: схема не должна возбуждаться.

Если не учитывать последнее требование ( т.е. забыть о всех конденсаторах ), на уровне петли обратной связи дела обстоят так: термостабильный резистора \(R_S\) =50 Ω создаёт копию полного напряжения ЦАПа ±5V . Эта копия через согласованную пару \( R_{3ab} \) вычитается из напряжения ЦАПа. \(U_5\) усиливает ошибку и передаёт её на привод катушек \(U_6\) , который работает как инвертор с единичным усилением. С фазировкой всё в порядке: слишком большой ток через \(R_S\) давит выход \(U_7\) вниз, \(U_5\) - вверх и \(U_6\) - вниз.

Пришла пора заняться разрешением и дрейфом по постоянному току. Опять выбираем усилители на биполярных транзисторах: уже знакомый AD8676 для усилителя ошибки и старенький LT1007A для разностного усилителя с единичным усилением. Последний имеет меньший шум и смещение, но больший входной ток. Это препятствие обходится снижением сопротивления входных цепей, что не представляет проблемы, потому что источник сигнала низкоомный ( 50 Ω ). Мощному буферу \(U_6\) точность не нужна, потому что он охвачен обратной связью, усиление которой растёт на низкой частоте как 1/\( f \) .

Токовый шунт \(R_S\) - «металлофольговый» 4-проводный ( схема Кельвина ) прецизионный резистор фирмы Vishay в корпусе TO220 мощностью 8W . Самая лучшая группа имеет точность 0.01% и ТКС 2 ppm/°C . Сборки \(R_3-R_5\) представляют собой согласованную пару резисторов с точностью отношения 0.05% и его температурным коэффициентом 2 ppm/°C (тип.) в корпусе SOT-23. Резистор \(R_9\) , шунтирующий \(R_{3b}\) , компенсирует уменьшение сопротивления \(R_S\) из-за воздействия \(R_7\) и \(R_{4b}\) .

Предположим, что петлевого усиления более чем достаточно ( это и в самом деле так, о чём далее ). Стабильность характеристик ЦАПа на уровне единиц ppm достаточно хорошо соотносится с параметрами усилительной части, а также шунта и делителей.

Наконец, очень серьёзной задачей является устойчивость к самовозбуждению, которая в данной схеме осложняется индуктивной нагрузкой. Эта последняя вызывает спад 6 dB/octave , начиная с частоты, на которой реактивное сопротивление индуктивности равно сопротивлению шунта, т.е. около 20 Hz для двух катушек по 400 mH . Чтобы компенсировать такое поведение усилитель ошибки на низких частотах начинает работать как интегратор ( чтобы добавить усиления на постоянном токе ) сохраняя усиление на уровне 10× на 20 Hz 26 . Это позволяет удержать график АЧХ от наклона, большего чем на 6 dB/octave , как минимум пока частота ниже \( f_T \) . Работа с выходным усилителем \(U_6\) проводится аналогично. Дополнительный конденсатор параллельно \(R_1\) ( и параллельно \(R_2\) ) снижает местное усиление на высоких частотах для подавления ВЧ генерации. Подходят номиналы от 150 pF до 4.7 nF ( спад на 20 kHz и на 3 kHz соответственно ).

Чем сотрясать воздух, лучше взглянуть на самоочевидную диаграмму Боде на рис. 13.20 . Читателям, сталкивавшимся с похожими ситуациями, такая презентация будет полезна.

Рис. 13.20   Диаграммы Боде усилителя по схеме 13.19 для нескольких значений индуктивности

18 Одна из сотен схем и инструментов за авторством Джима Макартура ( Jim Macarthur ) <-

19 Предупреждение: в справочных данных в графе «полоса для операции умножения опорного напряжения» стоит цифра 2 MHz , но она относится только к коду полной шкалы. Полоса гораздо ближе к 20 kHz , если требуется менять сигнал в пределах от 0 до –50 dB . См. §13.2.4 . <-

20 У лучшего в своём классе MAX6350 дрейф ещё лучше: 1 ppm/°C max, но чуть выше шум 3 μVpp . <-

21 Интересно, что некоторые производители предпочитают указывать долговременный дрейф в пересчёте на квадратный корень из времени, что косвенно указывает либо на снижение дрейфа со временем, либо на его случайные изменения во времени. В качестве примера можно привести замечательный LTZ1000 с термостатированным стабилитроном, дрейфом 2 μV/\(\sqrt{kHr}\) (тип.) и заявленным температурным коэффициентом 0.05 ppm/°C . <-

22 Эта задача аналогична решённой в вольтметре Agilent 34420 A ( см. §5.12.5 ), который, собственно, и послужил образцом для данного примера. В их схеме стоИт источник опорного напряжения вместо \(R_3\) , что позволяет использовать один выход ЦАП, номинал \(R_S\) меньше, а выходной диапазон составляет ±2 nA . <-

23 Данная конфигурация является, по сути, токовым зеркалом, накачивающим в узел на неинвертирующем входе ток, который соответствует току, выкачанному из инвертирующего входа, в пропорции, заданной \(R_3\) . <-

24 За авторством Вальтера Юнга. <-

25 В испытательном стенде использовалась пара катушек по 500 витков диаметром 30 cm , разнесённых на 15 cm в так называемой «конфигурации Гемгольца». Для провода диаметром [* AWG ] #20 [* ∅0.812 mm ] общее сопротивление равно 30 Ω , индуктивность около 400 mH , а ток 0.1A создаёт центральное осевое поле 3 гаусса ( в шесть раз больше, чем поле Земли ). <-

26 Говоря высоким штилем, полюс на постоянном токе, а нуль на 20 Hz . <-

Previous part:

Next part: