Шапка

5.14 Разностные усилители

Разберём для начала разностный усилитель: его функционирование, применение, параметры, а закончим несколькими красивыми схемами.

5.14.1 Принципы работы

Классический разностный усилитель ( рис. 5.65A ) состоит из ОУ и двух согласованных пар резисторов \(R_f\) и \(R_i\) . Усиление определяется формулой: \[ G_{diff}=\frac{V_{out}}{V_{in+}-V_{in-}}=\frac{R_f}{R_i} \quad. \]

Рис.5.65 (A)   Классический разностный усилитель с номиналами резисторов, которые стоят в AD8278/9 ( G=0.5 или 2 )

Если предположить, что усилитель идеальный, то коэффициент ослабления синфазных сигналов ограничивается степенью согласования двух пар \(R_f/R_i\) . Для резисторов с точностью 1% можно получить КОСС ∼40 dB на низких частотах ( где сам усилитель имеет наивысший собственный КОСС, а эффекты емкостной асимметрии пренебрежимо малы ). Такие параметры соответствуют задачам с умеренными требованиями к КОСС, например, измерение тока в цепи земли. Параметры можно улучшить, подстраивая один из резисторов или используя более точные компоненты ( повсеместно доступные 0.1% стоят $0.1-0.2 в партии 100шт., или недорогая серия RG фирмы Susumu - 0.05%, 10 ppm/°C за $1 ). При использовании согласованных пар результаты будут ещё лучше. Подойдут MPM фирмы Vishay ( точность отношения до 0.01%, 2 ppm/°C ) или наборы из четырёх согласованных резисторов LT5400 ( такая же точность отношения, но 1 ppm/°C max ).

Не торопитесь бежать в магазин, потому что промышленность предлагает массу всевозможных готовых разностных усилителей с отличными характеристиками, цена которых гораздо ниже, чем будет стоить самодеятельный вариант. Многие из таких усилителей перечислены в табл. 5.7 на стр. 353 . В «нормальном» включении вывод «SENSE» подключается к выходу, а «REF» - к земле, но можно подсоединить их и наоборот ( рис. 5.65B ). Для того, чтобы дать представление о параметрах интегральных вариантов, ниже приведены гарантированные ( наихудшие ) параметры AD8278B: точность коэффициента усиления ±0.02% ( для G=0.5 или G=2 ) и его температурный коэффициент 1 ppm/°C; напряжение смещения 100 μV, 1 μV/°C; КОСС 80 dB ; цена около $3.

Рис.5.65 (B)   Классический разностный усилитель AD8278/9 в вариантах включения ( G=0.5 и 2 )

5.14.2 Некоторые области применения

5.14.2.A Однополярный вход

Очень удобно использовать разностные усилители в однополярных схемах, например, если нужно иметь точное и стабильное усиление. Некоторые из возможных схемных конфигураций показаны на рис. 5.66 . Кстати, дифференциальные возможности входов не пропадают зря: в схемах 5.66( D,E ) независимый вывод «REF» компенсирует небольшую разницу потенциалов земель между входом и выходом. Можно сказать, что разница между выходным напряжением и потенциалом земли на выходе точно соответствует таковой разнице между входным сигналом и входной землёй.

Рис.5.66   Набор аналоговых функций разностного усилителя с единичным усилением. Следует обратить внимание на два различных символа заземления для вариантов (D) и (E)

5.14.2.B Развязка контуров земли

Это именно то, что требуется от схем, подобных рис. 5.67 . На первой драйвер допускает плавающее согласование с фиксированным потенциалом земли приёмника. Низкоомный резистор и интегрирующий конденсатор делают возможной некоторую разницу напряжений между землями на обеих сторонах линии. Вторая схема делает то же самое на приёмном конце. Обе облегчают проблемы с контурами в цепи земли, но не могут служить заменой гальванической изоляции и/или дифференциальному включению, которые часто необходимы в узкоспециальных областях, вроде аудио- и видео аппаратуры.

Рис.5.67   Использование вывода «REF» для борьбы с контурами тока в цепи земли при межприборных соединениях

5.14.2.C Измерение тока

На рис. 5.68 показаны схемы измерения тока с помощью разностного усилителя. Они могут быть частью систем регулировки постоянного тока или просто использоваться для наблюдения за током потребления. На первый взгляд разностный усилитель здесь не нужен, потому что токочувствительый резистор подключен к земле. Но пусть речь идёт о большой мощности, например, о токе 10 A . На таком токе требуется использовать низкоомный точный резистор 0.01 Ω , чтобы удержать величину собственного рассеяния на уровне 1W . Один конец резистора присоединён к земле, но даже в этом случае использовать однополярный усилитель будет плохим решением, потому что сопротивление сигнальной подводящей линии на «горячем» конце шунта в миллиом внесёт ошибку величиной 10% ! Усилитель с дифференциальными входами подключается к токочувствительному резистору по 4-проводной схеме ( подключение Кельвина ). Отметим, что в данном случае хороший КОСС не нужен, потому что потенциал «холодной» стороны шунта мало отличается от уровня земли.

Рис.5.68   Контроль тока нагрузки. Измерение на «холодном» конце (A) позволяет снизить требования к КОСС, в отличие от измерения на «горячем» конце (B), при котором разностный усилитель будет иметь существенную ошибку при высоком напряжении и большом токе ( здесь предполагается, что небольшое падение на шунте допускается )

Для схемы измерения в «горячей» линии ( рис. 5.68B ), где синфазное напряжение много больше дифференциального сигнала, приведённые рассуждения не работают. На схеме указан разностный усилитель, предназначенный для работы в высоковольтных цепях и допускающий синфазное напряжение до ±200 V ( внутренний делитель имеет отношение 20:1 , см. §5.14.3 ). Взглянем на цифры: постоянное синфазное напряжение может быть в диапазоне 0...200 V , значит, с объявленным КОСС 86 dB ( 20'000:1 ) постоянный уровень +200 V будет выглядеть как дифференциальный сигнал 10 mV на входе. Это разве плохо? Ещё как! Разбираемся. Чтобы обеспечить точность измерения 1% требуется, чтобы полное падение на шунте было в 100 раз больше, т.е. 1V на максимальном токе. Это очень большое падение, которое предполагает 10 W рассеиваемой мощности на 10 A тока как в предыдущем примере. Такая схема подходит для слаботочного источника на 200 V , но для измерения тока на горячем конце есть варианты и лучше: плавающий усилитель с передачей токового сигнала до уровня земли или оцифровка и передача через изолирующий барьер ( оптоизолятор ).

5.14.2.D Источники тока

На схеме 5.69 показано, как собрать схему на разностном усилителе, чтобы входной дифференциальный сигнал контролировал падение напряжения на последовательном измерительном резисторе \(R_S\) . Это классическая схема источника тока. Если надо, можно использовать однополярный сигнал. Выходной ток может иметь любую полярность и течь к земле или любому другому потенциалу.

Рис.5.69   Прецизионные источники тока. \(I_L=G_{diff}( V_A-V_B )/R_S\) . Биполярный выход в схеме (A) ограничен током \(I_{out}\)(max) \(U_1\) . Добавление буфера с единичным усилением (широкополосного интегрального или обычного повторителя на транзисторе ) в схеме (B) позволяет иметь больший ток ( если \(R_S\) меньше 0.2 Ω , то буфер \(U_2\) можно выкинуть ). Обе схемы не зависят от того, куда именно течёт ток нагрузки

Буферный усилитель \(U_2\) выбирается так, чтобы его входной ток был мал по сравнению с минимальным током нагрузки, а его смещение было мало по сравнению с падением на \(R_S\) при этом минимальном токе. Можно начать с падения порядка 1V на \(R_S\) при максимальном токе, либо, если рабочий ток велик или контролируемое напряжение мало, выбрать меньшую цифру. Далее стоит убедиться, что произведение \(R_S·I_{load}\) (min) составляет 100 μV или около того. Если нужен большой динамический диапазон, скажем, \(I_L(max)/I_L(min)>10\space^4\) , то придётся брать усилители с малым смещением и для \(U_1\) , и для \(U_2\) . Возможные кандидаты перечислены в табл. 5.2 ( стр. 302 ), табл. 5.3 ( стр. 303 ), табл. 5.5 ( стр. 320-321 ) и табл. 5.6 ( стр. 335 ).

Схема 5.69A больше подходит для небольших нагрузок. Для токов, превышающих ∼5 mA следует использовать буферный усилитель ( рис. 5.69B ), в качестве которого можно взять широкополосный ( для большей устойчивости ) мощный усилитель типа LT1010 или, если нужна только одна полярность, повторитель на биполярном или полевом транзисторе. Одним из красивых трюков является использование в качестве «мощного буфера» 3-выводного стабилизатора ( типа LM317 ), дополнительным преимуществом которого является защита от перегрева и перегрузки. Чтобы использовать стабилизатор таким образом, надо управлять выводом «ADJ», тогда на выводе «OUT» будет напряжение \( V_{ADJ}\)+1.25 V . Как обычно, забота о смещении ложится на цепь обратной связи.

Авторы считают удобным использовать в схеме 5.69 разностные усилители INA106 или INA143 с G=10 в «обратном» включении с G=0.1 , потому что падение на шунте будет в десять раз меньше, чем задающее ток входное напряжение, и не будет отъедать слишком много от выходного рабочего диапазона. Так же, как и в случае прочих источников тока, чей выход задаётся ОУ, все эти схемы на высоких частотах являются источниками напряжения, где доминируют эффекты частотной коррекции и скорости нарастания ( см. §4.2.5 и §4.4.4 ) 62 . Более интересные параметры можно получить с источниками на основе инструментальных усилителей, выход которых имеет изначально высокое выходное сопротивление, см. рис. 5.87 в §5.16.9 .

5.14.2.E Мощные драйверы балансных линий

Профессиональная звуковая техника живёт и дышит посредством дифференциальных аналоговых сигналов в форме балансной линии передачи, обычно нагруженной на сопротивление 600 Ω . Уровни заметные: в профессиональной звуковой аппаратуре за «0 dB» принято напряжение 1.25 Vrms 63 и в общем случае есть возможность для его повышения на 16...20 dB без ограничения сигнала . Таким образом, уровень +20 dB соответствует 12.3 Vrms , т.е. дифференциальной амплитуде 17.4 V ( 34.8 Vpp ). Такие уровни требуют серьёзного внимания к драйверам линии, которые не должны ухудшать шумовые параметры и увеличивать искажения в полезном сигнале.

На рис. 5.70 показана отличная схема с G=2 на основе пары разностных усилителей с единичным усилением. Использование широкополосных ОУ с хорошими допустимым током нагрузки позволяет иметь другие цифры общего усиления ( дифференциальное выходное напряжение, делённое на однополярное входное ). Показанные на схеме усилители, которые могут работать от напряжения ±18 V , выдают на выход ±15 V или около того ( т.е. гораздо больше, чем ±9V , соответствующие официально допустимой для профессиональной аппаратуры перегрузки 20 dB ). Показаны три микросхемы, имеющие близкую рабочую полосу ( ∼100 MHz ), но рассчитанные на различное использование. LM7372 специфицирован на 10 MHz и предназначен для аппаратуры передачи аудио-видео сигналов, а LME49xxx - для звуковых схем совершенно замечательными параметрами ниже 20 kHz . Не так часто ( если не сказать никогда! ) можно увидеть усилители с паспортным значением общего коэффициента искажений ( THD ) на уровне 0.1 ppm ( –140 dB ), а в данном случае он сопровождается и очень низким шумовым напряжением ( 1.4 nV/\(\sqrt{Hz}\) на 10 Hz ) 64 .

Рис.5.70   Дифференциальный драйвер линии передачи для профессиональной звуковой аппаратуры

Интересной альтернативой являются DRV134 и LME49724, представляющие собой полный дифференциальный усилитель с аналогичными параметрами в интегральном виде. Оба являются полными дифференциальными усилителями, т.е. с дифференциальными как входами, так и выходами. Микросхемы допускают заземление выводов в любом сочетании для работы с однополярными нагрузками и источниками сигналов. Разговор о них пойдёт в §5.17 .

5.14.2.F Передача аудио сигнала по витой паре

Компьютерная витая пара «пятой категории» ( «Cat-5e» и т.п. ) и им подобные исходно предназначались для передачи данных в цифровых компьютерных сетях ( LAN ), но вполне успешно может применяться и для передачи звуковых сигналов. Вездесущие кабели «Cat-5e» и «Cat-6» имеют четыре неэкранированных пары ( отсюда и термин - «UTP» ), которые интересны тем, что для минимизации наводок свиты с переменным шагом.

Как хорошо известно, в окружающем мире полно синфазных наводок как из окружения на линию передачи, так и с линии на окружение. По этой причине приходится использовать дифференциальные передатчики ( §5.17 ) вместе с разностными усилителями на удалённом конце, а для расстояний, больших пяти сантиметров, линии надо нагружать на характеристический импеданс 100 Ω ( см. Приложение _H ).

На рис. 5.71 показано, как использовать разностный усилитель в качестве аналога «приёмника с линии» для сигналов подобного рода ( передающая часть рассматривается позднее в §5.17.2 ). Схема взята из справочных данных на AD8130 и призвана проиллюстрировать некоторые методы ВЧ коррекции ( подъёма АЧХ), призванных скомпенсировать ослабление сигнала на высокой частоте и достаточно длинном ( 300m ! ) кабеле. На низкой частоте усиление схемы G=3 , а цепь \(R_4C_1\) имеет резонансный пик где-то в районе 1.6 MHz ( где реактивное сопротивление \( C_1 \) равно \(R_3\) ) , чтобы скомпенсировать затухание сигнала. Результатом работы этого простого «эквалайзера» будет общая АЧХ с неравномерностью ±1 dB от постоянного тока и до 9 MHz . Усиление в 3 раза требуется для:

  1. для компенсации потери амплитуды сигнала на делителе из \(R_1\) и среднем волновом сопротивлении витой пары 50.5 Ω ( коэффициент 1.5 ), и
  2. удвоения выходного сигнала, чтобы он мог работать на видео кабель с последовательным согласованием ( см. Приложение _H ).

Рис.5.71   Дифференциальный приёмник с линии для передачи широкополосного аналогового сигнала по витой паре. «Подъём середины» за счёт \( C_1R_4\) компенсирует спад в 300-метровом кабеле Cat-5 на высокой частоте. См. также рис. 5.101

5.14.3 Параметры

В предыдущих параграфах не были упомянуты несколько важных тем: входное сопротивление ( как дифференциальное, так и синфазное ), его влияние на усиление при работе на нагрузку с конечным импедансом, воздействие несимметричного источника сигнала на КОСС, диапазон входного синфазного сигнала, рабочая полоса усилителя и её воздействие на КОСС. Пора вплотную заняться всеми этими вопросами.

5.14.3.A Входной импеданс

Из рис. 5.65A может показаться, что входной импеданс дифференциального усилителя равен \(R_i\) ( возможно, с некоторым коэффициентом ) и всё хорошо, если импеданс источника \(R_S\) в соответствии с теоремой Тевенина гораздо меньше \(R_i\) или соответствует эмпирическому правилу \(R_S\) < 10\(R_i\) .

Так вот, это не так! Эти усилители знамениты точностью коэффициента усиления ( табл. 5.7 на стр. 353 сообщает о максимальном значении ошибки 0.1% ), но указанной точности достигнуть не получится, если \(R_S\) меньше, чем \(R_i\) самого усилителя на тот самый порядок величины. Это происходит, потому что импеданс источника сигнала включается последовательно с \(R_i\) и снижает усиление в пропорции \(R_i/( R_i+R_S\) ) .

Но снижение усиления - меньшее из двух зол. Если внимательно прочитать справочные данные, можно обнаружить, что отличный КОСС таких усилителей ( и безусловно основной предмет их гордости ) задаётся только при сопротивлении источника ( барабанная дробь! ) \(R_S\)=0 Ω ! Можно было бы ожидать, что КОСС будет сохраняться, если на обоих входах поддерживать одинаковые сопротивления источников, потому что их отношение в этом случае не меняются. Ожидать-то можно, да только зря: параметр быстро ухудшается с ростом импеданса источника, даже если баланс сопротивлений на входах сохраняется.

Почему так происходит? При производстве внутренние резисторы подгоняются лазером так, чтобы одна пара \(R_f/R_i\) точно соответствовала другой. Подгоняется отношение, причём делается это за счёт абсолютной точности: два резистора \(R_i\) могут слегка отличаться 65 . Значит, если подключить входы к источникам с одинаковым импедансом \(R_S\) , в делитель обратной связи будет внесён дисбаланс, ведущий к ухудшению КОСС. Итог: сигнал на входы таких усилителей надо подавать либо с выхода другого ОУ, либо с источника с очень низким \(R_S\) ( например, низкоомного токочувствительного резистора ).

Это, конечно, не всегда возможно, и нужно понимать, что можно делать, чтобы повысить импеданс на входе. Первая мысль, повысить все номиналы резисторов в какой-либо пропорции, но на этом пути есть несколько проблем. Во-первых, вклад от теплового шума ( \(e_n=(0.13\sqrt R )nV/\sqrt{Hz}\) , т.е. для резистора 1 MΩ составит 130 nV/\(\sqrt{Hz}\) , см. Часть _8 ). Во-вторых, штраф по рабочей полосе, вызванный распределённой ёмкостью. Вторая мысль, поставить пару точных ОУ на входах. Здесь всё хорошо, но есть вариант ещё лучше – инструментальный ОУ из трёх усилителей, в котором перед разностным усилителем стоит входной дифференциальный каскад с высоким КОСС и высоким входным импедансом. Эта очень удобная конфигурация будет рассмотрена чуть позднее.

Таблица 5.7 Избранные разностные усилители

Notes: (a) maximum common-mode voltage. (b) 0.01-10 Hz or 0.1-10 Hz. (c) at 100 Hz. (d) 20 to 20 kHz. (e) RTO ( referred to output ). ( f) includes 4 pF filter caps. ( g ) circuit E from Fig. 5.89. (h) CMRR curve flattens at BW frequency. (k ) RTI ( referred to input ) unless noted. (m) multiple resistors. (n ) noise = -107 dBu, 20 kHz BW. (o) includes extra opamp filter stage. ( p) for G>1. (q) depends on gain. ( r ) at 1 kHz. ( t ) typical. (u ) between 5 & 6.

Если возвратиться к исходному вопросу, то, что же такое «входной импеданс»? Есть несколько ответов ( рис. 5.72 ). В режиме синфазного сигнала под входным импедансом понимается приращение полного сопротивления, видимое на каждом входе 66 , когда оба входа возбуждаются одновременно. В синфазном режиме импедансы равны ( исключая описанную выше разницу номиналов ), потому что выход постоянен.

Рис.5.72   Входной импеданс разностного усилителя

Импеданс для дифференциального сигнала - это длинная история. Если брать входы по отдельности ( замыкая парный на землю ), то каждый покажет своё сопротивление \(R_{in}:\) инвертирующий вход подключён к точке виртуальной земли через \(R_i\) , и \(R_{in}=R_i\) , а неинвертирующий видит \(R_{in}=R_i+R_f\) . Для разностного усилителя с G=10 эти величины различаются в 11 раз. Результат полезный, особенно, если предполагается использовать разностный усилитель в однополярном включении как на схемах 5.66D и E . Взыскательный читатель мог бы, впрочем, заметить, что расчёт выполнен неправильно: изменение на однополярном входе является комбинацией чистой входной разницы и синфазного смещения в половину такой разницы. Чтобы удовлетворить такого зануду, были составлены уравнения на основе «чистого» ( симметричного ) дифференциального входа ( рис. 5.72 ). Даже в таком формате входные импедансы на двух входах различны. Этот факт приводит к итоговому выражению для дифференциального входного импеданса, основанному на полном изменении входного тока, как показано на рисунке. Справочные данные приводят эти цифры без пояснений, но теперь вы в курсе!

И последнее замечание. В нормальной ситуации разностный усилитель с коэффициентом усиления большим 10 никому не нужен, потому что \(R_i\) , а значит, и входной дифференциальный импеданс слишком сильно снижается. Например, для G=1000 можно выбрать \(R_i\)=100 Ω и \(R_f\)=100 kΩ . Возможно, конечно, что дифференциальное сопротивление ∼100 Ω кому-то и подойдёт, но, чтобы сохранить на прежнем уровне КОСС, придётся согласовывать импедансы на обоих входах с точностью 0.001 Ω . Проблема решается иначе: в такой ситуации нужен инструментальный (instrumentation ) усилитель ( §5.15 ), а не разностный .

5.14.3.B Входной диапазон синфазного сигнала

Делитель напряжения \(R_i/R_f\) позволяет обычному разностному усилителю работать с сигналами, выходящими за уровни питания: защитные диоды расположены непосредственно на входах ОУ внутри микросхемы, поэтому при напряжении питания ±\( V_s\) размах сигнала на входе может составлять ±\( V_s\)(G+1)/G ( объясните почему ). Пример: AD8278 имеет \(R_i\)=40 kΩ , \(R_f\)=20 kΩ и имеет G=0.5 ( нормальное включение ) или G=2 ( «инверсное» ). В паспорте указан диапазон синфазных сигналов от –3(\( V_s\)+0.1) до +3(\( V_s\)–1.5) для G=0.5 ( ±40 V при питании ±15 V ) и от –1.5(\( V_s\)+0.1) до +1.5(\( V_s\)–1.5) для G=2 ( ±20 V при питании ±15 V ), что бывает очень удобно. Здесь следует проявлять осторожность и проверять паспортные данные, т.к. не все разностные усилители позволяют столь широкие диапазоны сигналов.

Несколько моделей из табл. 5.7 на стр. 353 позволяют иметь ещё больший диапазон: у INA117 он достигает ±200 V при сохранении дифференциального усиления G=1 . Это становится возможным из-за делителя 200:1 на входе, который переводит ±200 V в ±10 V синфазного напряжения на входе ( схема 5.75C ). Цена - увеличение смещения и шума. Типовые значения 120 μV и 550 nV/\(\sqrt{Hz}\) ( для сравнения: у обычного AMP03 25 μV и 20 nV/\(\sqrt{Hz}\) ) 67 .

Важное соображение . При использовании разностных усилителей с большим диапазоном входных сигналов, следует опасаться больших эквивалентных ошибок по входу, возникающих из-за неидеального подавления синфазного напряжения. AD629B объявляет типовое значение КОСС на постоянном токе 96 dB ( но следует учитывать и значение для наихудшего случая 86 dB ). С таким КОСС синфазный сигнал 200 V создаст на входе эквивалентную дифференциальную ошибку 10 mV , полностью забивающую 0.5 mV максимального напряжения смещения. Можно зайти с другой стороны. Ошибка, возникающая из-за конечной величины КОСС, будет превышать паспортное значение \( V_{os}\) для входных сигналов \(|V_{CM}|\) > 10 V . На частотах сигнала ситуация становится ещё печальнее. Допустим, такой ОУ предполагается использовать для контроля тока в силовой сети. На 60 Hz КОСС INA117, который имеет на постоянном токе те же параметры, что и AD629B, падает до 66 dB (min). Поэтому огромное амплитудное напряжение 160 V создаст на входе огромную ошибку 80 mV . В жизни может понадобиться мерить токи при синфазных уровнях вплоть до 400 V . Для этой задачи есть и другие решения, см. §13.11.1 .

5.14.3.C Рабочая полоса

Разностные усилители строятся на основе ОУ, частотная коррекция которых в настоящее время для устойчивости выполняется похожей на уже знакомый спад усиления без обратной связи вида 1/\( f \) . Как и у всех прочих ОУ петлевое усиление отвечает за хорошие частотные параметры и его снижение на высоких частотах не только ограничивает рабочую полосу разностного усилителя ( и его линейность, постоянство усиления, низкое выходное сопротивление и т.д. ), но также ухудшает крайне важный параметр - КОСС. С характером снижения КОСС для усилителей из табл. 5.7 ( стр. 353 ) можно ознакомиться на рис. 5.73 . Усилители с большим усилением ( а значит, с большим \( f_T \) ) дольше удерживают КОСС на высоких частотах.

Рис.5.73   Зависимость КОСС от частоты для разностных усилителей из табл. 5.7 на стр. 353 ( номера соответствуют колонке «Curve» )

Можно заметить, что некоторые усилители хорошо работают на низких частотах, но быстро деградируют на высоких, а другие не так хорошо смотрятся на постоянном токе, но вполне неплохи на ВЧ. Примером первых могут служить классические INA105, AD829 и LT1991, а вторых - AD8271 и MAX4198. Несколько имеют выдающиеся характеристики от постоянного тока до высоких частот: AD8273 68 и любимый ОУ авторов - AD8275. AD8129 построен по принципу токовой балансировки на суммирующем узле, но ограничивается только слабыми сигналами и большим усилением. Эти сведения в таблицах паспортных данных не приводятся и чтобы сделать выбор надо сравнивать рабочие графики.

На высоких частотах ослабление синфазных сигналов снижается, в том числе из-за эффектов распределённой индуктивности и асимметричной емкостной нагрузки. Для достижения хороших цифр КОСС на высокой частоте необходимо балансировать ёмкости цепей, что может требовать строго зеркального расположения компонентов. Но даже у симметричных цепей за счёт снижения импедансов шунтирующих емкостей на высокой частоте увеличивается чувствительность к разбалансировке импеданса источника 69 .

5.14.4 Варианты внутренней схемотехники

Рис.5.75   Варианты схем разностных усилителей из табл. 5.7 на стр. 353 ( обозначения по колонке «Config» ). Форма «E» показана на рис. 5.89E . Форма «C» применяется в высоковольтных цепях ( например, ±270 V для AD629B )

5.14.4.A Выводы для внешних фильтров

В число разностных усилителей из табл. 5.7 ( стр. 353 ) входит INA146, способный подавлять шум за счёт создания ФНЧ при подключении дополнительной ёмкости на землю ( рис. 5.75B ). В микросхему входит второй несимметричный каскад, чей коэффициент усиления задаётся внешним делителем в диапазоне 0.1—100 . Первый каскад позволяет иметь большое ±100 V входное синфазное напряжение, как всегда за счёт шума и смещения.

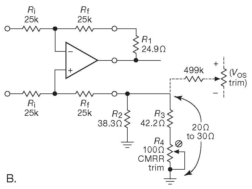
5.14.4.B Подстройка смещения

Интегральные разностные усилители проходят на фабрике лазерную подгонку смещения. Типовой диапазон 25...100 μV ( но наихудшие значения на порядок больше ). Также как и с любым другим ОУ с разностными усилителями можно использовать внешние цепи подстройки, аналогичные рис. 5.74A . Здесь \(R_2R_3\) переводит ±15 V в ±1 mV на выводе «REF», \(R_1\) уравновешивает добавочные 10 Ω и сохраняет КОСС. Снижение коэффициента усиления происходит в соотношении \(R_f/( R_f+R_2\) ) и при типовом номинале \(R_f\)=25 kΩ равно 0.04% , т.е. не выходит за паспортный разброс этого параметра. Если цифра кажется чрезмерной, следует снизить \(R_2\) .

Рис.5.74   Подстройка напряжения смещения и КОСС в разностных усилителях

5.14.4.C Подстройка КОСС

Аналогично смещению со схемы 5.74B можно подстраивать и КОСС, который зависит от согласования двух пар \(R_f/R_i\) между собой. Очень важно ограничить диапазон подстройки: только так можно достичь более точных и стабильных цифр КОСС, хоть сколь-нибудь превышающих гарантированные производителем 80 dB . Сейчас уже невозможно найти многих номиналов подстроечных сопротивлений, а из соображений стабильности номиналы, меньшие 100 Ω , лучше вовсе не употреблять, даже если удастся найти. Для системы выбраны стандартные значения и 100-омный потенциометр, чтобы получить диапазон изменения сопротивления от вывода «REF» до земли 20...30 Ω и обеспечить его симметричное изменение на ±5 Ω на выводе \(R_1\). При номинале внутренних резисторов 25 kΩ ( это типовое значение, см. табл. 5.7 ) схема позволяет подстраивать ОУ с начальным КОСС 75 dB . Пунктиром обозначена цепь подстройки смещения.

5.14.4.D Смещение при однополярном питании

В табл. 5.7 есть усилитель с разделёнными на параллельные пары резисторами обратной связи ( рис. 5.75D ). Это позволяет сдвигать диапазон выходного сигнала. Пример: можно запитать усилитель от однополярного источника +5V и подключить вывод «REF2» к чистой опоре того же номинала. В отсутствие дифференциального сигнала на входе выходной сигнал установится на уровне +2.5 V . Усилитель допускает входные сигналы в диапазоне ±10 V , а усиление G=0.2 переводит их в диапазон 0...4 V на выходе. Возможны, конечно, и более низкие опорные напряжения. Очень часто удобно использовать \( V_{REF}\)=4.096 V для работы в связке с АЦП: при таком опорном величина шага преобразования при 12-битной шкале получается целой ( 1 mV на ступеньку ).

62 Этот изъян можно выразить через действующую ёмкость на выходе источника тока \( C_{eff}=I_{out}/S\) , где \( S\) - скорость нарастания. <-

63 Базовой единицей для звукового уровня является «0 dBu» - среднеквадратическое напряжение, соответствующее мощности 1 mW в нагрузке 600 Ω , что соответствует уровню 0.775 Vrms . Уровню «0 dB» в профессиональной аудио аппаратуре соответствует уровень «+4 dBu» или 1.23 Vrms , а бытовой техники - «-10 dBu» или 0.25 Vrms . <-

64 Импеданс источника придётся удерживать на достаточно низком уровне, чтобы не испортить такие низкие значения \(e_n\) . Резистор номиналом всего 100 Ω имеет шумовое напряжение ( на разомкнутых выводах ) 1.3 nV/\(\sqrt{Hz}\) , см. Часть _8 . <-

65 Причём общая точность резисторов в общем случае едва дотягивает до ±20 номинального паспортного значения: абсолютные цифры приносятся в жертву точности согласования. <-

66 Некоторые производители указывают импеданс входов, включённых параллельно \(Z_{in}( combined ) \) с рис. 5.72 . В паспортных данных обычно уточняется, какое именно значение имеется в виду. <-

67 Есть ещё один путь расширения диапазона синфазных сигналов без таких жертв: можно использовать второй ОУ для подавления синфазного сигнала, см. рис. 7.27 в предыдущем издании книги. Авторам не известен ни один коммерческий разностный усилитель, построенный по такой схеме. <-

68 Графики КОСС AD8273 в паспортных данных показывают лучшие в данном классе значения -100 dB ниже 40 kHz , но табличные цифры рапортуют о типовых 86 dB . Графики выглядят симпатичнее, но разработчику могут сильно не понравиться гарантированные ( минимальные ) 77 dB , и, возможно, кому-то захочется провести входной контроль. <-

69 Специалисты, занимающиеся профессиональной аудиотехникой отлично осведомлены об этих эффектах и не стесняются в выражениях. Вот, например, что пишут Вайтлок и Элора ( Whitlock & Eloru ) в публикации Audio Engineering Society:

«Снижение шума в симметричных системах НИКАК не влияет на симметрию сигнала ( равное и встречно направленное изменение напряжения ). Симметричной система становится только за счёт равенства синфазных импедансов


( выделено в оригинальном тексте ). <-

Previous part:

Next part: