Шапка

4.2 Базовые схемы на ОУ

4.2.1 Инвертирующий усилитель

Начнём со схемы 4.5 . Если вспомнить золотые правила, то разобраться, как она работает, несложно.

Рис. 4.5   Инвертирующий усилитель

  1. Точка «B» имеет потенциал земли, следовательно, в соответствии с «правилом I» точка «A» также должна иметь потенциал земли.
  2. Это означает, что
    1. падение напряжения на R2 равно Vout, и
    2. падение напряжения на R1 равно Vin.
  3. Следовательно, по «правилу II» имеем: Vout/R2 = –Vin/R1.

Другими словами, усиление по напряжению ( Gv ≡ Vout/Vin ) равно: \[ G_V=-\frac{R2}{R1} \qquad \qquad (4.1) \]

[* Эту схему удобнее анализировать через ток в узлах. По первому закону Кирхгофа, алгебраическая сумма токов в любом узле схемы равна нулю ( в узле нет накопления тока ), следовательно, для точки «A» верно соотношение Vout/R2 = –Vin/R1 ].

Позднее будет объяснено, что правильнее подключать точку «B» к земле не непосредственно, а через резистор, но сейчас это не важно.

Что-то анализ оказался слишком прост! В некоторых случаях такие рассуждения и в самом деле только затеняют реальную картину. Чтобы понять, как работает обратная связь, удобно представить, что на вход подано некоторое напряжение, например, +1 V, а резисторы имеют номиналы R1 = 10 kΩ, а R2 = 100 kΩ. Теперь предположим, что выход у нас капризничает, работать не хочет и выдаёт 0V. Что произойдёт? R1 и R2 образуют делитель напряжения, который подаёт на инвертирующий вход +0.91 V. ОУ видит ненормальную разницу потенциалов и заставляет выход меняться в отрицательном направлении. Ситуация сохраняется до тех пор, пока на выходе не появится требуемый потенциал –10 V, при котором на обоих входах будет одинаковое напряжение - потенциал земли. Аналогично, если по какой-либо причине напряжение на выходе будет ниже, чем –10 V, потенциал на инвертирующем входе опустится ниже земли, заставляя выход смещаться в положительном направлении.

Чему равен входной импеданс схемы? Это просто. Точка «A» всегда под потенциалом 0V ( поэтому носит название виртуальная земля ). Значит, Zin = R1. На данном этапе неясно, как считать выходной импеданс, но для этой схемы он составляет доли ома.

Отметим, что приведённые рассуждения верны и для постоянного напряжения, т.к. схема является усилителем постоянного тока. Поэтому, если источник выдаёт сигнал с постоянным смещением относительно земли ( пусть это будет коллектор предыдущего каскада ), в схему попросится разделительный конденсатор ( называемый также «блокировочным», потому что он блокирует постоянный потенциал, но позволяет прохождение переменного тока ). Когда будут разбираться отклонения операционных усилителей от идеальной модели, станет понятно, что, если интересует только переменная составляющая, ставить разделительный конденсатор - правильно и полезно.

Описанная конструкция называется инвертирующим усилителем . Одно из её неприятных свойств - низкий входной импеданс, усугубляющийся с ростом общего усиления с замкнутой обратной связью, когда на место \(R_1\) приходится выбирать резисторы малого номинала. Эта особенность исправляется следующей схемой ( рис. 4.6 ).

Рис. 4.6   Неинвертирующий усилитель

4.2.2 Неинвертирующий усилитель

Рассмотрим схему 4.6 . Как и в предыдущем случае, всё очевидно.

VA - средняя точка делителя, т.е. \[ V_A=V_{out}\frac{R1}{( R1+R2 )} \] Учитывая, что VA = Vin, получаем, что усиление по напряжению равно: \[ G_V = 1 + \frac{R2}{R1} \qquad (4.2) \]

Это неинвертирующий усилитель . Для большинства схем можно считать, что его входной импеданс бесконечен ( для LM411 с полевыми транзисторами на входе величина превышает 1012 Ω, а для ОУ на биполярных транзисторах составляет около 108 Ω ). Выходной импеданс также доли ома. Как и в предыдущей схеме рассмотрение работы с конкретными потенциалами на входах убеждает, что всё работает, как обещано.

4.2.2.A Усилитель для сигналов переменного тока

Базовая неинвертирующая схема, описанная ранее, является усилителем со связью по постоянному току. Если источника связан только по переменному току, требуется обеспечить путь для входного хоть и маленького, но вполне реального, входного тока ( рис. 4.7A ). Указанные номиналы дают коэффициент усиления G = 10 и частоту точки «-3dB» 16 Hz.

Рис. 4.7 (A)   Усилители для сигналов переменного тока. Неинвертирующий усилитель со связью по переменному току

Если интересна только переменная составляющая, можно снижать коэффициент усиления на постоянном токе до единицы. Особенно полезен такой метод, если используемый ОУ имеет большое усиление: он уменьшает эффект «входного напряжения смещения» ( §4.4.1.A ). Схема 4.7B имеет частоту «-3dB» 17 Hz. На этой частоте импеданс C1 равен сопротивлению R1, т.е. составляет 2.0 kΩ. Отметим, что здесь требуется конденсатор большого номинала. В неинвертирующей схеме с большим усилением в подобной конфигурации ёмкость может оказаться слишком большой. В таком случае может быть правильнее исключить конденсатор и убрать смещение схемой подстройки нуля, которая будет объясняться позднее. Альтернативой будет увеличение номиналов R1 и R2 или даже использование «T-цепи» обратной связи ( рис. 4.66 , стр. 259 ).

Рис. 4.7 (B)   Усилители для сигналов переменного тока. Блокировочный конденсатор снижает усиление на постоянном токе до единицы

Несмотря на высокий входной импеданс, неинвертирующая схема не обязательно имеет преимущества перед инвертирующей. Как будет ясно из дальнейшего, инвертирующее включение накладывает меньше требований на ОУ и имеет несколько лучшие параметры. Кроме того, виртуальная земля на входе позволяет комбинировать несколько сигналов без перекрёстного взаимодействия между ними. И наконец, если на вход напрямую подаются низкоомные сигналы с других ОУ, то конкретная цифра входного импеданса становится неважна, потому что предыдущему усилителю будет безразлично, равен он 10 kΩ или бесконечен: раскачать такую нагрузку он сможет без каких-либо затруднений.

4.2.3 Повторитель

На рис. 4.8 приведена схема повторителя. Это просто неинвертирующий усилитель с R1 = ∞ и R2 = 0, т.е. GV = 1. Усилитель с единичным коэффициентом называется буфером за отличные изолирующие свойства: высокий входной и низкий выходной импеданс.

Рис. 4.8   Повторитель на ОУ

4.2.4 Разностный усилитель

Схема 4.9A представляет разностный усилитель , который иногда называется дифференциальным , с усилением GV = R2/R1. Схема требует очень точного согласования резисторов для сохранения приличных значений «коэффициента ослабления синфазных сигналов» - КОСС . Возможно, вам посчастливится затариться упаковкой 100 kΩ 0.01% резисторов на электронной барахолке или при распродаже складских остатков, в противном случае придётся разоряться на прецизионные резисторные сборки, имеющие точно согласованные номиналы и температурные коэффициенты _2 . В таком случае все разностные усилители будут иметь единичный коэффициент, но его легко подкорректировать в следующих каскадах. Если найти хорошие резисторы не удаётся ( да даже если получится! ), следует знать, что можно приобрести разностные усилители в виде уже законченных схем, упакованных в стандартные корпуса. В качестве примера можно назвать INA105 и AMP03 ( G = 1 ), INA106( G = 10 или 0.1 ) или INA117 и AD629 ( G = 1, входной делитель, диапазон сигнала на входе ±200 V ). Ещё больше вариантов можно найти в табл. 5.7 ( стр. 353 ). Внутренняя схема INA105 приведена на рис. 4.9B . Линии «SENSE» и «REF» выведены на внешние выводы. Классическую разностную схему можно получить, подключив «SENSE» в выходу, а «REF» к земле. Кроме того, можно собрать полный набор остроумных схем: прецизионный инвертор с G = –1, усилитель с G = 2 и усилитель с G = 0.5. Подробное обсуждение разностных усилителей продолжается в §5.14 .

Рис. 4.9 (A)   Классический разностный усилитель. Вариант с точными пропорциями номиналов
Рис. 4.9 (B)   Интегральная версия разностного усилителя со свободными концами делителей «SENSE» и «REFERENCE». В самой лучшей параметрической группе (INA105A ) резисторы согласованы с точностью лучше 0.01% и имеют температурный коэффициент 5 ppm/°C

Упражнение 4.1
Покажите как собрать эти три схемы на INA105.

Есть и более сложные схемы дифференциальных усилителей, официально именуемых уже «инструментальными усилителями». Подробно они рассматриваются в §5.15 и §5.16 и перечислены в табл. 5.8 ( стр. 363 ).

4.2.5 Источники тока

На рис. 4.10 изображена схема идеального источника тока без смещения VBE , свойственного чисто транзисторным вариантам. Благодаря отрицательной обратной связи инвертирующий вход находится под потенциалом Vin, таким образом, через резистор R и нагрузку течёт ток I = Vin/R . Главный недостаток схемы – «плавающая» нагрузка ( ни один из её концов не заземлён ). С таким источником, например, нельзя создать пилообразный сигнал относительно земли. Одним из решений будет отвязка от земли всей схемы, включая блок питания. Тогда можно будет заземлить один из концов нагрузки ( рис. 4.11 ). Часть схемы, обведённая пунктиром - уже знакомый источник тока с явно обозначенными цепями питания. R1 и R2 образуют делитель напряжения, который устанавливает нужный ток. Схема не должна смущать, ведь «земля» - это просто термин. За исходный потенциал можно принять любую точку схемы. Теперь источник тока работает на заземлённую нагрузку, но плавающим стал управляющий вход. Ему уже нельзя подавать потенциал, привязанный к земле, и, кроме того, требуется проверять, что плавающий источник и в самом деле плавает относительно земли. Например, используя бытовой трансформаторный блок питания, вставляющийся непосредственно в розетку, сделать микроамперный источник тока будет сложно, потому что через межобмоточную ёмкость трансформатора будет течь реактивный ток с частотой силовой сети, причём ток этот будет заметно больше, чем нужные на выходе микроамперы. Возможным решением будут батареи. Некоторые другие решения можно найти в Части _9 ( §9.3.14 ) в теме источников постоянного тока _3 .

Рис. 4.10   Базовая схема источника тока с плавающей нагрузкой на операционном усилителе. Vin может формироваться делителем или может быть меняющимся по времени сигналом
Рис. 4.11   Источник тока с заземлённой нагрузкой и плавающим источником питания

4.2.5.A Источник тока с заземлённой нагрузкой

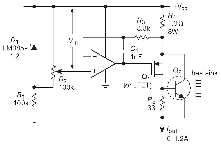
Из ОУ и внешнего транзистора можно собрать простой, но очень неплохой источник тока для заземлённой нагрузки. Небольшая дополнительная схема позволит использовать управляющий потенциал, отсчитываемый от земли. На схеме 4.12A обратная связь управляет напряжением Vcc - Vin на резисторе R , меняя ток эмиттера ( и, соответственно, выходной ) IE = (Vcc - Vin)/R . Здесь нет смещения VBE , и нет нужды заботиться о его зависимости от температуры, IC , VCE и т.д. Схема, конечно, несовершенна: здесь не учитываются собственные ошибки ОУ ( Ib, Vos ), предполагается, что входы не потребляют ток, и имеется некоторая зависимость небольшого тока базы от VCE . Но всё перечисленное – не слишком высокая цена за удобство работы с заземлённой нагрузкой. Схема Дарлингтона может существенно уменьшить ошибку тока базы Q1 . Своим возникновением данная ошибка обязана тому факту, что операционный усилитель стабилизирует ток эмиттера , а в нагрузку течёт ток коллектора . Замена биполярного транзистора на МОП вариант полностью устраняет проблему, потому что полевой транзистор не потребляет ток по затвору. Зато у мощных МОП транзисторов очень высокая входная ёмкость, которая приносит другие неприятности, см. примечание на следующей странице.

Рис. 4.12   Источник тока для заземлённой нагрузки, которому не нужен плавающий источник питания. Здесь может потребоваться операционный усилитель, допускающий на входе и выходе сигналы с уровнем питания ( RRIO ), см. текст

Ток в схеме пропорционален разнице напряжений между Vcc и прямым входом операционного усилителя. Иначе говоря, управляющее напряжение отсчитывается от Vcc , что хорошо, если на Vin подаётся статичный потенциал с делителя, но неудобно, если используется внешний сигнал. Этот недостаток исправляет схема 4.12B , в которой аналогичный источник тока с npn транзистором используется для преобразования входного сигнала ( относительно земли ) в управляющее напряжение относительно Vcc . Для разнообразия в схеме используется p-канальный МОП транзистор, который в качестве приятного дополнения убирает ошибку от базового тока биполярного транзистора. Не стесняйтесь использовать дополнительные компоненты, чтобы улучшить параметры или удобство работы: микросхемы и транзисторы нынче недороги.

Одно важное замечание по схеме. При небольших токах падение напряжения на эмиттерном ( или истоковом ) резисторе становится совсем небольшим, что определяет требование к ОУ: он должен сохранять работоспособность, имея на входе сигнал, близкий к положительному напряжению питания. Например, в схеме 4.12B в таком режиме работает IC2 . Не стоит рассчитывать, что первый попавшийся операционный усилитель на это способен, если его справочные данные прямо на это не указывают! Паспорт LF411 пытается обойти этот скользкий вопрос стороной, но нехотя признаёт, что, если на входе напряжение положительного питания, то работать будет, правда, с ухудшением параметров. Вниз до отрицательной шины он работать не может, но IC1 питается от источника со средней точкой, и проблем здесь не возникает. А вот операционные усилители LMC7101 и LMC6482 гарантируют правильную работу вверх вплоть до уровня питания ( и даже ещё немножко выше ). Данный факт отражён в колонке «Swing to supplies» в табл. 4.2 ( стр. 271 ). Ещё одно решение - питать ОУ от отдельного источника с более высоким, чем Vcc , напряжением.

Упражнение 4.2
Чему равен выходной ток для схемы 4.12B для входного напряжения Vin ? Правильно ли он указан на схеме ?

На рис. 4.13 показан ещё один интересный вариант схемы. Отобрать много тока можно было бы и от одного мощного МОП транзистора, но его входная ёмкость вызвала бы некоторые проблемы. А вот комбинация из относительно маломощного МОП _4 и сильноточного биполярного npn транзисторов имеет нулевой входной ток при малой входной ёмкости и вовсе не имеет ошибки от тока базы. В этом аналоге «схемы Дарлингтона» ( или «схемы Шиклай», см. §2.4.2A ) биполярный транзистор Q2 включается, когда ток начинает превышать 20 mA .

Рис. 4.13   Мощный источник тока на комбинации полевого и биполярного транзисторов

[* Следует заметить, что схема на Q2 является очень удобным методом защиты нежных компонентов, подключаемых к жестокому внешнему миру. Скажем, таким образом удобно защищать светодиод приёмной части интерфейса «токовая петля» ( который встаёт на место Q1 катодом/«минусом» к базе Q2 , чтобы избыточный ток через светодиод открывал транзистор ) от каких-нибудь диких напряжений, попавшив в линию. Сам Q2 можно подстраховать плавким предохранителем средней мощности. Цена вопроса - появление в линии резистора R5 и связанного с ним дополнительного падения, не превышающего, впрочем, напряжения VBE транзистора Q2 . См. §9.13.1.C . Схема подсмотрена в интерфейсной части управляющей платы для топливораздаточных колонок фирмы Dresser ].

Дабы не оставить неправильного впечатления, скажем, что более простая схема с одним мощным МОП транзистором, подобная рис. 4.12B , является предпочтительной конфигурацией. Она свободна от основного недостатка мощных биполярных транзисторов - вторичного теплового пробоя и соответствующего сокращения области безопасной работы, как было показано в §3.5.1.B и на рис. 3.95 . Но мощные МОП транзисторы имеют большую межэлектродную ёмкость, поэтому для предотвращения генерации надо использовать цепь, подобную R3 C1 на рис. 4.13 .

4.2.5.B Источник ток Хауленда

На рис. 4.14 приведена симпатичная схема «книжного» источника тока. Если резисторы выбрать так, чтобы \[ \frac{R3}{R2}=\frac{R4}{R1} \] , то \[ I_{load} = -\frac{Vin}{R2} \]

Рис. 4.14   Источник тока Хауленда

Упражнение 4.3
Покажите, что данная формула верна.

Выглядит всё это красиво, но есть закавыка: резисторы должны быть точно согласованы, в противном случае его характеристики будут совсем не хороши. Но даже с согласованными резисторами параметры ограничиваются коэффициентом ослабления синфазных сигналов ОУ ( КОСС, §2.3.8 ). Для больших токов резисторы должны быть низкоомные, и диапазон рабочих напряжений становится гораздо уже. Кроме того, на высоких частотах, где усиление в петле обратной связи снижается, выходной импеданс уменьшается с требуемого бесконечного до каких-то нескольких сотен ом ( до величины выходного импеданса ОУ без обратной связи ). Все эти недостатки ограничивают возможности использования столь привлекательной поначалу идеи.

Схему можно преобразовать в неинвертирующий источник тока, заземлив R1 ( в точке, к которой сейчас подведено Vin ) и подав управляющий сигнал Vin на R2 .

На рис. 4.15 приведен улучшенный вариант источника тока Хауленда. Выходной ток определяется резистором Rs , который можно выбирать независимо от согласованных пар R1 R2 . Чтобы разобраться, как работает схема, представим, что IC1 - разностный усилитель. Его выводы «SENSE» и «REFERENCE» измеряют падение на Rs , т.е. ток. Чтобы убрать ошибку [* от воздействия делителя R1/R2 ] используется буфер IC2 .

Рис. 4.15   Биполярный источник тока

В схеме можно задействовать хорошо согласованные внутренние резисторы настоящего разностного усилителя вместе с самим усилителем. В качестве замены для R1 , R2 и IC1 подойдёт, например, INA106, включённый «наоборот» ( т.е. с G = 0.1 ), чтобы снизить падение напряжения на шунте. См. §5.14 и табл. 5.7 ( стр. 353 ).

4.2.6 Интеграторы

Операционные усилители позволяют строить почти идеальные интеграторы, не имеющие ограничения Vout ≪ Vin . Как это сделать, показано на рис. 4.16 . Входной ток Vin/R течёт через конденсатор C . Инвертирующий вход является виртуальной землёй, и схема работает в соответствии с уравнением Vin/R = –C ( dVout/dt ) .

Рис. 4.16   Интегратор

Иначе говоря, \[ V_{out}(t)=\frac{1}{RC}∫V_{in}(t)dt + const \qquad (4.3) \]

На вход, естественно, можно подавать ток, и тогда резистор R не нужен.

Если собрать схему с R = 1 MΩ и C = 0.1 μF , то постоянное входное напряжение +1 V вызовет появление в суммирующей точке тока 1 μA . Тогда выходное напряжение будет падать со скоростью dVout/dt = –Vin/( RC ) или –10 V/s . Иначе говоря, для постоянного напряжения Vin или тока Iin : \[ V_{out}=-\frac{V_{in}}{RC}Δ t=-\frac{I_{in}}{C}Δ t \]

Схема 4.16 была собрана с номиналами R = 1 MΩ и C = 1 nF и включена с простым тестовым сигналом ( рис. 4.17 ). Как легко убедиться, железка, которая никогда не ходила в школу, умеет брать интегралы!

Рис. 4.17   Сигналы на интеграторе. Здесь в отличие от простого RC варианта «интегратора» ( §1.4.4 ) выходное напряжение может уйти в каком угодно направлении. По горизонтали 10 ms/div

Внимательный читатель мог заметить, что схема не имеет обратной связи по постоянному току, и по этой причине у неё нет стабильной точки покоя: для любого ненулевого напряжения на входе выход может меняться неограниченно! [* Именно это подразумевается, когда интегратор называют схемой «с бесконечным усилением»] . Вообще, как скоро станет ясно, выход будет ползти и при нулевом напряжении на входе. Данное явление есть следствие неидеальности ОУ ( ненулевых величин входного тока и наличия «напряжения смещения» ). Недостатки можно минимизировать аккуратным выбором микросхемы и номиналов компонентов, но в любом случае потребуется какая-то цепь возврата в исходное состояние. Типовые решения представлены на рис. 4.18 и включают в себя ключи разного рода ( показаны варианты на отдельном полевом транзисторе и интегральные решения ) и резистор обратной связи большого номинала. В замкнутом состоянии ключ _5 ( рис. 4.18A,B ) разряжает конденсатор и обнуляет тем самым интегратор, а в разомкнутом - позволяет нормальную работу. Резистор между входом и выходом ( рис. 4.18D ) обеспечивает обратную связь на постоянном токе, где интегратор превращается в инвертирующий усилитель с высоким усилением. Но такой эффект ухудшает интегрирующие свойства схемы на частотах ниже \( f<\frac{1}{( R_fC )}\) . Дополнительный ключ на входе ( рис. 4.18C ) позволяет управлять длительностью активного состояния интегратора: если ключ разомкнут, интегратор переходит в режим хранения заряда на конденсаторе.

Рис. 4.18   Интеграторы на операционных усилителях с ключами сброса

Конечно, если интегратор является составной частью какого-то устройства, которое обеспечивает правильный режим работы схемы, ставить дополнительные ключи не требуется. Хороший пример - генератор треугольного сигнала приводится в §4.3.3 . Там требуется именно «чистый» интегратор.

При первом знакомстве с интеграторами предполагалось, что их основа - ОУ - идеальный компонент, который

  1. не потребляет ток по входам и
  2. сбалансирован, т.е. входы имеют одинаковые потенциалы [* в отсутствие внешнего воздействия ] .

Но когда первый восторг проходит, обнаруживается, что ток таки есть ( его называют «ток покоя» или «входной ток» Ib ) , а потенциалы входов чуть отличаются ( разницу называют «напряжением смещения» Vos ). Отклонения от нулевых величин невелики: входной ток на уровне пикоампер и смещение в доли милливольта - обычное дело. Но в интеграторах, которые накапливают результат, даже такие значения вызывают осложнения. Эта проблема будет разбираться в §4.4 , когда идеальная модель начнёт сильно расходиться с действительностью.

4.2.7 Основные ограничения схем на операционных усилителях

  • Во всех схемах на ОУ золотые правила I и II ( §4.1.3 ) работают, только если усилитель в активном режиме, т.е. входы и выходы не находятся в насыщении ( не находятся под потенциалом какой-либо из шин питания ).

Выход ОУ не может выйти за уровни питания, поэтому перегрузка усилителя вызывает ограничение выходного сигнала вблизи уровней Vcc или Vee , а входы в этот момент не могут удерживаться [* обратной связью ] под одинаковыми потенциалами. На самом деле, обычный рабочий диапазон не доходит порядка 2V до уровней питания, но некоторые модели ОУ проектировались с учётом возможности работы в непосредственной близости от одного из них, а иногда и обоих сразу. Последние известны как «rail-to-rail усилители». Аналогично, параметры источников тока на ОУ имеют те же ограничения. Например, источник для плавающей нагрузки ( рис. 4.10 ) может подать на выход максимальное напряжение ( Vcc - Vin ) в «нормальном» направлении ( когда направление тока совпадает с полярностью приложенного напряжения ) и ( Vin - Vee ) - в обратном _6 .

  • Обратная связь должна быть отрицательной. Среди прочего, это означает, что нельзя путать прямой вход с инверсным. Скоро будет показано, что подобная проблема возникает, если на какой-то частоте в цепи обратной связи возникает большая задержка по фазе.
  • В схемах на ОУ обязательно должна быть обратная связь на постоянном токе. В противном случае усилитель неизбежно войдёт в насыщение.

Например, в неинвертирующем включении в цепи обратной связи можно повесить конденсатор на землю, чтобы снизить усиление на постоянном токе до единицы ( рис. 4.7B ). Но включать конденсатор между выходом и инвертирующим входом нельзя. Аналогично, интегратор без внешней схемы сброса неизбежно входит в насыщение.

  • Некоторые ОУ допускают очень скромные величины входного дифференциального напряжения. Разница между прямым и инверсным входом может быть ограничена 5V в любом направлении. Превышение этого порога вызывает сильный рост входного тока и ухудшение остальных параметров или необратимые повреждения внутренних цепей.
  • ОУ - компоненты с высоким коэффициентом усиления. Часто его достаточно даже в радиочастотной области, где индуктивности подводящих проводов оказывается достаточно для потери схемой устойчивости. Проблема решается обязательными фильтрующими конденсаторами на выводах питания микросхем ( предполагается, что они незримо присутствуют в каждой схеме данной книги ) _7 .
    Примечание: на всех схемах в данной части, книге, да и вообще повсеместно не указываются фильтрующие конденсаторы. Сделано это исключительно для улучшения читаемости схемы. Вы предупреждены.

Некоторые дополнительные проблемы обсуждаются в §4.4 , а в той области, где они касаются разработки точных схем, в Части _5 .

2 Например, тип 664 толстоплёночные резисторные сборки фирмы BI Technologies ( четыре резистора одного номинала ) в 8-ногом корпусе для поверхностного монтажа ( SOIC ). Общая точность 0.1%, точность отношения 0.05%, температурный коэффициент отношения ±5 ppm/°C. Они недороги ( лучшая по точности группа около $2 ) и доступны среди прочего через Mouser Electronics. Компоненты Vishay имеют совершенно фантастические параметры: их самые лучшие модели резисторных сборок имеют наихудшую точность отношения 0.001% и её температурный коэффициент ±0.1 ppm/°C. <-

3 Ещё одним ограничением источников тока на ОУ является ухудшение их характеристик с ростом частоты. Выходное сопротивление ОУ достаточно низко ( типичный симметричный каскад имеет Rout = 100 Ω , см. рис. 4.43 ), поэтому источник тока может получить высокий выходной импеданс только с помощью обратной связи, а она-то и ухудшается с ростом частоты. См. §4.2.5.B и §4.4.4 .   <-

4 Например, BS250P или BSS84, см. табл. 3.4a ( стр. 188 ).   <-

5 Ключи на полевых транзисторах разбираются в §3.4 .   <-

6 Нагрузка бывает довольно странная. В ней могут находиться батареи, которые требуют обратного падения на шунте, чтобы получить ток в прямом направлении. Такая же картина наблюдается с индуктивной нагрузкой при изменении текущего через неё тока. <-

7 Когда авторы были молоды и неопытны, они учили, что каждой микросхеме положен свой набор развязывающих конденсаторов. Но со временем пришло понимание, что одна пара конденсаторов вполне успешно обслуживает все близлежащие микросхемы. Более того, индуктивность межсоединений вкупе с большим числом конденсаторов может порождать резонансы, которые позволяют одним ИМС влиять на другие. Например, если L = 25 nH , а C = 0.01 μF , то fLC = 10 MHz и XLC = 1.6 Ω , т.е. пик на частоте резонанса может в Q раз превышать нормальные значения. Проблема решается дополнительным параллельным конденсатором с большими потерями, типа электролитического. Его эквивалентное последовательное сопротивление 0.5 Ω и более будет снижать добротность Q цепи. <-

Previous part:

Next part: