Шапка

5.15 Инструментальные усилители

Разностные усилители, о которых шла речь в предыдущей главе, недороги, но удобны для использования, и, кроме того, имеют приятную возможность работать с сигналами, выходящими за уровни питания. Но их усиление ограничено ( ≤ 10 ), КОСС не особо велик ( ≤ 85 dB min ), резисторы входных делителей шумят ( 20...50 nV/\(\sqrt{Hz}\) ), а довольно низкое входное сопротивление ( 10...100 kΩ ) ограничивает их низкоимпедансными источниками сигнала ( выходы ОУ, симметричные линии, низкоомные резисторы ).

Если хочется получить усиление, или большой входной импеданс, или выдающийся КОСС, то требуется нечто совершенно иное. Оно зовётся инструментальный усилитель. Входной импеданс у этих восхитительных устройств имеет прядок \(10\space^9\)Ω , усиление около 1000 , низкое напряжение шума ( вплоть до ∼1 nV/\(\sqrt{Hz}\) ), а КОСС в худшем случае начинается от 100 dB ( см. табл. 5.8 на стр. 363 ).

5.15.1 Первая грубая прикидка

Высокое входное сопротивление - это просто: надо всего лишь добавить повторители на каждый вход разностного усилителя ( рис. 5.76 ). В таком включении резисторы \(R_i\) и \(R_f\) могут иметь небольшие номиналы, что снижает их тепловой шум.

Рис.5.76   Первая атака на недостатки разностного усилителя

Получившаяся схема имеет огромный входной импеданс, каковой и ожидается от повторителей на ОУ. Теперь не возникает проблем с источниками сигнала любого импеданса 70 . Но КОСС полученной схемы ничем не лучше исходного и по-прежнему ограничивается согласованием \(R_f/R_i\) ( исходной точностью и стабильностью по времени и температуре ), которое трудно сделать лучше, чем 100'000:1 даже с помощью лазерной подгонки. На самом деле, добавляя два усилителя в путь распространения сигнала, новая схема наоборот слегка ухудшает КОСС.

5.15.2 Классический инструментальный усилитель на трёх ОУ

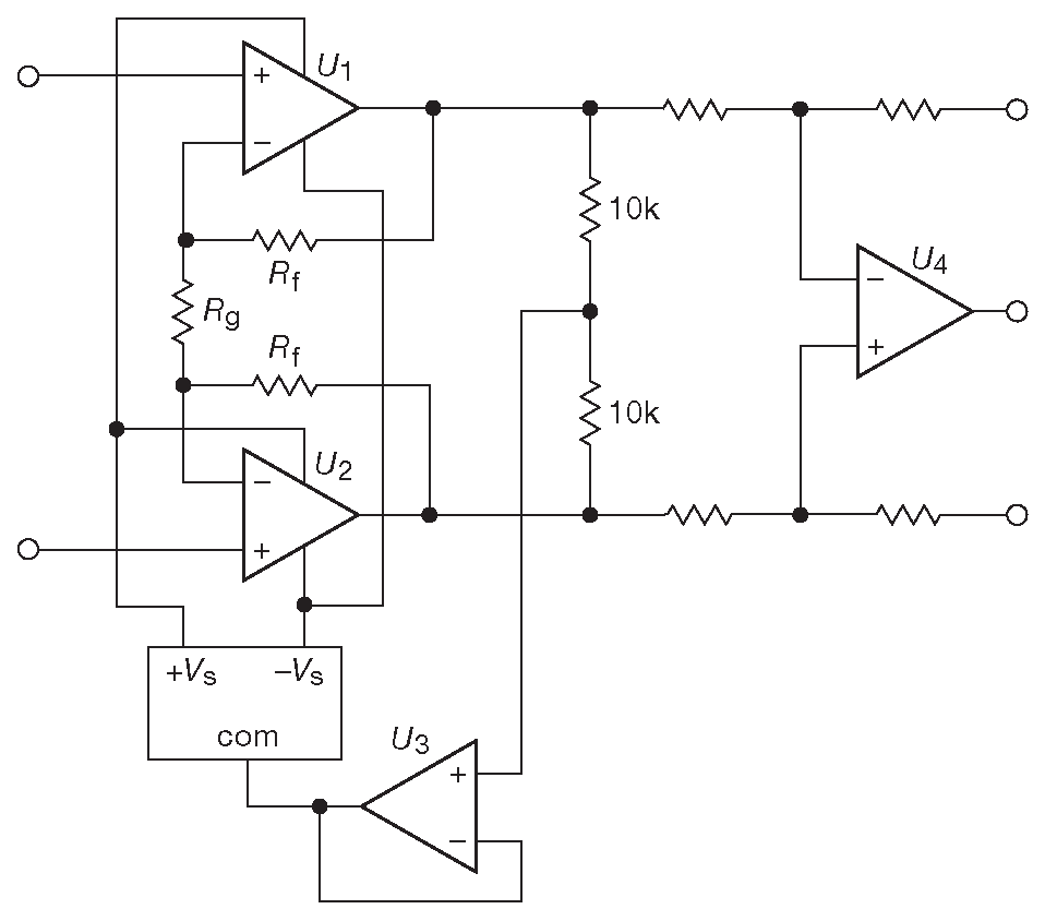
Схема 5.77 гораздо лучше. На ней изображён стандартный инструментальный усилитель на трёх ОУ - одна из конфигураций, которая обеспечивает приятное сочетание высокого КОСС, высокого \(R_{in}\) , низкого напряжения шума \(e_n\) и большого усиления. На входе стоит красивая комбинация из двух ОУ, которая сочетает хорошее усиление дифференциального сигнала с единичным усилением синфазного и не требует при этом очень высокой степени согласования резисторов. На симметричном выходе сигнал появляется с изрядно ослабленной постоянной составляющей ( если установить \( G_{diff}\) ≫ 1 ) и используется в качестве входного каскада для обычного разностного усилителя. Последний обычно настраивается на единичное усиление, служит для получения однополярного выхода и убирает остатки синфазной составляющей.

Рис.5.77   Классический инструментальный усилитель на трёх ОУ

Стоит разобрать схему подробнее. Как уже говорилось, она может обеспечить очень высокий КОСС и очень низкое \(e_n\) , но только если настроена на большое усиление. Чтобы разобраться, почему так происходит, вообразим, что схема включена с \( G_{diff}\)=1 ( устанавливающий усиление \(R_g\) убран ). В этом случае схема трансформировалась в предыдущую ( рис. 5.76 ), т.е. просто разностный усилитель с буферами на входе, и имеет такие же ограничения по КОСС ( по степени согласования резисторов ) и шуму ( из-за резисторов вокруг \(U_3\) ) .

Теперь поставим усиление \( G_{diff}\)=100 . Это делается по формуле 1+2( \(R_f/R_g\))=100 , т.е. номинал резистора \(R_g\)=2\(R_f\)/(G–1) . Для INA103 \(R_f\)=3 kΩ , следовательно, \(R_g\)=60.6 Ω, и именно такой резистор входит в состав микросхемы 71 . Иначе говоря, для усиления \( G_{diff}\)=100 нужно просто замкнуть пару выводов. Посмотрим на КОСС и шум.

Сначала КОСС. Входной каскад имеет усиление для дифференциального сигнала 100 , а для синфазного - единицу, т.е. на разностный усилитель приходит сигнал с увеличенным на 40 dB КОСС. Ещё 80 dB имеет сам разностный усилитель. В итоге предполагаемый КОСС вырос до 120 dB . Эта цифра - типовое значение, которое можно видеть в табл. 5.8 ( стр. 363 ). Она же в графическом виде - на рис. 5.82 . Паспортные данные INA103 сообщают о КОСС 86 dB/72 dB ( typ/min) при усилении G=1 и 125 dB/100 dB ( typ/min) для G=100 .

Теперь напряжение шума. На выходной каскад по-прежнему приходит тепловой шум резисторов, и сам он что-то добавляет. С этим ничего не поделаешь, но указанные компоненты шума смешиваются с уже усиленным сигналом, и результат по отношению ко входному сигналу ( RTI ) будет в 100 раз меньше. Для INA103 в паспортных данных указана типовая плотность шума ( на 1 kHz ) 65 nV/\(\sqrt{Hz}\) для G=1 и 1.6 nV/\(\sqrt{Hz}\) для G=100 72 .

5.15.3 Соглашения по входным каскадам

Здесь приведены некоторые предварительные замечания о исключительно важных входных каскадах, о которых знатоки схемотехники говорят: «Инструментальные усилители - это в первую очередь их входы». Подробнее тема разбирается в §5.16 .

5.15.3.A Согласование резисторов

Симметричные согласованные резисторы \(R_f\) очень украшают схему, но таковое согласование никак не отменяет изложенных выше требований. Как проявляется несогласованность резисторов входного каскада? Усиление для синфазных сигналов остаётся единичным ( если соединить входы вместе, чтобы получить входные инверторы ). Уравнение для дифференциального сигнала остаётся прежним, но теперь член 2\(R_f\) заменяется на \(R_{f1}+R_{f2}\) . А изменилось то, что чисто дифференциальный входной сигнал порождает дифференциальный выходной ( усиленный в \( G_{diff}\) раз как и ранее ), совмещённый с некоторым дополнительным синфазным входным сигналом.

Что происходит, можно представить, если резистор обратной связи при \(U_2\) заменить перемычкой, а при \(U_1\) - резистором с номиналом 2\(R_f\) , и подать на вход симметричный дифференциальный сигнал ±\(Δ V\) . Потенциал на выходе \(U_2\) снизится на \(Δ V\) , а на выходе \(U_1\) повысится на \( (1+4R_f/R_g )Δ V\) . Это вполне корректное дифференциальное напряжение, но смещённое на \( ( 2R_f/R_g )Δ V\) . Не такая это существенная проблема, если \(R_f\) согласованы более-менее: здесь не требуется такая же точность, как в согласовании у выходного каскада.

5.15.3.B Входные усилители

Основное требование, чтобы \(U_1\) и \(U_2\) имели высокие значения КОСС, чтобы не преобразовывать синфазный уровень в дифференциальный сигнал, который пройдёт на выход. Другими словами, их КОСС должны быть согласованы, чтобы напряжение на концах \(R_g\) точно повторяло входной дифференциальный сигнал. Если смотреть на работу схемы в таком ключе, то собственные смещения входных усилителей не обязаны иметь сверхнизкие значения: важны только их согласованность и стабильность такой согласованности независимо от синфазного напряжения на входах. Всё это выливается в несколько вариантов схемы, в которых «операционные усилители» \(U_1\) и \(U_2\) имеют точно подстроенные напряжения \( V_{BE}\) между каждым входом и соответствующим выводом \(R_g\) , см. пример на рис. 5.88C ниже.

5.15.3.C Перегрузка входного каскада

Если входы \(U_1\) и \(U_2\) подходят близко к потенциалам питающих шин, то их выходы начинают обрезаться , даже если выход всей схемы, т.е. выход \(U_3\) , предположительно должен оставаться в допустимых пределах. Другими словами, \( V_{CM}±0.5 V_{diff}\space (1+2R_f/R_g) \) не должно достигать уровней питания.

5.15.3.D Защита сигнальных цепей

Инструментальные усилители используются для работы с низкоуровневыми сигналами, которые для снижения шума часто подводятся экранированным кабелем. Кабель увеличивает входную ёмкость, а следовательно, ограничивает рабочую полосу ( особенно для сигналов со средним или высоким импедансом ). Но гораздо важнее то, что ёмкость на входе снижает КОСС на высоких частотах: шунтирующая ёмкость кабеля образует с импедансом источника делитель напряжения, причём для каждого входа отдельно. Значит, если импедансы в сигнальной паре не согласованы ( а это обычная ситуация ), то изменения синфазного сигнала начнут создавать дифференциальное напряжение на входе 73 . Наконец, при работе от источников с очень высоким импедансом ( мега- и гигаомы ) становятся очень заметны токи утечки на входах. Для того чтобы снизить как ёмкость кабеля, так и ток утечки, используется красивый приём: экран подключается через буферный усилитель к «защитному» потенциалу ( рис. 5.78 ).

Рис.5.78   Защитные схемы, заметно снижающие ёмкость кабеля. (A)-(C) защита от синфазных сигналов, (D) и (E) - защита для раздельных сигнальных линий

Если сигнальные линии имеют общий экран, то его можно подключить к буферированной копии синфазного сигнала как на схеме A ( рис. 5.78A ). Небольшое последовательное сопротивление в общем случае очень положительно сказывается на устойчивости. Чтобы предотвратить наводки на защитный экран, полезно использовать внешний заземлённый экран, но такое включение требует доступа к выходу первого каскада, а интегральные инструментальные усилители редко дают такую возможность. Некоторые модели уже содержат показанную схему внутри корпуса и имеют специальный вывод для подключения экрана как на схеме B ( рис. 5.78B ), но получить опорный сигнал можно и самостоятельно - см. схему C ( рис. 5.78C ).

Защита от синфазного сигнала радикально снижает емкостную нагрузку, и, соответственно, улучшает КОСС ( снижает перевод синфазного сигнала в дифференциальный ), но она не снижает воздействие от ёмкости кабеля ( и его утечек ) на сам нормальный ( т.е. дифференциальный ) сигнал. Избежать этого можно, снабдив каждую сигнальную линию отдельно экраном по схеме D ( рис. 5.78D ) и подав на экран точную копию защищаемого сигнала. Это та же вольтодобавка, которая снижает и ёмкость и утечки отдельно для каждого сигнала. Таким образом, она минимизирует и высокочастотный спад, и ошибку по постоянному току для источников с большим сопротивлением 74 и вдобавок компенсирует ёмкость кабеля, чем предохраняет от снижения КОСС.

Некоторые инструментальные усилители имеют отдельные выводы для подключения экрана, например, в показанном на схеме INA116, который прямо предназначен для слаботочных измерений ( он знаменит типовым входным током 3 фемтоампера ). В противном случае можно собрать схему E ( рис. 5.78E ), которая использует тот факт, что сигнал на \(R_g\) повторяет входной сигнал.
Предупреждение : нет никаких гарантий, что между входным сигналом и его копией на \(R_g\) нет никакого смещения ( смещения нет в схемах 5.88C и 5.89F ). С таким смещением вольтодобавка по-прежнему давит ёмкость, но неэффективна против тока утечки.

5.15.3.E Блоки питания с вольтодобавкой

На рис. 5.79 показан приём защиты сигнальных линий, который можно назвать «защитой по линиям питания», который бывает иногда полезен, если требуется дополнительно повысить КОСС инструментального усилителя. \(U_3\) буферирует синфазный сигнал, управляя выводами плавающего источника для \(U_1U_2\) . Такая схема давит синфазный сигнал, потому что входной каскад \(U_1U_2\) перестаёт видеть изменения его уровня относительно шин питания. Если схема реализуется на дискретных компонентах, то подключать \(U_3\) и \(U_4\) к плавающему источнику не нужно. Данная схема способна творить чудеса с КОСС как минимум на постоянном токе. По мере повышения частоты на передний план опять выходят равенство импедансов и входных емкостей.

Рис.5.79   Повышение КОСС в инструментальном усилителе с помощью управляемого источника питания

5.15.4 «Одноплатный» инструментальный усилитель

Интегральные усилители - отличные микросхемы, и большое разнообразие предлагаемых вариантов позволяет сильно сократить усилия ( и площадь печатной платы, и деньги - куда без них ). За исходную точку можно взять табл. 5.8 ( стр. 363 ), но иногда требуются дополнительные возможности, например, больший диапазон усилений, подстройка смещения и КОСС или защита от чрезмерных перегрузок по входу.

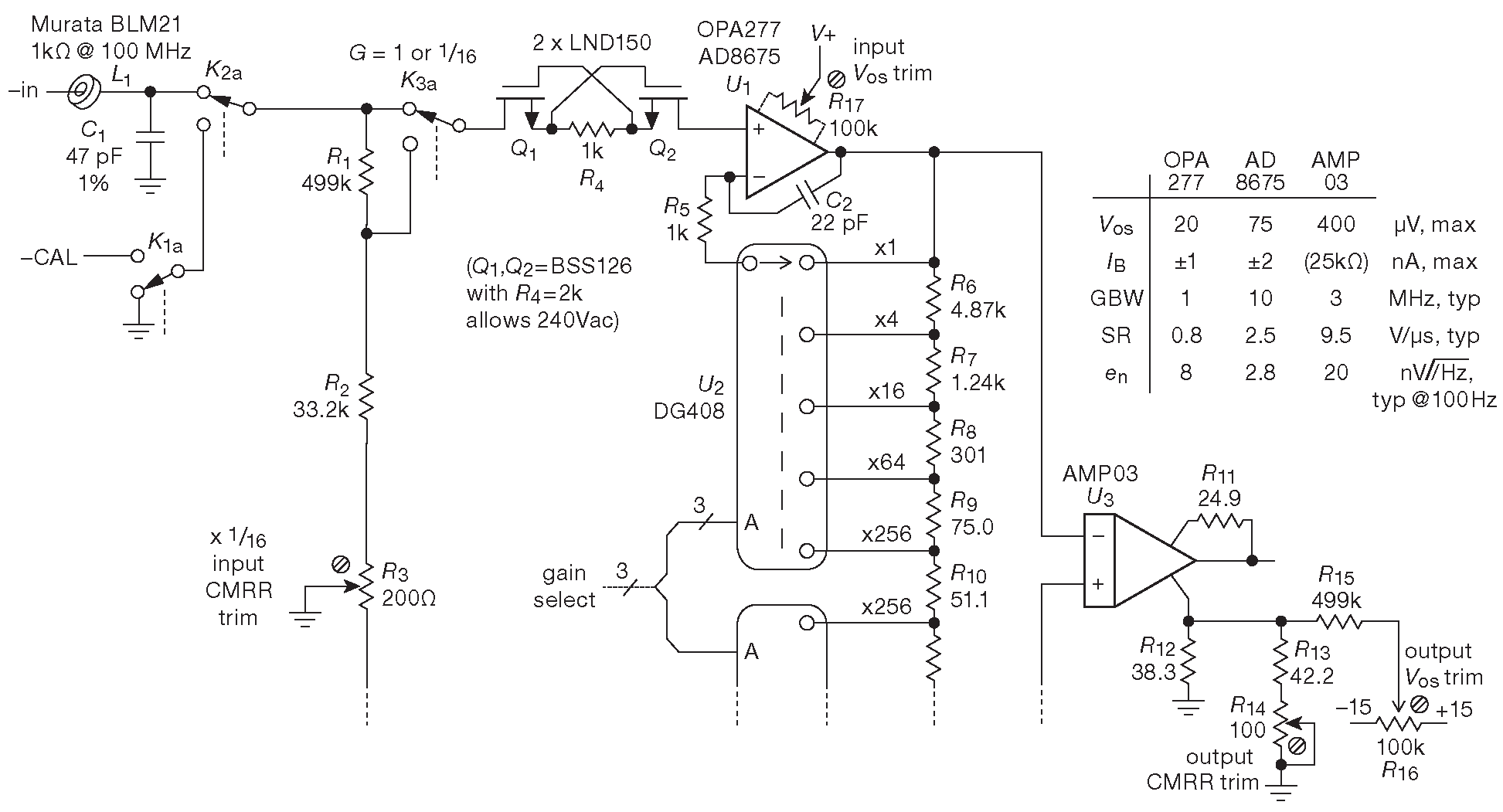
Рис. 5.80 - ещё один пример из серии «образцы для подражания», основанный на чуть подправленной коммерческой схеме 75 Джона Ларкина. Ему нужен был входной усилитель, в котором сочетались бы

  1. защита от перенапряжения ±250 V ,
  2. возможность дистанционного изменения коэффициента усиления от 1/16 до 256 ,
  3. очень небольшое смещение,
  4. диапазон синфазных сигналов ±10 V для G > 1 и ±140 V для G < 1 , и наконец,
  5. коэффициент ослабления синфазных сигналов не менее 120 dB .

Рис.5.80   Инструментальный усилитель на дискретных компонентах сочетает точность, высокий КОСС, большой диапазон синфазных сигналов, цифровой выбор коэффициента усиления и защиту от перегрузок на входе до ±250 V . Симметричная половина схемы при неинвертирующем входе \(U_3\) опущена для экономии бумаги

Базовая схема - уже знакомая конфигурация из трёх усилителей. \(U_1\) и его симметричный близнец ( на схеме не показан ) в качестве входных буферов работают на разностный усилитель \(U_3\) . Коэффициент усиления схемы устанавливается аналоговым переключателем \(U_2\) и его симметричным продолжением, который выбирает сопротивление делителя для средней точки, меняя длину цепочки \(R_6-R_{10}\) , Например, в положении «×64» \(R_g\)=201.1 Ω и \(R_f\)=6.411 kΩ , отсюда, усиление \( G_{diff}\space \)=1+2\( ( R_f/R_g )\)=64.8 76 .

Здесь много чего интересного. Будем двигаться слева направо. Специальный индуктивный элемент \(L_1\) с большим уровнем потерь на ВЧ в паре с конденсатором \( C_1 \) подавляет высокочастотную интерференцию, которая лежит выше рабочей полосы усилителя, но может вызывать нелинейные искажения во входном каскаде. Подобные индуктивности часто нормируются по импедансу на 100 MHz , который резистивен по большей части. Величина \( C_1 \) не критична, но выбранная точность позволяет поддерживать баланс импедансов на входных линиях и сохранять высокое значение КОСС. Реле \(K_1\) и \(K_2\) используются для периодической калибровки, что совершенно необходимо для поддержания точности коэффициента усиления на уровне лучше, чем 0.1% ( с указанными 1% компонентами ), и величины смещения порядка 10 μV и менее 77 . Рели \(K_3\) включается на пределе G=1/16 для сигналов, превышающих ±10 V . В такой конфигурации входной импеданс равен \(R_1+R_2\) , а \(R_3\) балансирует ветви для улучшения КОСС. Номинал \(R_1\) является компромиссом между высоким значением \(R_{in}\) и шириной рабочей полосы: указанные на схеме 33.2 kΩ вместе со входной ёмкостью остальной схемы ∼10 pF устанавливают частоту \( f_{3dB} \)=500 kHz , т.е. почти идеально соответствующей заявленной рабочей полосе прибора - 200 kHz . Но более высокие цифры входного импеданса тоже не помешают: возможно, круглая цифра 1 MΩ (желательно, чтобы \(R_1\) был выполнен в виде пары резисторов по 464 kΩ , чтобы выдержать перегрузки по напряжению без повреждений ).

Необычная парочка \(Q_1Q_2\) - милый штрих: это высоковольтные МОП транзисторы со встроенным каналом фирмы Supertex 78 ( работающие в режиме обеднения ) ( см. табл. 3.6 ). Они включены по схеме двухстороннего ограничителя тока ∼0.5 mA для защиты входов усилителя, внутренние ограничительные диоды которых спокойно переносят токи в несколько миллиампер, скажем, AD8675 нормируется на входной ток \(I_{in}\)=±5 mA max 79 . \(R_4\) призван снизить ток насыщения с максимального значения \(I_{DSS}\)=3 mA, который соответствует 750 mW рассеиваемой мощности при 250 V на входе, что слишком много для корпуса SOT-23. \(R_4\) включается последовательно с внутренним сопротивлением затвора ( ∼1.7 kΩ при нулевом напряжении на транзисторе ) и - цена безопасности - увеличивает шумовое сопротивление на входе. Схема обеспечивает вполне разумный уровень защиты, но резкий скачок +500 V на входе вызовет появление тока перезарядки ёмкостей \(Q_1Q_2\) , достаточного для повреждения усилителя или пробоя затвора самих транзисторов.

ОУ - прецизионные биполярные с схемой компенсации входного тока – результат выбора между точностью и скоростью. У указанного типа смещение уже подогнано лазером и, возможно, результат достаточно хорош, чтобы править там что-то руками, но у микросхемы есть выводы установки смещения, на которые можно навесить потенциометр в соответствии со схемой. Звучит хорошо, но следует соблюдать осторожность: диапазоны настройки как правило много шире, чем нужно! Например, в AD8675 он составляет ±3500 μV ( где-то в 50 раз больше, чем максимальное паспортное смещение ). Поэтому над улучшением имеющихся параметров ( и обеспечением их стабильности ) придётся потрудиться.

Аналоговый мультиплексор выбирает отвод на резистивной цепочке установки коэффициента усиления, что делает его нечувствительным к сопротивлению ключа в замкнутом состоянии ( здесь ∼100 Ω ). Это правильный способ установки усиления, а неправильный - использование отдельного резистора на каждом отводе в паре с \(R_{10}\) , соединяющим обе ветви делителей. Небольшой конденсатор обратной связи \( C_2\) обеспечивает устойчивость с учётом сдвига фазы, вносимого ёмкостью ключа ( ∼40 pF на землю ).

Наконец, подходим к последнему элементу - разностному усилителю \(U_3\) . Он выбран за сочетание стабильности усиления ( великолепные ±0.0008% тип. во всём диапазоне температур ), малому времени установления ( 1 μs до 0.01% тип. ) и малого уровня шума ( 20 nV/\(\sqrt{Hz}\) тип. ). Для него можно включить показанные на схеме цепи подстройки КОСС и смещения ( см. материал в §5.14.4.B ), которые могут помочь при небольших коэффициентах усиления.

5.15.5 Этюд о надёжной защите входов

Как уже указывалось, большой перепад напряжения на сигнальном выводе может развеять серую монотонность рабочего дня. Рассмотрим, к примеру, фронт с временем нарастания 1 nS и амплитудой 350 V ( вход замкнулся на силовую линию ) : скорость нарастания 350 GV/s создаст в ёмкости 1 pF ток 350 mA ! Такие события очень огорчают изоляцию затворов \(Q_1Q_2\) и \(U_1\) . Как же защитить входы на схеме 5.80 , чтобы они могли противостоять столь жестоким издевательствам? Здесь помогает ферритовая бусина \(L_1:\) импеданс получившейся последовательной индуктивности растёт на высоких частотах. Но можно поступить лучше, см. рис. 5.81 .

Рис.5.81   Железобетонная защита входных цепей усилителя с ограничением скорости нарастания, тока помехи и её амплитуды

Во-первых, надо ограничить скорость нарастания сигнала на входе цепочкой \(R_1C_1\) . Потенциал на \( C_1 \) может расти с максимальной скоростью \( dV/dt\)=5 V/ns 80 без сколь-нибудь заметного ухудшения полосы или уровня шума. В упрощённом виде такая скорость изменения сигнала вызывает в ёмкости между стоком и истоком ( \( C_{OSS}\) ) максимальный ток перезарядки \(I=C_{OSS}·dV/dt\)=10 mA , т.е. падение на \(R_2\) будет в наихудшем случае 10 V . Эта цифра сильно ниже ±20 V - максимального допустимого напряжения затвор-исток, причём оценка завышена, потому что реальное напряжение затвор-исток будет дополнительно снижено относительно высокой ёмкостью затвор-исток ( \( C_{ISS}\) ).

Таким образом, \(Q_1\) и \(Q_1\) в безопасности. То же можно сказать об усилителе, потому что в наихудшем случае сигнал с током 10 mA будет ограничен диодами \( D_1\) и \( D_2\) строго в пределах уровней питания ОУ. Сами эти диоды подключены к защитным потенциалам, не доходящим на одно падение на p-n переходе ( \( D3\) и \( D4\) ) до уровней питания. Отметим, что их постоянный ток прямого смещения 1.5 mA ( предполагается использование источника ±15 V ), позволяет сохранить зазор на защитных потенциалах даже при продолжительной перегрузке входа ( \(Q_1Q_2\) ограничивают входной ток на уровне около 1 mA ).

Наконец, резистор \(R5\) с небольшим номиналом на входе ОУ добавлен для страховки, чтобы ограничить входной ток, если сигнал на входе всё же выйдет за уровни питания. Такой резистор очень важен при типовой организации ограничительной цепи, когда диоды подключаются к самим шинам питания, а сигнал, соответственно, может выходить за уровни питания на потенциал p-n перехода. Без такого резистора возникает борьба между токовыми делителями на внутренних и на внешних диодах.

На взгляд авторов, схема весьма неплоха, но читателю стоит хорошенько протестировать её в лаборатории перед активным использованием, чтобы просто посмотреть, на что она способна.

70 Как минимум на постоянном токе. На высоких частотах вновь вылезает балансировка импеданса источника на входах относительно среднего уровня сигнала, потому что входная ёмкость схемы в паре с сопротивлением источника образует делитель напряжения. «Высокие частоты» могут начинаться уже на 60 Hz или гармониках сетевой частоты, а синфазная сетевая наводка – это самая обычная неприятность. <-

71 Точнее, номинал внутреннего резистора подстроен под величину \(R_f\) так, чтобы итоговое усиление соответствовало гарантированному значению 100.0±0.25% . <-

72 В справочных данных шум входного и усилительного каскада указан отдельно: 1 nV/\(\sqrt{Hz}\) и 65 nV/\(\sqrt{Hz}\) соответственно. По этим данным можно рассчитать отнесённый ко входу шум \(e_n( RTI )=[e_n(in )^2+[e_n(out )/G]^2+4kTR_g]^{1/2}\) . Последний член - квадрат теплового шумового напряжения \(e_n=(0.13\sqrt{R_g}) nV/\sqrt{Hz}\) . <-

73 Иными словами, ёмкость кабеля ухудшает КОСС, создавая с помощью несбалансированного импеданса источника разницу фаз двух сигналов. <-

74 Приборы для измерения очень маленьких токов - электрометры – снабжаются защищёнными входами и ( обычно ) специальным «triax» соединителями, напоминающими по форме BNC, но предназначенными для «триаксиальных» кабелей с двойной экранировкой. <-

75 Highland Technology’s V490 VME Multi-Range Digitizer. <-

76 Значение усиления не вполне целое число, так как номиналы 1% резисторов установки усиления выбраны из ряда E96 ( и с допуском 1% они не будут идеальными в любом случае ). Устройство - часть системы сбора данных, в которой общее усиление и смещение - забота программного обеспечения и получается в результате калибровочной процедуры с участием реле \(K_1\) и \(K_2\) . <-

77 Ларкин поёт дифирамбы реле Fujitsu FTR-B3GA4.5Z за их субпикофарадную ёмкость контактов. <-

78 Транзисторы нормируются на 500 V , но упаковываются в маленькие корпуса ( TO-92, SOT-23 и SOT-89/TO-243 с теплоотводом ). BSS126 фирмы Infineon нормируется на 600 V и дешевле ( $0.15 в небольших партиях ), но поставляется только в SOT-23. <-

79 СтОит убедиться, что ОУ не страдает инверсией фазы ( см. §4.6.6 ), если требуется предсказуемое поведение при перегрузке. Надёжная защита для таких событий - пара ограничительных диодов [* на каждой входной линии ] как на схеме 5.81 .   <-

80 И одномоментную перегрузку 500 V , 250 W на \(R_1\) , который должен быть или композитного типа, или состоять из нескольких последовательных резисторов, чтобы выдерживать бросок по напряжению и мощности, см. Часть X1 [* §X1.2.6 ] .   <-

Previous part:

Next part: