Шапка

4.6 Работа ОУ от однополярного источника питания

Операционные усилители не обязательно запитывать от источника ±15 V . Они могут работать от источника со средней точкой меньшего номинала 35 , с асимметричными плечами ( например, +12 и –3V ), пока общий размах ( \( V_+-V_-\) ) укладывается в требования спецификации, см. табл. 4.1 ( стр. 245 ) и табл. 4.2 ( стр. 271-272 ). Нерегулируемого источника часто вполне достаточно, потому что отрицательная обратная связь достаточно сильно снижает влияние флуктуаций в питающем напряжении. Для LF411 коэффициент подавления составляет 90 dB тип. Но есть много причин, по которым было бы неплохо запитывать микросхему от однополярного источника, например, +9V . Так можно включать любой ОУ, если создать «опорный» потенциал выше уровня земли и обеспечить требования по минимальному уровню общего напряжения питания, ограничению выходного размаха и величины входного синфазного сигнала.

Но часто схему можно упростить, если использовать возможности операционных усилителей изначально предназначенных для работы от однополярного источника. Эксплуатационные характеристики позволяют называть такие микросхемы «операционными усилителями с однополярным питанием». Основное общее свойство таких микросхем заключается в том, что диапазоны изменения входных и выходных сигналов включают потенциал отрицательного источника питания ( т.е. землю однополярного положительного источника ). Чуть меньшая группа из числа таких микросхем может выдать наружу сигнал, достигающий обоих потенциалов питания ( «rail-to-rail выходы» ), а некоторые из них допускают такой размах и для входных сигналов ( «rail-to-rail I/O» ). Тем не менее, в ходе проектирования всегда стоит учитывать, что работа с раздельными симметричными источниками - это нормальная схема включения операционных усилителей.

4.6.1 Задание рабочей точки для усилителей с однополярным питанием и связью по переменному току

Для ОУ общего применения, подобных 411, рабочий диапазон для входов и выходов не доходит по 1.5 V до обоих уровней питания. Если подключить \( V_-\) к земле, то ни на входе, ни на выходе нельзя будет задавать/получать сигнал с потенциалом земли. Схема не будет работать с нулевым входным сигналом, и не сможет выдать нуль на выход.

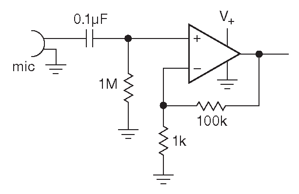
Это одна из причин, по которым не будет работать схема развязанного по постоянному току усилителя для заземлённого микрофона с рис. 4.70 . В таком включении проблемы возникнут даже у ОУ, допускающих потенциал отрицательного источника ( здесь нуль ) на входе. Дело в том, что усиленный сигнал меняется относительно земли, т.е. должен колебаться как в положительную, так и в отрицательную сторону. Очень важно понимать, что проблемы с выходным диапазоном сигнала так решить не получится, потому что ОУ не сможет выйти за потенциал отрицательного питания, т.е. выдать отрицательную полуволну. В такой схеме не будут работать и RR ОУ.

Рис. 4.70   Такой микрофонный усилитель работать не будет

Упражнение 4.19
Изобразите примерный вид выходного сигнала для схемы 4.70 для входного синусоидального сигнала амплитудой 10 mV , предполагая, что ОУ имеет RR входы и выходы.

4.6.1.A Опорное напряжение

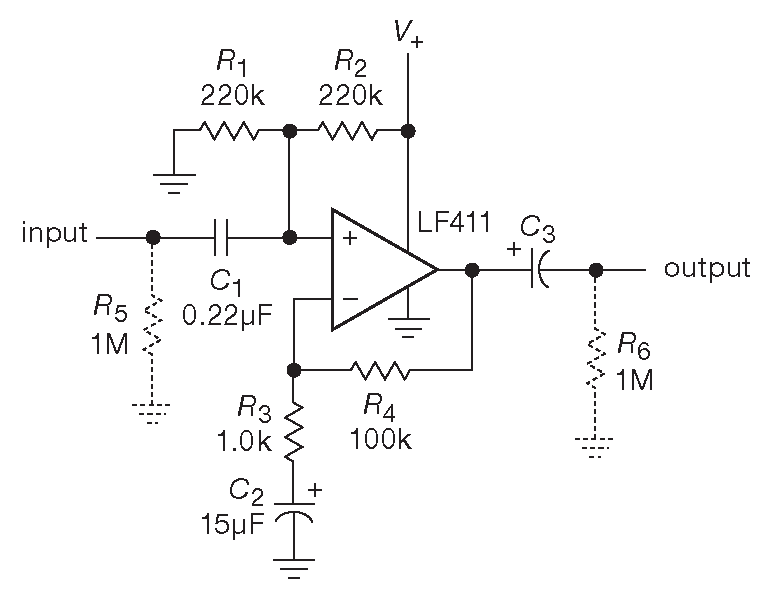
Одним из решений будет создание опорного напряжения где-то между положительным и отрицательным потенциалом питания для нормальной работы ОУ, например, на половине диапазона ( рис. 4.71 ). На схеме изображён звуковой усилитель с \( G\)=40 dB. Если выбрать \( V_+\)=12 V , а \( V_{REF}\)=0.5\( V_+\) , то размах выходного сигнала до ограничения составит 9V . Емкостная развязка на входе и выходе используется для блокировки постоянного потенциала, в данном случае \( V_{REF}\) . Дополнительные резисторы ( показаны пунктиром ) обеспечивают отсутствие постоянного потенциала на входе и выходе и позволяют, тем самым, подавить щелчки при подключении внешних устройств.

Рис. 4.71   Опорное напряжение величиной (1/2)\( V_+\) с делителя \(R_1R_2\) позволяет обычному ОУ работать с однополярным источником питания

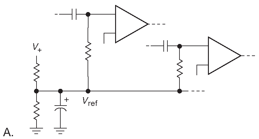
Опорное напряжение можно формировать простым делителем на входе ОУ ( рис. 4.71 ). Если предполагается иметь несколько последовательных каскадов, то стоит создать общий источник и подключать к нему каждый каскад через индивидуальный резистор ( рис. 4.72A ). Такую общую точку следует в обязательном порядке фильтровать. Опорный источник можно забуферировать ( рис. 4.72B ), особенно если в этом месте возможно появление заметных токов ( рис. 4.72C ). Отметим, что в качестве повторителя можно включать обычный ОУ, потому что и на его входе, и на его выходе сигналы далеко отстоят от уровней питания. Опорный потенциал не обязан находиться на середине полного диапазона питания. Часто бывает удобнее выбрать несимметричную точку, которая позволит увеличить рабочий диапазон сигнала. Иногда нужно отступить от какой-либо шины питания на заданный потенциал помощью стабилитрона или ему подобного источника ( рис. 4.72D ), тогда шина питания превратится в стабилизированный относительно опорного уровня источник питания.

Рис. 4.72   Основные схемы задания рабочей точки при однополярном питании. (A) Общий опорный источник для нескольких каскадов, называемый также «виртуальная земля»( что вносит в терминологию некоторую путаницу ). Обратите внимание на фильтрующий конденсатор. (B) Повторитель, формирующий низкоимпедансный опорный уровень. (C) Опорный потенциал может исполнять роль точки возврата для сигнала обратной связи с большими рабочими токами. (D) Опорный уровень на стабилитроне

Современные схемы всё активнее смещаются в сторону низковольтного питания, часто в форме однополярных положительных источников. Но обычный ОУ, подобный LF411, с однополярным источником +5V работать не будет. И дело не только в том, что с зазором 2×1.5 V по питанию от рабочего диапазона ничего не остаётся, но просто микросхема не предназначена для работы с общим питанием ниже 10 V . Поэтому для подобных задач надо брать операционные усилители, специфицированные для работы при низких уровнях питания. В число таких ОУ «с однополярным питанием» входят микросхемы, допускающие работу с входными/выходными сигналами с уровнем отрицательного источника, а иногда и обоих потенциалов питания одновременно. Тема кратко затрагивается в §4.6.3 .

4.6.1.B Расщепитель питания

Схема 4.72C предлагает иной подход к работе с батарейным питанием. Вместо того, чтобы работать с набором «земля + опорный_источник + положительное_питание», можно принять за «землю» опорный потенциал, превратив однополярный источник в двуполярный со средней точкой. Это достаточно обычное решение для батарейных устройств, подробно разрисованное на рис. 4.73 . Исходное напряжение разделяется с помощью резистивного делителя, который развязывается повторителем для получения низкоомного потенциала. Для внешних схем этот потенциал превращается в «землю», а оба конца батареи становятся плавающими.

Рис. 4.73   Схема разделения питания. Повторитель обеспечивает низкоимпедансное промежуточное напряжение, которое становится схемной землёй

На выходе, как обычно, должны стоять шунтирующие конденсаторы на шины питания, чтобы обеспечить низкий импеданс на частоте сигнала. Делать это необходимо, потому что земля - обычная точка возврата тока для фильтров, делителей, задающих рабочие потенциалы, стабилизаторов, нагрузок и т.д. Достаточно взглянуть на любую схему, запитанную от источника со средней точкой, и в ней немедленно обнаружится масса постоянных и переменных токов, текущих между средней точкой и другими узлами схемы.

Данный факт поднимает интересный вопрос, который детально обсуждается в Части X4 и §9.1.1.C , а именно: выходное сопротивление ОУ вкупе с развязывающим конденсатором порождает на высоких частотах запаздывание фазы, которое через цепи обратной связи может привести к самовозбуждению схемы. Некоторые операционные усилители создаются с учётом этой проблемы. В качестве примера можно назвать указанный на схеме LT1097. Его справочные данные заверяют, что микросхема устойчива с любой емкостной нагрузкой. Но даже в этом случае на графике зависимости выходного импеданса схемы от частоты ( рис. 4.74 ) отлично виден пик и присутствует связанный с таким пиком эффект, а именно: звон на некоторой характеристической частоте ( рис. 4.75 ), который можно рассматривать как тень не полностью подавленного самовозбуждения. По рисунку видно, что небольшой последовательный резистор на выходе ОУ ( рис. 4.76A ) хорошо давит резонанс, но увеличивает выходное сопротивление на постоянном токе.

Рис. 4.74   Одним из проявлений емкостной нагрузки является резкий выброс на частотной характеристике выходного импеданса схемы, который неплохо подавляется 5-омным демпфирующим резистором, см. текст

Рис. 4.75   Данные измерений выходной переходной характеристики расщепителя питания по схеме 4.76A при изменении тока нагрузки величиной 4.5 mA при различных номиналах демпфирующего резистора. Такой резистор устраняет звон, но увеличивает выходной импеданс. Альтернативное решение - разделённая цепь обратной связи по схеме 4.76B . По горизонтали 40 μs/div , по вертикали 5 mA/div и 10 mV/div

Если увеличение выходного импеданса нежелательно, а часто это так и есть, можно попробовать завести ещё одну линию «медленной» обратной связи с «нагрузочного» конца [* изолирующего нагрузку] резистора. Такая цепь поможет сохранить хорошие параметры, т.е. низкий импеданс, на постоянном токе. При этом параллельная «быстрая» обратная связь с выхода ОУ ( рис. 4.76B ) [* с «усилительного» конца изолирующего резистора ] подавит звон. Результат её воздействия виден на рис. 4.75 ( для номиналов \(R_1\)=2.7 Ω , \(R_2\)=10 kΩ и \( C \)=2.7 nF ). Исходная картина переходного процесса напоминает картину с простым демпфирующим резистором 2.7 Ω , но сразу же за начальным броском сигнал возвращается к правильному значению выходного напряжения, которое обеспечивает обратная связь, идущая непосредственно с нагрузки. Ещё одним решением будет «избыточная коррекция» операционного усилителя. Специально для такого случая в LT1097 предусмотрен специальный вывод «OVERCOMPENSATE». Добавление небольшого конденсатора с этой ноги на землю отодвинет основной полюс вниз по частоте и увеличит запас по фазе ( §4.9 ).

Рис. 4.76   Методы повышения устойчивости расщепителя питания. (A) Изолирующий резистор. (B) Изолирующий резистор с двумя ветвями обратной связи: по высокой частоте [* через конденсатор] и по постоянному току [* через резистор \(R_2\)]

Существует готовое интегральное решение - TLE2425/6 – «расщепитель питания» фирмы Texas Instruments. ИМС выпускается в обычном 3-выводном транзисторном корпусе TO-92, потребляет менее 0.2 mA , стабильно с любой емкостной нагрузкой, превышающей 0.33 μF , и может отдавать или принимать в среднюю точку внешний ток величиной до 20 mA ( рис. 4.77 ). TLE2426 расщепляет источник на уровне 50% за счёт внутреннего резистивного делителя, а TLE2425 использует внутренний опорный источник, чтобы поднять среднюю точку на 2.50 V выше отрицательной шины питания.

Рис. 4.77   Расщепитель питания в интегральном исполнении

4.6.2 Емкостная нагрузка

Схема расщепителя питания выявила одну более общую проблему - эффект от емкостной нагрузки на выходе любого операционного усилителя. Основное обсуждение можно найти в Части X4 , но важно понимать причины и методы решения проблемы, которая может вызвать неприятности даже в очень простой схеме на ОУ.

Предположим, требуется сделать некое устройство на ОУ с выходом на неизменно популярный BNC разъём. В ходе разработки легко забыть, что экранированный кабель, скажем, пара метров от выхода устройства до другого прибора представляет собой большую емкостную нагрузку: обычный кабель RG-58 имеет погонную ёмкость 100 pF на метр ( см. Приложение _H ). В результате даже безобидное, казалось бы, подключение кабеля к выходному разъёму, нагружает выход ОУ ёмкостью порядка 200 pF . В некоторых случаях этого достаточно, чтобы превратить повторитель в генератор. Именно такой пример предлагается студентам: LF411 начинает отчётливо свистеть, когда его просят поработать на 2.5 m кабеля. Но, даже если сама генерация не возникает, ёмкость создаст резонансные пики на частотной характеристике, проявляющиеся в виде выбросов и звона.

Причины те же, что и у схемы расщепителя: емкостная нагрузка вызывает запаздывание фазы в петле обратной связи 36 .

Возможные пути решения показаны ниже. Рассмотрим варианты последовательно.

  • Можно добавить небольшой резистор ( 25...100 Ω ) на выход ОУ вне зоны действия обратной связи ( рис. 4.78A ). Достаточно часто можно увидеть номинал 50 Ω , который нужен для согласования с «50-омным» кабелем, см. Приложение _H . Способ простой и действенный, но реальный выходной сигнал [* между изолирующим резистором и нагрузкой] выводится из-под действия обратной связи, что может иметь неприятные последствия для неудобных нагрузок, на высоких частотах и т.п. случаях.

Рис. 4.78 (A)   Подключение емкостной нагрузки

  • Можно разделить обратную связь на две ветви, чтобы на высоких частотах, где сокрыты основные проблемы с устойчивостью, она шла прямо с выхода ОУ, а на низких - по второй ветви, обеспечивая правильное напряжение на нагрузке ( рис. 4.78B ). Это не вполне корректное решение, потому что те самые «высокие частоты» – это частоты, на которых начинается генерация, а она рано или поздно возникает везде, где есть обратная связь с ёмкостной нагрузки.

Рис. 4.78 (B)   Подключение емкостной нагрузки

  • Повысить устойчивость можно, снизив петлевое усиление в пользу усиления с замкнутой петлёй ( рис. 4.78C ) [* т.е. в пользу увеличения общего усиления каскада ] .

Рис. 4.78 (C)   Подключение емкостной нагрузки

  • Можно поискать усилитель, сохраняющий устойчивость с предполагаемой ёмкостью нагрузки ( рис. 4.78D ). Многие ОУ предоставляют подробные сведения в виде графиков «устойчивости в зависимости от ёмкости нагрузки» . Пример из справочных данных на LMC6482 показан на рис. 4.79 .

Рис. 4.78 (D)   Подключение емкостной нагрузки

Рис. 4.79   Область устойчивой работы в зависимости от ёмкости нагрузки для LMC6482 в режиме повторителя с \(R_{load}\space \)=2 kΩ и питанием ±7.5 V

  • Можно добавить буфер с единичным коэффициентом, имеющим изначально низкий выходной импеданс ( рис. 4.78E ). Причём добавлять его можно как внутрь петли обратной связи, так и ставить вне зоны её действия. Если буфер добавляется внутрь петли, то нужно позаботиться о вызываемом им дополнительном сдвиге фазы. Кроме того, буфер должен иметь гораздо большую граничную частоту \( f_T \) , чем защищаемый ОУ [* т.е. быстрый буфер за медленным усилителем, а никак не наоборот] . Полезно бывает добавить между ОУ и буфером последовательный резистор 50...100 Ω ( на рис. 4.78E не показан ) или чуть придавить скорость усилителя небольшим конденсатором, см. рис. 4.87 [* \( C_2\) возле \(IC_2\)] ( стр. 274 ).

Рис. 4.78 (E)   Подключение емкостной нагрузки

4.6.3 Операционные усилители с «однополярным питанием»

Ранее уже упоминалось, что некоторые ОУ допускают входные и выходные сигналы на уровне отрицательного питания. Называются такие модели усилителями с «однополярным питанием» ( или «с измерением в цепи земли» ), потому что обычно в качестве отрицательной шины выступает земля. Реальный входной рабочий диапазон начинается с –0.3 V . Иногда выход может доходить до положительной шины ( «rail-to-rail» выход ). Реже до положительной шины может доходить и входной сигнал ( «rail-to-rail» вход ). Linear Technology создала ещё один интересный вариант - операционный усилитель, допускающий превышение входным сигналом уровня положительного питания ( торговая марка «Over-the-top» ).

Эти микросхемы могут сильно упростить разработку, потому что не нуждаются в генераторе средней точки, расщепителе питания и т.д. Но всегда надо помнить, что все эти волшебные варианты не могут одного: они не позволяют выходному сигналу опуститься ниже уровня отрицательного питания. Именно поэтому не работает схема 4.70 , выход которой должен меняться симметрично относительно земли. Прежде чем детально разбирать параметры таких усилителей, рассмотрим несколько примеров их использования.

4.6.3.A Пример: схема измерения фототока

Рис. 4.80   Измеритель фототока с однополярным питанием

Типичная схема, в которой очень удобно использовать ОУ с однополярным питанием, изображена на рис. 4.80 . Аналогичная схема уже рассматривалась ранее при разборе преобразователей ток-напряжение ( и обсуждаются в Части X4 [* §X4.3 ] ). Фотоэлементы могут использоваться в портативном оборудовании, а их выходной сигнал может быть только положительным, поэтому данная схема – очевидный кандидат для однополярного батарейного питания. \(R_1\) устанавливает выходной сигнал на уровне +5V для входного фототока 0.5 μA . Небольшой конденсатор обратной связи добавлен для устойчивости ( объяснения в §4.9.3 ). Подстройка напряжения смещения не нужна, потому что смещение 10 mV для худшего случая соответствует 0.2% полной шкалы измерительной головки. TLC27L1 – недорогой микропотребляющий КМОП ОУ ( потребляемый ток 10 μA ) , допускающий входные и выходные сигналы на уровне отрицательной шины. Входной ток 0.6 pA при комнатной температуре 37 очень подходит для данной задачи. Если есть только биполярный ОУ, то для работы со столь слабыми сигналами особенно при малых уровнях освещённости можно применить схему 4.81 .

Рис. 4.81   Усилитель для фотодиода с простой схемой компенсации входных токов

Надо ли упоминать, что «бюджет потребления» схемы определяется в основном током индикатора, который может достигать 500 μA . Данный факт легко проглядеть, беззаботно полагая, что батарея будет обеспечивать только ток потребления ОУ ( 10 μA ). При такой нагрузке стандартная батарея «9V» проживёт не менее 40'000 часов ( 5 лет ), а с током 500 μA не вытянет и месяца.

4.6.3.B Внутреннее устройство ОУ с однополярным питанием

Стоит взглянуть на схему типичного ОУ с однополярным питанием, чтобы выяснить, как ему удаётся работать вблизи от уровня питания, и разобраться в некоторых тонких моментах включения и ловушках, поджидающих разработчика. На рис. 4.82 изображена упрощённая схема усилителя очень популярной серии однополярных КМОП ОУ TLC270. Входной дифференциальный каскад с активной токовой нагрузкой собран на p-канальных МОП транзисторах. Транзисторы, работающие в режиме обогащения, позволяют входному сигналу дотянуться до отрицательной шины питания ( и ещё немного ниже, пока защитные диоды не перейдут в проводящее состояние ). Но эти же транзисторы не позволяют достичь уровня положительного питания, потому что при таком входном сигнале исчезает прямое напряжение затвор-исток.

Рис. 4.82   Упрощённая схема операционного усилителя с однополярным питанием TLC271

В отличие от классических моделей с симметричным выходным каскадом ( рис. 4.43 ) выходная схема TLC270 состоит из повторителя на n-канальном \(Q_6\) в верхнем плече и усилителя с общим истоком на n-канальном же \(Q_7\) в нижнем. Сделано это, потому что повторитель на месте \(Q_7\) ( который пришлось бы делать p-канальным ) не смог бы опустить выход достаточно низко, т.к. самый низкий потенциал у него на затворе - это уровень отрицательной шины. Такая асимметрия выхода требует, чтобы для раскачки \(Q_6\) использовался усилитель с общим истоком на \(Q_5\) , причём его напряжение переключения должно быть согласовано с таковым у \(Q_7\) , чтобы задать сквозной ток выходного каскада. Конденсатор обратной связи \( C_{comp}\) отвечает за частотную коррекцию схемы ( §4.9.2 ). Такой выходной каскад может насыщаться на уровне земли, при этом выходной импеданс становится равным \(R_{ON}\) транзистора \(Q_7\) . Но достичь уровня \( V_+\) такой каскад не может, т.к. \(Q_6\) - n-канальный повторитель.

Упражнение 4.20
За счёт чего устанавливается напряжение на истоках \(Q_1\) и \(Q_2\) , когда выходы находятся вблизи уровня земли? Что определяет верхнюю границу входного диапазона? Почему она всегда ниже \( V_+?\)

Упражнение 4.21
Чем определяется максимальное положительное напряжение, до которого может поднять выходной сигнал \(Q_6\) ( предполагается, что нагрузка усилителя невелика )?

Такая же конструкция выходного каскада - подтяжка на повторителе в верхнем плече и усилитель в нижнем - может быть сделана на биполярных транзисторах. Именно так выполнены популярные биполярные ОУ с одним питанием LT1013/LT1014, которые пришли на смену классическим LM358/LM324. Небольшое предупреждение: не стоит рассчитывать, что, используя внешний источник, забирающий ток из выходной линии, можно опустить выходное напряжение до уровня отрицательного питания в любом ОУ. В большинстве случаев этого не допустит драйвер выходного каскада [* т.е. предыдущий каскад] . В справочных данных должно присутствовать явное указание на такую возможность!

Одним из способов сделать «rail-to-rail» выходной каскад, который позволяет выходному сигналу достигать уровней обеих шин питания, является замена n-канального повторителя \(Q_6\) ( рис. 4.82 ) усилителем с общим истоком на p-канальном транзисторе. В такой схеме оба плеча смогут насыщаться на уровне своей шины питания. Такой вариант потребует, конечно, переделки предыдущего каскада. Схему можно реализовать и по биполярной технологии. С помощью усилителя с общим эмиттером на pnp транзисторе в верхнем плече и на npn в нижнем. Современные примеры такой реализации включают КМОП ОУ TLC2270, LMC6000 и MAX406, биполярные LM6132, LT1881 и MAX4120. В Части X4 объясняется иной способ построения выходного каскада с выходом полного диапазона питания и однополярным источником. Описанная там схема имеет несколько важных отличий, которые следует учитывать при разработке.

Такие выходные каскады достаточно очевидны и никаких сюрпризов не таят. Но их нельзя использовать во входных цепях. Что делать, чтобы получить возможность работать с входными сигналами вблизи уровней питания? Если не углубляться в детали, то надо сделать два параллельных входных каскада: один p-канальный ( или pnp ), а другой - n-канальный ( или npn ). Этот и другие остроумные варианты ( например, использование внутри чипа схемы накачки дополнительного питания на входе обычного ОУ ) подробно рассматриваются в Части X4 [* См. также §5.9.1 ] . Обойтись без них в устройствах с батарейным питанием затруднительно.

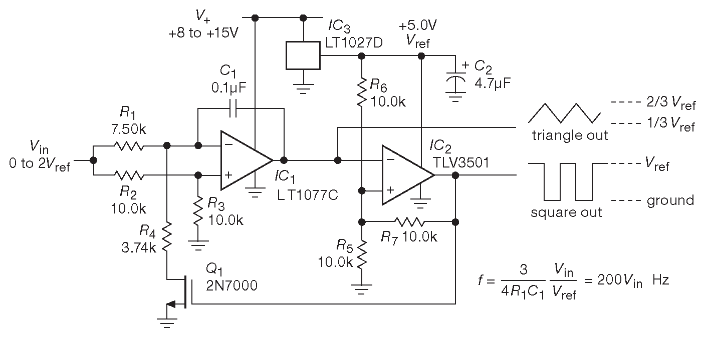
4.6.4 Пример: генератор, управляемый напряжением

На рис. 4.83 приведена интересная схема, взятая из справочных данных нескольких производителей. Интегратор на \(IC_1\) включён так, чтобы при включении \(Q_1\) ток зарядки конденсатора ( \( V_{in}\)/15 kΩ ) менял знак, но не величину. На \(IC_2\) собран триггер Шмитта с порогами переключения на одной трети и двух третях \( V_{REF}\) . \(Q_1\) исполняет роль ключа и замыкает нижний конец \(R_4\) на землю, когда на выходе \(IC_2\) ВЫСОКИЙ уровень, либо размыкает цепь в противном случае.

Рис. 4.83   Генератор сигналов специальной формы, управляемый напряжением

Приятным свойством схемы является её работа от однополярного источника. TLV3501 - КМОП компаратор с выходным сигналом полного диапазона питания, т.е. на выходе триггера всё время находится либо уровень \( V_{REF}\) , либо земля. Данный факт, в свою очередь, гарантирует неизменность порогов переключения, как это могло бы происходить, будь на месте TLV обычный ОУ, т.к. размах сигнала у таких микросхем не специфицируется. Указанные компоненты обеспечивают стабильную частоту и амплитуду треугольного сигнала. Отметим, что частота зависит только от отношения \( V_{in}/V_{REF}\) , и, если \( V_{in}\) формировать из \( V_{REF}\) с помощью делителя, например, с помощью какого-либо резистивного датчика, выходная частота будет меняться с изменением его сопротивления, но не с изменением \( V_{REF}\) . Это очередной пример использования логометрической техники, позволяющей избавиться от влияния нестабильности напряжения питания.

Некоторые дополнительные замечания.

  • И масштабный коэффициент для частоты, и амплитуда выходного сигнала устанавливаются опорным напряжением \( V_{REF}\) , которым питается \(IC_2\) . В данном случае его точность и стабильность задаётся 3-выводным источником \(IC_3\) на уровне +5.00 V . Если управляющее напряжение получается делением \( V_{REF}\) , то дополнительная стабилизация уровня самого \( V_{REF}\) не нужна, но желательна, т.к. амплитуда выходного сигнала прямо зависит именно от этого напряжения.
  • Для интегратора выбран прецизионный ОУ с максимальным напряжением смещения 60 μV . Сделано это для расширения диапазона регулировки частоты вниз почти до нуля вольт на входе. Данную характеристику можно описывать в терминах динамического диапазона цепи управления частотой. Входное напряжение смещения интегратора создаёт ошибку установки частоты, равную \( V_{os}\) ( из-за делителя \(R_2R_3\) ) . Иначе говоря, при \( V_{in}\)≈\( V_{os}\) выходная частота будет иметь ошибку 100% ( т.е. она может в этот момент быть как в два раза больше установленного значения, так и быть близка к нулю ). Отсюда разница между максимальной и минимальной частотой сигнала задаётся отношением \( V_{REF}/V_{os}\) . Указанный на схеме LT1077C обеспечивает отношение \( V_{REF}/V_{in}\)=5 V/60 μV или примерно 100'000:1 .
  • Операционный усилитель, выбранный для интегратора, должен допускать входной сигнал вплоть до уровня отрицательной шины, т.е. должен быть из числа ОУ с одним питанием. LT1077 соответствует.
  • Входной ток \(I_b\) интегратора также создаёт ошибку, причём её значение возрастает при низких уровнях управляющего напряжения \( V_{in}\) . Входные токи LT1077C хорошо согласованы между собой и равны \(I_b(max)\)=11 nA . Такой ток вызывает на сопротивлении входных цепей ошибку для наихудшего случая порядка 30 μV , что меньше ошибки от напряжения смещения \( V_{os}\) . Комбинация этих величин ( 90 μV ) сокращает динамически диапазон неподстроенной схемы до 50'000:1 . Тот факт, что ошибка от \( V_{os}\) превышает таковую от \(I_b\) , неслучаен: именно с такой целью сделан выбор в пользу низких номиналов \(R_1...R_4\) ( и соответствующей величины \( C_1 \) для задания требуемого частотного диапазона ).
  • LT1077C можно подстраивать, чтобы расширить динамический диапазон. Поэтому реальным ограничителем точности преобразования в районе нуля является дрейф величин \( V_{os}\) и \(I_b\) по времени и температуре.
  • TLV3501 необычно шустрый ( 4.5 ns ) компаратор с диапазоном изменения выходного сигнала, равным полному напряжению питания. Но само это напряжение ограничено +5.5 V max. Если требуется работать с более высокими значениями, придётся подобрать что-либо ещё, например, rail-to-rail ОУ CA3130. Данный усилитель относится к нескомпенсированным ( см. §4.9.2.B ) и показывает лучшие результаты среди малопотребляющих моделей. Правда, это старая разработка и на данный момент почти полностью исчезла из продажи 38 . CA3130 имеет большое напряжение смещения и, к тому же, неустойчив в режиме интегратора [* что там, интересно, с талантами разработчиков? ( §4.9.3 )] , поэтому в качестве \(IC_1\) не подходит.
  • Ещё один вариант замены компаратора - КМОП таймер типа 555, например, ICL7555. У него стабильные пороги переключения ( треть и две трети уровня питания ) и выходной размах, равный полному диапазону питания.
  • Варианты для ключа \(Q_1\) . Подойдут SD210 или 74HC4066, причём, их меньшая ёмкость улучшит работу схемы у верхней границы частотного диапазона.
  • Если потребляемая мощность важнее, чем максимальная частота или динамический диапазон, можно использовать в качестве обеих микросхем малопотребляющий RR КМОП ОУ, например, TLC2252 ( сдвоенный, 35 μA на канал). В этом случае стоит пропорционально увеличить номиналы резисторов во входных цепях, потому что входной ток КМОП ОУ пренебрежимо мал для этой задачи.
  • Если интересен сдвоенный ОУ, хорошим выбором будет LM6132 - RR входы и выходы, скорость нарастания 14V/μs . В этом семействе есть варианты и побыстрее ( LM6142/52 ), но они имеют большие входные токи и потребляемую мощность.
  • Ещё один вариант: комбинированная микросхема – «усилитель-компаратор-опорный_источник» MAX951. Его использование рассматривалось, но выжать такие же параметры, как у комбинации на схеме 4.83 , ни из него, ни из специализированных таймеров, подобных LTC699x ( §7.1.4.B ) не удалось. Данная схема хороший пример результата, которого можно достичь, используя комбинацию лучших микросхем в наибольшей степени подходящих для решения конкретной задачи, по сравнению с использованием универсальных или модульных решений.

Упражнение 4.22
Покажите вывод формулы для рис. 4.83 . Проверьте заодно, что пороги переключения триггера Шмитта и ток интегратора соответствуют заявленным.

4.6.5 Реализация генератора: монтаж в отверстия против поверхностной технологии

Изначально электронные компоненты делали с выводами по противоположным сторонам корпуса ( аксиальные ), например, резисторы и конденсаторы или с вертикальным рядным расположением, как у микросхем в корпусах DIP . Современное производство сдвинулось в сторону исключительно компонентов для поверхностного монтажа, у которых соединение происходит с контактными площадками на керамическом или пластиковом корпусе. Примеры можно увидеть на рис. 1.2 , 4.1 и 10.23 .

Достоинствами поверхностной технологии являются меньший размер готовых изделий, повышение их электрических параметров из-за снижения индуктивности выводов и соединений.

Недостатками - сложность макетирования схемы как при непосредственной пайке на универсальную плату, так и при использовании тестовых панелек. Для выводной технологии оба способа доступны и удобны. Проблема усугубляется тем, что многие [* почти все ] компоненты с высокими характеристиками выпускаются теперь только в корпусах для поверхностного монтажа.

Грубо говоря, выбор сводится к трём вариантам.

  1. Ограничиться выводными компонентами ( если удастся раздобыть нужные ) и наслаждаться удобством макетирования и сборки.
  2. Двигаться в потоке и использовать в основном компоненты для поверхностного монтажа, разводя печатную плату для каждой своей схемы. [* И, к сожалению, для каждого нового варианта схемы] .
  3. Попытаться совместить достоинства обеих технологий, макетируя схемы с помощью выводных компонентов и адаптеров для поверхностных корпусов ( «переходников» ), которых нет в корпусах старых типов. Переходник представляет собой маленькую печатную плату, на которую паяется микросхема. По краям платы расположен ряд отверстий, предназначенных для внешних соединений. Эдакие самодельные выводные корпуса.

Авторы стараются использовать все варианты, но, к сожалению, быстрое исчезновение выводных компонентов делает третий подход лишь временной передышкой.

Чтобы сделать различия нагляднее, были разрисованы три варианта печатной платы для схемы 4.83 . В первом случае использовались только выводные компоненты, во втором - самые большие корпуса для поверхностного монтажа и в третьем - компактные поверхностные делали. Естественные размеры плат с габаритами корпусов и контактных площадок приведены на рис. 4.84 . Для выводного варианта использовались корпуса DIP и ¼W резисторы, для промежуточного – корпуса SOIC-8 для активных компонентов и 0805 для резисторов, в компактном - SOT-23 и 0603 39 . Последний вариант в 4.5 раза меньше, чем плата для монтажа в отверстия. Характеристики маленькой платы чуть выше за счёт снижения паразитных индуктивностей.

Рис. 4.84   Габариты печатных плат для генератора по схеме 4.83 . Использование компактных корпусов для поверхностного монтажа сократило площадь платы до 22% от габаритов платы для монтажа в отверстия. Дополнительными достоинствами поверхностного варианта являются широкий выбор компонентов и более высокие электрические параметры

4.6.6 Детектор нуля

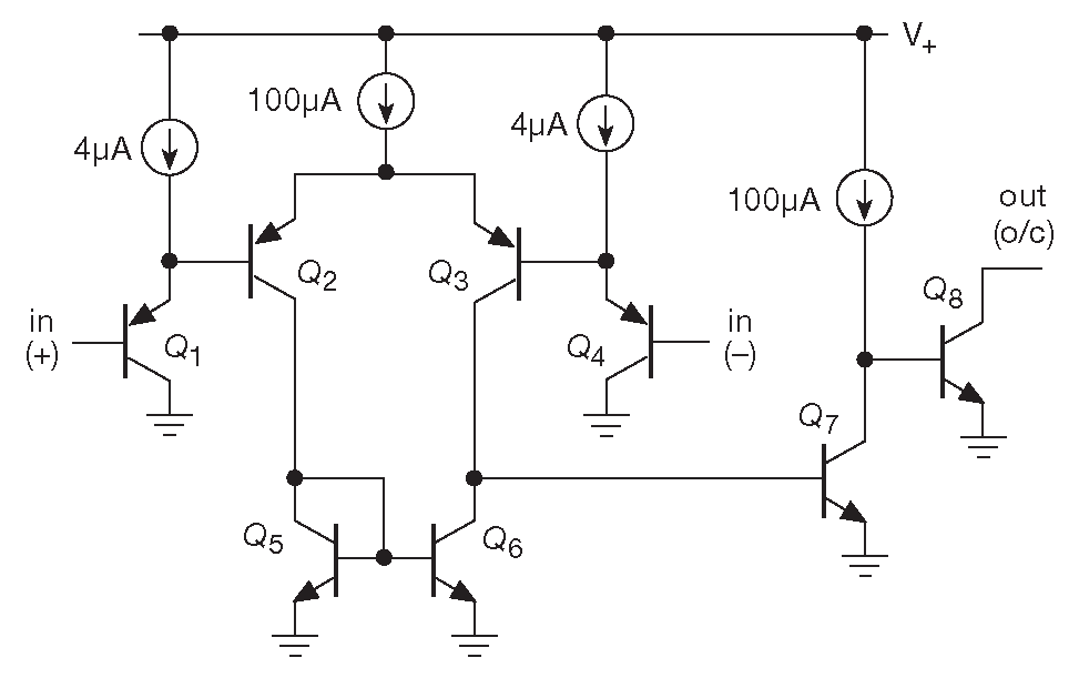
Пример иллюстрирует использование компаратора с однополярным питанием, который состоит в близком родстве с ОУ и работает с сигналами, которые могут достигать отрицательной шины питания. Схема 4.85 превращает входной сигнал со среднеквадратической амплитудой 150 V в прямоугольный с уровнями TTL логики ( 0 и +5V ). LM393 - компаратор, похожий на TLV3501 из предыдущего примера, который создан именно для таких задач. Его нельзя использовать в качестве усилителя, потому что его внутренний сдвиг фаз не отстроен должным образом и не допускает использование обратной связи без генерации. Кроме того, выходной каскад выполнен по схеме «открытый коллектор» и выходную линию требуется подтягивать к уровню питания ( \(R_7\) на схеме ). Внутренняя схема приведена на рис. 4.86 и очень похожа на схему ОУ ( рис. 4.43 ), за одним важным исключением: конденсатор частотной коррекции \( C_C\) отсутствует ( и нет транзистора верхнего плеча на выходе ). Компараторы подробно рассматриваются в §12.3 .

Рис. 4.85   Детектор нуля с защитой входа

Резистор \(R_1\) вместе с диодами \( D_1\) и \( D_2\) ограничивает размах входного сигнала уровнями –0.6 V и +5.6 V . Допустимая рассеиваемая мощность должна рассчитываться для максимальной величины входного сигнала. Делитель \(R_2R_3\) необходим, чтобы ограничить нижний предел на уровне 0.3 V , который требуется микросхеме. \(R_5\) и \(R_6\) обеспечивают гистерезис для триггера Шмитта, а \(R_4\) выравнивает уровни переключения [* может сигнала?] относительно земли. Входной импеданс, благодаря большому, относительно остальных резисторов, номиналу \(R_1\) , почти постоянен. LM393 выбран, потому что допускает входной сигнал на уровне земли, что упрощает работу с однополярным питанием.

Рис. 4.86   Внутренняя схема компаратора LM393

Упражнение 4.23
Покажите, что уровни переключения соответствуют указанным на схеме ±100 mV .

Дополнительные замечания

  • LM393 - старая разработка, поэтому нижняя граница допустимого входного диапазона жёстко ограничена уровнем –0.3 V , ниже которого выходной сигнал меняет полярность. В справочных данных такая патология носит название реверс фазы. В схеме за этот участок отвечает диод \( D_1\) и делитель \(R_2R_3\) . Другое возможное решение - подача на нижний конец \( D_1\) потенциала на одно падение на p-n переходе выше уровня земли ( рис. 5.81 ). Для современных моделей ОУ, например, LT1671 резистор \(R_3\) можно исключить. LT1671, кроме того, имеет внутренний подтягивающий резистор на +5V , поэтому можно выкинуть и \(R_7\) .
  • Порог переключения триггера Шмитта намеренно выровнен относительно земли, но, возможно, в иной ситуации это будет не лучшим решением. Скажем, если захочется точно синхронизировать фронт выходного сигнала с моментом перехода сигнала через ноль. Если исключить \(R_4\) , предел переключения для спадающего фронта станет равен 0V . Для тренировки можно подобрать номинал \(R_4\) для переключения при 0V на входе для возрастающего фронта. Проверить результат можно с помощью упражнения 4.24 .
  • Убрав \(R_5\) и оставив только емкостную обратную связь, можно установить оба порога в 0V , сохранив некоторые преимущества от гистерезиса. В этом случае гистерезис действует в момент перехода в течение постоянной времени \(τ=C_1R_6\) , истечение которой означает, что входной сигнала вышел из области переключения. Для синусоидального напряжения частотой 60 Hz можно выбрать \( C_1 \)=0.1 μF ( постоянная времени 0.5 ms ), но тут есть дополнительные обстоятельства, см. следующий пункт. Недостатком метода является появление требований по минимальной скорости нарастания и максимальной частоте сигнала. Можно, наверно, придумать более сложную схему с дополнительным компаратором так, чтобы входной порог принимал значение 0V после того, как сигнал проходит второй более высокий порог. Такое решение может вылиться в очень точную схему детектора нулевого уровня ( для обоих фронтов входного сигнала ) и без ограничений по скорости и т.п.
  • Следует с осторожностью подходить к вопросу увеличения ёмкости конденсатора \( C_1 \) . В схеме используется отрицательный переход на инвертирующем входе компаратора, и, если ёмкость заметно превысит несколько пикофарад, можно получить реверс фазы на выходе ( это достаточно распространённая болезнь компараторов затрагивает и LM393 ). Меняя схему в этом направлении, придётся использовать микросхему посвежее, у которой в справочных данных прямо указывается, что проблем с реверсом фазы у неё нет. Примером может служить MAX989.

Упражнение 4.24
При какой величине \(R_4\) на схеме 4.85 порог переключения для возрастающего фронта будет равен 0V ?

Упражнение 4.25
Попробуйте придумать пороговую схему с гистерезисом на нескольких компараторах, оба порога переключения которой были бы в точности равны 0V . Предполагается, что входной сигнал всегда проходит не менее чем 50 mV от уровня земли, прежде чем поворачивает обратно.

4.6.7 Таблицы операционных усилителей

В табл. 4.2 собрана репрезентативная коллекция удобных операционных усилителей, включающих многие из любимых моделей авторов. Она позволяет получить представление о цене и параметрах популярных микросхем. Таблицу полезно использовать как стартовую точку для любой разработки. Более полные списки можно найти в Части _5 , посвящённой разработке точных устройств ( табл. 5.4 - быстрые усилители, табл. 5.5 - точные, табл. 5.6 - усилители с автоподстройкой нуля ), и в Части _8 , рассказывающей о шуме ( табл. 8.3 - малошумящие усилители ).

35 В мире, где напряжение питания непрерывно снижается, классические ОУ, которые могут работать от ±15 V , начинают называть «высоковольтными». <-

36 Вопрос можно рассматривать как проявление индуктивного характера выходного импеданса ОУ ( рис. 4.53 ). В сочетании с ёмкостью нагрузки она формирует резонанс, а все сдвиги фаз, опять же, попадают в петлю обратной связи. <-

37 Обычно речь идёт о 25°C , что чуть выше, чем температура в обычном помещении, но можно оправдать такой выбор небольшим нагревом работающей схемы в закрытом корпусе. <-

38 См. врезку «Давеча не то, что нонеча» (Here Yesterday, Gone Today ) на стр. 273 . <-

39 Четырёхзначное цифровое обозначение корпуса резистора состоит из длины и ширины в сотых долях дюйма ( 0.25 mm ). Таким образом, корпус 0603 имеет размеры 0.06×0.03" ( 1.5×0.75 mm ). Цифры кажутся довольно небольшими, но это не предел: стандартные размеры включают 0402 и 0201 , т.е. последний имеет размеры 0.5×0.25 mm ! <-

Previous part:

Next part: