Шапка

7.1 (I) Генераторы

7.1.1 Введение в генераторы

Почти в каждом электронном приборе имеется какой-либо генератор тактовых импульсов или повторяющихся сигналов специальной формы. Если отойти чуть в сторону от очевидной группы собственно генераторов сигналов и генераторов импульсов, то обнаружится, что источник регулярного сигнала необходим в любых приборах, выполняющих периодические измерения или проводящих какие-либо циклические действия, или чья работа предполагает постоянную смену состояния или выдачу некоторой повторяющейся последовательности. Под такое описание подпадает почти любое электронное устройство. Например, генераторы или таймеры используются в цифровых мультиметрах, осциллографах, радиоприёмных устройствах, компьютерах и периферийных устройствах ( накопителях, принтерах, терминалах ), почти в каждом бытовом приборе ( часах, калькуляторах и любых устройствах, содержащих цифровой индикатор ), в любой потребительской электронике ( сотовых телефонах, камерах, устройствах записи и воспроизведения звука ) и прочих вещах, которых слишком много для прямого упоминания. А те схемы, где генератора нет, часто предполагают работу в паре с другими компонентами, источник сигналов имеющих. Не будет преувеличением сказать, что генератор какого-либо вида является обязательным элементом электронного устройства наравне с источником питания.

В зависимости от назначения, генератор может быть простым элементом, периодически меняющим своё состояние ( тактирование цифровых схем ), или основной задачей является стабильность и точность ( источник времени для частотомера ), или возможность подстройки ( генератор приёмника или передатчика ), а может создание импульсов точной формы ( генератор линейно возрастающего напряжения для аналого-цифрового преобразователя ).

В следующих параграфах произойдёт знакомство с наиболее популярными генераторами, начиная с простых RC колебательных цепей и заканчивая стабильными кварцевыми схемами. Своей задачей авторы видят не подробное описание всех возможных подробностей, но создание для читателя адекватной картины имеющихся вариантов и их применимости к тем или иным задачам.

7.1.2 Релаксационные генераторы

Очень простой генератор можно получить, если заряжать конденсатор через резистор ( или от источника тока ), а, после достижения напряжением заданного уровня быстро разряжать, после чего начинать новый цикл. Другой вариант схемы предполагает, что по достижении заданного напряжения внешнее устройство изменит направление тока на противоположное. В итоге получится генератор пилы в первом случае и треугольного сигнала во втором. Построенные таким образом схемы называют релаксационными . Они дёшевы и просты, а при аккуратной сборке могут иметь достаточную точность по частоте ( 1% ).

7.1.2.A Базовая схема релаксационного генератора на компараторе

В прошлом для построения релаксационных генераторов использовались компоненты с отрицательным сопротивлением - однопереходные транзисторы и неоновые лампы, но сейчас для таких задач берут операционные усилители, компараторы или специальные ИМС таймеров. Классический RC генератор показан на рис. 7.1A . Принцип действия несложен. Предполагаем, что при включении питания компаратор уходит в положительное насыщение ( на самом деле оба потенциала равновероятны, и до которого будет насыщаться выход неизвестно, но и безразлично ). Конденсатор начинает заряжаться в направлении шины +5V с постоянной времени RC. По достижении половины уровня питающего напряжения компаратор переходит в состояние отрицательного насыщения, т.к. включён по схеме триггера Шмитта. Конденсатор начинает разряжаться в направлении –5V с той же постоянной времени. Цикл повторяется бесконечно с периодом 2.2\(RC\) , независимо от напряжения питания.

Рис.7.1 (A)   Классический релаксационный генератор прямоугольного сигнала на компараторе ( или ОУ ). С двойным питанием и симметричным относительно земли выходом ( см. рис. 4.39 и §4.3.3 )

Упражнение 7.1
Покажите, что период равен указанному.

Компараторы с RR выходом ( см. §4.3.2.A , §12.1.7 и табл. 12.2 ) _1 выбирались за способность насыщаться точно на уровнях питания. Компаратор TLC3702 работает гораздо быстрее ( время распространения сигнала ∼5 ns ), чем ОУ, построенные по той же технологии, потому что ему не требуется отрицательная обратная связь и частотная коррекция для устойчивой работы с ней ( см. §4.9 ). Это хороший выбор для частот выше нескольких килогерц. Биполярный ОУ серии LM6132-54 также насыщается возле уровней питания и, в отличие от КМОП вариантов, может работать при ±15 V . Но если для схемы взять ОУ ( а не компаратор ), параметры схемы будут существенно зависеть от его скорости, потому что для прямоугольного сигнала важно как можно быстрее перескочить от одного уровня к другому. Даже LM6152 с \( f_T \)=75 MHz и скоростью нарастания на большом сигнале 45 V/μs сможет работать на частоте не выше 100 kHz . Отметим, что схема не требует от ОУ линейности, привычной отрицательной обратной связи в ней нет _2 , поэтому можно взять некорректированный усилитель ( §4.9 ) и поднять рабочую частоту.

Схему можно включать и с однополярным питанием, как показано на рис. 7.1B . Для этого требуется один дополнительный резистор. Устройство использует быстрые компараторы, которые выпускаются только под низкие напряжения питания. TLV3501 ( питание от +2.7 до +5.5 V ) имеет время распространения всего 3 ns и позволяет получать частоты на уровне десятков мегагерц, но здесь скучает на жалком десятке килогерц _3 .

Рис.7.1 (B)   Классический релаксационный генератор прямоугольного сигнала на компараторе ( или ОУ ). Однополярный вариант с номиналами на 10 kHz и ускоряющим конденсатором ( см. рис. 4.39 и §4.3.3 )

Если для зарядки конденсатора вместо резистора использовать источник тока, можно получить хороший источник треугольных импульсов. Построенную по этому принципу схему с отличными параметрами можно найти в §4.3.3 .

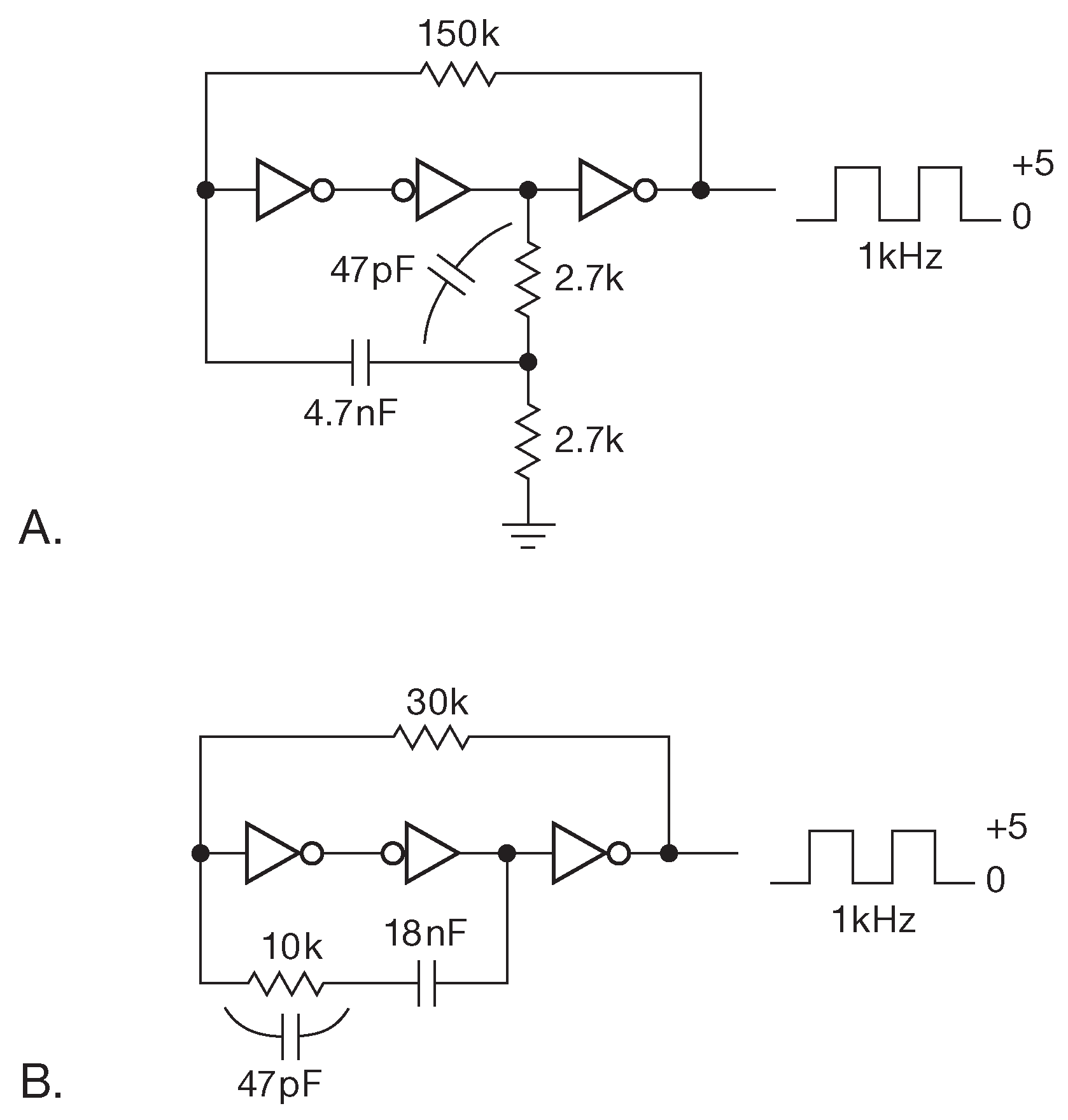
7.1.2.B Релаксационные генераторы на КМОП логике

Вместо ОУ и компараторов простейший релаксационный RC генератор можно собрать на элементах цифровой КМОП логики ( Часть 10 и далее ). На рис. 7.2A показана схема на инверторах, которую можно часто встретить в литературе _4 . Её достоинством является простота, а недостатком то, что она не работает . Каждый фронт выходного сигнала украшен высокочастотной ( ∼100 MHz ) паразитной генерацией. Происходит это из-за относительно длинных фронтов сигнала на входе первого инвертора ( за затягивание ответственна емкостная нагрузка ). К счастью, исправляется дефект легко: надо добавить небольшой ускоряющий конденсатор ( \( C_2\) на рис. 7.2B ). Рис. 7.3 показывает результаты работы обеих схем. [* См. также комментарий к данной схеме в ##ADI ##ZkB AD_an_280 и примеры правильных схем на рис. 7.38A-C ]

Рис.7.2   Релаксационный генератор на цифровых микросхемах ( инверторах ). (A) Схема имеет типовую проблему ( см. текст ). (B) Купирование паразитного возбуждения с помощью ускоряющего конденсатора \( C_2\)

Рис.7.3   Простая схема 7.2A склонна к паразитной генерации. Два верхних луча показывают возбуждение на частоте ∼90 MHz на возрастающем и спадающем фронтах сигнала 1 kHz ( использовался элемент 74HC04 с питанием +5V ). Ускоряющий конденсатор 47 pF ( рис. 7.2B ) полностью устраняет проблему. По горизонтали 40 ns/div , по вертикали 5 V/div

За счёт заряда конденсатора \( C_1 \) защитные диоды на логическом входе переходят в проводящее состояние в каждом цикле, что вызывает некоторое беспокойство. Недостаток не смертельный, потому что ток ограничивается резистором \(R_2\) , но если такое положение действует на нервы, можно использовать схему 7.4A . Там делитель 2:1 уменьшает размах напряжения на конденсаторе и предотвращает появление на входе режима ограничения. Схема 7.4B - ещё один вариант генератора на логике, который учитывает склонность к паразитной генерации. Надо заметить, что тестовые образцы, собранные на универсальных платах, всё равно требовали ускоряющего конденсатора 47 pF для подавления паразитного возбуждения.

Рис.7.4   Варианты релаксационных генераторов на логических элементах. (A) Двукратное снижение размаха напряжения на конденсаторе избавляет от режима ограничения защитных диодов ( Разработка J. Thompson ). (B) Улучшение стабильности за счёт добавления выходного буфера ( разработка E. Wielandt ). Обе схемы требуют ускоряющего конденсатора 47 pF для предотвращения паразитного возбуждения

Можно сделать ещё более простой генератор на КМОП логике, просто охватив инвертор с триггером Шмитта на входе обратной связью с помощью RC цепи ( рис. 7.5 ). Он гарантированно будет работать и выдавать сигнал с чистыми фронтами и логическими уровнями. К сожалению, точно определить частоту, на которой генератор заведётся, затруднительно, т.к. величина гистерезиса логических элементов - неконтролируемый параметр. Он нужен, чтобы обеспечить чистый переход для медленно меняющихся входных сигналов ( полезное само по себе свойство ), а не для построения прецизионных схем. Скажем, для 74HC14 указывается только, что величина гистерезиса ( разница между верхним и нижним порогами переключения ) попадает в диапазон от 0.5 до 1.5 V _5 . Данный факт означает возможность 50% разброса по частоте двух одинаковых схем с одинаковыми величинами R и C. Частота зависит и от напряжения питания. Авторы обнаружили у схемы 7.5 почти линейную зависимость частоты от напряжения. Наконец, выходной сигнал нестабилен в терминах постоянства положения фронта. У схемы наблюдается «джиттер» [* см. §7.1.10 ] в пределах нескольких процентов для фронтов двух соседних импульсов ( такая разница уже заметна на глаз ). Картину довершает чувствительность к наводкам по шинам питания.

Рис.7.5   Наипростейший генератор на КМОП элементе

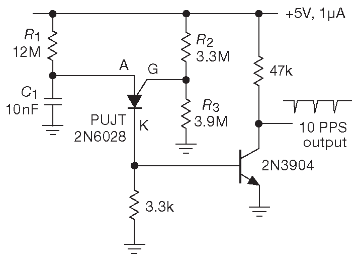
7.1.2.C Релаксационный генератор на однопереходном транзисторе

Есть несколько путей построения релаксационных генераторов, использующих компоненты с «отрицательным сопротивлением»: туннельных диодов, газоразрядных трубок, динисторов и однопереходных транзисторов. Схема 7.6 использует однопереходный транзистор - трёхвыводной четырёхслойный ( pnpn ) прибор. Он выглядит как разомкнутая цепь до тех пор, пока напряжение на конденсаторе ( т.е. аноде «A» ) не превысит потенциал затвора ( «G» ) на одно падение на p-n переходе ( величина выставляется делителем \(R_2R_3\) ) . В этот момент однопереходный транзистор переключается в состояние короткого замыкания между анодом ( «A» ) и катодом ( «K» ), разряжая конденсатор и начиная новый цикл. Разрядный ток вызывает срабатывание транзисторного ключа, который кратковременно замыкает выходную линию на землю. С указанными номиналами генератор будет выдавать импульсы длительностью 10 μs [* \(RC\)=10 nF×3.3 kΩ ] с частотой 10 Hz . Общий ток потребления составит 1 μA .

Рис.7.6   Релаксационный генератор на однопереходном транзисторе

В продолжение темы на рис. 7.7 показаны две простенькие схемки, напоминающие о прежних временах. Они также используют эффект отрицательного сопротивления, но при несколько более высоких рабочих напряжениях. В первой используется неоновая лампа, а во второй - динистор - ещё один 4-слойный прибор, который часто ставят в цепь запуска тиристора в системах регулировки освещения с фазоимпульсным управлением.

Рис.7.7   Необычные релаксационные генераторы на приборах с отрицательным сопротивлением ( имеющих обратную ветвь на вольтамперной характеристике ). Динисторы HT32 и ST32 фирмы Littelfuse были сняты с производства в 2009, но аналогичный по параметрам DB3 выпускается минимум тремя производителями

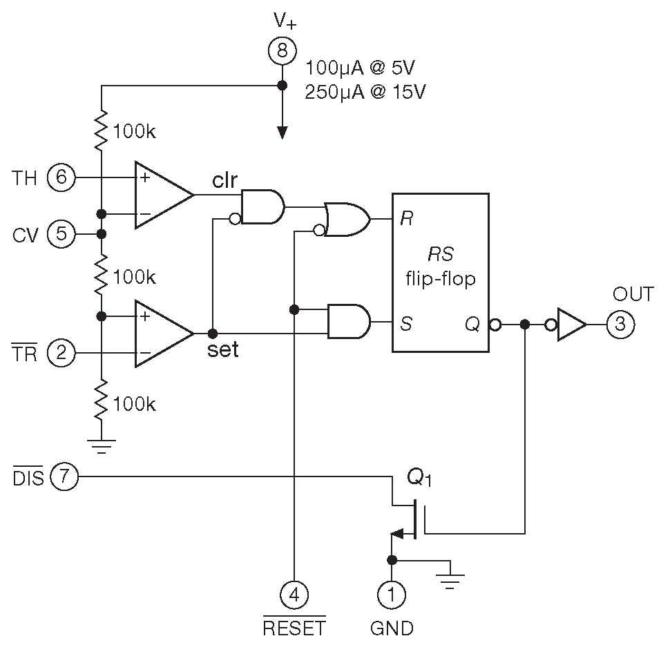
7.1.3 Классическая микросхема генератора: таймер 555

На следующем уровне для построения релаксационных генераторов используются уже специализированные ИМС таймеров. Наиболее популярная из них - таймер 555, созданный в 1971 Гансом Камензиндом (Hans Camenzind ) из фирмы Signetics. С микросхемой связаны некоторые заблуждения, поэтому обсуждение начнётся с рассмотрения эквивалентной схемы ( рис. 7.8 ). Некоторые элементы пришли из цифрового мира ( Часть 10 и последующие ), поэтому прямо сейчас стать экспертом по 555 не получится. В целом работа несложна. Выход переходит в ВЫСОКОЕ состояние ( близко к потенциалу «V+» ), когда на «/TR» приходит активный сигнал, и остаётся в этом состоянии, пока не будет активирован вход «TH» . После чего выход переходит в НИЗКОЕ состояние ( близко к уровню земли ), при этом ключ \(Q_1\) переключается в проводящее состояние. Вход «/TR» активируется напряжением, которое ниже (1/3)\( V_+\) , а «TH» - напряжением выше (2/3)\( V_+\) .

Рис.7.8   Блок-схема легендарного таймера 555 в современном КМОП исполнении

Самый простой способ разобраться, как работает 555, посмотреть на пример ( рис. 7.9 ). До момента включения конденсатор разряжен, поэтому при подаче питания 555 срабатывает и на выходе появляется ВЫСОКИЙ уровень, ключ \(Q_1\) размыкается, а конденсатор \( C \) начинает заряжаться от +15 V через \(R_A+R_B\) . Когда напряжение на нём достигнет (2/3)\( V_+\) , т.е. +10 V , срабатывает вход «TH», заставляя выход переключиться в НИЗКОЕ состояние. \(Q_1\) замыкается и подключает конденсатор \( C \) через резистор \(R_B\) к земле. Когда \( C \) разрядится до уровня (1/3)\( V_+\) ( +5V ), цикл повторится. Напряжение на \( C \) постоянно ходит между уровнями (1/3)\( V_+\) и (2/3)\( V_+\) с периодом T=0.693\(( R_A+2R_B )C\) . На выходе при этом появляется прямоугольный _6 сигнал.

Рис.7.9   Таймер 555 включённый по схеме генератора

Упражнение 7.2
Покажите, что период соответствует приведённой формуле и не зависит от уровня питания.

Из оригинального 555 ( сделанного по биполярной технологии ) получается вполне приличный генератор со стабильностью порядка 1% . Таймер может работать при напряжении от 4.5 до 16V _7 , сохраняя хорошую стабильность по частоте, независимо от колебаний питания, потому что опорные уровни переключения меняются с той же пропорции, что и питающее напряжение. 555 можно использовать в качестве таймера, формирующего импульсы любой длительности ( см. §7.2.1.E ) и много других вещей. Это настоящий универсальный конструктор, содержащий компаратор, логику и триггер. В своё время вся электронная индустрия соревновалась в придумывании новых способов применения этой микросхемы.

Предупреждение для биполярных 555 . Многие варианты этой ИМС ( а также некоторые другие микросхемы таймеров ) создают мощные иголки по цепям питания ( до 150 mA ) при каждом переключении выхода _8 . Микросхема требует фильтрующего конденсатора большой ёмкости в непосредственной близости от корпуса, но даже с ним 555 склонен к дублированию импульса на выходе. КМОП версии ведут себя лучше, но тоже не свободны от таких проблем.

7.1.3.A КМОП вариант 555

Кое-какие не особо желательные параметры оригинального биполярного таймера 555 ( высокое потребление, сквозной ток при переключении, дублирование импульса и невозможность работы при низком напряжении ) были исправлены в КМОП вариантах. Их легко отличить по сочетанию 555 в обозначении. Большая часть того, что авторы смогли найти вместе с основными параметрами, перечислена в табл. 7.1 на стр. 430 . Отметим возможность работы при очень низком напряжении ( до 1V ) и скромный потребляемый ток. Они работают на более высоких частотах, чем оригинальный 555, имеют полный размах питания на выходе, как минимум на средних нагрузках, зато их выход слабее, чем у оригинального 555. Все ИМС, кроме оригинала и ZSCT1555, относятся к КМОП микросхемам.

7.1.3.B 50% скважность

Генератор на 555 с рис. 7.9 выдаёт прямоугольный сигнал, скважность которого ( отношение ВЫСОКОГО состояния выхода к периоду следования ) всегда больше 50% . Происходит это, потому что заряжается конденсатор через последовательно включённые резисторы \(R_A+R_B\) , а разряжается через один \(R_B\) , т.е. быстрее. Но можно взять КМОП 555, у которого размах сигнала на выходе достигает уровней питания, а скважность в точности равна 50% для схемы 7.10 A . Здесь используется единственный резистор и для зарядки, и для разрядки. Конденсатор при этом либо заряжается в направлении \( V_+\) с порогом (2/3)\( V_+\) , либо разряжается в направлении 0V с порогом (1/3)\( V_+\) . Похоже на двух человек, перебрасывающих друг другу мяч, за которым гоняется, пытаясь поймать, собака _9 . Можно показать, что частота в такой схеме равна \( f_{osc} \)=0.72/\(RC\) .

Рис.7.10   Генераторы на КМОП 555. (A) Со скважностью 50% ( меандр ). (B) С постоянной частотой, но переменной скважностью ( длительностью импульса )

Упражнение 7.3
Покажите, что этот результат корректен.

7.1.3.C Управление скважностью

На рис. 7.10B показан способ изменения скважности сигнала от 0 и до почти 100% при неизменной частоте следования. Частоту можно было бы считать совершенно постоянной и независимой от настройки скважности, если бы не эффект падения напряжения на диоде при зарядке. Чтобы уменьшить его воздействие, взят диод Шоттки SD103C ( \( V_F\)=0.3 V при 10 mA ).

Упражнение 7.4
Покажите, что \( f_{osc} \)=1.44/\(RC\) .

7.1.3.D Генератор пилообразного напряжения

Если заряжать конденсатор от источника тока, то можно получить генератор линейно возрастающего ( «пилообразного» ) напряжения. Как это делается с помощью источника тока на pnp транзисторе, показано на схеме 7.11A . Напряжение растёт до уровня (2/3)\( V_+\) , затем быстро разряжается через ключ внутри 555 ( вывод «/DIS» ) до (1/3)\( V_+\) , и цикл повторяется. Линейно возрастающее напряжение присутствует на выводе конденсатора, и его надо буферировать с помощью повторителя с высоким входным импедансом на ОУ. Практическая реализация схемы показала, что для небольших емкостей конденсатора разряд происходит столь быстро, что нижняя точка «пилы» успевает уйти ниже (1/3)\( V_+\) , прежде чем ключ разомкнётся. В качестве лекарства используется низкоомный резистор последовательно с выводом «/DIS», подобранный для постоянной времени порядка 5 μs 10 .

Рис.7.11   Генераторы пилообразного напряжения на КМОП 555. (A) Источник тока на pnp транзисторе заряжает \( C_1 \) . Для предотвращения глубокого разряда ниже уровня (1/3)\( V_+\) используется низкоомный резистор. (B) Задержка спадающего фронта на «/TR» вызывает полный разряд до 0V

Есть альтернативный вариант ( рис. 7.11B ) - задержать спадающий фронт на «/TR», чтобы обеспечить гарантированный разряд до 0V . Для показанных на схеме номиналов достаточно 1 μs .

Table 7.1 555-type Oscillators^

Notes: (a) all are CMOS except first two (bipolar ) entries. (b) Io (mA ) at VO=0.3 V. (c) Io (mA ) at Vsat=1.7 V. (d) min, @ Vs=1.5 V. (e) Io (mA ) at Vsat=±0.35 V and Vs=1.5 V. ( f) at Vs=1V. ( g ) at Vs=8V. ( t ) typical.

На рис. 7.11B изображён символ источника тока, потому что кроме pnp транзистора существуют и иные варианты подобных источников. На рис. 7.12 показаны несколько схем, в том числе 2-выводных. В §3.2.2 говорилось, что полевой транзистор с p-n переходом, у которого затвор соединён с истоком, превращается в источник тока, который требует для своей работы чуть больше 1V . Такие элементы на токи от 0.47 до 4.7 mA доступны в 2-выводных корпусах и способны работать при напряжении до 100 V . LM334 - ИМС плавающего 2-выводного источника тока. Она имеет вывод задания величины тока резистором ( с коэффициентом примерно 60 mV/\(R\) 11 ) и рабочий диапазон от ∼1V до 40 V . REF200 - интегральный термокомпенсированный плавающий ( 2-выводной ) источник тока величиной 100 μA ( 2 шт. ), содержащий в том же корпусе токовое зеркало, позволяющее масштабировать выход. Рабочий диапазон 2..40 V .

Рис.7.12   Источники тока для генератора пилы

Логометрический генератор пилы

Небольшое отступление по поводу интересного варианта схемы. Во многих случаях хочется иметь источник тока, который не зависит от напряжения питания. REF200 в этом отношении вполне хорош: его ток меняется менее чем на 0.1% для изменения напряжения от 2 до 30 V ( см. рис. 9.37 ). Это как раз то, что требуется в схеме 7.11B , если пороги 555 не меняются. Но если напряжение питания изменится, то пропорционально изменятся и пороги ( (1/3)\( V_+\) и (2/3)\( V_+\) ), а значит, изменится и частота генерации. Та же картина будет наблюдаться при питании от батареи «9V».

Есть красивый способ обхода данной проблемы - использование источника тока, пропорционального напряжению питания. Такой источник будет компенсировать изменение частоты, возникающее из-за изменения порогов переключения. Эта элегантная и мощная техника носит название логометрической . Простой источник на pnp транзисторе ( рис. 7.12A ) - почти то, что требуется. Он работает почти в точности как требуется, если не учитывать падение база-эмиттер ( ∼0.6 V ), но данный недостаток лечится добавление цепи компенсации напряжения \( V_{BE}\) .

Рассмотрим рис. 7.13 . На первой схеме дополнительный диод в базовом делителе привносит падение, примерно совпадающее с напряжением база-эмиттер. Неплохо, но не идеально:

  1. компенсация \( V_{BE}\) получается недостаточно точной и
  2. падение на диоде означает, что падение на \(R_1\) не вполне пропорционально \( V_+\) ( объясните почему ).

Рис.7.13   Источники тока с выходом, примерно пропорциональным напряжению питания ( \(I_{out}∝ V_+\) ) , позволяющие снизить в схеме 7.11 зависимость \( f_{out} \) от напряжения питания

Указанный недостаток исправляет схема 7.13B , где база \(Q_1\) точно отслеживает \( V_+\) , а его \( V_{BE}\) в обратном направлении компенсирует прямое падение на переходе \(Q_2\) . Неидеальность только в том, что напряжения \( V_{BE}\) двух транзисторов чуть различаются как из-за разной структуры полупроводников, так и из-за разницы их токов \(I_C\) ( в соответствии с эффектом Эберса-Молла ). Третья схема исправляет проблему разницы \( V_{BE}\) за счёт использования согласованных транзисторов, работающих с одинаковыми токами, но проблема не полной пропорциональности тока со схемы 7.12A остаётся, т.е. ток через «программирующий» резистор \(R_p\) пропорционален ( \( V_+–V_{BE}\) ) . Следует отметить, что 7.12C - схема классического токового зеркала из §2.3.7 .

7.1.3.E Генератор треугольного сигнала

На рис. 7.14 показан способ получения треугольного сигнала на КМОП 555. Меандр с полным размахом питания используется для создания источника тока переменного направления, формирующего треугольник с уровнями (1/3)\( V_+\) и (2/3)\( V_+\) на конденсаторе. Конструкция из диодов - уже знакомый мостовой выпрямитель ( §1.6.2 ). Здесь он используется, чтобы «обмануть» двухвыводной источник тока: для него ток всё время течёт в одном направлении, в то время как остальная схема видит двунаправленный источник тока. ( Такое включение можно рассматривать как подачу на источник тока выпрямленного внешнего сигнала переменной полярности ). Здесь используются диоды Шоттки, чтобы снизить падение напряжения на мосте. Как и в схеме генератора пилы, сигнал с высоким импедансом требует буферирования. Схема получилась простая, за что следует благодарить удобную начинку 555, но параметры её даже близко не столь хороши, как параметры схемы 4.39 ( стр. 239 ) или 4.83 ( стр. 267 ).

Рис.7.14   Генератор треугольного сигнала на 555. Схема требует плавающего ( 2-выводного ) источника тока, как, например, варианты 7.12B-D

Упражнение 7.5
Подтвердите, что понимаете, как работают схемы на рис. 7.11 и 7.14 , рассчитав частоту сигнала в каждом случае.

7.1.4 Другие ИМС релаксационных генераторов

Классический 555, породивший совместимых и улучшенных КМОП последователей, жив и хорошо себя чувствует. Он достаточно универсален, чтобы решать массу задач, включая генераторы задержек и импульсов, о которых будет речь далее. Но с 1971 года, когда 555 появился на рынке, в полупроводниковой электронике случился некоторый прогресс, появились несколько интересных современных кристаллов, возможно, лучше подходящих под какие-либо задачи 12 . Вот несколько, любимых ИМС авторов.

7.1.4.A Серии LTC1799 и LTC6900

Замечательные микросхемы, названные в Linear Technology «кремниевыми генераторами». LTC1799 работает от одного источника от 2.7 до 5.5 V , потребляя порядка миллиампера, и выдаёт прямоугольный сигнал с 50% заполнением, чья частота в диапазоне 1 kHz...33 MHz устанавливается единственным резистором ( или источником тока ). Внутри есть переключаемый делитель N=1, 10, 100 , выбираемый уровнем на выводе «DIV» (НИЗКИЙ, обрыв, ВЫСОКИЙ ). Вот так просто, один внешний элемент, и всё уже работает! Параметры очень недурны: точность ±0.5% тип., температурная стабильность ±0.004%/°C и коэффициент напряжения ±0.05%/V . Схема включения дана на рис. 7.15 . Аналогичная серия LTC6900 потребляет чуть меньше, подразделяется на две группы по частоте: LTC6905 ( 17 MHz...170 MHz ) и LTC6903/4 ( 1 kHz...68 MHz , программируется через 3-проводный последовательный интерфейс). LTC6903/4 хорошо ложатся на схемы с микроконтроллерами ( Часть 15 ), которые без проблем могут слать цифровые команды куда ни попадя.

Рис.7.15   LTC1799 и её потомки выдаёт стабильный прямоугольный сигнал с полным размахом питания и управляется единственным резистором

График 7.16 показывает зависимость частоты от сопротивления резистора. Если больше нравятся уравнения, то вот вам, наслаждайтесь: \[ f_{osc}=\frac{1}{N}·\frac{100}{R(\mathrm{kΩ})} \qquad \mathrm{MHz} \]

Рис.7.16   Программирование выходной частоты в LTC1799. LTC рекомендует придерживаться жирных линий для большей точности

Частота задаётся входным током на выводе «SET», поэтому подстраивать её можно внешним источником тока ( в книге такие генераторы будут зваться «ICO» - current(I) controlled oscillator. [* Это единственное место где используется такое название ] ). Следует иметь в виду, что потенциал вывода «SET» располагается примерно на 1.13V ниже положительного питающего напряжения. Для токового управления справочные данные указывают диапазон 5..200 μA . Переключение диапазонов работает как обычно и может выполняться с помощью логического элемента с тремя состояниями или пары транзисторных ключей. Работа с выводом «SET» относительно уровня \( V_+\) несколько неудобна. В справочных данных приводится один метод подачи управляющего напряжения, использующий второй резистор, чтобы добавлять или вычитать часть тока, задаваемого \(R_{SET}\) , но на этом пути имеются некоторые проблемы, и, возможно, собрать внешний источник тока будет всё же правильнее.

7.1.4.B «Т-блохи» LTC699x

Через несколько лет после LTC1799/6900 Linear Technology выкатила «Т-блох» - серию времязадающих чипов, которые могут выполнять функции генераторов, ШИМ контроллеров, моностабильных одновибраторов и элементов задержки/защиты от дребезга. Вместо того чтобы делать один многоногий кристалл под все задачи, фирма выпустила разные микросхемы, упаковав их в корпус SOT23-6 и DFN ( 2×3 mm ) 13 . ИМС имеют сходные параметры: питание от 2.25 до 5.5 V , исходная точность ∼2% , управление одним резистором и один аналоговый вывод управления режимами/диапазонами, коих в отличие от LTC1799/6900 16 , а не 3 . Вот список Т-блох, доступных на момент написания книги.

Part # Function Total Range Comments LTC6990 VCO 488 Hz-2 MHz 16:1 tuning range, as eight octave (x2 ) ranges LTC6991 LEosc; 29 ?Hz-977 Hz 1 ms-9.5hr, timer as eight x 8 ranges LTC6992-x PWM 3.8 Hz-1 MHz 0%-100%, 5%-100%, 5%-95%, or 0%-95% LTC6993-x One-shot 1 ?s-34s normal or retrig; rising or falling edge LTC6994-x delay/ 1 ?s-34s delay single or all edges; debounce reject narrow pulse

LTC6991 помогает решить проблемы создания сверхнизкочастотного генератора с рабочим диапазоном от 30 микрогерц до 1 kHz . Если рассматривать схему в качестве таймера, то речь идёт о периодах от 1 миллисекунды до 9 часов. Можно выбрать один из восьми диапазонов «центральной» частоты ( когда \(R_{SET}\)=200 kΩ ), которые отстоят друг от друга в пропорции 1:8 ( 0.00012, 0.001, 0.008, 0.064, 0.5, 4, 32 и 250 Hz ). Внутри выбранного диапазона внешний \(R_{SET}\) ( 50...800 kΩ ) подстраивает частоту в диапазоне 16:1 . Например, для диапазона 4Hz можно плавно перестраивать выход с 1 Hz ( \(R_{SET}\)=800 kΩ ) до 16 Hz ( \(R_{SET}\)=50 kΩ ).

А теперь интрига: как можно выбрать какой-либо из 16 режимов работы ( восемь диапазонов, две полярности ) с помощью единственного вывода и без последовательных интерфейсов? Легко! В микросхеме есть 4-разрядное АЦП ( 16 уровней ), для которого опорным напряжением полной шкалы служит шина питания. Напряжение на входе преобразуется в целое число DIVCODE от 0 до 15 . Задать постоянный управляющий уровень от 0 до \( V_+\) проще всего парой резисторов на выводе «DIV» 14 . Выход такого делителя ( назовём его \( V_k\) ) должен попадать в середину одной из 16 подуровней от 0 до \( V_+\) . Т.е. нужны два 1% резистора, которые помогут получить напряжение \( V_k=V_+\)×(2k+1)/32 , чтобы выбрать DIVCODE равное k 15 . Полученное число будет определять частотный диапазон и полярность сигналов «OUT» и «RST».

Для примера, на рис. 7.17 показано, как создавать прямоугольный сигнал 1 Hz с уровнями 0 и +3.3 V . Здесь выбран диапазон 0.5 Hz ( k=3 ), для которого делитель должен иметь отношение \(R_2/( R_1+R_2 )\)=7/32 . Затем выбираем \(R_{SET}\)=95.3 kΩ для \( f_{out} \)=1.0 Hz в соответствии с формулой из справочных данных \[ T=\frac{1}{f_{out}}=\frac{R_{set}}{50 kΩ}·n_{DIV}·1.024×10^{-3} \]

Рис.7.17   Задание двумя резисторами режима генератора на 1 Hz

где T в секундах, а внутренний делитель \(n_{DIV}\) микросхемы определяется 16 из DIVCODE по соотношению \(n_{DIV}=2^{3k}\) , т.е. здесь \(n_{DIV}\)=512 . Потребляет ИМС немного: ненагруженная схема ест около 0.1 mA . [* А делитель установки режима сколько ест ? ] .

Чуть дальше в этой части есть другой пример, использующий LTC6991 – «Питание на час» ( рис. 7.65 ). В §7.2.4 будут показаны и другие члены семейства.

7.1.4.C Генератор + делитель частоты

Ещё один класс генераторов и таймеров использует генератор ( релаксационный ли ещё какой-нибудь ), к которому пристроен цифровой счётчик. Это позволяет формировать большие задержки, не подбирая огромных сопротивлений и емкостей. Примером подобных микросхем служат 74HC4060 и MAXIM ICM7240/50/60. Эти КМОП ИМС выдают на выход один импульс на N тактов генератора 17 , потребляя при этом доли миллиампера. Такие таймеры ( и близкие аналоги ) очень хороши для задержек от нескольких секунд до минут.

Более свежие члены данной группы - LTC6903/4 и серия DS1070/80 фирмы MAXIM. Микросхемы LTC работают при тех же напряжениях, что и LTC1799/6900 и выдают прямоугольный сигнал с полным размахом питания с частотой от 1 kHz до 68 MHz , но им уже не нужны внешние компоненты. Частота задаётся парой чисел, передаваемых по последовательной шине ( 4-разрядный множитель и 10-разрядный код частоты. Звучит, возможно, не слишком понятно, но на самом деле является тривиальной задачей для любого микроконтроллера, который в настоящее время можно обнаружить практически в любой схеме. Подробное знакомство с микроконтроллерами произойдёт в Части 15 .

DS1070/80 - серия «EconOscillators» похожа в части задания частоты с использованием последовательной цифровой линии, но хранит полученные числа в постоянной памяти, которую достаточно записать один раз, или когда требуется заменить настройки. Самым интересным представителем серии является DS1085, который позволяет задавать с помощью четырёх чисел частоту из диапазона от 8.1 kHz до 133 MHz с точностью 1/1000 . Беда в том, что общая точность этого «однокристального генератора» составляет всего 1% , т.е. разрешение при задании частоты несравнимо выше и точности, и стабильности. Данную микросхему «1%-генератора» следует рассматривать в качестве простого источника частоты для полевых условий 18 .

Существует расширенный вариант техники «деления-на-N», называющийся фазовая автоподстройка частоты ( PLL ). Она разбирается в §7.1.8.B и в Части 13 .

7.1.4.D Генераторы, управляемые напряжением

Следующим классом ИМС генераторов являются «генераторы, управляемые напряжением» ( VCO ), выходную частоту которых можно подстраивать в некоторых пределах входным управляющим напряжением. Данный принцип использовался в генераторе на 555, где для зарядки конденсатора использовался источник тока. Несколько дополнительных компонентов позволили бы управлять током с помощью внешнего сигнала. Задач для управляемых напряжением генераторов существует великое множество, потому много и самых разных предложений от производителей микросхем. Некоторые варианты имеют частотный диапазон свыше 1000:1 . Примерами могут служить оригинальный NE566 и более поздние разработки ICL8038, MAX038, XR2206/7 и 74LS624-9.

Скажем, серия 74LS624 выдаёт прямоугольный сигнал до 20 MHz и использует для задания исходной частоты внешнюю RC цепь. «Горячий» VCO типа 1648 достигает 200 MHz , в гигагерцовом диапазоне используются методы, основанные на диодах Ганна и YIG генераторах.

Если важна линейность, можно взять прецизионные преобразователи напряжение-частота AD537, LM331 или AD650 с нелинейностью 0.15, 0.01 и 0.005% соответственно. Большая часть VCO использует зарядку и разрядку конденсатора током, а значит, позволяет получить на выходе треугольный сигнал. Классический XR2206 фирмы Exar идёт ещё дальше. В нём есть несколько «мягких» ограничителей, которые деформируют треугольник до чего-то отдалённо напоминающего синус. Фирма называет результат синусопохожим . В зависимости от номиналов внешних компонентов можно получить сигнал от долей герца и до 1 MHz 19 с диапазоном перестройки 1000:1 и температурным коэффициентом частоты 0.002%/°C . Их можно использовать и как генератор треугольного сигнала с возможностью подстройки скважности от 1 до 99% .

В Части 13 будут описаны некоторые дополнительные методы построения VCO для преобразования напряжения в частоту. Они относятся к синхронным , т.е. требуют внешнего источника стабильной частоты. Импульсы с такого источника пропускаются на выход или блокируются в такой пропорции, чтобы средняя частота на выходе была пропорциональна напряжению на входе, см. §13.8.1 и §13.9 .

Микросхемы VCO иногда имеют довольно неудобную привязку управляющего напряжения ( например, к положительному питанию ) и сложные схемы симметризации выходного синусоидального сигнала. По мнению авторов самый лучший VCO ещё не придуман. Многие ИМС можно включать с кварцевым кристаллом для большей точности и стабильности. В такой схеме кристалл ставится вместо конденсатора.

VCO можно делать и не на релаксационных цепях ( т.е. не на токовом управлении ). LC генератор из §7.1.5.D подстраивается с помощью варакторов или конденсаторов переменной ёмкости с электрическим управлением. Правда, диапазон подстройки гораздо уже ( обычно 1...10% ). Ещё скромнее диапазон «сдвига» частоты кварца - порядка 0.01% . Прочие варианты ( на диодах Ганна, диэлектрических резонаторах, YIG генераторах, цепочках инверторов с управлением по питанию и прочие ) позволяют регулировать частоту различными способами и являются основой для синтеза частот на основе фазовой автоподстройки ( §13.13 ).

1 В случае TLC3702 или LMC6762. <-

2 В схеме присутствует положительная обратная связь, которая заставляет ОУ переключаться между состояниями положительного и отрицательного насыщения. <-

3 Если интересен минимально возможный ток потребления, можно взять LPV7215. Он работает за менее чем 1 μA тока, но имеет время распространения ∼10 μs . Чтобы получить малый рабочий ток всей схемы потребуется увеличить номиналы резисторов до, скажем, ∼10 MΩ . Это вполне приемлемое значение, потому что входной ток компаратора меньше 1 pA . <-

4 Например, в справочных данных на 74HC4060 или в предыдущей редакции этой книги. <-

5 В спецификации есть и величины для каждого порога, и точность у них та же: порог для возрастающего фронта лежит между 1.8 и 3.5 V , а для спадающего - между 1.0 и 2.5 V [* для питания +5V ] . <-

6 Термин «прямоугольный» используется, чтобы отличить сигнал от аналоговых явлений, например, экспоненты заряда на конденсаторе. В данном случае сигнал 2/3 времени находится в состоянии ВЫСОКИЙ и 1/3 - в состоянии НИЗКИЙ. <-

7 Напряжение питания биполярного ZSCT1555 может быть и ниже, а некоторые КМОП версии могут работать от 0.9V , см. табл. 7.1 . <-

8 Исправленные версии громко заявляют об этом в своих справочных данных, как, например, MC1555 IttyBitty™ RC Timer/Oscillator фирмы Micrel: «Иголки от сквозного тока на входе отсутствуют». <-

9 «Эта музыка будет вечной если я заменю батарейки» <-

10 Измерения показали, что напряжение не опускается ниже порога, если проводить разряд в течение 1 μs для LMC555, 5 μs для ICL7555 и 10 μs для биполярного 555. <-

11 Это PTAT элемент, т.е. ток пропорционален абсолютной температуре. <-

12 Так как разработки это современные, альтернатив корпусам для поверхностного монтажа нет. Это недостаток, если требуются удобные для макетирования корпуса со штыревыми выводами. Но новые разработки выпускаются только в SMT формате. <-

13 SOT23 - идеальный для макетирования корпус [* среди поверхностных] . Он достаточно велик, и для монтажа подходит обычный паяльник. <-

14 Или можно взять ЦАП с выходом по напряжению, если требуется электронное управление. <-

15 Это, как бы помягче, интересная схема. Почему нельзя было использовать ещё два вывода и задавать режим так же, как в LTC1799 (GND, Vcc или обрыв )? Две дополнительные ноги. Зацикленность разработчиков на уменьшении числа выводов и размеров корпуса в дополнение к отказу от последовательных интерфейсов вынудила их выбрать аналоговую схему с внутренним АЦП. Было бы приятнее видеть 8-ногий SOIC ( и DFN ) с тремя уровнями на выводах управления, что позволило бы задать 27 режимов работы без использования внешних элементов. Кстати, DFN-8 занимает меньше места, чем DFN-6 с двумя резисторами. LTC перемудрила саму себя. <-

16 Допустимое значение k от 0 до 7 . Подробности в справочных данных. <-

17 А именно: для 74HC4060 десять коэффициентов N\(=2^k\) , где k лежит в диапазоне от 3 до 13 ( 10 пропущено ); для ICM7240 любое N от 1 до 255 ; для ICM7242 N=2 и N=128 ; для ICM7250 любое N от 1 до 99 ; для ICM7260 N=60 . <-

18 Гораздо лучшую точность обеспечивают кварцевые генераторы ( §7.1.6 ) с делителем. Отличным примером, к сожалению, уже снятым с производства является серия «кварцевых генераторов с выбором частоты» SPG фирмы Epson. Они позволяли задать нужный делитель, подключая шесть управляющих выводов к земле или к уровню питания. <-

19 MAX038 работал аналогично, но верхняя граница составляла 20 MHz . Его исчезновение было крайне огорчительно. Некролог на сайте Maxim сообщил: «Данная микросхема выпускалась на сторонней фабрике с использованием техпроцесса, который теперь недоступен». <-

Previous part:

Next part: