Шапка

Генераторы являются источниками периодических сигналов, характеризуемых формой ( синус, прямоугольник и т.д. ), частотой и амплитудой. Где-то рядом с генераторами располагаются таймеры . Это схемы, которые формируют задержанный импульс или импульс заданной длительности в ответ на запускающее событие. Здесь речь идёт не о частоте , но о времени задержки и длительности импульса. Тем не менее, средства и методы очень похожи и состоят в основном из аналоговых RC элементов, которые взаимодействуют с компараторами или им подобными схемами запуска, либо из чисто цифровых генераторов сигналов, счётчиков и делителей частоты. Приёмы работы достаточно разнообразны и сильно зависят от выбранной временнОй шкалы вместе с требуемой точностью. Наиболее часто используемые варианты будут рассмотрены ниже.

7.2.1 Импульсы, запускаемые перепадом

Иногда требуется получить импульс некоторой длительности в ответ на внешнее событие. Поступать оно может быть в форме короткого импульса, длительность которого требуется увеличить, или в форме перепада ( обычно речь идёт о фронте очень длительного сигнала ), из которого надо сделать короткий импульс.

7.2.1.A Узкий импульс из ступеньки: RC + транзистор

RC дифференциатор делает из перепада напряжения фронт с тянущимся за ним экспоненциальным спадом с постоянной времени RC ( рис. 7.52A ). Такой фронт можно использовать непосредственно, а можно превратить во что-то более похожее на прямоугольник с помощью транзисторного ключа. На рис. 7.52B показан популярный малосигнальный МОП транзистор 2N7000, который позволяет формировать импульсы любой полярности, переключаясь между шиной питания и землёй. Ширина получаемых сигналов примерно соответствует постоянной времени \(τ=RC\) , но, кроме того, зависит от отношения напряжения переключения \( V_{th}\) транзистора к величине входного перепада. На рис. 7.52C показана аналогичная схема, но на биполярном переключательном транзисторе. У стоящего там PN2363 для уменьшения времени рассасывания носителей область базы легирована золотом, а время жизни носителей заряда - 13 ns , в то время как у типичного расходного 2N3904 оно составляет 200 ns 55 . Отметим наличие последовательного резистора \(R_1\) , который ограничивает входной ток. Точное вычисление времени в этой схеме сложнее, чем для МОП варианта из-за прямого ограничения напряжения на базе. Для схемы с активным возрастающим фронтом ширина выходного импульса определяется в основном постоянной \(R_1C\) , которая отвечает за спад тока базы ( предполагается, что \(R_2≫ R_1\) ) . Для активного нисходящего фронта работает постоянная \(R_2C\) ( которая кратна времени перехода от обратного смещения базы к прямому, см. формулу на рис. 7.52C ). В последней схеме входной перепад должен быть меньше ∼6V , чтобы не вызвать обратный пробой эмиттер-база.

Рис.7.52   Получение импульса из перепада напряжения с помощью RC цепи и транзистора. (A) Чисто пассивная цепь - RC дифференциатор. (B) RC + МОП транзистор. (C) RC + npn транзистор

Исключение: все схемы на рис. 7.52 , кроме варианта 7.52C ( с активным нисходящим ) фронтом формируют импульсы с плохо предсказуемой длительностью. Решать с их помощью какие-либо задачи, требующие точных временных соотношений, не стоит. Есть методы и получше.

Описанные схемы - хороший пример удобной для моделирования на SPICE задачи. Рис. 7.53 показывает картинку с осциллографа и для сравнения результаты моделирования схемы 7.52C при питании +5V и нисходящем перепаде величиной 5V со временем фронта 5 ns . Видно хорошее согласование результатов испытаний и моделирования. Можно отметить точность расчёта временных задержек ( входной перепад начинается на отметке 20 ns ), напряжения насыщения транзистора, потенциала базы и формы выходного сигнала. На книжной иллюстрации не видно, но выходной импульс имеет выброс на 40 mV выше уровня питания, который возникает из-за емкостной связи с быстро возрастающим сигналом на базе.

Рис.7.53   Результаты моделирования ( снизу ) и натурных испытаний правой схемы 7.52C . \(R_1\)=220 Ω , \( C_1 \)=47 pF , \(R_2\)=2.2 kΩ , \(R_C\)=470 Ω , ёмкость осциллографического пробника 8 pF на базе и коллекторе. Обе картинки были приведены к одном масштабу. По горизонтали 20 ns/div , по вертикали 1 V/div

Далее будут описаны более точные и предсказуемые способы получения импульсов из входных фронтов. Но во второстепенных задачах описанные схемы работают вполне успешно. Так можно включать мощное поляризованное реле ( рис. 7.54 ). Контакты указанного реле рассчитаны на 30 A@250 Vac и приводятся в движение двумя катушками ( одна на замыкание, другая на размыкание ). На катушки надо подавать импульс величиной 24 Vdc и длительностью 20 ms . При тестировании реле щёлкало так, что было слышно даже на лестнице в коридоре.

Рис.7.54   Включение мощного поляризованного реле. Это 2-катушечная модель ( одна на замыкание, другая на размыкание ), на схеме показана одна катушка. Данное конкретное реле стоит $23 и имеет как выводы под печатный монтаж, так и контакты «FastOn» ( плоские «автомобильные» ножи )

7.2.1.B Импульс из фронта

Если добавить в представленную схему несколько транзисторов, то можно придти в итоге к устройству, которое будет переключаться и от перепада, и от короткого импульса, т.е. начнёт срабатывать по фронту , не обращая внимания на то, длиннее запускающий импульс, чем выходной, или короче его. Классическая схема одновибратора на транзисторе уже демонстрировалась ранее ( рис. 2.12 ). Если хочется, то можно использовать и её, но удобнее задействовать интегральный «моностабильный мультивибратор». Такие ИМС имеют очень гибкие настройки цепей запуска. Знакомство состоится позже, после разбора способов получения импульсов с помощью логических вентилей.

7.2.1.C Импульс из фронта: логические элементы

Вместо транзисторов импульсы можно формировать с помощью логических элементов ( Часть 10 ). Это особенно удобно, если дальше выходной импульс идёт на цифровую схему, ведь все нагрузочные параметры, уровни и скорость уже имеют корректные значения. В схеме на рис. 7.55 логический инвертор ( §10.1.4.D ) с триггером Шмитта на входе ( §4.3.2.B ) пользуется для получения импульса с резкими переходами. На выходе - чёткий сигнал, но его длительность поддаётся лишь приблизительной оценке, т.к. пороговые уровни триггера Шмитта почти не нормируются. Максимум, что можно узнать - диапазон изменения порогового напряжения, например, 3:1 .

Рис.7.55   Цифровой инвертор с триггером Шмитта на входе выдаёт чистый импульс. \(R_1\) ограничивает входной ток вентиля при возвращении входного напряжения в исходное состояние. В этот момент уровень на входе уходит ниже земли или выше \( V_+\) соответственно

На рис. 7.56A длительность коротких импульсов задаётся с использованием задержки распространения в логических вентилях ( вместо RC цепочки ) и логического элемента . Три варианта показывают методы использования возрастающего фронта, спадающего и обоих сразу. На рис. 7.56B те же идеи реализованы с задержкой на RC цепи, изолированной от логического входа триггером Шмитта.

Рис.7.56   Формирование импульса из входного фронта с помощью логических элементов. (A) Короткий импульс на логическом элементе и каскаде инверторов. (B) длинный импульс на логическом элементе и RC цепи

7.2.1.D Короткий импульс из фронта: моностабильные мультивибраторы

Если предыдущий пример показался вполне приемлемым, то спешим обрадовать: полупроводниковая промышленность выпускает законченные микросхемы, сочетающие в себе логику и схемную поддержку для времязадающих RC цепей, называемые «моностабильными мультивибраторами» ( они же «одновибраторы» ). Это элементы, запускаемые фронтом, чьи временные характеристики нормируются с хорошей точностью и задаются внешней RC цепью, а выходной сигнал имеет логические уровни и чистые переходы. Выходной импульс может быть короче входного, а может и длиннее. Тема это довольно насыщенная, поэтому будет рассматриваться подробнее в §7.2.2 .

7.2.1.E Длинный импульс из фронта: возвращение 555

Все схемы, описанные ранее, создавали короткий импульс из входного фронта ( длинного импульса ). Но иногда требуется противоположная задача: запустить длинный импульс от короткого, например, кнопка 1-минутного таймера в микроволновой печи. Методы, решающие такую задачу составляют три группы.

  1. Аналоговые времязадающие схемы на основе RC цепей,
  2. цифровые генераторы в связке со счётчиками-делителями и
  3. устройства с программными задержками на микропроцессорах.

В первую группу попадают схемы, подобные 555, на котором был сделан релаксационный генератор ( §7.1.3 ), и моностабильные мультивибраторы (ИМС, изначально предназначенные для формирования отдельных импульсов ).

Если вернуться в главу, описывающую генератор на 555, то можно обнаружить, что напряжение на конденсаторе управляет двумя входами «TH» и «/TR» ( рис. 7.9 - 7.14 ). Эти выводы меняют состояние выходов «OUT» и «/DIS», заставляя конденсатор заряжаться и разряжаться. Чтобы вместо колебаний получить одиночный импульс надо подключить конденсатор только к ножке «TH», а «/TR» использовать в качестве запускающего ( рис. 7.57 ). Нисходящий фронт на «/TR» переведёт вывод «/DIS» в высокоимпедансное состояние и переключит «OUT» в ВЫСОКИЙ уровень, начав тем самым рабочий цикл. Когда напряжение на конденсаторе достигнет (2/3)\( V_+\) цикл завершится, «OUT» вернётся в состояние НИЗКИЙ, а контакт «/DIS» замкнётся на землю и быстро разрядит конденсатор. Ширина импульса считается просто и в данном случае составляет \(τ\) = 1.1\(RC\) . Отметим, что запускающий сигнал должен быть снят до окончания рабочего цикла ( завершения выходного импульса ), т.е. должен быть короче последнего. Можно глянуть на рис. 4.41 , где показано, как сделать на 555 одновибратор с программируемой длительностью импульса.

Рис.7.57   Замечательный 555, включённый в моностабильном режиме, способен выдавать одиночный выходной импульс. Входной RC дифференциатор превращает нисходящий перепад в запускающий импульс. Если на вход «/TR» приходят только короткие импульсы, дифференциатор можно опустить

Если не углубляться в детали, КМОП вариант 555 ( см. табл. 7.1 на стр. 430 ) может выдавать импульсы от 1 μs до 100 s . Сверху длительность ограничивается током вывода «TH». Его величина ниже 10 nA , поэтому для \(R\) можно выбирать резисторы до 10...100 MΩ . Снизу величина резистора ограничивается током вывода «/DIS» ( ∼15 mA при питании +5V ) и быстродействием самого 555. Ещё одним ограничением является сложная система запуска и в частности требование иметь отрицательный запускающий импульс меньшей ширины, чем выходной. Последнее требование снимается в ИМС моностабильных мультивибраторов.

7.2.2 Моностабильные мультивибраторы

В составе множества логических семейств ( §10.2 , §10.2.1 ) можно обнаружить моностабильные мультивибраторы ( одновибраторы ), которые можно рассматривать в качестве замены из логических элементов для таймера 555, включённого по схеме 7.57 . Все мультивибраторы запускаются фронтом и выдают на выход «Q» ( и его дополнение «/Q» ) импульс, длительность которого определяется номиналами внешних R и C. И запускающий фронт, и выходные сигналы имеют стандартные логические уровни. Одновибраторы очень удобны для получения импульсов регулируемой ширины и конкретной полярности. Собирать их на отдельных транзисторах ( как на предыдущих схемах ) дело муторное и зависит от реализации входных цепей целевого логического семейства, потому что уровни самодельных одновибраторов заходят за потенциалы питающих шин. Вместо того чтобы поощрять неправильные привычки, разбирая схемы на дискретных элементах, авторы предлагают подобрать нужную функциональность среди интегральных решений. Микросхемы гораздо удобнее использовать в рабочих схемах, и делать что-то своё надо, только если ситуация действительно того требует ( скажем, нет места для ещё одного корпуса ).

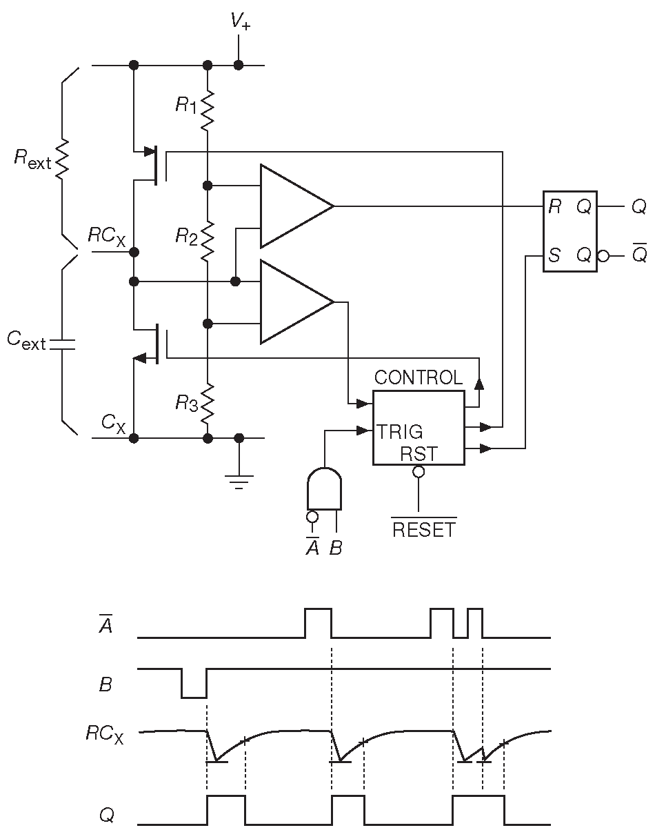
7.2.2.A Внутреннее устройство одновибраторов

Использовать одновибраторы можно, и не зная, что происходит внутри, но их конструкция интересна сама по себе. Устройство этих микросхем показано на рис. 7.58 . Наружу выходит линия подключения внешних времязадающих R и C. Конденсатор заряжается через резистор до уровня питания \( V_+\) [* до верхнего порога переключения \( V_{th}\) , конечно] , который может составлять от +2 до +15 V и зависит от конкретного логического семейства 56 . Когда конденсатор полностью зарядился, триггер переключается, и на выходе «Q» появляется НИЗКИЙ уровень.

Рис.7.58   Внутреннее устройство одновибратора и временная диаграмма его работы. На диаграмме показан и момент перезапуска

Рассмотрим временнУю диаграмму, предположив для начала, что резисторы \(R_1-R_3\) имеют одинаковые номиналы 57 . Когда все условия запуска удовлетворены, например, на входе «A» НИЗКИЙ уровень, а на вход «B» пришёл возрастающий фронт, происходят две вещи:

  1. выход «Q» переходит в ВЫСОКОЕ состояние и
  2. конденсатор начинает быстро разряжаться через нижний МОП транзистор в земляную шину 58 .

Когда напряжение на нём достигнет (1/3)\( V_+\) , схема управления выключит нижний транзистор, и конденсатор начнёт заряжаться через \(R_{ext}\space\) с постоянной времени \(R_{ect}\space C_{ext}\) . После того, как напряжение на конденсаторе достигнет (2/3)\( V_+\) , триггер сбросится, и его выход «Q» вновь вернётся в исходное НИЗКОЕ состояние, завершая цикл. Длительность полного цикла равна \[ t=RC\ln\frac{V_+-V_L}{V_+-V_H} , \qquad \qquad [7.1] \]

где \( V_L\) и \( V_H\) - нижний и верхний пороги переключения.

Упражнение 7.6
Покажите вывод формулы [7.1] .

7.2.2.B Характеристики одновибраторов

Входы

Одновибратор запускается возрастающим или спадающим фронтом на соответствующем входе. Единственным условием является минимальная длительность запускающего импульса. Он не должен быть короче, чем 25...100 ns , зато может быть и короче и длиннее выходного сигнала. Обычно запускающее событие вешается только на один подходящий вход ( под возрастающий или спадающий фронт ), но можно задействовать и оба сразу, если есть подходящая пара источников сигналов. Парный вход может использоваться как запрещающий. На рис. 7.59 можно посмотреть пару примеров.

Рис.7.59   Два популярных одновибратора и их таблица истинности. Одновибраторы срабатывают на фронтах , обычно имеют входы обеих полярностей и внутренний элемент «И/ИЛИ», их объединяющий. У большинства микросхем на входах запуска стоят триггеры Шмитта

Каждая горизонтальная линия показывает запускающее сочетание входных сигналов. Например, ’4538 - сдвоенный одновибратор с элементом «ИЛИ» на входе. Если используется только один вход, другой должен иметь указанный в таблице уровень ( должен быть «запрещён» ). Ещё одна сдвоенная модель ’123 имеет на входе элемент «И», т.е. требует разрешающих уровней на пассивных входах. Следует особенно отметить, что возрастающий перепад на входе «RESET» тоже запускает эту микросхему, если «A» и «B» находятся в разрешающем состоянии. Это свойство не является стандартным и может быть, а может и не быть, желательно в каком-то конкретном случае ( обычно это нежелательная особенность ). ИМС ’423 обладает той же функциональностью, но без описанной «фичи» входа «RESET».
На схемах одновибраторы чаще всего изображают без логического элемента, объединяющего входы, что позволяет сэкономить место, но затеняет логику работы.
Возможность перезапуска
Большая часть одновибраторов ( ’4538, ’123 и ’423 ) начнут новый цикл формирования импульса с самого начала, если запускающее событие возникнет в момент формирования импульса ( см. рис. 7.58 ). Такие микросхемы называются перезапускаемыми . Перезапуск в момент формирования предыдущего импульса удлиняет его. Такой составной импульс закончится после отработки временнОй задержки с момента последнего перезапуска. А ИМС ’221 не перезапускаемая и игнорирует любые сигналы на входах до окончания текущего импульса.
Возможность сброса
У большинства одновибраторов есть вход «RESET», который имеет приоритет перед прочими функциями. Кратковременное появление активного уровня на этом входе досрочно обрывает выходной импульс. Этим входом можно блокировать работу в момент инициализации системы. Но, как и в примечании в адрес ’123, такая особенность желательна не всегда.
Ширина импульса
Импульсы могут варьироваться от 40 ns и до миллисекунд ( а иногда и секунд ). Ширина задаётся выбором номиналов конденсатора и резистора. Если требуется бОльшая длительность, то можно взять 555, но его управляющие входы могут создавать определённые сложности. Очень большие задержки лучше делать цифровыми методами ( см. §7.2.4 ).

В табл. 7.3 перечислены самые распространённые одновибраторы. Кроме них стоит ознакомиться с LTC6993 «TimerBlox» ( см. таблицу на стр. 433 ). У него только один запускающий вход, но зато четыре возможных режима: по возрастающему или по спадающему фронту и с перезапуском или без. Ширина импульса устанавливается выбором одного из 8 диапазонов и номиналом внешнего резистора. Резистор позволяет плавно менять частоту в пропорции 16:1 в выбранном диапазоне. Ширина выходного импульса может составлять от 1 μs до 34 секунд, а точность выдержки времени - порядка нескольких процентов.

7.2.2.C Важные замечания об одновибраторах

У одновибраторов есть специфические особенности, отсутствующие у других цифровых микросхем. Кроме того, есть некоторые общие правила их использования. Для начала рассмотрим недостатки.

Свойственные одновибраторам проблемы

Проблемы, связанные со временем
Одновибраторы сочетают в себе аналоговые и цифровые элементы. Линейным схемам свойственны вариации \( V_{GS}\) ( или \( V_{BE}\) и \(β\) ) от температуры, и одновибраторы склонны к изменению длительности импульса в зависимости от температуры и изменений напряжения питания. Типичный представитель - ’4538 покажет вариации ширины импульса величиной несколько процентов при изменении температуры от 0 до 50°C и диапазоне питающего напряжения ±5% . Кроме того, ±10% предсказуемости съест технологический разброс от кристалла к кристаллу. При рассмотрении температурных эффектов надо учитывать саморазогрев микросхемы, плюс, в активной фазе выдачи импульса на его ширину могут серьёзно повлиять иголки в цепи \( V_+\) и общая нестабильность питания.

Table 7.3 Monostable Multivibrators

Notes: (a) см. табл. 7.4 .
Разброс от производителя к производителю
Одновибраторы с одним обозначением, но выпущенные разными производителями, будут иметь несколько отличающиеся параметры, причём именно в части времязадающих цепей. Обычный метод учета таких различий - использование «коэффициента K». Ширина импульса ( для всех емкостей, кроме самых малых ) равна примерно \( t_w=K·RC\) . Если величина K в справочных данных не указана, то её можно померить самостоятельно, включив микросхему с \(R\)=10 kΩ и \( C \)=100 nF . Практически все одновибраторы попадают в одну из трёх групп: K=0.7 ( все ’4538 ) и K≈0.45 или K≈1.0 ( почти все остальные модели ).
Все ’4538 унылы и скучны! У всех них K=0.7 , что является неплохим основанием для выбора именно этого одновибратора. То ли дело остальные типы: кругом интрига! Все они в зависимости от изготовителя попадают или в группу «1.0», или в группу «0.45». Скажем, 74HC123 выпускают как минимум пять основных компаний 59 . FSC и Toshiba гарантируют для набора 10 kΩ/100 nF выходной импульс от 0.9 до 1.1 ms ( 1.0 ms тип. ). NXP заявляет 0.45 ms ( только типичные цифры, никаких граничных значений ). Ещё два производителя используют характеристику при другом сочетании R и C и указывают только типичные значения. ST использует 100 kΩ/100 nF ( 4.4 ms тип. ), а TI берёт 10 kΩ/10 nF ( 45 μs тип. ).
Очевидно, что микросхемы не взаимозаменяемы 60 ! Это предупреждение касается аналоговых компонентов и микросхем смешанных сигналов всех видов . Рассматривайте его в качестве официального.

Ситуацию проиллюстрирует табл. 7.4 , где собраны данные по различным экземплярам одновибратора ’123. Сведения включают значение K , которое можно использовать для оценки ширины выходного импульса по формуле \( t_w=K·RC+t_{min}\) 61 . Реальные цифры зависят от напряжения питания, поэтому на рис. 7.60 приведены графики такой зависимости для перечисленных в табл. 7.4 образцов.

Рис.7.60   Графики зависимости коэффициента K от напряжения питания для одновибраторов из табл. 7.4 . Обратите внимание на изменения вертикальной шкалы и особенно увеличение масштаба в окрестности K=1.0

Ещё одна характеристика, зависящая от производителя и обычно отсутствующая в справочных данных - пороговые уровни , т.е. отношение номиналов внутренних резисторов \(R_1-R_3\) с рис. 7.58 . Цифры важны, потому что при быстрой разрядке небольшого конденсатора ( скажем, ∼1000 pF или меньше ) напряжение на нём проскакивает нижний порог. Такая же проблема досаждает классическому 555 в схеме генерации пилообразного напряжения. Здесь разряд конденсатора идёт в землю через вывод «DIS». В итоге ширина выходного импульса увеличивается и становится нестабильной. Один из производителей ( TI в своей ИМС SN74HC5438 ) озаботился данной проблемой и приблизил порог к уровню земли ( где-то 4.3% от уровня \( V_+\) или 0.2 V при питании +5V ), поэтому выброс перестал влиять на результат ввиду своей малости.
Длинные импульсы

Для получения длинных импульсов нужны большие номиналы резисторов. Из-за низких утечек КМОП входов величины до 10 MΩ можно считать безопасными, хотя справочные данные рекомендуют ограничиться цифрами 200 kΩ . Но даже с большим резистором ёмкость начинает исчисляться микрофарадами, и требуются уже электролитические конденсаторы 62 . Но с ними надо учитывать токи утечки, которые были пренебрежимо малы с керамикой небольших номиналов, и приходится ставить параллельно резистору диод ( рис. 7.61A ). Последний необходим, чтобы не допустить обратный ток вывода «RCx» в случае пропадания питания при полностью заряженном конденсаторе.

Рис.7.61   Варианты схем с одновибраторами. (A) Диод блокирует разряд конденсатора через вывод «RCx» при отключении питания. (B) Фильтрованное питание уменьшает нестабильность из-за шума источника

Table 7.4 “Type 123” Monostable Timing

Notes: (a) suffixes are omitted; all except t have Schmitt- trigger inputs, and all trigger on (!A )&B. (b) TTL thresholds, for example 74HCT123. (c) pulse width = KRC + fmin, spec’d at 5V for 10k and 0.1?F. (d) for RC=0, derived from the 2k and 28 pF value by subtracting 56 nsK. (e) From the graph of K vs supply voltage. ( f) 75 ns for ‘AHCT123. ( g ) single monostable in 8-pin package.
Скважность
Некоторые одновибраторы склонны к укорочению импульсов при высоких значениях скважности. Например, 74LV123 производства NXP с набором 10 kΩ/100 nF при питании +3.3 V имеют постоянную ширину импульса вплоть до скважности 95% , которая уменьшается на ∼1.5% ближе к 100% скважности. Не перезапускаемый ’221 ведёт себя гораздо хуже и при большой скважности начинает сбоить, а MM74HC123A фирмы Fairchild по тестам авторов сохраняет правильные временные характеристики вплоть до 99.98% скважности, причём в выходном импульсе при этом отсутствует джиттер. Так же, как замечательный SN74HC4538 фирмы TI, он имеет довольно низкое напряжение нижнего порога \( V_L:\) где-то в районе 10% от \( V_+\) .
Ещё один повод для заботы - зависимость времени готовности к следующему запуску от величины задающей ёмкости. Например, справочные данные 74LVC1G123 производства TI содержат график отношения минимального времени подготовки к новому запуску от ёмкости. Для набора 10 kΩ/10 nF получается 1 μs , что составляет 1% от длительности импульса.
Запуск
Одновибраторы выдают неправильный или зашумлённый сигнал, если их запускать слишком короткими импульсами. Справочные данные оговаривают минимальную ширину запускающего импульса. Для ’4538 она составляет 140 ns при питании +5V и 60 ns при +15 V ( «высоковольтная» КМОП серия 4000 работает быстрее и даёт больше тока на выход по мере роста питающего напряжения ). Для HCT423 при +5V указаны 25 ns , а для LVC123 при +3.3 V - 3 ns .
Устойчивость к шуму
Одновибраторы в большей, чем прочие линейные схемы степени чувствительны к шуму. Особенно неприятна емкостная связь между времязадающими элементами R и C и близлежащими цепями. Кроме того, некоторые модели склонны к ложному срабатыванию от иголок в шинах питания. Одним из путей борьбы с такими неприятностями является организация индивидуального RC фильтра на выводе \( V_+\) , как показано на рис. 7.61B . Кроме того, если есть источник более высокого напряжения, можно организовать для одновибратора индивидуальное питание с помощью небольшого линейного стабилизатора.
Изучение спецификаций
Параметры одновибраторов ( предсказуемость длительности импульса, температурные характеристики и чувствительность к питающему напряжению ) могут существенно ухудшаться близ границ длительности выходного импульса. Временные параметры выхода обычно специфицируются в нормальных условиях, что может вводить в заблуждение. Кроме того, микросхемы разных производителей могут различаться массой параметров, даром что будут иметь одно обозначение. Внимательно читайте справочные данные!
Изоляция выхода
Наконец, подобно любым цифровым схемам, содержащим триггеры, одновибраторы должны иметь на выходе буферирующую схему ( другой логический вентиль или даже драйвер линии ), если требуется выводить сигнал в кабель или во внешний мир. При непосредственном подключении к кабелю одновибратор подвергнется воздействию нагрузочной ёмкости кабеля и отражений сигнала в линии, что непременно нарушит нормальную работу микросхемы.
Общие соглашения по использованию одновибраторов

Будьте осторожны при создании с помощью одновибраторов серии импульсов, чтобы по окончании оной не получить ещё один дополнительный. Чтобы такого не происходило, надо разводить управляющие функции по разным сигналам. Вход, который разрешает работу, не должен запускать генерацию импульса. Этого легко добиться, если потратить немного времени на изучение таблицы истинности.

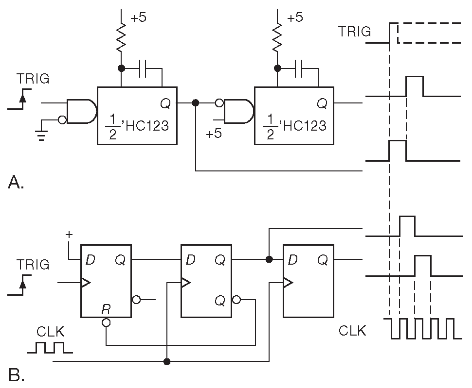
Не пытайтесь напихать в схему побольше одновибраторов - это признак новичка в схемотехнике. Кроме перечисленных выше недостатков такие схемы сложны в перестройке, т.к. изначально спроектированы так, что одно событие запускает другое «единственно верным способом», зашитым проводниками и номиналами компонентов. В большинстве случаев задача может быть решена без привлечения одновибраторов, и это предпочтительный вариант, см. рис. 7.62 .

Рис.7.62   Одновибратор можно заменить цифровой задержкой. Отметим, что в отличие от схемы A, где внешнее событие инициирует выходной сигнал, в схеме B внешнее событие только «взводит» устройство, которое срабатывает по следующему активному фронту на тактовом входе

Основная задача - создать два импульса один с задержкой относительно другого. Это может потребоваться при генерации системы, которая требует завершения предшествующих действий, о которых сообщает возрастающий фронт на входе. В первой схеме входной сигнал вызывает срабатывание одновибратора, который, в свою очередь, запускает вторую микросхему задним фронтом своего импульса. [* При этом длительности обоих импульсов настраиваются индивидуально с помощью отдельных наборов резистор-конденсатор] .

Во второй схеме задача решается на D-триггерах, создавая выходной сигнал, длина которого равна периоду тактового сигнала. Это синхронная схема, в отличие от асинхронной связки одновибраторов. Использование синхронных схем предпочтительно по нескольким причинам, включающим повышенную устойчивость к шуму. Если требуется импульс другой длительности, то вторая схема потребует только изменения частоты тактирования. Наличие нескольких тактовых сигналов, полученных делением основной частоты - отличительный признак синхронных схем. Следует отметить, что синхронная схема может иметь джиттер выходного сигнала вплоть до одного периода тактового сигнала, в то время как каскадированные одновибраторы срабатывают «моментально».

Тема цифровых таймеров продолжается в §7.2.4 .

7.2.3 Применение одновибраторов: скважность и ограничение длины импульса

Вот задача для одновибратора, который прямо создан для неё и во многих случаях может сэкономить день работы ( и сохранить приятное расположение духа ). Одновибраторы удобны, если есть нагрузка, которую надо накачивать короткими мощными импульсами ( типичные примеры: соленоид и светодиод ), особенно когда формировать их приходится программно. Проблема в том, что в результате сбоя микроконтроллера в нагрузку приходит слишком длинный импульс с потенциально разрушительными результатами.

Проиллюстрируем задачу примером. В одной из университетских лабораторий требовалось провести фотосессию для zebrafish с участием микроскопа и шестидесяти светодиодов. Затвор камеры, работающий со скоростью 120 кадров в секунду, выдаёт импульсы шириной 80 μs каждые 8 ms . Скважность ( \( t_{ON}/T\) ) получается всего 1% , что очень удобно для подачи на светодиоды очень большого тока ( 1A вместо стандартных 100 mA ), причём в таком варианте можно обойтись без теплоотвода. Отлично... Но из-за программного сбоя на драйвер пришёл слишком длинный импульс, который сжёг массив светодиодов ценой $40 и убил день работы.

Задачу решает схема на рис. 7.63 . Сразу после прихода запускающего сигнала первый одновибратор начинает импульс \( T_1\) . Этот импульс задаёт предельную длительность выходного сигнала \( T_{OUT}\) , переводя вентиль ’02 в запрещающее состояние. Второй одновибратор блокирует возможность повторного запуска ( и увеличения длины \( T_{OUT}\) ) на время \( T_2\) . Компоненты выбирались, исходя из \( T_1\)=100 μs и \( T_2\)=5 ms. После ввода в эксплуатацию данного электронного предохранителя удалось получить миллионы изображений zebrafish, позволив рыбкам и светодиодам жить яркой и счастливой жизнью.

Рис.7.63   Электронный предохранитель ограничивает мощные импульсы тока двумя одновибраторами

7.2.4 Задержки на цифровых счётчиках

В задачах, требующих длительных временнЫх интервалов ( минуты, часы, дни ) или в ситуациях, где нужна высокая точность, стабильность или предсказуемость времени, аналоговые методы не подходят. Вместо них надо использовать цифровые счётчики и генераторы. Цифровые методы подробно рассматриваются в Частях 10 , 11 , 12 и 13 , но, т.к. они являются неотъемлемой частью темы таймеров, будут вкратце рассмотрены и здесь.

7.2.4.A Пример: «питание на час»

Предположим, нужна схема, которая будет заботиться о батарее и выключать портативный прибор после часа работы. Такую задачу выполняет схема 7.64 . В ней используется 14-разрядный двоичный счётчик ’4060, содержащий в корпусе два дополнительных инвертора для построения RC генератора ( по схеме из §7.1.2.B ). Счётчик относится к «высоковольтной» КМОП серии 4000B и может работать в диапазоне 3...18 V . В данном случае это весьма полезное свойство, потому что позволяет работать от батареи «9V» напрямую ( напряжение на терминалах свежей батареи равно 9.4 V , а у полностью разряженной - ниже 6V ).

Рис.7.64   «Питание на час». Резистор 1 MΩ , задающий время состоит из последовательного соединения постоянного 750 kΩ и подстроечного 500 kΩ

При включении ( когда нажата кнопка «START» ) счётчик сбрасывается в ноль ( из-за кратковременного замыкания линии «R» на положительную шину питания ), поэтому все выходы, включая \(Q_{14}\) , находятся в состоянии НИЗКИЙ. \(Q_{14}\) включает p-канальный КМОП транзистор, подавая питание в нагрузку. Когда счётчик досчитает до 213 , выход \(Q_{14}\) перейдёт в состояние ВЫСОКИЙ, выключая генератор и снимая питание с нагрузки. Это конец рабочего цикла. Ток потребления ’4060 в отсутствие счёта пренебрежимо мал ( ≪ 1 μA ), а кроме него есть только столь же незначительный ток утечки МОП транзистора.

Несколько замечаний.

  1. Использование такой схемы блокировки генератора в конце цикла - грязный хак. Правильнее ставить триггер с состояниями «ПИТАНИЕ ПОДАНО» и «ПИТАНИЕ СНЯТО». «Программируемый таймер» ’14541 уже имеет внутри такую опцию и будет более правильным выбором.
  2. Пятый разряд ( \(Q_4\) ) используется для указания активности счётчика. Здесь используется сверхяркий светодиод, ток через который для экономии ограничен на уровне 50 μA .
  3. Такие задачи с лёгкостью решает микроконтроллер ( см. рис. 7.69 и Часть 15 ). Он легко может выполнять какие-нибудь сопутствующие задачи.

Схема 7.64 навевает думы о былом.

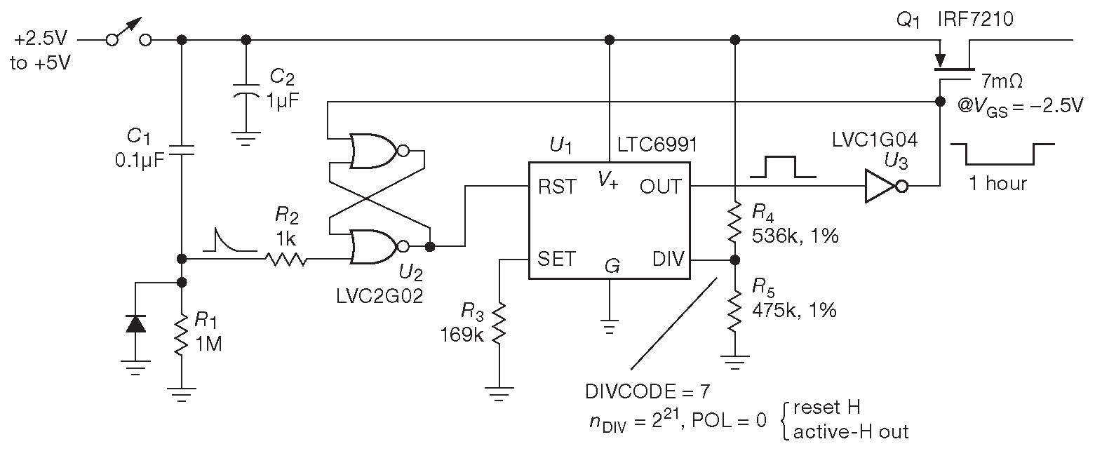
Собрать схему «питание на час» можно с помощью элегантного чипа «TimerBlox» фирмы LTC ( он был представлен в §7.1.4.B ). Очевидным выбором был бы одновибратор LTC6993 ( см. таблицу на стр. 433 ), но верхний предел длительности импульса у него - 34 секунды. В данном случае можно взять в оборот LTC6991 - низкочастотный генератор ( максимальный период 9.5 часов ). Надо включить его по схеме 7.65 , чтобы загонять в состояние сброса после отработки первой половины периода 63 . Схема станет низковольтовой, т.к. LTC6991 рассчитан на питание от +2.5 до +5.5 V , а значит, для p-МОП ключа \(Q_1\) надо выбирать транзистор с низким порогом переключения. Приятной особенностью схемы является её точность: 1.5% в худшем случае. Прибор будет выключен не позднее, чем через минуту после назначенного времени.

Рис.7.65   «Питание на час» в стиле Т-Блох

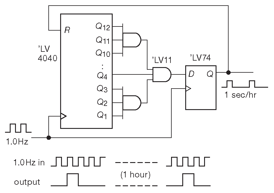
7.2.4.B Ещё пример: «одна секунда в час»

Эта задача всплыла в новостной группе «sed» ( sci.electronics.design ). Требовалось получить импульс длительностью 1 секунда один раз в час из входной частоты 1 Hz , причём требовалось минимизировать количество микросхем. Одно из решений показано на рис. 7.66 64 . Здесь опять используется двоичный счётчик. На этот раз - 12-разрядный ’4040, в котором нет генератора, зато в наличии выходы каждого разряда. Схема «3И» ( §10.1.4 ) перейдёт в ВЫСОКОЕ состояние, когда все выбранные выходы счётчика будут иметь ВЫСОКОЕ состояние. В соответствии со схемой n = 2048 + 1024 + 512 + 8 + 4 + 2 + 1 = 3599 . Именно на этой секунде будет взведён D-триггер ( §10.4.1 ), который формирует нужный выходной сигнал и сбрасывает счётчик. Счёт идёт с состояния «0», поэтому полный цикл будет 3600 секунд или 1 час.

Рис.7.66   «Одна секунда в час» на цифровых схемах

7.2.4.C Третий пример: дистанционное управление камерой

Требовалось делать камерой Panasonic DMC-LC1 снимки тусклого света звёзд, проходящего через матрицу фотоумножителей. В камере имеется USB порт, через который можно было считывать/удалять снимки с карты памяти, но нельзя было управлять затвором. Зато был отдельный разъём для электрического сигнала активации затвора, который требовалось замыкать внешними контактами. Таким образом, предполагалось делать снимок с помощью реле, а затем считывать картинку через USB шину.

На этом пути обнаружилась ловушка. Камера не позволяла делать снимок, пока был активен USB порт. Выяснилось, что не менее чем за 3 секунды до включения затвора надо разрывать USB соединение, после срабатывания затвора надо выждать секунду, другую, активировать USB и забрать изображение. Схема показана на рис. 7.67 . Здесь тактовый генератор на КМОП варианте 555 тикает с частотой 1 Hz . Частота делится весьма необычным десятичным счётчиком ’4017. Он имеет 10 уже декодированных выходов: по одному на каждое состояние счётчика. При включении питания ’4017 начинает работать с «0» ( на входе «R» есть цепь сброса ). В первых пяти тактах ( «0...4» ) реле питания USB активировано через набор диодов 65 , при этом питание в шину USB подаётся через «нормально замкнутые» контакты, т.е. в первых пяти тактах оно снято. Отдельный отвод от вывода 4-го такта ( «3» ) идёт на управление затвором ( он включён через «нормально разомкнутые» контакты ), т.е. затвор срабатывает в такте «3» в отсутствие питания USB. Затем, ещё через секунду реле USB отпускает контакты, и питание шины восстанавливается.

Рис.7.67   Таймер управления камерой. Реле работают от 5V ( рабочий ток 40 mA ) и могут переключать ток до 8A . Здесь подойдут Omron G5C-2114P-US-DC5.

7.2.4.D Прочие цифровые таймеры

Есть целый класс микросхем на основе таймеров и счётчиков, ориентированный на решение такого рода задач. Ниже описаны те из них, о которых известно авторам ( см. также список счётчиков в табл. 10.5 на стр. 742 ).

ICM7240/42/50/60

Это серия «программируемых таймеров/счётчиков» фирмы Maxim. Все они имеют в своём составе 555-подобный таймер с внешним выводом под R ( на питание ) и C ( на землю ). 8-ногий 7242 имеет фиксированный коэффициент пересчёта и два выхода «f/2» и «f/256». 16-ногие 7240/50/60 позволяют установить коэффициент через внешние выводы: двоичный ( 1...255 ) у 7240, десятичный ( 1...99 ) у 7250 и часовой ( 1...59 ) у 7260. Это малопотребляющие ( < 1 mA ) компоненты с широким диапазоном питания ( 2...16 V ) и максимальной частотой генератора при указанном питании 1...15 MHz соответственно.

MC14536

«Программируемый таймер» компании ON Semiconductor ( бывшая Motorola) имеет внутри инверторы для организации RC генератора ( §7.1.2.B ) и 24-разрядный двоичный счётчик. Через 4 вывода можно выбрать один из 16 старших разрядов пересчёта в качестве выходного, а набортный одновибратор позволит превратить его в импульс шириной ∼1...100 μs . Первые 8 разрядов пересчёта можно обойти и укоротить временнУю задержку, которая в итоге может составлять от микросекунд до дней. Это малопотребляющая микросхема ( ∼1.5 μA/kHz при работе от внешнего генератора ), работает при питании 3...18 V и имеет максимальную частоту пересчёта 1...5 MHz (тип.) при питании 5...15 V .

MC14541

Аналогична MC14536, имеет только 16-разрядный счётчик и ограниченный выбор выходов ( 28 , 210 , 213 и 216 ). Зато есть сброс при включении, выбор выходной полярности, периодического/однократного срабатывания и несколько меньший ток потребления. Есть выходной триггер, но, к сожалению, нет доступа к установке/сбросу.

LTC699x «TimerBlox»

Эта серия включает микросхемы генераторов и таймеров с единственным времязадающим элементом - резистором и резистивным же делителем выбора режима работы ( см. таблицу на стр. 433 ). Допускают питание от +2.5 до +5.5 V и имеют очень неплохую точность ( в наихудшем случае < 2% для генераторов и < 3.4% для таймеров ).

Ещё одним членом семейства является LTC6994-x – «блок задержки и антидребезга». Вариант с суффиксом «-1» убирает дребезг у одного фронта, а «-2» - у обоих, сохраняя тем самым исходную длину входящего импульса. Диапазон задержки \(τ\) от 1 μs до 34 секунд и выбирается ( вместе с полярностью выхода ) делителем напряжения. Времязадающий резистор подстраивает длительность в пределах 16:1 внутри выбранного диапазона. Входной импульс, который короче чем \(τ\) , на выход не проходит, что удобно для «сортировки» по длительности.

TPL5000/5100

Это таймер фирмы Texas Instruments с впечатляющими параметрами питания. Он работает при напряжении от 1.8 до 5.5 V и требует только 40 nA ( наноампер ! ). Через 3 вывода можно задать интервал от 1 до 16 секунд ( TPL5000 ) или от 16 до 1024 секунд ( TPL5100 ). Последний может управлять p-канальным МОП транзистором. [* В новых членах семейства максимальное время увеличено до 7200 секунд, а корпус сократился до SOT-23. Рекомендуется к ознакомлению] .

Микроконтроллеры

Микроконтроллеры - недорогие универсальные «компьютеры на кристалле», предназначенные для управления самыми разными электронными устройствами. Им целиком посвящена Часть 15 . Но невозможно удержаться от демонстрации микроконтроллерных вариантов схем управления затвором фотокамеры и примера «питание на час».

На рис. 7.68 микроконтроллер ATtiny24 фирмы Atmel, имеющий на борту генератор и многофункциональный таймер ( и много чего ещё) исполняет программу ( которую будете писать вы, кто же ещё?! ) управляющую затвором и питанием шины USB. Выводы контроллера могут отдавать/принимать ток 20 mA , поэтому для управления реле пришлось использовать по два за раз. Эта ИМС стоит около $1 в небольших количествах, как и все аналогичные устройства, доступна в самых разных конфигурациях, отличающихся объёмом памяти и составом периферии.

Рис.7.68   Схема управления затвором камеры на микроконтроллере

Новый вариант схемы «питание на час» ( рис. 7.69 ) чуть сложнее, потому что микроконтроллеру не подходит прежнее питание +9V ( рис. 7.64 ). Ему нужно от 1.8 до 5V , поэтому приходится ставить LDO с возможностью выключения. В состоянии ВЫКЛЮЧЕНО схема забирает из батареи только ток \(I_{OFF}\) LDO ( порядка 1 μA ) и токи утечки транзисторов.

Рис.7.69   Микроконтроллерный вариант «питания на час»

Основным преимуществом микроконтроллеров являются их возможность решать самые разнообразные сопутствующие задачи. В данном случае можно запрограммировать возможность опроса других входов или управления дополнительными выходами, например, измерять попутно температуру и выводить её на ЖКИ индикатор. Может статься, что питание не потребуется выключать вовсе 66 , или список задач станет меняться в зависимости от состояния входов.

55 Модель в корпусе SOT-23 для поверхностного монтажа имеет обозначение MMBT2369. Аналогичные транзисторы 2N5771 ( MMBT5771 ) и PN3640 ( MMBT3640 ) pnp типа со скоростью переключения 20 ns . Все транзисторы, легированные золотом, относятся к низковольтным и нормируются на напряжения от 12 до 20 V . Золотое легирование понижает бету и увеличивает токи утечки. Такие транзисторы быстро переключаются, но ни под какие другие задачи не подходят. <-

56 Наиболее активно используемые напряжения питания +5, +3.3 и +2.5 V . <-

57 Обычно номиналы различаются, но здесь это не важно, см. §7.2.2.C . <-

58 Типовой ток разряда 30..80 mA , т.е. конденсатор 0.01 μF разрядится от +5V до нижнего порога 1.6 V за время порядка 600 ns . Это время кодируется в спецификации под именем «K-фактор». <-

59 FSC, NXP, ST, TI и Toshiba. <-

60 Измерение образцов FSC и TI с набором 10 kΩ/100 nF показало цифры 1.05 и 0.42 ms соответственно, что не противоречит их паспортным данным. <-

61 Справочные данные обычно не публикуют величину \( t_{min}\) , но для сколь-нибудь разумной точности оценки коротких импульсов эта величина должна учитываться. <-

62 Если вы рассчитываете использовать керамику, то сможете подобрать что-либо только среди моделей с «high-Κ» диэлектриком, а у них очень высокий температурный коэффициент и зависимость от приложенного напряжения. Итоговая ёмкость может меняться в пределах ±50% и более. См. ##§X1.3. <-

63 Классная микросхема, но есть одна шероховатость. Если вывод «RST» будет в активном состоянии, когда чип закончит процедуру инициализации ( это где-то 1.7 ms ), то по скромному примечанию в справочных данных «первый импульс будет пропущен». Вроде, не слишком страшно, но этот «первый импульс» будет тянуться полный период - 2 часа. Ждать два часа, пока прибор включится, слишком долго, поэтому в схему введена специальная RC задержка при подаче питания ( ∼100 ms ) на входе \(U_2\) , которая обеспечивает отсутствие активного состояния сброса на входе «RST» \(U_1\) вплоть до момента завершения первой половины периода. <-

64 За авторством Джона Филдса ( John Fields ). <-

65 В терминах цифровой логики это 5-входовой элемент «ИЛИ». <-

66 Не исключено, что в таком случае всё устройство будет правильнее оптимизировать под питание от литиевой «3V» батареи или двух элементов «AAA». <-

Previous part:

Next part: