Шапка

4.3 Схемная мозаика

В последующих схемах детальный анализ опущен, а читателю предлагается поработать самостоятельно.

4.3.1 Линейные схемы

4.3.1.A Усилитель с переключаемой полярностью

Рис. 4.19   Усилители с переключаемой полярностью ( G=±1.0 ) [* см. линейный фазовый детектор первого рода на рис. 8.116 ]

Схемы на рис. 4.19 позволяет инвертировать сигнал или передавать его без инверсии. В зависимости от состояния ключа, в качестве которого могут выступать аналоговые переключатели _8 , усиление схемы по напряжению равно +1 или –1 . Устройство позволяет управлять аналоговым трактом от цифрового сигнала. [* Схемы аналогичны по действию линейному фазовому детектору первого рода ( рис. 8.116 ), если, конечно, не учитывать скорость нарастания ОУ, т.к. при изменении полярности надо быстро изменить напряжение на выходе ] . Следующий вариант ( рис. 4.20 ) позволяет менять усиление от +1 до –1 плавно. Когда движок потенциометра \(R_1\) находится в среднем положении, схема вообще ничего не делает [* как это «ничего»? Ноль выдаёт. Вернее, потенциал «земли»] .

Рис. 4.20   Схема с плавным изменением усиления от +1 до –1

Упражнение 4.4
Покажите, что схема 4.19 работает, как заявлено.

4.3.1.B Повторитель с вольтодобавкой

Как и в случае усилителей на дискретных транзисторах наличие обязательного пути отвода входного тока снижает входной импеданс [* за счёт шунтирующего эффекта токоотводящей цепи ] . Проблема особенно заметна в схемах, связанных по переменному току, где необходимо ставить заземлённый резистор на входную линию. Решением может стать цепь, показанная на рис. 4.21 . Как и в транзисторном варианте ( §2.4.3 ) конденсатор 0.1 μF превращает верхний резистор 1 MΩ в высокоимпедансный источник тока для входного сигнала. Низкочастотная граница схемы лежит на 10 Hz , и ниже этой частоты АЧХ падает с наклоном 12 dB/octave _9 . Цепь вызывает появление выброса на АЧХ, похожего на реакцию схемы Саллена-Ки ( §4.3.6 ). Выброс можно задавить резистором 1...10 kΩ , включённым последовательно с конденсатором.

Рис. 4.21   Повторитель с ускоряющей цепью

Очень низкий входной ток ( т.е. очень высокий входной импеданс) усилителей с полевыми транзисторами на входе делают описанный приём ненужным. Для формирования пути входного тока в цепях с разделительными конденсаторами на таких ОУ можно использовать резисторы 10 MΩ и более.

4.3.1.C Идеальный преобразователь тока в напряжение

Самым простым преобразователем ток-напряжение является обычный резистор. Его недостаток - ненулевая нагрузка для источника тока. Резистор не работает, если источник сигнала имеет зависимость выходного напряжения от нагрузки или очень узкий рабочий диапазон. Хорошим примером служит фотоэлемент - p-n переход, оптимизированный для работы в качестве фотодетектора. Небольшой фотоэффект имеет практически любой сигнальный диод, и существует масса чудесных историй о странном поведении схем, которое в конечном итоге было связано с паразитным фотоэффектом. На рис. 4.22 показан неплохой способ преобразования тока в напряжение в ситуации, когда вход надо держать на уровне земли. Инвертирующий вход играет роль виртуальной земли, что очень удобно, т.к. фотодиод может выдавать сигнал, измеряемый долями вольта. Данная схема имеет коэффициент передачи 1V на 1 μA входного тока. В подобных конструкциях на ОУ с биполярными транзисторами можно обнаружить резистор между прямым входом и землёй, функция которого будет объясняться чуть позднее при рассмотрении недостатков операционных усилителей.

Рис. 4.22   Усилитель для фотодиода. [*]

[*]
[* Направление тока указано неверно .

Интересный вопрос. Просмотрел всю книгу - везде одинаково. Залез во всяку разну литературу ( Титце_Шенк, Фил Хоббс и протча ). Везде этот ток показан именно в таком направлении.

Но. В данном включении ( «фотогенераторном» ) p-n переход работает батарейкой, т.е. на Катоде ( «–», он же «спинка» буквы «К» ) отрицательный потенциал, а на Аноде ( «+» или закрашенная буква «А» ) - положительный. Иначе говоря на рис. 4.22 фотодиод пытается понизить потенциал инвертитующего входа ОУ до –0.6 V , а ОУ сопротивляется и задирает выходной конец \(R_f\) в плюс, чтобы подтянуть общую точку до уровня земли. По первому закону Кирхгофа алгебраическая ( с учётом знаков ) сумма токов в узле должна быть равна нулю. Имеем: вход ОУ ток не потребляет, ток с выхода ОУ течёт от плюса к общей точке ( вот схема с однополярным питанием - рис. 4.80 - выход строго положительный ). Но тогда ток фотодиода должен течь ему навстречу - от земли к общей точке, т.е. против стрелки возле «\(I_D\)». С физиками всё давно ясно. Они сразу заявляют, что ток отрицательный, значит, течёт в направлении, обратном указанному, и они ничего не знают. Но мы же про схемотехнику. Здесь стрелочки кажут в положительном направлении?!

Спокуха! Объясняю. На самом деле в фотогенераторном режиме мы имеем дело с двумя элементами - идеальным источником фото-ЭДС ( который даёт хоть мильён вольт, если осветить посильнее ) и встречно-параллельным ему диодом, т.е. «плюс» фото-ЭДС к «плюсу» диода. Ток фото-ЭДС течёт, понятно, в правильном направлении - через внешние цепи от «плюса» к «минусу», т.е. в точности как на схеме (\(I_D\) втекает как раз в «минус» фотоэлемента, а как он вЫтекает из «плюса» не показано ). Но тут засада: как только фото-ЭДС превышает 0.6 V открывается обычный диод и начинает ограничивать потенциал. Вместо миллиона вольт и сотен денег от дармовой энергии имеем жалкие 0.6 V , причём на этом уровне ток с фотоэлемента снять уже не выйдет: всё будет уходить в диод ( как короткое замыкание в плохой батарейке ). Таким образом, получить с фотоэлемента ток можно только если потенциал на нём недостаточен для перевода внутреннего диода в проводящее состояние ( отсюда растут ноги термина «отслеживание точки максимальной мощности» MPPT ). Вот этот-то ток операционный усилитель и закачивает в фотоэлемент, удерживая потенциал катода на уровне земли и не давая ему уйти на –0.6 V .

Сеанс чёрной магии с полным её разоблачением. Но осадочек остаётся. Потому что физики гадят ].

[* С мест дополняют. Альтернативное рассуждение.
«К инвертирующему входу операционника входит ток с выхода через резистор Rf . Т.к. в операционник ток не входит (Iвх=0), то он проходит через фотодиод до земли (выходной ток точки соединения резистора, входа и фотодиода). Т.о. стрелка указана правильно, иначе накопление заряда на инвертирующем входе» ].

Подобная трансимпедансная схема, конечно, может использоваться и при работе с устройствами, выдающими свой ток при каком-то отличном от нуля рабочем напряжении, например \( V_{CC}\) . Фотодиоды и фототранзисторы, которые начинают проводить ток от источника при облучении светом, часто используются именно таким образом ( рис. 4.23 ). У фотодиодов небольшой ток, но отличная линейность и быстродействие. Очень быстрые экземпляры работают на гигагерцах. С другой стороны, фототранзисторы имеют гораздо больший фототок ( за счёт усиления в бета раз фототока перехода коллектор-база ), но гораздо худшую линейность и скорость. Существуют даже фототранзисторы Дарлингтона, которые, естественно, только усугубляют означенную тенденцию.

Рис. 4.23   Усилители для фотодиодов в обратном включении. (A) Фототранзистор. Вывод базы не используется. (B) Фотодиод. (C) Фототранзистор в качестве фотодиода. Для разнообразия включён в качестве принимающего ток источника. (D) Фототранзистор с нагрузочным резистором и буферным каскадом

В схему часто добавляют небольшой конденсатор параллельно резистору обратной связи, для предупреждения генерации и звона, т.е. повышения устойчивости. Причиной возбуждения является ёмкость детектора, которая в паре с резистором обратной связи образует фильтр нижних частот, вызывающий запаздывание фазы на высоких частотах, сочетающееся собственным запаздыванием фазы операционного усилителя ( §4.9.3 ). Задержка фазы может достичь 180° , превратить обратную связь в положительную и запустить генерацию. Эта интересная проблема рассматривается в Части X4 ( §X4.3 «Трансрезистивные усилители» ), с которой следует внимательно ознакомиться, если нужно разрабатывать усилители для фотодиодов. Такие же проблемы с устойчивостью и по сходным же причинам возникают при работе операционных усилителей на емкостную нагрузку, см. §4.6.1.B , §4.6.2 .

Упражнение 4.5
Постройте «идеальный» измеритель тока ( т.е. прибор с нулевым входным импедансом ) с полной шкалой 5 mA , используя LF411 и измерительную головку на 1 mA . Конструкция должна предусматривать защиту головки на уровне 150% полной шкалы. Считать. что при питании ±15 V размах выходного сигнала у 411 достигает ±13V , а сопротивление стрелочного прибора составляет 500 Ω .

4.3.1.D Суммирующий усилитель

Схема на рис. 4.24 - просто вариант инвертирующего усилителя. Точка «X» - виртуальная земля, поэтому входной ток равен \( V_1/R_1+V_2/R_2+V_3/R_3\) . Если резисторы имеют одинаковые номиналы, то \( V_{out}=-( V_1+V_2+V_3 ) \) . На входы можно подавать напряжение любой полярности. Если номиналы резисторов различаются, то на выходе получается взвешенная сумма. Например, входов может быть четыре, входной сигнал может принимать значение +1V или 0V , а резисторы иметь номиналы 10 kΩ, 5 kΩ, 2.5 kΩ и 1.25 kΩ . Тогда на выходе будет отрицательное напряжение, эквивалентное двоичному коду на входе. Схему легко расширить, получая основу для цифро-аналогового преобразователя, хотя реальные ЦАПы обычно используют R-2R делители.

Рис. 4.24   Суммирующий усилитель

Упражнение 4.6
Покажите, как сделать двухразрядный двоично-десятичный цифро-аналоговый преобразователь (ЦАП ). Входной код состоит из двух цифр, каждая из четырёх линий, соответствующих кодам 1, 2, 4 и 8 ( т.е. входы соответствуют кодам 1, 2, 4, 8, 10, 20, 40, 80 ). На входе может присутствовать только +1V или 0V . При питании ±15 V выходное напряжение ограничено диапазоном ±13V , поэтому результирующий сигнал должен выводиться с коэффициентом 1/10 от входного кода в вольтах.

4.3.1.E Усилитель с увеличенным выходным током

Рис. 4.25   Увеличение выходного тока ОУ с помощью несимметричного повторителя ( может только выдавать ток )

Для увеличения выходного тока на выход ОУ можно повесить повторитель на транзисторе ( рис. 4.25 ). В данном случае мощность добавляется неинвертирующему усилителю, но подобная модификация подходит и для любой схемы включения. Следует обратить внимание на обратную связь: она берётся с эмиттера, т.е. поддерживает выходное напряжение, компенсируя падение напряжения \( V_{BE}\) . Проблема этой схемы в том, что повторитель может только отдавать ток. Как и в чисто транзисторной схеме выход в использовании симметричного каскада ( рис. 4.26 ). Позднее будет рассматриваться серьёзное влияние скорости нарастания ОУ на изменение сигнала в области переключения токов, ведущее к искажениям сигнала. Для низкочастотных схем переводить выходной каскада в режим частичного сквозного тока не требуется, потому что большую часть искажений уберёт обратная связь. Доступны законченные интегральные решения, например, LT1010 и BUF633/634. Это повторители с симметричным выходом, способные выдавать в нагрузку 200 mA в полосе частот до 20...100 MHz ( см. §5.8.4 и главу, посвящённую мощным повторителям в Части X4 ). Выходной каскад таких микросхем спроектирован так, чтобы добиться низких искажений в схеме без обратной связи. Кристалл имеет защиту по току и перегреву. Если есть уверенность, что ОУ, стоящий на входе такого буфера, имеет существенно меньшую рабочую полосу, то такую пару можно охватывать обратной связью без опаски 10 .

Рис. 4.26   Симметричный мощный каскад для ОУ, который может и отдавать и принимать ток. В таких схемах часто можно увидеть небольшой ( ∼100 Ω ) резистор между базами и эмиттерами, который снижает переходные искажения, обеспечивая обратную связь в точке перехода сигнала через ноль. На рис. 2.71 приведена улучшенная схема выходного каскада

Симметричные мощные каскады и обратная связь

Симметричные каскады являются отличной иллюстрацией линеаризующих свойств обратной связи. Для демонстрации был взят LF411 в неинвертирующем включении с выходным каскадом на биполярных транзисторах, нагруженный резистором 10 Ω на землю. На рис. 4.27 показан синусоидальный сигнал частотой 125 Hz на выходе ОУ и на нагрузке. Первая пара лучей отражает ситуацию, когда обратная связь ошибочно взята с выхода самой микросхемы. На выходе видна отличная копия исходного сигнала, а на нагрузке - сильные искажения, вызванные двойным падением \( V_{BE}\) в мёртвой зоне мощного каскада. Если же обратную связь брать с выхода мощного каскада, т.е. снимать её с нагрузки ( нижняя пара лучей ), на выходе появляется требуемая синусоида, зато на выходе ОУ виден деформированный сигнал, изменённый в той степени, которая нужна для линейной раскачки транзисторов и компенсации переходных искажений.

Рис. 4.27   Обратная связь исправляет переходные искажения в симметричном повторителе. По горизонтали 2 ms/div , по вертикали 1 V/div

На рис. 4.28 виден сигнал, который получается, если попытаться раскачать реальную звуковую колонку. Она представляет собой более сложную нагрузку, которая одновременно является и «мотором» и «генератором», имеет собственные резонансы и прочие весьма неприятные особенности. Кроме того в схеме звуковой колонки имеются дополнительные реактивные компоненты, разделяющие рабочую полосу между динамиками и катушка индуктивности, двигающая диффузор. Ещё раз, вся грязная работа выполняется обратной связью, которая перекашивает выход ОУ в нужной пропорции 11 .

Рис. 4.28   Те же условия, что и на рис. 4.27 , но в качестве нагрузки выступает звуковая колонка с сопротивлением 6 Ω

4.3.1.F Источник питания

ОУ может работать усилителем для сигнала ошибки в источнике питания ( рис. 4.29 ). Схема сравнивает выход с опорным напряжением, изменяя ток в «проходном транзисторе». Устройство выдаёт стабильное напряжение 10 V при токе нагрузки до 1A . Некоторые замечания по схеме.

Рис. 4.29   Стабилизатор напряжения

  • В качестве делителя выходного напряжения может выступать потенциометр. В такой схеме выход можно подстраивать.
  • Чтобы снизить пульсации на стабилитроне, резистор 10 kΩ можно заменить источником тока. Ещё один вариант - запитывать его с выхода ОУ. Это позволит использовать стабилизирующие свойства самой схемы.
    Предупреждение: прежде чем пользоваться таким приёмом, надо проанализировать схему на предмет запуска при подаче питания [* см. §9.10.1.A ] .
  • Здесь использован rail-to-rail операционный усилитель, выход которого может доходить до положительной шины питания 12 , поэтому, даже если входное напряжение схемы упадёт до +12 V , проходной транзистор останется в активном режиме. Для сравнения, с LF411 пришлось бы иметь дополнительный запас в 1.5—2V , т.к. именно столько не хватает 411 до положительного питания.
  • Приведённая схема будет выведена из строя коротким замыканием в нагрузке, потому что ОУ переведёт проходной транзистор в полностью открытое состояние, и тот просто сгорит. Регулируемые источники должны в обязательном порядке иметь схемы аварийного ограничения выходного тока ( см. §9.1.1C ).
  • Без «корректирующего конденсатора» \( C_C\) в схеме могут возникнуть колебания. Такую ситуацию определяет дополнительное запаздывание по фазе, когда постоянное напряжение на выходе заряжает конденсаторы фильтра ( как это бывает при подаче питания на схему ). Конденсатор \( C_C\) обеспечивает устойчивость при работе на емкостную нагрузку. Данная тема рассматривается в §4.6.1.B , §4.6.2 и §9.1.1.C .
  • Промышленность выпускает какие-то невероятные количества самых разнообразных стабилизаторов: от классики типа 723 и до 3-выводных микросхем с подстройкой, внутренним ограничением тока и защитой от перегрева ( см. §9.3 ). Эти компоненты настолько удобны в использовании, что собирать регуляторы напряжения на ОУ нет никакой нужды.

Регуляторам и источникам питания, в том числе специализированным микросхемам, целиком посвящена Часть _9 .

4.3.2 Нелинейные схемы

4.3.2.A Компараторы - вводный обзор

Существует достаточно обычная задача: требуется узнать, какое из двух напряжений больше, или достиг ли сигнал заданного уровня. Например, обычным методом генерации треугольного сигнала является переключение направления тока, заряжающего конденсатор, когда напряжение на обкладках достигнет определённого значения. Другой пример - цифровой вольтметр. Чтобы преобразовать напряжение в цифру надо подать его на один вход компаратора, а линейно возрастающее напряжение ( конденсатор + источник тока ) на другой. Счётчик должен накапливать импульсы с тактового генератора, до тех пор, пока измеряемое и линейно возрастающее напряжение не сравняются. Содержимое счётчика будет пропорционально входному напряжению. Такой метод называется «однократным интегрированием». В большинстве реальных приборов используется двойное интегрирование ( Часть 13 ) [* §13.8.4 ] ).

Самым простым компаратором является дифференциальный каскад с большим коэффициентом усиления. Он может быть сделан на транзисторах или ОУ ( рис. 4.30 ). В схеме нет обратной связи: операционный усилитель переходит в состояние положительного или отрицательного насыщения в зависимости от знака разности напряжений на входе. Т.к. усиление обычного ОУ лежит в районе \(10\space^5...10\space^6\) , насыщение схемы вызовет разница напряжений даже в единицы милливольт. Обычный операционный усилитель может замещать собой компаратор, и бывает, именно так и используется, но в настоящее время под эту задачу выпускаются специализированные микросхемы. Они позволяют использовать для выходного сигнала напряжение, отличающееся от напряжения питания самого компаратора, например, выходной диапазон 0...5 V при питании ±15 V . Кроме того, специализированные схемы работают гораздо быстрее, потому что не пытаются изобразить из себя линейный усилитель, оптимизированный для работы с обратной связью. Подробнее этот вопрос обсуждается в Части 12 ( §12.1.7 и §12.3 , табл. 12.2 ).

Рис. 4.30   Компаратор: операционный усилитель без обратной связи

4.3.2.B Триггер Шмитта

Простой компаратор, показанный на рис. 4.30 имеет два недостатка. Его реакция на очень медленно меняющийся сигнал также будет весьма небыстрой. И второй - ещё более неприятный: если сигнал на входе зашумлён, выход микросхемы может перещёлкнуться несколько раз, пока сигнал находится рядом с порогом переключения, прежде чем примет какое-то стабильное состояние ( рис. 4.31 ). Обе проблемы лечатся с помощью положительной обратной связи ( рис. 4.32 ). Резистор \(R_3\) добавляет устройству два пороговых напряжения, которые зависят от текущего состояния выхода. В приведённом примере, когда на выходе 0V ( на входе высокий уровень ), порог составляет +4.76V , а когда на выходе +5V , порог равен тем же +5V . Теперь зашумлённый сигнал имеет меньше шансов вызвать множественные переключения ( рис. 4.33 ). Более того, положительная обратная связь ускоряет переключение схемы, независимо от скорости изменения входного сигнала. Скорость переключения можно ещё немного увеличить, если поставить параллельно \(R_3\) небольшой ( 10...100 pF ) «ускоряющий» конденсатор. Данная схема носит название «триггер Шмитта» и встречалась ранее в чисто транзисторном варианте ( §2.2.2.E , рис. 2.13 ).

Рис. 4.31   Множественные переключения выходного сигнала компаратора, не имеющего гистерезиса на входе, в ответ на медленно меняющееся зашумлённое входное напряжение
Рис. 4.33   Гистерезис улучшает реакцию компаратора на зашумлённый сигнал

Рис. 4.32   Положительная обратная связь предотвращает множественные переключения. (A) Компаратор без обратной связи. (B) Триггер Шмитта использует положительную обратную связь, чтобы предотвратить многократные срабатывания. Правильнее использовать специализированные микросхемы компараторов, имеющие то же схемное представление

Состояние выхода зависит одновременно от входного напряжения и текущего состояния. Данный эффект называется гистерезисом и может быть проиллюстрирован рис. 4.34 - графиком зависимости выходного напряжения от входного. Для небольших величин гистерезиса процесс разработки несложен. Проведём его на примере схемы 4.32B . Для начала выбирается делитель \(R_1R_2\) , чтобы задать правильное значение порога переключения. Если нужен порог на уровне 0V , просто подключите один резистор между прямым входом и землёй. Дальше выбирается резистор положительной обратной связи \(R_3\) . Величина гистерезиса равна размаху выходного напряжения, которое ослабляется делителем из \(R_3\) и \(R_1∥R_2\) . Наконец, если взят компаратор с открытым коллектором, надо добавить выходной подтягивающий резистор, который должен быть достаточно велик, чтобы не сужать выходной диапазон, но оставаться небольшим по сравнению с величиной \(R_3\) . ( Выходные каскады компараторов рассматриваются в §12.3 и упоминаются в табл. 12.2 ). Если нужен симметричный относительно земли гистерезис, надо добавить резистор между прямым входом и отрицательным питанием. Возможно, потребуется масштабировать номиналы, чтобы удержать входной ток и входной импеданс на разумном уровне.

Рис. 4.34   График зависимости выходного напряжения от сигнала на входе ( «функция передачи» ) для триггера Шмитта

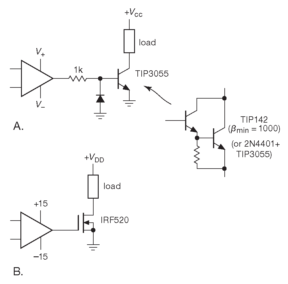
4.3.2.C Силовой ключ

Выход компаратора или триггера Шмитта резко переключается между высоким и низким логическими уровнями. Это не непрерывный, не «линейный» сигнал. Возможно, потребуется управлять с его помощью какой-либо приличной нагрузкой, типа реле, мотора или лазера.

Для нагрузок, которые могут находиться только в состояниях ВКЛЮЧЕНО и ВЫКЛЮЧЕНО, силовым транзистором можно управлять с выхода компаратора ( или ОУ ), как показано на рис. 4.35A . Диод блокирует обратный пробой перехода база-эмиттер, т.к. операционный усилитель, питаемый от двуполярного источника, легко может преодолеть напряжение пробоя перехода ( –6V ). Если номинал отрицательного источника не превышает –5V , то диод можно не ставить. TIP3055 - классический мощный транзистор общего назначения для неответственных задач. Подобрать что-либо лучше подходящее к требованиям по току, напряжению, быстродействию и исполнению можно в табл. 2.2 ( стр. 106 ). Если нужен большой ток, можно использовать схему Дарлингтона.

Рис. 4.35   Силовой переключатель из операционного усилителя. (A) На биполярном npn транзисторе. Схема содержит токоограничительный резистор в базе и защиту от обратного включения. (B) На мощном МОП транзисторе. Обратите внимание на упрощение схемы

Но обычно правильнее взять n-канальный мощный МОП транзистор, который позволяет выкинуть из схемы и диод, и токоограничительный резистор ( рис. 4.35B ). Классический выбор - IRF520 13 , но подобрать что-либо иное можно в табл. 3.4 . В общем случае приходится делать выбор между низким сопротивлением открытого канала и высоким напряжением пробоя.

Если нагрузка индуктивная, не стоит забывать об обратном диоде ( §1.6.7 ).

4.3.2.D Активный выпрямитель

Если требуется выпрямлять сигналы, меньшие чем падение напряжения на p-n переходе, то простая цепь резистор-диод уже не поможет. На помощь, как обычно, приходит операционный усилитель. В данном случае диод ставится в цепь обратной связи ( рис. 4.36 ). Для положительных значений \( V_{in}\) диод обеспечивает 100% отрицательную обратную связь, и выход повторяет входное напряжение, но без падения напряжения на \( V_{BE}\) . Для отрицательных значений \( V_{in}\) ОУ переходит в резим отрицательного насыщения, а \( V_{out}\) остаётся под потенциалом земли. Чем меньше номинал \(R\) , тем меньше выходной импеданс и тем выше нагрузка ОУ. Возможно, правильнее будет использовать отдельный повторитель, чтобы иметь низкий импеданс при любом раскладе.

Рис. 4.36   Простой активный однополупериодный выпрямитель

Схема имеет недостаток, серьёзность которого возрастает по мере роста требуемого быстродействия. Дело в том, что напряжение на выходе ОУ не может изменяться мгновенно и восстановление из состояния насыщения, когда сигнал переходит через ноль, занимает определённое время, на протяжение которого выходное напряжение не соответствует входному. Картина напоминает график на рис. 4.37 . Выход (жирная линия ) является выпрямленным вариантом входного сигнала ( тонкая линия ), исключая короткий момент перехода через ноль в положительном направлении, когда ОУ занят выходом из режима насыщения возле уровня \( V_{EE}\) , и выход продолжает сохранять нулевое напряжение. Операционные усилители общего назначения, подобные 411 имеют скорость нарастания ( максимальную скорость, с которой может изменяться входное напряжение ) 15 V/μs . Таким образом, восстановление из насыщения при питании ±15 V составляет 1 μs . Этого времени достаточно, чтобы внести существенную ошибку в быстро меняющийся сигнал. Модификация схемы ( рис. 4.38 ) существенно улучшает ситуацию.

Рис. 4.37   Эффект от конечной скорости нарастания ОУ в простом активном выпрямителе

\( D_1\) превращает схему в инвертор с единичным усилением для отрицательных сигналов, а \( D_2\) фиксирует выход ОУ на уровне одного p-n перехода ниже нуля для положительных сигналов, а т.к. \( D_1\) в этот момент смещён в обратном направлении, выход схемы имеет нулевой потенциал. Улучшение возникает за счёт двух падений на диоде в зоне перехода через ноль. Операционному усилителю надо преодолеть примерно 1.2 V а не полный отрицательный размах питания \( V_{EE}\) , т.е. перепад снижается более чем на порядок. Выпрямитель, кстати, инвертирующий, а для прямой передачи придётся добавить на выход ещё один инвертор.

Рис. 4.38   Улучшенный вариант активного однополупериодного выпрямителя

Параметры схемы улучшаются, если использовать ОУ с высокой скоростью нарастания. Эта характеристика влияет и на другие схемы, обсуждаемые здесь, например, на самый простой усилитель напряжения. Очень скоро начнётся подробное рассмотрение всевозможных отклонений операционных усилителей от идеальной модели, и окажется, что у них есть входной ток, напряжение смещения, рабочая полоса, скорость нарастания и т.д. Без изучения этих ограничения невозможно создавать хорошие схемы. Уже зная реальные параметры ОУ, можно будет рассмотреть схему активного двухполупериодного выпрямителя, дополняющего представленный выше однополупериодный 14 . Но прежде попробуем получить удовольствие от разработки нескольких реальных устройств.

4.3.3 Применение ОУ: генератор треугольных импульсов

Уже исследованные узлы - усилители, интеграторы, триггеры Шмитта и т.д. являются интересными схемными элементами, но настоящее удовольствие от разработки появляется, когда все эти кубики собираются вместе, чтобы образовать законченное «нечто». Пришло время познакомиться с генератором треугольных импульсов. В отличие от разобранных ранее схем, у этой нет входа, а есть только выходной сигнал, в данном случае симметричной треугольной формы амплитудой 1V . В качестве бесплатного дополнения идёт генератор прямоугольных импульсов ( дополнительные примеры генераторов разного рода можно найти в Части _7 ).

Идея заключается в том, чтобы с помощью интегратора делать из постоянного уровня на входе линейно меняющееся напряжение, направление которого будет переключаться по достижении уровня ±1V . Поэтому выход интегратора подаётся на триггер Шмитта с уровнями переключения ±1V . Триггер нужен, чтобы переключать направление изменения напряжения на интеграторе. Теперь попробуем просто подать его выходной сигнал, который переключается между противоположными уровнями питания, на вход интегратора.

Результат показан на рис. 4.39 . Проще разобрать его, начиная с \(IC_2\) , которая включена как неинвертирующий триггер Шмитта ( он очень похож на инвертирующий усилитель, но таковым не является: обратите внимание, что сигнал обратной связи подаётся на НЕинвертирующий вход ). Почему именно неинвертирующий, объясняется ниже. Такая конфигурация используется реже, чем вариант с рис. 4.32B , из-за низкого входного импеданса ( и хорошо заметного реверса входного тока при переключении ). Здесь важно, что LMC6482 имеет RR выходы, а значит, при питании ±5V порог ±1V устанавливается при отношении номиналов \(R_3:R_2\) как 5:1 .

Рис. 4.39   Генератор треугольных импульсов

Выходной сигнал ±5V с триггера поступает на вход интегратора \(IC_1\) . Для \( C_1 \) выбран распространённый номинал 0.01 μF , после чего была рассчитана величина \(R_1\) , который должен обеспечивать изменение напряжения на 2V за половину периода ( 0.5 ms ). 5V/\(R_1=I_{in}=C_1( dV/dt )\) . Полученная цифра 125 kΩ ( на схеме указанно ближайшее значение из 1%-ряда E96 , см. Приложение _C ) хорошо ложится на реальные характеристики операционных усилителей, что будет ясно позднее. В противном случае можно было бы изменить ёмкость \( C_1 \) и повторить расчёт. Именно так и получаются окончательные номиналы элементов в схемах.

Упражнение 4.7
Подтвердите правильность номинала \(R_1\) и уровней переключения триггера Шмита.

Теперь понятны причины использования неинвертирующего триггера Шмитта: если выход \(IC_2\) равен, скажем, –5V , то напряжение на выходе интегратора растёт вверх до положительного порога переключения триггера +1V . В этой точке триггер переключится в +5V , и цикл повторится в обратном направлении. Если поставить в схему инвертирующий вариант триггера, то колебаний не будет: схема «защёлкнется» на каком-либо из уровней, что легко проверить аналогичными рассуждениями.

Соотношения для выходной частоты и амплитуды указаны на схеме. Интересно отметить, что частота не зависит от напряжения питания, а только от порогового напряжения триггера, т.е. от соотношения \(R_2/R_3\) . Полезно вывести уравнения, описывающие работу схемы, из которых будут яснее видны зависимости. В данном случае они выглядят так: \[ \frac{dV}{dt}=\frac{I}{C}=\frac{V_s/R_1}{C_1} \] следовательно, \[ Δ t=C_1\frac{R_1}{V_s}Δ V, \] но \[ Δ V=2\frac{R_2}{R_3}V_s, \] тогда \[ Δ t=2C_1R_1\frac{R_2}{R_3} \] и, наконец, \[ f=\frac{1}{2Δ t}=\frac{1}{4R_1C_1}\frac{R_3}{R_2} \qquad \qquad [4.4] \]

Видно, что \( V_s\) сократилось в ходе преобразований, т.е. частота независима от напряжения питания.

Предупреждение: мощь и красота математики завораживает и очень легко влюбиться в «алгебраическую схемотехнику». Суровый жизненный опыт авторов в данном случае таков ( можете смело ссылаться ):

Не ищите в уравнениях замены для понимания настоящих процессов, протекающих в реальных схемах.

4.3.4 Применение ОУ: тестер напряжения отсечки ПТ

Ещё одна нужная задача для ОУ. Предположим, что требуется разобрать коробку полевых транзисторов по группам с близкими значениями напряжения отсечки \( V_{GS(OFF)} \) ( его ещё называют \( V_p\) , см. §3.1.3 ). Это вполне осмысленная работа, т.к. широкий разброс \( V_p\) очень затрудняет разработку хорошего усилителя 15 . Будем считать, что нужно найти напряжение затвор-исток [* отрицательное ] , при котором ток стока равен 1 μA при напряжении на стоке +10 V и заземлённом истоке.

Если ничего не знать об операционных усилителях, то надо

  1. заземлить исток,
  2. прицепить чувствительный измеритель тока между источником +10 V и стоком и
  3. подать на затвор отрицательное напряжение и подстраивать его, пока амперметр в стоке не покажет 1 μA .

На рис. 4.40 показано решение получше. Тестируемый прибор ( в книге вместо этого словосочетания часто можно видеть сокращение DUT [* по-русски - ТП, поэтому используется английская аббревиатура ] ) подключается стоком к напряжению +10 V , но исток не заземляется, а заводится на инвертирующий вход ( виртуальную землю ) операционного усилителя. Прямой вход ОУ заземляется. Усилитель регулирует напряжение на затворе, удерживая исток под потенциалом 0V . Исток подключается к источнику  10 V через резистор 10 MΩ , т.е. 0V на истоке будет при токе через него 1 μA . Выход ОУ идёт на затвор, таким образом, это и есть искомое напряжение отсечки.

Рис. 4.40   Тестер напряжения отсечки. [* Строго говоря, здесь измеряется не напряжение отсечки \( V_{GS(OFF)} \) , а напряжение переключения \( V_{GS(th)} \) для какого-то наперёд заданного тока стока ( здесь 1 μA ), см. сноску #10 и обрамляющий её абзац ]

Несколько замечаний.

  • Для упрощения последующей схемы напряжение питания ОУ снижено до ±10 V . В этом нет ничего плохого, потому что большая часть операционных усилителей хорошо работают в широком диапазоне питающих напряжений, правда, хорошо заметна тенденция на снижение рабочих уровней питания, вызванная ростом числа батарейных устройств. Если есть только ±15 V , то придётся делать источник +10 V на делителе или отдельном 3-выводном стабилизаторе, см. Часть _9 .
  • Последовательно с затвором стоит защитный резистор \(R_1\)=100 kΩ , предохраняющий цепь от бросков напряжения при включении питания и т.п. событиях. На высоких частотах этот резистор [* в паре с ёмкостью затвора ] создаёт в петле обратной связи задержку фазы ( то же относится и к высокоомному \(R_2\) ) . Для компенсации задержки в схему добавлен конденсатор обратной связи \( C_1 \) . Проблемы устойчивости будут рассматриваться в конце части в §4.9 .
  • Чтобы схема работала правильно, инвертирующий вход операционного усилителя не должен нагружать исток транзистора. Т.е. входной ток не должен, например, располагаться в микроамперном диапазоне, что, как вскоре станет понятно, верно далеко не для всех ОУ. Но LF411 с полевыми транзисторами на входе здесь очень к месту. Его входной ток измеряется в пикоамперах. ОУ с биполярными транзисторами будут иметь в общем случае ток порядка десятков и сотен наноампер и для данной задачи не подходят.
  • Напряжение отсечки не всегда указывается для тока 1 μA . В паспортных данных можно обнаружить цифры \( V_{GS(OFF)} \) для токов в диапазоне от 1 nA и до десятков микроампер. Конкретные условия зависят от геометрии полевого транзистора и прихоти производителя. Опыт авторов говорит, что чаще всего используются ( в порядке снижения популярности ) цифры 1 nA, 1 μA, 10 nA, 0.5 nA и ещё несколько более редких значений. Изменить схему под эти требования можно, но для тока 10 nA потребуется резистор \(R_2\) величиной 1 GΩ , поэтому правильнее будет взять источник отрицательного напряжения номиналом –0.1V . В качестве такого источника может выступать простой делитель с уже имеющихся –10 V . Кроме того, при таких маленьких рабочих токах придётся побеспокоиться о входных параметрах ОУ.

Упражнение 4.8
Покажите, как сделать схему проверки напряжения отсечки для прежнего напряжения \( V_D\)=+10 V , имея источник ±15 V . Предполагается, что самый большой доступный номинал резисторов 10 MΩ .

Упражнение 4.9
Измените схему 4.40 так, чтобы можно было измерять \( V_{GS}\) при трёх значениях тока 1 μA, 10 μA и 100 μA , выбираемых 3-позиционным переключателем. Самый большой доступный номинал резисторов по-прежнему 10 MΩ .

Упражнение 4.10
Измените схему 4.40 , чтобы можно было измерять \( V_{GS(OFF)} \) при \(I_D\)=1 nA . Предполагается, что есть резисторы 100 MΩ 5% .

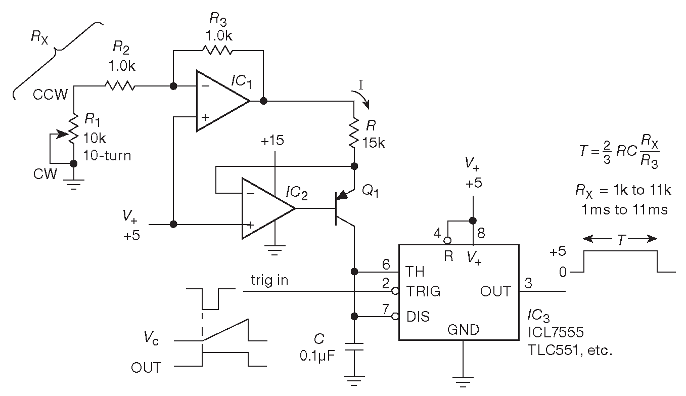
4.3.5 Применение ОУ: Генератор импульсов программируемой ширины

Схема 4.41 может выдавать импульс 16 , синхронизированный с запускающим фронтом. Ширина импульса может меняться 10-оборотным потенциометром \(R_1\) . Работает она следующим образом.

Рис. 4.41   Генератор импульсов регулируемой ширины

\(IC_1, IC_2\) и \(Q_1\) образуют источник тока, который заряжает времязадающий конденсатор \( C \) . \(IC_3\) - универсальный таймер, многочисленные возможности и применения которого описаны в Части _7 [* §7.1.3 ] . Он удерживает \( C \) в разряженном состоянии ( с помощью насыщающегося МОП ключа, чей сток притягивает вывод «DIS» к земле ) и удерживает выход в 0V до прихода отрицательного запускающего импульса на входе «TRIG». В этот момент вывод «DIS» переходит в высокоимпедансное состояние, а на выходе появляется напряжение \( V_+\) , в данном случае +5V .

Теперь, благодаря источнику тока и согласно соотношению \(I=C( dV/dt )\) , на \( C \) начинает линейно расти напряжение. Процесс продолжается, пока напряжение на конденсаторе ( оно заводится на вывод «TH» ) не достигнет уровня (2/3)\( V_+\) . В этот момент \(IC_3\) закорачивает вывод «DIS» на землю, одновременно подавая потенциал земли на выход. Цикл завершён.

Интересна конструкция источника тока. Требуется закачивать ток в конденсатор, напряжение на котором может меняться от уровня 0V и как минимум до +3.3 V ( 2/3 от +5V ), и линейно менять величину этого тока с помощью потенциометра. По некоторым соображениям, которые будут понятны позднее, ток должен быть пропорционален напряжению питания \( V_+\) . В данном случае источником тока служит \(Q_1\) . \(IC_2\) удерживает его эмиттер на уровне +5V , управляя током базы. \(IC_1\) - инвертирующий усилитель, имеющий в качестве опорного +5V . На его выходе создаётся напряжение, которое втекая в суммирующую точку через \(R_3\) , откладывает на \(R_X=( R_1+R_2 ) \) те же +5V . Разница между выходным напряжением \(IC_1\) и +5V создаёт ток через резистор \(R\) [* +5V , ведь, одновременно и потенциал эмиттера \(Q_1\) , т.е. другой конец \(R\) , см. «правило I» ( §4.1.3 )] . Полное понимание работы схемы появляется после решения следующего упражнения.

Упражнение 4.11
Рассчитайте зависимость напряжения на выходе \(IC_1\) как функцию \(R_X\) ( суммы \(R_1\) и \(R_2\) ) , \(R_3\) и \( V_+\) . Используйте полученное значение, чтобы выяснить ток \(Q_1\) и определите ширину импульса, если известно, что \(IC_3\) переключается, когда «TH» достигает уровня (2/3)\( V_+\) .

Схема является примером использования логометрической техники. Для заданного значения \(R_1\) ток зарядки конденсатора \(I\) и пороговое напряжение \(IC_3\) зависят от напряжения питания \( V_+\) [* в равной мере ] , но меняются они таким образом, что производная величина - ширина импульса \( T\) от \( V_+\) уже не зависит. Именно поэтому источник тока проектировался со встроенной зависимостью \(I∝ V_+\) . Использование логометрической техники - элегантный способ создания схем с отличными параметрами, которые не зависят от точности используемого источника питания.

4.3.6 Применение ОУ: Активный фильтр нижних частот

Простой RC фильтр, описанный в Части _1 , имеет слишком плавный спад, т.е. АЧХ не имеет резкого перехода от полосы пропускания к полосе заграждения. Как показывается в Части _6 , простое каскадирование нескольких звеньев практически не улучшает эту характеристику. Гораздо лучшие результаты получаются, если схема содержит и ёмкости и индуктивности, либо их «активные» аналоги на ОУ ( см. §6.3 ).

На рис. 4.42 дан пример простого и довольно понятного фильтра. Схема известна как фильтр Саллена-Ки по именам авторов. В качестве буфера может выступать ОУ в соответствующем включении или простой эмиттерный повторитель. Данный конкретный фильтр имеет второй порядок и был бы похож на две последовательных RC секции, если бы нижний вывод первого конденсатора не подпирался бы выходным сигналом. Легко показать, что на высоких частотах ( сильно выше \( f=1/( 2πRC ) \) ) спад идёт с наклоном –12 dB/octave , как у простых каскадированных RC фильтров, потому что сигнал на выходе микросхемы в этот момент равен нулю, и нижний конец конденсатора просто заземлён. Если же уменьшить частоту до границы полосы пропускания, вольтодобавка на первом конденсаторе будет помогать ослаблению сигнала, т.е. формировать более резкий изгиб на АЧХ. График на рисунке дан для трёх «настроечных» соотношений \(R\) и \( C \) 17 .

Рис. 4.42   Активный фильтр нижних частот Саллена-Ки. (A) Схема. (B) АЧХ в сравнении с характеристикой двух пассивных RC секций

Вся эта жестикуляция не заменяет, конечно, нормального анализа, который, к счастью, уже давно проведён для умопомрачительного разнообразия всевозможных фильтров. Современные средства аналогового моделирования и специализированные программы расчёта позволяют выполнить нужные вычисления и построение графиков без каких-либо затруднений.

8 Подойдут ADG419 или MAX319 - аналоговые переключатели ( SPDT ) ±20 V в 8-выводных корпусах, см. §3.4 и табл. 3.3 ( стр. 176 ).   <-

9 Может возникнуть соблазн уменьшить входной развязывающий конденсатор [* вместо сохранения величины ёмкости и установки последовательного резистора ] в расчёте на то, что вольтодобавка с выхода ОУ поддержит состояние высокого входного импеданса. Но снижение ёмкости вызовет увеличение выбросов в частотной области так же, как это происходит в активных фильтрах, см. §6.3 .   <-

10 Не забывайте о стандартной ошибке: попытка повысить возможности устройства заменой штатного ОУ на более быстрый экземпляр способна «доулучшать» схему до получения устойчивых колебаний! <-

11 Следует признаться, что все эти красивые картинки можно снять на достаточно низкой частоте ( здесь выбрана частота резонанса басового динамика, чтобы наиболее выпукло отразить достоинства обратной связи ). Но на высоких частотах ситуация ухудшается из-за конечной скорости нарастания и падения петлевого усиления, о чём ещё будет разговор в §4.4 . Гораздо перспективнее снижать переходные искажения в самом выходном каскаде, переводя транзисторы в «класс-AB» ( см. рис. 2.71 и §2.4.1.A ) или используя внешний мощный буфер ( см. рис. 4.87 и §5.8.4 ). А уже остаточные искажения давить обратной связью. <-

12 Выбранный LT1637 - 44-вольтовый «over-the-top» ОУ ( переносящий входные сигналы превышающие положительную шину питания без повреждения ) имеет на удивление высокий входной ток, когда сигнал на входе приближается к уровню положительного питания. Он может достигать \(I_b\)=20 μA , что в 100 раз больше нормального значения. Возможно, LT1677 с \(I_b\)=0.2 μA будет более правильным выбором. <-

13 Вместе с сильноточными IRF530 и IRF540 и высоковольтными IRF620-640 и IRF720-740 он образует законченную линейку, перекрывающую все запросы, см. «30-летняя легенда среди МОП транзисторов» ( ##§X3.11 ). <-

14 В Части X4 будут показаны дополнительные нелинейные схемы, как-то: логарифмический усилитель и «хаотичный» аттрактор Лоренца. ) <-

15 Ту же схему можно использовать для выяснения уровня переключения \( V_{GS(th)}\) у МОП транзисторов [* см. сноску #10 и обрамляющий её абзац ] .   <-

16 Заинтересовавшийся читатель найдёт материалы на тему импульсов в §7.1.4.B и §7.2 .   <-

17 Дальше по степени резкости перехода располагаются фильтр Баттерворта, затем фильтры Чебышева с неравномерностью в полосе пропускания 0.1 и 0.5 dB . В фильтре Баттерворта компоненты имели бы значения \( C_1 \)=10 nF, \( C_2\)=2 nF , \(R_1\)=12.7 kΩ и \(R_2\)=100 kΩ . Активные фильтры разбираются в Части _6 ( §6.3 ).   <-

Previous part:

Next part: