Шапка

9.10 Источники опорного напряжения

Несколько поодаль от интегральных регуляторов напряжения стоят задачи получения хорошего опорного напряжения в схеме. Например, может потребоваться собрать регулятор напряжения, имеющий более высокие характеристики, чем у коммерческих интегральных схем. Или захочется собрать прецизионный источник постоянного тока. Кроме этих задач точные источники опорного напряжения ( но не прецизионные источники питания ) требуются в A/D и D/A преобразователях, программируемых генераторах сигналов, вольтметрах и других измерительных приборах.

Интегральные источники опорного напряжения бывают двух видов 2-выводные или параллельные и 3-выводные или последовательные. Двухвыводные источники работают подобно стабилитронам, поддерживая постоянное падение напряжения между терминалами при протекании рабочего тока. Предполагается, что такой ток с некоторой начальной стабильностью обеспечивает внешняя схема. Трёхвыводные опорные источники ( «Vin», «Vout», «GND» ) работают подобно линейным регуляторам напряжения. Внутренняя схема обеспечивает ток для первичного опорного элемента, в качестве которого может выступать тот же стабилитрон. Изобилие доступных в настоящий момент опорных источников обоих типов отражено в табл. 9.7 ( стр. 677 ) и табл. 9.8 ( стр. 678 ).

Существуют четыре технологии построения первичных опорных элементов. Все они используют тот или иной физический эффект для получения точного определяемого и стабильного напряжения: стабилитроны, источники запрещённоё зоны, источники на напряжении отсечки затвора ПТ и источник с плавающим затвором. Такие элементы доступны в качестве отдельных компонентов ( как двух-, так и трёхвыводных ). Их часто используют в качестве внутренних опорных уровней в больших микросхемах, например, в A/D преобразователях. Рассмотрим перечисленные технологии по порядку.

9.10.1 Стабилитроны

Самым простым видом опорного источника является стабилитрон - двухвыводной элемент, упоминавшийся в §1.2.6A . Изначально это диод в обратном включении, работающий в области, где ток начинает быстро увеличиваться с ростом напряжения. Чтобы использовать стабилитрон в качестве опорного источника нужно просто подать на него постоянный ток, например, задав последний резистором. Это самый простой по конструкции регулятор напряжения.

Стабилитроны доступны для некоторого набора напряжений из диапазона от 2 до 200 V ( цифры укладываются в тот же ряд, что и номиналы 5%-резисторов ). Допустимая рассеиваемая мощность достигает 50 W , а точность от 1% до 20% . Выглядят стабилитроны очень соблазнительно - это простые недорогие пассивные устройства. Однако весь их блеск тускнеет, когда начинаешь знакомиться с ними ближе. Как и у резисторов надо иметь в запасе некоторый набор номиналов. Исходная точность невелика, исключая дорогие прецизионные модели. Стабилитроны шумят ( выше 7V ), а напряжение стабилизации зависит от тока и температуры. Последнее свойство легко проиллюстрировать на примере популярной 500-милливаттной серии 2N5221. У 27-вольтового стабилитрона температурный коэффициент 0.1%/°C , а напряжение меняется на 1% при изменении тока от 10% до 50% максимального.

Рис. 9.88   Величины динамического сопротивления для стабилитронов с разными напряжениями стабилизации ( с разрешения Motorola, Inc. )

У плохих в целом характеристик стабилитронов есть одно исключение. Оказывается, в районе 6V стабилитроны тихи, слабо реагируют на изменение тока и имеют почти нулевой температурный коэффициент. Эффект виден на рис. 9.88 и 9.89 124 . Если от источника требуется только стабильность, а конкретное значение напряжения не важно, то можно использовать компенсированный стабилитрон - пару из стабилитрона на 5.6 V и последовательно с ним диод в прямом направлении, если такой удастся подобрать ( см. далее ). Берётся такое напряжение стабилитрона, чтобы его положительный температурный коэффициент компенсировал температурный коэффициент диода ( –2.1 mV/°C ). Температурная компенсация может работать и для других напряжений стабилизации, например, для серии 1N4057-4085 с номиналами от 12 до 200 V и коэффициентами 20 ppm/°C .

Рис. 9.89   Зависимость температурного коэффициента напряжения от напряжения стабилизации ( с разрешения Motorola, Inc. )

Движение в этом направлении приводит к гораздо более интересным решениям в виде интегрированных источников опорного напряжения ( включая модели с термокомпенсированным на уровне кристалла стабилитроном ) с выдающимися характеристиками. Фактически температурно компенсированные стабилитроны как отдельные схемные элементы по большей части вымерли как класс.

9.10.1.A Получение рабочего тока

Компенсированные стабилитроны можно использовать в качестве опорного источника, но для работы им требуется постоянный ток 125 . Например, 1N4895 с малым допуском 126 специфицируются на 6.35 V±5% при 7.5 mA , имеют температурный коэффициент 5 ppm/°C (max) и динамическое сопротивление 10 Ω (max). Это означает, что изменение рабочего тока на 1 mA может изменить напряжение стабилизации на 10 mV , что в три раза больше, чем дрейф от роста температуры от 0°C до +100°C . Можно, конечно, смастерить отдельный источник тока, но есть путь и получше. На рис. 9.90 показан правильный способ получения постоянного рабочего тока. Операционный усилитель в неинвертирующем включении выдаёт выходное напряжение +10.0 V . Это постоянное напряжение используется для получения рабочего тока 7.5 mA . Схема выходит на рабочий режим самостоятельно, но может включиться с любой полярностью на выходе! С неправильным знаком стабилитрон превращается в обычный диод. Использование однополярного источника как на рисунке исключает такое поведение 127 . Схема требует использования ОУ с входным рабочим диапазоном от отрицательной шины питания ( «с одним питанием» ).

Рис. 9.90   Стабильное выходное напряжение обеспечивает постоянный ток через стабилитрон в широком диапазоне напряжений питания \( V+\) . Операционный усилитель должен уметь работать рядом с шиной отрицательного питания. Для дешёвенького 1N5232 можно использовать ОУ на подобие LM358, но если стабилитрон из разряда прецизионных ( LM329 или LM399 ), то чтобы сохранить низкий температурный коэффициент, потребуется точный усилитель ( например, LT1077 ). В этой схеме нельзя использовать источник со средней точкой, потому что на выходе может появиться стабильное отрицательное напряжение [* прямое падение на стабилитроне, т.е. ∼0.6 V ]

Существуют компенсированные стабилитроны, у которых указана стабильность напряжения по времени ( именно эта характеристика имеет тенденцию к уходу ). У 1N4895, например, данная характеристика имеет порядок 10 ppm/1000 hr . Лучшие в мире параметры имеет LTZ1000: его стабилитрон имеет номинал 7.15 V и фантастическую цифру 0.15 ppm/\(\sqrt{kHr}\) (тип.). Микросхема имеет на кристалле стабилизирующий температуру нагреватель. Для неё заявляется температурный коэффициент 0.05 ppm/°C , если, конечно, уметь его готовить 128 . Но цена LTZ1000 отрезвляет - $50.

9.10.1.B Интегрированные стабилитроны

Авторы обнаружили, что точные термокомпенсированные стабилитроны практически исчезли как отдельные компоненты. Проверить данное положение можно на сайте Octopart.com или ему подобных, задав поиск по популярным когда-то сериям 1N4895 или 1N821-829.

Зато теперь можно найти отличные компенсированные стабилитроны в интегральной форме - в виде внутреннего источника в массе микросхем опорных источников, часть из которых попала в табл. 9.7 . В ней можно найти как недорогие LM329 ( меньше $1 ), так и уникальные LTZ1000 ( более $50 ). Такие микросхемы имеют в своём составе элементы, обеспечивающие высокие параметры ( по большей части отвечающие за стабильность выходного напряжения независимо от тока нагрузки ). Электрически такие компоненты выглядят как обычный стабилитрон, имеют два вывода, но внутри корпуса располагаются дополнительные активные элементы. Имея в основе стабилитрон, такие ИМС работают вблизи термостабильной точки 7V , а некоторые дополнительные компоненты позволяют получить «круглые» напряжения стабилизации, см., например, LT1236 с его 10.0 V 129 .

Когда требуется «довольно хороший» опорный источник, в голову сразу приходит весьма распространённый LM329. У него низкий шум, напряжение стабилизации 6.9 V , а лучшие варианты имеют температурный коэффициент порядка 10 ppm/°C (max) для постоянного тока 1 mA . Если требуются более высокие параметры, можно глянуть на LT1236A или на LM399A ( 1 ppm/°C ), имеющего встроенный нагреватель для температурной стабилизации кристалла.

Среди двухвыводных источников есть и другие компоненты ( см. табл. 9.7 ). В схеме они работают как обычные стабилитроны, но используют иные физические механизмы ( например, падение на переходе база-эмиттер ) для получения стабильного напряжения. Среди прочих достоинств такие микросхемы имеют низкое напряжение стабилизации ( типичные значения 1.25 V и 2.5 V ), и некоторые могут работать при токах вплоть до 1 μA .

И, наконец, не стоит ограничивать себя двухвыводными устройствами: имеются и 3-выводные как на основе стабилитронов, так и с использованием других механизмов. Отличный пример - LT1027B. Это источник 5.0 V на стабилитроне с отличными температурными характеристиками ( 2 ppm/°C , max ) и низким шумом ( 3 μVpp тип. 0.1 Hz—10 Hz ). Приятным свойством интегрированных решений как двух-, так и трёхвыводных является удобный набор выходных напряжений. Вместо 6.95 V±4% , как у LM399, можно подобрать что-либо из набора 1.25, 2.5, 5.0 и 10.0 V с заводской подстройкой на уровне ±0.02% ( см. табл. 9.7 и 9.8 ) 130 .

Table 9.7 Shunt ( 2-terminal) Voltage References®

Notes: (a) generally listing best accuracy grade.; sorted by type and increasing accuracy. (b) wired as a zener. (c) at 10 mA. ( Cl) load capacitor — R: >10 nF required; N: not required but allowed, or recommended for transient-loads; ?F = min required if more than a small cap is added, see datasheet; blank = no comment. The ac output impedance rises with frequency and will resonate with the load capacitor's reactance. A small resistor ( 22 to 100?, etc. ) can isolate the capacitor and lower the resonance Q. (d) 5-10 mA. (e) at /z=7.5 mA. ( f) AV (mV) over temp. ( g ) for the 2.5 V version ( the 1.2 V version is generally less ). (h) for the 1.225 version, or ^ref for the adj version. (k ) an RC is suggested, e.g. 22?. (m) min or max. (n ) nominal. (na) not available. (o) of the 1.24 V ref, gained up to ^clamp. ( p) also TLVH431A. (q) minimum operating current (maximum, i.e., worst-case ); often higher for higher fixed voltages. ( r ) usually at 1 mA, but not current dependent. ( s ) see datasheet. ( t ) typical. (u ) spec'd over operating range. (v) 6V for Tl's TLV431, 16V for Onsemi TLV431 or TI TLVH431. (w) see datasheet for exact value, chosen for minimum tempco. (x) scaled to 1.0 V output; multiply listed value by Vbut. Comments: 1: two resistors set Vclamp. 2: /ref=4?A max. 3: /ref=0.5?A max; complementary to LM385-adj. 4: /ref=0.5?A max; TLV432 is alternate pinout. 5: LM336 has voltage-trim pin. 6: multiple-source jellybean. 7: -BX version is 30 ppm/°C; /ref=15 nA. 8: dual: bandgap and 7V zener (1.6\text%, 40 ppm/°C typ, 90? ), common neg terminal. 9: lowest ^ref shunt ref. 10: 1.235 V is 0.3\text% tol, 2.45V is 0.8\text% tol. 11: Tl’s -CDR suffix costs $0.25 (qty 25 ). 12: nanopower, min /z=1?A; 40 ms turn-on settling time with 1.2?A bias and 10 nF cap. 13: MAX6007, 08, 09 for other voltages. 14: LM336 upgrade. 15: non -A version. 16: -B, -C, -D suffix looser tolerance. 17: -A suffix 0.2\text% tolerance. 19: -C suffix for looser tolerance. 20: nanopower. 21: -A suffix is 5 ppm/°C typ, 10 ppm/°C max. 22: series ref used in shunt mode. 23: on-chip heater; lowest guaranteed tempco. 24: factory purchase. 25: low-voltage zeners are poor! 26: optimum zener voltage. 27: tested 1k hours; “reference zener,” spec’d at 7.5 mA only. 28: temp comp zener reference.

Table 9.8 Series ( 3-terminal) Voltage References®

Notes: (a) sorted approximately by tolerance, tempco and 0.1-10 Hz noise; generally listing best accuracy grade, (b) other packages: M - TO-99 metal can; P - DPAK power pkg; S - small (mIcroS, MSOP ); T - tiny ( DFN, LCC ). (c) B: bandgap; F: floating gate; J: JFET pinchoff; Z: zener. (d) tabulated data corresponds to the voltage choice Indicated by a large bullet, (e) 10 Hz-1 kHz. ( f) In LCC pkg. ( g ) for 2.5 V version, (h) qty 3k. (j) adjustable via external resistors, (k ) qty 1k. (m) min or max. (n ) nominal, (o) 15 nV/VHz with Cnr=1uF. ( p) peak-to-peak. (q) over \/in range, ( r ) 10 Hz to 100 kHz. ( s ) ????? with lOnF filter cap. ( t ) typical, (u ) ?.??? for Vout?3V. (v) up to lOuF with recommended pole-zero network, (w) a minimum of O.luF or Cout, whichever Is larger, (x) ESR must fall In mln-max range, see datasheet, (y ) no min or max for all except the 2.5 V version, which may oscillate with 400??<???? <2?? when sinking between 1 mA and 6 mA. (z) a means no minimum or maximum; In all cases consult datasheet for details. Comments: 1: Inexpensive LDO reg/ref. 2: Inexpensive LDO reg/ref with dropout flag; can add ext BJT. 3: lowest VreV, op-amp FB Input for Vout from 0.4 V to rail. 4: other suffixes for relaxed tempco and accy. 5: -A grade for 0.2\text% accy; temp output (In 8-pln pkgs ). 6: temperature output. 7: load regulation 20 ppm/mA or better. 8: no suffix for relaxed tempco and accy. 9: low noise, low tempco. 10: a favorite. 11: pin selectable Vout; ext resistors for variable Vout- 12: ISL21007 for Vin=2.7-5.5 V and/?=75??. 13: 10 mV no-load dropout. 14: can use In shunt mode. 15: low noise, wide supply. 16: very low noise, low tempco. 17: low noise, low tempco. 18: lowest noise and tempco. ON --J 00

Человек неопытный может, конечно, подумать, что получить такие напряжения можно и делителем \(R_1/R_2\) в схеме 9.90 , но здесь есть засада. Типовые маталлоплёночные резисторы имеют точность 1% и температурный коэффициент на уровне ±50 ppm/°C . Можно, конечно, поискать отдельные резисторы и сборки в группе ±1 ppm/°C , но стоить они будут очень дорого, а выбор номиналов у них более чем скромный ( см. §5.6 ). И не стоит забывать, что полученную схему всё ещё надо подстраивать под требуемое ровное напряжение. Вы уже готовы поставить потенциометр? Это плохая идея, потому что температурный коэффициент заметно ухудшится, и, вдобавок, появятся проблемы с постоянством номинала ( сопротивление движка, механическая стабильность и т.д. ). В итоге станет понятно, что подстроенный на фабрики резистивный делитель работает гораздо лучше ( по уровню согласования и его температурному коэффициенту ).

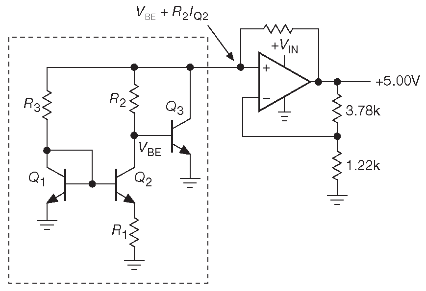
9.10.2 Опорный источник на напряжении запрещённой зоны VBE

Данный метод использует падение напряжения база-эмиттер транзистора, работающего с постоянным током коллектора ( ∼0.6 V ). Определяется это падение уравнением Эберса-Молла ( такую схему правильнее было бы называть опорным источником на \( V_{BE}\) ) . Данное напряжение имеет отрицательный температурный коэффициент, поэтому метод предусматривает создание в схеме напряжения с положительным коэффициентом и такой же величиной, как у \( V_{BE}\) . При сложении коэффициентов можно добиться нулевой температурной зависимости.

Как работает данный подход, видно на рис. 9.91 . Рассмотрение начинается с токового зеркала, в котором транзисторы работают с разными эмиттерными токами ( типовое соотношение 10:1 ). Из уравнения Эберса-Молла легко показать, что \(I_{Q2}\) имеет положительный температурный коэффициент, потому что разница напряжений \( V_{BE}\) транзисторов равна \( (kT/q)\ln r\) , где r - отношение величин токов ( см. график на рис. 2.62 ). А где взять постоянный ток для зеркала? Пояснение будет чуть ниже. Остаётся преобразовать ток в напряжение с помощью резистора и добавить сам источник \( V_{BE}\) ( здесь - \( V_{BE}\) транзистора \(Q_3\) ) . Величина напряжения с положительным температурным коэффициентом устанавливается резистором \(R2\) . Подбирая его номинал, можно добиться нулевой температурной зависимости общего напряжения 131 . Оказывается, что нулевой коэффициент будет, когда общее напряжение равно напряжению запрещённой зоны - около 1.22 V ( получается продолжением графика до точки абсолютного нуля ). На схеме 9.91 опорный источник обведён пунктиром. Его собственный выход и задаёт через \(R_3\) упомянутый в начале постоянный ток через зеркало.

Рис. 9.91   Классический источник опорного напряжения запрещённой зоны кремния. Транзисторы \(Q_1Q_2\) образуют зеркало с соотношением токов \(I_{Q1} \) = 10 \(I_{Q2}\) . Такое отношение вызывает падение ∼60 mV на \(R_1\) , которое задаёт PTAT ток \(I_{Q2}\)

Классический источник на напряжении запрещённой зоны требует трёх транзисторов: двух для \(Δ V_{BE}\) и третьего для самого \( V_{BE}\) . Но Видлару и Добкину удалось создать двухтранзисторную версию, впервые применённую в LM317 ( рис. 9.13 ).

Микросхемы на напряжении запрещённой зоны
Примером ИМС на этом принципе служит LM385-1.2 - двухвыводной стабилизатор ( $0.50 ) с номинальным напряжением 1.235 V±1% ( LM385-2.5 использует дополнительную внутреннюю схему для получения 2.50 V ) и диапазоном рабочего тока, начинающимся с 10 μA . Такой ток гораздо ниже того, который требуется классическому стабилитрону, что делает LM385 отличным элементом микропотребляющих устройств 132 . Низкое напряжение 1.235 V часто удобнее, чем цифра в районе 5V . Существуют стабилитроны с напряжением 1.8 V , но параметры у них позорные, а характерные точки графиков выражены очень слабо. Лучшая параметрическая группа LM385 гарантирует температурный коэффициент 30 ppm/°C (max) и имеет динамическое сопротивление 1 Ω на 100 μA . Можно сравнить эти цифры с аналогичными параметрами 1N4370: напряжение стабилизации 2.4 V , температурный коэффициент 800 ppm/°C (тип.), динамическое сопротивление ∼3000 Ω на 100 μA , причём при таком токе «напряжение стабилизации» ( 2.4 V при 20 mA ) снижается до 1.1 V ! Если требуется точная опора, то данная микросхема на напряжении запрещённой зоны посрамит любой обычный стабилитрон.

Если есть деньги, то можно отыскать опорные источники с отличной стабильностью, например, 2-выводной LT1634A ( 2.5 V или 5V, 10 ppm/°C max, $6 ) или 3-выводной AD586 ( 5V, 2 ppm/°C max, около $9 ).

Ещё одним интересным опорным источником запрещённой зоны является сверхпопулярный TL431. Это дешёвый ( менее $0.10 в крупных партиях ) 2-выводной параллельный стабилизатор. Его надо включать, как показано на рис. 9.92 . «Стабилитрон» включается, когда управляющее напряжение достигает 2.50 V . Он отбирает по управляющему выводу несколько микроампер. Температурный коэффициент 10 ppm/°C . Управляющая цепь на рисунке устанавливает напряжение стабилизации 10.0 V . Микросхема поставляется в TO-92, mini-DIP, SOT-23 и ещё нескольких корпусах для поверхностного монтажа, имеет максимальный ток стабилитрона 100 mA и допускает напряжение на терминалах до 36 V . Низковольтная и маломощная ( 80 μA min ) замена TLV431 и TLVH431 работает так же, но при управляющем напряжении 1.25 V , меньшем максимальном рабочем напряжении и меньшем выходном токе 133 . Обе линейки имеют варианты с заводской точностью ±2%, ±1% и ±0.5% .

Рис. 9.92   Регулируемый параллельный стабилизатор TL431. Делитель на схеме справа устанавливает напряжение «стабилизации» 10.0 V

Температурные датчики на напряжении запрещённой зоны
Предсказуемую зависимость \( V_{BE}\) от температуры можно использовать для построения термодатчиков. Разница \( V_{BE}\) ( рис. 9.91 ), составляющая \( (kT/q)\ln r\) , означает, что ток \(Q_2\) ( и \(Q_1\) ) пропорционален абсолютной температуре ( PTAT ). Компоненты можно чуть перекомпоновать по схеме Брока ( Brokaw) и получить одновременно и стабильное напряжение 1.25 V и вывод температуры. По такому принципу выполнены многие ИС, например, AD680 - опорный источник 2.5 V с дополнительным выводом «TEMP», напряжение на котором пропорционально температуре с коэффициентом 2.0 mV/K ( т.е. при 25°C составит 596 mV [* 25°C = 298 K ] ). Если опорный источник не интересует, а нужен только термодатчик, можно подобрать что-нибудь вроде LM35 ( 3 вывода, 10 mV/°C, 0V при 0°C ) или LM61 ( выход имеет смещение +600 mV , позволяя мерить температуру от –30 до +100°C ). LM61 стоит менее $0.50, а многофункциональный 8-ногий AD680 - $3.

9.10.3 Опорный источник на напряжении отсечки затвора VP

Этот вариант похож на опорный источник на запрещённой зоне \( V_{BE}\) , но использует переходы затвор-исток двух полевых транзисторов. Одиночный транзистор, работающий с постоянным током стока, имеет заметный температурный коэффициент \( V_{GS}\) , но этот недостаток можно обойти, используя пару транзисторов. На рис. 9.93 показана конфигурация, задействованная в опорных источниках серии ADR400 ( торговая марка «XFET» ) фирмы Analog Devices. Пара транзисторов с одинаковой геометрией работает с одинаковыми токами стока. Разница в легировании их каналов создаёт разницу напряжений на затворах ∼0.5 V , которая оказывается достаточно стабильной, имеет умеренный температурный коэффициент –120 ppm/°C , что гораздо меньше, чем коэффициент напряжения \( V_{BE}\) ( около –3000 ppm/°C ), и требует совсем незначительной положительной коррекции. В схеме эту задачу выполняет падение напряжения на \(R_1\) .

Рис. 9.93   Опорный источник на полевых транзисторах. Пара транзисторов с асимметричным легированием, работающая с одинаковыми токами, создаёт разницу напряжений между затворами \(Δ V_{GS}\) . Относительно небольшой температурный коэффициент компенсируется током от опорного источника запрещённой зоны ( на схеме не показан )

В итоге получается опорный источник с отличной температурной стабильностью ( 2 и 10 ppm/°C для двух параметрических групп серии ADR400 ). Важным преимуществом данной техники является необычайно низкий уровень шума ( 1.2 μVpp для источников номиналом 2.5 V 134 ). Для источников на напряжении запрещённой зоны такие шумовые параметры недостижимы, потому что большую часть их шума создаёт цепь термокомпенсации.

9.10.4 Опорный источник с плавающим затвором

Самое последнее решение по теме опорных источников и, как бы повежливее, самое необычное. Если начать перебирать вопросы и направления, не внушающие никаких надежд на успех, то, вероятно, самым бесперспективным станет идея «опорного источника с плавающим затвором» ( FGA ). Фирма Intersil перебирала, перебирала, да и доперебиралась до рабочей схемы. Основная идея: поместить некоторый заряд на скрытый в глубине и хорошо изолированный затвор МОП транзистора в процессе производства. Затвор является конденсатором, и заряд на нём выглядит как опорный потенциал, а сам транзистор ( или вход операционного усилителя ) начинает работать повторителем напряжения, создавая стабильное напряжение на выходе.

Постоянство во времени, естественно, зависит от способности к удержанию заряда на ёмкости затвора. Это чрезвычайно сложная задача: хотелось бы, чтобы за несколько лет параметры уходили бы не более чем на 100 ppm во всём диапазоне температур. Чтобы дать масштаб, ёмкость затвора 100 pF , заряженная до 1V , чтобы удовлетворить требованиям, должна иметь утечку \(10^{-22}A\) . Это, между прочим, два электрона в час.

Ребята из Intersil как-то сумели обойти все препятствия. Температурной стабильности они добились несколькими приёмами. Один заключается в использовании конденсаторов нестандартной конструкции, чтобы скомпенсировать их исходно низкий температурный коэффициент до приблизительно 20 ppm/°C . Другой - ставить только конденсаторы одного типа. Остаточная температурная зависимость компенсируется потенциалом с известной температурной зависимостью, как в источниках запрещённой зоны.

Результаты впечатляют. Для версии ISL21009 заявляется долговременная стабильность порядка 10 ppm/\(\sqrt{kHr}\) , температурный коэффициент 3, 5 и 10 ppm/°C (max) для трёх параметрических групп 135 , шум 4.5 μVpp и очень низкое энергопотребление 0.1 mA (тип.). Источники выпускаются четырёх номиналов 1.250, 2.500, 4.096 и 5.000 V .

9.10.5 Трёхвыводные опорные источники

Четыре описанных подхода делают возможным изготовление опорных источников с очень хорошей термостабильностью ( вплоть до 1 ppm/°C и даже ниже ). Результат смотрится ещё лучше на фоне ячейки Ветстона, много лет служившей основным опорным источником. Её температурный коэффициент 40 ppm/°C . Есть два метода, с помощью которых делают особо стабильные опорные источники.

9.10.5.A Источники с термостатированием

Хорошим методом достижения термостабильности любой схемы, того требующей, является помещение ответственных элементов схемы в объём с постоянной повышенной температурой. Такой источник может достичь очень высоких рабочих параметров, имея исходно слабые температурные характеристики, потому что со схем снимается воздействие температурных колебаний. От исходно термостабильных конструкций таким способом можно добиться совершенно уникальных параметров.

Термостатированные при повышенной температуре схемы используются уже много лет. Особенно часто так выполняют особо стабильные тактовые генераторы. Выпускаются коммерческие источники питания и опорного напряжения, использующие термостатированные подогреваемые цепи. Метод хорош, но не без недостатков. Устройства получаются громоздкие, ток потребления из-за нагревателя достаточно высок, медленный разогрев ( типовое время выхода на режим 10 и более минут ). Эти недостатки сильно снижаются, если термостатирование проводить на уровне кристалла, добавляя нагреватель с термодатчиком непосредственно внутрь микросхемы. Такой подход «напионерила» фирма Fairchild в 1960-х для своих дифференциальных передатчиков и предусилителей µA726 и µA727.

Сейчас данный метод используется в коммерческих LM399 и LTZ1000, для которых заявляется температурный коэффициент меньше 1 ppm/°C (max). Следует учитывать, что внешняя схема - ОУ и масштабирующие резисторы - может серьёзно ухудшить параметры, если не соблюдать предельную аккуратность при разработке. Особенно важны малый дрейф усилителя и хорошая согласованность резисторной сборки. Эти вопросы обсуждаются в Части _5 .

9.10.5.B Опорные источники без подогрева

Необычные подходы к схемотехнике и производству делают возможным создание источников без подогрева со сравнимой стабильностью. Например, серия MAX6325 фирмы Maxim знаменита температурным коэффициентом 1 ppm/°C (max) и не имеет при этом нагревателя, а значит, повышенной потребляемой мощности и долгого времени разогрева. Более того, шум и дрейф у неё тоже замечательные. Основной недостаток этих микросхем - их трудно достать. Все упомянутые высокостабильные опорные источники ( LTZ1000, LM399 и MAX6325 ) используют стабилитрон с закрытой структурой.

9.10.6 Шум опорных источников

Вопрос шума в приложении к маломощным источникам уже затрагивался мимоходом на стр. 679 . Подавить фильтром высокочастотный шум источника напряжения можно всегда ( см. тему «умножителя ёмкости» в §8.15.1 ), но на низких частотах никакой альтернативы тихому источнику опорного напряжения не существует. В этой области спектра шумовые параметры образцового напряжения целиком определяют нижний предел шума всей схемы. Табл. 9.7 ( стр. 677 ) и табл. 9.8 ( стр. 678 ) включают шумовые параметры из справочных данных для интегрированного шума ( μVpp в полосе 0.1 Hz...10 Hz ) и цифры среднеквадратического шумового напряжения ( обычно на частоте 10 Hz...10 kHz ). Рис. 9.94 показывает графики плотности шума ( \(e_n\) в nV/\(\sqrt{Hz}\) ) для тех микросхем, у которых справочные данные содержат такие сведения. Для сравнения полезно проводить нормировку цифр шума с поправкой на величину выходного напряжения [* зависимость линейная] , чтобы корректно сравнивать различные модели.

Рис. 9.94   Зависимость плотности шума \(e_n\) от частоты для некоторых источников опорного напряжения. Во всех случаях, кроме указанных, использовались экземпляры с выходом 5.0 V . Жирным начертанием отмечены стабилизаторы параллельного типа ( 2 вывода ), все остальные - последовательные ( 3 вывода ). LTZ1000 включён с током 4 mA . Примечания : (5 ) приведены отмасштабированные ( ) данные для опорного источника на 2.5 V; (b) верхний резистор закорочен; (c) с шумоподавляющим конденсатором 1 μF; ( f) напряжение 4.096 V; (x) «XFET»; (z5 ) стабилитрон с закрытой структурой, буферированный выход 5V; (z7 ) стабилитрон с закрытой структурой 7V

Полезно дополнительно понижать шум опорных источников с помощью фильтра нижних частот. Некоторые микросхемы имеют отдельный вывод, обозначаемый «FILTER» ( или «BYPASS», или «NOISE REDUCTION» ), на который достаточно посадить конденсатор на землю. В табл. 9.8 данная опция отмечена в колонке «filter pin». Справочные данные для таких микросхем часто включают графическую или цифровую информацию, помогающую выбрать нужный номинал конденсатора 136 .

Кроме того, можно использовать внешний ФНЧ с повторителем на операционном усилителе. Схема показана на рис. 9.95 и имеет интересную особенность. Фильтр \(R_2C_2\) с постоянной времени 2.2 s ( спад 3 dB на частоте 0.07 Hz ) зачем-то подключён не прямо к земле, а вторым этажом над \( C_1 \) . Сделано это, чтобы подавить токи утечки \( C_2\) , т.к. они ухудшают точность схемы за счёт падения на \(R_2\) . Вольтодобавка на нижнем конце \( C_2\) решает проблему: нет падения напряжения, нет и утечек. Добавление \(R_1C_1\) меняет частоту среза и характер установления сигнала. В итоге частота \( f_{3dB} \) становится равна 0.24 Hz , появляется выброс 8% , и увеличивается время установления до 0.1% ( до 30 секунд ) 137 . Схема требует хорошего ОУ: его входной ток будет создавать ошибку \(Δ V=I_BR_2\) , а шумовое напряжение будет складываться с шумом опоры. Здесь хорошо работают OP-97E, LT1012A или аналогичные. В крайнем случае, можно уменьшить \(R\) и увеличить \( C \) , что позволит взять ОУ с большим входным током.

Рис. 9.95   Внешний ФНЧ снижает шум опорного источника, а вольтодобавка - ошибку от утечки конденсатора. Схема требует тихого операционного усилителя с низким входным током

В общем случае, чем ниже рабочий ток опорного элемента, тем выше его шум. Тенденция хорошо видна из табл. 9.8 и очевидна в случае источников запрещённой зоны ( \( V_{BE}\) ) , т.к. напряжение шума биполярного транзистора снижается как обратная величина от квадратного корня из тока коллектора ( см. §8.3 ). Исходя из этого, можно предположить, что шум параллельных ( 2-выводных ) стабилизаторов можно снизить, задав больший рабочий ток. К сожалению, это не так. Внутренний источник запрещённой зоны работает от своего собственного генератора тока, величина которого несколько ниже паспортной величины «минимального рабочего тока» ( и имеет соответствующее шумовое напряжение ). Поэтому попытка увеличить рабочий ток эффекта не возымеет.

9.10.7 Опорные источники: дополнительные замечания

Как должно быть ясно из табл. 9.7 и 9.8 , есть много факторов, влияющих на выбор опорного источника. Здесь приводятся некоторые советы по вопросам, ставящим в тупик разработчика ( это, между прочим, вы ).

Точность и дрейф
Есть исходная точность, которую часто обозначают суффиксами в обозначении ( «-A», «-B» и т.д. ) и соответственным изменением цены. Но компоненты стареют, и паспорта хорошо специфицированных микросхем включают сведения о долговременном уходе параметров. Цифры обычно указывают в «ppm на корень из тысячи часов» 138 . Иногда даётся ещё значение «теплового гистерезиса» - изменения напряжения, которое появляется, если прогнать один раз микросхему через весь рабочий температурный диапазон. В качестве примера рассмотрим LTC6655B ( это самая лучшая параметрическая группа ). Начальная точность ±0.025% , температурный коэффициент 1 ppm/°C (тип.) или 2 ppm/°C (max), долговременная стабильность 60 ppm/\(\sqrt{kHr}\) (тип.) и температурный гистерезис 35 ppm (тип.) для цикла изменения температуры от –40°C до +85°C . Из этого набора цифр видно, что начальной точностью тема не исчерпывается.
Предупреждение о «температурном коэффициенте»

Чаще всего описание подразумевает наклон характеристики в ppm/°C или μV/°C в форме типичных и максимальных ( наихудших ) значений. Но иногда можно увидеть описание в терминах максимального отклонения по всему температурному диапазону. Примером может служить LM385, у которого указывается средний температурный коэффициент 150 ppm/°C для наихудшего случая с таким разъяснением в примечании: «Усреднённый температурный коэффициент определяется как максимальное отклонение опорного напряжения во всём диапазоне температур от \( T_{MIN}\) до \( T_{MAX}\) , делённый на ( \( T_{MAX}-T_{MIN}\) )». Гарантируется, что максимальный температурный коэффициент меньше, чем максимальный «наклон» графика зависимости самого температурного коэффициента от температуры. Т.е. меньше, чем максимальное отношение \(Δ V/Δ T\) по всему температурному диапазону, в чём можно убедиться самостоятельно, нарисовав несколько извилистых кривых. Пример показан на рис. 9.96 . Он взят из справочных данных на серию ADR4520-ADR4550 точных 3-выводных источников.

Рис. 9.96   Три метода обозначения температурного коэффициента опорного источника показаны этим извилистым графиком из справочных данных на ADR4550, для которого общий по всему температурному диапазону температурный коэффициент заявлен на уровне +2 ppm/°C (max)

Некоторые источники имеют вывод подстройки, который поначалу воодушевляет. Но, как и в регулировке смещения ОУ, диапазон подстройки слишком часто имеет слишком большой диапазон настройки. Вылечить данный недостаток можно, реорганизовав подстроечную цепь так, чтобы она забирала меньше тока. Предупреждение: некоторые микросхемы требуют, чтобы цепь подстройки имела вполне конкретный температурный коэффициент. Возможно, как в случае ОУ, брать изначально более точный опорный источник будет правильнее. Температурный коэффициент схемы с более высокой исходной точностью, как правило, лучше.
Саморазогрев

Опорные источники любят лёгкие нагрузки. Если нагрузка велика, нагрев кристалла порождает температурные градиенты, которые могут серьёзно ухудшить точность и дрейф. В таких случаях правильнее будет использовать буфер на ОУ, т.к. большая часть операционных усилителей имеют меньший уровень шума и смещения, нежели источники опорного напряжения, и не портят исходные цифры ( что, кстати, легко проверить расчётом ). С воздействием существенной нагрузки на небуферированный опорный источник всё гораздо хуже, что, собственно, и надо учитывать. Даже ОУ среднего ценового диапазона имеют гораздо меньшие температурные коэффициенты напряжения смещения, чем большая часть опорных источников ( но для действительно точных напряжений надо использовать прецизионные ОУ как на рис. 9.90 ).

Кроме того, внешний буфер позволяет дополнительно понизить шум с помощью RC фильтра, см. §9.10.6 и рис. 9.95 .

Внешнее воздействие
Как отмечалось в сноске на предыдущей странице, можно серьёзно ухудшить точность физическим воздействием на корпус. Параметры ухудшаются и за счёт проникновения влаги внутрь пластикового корпуса. Иногда можно видеть более высокие параметры для герметичных корпусов. LT1236LS8 упакована в герметичный корпус LCC, и для неё заявляются улучшенные относительно пластиковых корпусов цифры дрейфа. Самые стабильные опорные источники предлагаются исключительно в герметичных металлических корпусах, чтобы исключить подобные проблемы. Например, термостабилизированный стабилитрон LM399 поставляется только в металлическом корпусе TO-46. Для него заявлена долговременная стабильность 8 ppm/\(\sqrt{kHr}\) (тип.). Очень неплохо, но не идёт ни в какое сравнение с LTZ1000. Эта «ультрапрецизионная» опора также поставляется в металлическом корпусе и имеет долговременную стабильность 0.3 ppm/\(\sqrt{kHr}\) (тип.).
Устойчивость к ионизирующему излучению
Это экспонат галереи неприятностей, который опасен для опорных источников с плавающим затвором ( §9.10.4 ). Ионизирующее излучение имеется в рентгеновской аппаратуре просвечивания багажа и установках контроля качества монтажа плат. В соответствии с технической заметкой фирмы Intersil 139 реальные эксперименты в аэропортах США показали, что у девяти образцов ISL21009 после шести проходов исходное напряжение изменилось на 25 ppm вниз, что немного на фоне начальной точности ±100 ppm , но сравнимо с долговременной стабильностью и гистерезисом ( обе величины составляют –50 ppm/1000 hr ).
Регулировка по входу и по нагрузке

Способность опорного источника противодействовать изменениям входного напряжения важна для схем, где питание поступает от нестабилизированных источников, например, от батарей. В таких задачах микросхема с температурным коэффициентом 3 ppm/°C , но с коэффициентом передачи по входу 200 ppm на вольт, уже не подойдёт ( это данные из табл. 9.8 ). Зато такой опорный источник будет хорошо работать в схеме с регулируемым питанием. По этой причине в табл. 9.8 указаны наихудшие параметры регулирования по питанию. Диапазон цифр 1000:1 !

Кроме того, регулировка по питанию важна, если опорный источник используется в качестве стабилизатора напряжения, т.е. работает на потребителя с током в несколько миллиампер, возможно, меняющимся по времени. Такое включение опорных источников не рекомендуется, потому что приводит к нагреву кристалла и дрейфу. Из этих соображений ( и из-за недостатка места ) нагрузочная способность в таблице опущена.

124 Такое необычное поведение есть следствие того, что в стабилитронах протекают два конкурирующих процесса: эффект Зенера с отрицательным температурным коэффициентом на низких напряжениях и лавинный пробой с положительным коэффициентом на высоких. <-

125 Большинство небольших стабилитронов специфицируется при 20 mA , хотя работать могут и при меньших токах. Но к счастью, есть и слаботочные экземпляры. Стабилитроны серий с 1N4676 по 1N4713 ( или MMSZ4678-4713 в корпусе для поверхностного монтажа SOD-123 ) указывается ток 50 μA . <-

126 Каждый тестируется в течение 1000 часов! Их можно приобрести только у изготовителя - Microsemi. <-

127 Есть нюанс: схема может защёлкнуться с нулевым напряжением на выходе, если разница между выходным напряжением и уровнем отрицательного питания меньше, чем входное напряжение смещения ОУ. Такая ситуация возможна для КМОП ОУ с RR-выходом, поэтому в схеме стоит биполярный усилитель, чьё напряжение насыщения как минимум на несколько милливольт отстоит от уровня питания. Если есть только КМОП микросхемы ( например, точный усилитель с прерыванием ) или тревожит сама возможность неправильной работы схемы, можно применить какую-нибудь цепь принудительного выведения устройства на рабочий режим ( показаны пунктиром ). <-

128 Чтобы понять, что имеется в виду, надо вспомнить, что разница температур двух различных контактирующих металлов ( «термопар» ) приводит к появлению термо-ЭДС. Для корпусов с выводами из ковара и припоя цифры имеют порядок 35 μV/°C . Т.е. получаем величину 7 ppm/°C для разницы температур двух выводов корпуса, что в сотни раз выше, чем параметры самой микросхемы! <-

129 Стабилитроны иногда сильно шумят, поэтому шумят и микросхемы, имеющие их в своём составе. Шум вызывается физическими эффектами на поверхности полупроводника, поэтому существуют стабилитроны с закрытой структурой ( они же «погребённые» или «подповерхностные» ) стабилитроны, которые ведут себя гораздо тише. Именно такая технология используется в опорных источниках со сверхнизким шумом типа LT1236 и LTZ1000. <-

130 Кроме того, удобны напряжения по степеням двойки - 2.048 и 4.096 V , которые обеспечивают круглые значения младших разрядов АЦП и ЦАПов. <-

131 Полное выражение для \( V_{REF}\) выглядит следующим образом: \( V_{REF}=V_{BE3} + ( V_{BE1}—V_{BE2})( R_2/R_1\) ) . <-

132 Следует учесть, что слаботочные опорные источники шумят сильнее: LM385-2.5 ( 20 μA min ), запущенный на 100 μA , имеет плотность шума 800 nV/\(\sqrt{Hz}\) , а LT1009 или LM336-2.5 ( 400 μA min ) на 1 mA шумят на уровне 120 nV/\(\sqrt{Hz}\) . Если проблем с питанием нет, то за 5 mA тока покоя можно заполучить LTC6655 - 3-выводной стабилизатор с плотностью шума 50 nV/\(\sqrt{Hz}\) и точкой перегиба графика «шума 1/\( f \)» ниже 10 Hz . <-

133 6V и 15 mA для TLV431, 18 V и 80 mA для TLVH431. Регулируемый LM385 функционирует аналогично и имеет рабочий ток в диапазоне 10 μA...20 mA , а максимальное напряжение - 5.3 V . <-

134 Правильнее было бы давать данный параметр в относительных единицах, т.е. в данном случае 0.5 ppm(pp) , т.к. шумовое напряжение линейно зависит от уровня выходного напряжения. <-

135 См. примечание #139 о воздействии источников ионизирующего излучения на стр. 684 . <-

136 Кусочек более интересных сведений обнаружился в справочных данных на LTC1844, где можно найти следующее предупреждение.

«Кроме того, некоторые керамические конденсаторы демонстрируют пьезоэлектрические эффекты. Пьезоэлектрические устройства создают на своих выводах напряжение под воздействием механического напряжения. Именно так работают пьезомикрофоны и акселерометры. В конденсаторах механические напряжения возникают из-за вибрации и температурных градиентов. В итоге возникающее напряжение может существенно увеличить уровень шума, что будет особенно заметно, если речь идёт о шумоподавляющем конденсаторе».

См. обсуждение в ##§X1.3. <-

137 При \(R_1=R_2\) и \( C_1=C_2\) частота «3dB» составит \( f_{3dB}∼3.3/( 2πRC) \) , а время установления с точностью 0.1% примерно \(τ\) ≈ 14\(RC\) . Уменьшить время включения можно, добавив параллельно \(R_2\) диод. <-

138 Приведём цитату из справочных данных на LTC6655.

«Долговременная стабильность имеет логарифмическую характеристику, и поэтому изменение в последующие 1000 часов наработки будет меньше, чем в предыдущие. Общее изменение за вторую тысячу часов в нормальных условиях составляет менее трети изменения за первую тысячу и имеет тенденцию к уменьшению с течением времени. На долговременную стабильность оказывают воздействие ударные нагрузки на корпус микросхемы в процессе монтажа на плату».


Ещё немного жизненного опыта от LTC:

«Заметное улучшение в долговременной стабильности получается в результате формования ИМС в течение 100—200 часов при 125°C».


Типовые цифры долговременной стабильности составляют 60 ppm/\(\sqrt{kHr}\) . Справочные данные на REF5025 более откровенны: цифры для корпуса MSOP-8 ( 50 ppm/\(\sqrt{kHr}\) ) ниже, чем для SO-8 ( 90 ppm/\(\sqrt{kHr}\) ) . Изменение 50 ppm/\(\sqrt{kHr}\) в течение первых 1000 часов и 5 ppm\(/\sqrt{kHr}\) между 1000 и 2000 часов. Эффекта гораздо больше, чем от выдержки вина. <-

139 Техническая заметка Intersil ##App Note #1533, 23Feb2010, “X-Ray Effects on Intersil FGA References” сообщает следующее.

«Конденсатор плавающего затвора чувствителен к радиационному изменению от различных частиц и фотонов в чрезмерных дозах из-за появляющихся в изоляторе электронов, которые накапливаются в ячейке памяти. Дрейф параметров от обычного излучения космических источников и радона, который в некоторых количествах присутствует в земле, не выходит за допустимые параметры в течение 100 лет. Искусственные источники, подобные рентгеновским аппаратам способны создать дозу, которая вызывает сдвиг выходного напряжения. Такие же изменения под действием радиации происходят в ячейках флэш-памяти, но там эффект не так заметен из-за цифровой природы компонента».
<-

Previous part:

Next part: