Шапка

5.6 Параметры компонентов как источник ошибок

Степень точности опорных напряжений, источников тока, коэффициентов усиления и т.д. зависят от точности и стабильности резисторов во внешних цепях. Бывает, что точность напрямую не требуется, но при этом производит заметный эффект. Такая ситуация наблюдается, например, с коэффициентом подавления синфазных сигналов дифференциального усилителя, собранного на обычном ОУ ( см. §4.2.4 и §5.14 ), которая зависит от степени согласования двух пар резисторов. Точность и линейность интеграторов фильтров, резонансных контуров и т.д. зависит от параметров конденсаторов. Как скоро будет видно, где-то точность компонентов имеет решающее значение, а есть места, где она практически ни на что не влияет.

В общем случае компоненты характеризуются точностью изготовления и величиной изменения параметров от времени ( стабильность ) и температуры. Кроме того, существует зависимость от напряжения ( нелинейность ) и причудливые эффекты «памяти» и диэлектрической абсорбции ( у конденсаторов ). Полная спецификация включает такие же эффекты от термоциклирования и пайки, ударов и вибрации, кратковременной перегрузки, влажности и, наконец, подробное описание условий измерения. В общем случае у компонентов с более высокой исходной точностью и все прочие параметры будут лучше, чтобы общая стабильность была сравнима с точностью. Но в этом вопросе следует проявлять бдительность: общая ошибка, появившаяся в результате совместного действия различных эффектов, может выйти за пределы исходной точности.

Приведём пример. 1% металлоплёночные резисторы RN55C имеют следующие параметры: температурный коэффициент сопротивления ( ТКС) в диапазоне от –55°C до +175°C 50 ppm/°C [* советские МЛТ, кстати, 75 ppm/°C ] ; пайка, термоциклирование и циклы нагрузки ±0.25% ; удары и вибрация ±0.1% ; влажность ±0.5% . А вот для сравнения 5% углеродные резисторы CB ( Allen-Bradley ): ТКС в диапазоне 25...85°C ±3.3% ; пайка и циклы нагрузки +4%, –6% ; удары и вибрация ±2% ; влажность +6% . Из изложенного должно быть понятно, почему нельзя с помощью точного прибора отобрать из коробки с углеродными резисторами экземпляр с 1% допуском номинала [* хотя найти такой можно без проблем] и поставить в прецизионную схему, а надо брать резистор с исходной точностью 1% ( или лучше ) и стабильными параметрами. Для задач с исключительными требованиями необходимо использовать особо точные резисторы и сборки, подобные серии RG фирмы Susumu ( резисторы для поверхностного монтажа, 0.02%, 5 ppm/°C ), сборки MPM фирмы Vishay ( пара металлоплёночных резисторов, абсолютная точность 0.05% , степень согласования до 0.01% , абсолютный ТКС 25 ppm/°C , ТКС согласования до 2 ppm/°C ) или что-нибудь из группы «металлофольговых» резисторов той же фирмы ( абсолютная точность до 0.005% , согласование до 0.001% ; абсолютный ТКС до 0.2 ppm/°C , ТКС согласования до 0.1 ppm/°C [* в качестве бонуса каждому покупателю - двух-трёхзначные цены] ).

5.6.1 Резисторы, задающие усиление

В схеме 5.3 резисторы \(R_1-R_4\) имеют допуск 0.1% , чтобы обеспечить заданную точность усиления. Как будет ясно из дальнейшего, номинал \(R_3\) есть величина компромиссная: меньшее сопротивление уменьшает токовые ошибки смещения в \(U_3\) , но увеличивают нагрев и тепловые ошибки в \(U_2\) . Отметим, что в делителе \(R_5-R_{13}\) используются 1% резисторы, потому что здесь не важна абсолютная точность, а стабильность 1% металлоплёночных резисторов адекватна поставленной задаче.

5.6.2 Конденсатор хранения

5.6.2.A Утечки

В соответствии с бюджетом источником самой большой ошибки является утечка конденсатора хранения \( C_1 \) . Паспортные данные конденсаторов могут приводить этот параметр в виде сопротивления утечки или в виде постоянной времени ( Мегаом × микрофарада ). \( C_1 \) должен иметь величину как минимум несколько микрофарад, чтобы внешние токи ошибок не слишком сильно меняли напряжение на нём ( см. бюджет ). Самую низкую утечку в таком диапазоне номиналов имеют плёночные конденсаторы ( полистирольные, полипропиленовые и майларовые ). Для полипропиленовых конденсаторов ( их выпускают Epcos, Kemet, Panasonic, Vishay и Wima) характерно рабочее напряжение 200...600 V , а утечка даётся в формате Мегаом-микрофарада ( 10'000...100'000 MΩ×μF ), т.е. конденсатор 2.2 μF будет представлен в виде параллельно включённых ёмкости 2.2 μF и резистора утечки 4.5—45 GΩ .

Но даже если бы номинал составлял 100 GΩ , то при максимальном выходном напряжении ( 10 V ) он был бы эквивалентен току утечки 100 pA . Такой ток означает скорость снижения выходного напряжения 3 mV в минуту - самая большая ошибка в устройстве. Именно поэтому в схему добавлена цепь компенсации саморазряда, упомянутая ранее. Разумно консервативной оценкой будет ориентироваться на снижение утечки до 10% от исходной в наихудшем случае ( на самом деле цифра будет гораздо лучше ). Высокая стабильность схеме компенсации не нужна, достаточно умеренных значений. Как будет ясно из обсуждения напряжений смещения, номинал \(R_{10}\) намеренно выбран достаточно большим, чтобы входное напряжение смещения \(U_4\) не могло создать заметной токовой ошибки.

5.6.2.B Диэлектрическая абсорбция

С конденсаторами ещё не закончено. Важным свойством, не связанным с сопротивлением утечки, является эффект «памяти», носящий официальное название «диэлектрическая абсорбция» 13 . Так называется способность к некоторому восстановлению исходного заряда. Данные измерений показаны на рис. 5.4 . Каждый конденсатор стоял под напряжением 10 V в течение суток или более, разряжался до 0V за 10s , после чего цепь размыкалась, и измерялось напряжение на конденсаторе. См. также ##§X1.3, §4.5.1 , §4.5.6 и §13.8.4 .

Рис.5.4   У конденсаторов есть «эффект памяти» ( диэлектрическая абсорбция ) - тенденция к восстановлению части первоначального заряда после быстрого разряда. Он очень мешает работе точных цепей, в которых конденсатор используется для хранения аналогового напряжения, например, схем выборки-хранения. (A) Линейный график, показывающий основной эффект. (B) Он же в логарифмическом масштабе, чтобы показать весь этот ужас в масштабе четырёх декад. Тефлон безусловный победитель, но дорог и редок. В большинстве случаев плёночные полистирольные и полипропиленовые конденсаторы будут лучшим выбором. Очень хороша керамика C0G, но здесь всё сильно зависит от производителя

5.6.3 Цепь установки нулевого уровня

В предыдущей редакции книги ( рис.7.1 на стр.393 ) в схеме установки нуля вместо реле \( S_3\) стоял МОП транзистор. Такой вариант нёс изрядную методическую нагрузку, потому что приходилось учитывать

  1. утечку канала транзистора, которая к тому же убийственно велика - около 1 nA и
  2. перенос заряда - 100 pC для указанной конфигурации.

Проблемы решаются

  1. использованием двух последовательно включённых транзисторов, чтобы все четыре вывода ( исток, сток, затвор и подложка ) нижнего по ходу сигнала транзистора находились под нулевым потенциалом, и
  2. увеличением ёмкости конденсатора хранения до такой величины, когда пропорционально уменьшившиеся ошибки вместе с переносом заряда перестают отражаться на выходном напряжении.

В новой редакции используется не столь поучительное, но зато более практичное решение - сигнальное реле. Coto 9202-12 - небольшое ( 4×6×18 mm ) экранированное реле, потребляющее 18 mA от 12 V , гарантированная величина сопротивления в режиме РАЗОМКНУТО 1 TΩ ( типовое значение 10 TΩ ). Такая цифра соответствует скорости снижения потенциала 0.3 mV в минуту. Реле обеспечивают более высокий уровень изоляции, нежели ключи на транзисторах ( \(R_{off}\) выше, \( C_{off}\) ниже: для выбранной модели менее 1 pF ), и параметры замкнутого состояния лучше ( \(R_{on}\) ниже, чем у кремниевых ключей, здесь <0.15 Ω ).

В реле, конечно, тоже имеется ёмкость между катушкой и контактами и, соответственно, некоторый перенос заряда, сходный с явлением в аналоговых ключах ( где перепад управляющего сигнала на затворе имеет конструктивную ёмкостную связь со стоком и истоком ). Как уже отмечалось в §3.4.2.E , общий переносимый заряд не зависит от скорости процесса и является функцией исключительно размаха управляющего сигнала и ёмкости связи: \(Δ Q=C_{coup}·Δ V_{contr}\) . В схеме перенос заряда приводит к появлению напряжения ошибки уровня нуля, потому что заряд преобразуется в потенциал на конденсаторе хранения \( C_1 \) . Оценить ошибку легко: в выбранном реле ёмкость между катушкой и контактами составляет 0.2 pF ( при заземлённом экране ), значит, перенос заряда \(Δ Q\)=2.4 pC при подаче на катушку 12 V 14 . Такой заряд порождает скачок напряжения \(Δ V_C=Δ Q/C_1\)=1.1 μV на конденсаторе \( C_1 \) ёмкостью 2.2 μF . Эта цифра целиком укладывается в бюджет ошибок. Кстати, эффект от переноса заряда завышен, потому что по расчётам на катушку подаются полные 12 V , в то время как средний сигнал в два раза меньше.

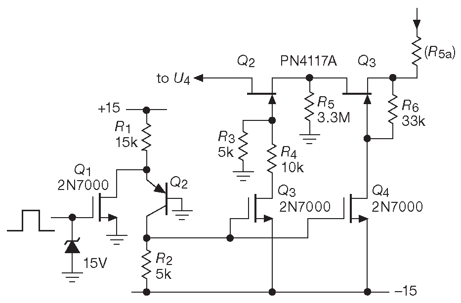
Для читателей, которым категорически не нравятся механические реле, на рис. 5.5 приведён вариант переключателя на последовательно включённых ПТ. В состоянии «HOLD» затворы транзисторов заперты уровнем –5V от навороченной схемы сдвига уровня \(Q_1-Q_4\) . Читателю предлагается самостоятельно оценить величину падения напряжения в таком ключе ( \(I_{D(off)}\)=0.1 pA ) и перенос заряда в нём ( \( C_{RSS}\)=0.3 pF ).

Рис.5.5   Электронный аналог механического ключа \( S_3\) для схемы 5.3 . Много работы при полном отсутствии каких-либо улучшений

13 До сих пор не вполне ясно, чем «утечка» в высококачественных конденсаторах отличается от диэлектрической абсорбции, см. примечание #34 к §4.5.6 . <-

14 Предполагается, что при разводке сигнала «HOLD» соблюдалась аккуратность и его ёмкость составляет 0.2 pF . <-

Previous part:

Next part: