Шапка

5.4 Ещё пример: точный усилитель с компенсацией постоянного смещения

Разогревшись на милливольтметре, попробуем пощупать схему посложнее, в которой имеются несколько трудных мест. В рамках общего обсуждения темы будут разобраны возможные варианты конструкции точных устройств и свойственные им источники ошибок. Такой подход существенно облегчит восприятие материала, который в противном случае превратится в занудную зубрёжку.

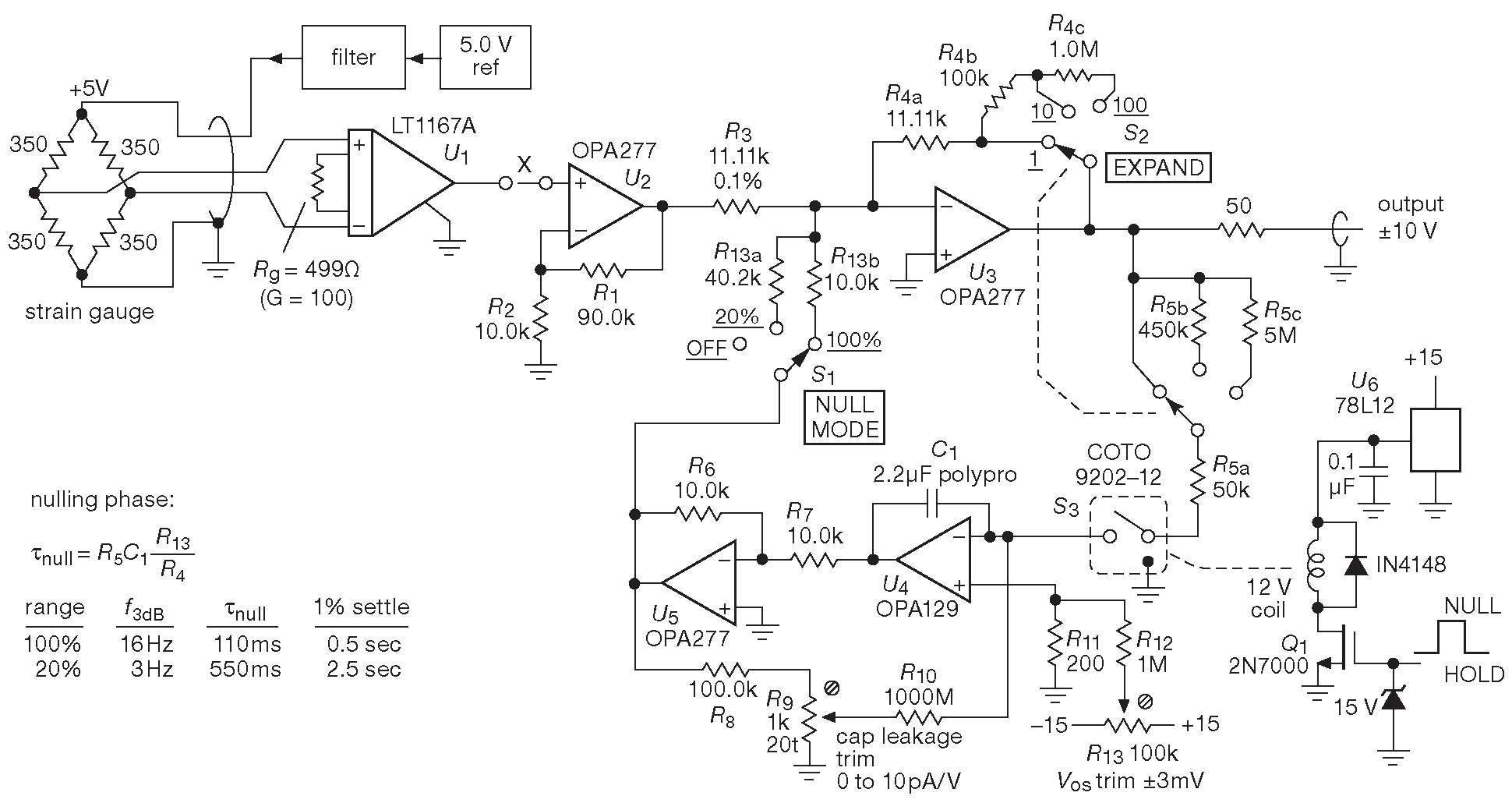
Предлагается создать точный усилитель ( рис. 5.3 ), который позволяет «заморозить» уровень входного сигнала, усиливая только последующие изменения относительно этого уровня с коэффициентом 1, 10 или 100 . Это может потребоваться в экспериментах, где нужно измерять небольшие изменения некоторой величины ( например, излучения света ) при изменении условий эксперимента. В общем случае померить небольшие изменения на фоне большого постоянного смещения - сложная задача, решить которую мешает дрейф и нестабильность усилителя. Обычно в таких случаях приходится использовать чрезвычайно точные и стабильные приборы.

Рис.5.3   Лабораторный усилитель с автоматической компенсацией постоянной составляющей. Все задающие усиление резисторы имеют точность 0.1%

Здесь в качестве примера используется чувствительный элемент в виде моста из тензорезисторов. Такие резисторы меняют сопротивление ( совсем немного! ) в ответ на механическое воздействие. Стандартная величина сопротивления такого моста 350 Ω , а чувствительность такова, что при напряжении +5V дифференциальный сигнал на мосте при полной механической нагрузке составляет ±10 mV 10 . Этот небольшое напряжение сидит поверх уровня +2.5 V ( средняя точка моста ), поэтому начинать надо с хорошего дифференциального усилителя.

Важное замечание по поводу смещения: цифровые методы предлагают интересные альтернативы чисто аналоговым схемам, подобным этой. Квалифицированный разработчик скорее будет использовать технику точного аналого-цифрового преобразования, возможно, даже в гибридном исполнении ( когда в аналоговой части для создания компенсирующего напряжения используется хороший ЦАП ), а может, и чисто цифровое устройство, опирающееся на внутреннюю точность и разрешение АЦП 11 . В любом случае, чисто аналоговый пример даёт широкий ассортимент приёмов разработки точных схем. Но, если не терпится, можно взглянуть на сенсационные разоблачения в следующих частях книги.

5.4.1 Описание схемы

Входная часть начинается инструментальным усилителем \(U_1\) , собранным на трёх ОУ, речь о котором пойдет в §5.15 . Такие усилители очень удобны для подавления синфазных сигналов и позволяют выбрать коэффициент усиления с помощью единственного резистора ( который обычно уже включён в состав микросхемы ). В устройстве есть один из таких ОУ с хорошим сочетанием низкого входного тока, небольшого дрейфа напряжения смещения и малого шума. Как именно вёлся отбор, будет объяснено чуть позднее. Усиление равно 100× , что вместе со вторым каскадом на \(U_2\) ( 10× ) даёт общую цифру 1000× . Выходное напряжение полной шкалы ±10 V используется как входное в схеме компенсации на \(U_3-U_5\) . Если на входе однополярный сигнал ( например, от термопары или фотодетектора ), то \(U_1\) можно исключить, подав сигнал сразу в точку «X» и соответственно скорректировав усиление \(U_2\) .

Схема установки нуля работает следующим образом: \(U_3\) в инвертирующем включении создаёт постоянное смещение пропорциональное току, втекающему в суммирующую точку. Если на затвор \(Q_1\) подаётся активный высокий сигнал, значит потенциал на входе принимается за базовый. При этом \(Q_1\) включает реле и замыкает контактную группу \( S_3\) , а \(U_4\) заряжает аналоговую «память» - конденсатор \( C_1 \) - до уровня, необходимого для установки на выходе нулевого напряжения. Схема не пытается отследить быстро меняющееся напряжение, так как предназначена для использования с сигналами постоянного уровня, и способность их дополнительно усреднять очень желательна. Когда ключ \( S_3\) разомкнут, напряжение на \( C_1 \) перестаёт меняться, а на выходе \(U_3\) сигнал начинает отражать отклонение входного напряжения от сохранённого уровня. Чтобы увеличить разрешение системы вблизи базового уровня, можно менять переключателем \( S_2\) значение усиления, при этом, чтобы удержать неизменной рабочую полосу цепи обратной связи, соответственно меняется усиление интегратора базового уровня. Переключатель \( S_1\) устанавливает диапазон базового уровня в долях от полной шкалы ( 100% – 20% – 0 ).

Прежде чем приступить к подробному объяснению использованных принципов проектирования, следует упомянуть некоторые дополнительные особенности.

  1. \(U_5\) , кроме обязательной инверсии опорного «нулевого» сигнала, задействована в схеме грубой компенсации тока саморазряда. Медленный разряд \( C_1 \) через собственное сопротивление утечки ( более 100 GΩ , что соответствует постоянной времени свыше 3 дней ) компенсируется слабым током подзарядки через резистор \(R_{10}\) , который пропорционален напряжению на \( C_1 \) .
  2. Интегратор \(U_4\) выбирался, исходя из возможно более низкого входного тока \(I_b\) ( чтобы снизить потерю заряда в режиме «хранение» ). Для таких ОУ характерным недостатком является довольно плохие значения смещения \( V_{os}\) , поэтому в схему добавлена внешняя цепь настройки нуля ( \(R_{11}-R_{13}\) ) . Проблема не особо серьёзна, так как в любом случае дополнительное смещение в этом узле просто ведёт к ненулевому смещению той же амплитуды на выходе.

10 Чувствительность тензодатчика составляет «2 mV на вольт», что, прямо скажем, немного. Есть полупроводниковые датчики с большей чувствительностью, но они не так стабильны. <-

11 Такой пример можно найти в §13.9.11.C . <-

Previous part:

Next part: