Шапка

13.9 (II) АЦП IV: Сигма-дельта

13.9.7 Моделирование

Предположим, есть желание увидеть, как сигналы проходят через сигма-дельта АЦП. А именно, хочется получить поток битов из случайного аналогового сигнала и итоговые числа ( изображаемые в виде точек на одном графике с входным сигналом ), причём делать это в частотной области, где перераспределение должно быть хорошо заметно.

Подобную задачу можно решить в пакете Mathematica® 83 , используя следующие шаги.

  1. Создаётся псевдослучайный сигнал с плоским спектром и гауссовым распределением амплитуд и выводится для 8192 последовательных промежутков времени.
  2. Отфильтровывается идеальным ФНЧ со срезом на уровне 1/8 от исходной частоты и нормализуется, чтобы амплитуда попала в диапазон ±1 . Это будет «аналоговый входной сигнал». Максимальная частота полученного сигнала обозначается как частота Найквиста \( f_{nyq}\) .
  1. «Входной сигнал» превращается в поток битов со значениями ±1 с помощью моделирования передискретизирующего сигма-дельта модулятора первого порядка ( в котором интегратор выполнен в виде отдельного цифрового аккумулятора ). В примере взят коэффициент передискретизации : частота тактирования будет равна \( f_{clk} \) = 8 × 2\( f_{nyq}\) ( \( f_{clk}\space\) должна быть кратна 2\( f_{nyq}\) ).
  2. Полученный битовый поток рассматривается как аналоговый сигнал и пропускается через ФНЧ с такой же характеристикой, как и фильтр на шаге (b), чтобы получить выходные отсчёты. Выходные отсчёты появляются с частотой и требуют прореживания ( например, использованием только каждого восьмого бита ), чтобы превратиться в выходной сигнал АЦП с частотой ( т.е. в два раза большей, чем \( f_{nyq}\) - максимальной частоты во входном сигнале ).

На рис. 13.57 показан характерный кусок более длинного результата моделирования, иллюстрирующий картину во временной области. Отметки на горизонтальной оси соответствуют частоте ( пределу Найквиста ), а отдельные точки следуют с частотой . Входной сигнал - извилистая непрерывная линия, проходящая почти по точкам [* точки - представление выходных чисел, в которых уже есть ошибка квантования, в аналоговом виде ] . Поток битов показан там же в виде точек на уровнях ±1 . Наконец, ошибка ( цифровой выход минус аналоговый вход в каждой точке тактовой частоты ) - линия точек малой амплитуды. По этим графикам можно на глаз прикинуть точность преобразования. Здесь она составляет 6% от полной амплитуды и превращается в динамический диапазон SNR 16:1 или 24 dB , т.е. хорошо соответствует графику на рис. 13.56 .

Рис. 13.57   Моделирование сигма-дельта АЦП первого порядка с восьмикратной передискретизацией

Из того же моделирования можно вывести частотный спектр входного сигнала и цифрового результата и разницу между ними ( сигнал ошибки ), см. рис. 13.58 . Спектр 84 простирается до половины частоты передискретизации, т.е. до границы в 4 × 2\( f_{nyq}\) [* до ] . Верхний график показывает плоский входной спектр, чётко срезанный идеальным фильтром на частоте \( f_{nyq}\) . Средний график - спектр битового потока, в этом случае он рассматривается как аналоговое напряжение, которое предположительно содержит копию входного сигнала и какое-то количество шума квантования. Спектр простирается до частоты передискретизации [* на рисунке обрезан на уровне «» ] . По рисунку видно, что картина соответствует ожиданиям: почти точное повторение спектра до частоты \( f_{nyq}\) и дополнительный шум квантования, увеличивающийся пропорционально частоте. Чтобы оценить разницу, надо вычистить разность выходного и входного спектров - нижний график. Виден почти линейный рост от постоянного тока и до границы графика. Весь шум выше частоты \( f_{nyq}\) будет вырезан выходным цифровым фильтром АЦП ( рис. 13.50 ), через который проходит весь битовый поток [* при этом фильтр работает с потоком как с набором цифровых значений ] .

Рис. 13.58   Частотный спектр сигма-дельта АЦП первого порядка по результатам моделирования

Линейный характер спектра шума квантования в модуляторе первого порядка меняется на квадратичный в модуляторе второго порядка, и т.д. по мере роста порядка. Изменение характера графика соответствует улучшению точности ( или SNR, или эффективному числу разрядов ) согласно рис. 13.56 .

13.9.8 Что там у ЦАПов?

Как указывалось ранее, та же схема низкочастотной фильтрации битового потока, но порождаемого уже с помощью цифрового модулятора ( рис. 13.59 ), используется в сигма-дельта цифро-аналоговых преобразователях. В качестве входного сигнала такой модулятор принимает n-разрядные слова. Если сравнить его с аналоговым коллегой в АЦП ( рис. 13.51 ), то можно обнаружить, что разностный усилитель превратился в цифровое вычитающее устройство, а интегратор - в цифровой же аккумулятор. На каждом такте его текущее содержимое складывается с новым входным словом и вновь защёлкивается до следующего такта. Аналоговый компаратор заменён на цифровой вариант, который в наиболее простом случае передаёт далее по схеме знаковый разряд ( или MSB в случае беззнакового кода со смещением ). В этой точке образуется поток 1-разрядных слов, которые сообщают, больше или меньше середины шкалы было содержимое аккумуляторе. Наконец, 1-разрядный ЦАП заменило «n-разрядное АЦП», которое просто подаёт на сумматор максимальное или минимальное n-разрядное число, соответствующее выходному 1-разрядному значению в нужной кодировке. Для n-разрядного беззнакового кода со смещением это будут числа из n нулей или n единиц, т.е. для 16 разрядов - 0x0000 или 0xFFFF ) 85 .

Рис. 13.59   Цифровой модулятор первого порядка из сигма-дельта ЦАПа. Внутренняя разрядность схемы увеличена, чтобы избежать переполнения при сложении

Так же, как и в случае аналогового модулятора в АЦП, цифровой модулятор в ЦАПе может иметь порядок отличный от единицы. Для этого надо каскадировать связку «вычитатель-аккумулятор» ( т.е. цифровой ФНЧ ). Так же, как и в аналоговой схеме, модулятор не ограничивается 1-битными выходными числами. Он может, и эта опция используется достаточно часто, выдавать поток многоразрядных слов. В таком варианте несколько старших битов направляются как в выходной поток, так и в цепь цифровой обратной связи. Для 2-разрядного модулятора ( четыре уровня ) 2-разрядные выходные слова будут

  1. преобразованы в 4-уровневый аналоговый сигнал ( например, с помощью резистивного делителя ), а тот, в свою очередь, пропущен через аналоговый ФНЧ, чтобы получить в итоге аналоговое выходное напряжение; и
  2. одновременно превращёны в одно из четырёх n-разрядных значений перекрывающих весь диапазон чисел ( для 16 разрядов это могут быть 0x0000 , 0x5555 , 0xAAAA и 0xFFFF ) и поданы обратно на входной вычитатель.

На выходе сигма-дельта ЦАПа как и на выходе сигма-дельта АЦП, стоит фильтр нижних частот. Но у ЦАПа это аналоговый фильтр, который лишён богатых возможностей цифрового варианта. Результатом является ухудшение характеристик: увеличение прохождения тактовой частоты на выход и чувствительность к джиттеру - дрожанию фазы тактового сигнала. Это обычная проблема «непрерывных» во времени линейных схем 86 .

13.9.9 Плюсы и минусы ΣΔ конверторов

13.9.9.A Достоинства

Линейность, монотонность, точность
1-Разрядные сигма-дельта конверторы гарантируют монотонность, они изначально линейны и спокойно достигают точности 24 разряда на звуковых частотах.
Дешевизна
Сигма-дельта АЦП используют недорогую и точную цифровую фильтрацию, а благодаря передискретизации, нуждаются в простом аналоговом спектральном фильтре на входе ( рис. 13.60 ).

Рис. 13.60   Спектр аналогового сигнала, который измеряется на периодической основе с тактовой частотой \( f_S\) , включает зеркальные копии, расположенные симметрично относительно \( f_S\) и её гармоник. Аналоговый сигнал перед оцифровкой должен быть отфильтрован, чтобы удалить любые спектральные компоненты выше частоты Найквиста ( \( f_S\)/2 ). В противном случае сигнал в зеркальной полосе создаст фантомную копию в рабочей полосе, избавиться от которой в последствии будет невозможно. Передискретизация снижает требования к порядку таких ФНЧ , как это можно видеть, сравнивая спектральные параметры для 10% ( обычный звуковой CD ) (A) и 100% ( двукратной ) передискретизации (B)

13.9.9.B Недостатки

Ограниченная полоса
Верхняя граница ∼10...100 Msps определяется тактовыми сигналами в гигагерцовом диапазоне.
Задержка
Встроенный в АЦП выходной цифровой фильтр имеет идеальную почти вертикальную заграждающую характеристику за счёт использования большого числа точек [* последовательных первичных отсчётов АЦП, участвующих в получении результата ] . И по той же причине он имеет большую задержку или «латентность», измеряемую десятками периодов выборки, т.е. в случае звуковых АЦП миллисекундами 87 .
Шум ЦАПов
Сигма-дельта ЦАПы используют аналоговые выходные фильтры, которые пропускают на выход какое-то количество цифрового шума, полностью отсутствующего в R-2R ЦАПах.
Тон паузы
АЦП с модулятором первого порядка могут создавать «тональные паузы» ( об этом ниже ), когда получают на входе постоянный сигнал ( и вызывают этим истерику среди аудиофилов ). В модуляторах более высоких порядков такой проблемы нет: шум давится за счёт действия обратных связей более высокого порядка.

13.9.10 Музыкальная пауза

Одной из неприятных особенностей сигма-дельта преобразователей является возможность создания «тона пауз» - самопроизвольных внутриполосных периодических низкоуровневых ( ну, это спорно ) выходных сигналов. Этот неприятный недостаток свойственен исключительно модуляторам первого порядка, которые именно поэтому никогда не используются в серьёзной звуковой аппаратуре. Внутриполосный, т.е. попадающий в рабочую полосу сигнала, тон паузы можно получить, если подать на вход постоянный сигнал определённого уровня. Эффект исчезает при любой активности на входе, отсюда и термин «тон паузы».

Чтобы увидеть, что происходит, рассмотрим модулятор первого порядка ( рис. 13.51 ) с полной шкалой ±1V . Если ему на вход подать постоянное напряжение величиной +0.625 V и посмотреть на последовательную смену состояний, то обнаружится последовательность, показанная на рис. 13.61 . Модулятор, а значит, и битовый поток, периодически проходит по 16-тактовому циклу. Такая последовательность может быть достаточно длинной, чтобы получившийся сигнал попал в отфильтрованные выходные данные. Например, если коэффициент передискретизации в примере будет , то тон паузы попадёт в середину полосы частот выходного сигнала.

Рис. 13.61   Последовательность состояний сигма-дельта модулятора первого порядка ( рис. 13.51 ), имеющего на входе фиксированное напряжение 625 mV . «Delta» и «Sigma» - состояние входа и выхода интегратора соответственно, «Bit» - выходной битовый поток, а «Feedbk» - напряжение на выходе ЦАПа обратной связи

На рис. 13.62 дан результат моделирования 88 двух полных периодов тона паузы. Особенно интересен выход цифрового фильтра низких частот, где синусоида тонового сигнала отчётливо видна. Её амплитуда 118 mVpp или 6% полной шкалы, т.е. тон подавлен всего на 25 dB , что совершенно неприемлемо даже для сегмента дешёвых потребительских устройств.

Рис. 13.62   Сигнал модулятора, совмещённый с отфильтрованным выходным сигналом, для тока паузы с рис. 13.61 . Его уровень на 25 dB ниже величины полной шкалы и попадает в середину рабочей полосы частот при передискретизации

Сигма-дельта модуляторы для звуковой аппаратуры делают третьего и выше порядка, имея целью не только подавление 89 тона паузы, но и увеличение динамического диапазона ( число эффективных разрядов преобразования ENOB ).

13.9.11 Примеры сигма-дельта схем

Всё, хватит теории! Пришло время взглянуть на несколько простеньких сигма-дельта устройств ( и чуть более сложных в §13.11 и §13.12 ). Читателю рекомендуется взять в руки соответствующие справочные материалы. Их можно взять как на сайтах производителей, так и на страничках дистрибьюторов DigiKey, Mouser или Newark.

13.9.11.A Самое простое сигма-дельта АЦП

В §13.9.1 был представлен «простейший сигма-дельта» преобразователь в виде измерителя экспозиционной дозы солнечного света. Этот пример теперь можно переделать в ΣΔ модулятор с простым накоплением потока 1-разрядных слов. Если нужно именно это, то, задействовав микроконтроллер, схему можно упростить ещё больше.

Микроконтроллеры ( Часть 15 ) - мощные гибкие устройства и в одиночку способны заменить все логические схемы из предыдущего варианта ( рис. 13.63 ). Вывод «Q» - одноразрядный порт вывода, имеющий на выходе логические уровни с потенциалами шин питания. «Ain» - вход с порогом, аналогичный по функции \(U_2\) ( рис. 13.49 ). Это может быть внутренний компаратор, который часто встречается в микроконтроллерах ( рис. 13.64 ), АЦП с небольшим разрешением, также весьма распространённые, или в самом простом случае логический вход, чей не слишком точный уровень переключения вполне способен заменить здесь компаратор.

Рис. 13.63   Логическую часть сигма-дельта АЦП можно заменить микроконтроллером

Имея микроконтроллер, можно написать программу, реализующую счётчик и остальную логику необходимую для работы экспонометра ( включая цифровую индикацию текущих значений и т.д. ). На более высоком уровне можно добавить цифровой фильтр, чтобы создать последовательность выходных слов, как это происходит в аппаратных АЦП. Делать всё это можно, но в большинстве случаев даже очень квалифицированные инженеры [* особенно очень квалифицированные инженеры ] просто используют отличные АЦП, которые есть на рынке и будут рассмотрены совсем скоро. В программной реализации есть опасность заставить контроллер отслеживать циклы зарядки, а именно: начать корректировать результат преобразования по данным о стабильности проводящего состояния вывода «Q» и тактовой частоты. Захочется корректировать всё это, управлять, фильтровать. В итоге программа станет слишком сложной. Данный пример нужен, чтобы показать самый схемотехнически простой вариант сигма-дельта преобразователя. Если же потребуются высокие параметры, то их всегда можно найти среди сотен готовых АЦП, имеющихся в продаже. Они недороги, и их легко использовать. Некоторые будут описаны ниже.

13.9.11.B Счётчик заряда

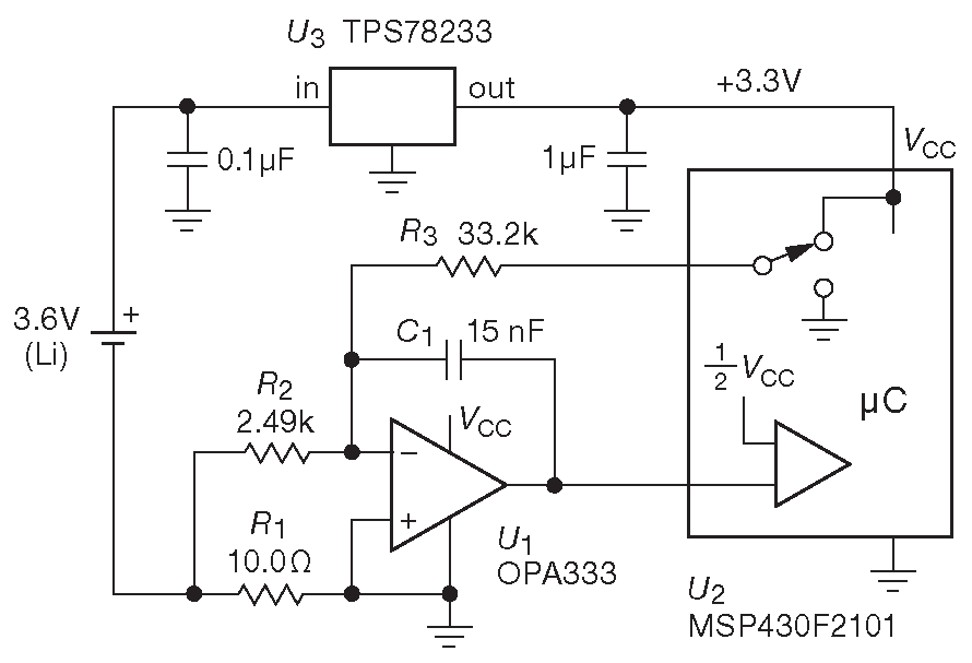
Вот пример преобразователя с низким потреблением и широким динамическим диапазоном, использующего микроконтроллер. Со всей возможной незамутнённостью: сначала разрабатываем конвертор, затем придумываем способ его использования. На схеме 13.64 видно, что получилось. Контроллер заряда батареи, который включён в «хододный» провод и наблюдает за степенью разряженности литиевой батареи носимого оборудования.

Рис. 13.64   Контроль заряда батареи с помощью ΣΔ интегратора на дискретных компонентах

Посмотрим, как он работает. Здесь использован токоизмерительный резистор небольшого номинала ( 10 Ω ). При максимальном токе нагрузки 25 mA на нём упадёт 0.25 V . Таким параметрам соответствует, например, 350-омный тензомост. Дальше выбирается ОУ: с однополярным питанием, автоподстройкой и максимальным напряжением смещения 10 μV для снижения ошибки на малых токах. В данном случае ошибка смещения эквивалентна падению на шунте при токе 1 μA (max) или динамическому диапазону 25'000 : 1 . Падение напряжения на шунте попадает на интегратор через резистор \(R_2\) , для которого входной ток полной шкалы равен 100 μA ( \(R_1R_2\) можно рассматривать как «делитель тока» [* , т.к. инвертирующий вход ОУ - "виртуальная земля" ] ).

Далее резистором \(R_3\) устанавливается ток полной шкалы ( \(I_{FS}=V_{CC}/R_3\) ) , т.е. тот ток, который течёт в суммирующую точку, если ключ замкнут. И, наконец, выбором тактовой частоты ( 10 kHz ) задаётся номинал интегрирующего конденсатора \( C_1 \) таким образом, чтобы напряжение на интеграторе не могло вырасти более чем на (1/5) \( V_{CC}\) за время одного такта. Расчёт даёт номинал \( C=\) 5 \(/( f·R_3 )=\) 15 nF .

Упражнение 13.6
Покажите, что данные рассуждения верны, проведя расчёты максимального тока нагрузки, динамического диапазона и номиналов \(R_2\) , \(R_3\) и \( C_1 \) .

MSP430 - малопотребляющий контроллер фирмы TI. Указанная на схеме модель имеет в своём составе компаратор, на чей опорный вывод можно подавать уровень \( V_{CC}\)/2 . Выходной порт переключается между уровнями земли и питания 90 . При тактовой частоте 1 MHz микросхема потребляет 0.3 mA в активном и 25 μA в малопотребляющем ( mode 2 ) режимах. «Mode 2» - фактически режим «сна», в котором активен только таймер, а процессор может включиться за время одного такта. Такие свойства очень важны т.к. носимые устройства принято переводить в спящий режим для сохранения заряда батареи.

Данный «измеритель заряда» контролирует весь ток нагрузки, включая собственный ток регулятора, микроконтроллера, любой другой нагрузки на выходе регулятора и даже самого сигма-дельта интегратора. Собственное потребление определяется в основном процессором, затем идёт ОУ с автоподстройкой ( 17 μA тип. ) и стабилизатор ( 1.3 μA max ). Такая нагрузка позволяет прожить несколько месяцев на LiON батарее ёмкостью 1Ah . Остальная периферия микроконтроллера разрядит источник гораздо быстрее и должна включаться только при необходимости 91 .

Отметим, что ошибка измерения тока величиной 1 μA ( из смещения ОУ для наихудшего случая ) совершенно незначительна по сравнению с током потребления системы в режиме сна. Следует заметить, что динамический диапазон для этого устройства 25'000 : 1 выглядит слегка избыточным.

13.9.11.C   Три законченных сигма-дельта АЦП

Примеры сигма-дельта АЦП завершаются тремя отличными законченными преобразователями трёх разных производителей. Если этого мало, можно заглянуть в табл. 13.9 .

Maxim MAX11208B:   недорогой 20-разрядный АЦП

Maxim делает компактный 10-выводной преобразователь ( рис. 13.65 ) недорогой ( $3.75 в розницу ) и тихий ( 0.7 μVrms ). Он неторопливо ( 13.75 sps ) выдаёт 20 честных разрядов разрешения при 80 dB подавления как 50-, так и 60-герцовых сетевых наводок при использовании собственного генератора ( он активируется подключение вывода «CLK» к земле ) 92 . Полный диапазон преобразования для дифференциального сигнала ±\( V_{REF}\) при уровне синфазной составляющей от 0 до \(+AV_{DD}\) . Преобразователь самостоятельно проводит калибровку усиления и смещения при включении питания, но может запустить её и по запросу достаточно необычным способом: для запуска калибровки достаточно добавить два дополнительных такта в конце обычной операции чтения данных. Как и большинство других преобразователей этот имеет отдельный вывод питания цифровой части для совместимости с низковольтовой логикой.

Рис. 13.65     20-разрядный АЦП с низким шумом и внутренним генератором MAX11208B фирмы Maxim. Дифференциальный вход можно включить как однополярный с диапазоном сигналов от 0 до 2\( V_{REF}\) , если подключить другой вход к \( V_{REF}\) , как показано пунктиром

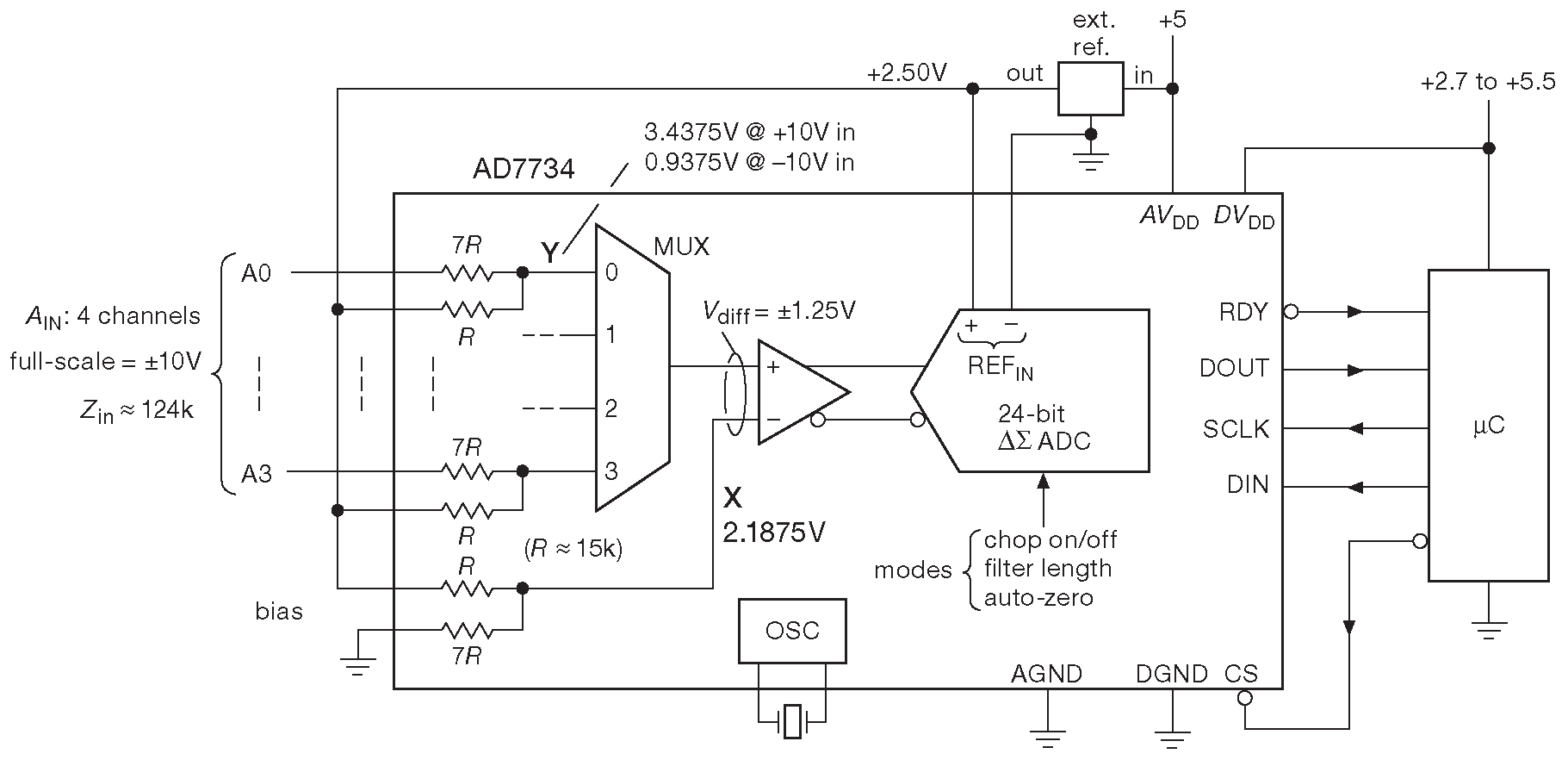
Analog Devices AD7734:   универсальный 24-разрядный АЦП

Эта микросхема фирмы Analog Devices - 24-разрядный преобразователь с 4-канальным входным мультиплексором ( рис. 13.66 ). У неё необычная структура входов: согласованные резисторы обеспечивают полный диапазон измеряемых сигналов ±10 V при работе от источника +5V . Кроме того есть дополнительный разряд, который расширяет диапазон измерения до 11.6 V , что позволяет проводить калибровку, имея на входе сигнал полной шкалы. Он очень спокойно переносит перегрузку по входу, допуская ±16.5 V без потери точности и ±50 V без повреждения.

Рис. 13.66   AD7734 фирмы Analog Devices - 24-разрядный преобразователь с 4-канальным входным мультиплексором, эффективным разрешением 21 бит, широким входным диапазоном и защитой от перегрузки. С разрешения Analog Devices

Процесс преобразования имеет множество настроек и позволяет выбирать длину выходного фильтра, автокалибровку нуля и режим «с прерыванием». Последний состоит из этапа реверсирования дифференциальных входов в двух соседних измерениях. Усреднение результатов таким способом позволяет избавиться от смещений в буфере и модуляторе. Такой режим с фильтром наибольшей длины даёт эффективную разрядность преобразователя 21 бит на скорости 372 sps для входных сигналов в диапазоне ±10 V . Цифра учитывает собственный шум преобразователя, который составляет 9.6 μVrms ( LSB при точности 21 бит для сигнала ±10 V составляет 10 μV ). В справочных данных приводится точность в виде « амплитудного разрешения в битах», которое для тех же условий составляет 18.1 бит. Паспортные данные оказываются консервативнее, объясняя такое положение тем, что в таблице «дана разрядность, соответствующая условию отсутствия мерцания младших битов в окрестности длиной 6 сигма». Другими словами, можно быть уверенным, что после одного измерения 18 разрядов результата будут корректны, притом, что пиковое значение шумового напряжения может быть заметно больше, чем среднеквадратическое напряжение шума \( Vrms \) 93 . Если среднеквадратическое напряжение шума \( Vrms \) известно , то можно рассчитать свободное от шума эффективное разрешение как

\[ ENOB = \log_{\space 2}( V_{span}/Vrms ) = 1.44\space\ln( V_{span}/Vrms ) \]

Вычитая из этой формулы 2.7 бита, можно получить амплитудное разрешение.

Table 13.9 Selected Delta-sigma A-to-D Convertersa Notes: (a) sorted by precision and speed; all except AD7734 have differential inputs; all have no missing codes except as noted. (b) at minimum PGA gain. (c) after calibration. (d) unused input biased at mid-supply. (e) at Vs=3.3 V. ( f) pseudo-diff’l. ( g ) external bare xtal. (h) opt ext osc input. (k ) in chopper mode. (m) min or max. (n ) 0.1 to V_-0.1 with buffers enabled. (o1 ) has neg supply, 0 to -2.6 V, with 5.25 V max total supply. (o2 ) has neg supply, 0 to -3.5 V, with 5.5 V max total supply. (o3 ) has neg supply, 0 to -6V, with 6V max total supply. ( p) 2 differential, 4 pseudo-diff'l with single common return. (q) S=SPI, P=parallel, LC= LVDS or CMOS serial. ( r ) five supplies: +5 ±5\text%, +2.5 ±5\text%, +3.15 to +5.25 ( 2x), and +1.67 to +2.7. ( s ) at max decimation. (u ) four supplies: +5 ±5\text% ( 3x), +2.5 ±5\text%. (v) 4.75-5.25 V and 1.65-2.2 V. (w) 8 diff'l, 16 single-ended ( pseudo-diff'l); (x) before cal. (y ) 2 ppm after cal. (z) 0.4 mW unbuffered. Comments: A: 16 single-ended ( pseudo-diff'l) or 8 diff'l; MUX output and ADC input pins. B: internal clk; self-cal. C: 4 single-ended (not pseudo-diff'l) or 2 diff'l; auto-shutdown in single-shot mode. D: CS5512 has ext osc; CS5510/11 = 16-bit. E: low-noise, 2.5?Vrms; auto-shutdown in single-conv mode. F: no latency; 0.8?Vrms noise; a favorite. G: bridge subsystem with offset DAC and ac excitation output. H: low-noise; opt input buffer for hi-Z; INA PGA; includes 2 curr srcs; chopper mode; auto-shutdown in single-conv mode; int ref 4 ppm/°C typ; AD7793 has fewer channels; a favorite. J: opt input buffer for hi-Z. K: low noise; 20-pin ADS1247 has 2 channels, 28-pin ADS1248 has 4 channels, both have int 10 ppm/°C ref. L: CS5534 4-ch diffl; industrial workhorse; 6 nV/\sqrt{Hz}. M: low noise. N: off-scale detectors. O: has chopper mode; AD7732 has two diff inputs. P: ADS1211 has 4 ch diff'l MUX; sample-rate boost to 312ksps; no missing codes to 22 bits. Q: low noise; pins for MUX diff'l output and ADC input. R: biopotential measurements ( EKG, EEG, etc); ADS1294=quad. S: ADS1274 = quad. T: diff'l input buffer; AD7765 to 156ksps. U: diff'l input buffer. V: pin-programmed (no registers ); LVDS or CMOS serial output. W: no missing codes to 31 bits.

Это АЦП может работать на скорости 12 ksps с соответствующим снижением разрешения. Максимальный дрейф смещения и усиления ±2.5 μV/°C и ±3.2 ppm/°C соответственно. Упакован в 28-выводной корпус и стоит около $15 в розницу.

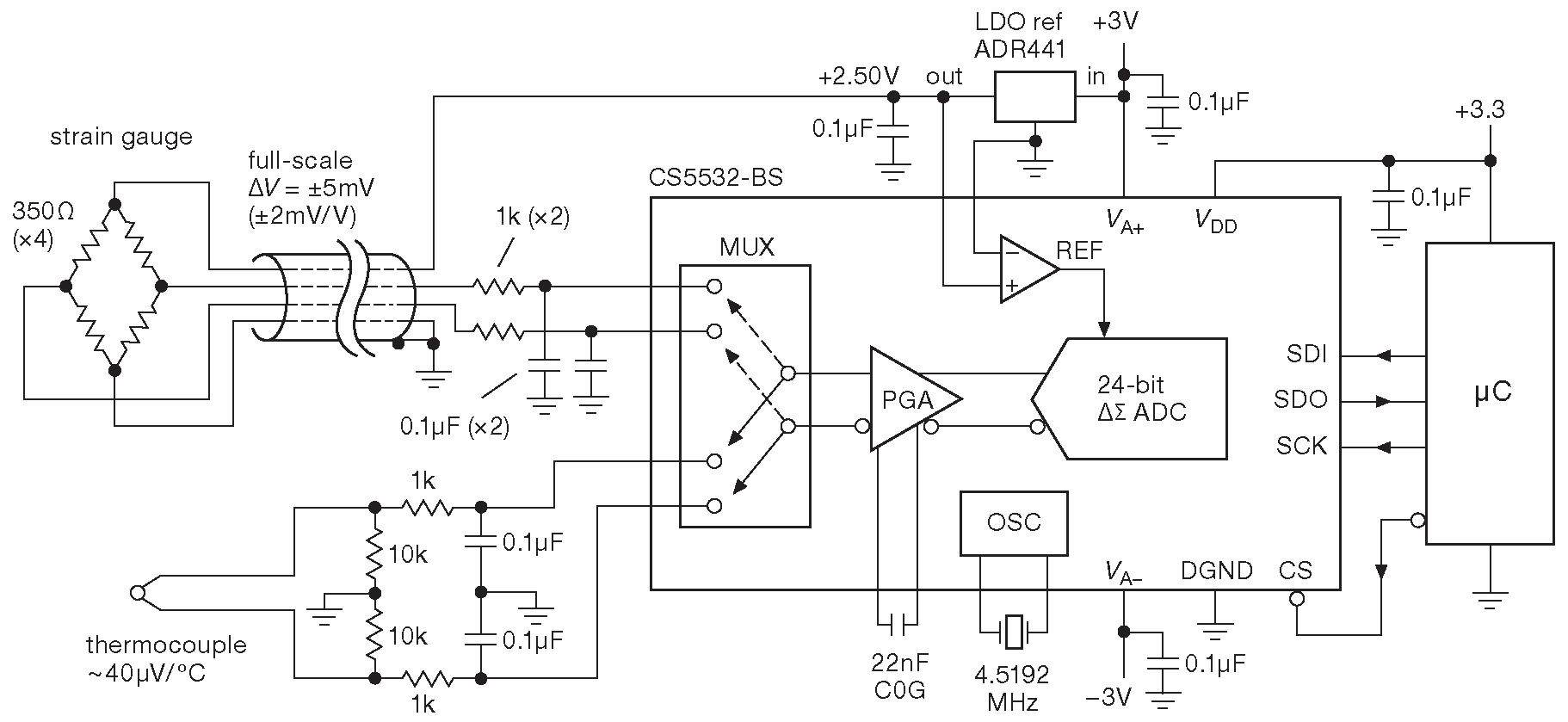
Cirrus CS5532:   «промышленный» преобразователь с высокими характеристиками

Cirrus Logic ( бывшая Crystal Semiconductor ) с 1999 года выпускает CS5532-BS - 24-разрядный сигма-дельта АЦП ( рис. 13.67 ) с PGA, стабилизированным прерыванием ( коэффициенты усиления: 2, 4, 8, 16, 32 и 64 ) и очень хорошими параметрами шума, дрейфа и линейности: \( e_n= \) 6.4 nV/\(\sqrt{Hz}\) (тип.) на 0.1 Hz при \( G= \) 64 94 , \(i_n = \)1 pA/\(\sqrt{Hz}\) (тип.), \(Δ V_{os} = \) 15 nV/°C (тип.) при \( G = \) 64 , дрейф полной шкалы 2 ppm/°C (тип.) и нелинейностью ±0.0015% (max). Скорость преобразования от 6.25 sps до 3.8 ksps . В самом медленном режиме свободное от шума разрешение составляет от 20 бит ( \( G = \) 64 ) до 23 бит ( \( G < \) 16 ) или, если больше нравится ENOB, то 23 и 24 разряда соответственно.

Рис. 13.67   CS5532-BS фирмы Cirrus. Прецизионный 24-разрядный АЦП. Коэффициенты усиления PGA 1, 2, 4, .. 64, но нет схемы компенсации температуры холодного спая. Такая компенсация для семи типов термопар есть в MAX31855, см. #44 в §15.8.2 и сопровождающую схему

Низкий шум, высокое усиление PGA, возможность работы от разделённого источника ±3V 95 позволяет этому АЦП заниматься тем, для чего он, собственно, и предназначен: сигналами с термопар ( ∼40 μV/°C ) и тензомостов ( полная шкала \(ΔV=\) ±2 mV на каждый вольт возбуждающего напряжения ). Для коэффициента усиления \( G = \) 64 полный диапазон равен ±2.5 V/64 или ±40 mV , а LSB для 20-разрядной сетки составляет 80 nV , что в 500 раз меньше, чем температурное изменение напряжения, соответствующее \(ΔT = \) 1°C . Аналогично, на 20-разрядном разрешении LSB соответствует 0.0008% сигнала полной шкалы с тензомоста. При таком усилении напряжение полной шакалы от указанных датчиков остаётся в пределах диапазона преобразования и дополнительного усиления тоже не требуется. Стоит $16 в розницу.

Авторы балансируют сигналы с термопар около уровня земли, чтобы минимизировать эффекты от синфазных наводок на соединительные провода, которые часто бывают неэкранированными. Для обоих видов датчиков полезно добавлять простые RC фильтры с постоянной времени 0.1 ms , чтобы подавить выбросы и защитить входы. В качестве опоры выбирается ADR441, потому что при таких питаниях нужен источник с низким падением напряжения, которому достаточно \(ΔV = \) 500 mV .

13.9.11.D Pro-audio ЦАПы

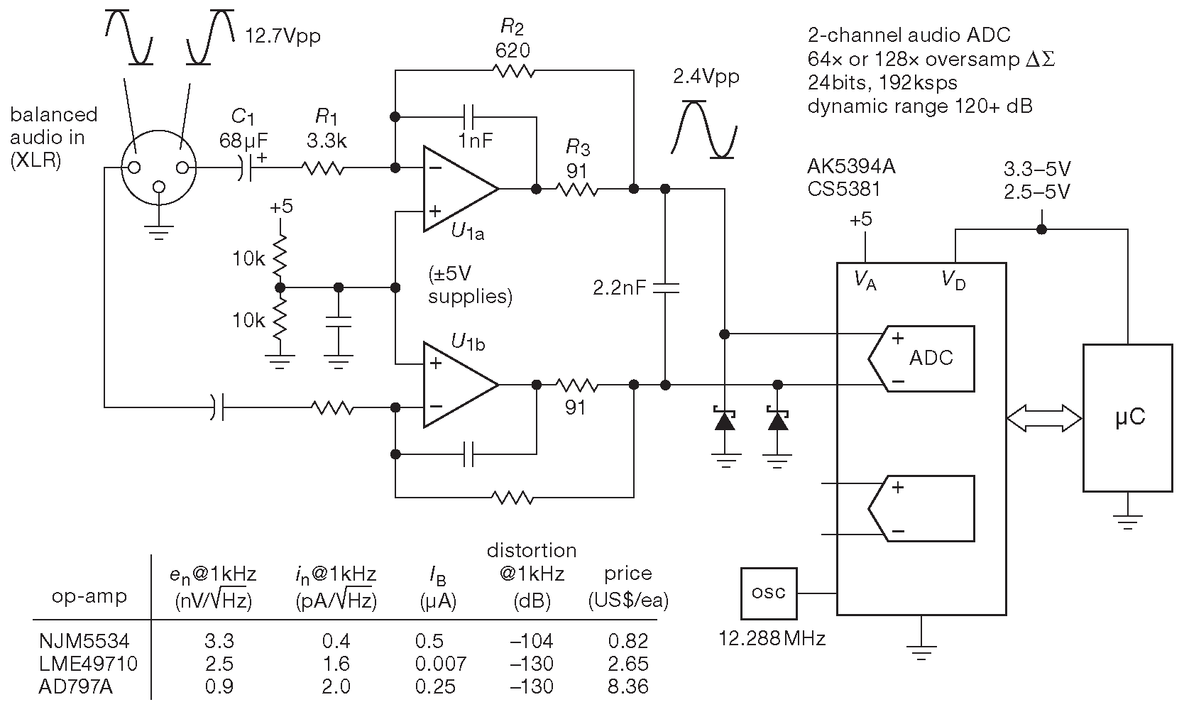
Сигма-дельта преобразователи ( табл. 13.10 ) рекламируются профессиональным звуковым сообществом из-за сочетания разрешения, конструктивной способности противодействовать наложению спектров, естественному выдавливанию шума за пределы рабочей частоты и монотонности. Если заглянуть в какие-нибудь качественные звуковые железки, то с большой вероятностью там можно встретить схему, использующую 24-разрядный 192 ksps сигма-дельта АЦП со 128 кратной передискретизацией, и очень вероятно, что это будет микросхема Cirrus ( например, CS5381 ) или AKM ( например, AK5394A ). Данные микросхемы - долгожители, их выпускают много лет, и они являются хорошим примером разумной цены при высоком качестве.

Аудио ЦАПы используют сигма-дельта технику, но сильно отличаются от промышленных АЦП из табл. 13.10 . У них обычно низкая точность усиления ( 5...10% ) и высокое смещение ( ∼25 mV ), потому что данные цифры не играют никакой роли в звуковой технике. Вместо этого аудио-ЦАПы имеют высокую степень согласованности стереоканалов - 0.1 dB или 1% . В схеме они включаются в основном по переменному току и имеют на борту цифровой фильтр верхних частот со срезом ∼1 Hz 96 . Аудио-ЦАПы предназначены для работы на специальных звуковых скоростях и используют для вывода специальные PCM интерфейсы (I2S, TDM и т.д. ). Имеют большую, чем промышленные АЦП латентность ( задержку перед появлением выходных данных ) - от 12 до 63 интервалов выборки, причём, даже те, которые заявлены как компоненты с «низкой латентностью» ( это словосочетание означает, что задержка низкая по сравнению с каким-то конкретным временем, например, 1 ms ). Аудио-ЦАПы имеют уникальные чисто звуковые параметры: взвешенное по «кривой A» отношение сигнал-шум и данные по спектральному составу гармонических искажений.

Table 13.10 Selected Audio Delta-Sigma ADCs Notes: (a) A-weighted filter. (b) at max sample rate. (c) codec: 4 in + 6out. (d) codec: 2 in + 6 out. (e) at 48 kHz. ( f) -110 dB at 96 kHz. ( g ) consider also the PCM4420. (h) stereo codec ( ADC + DAC ) with S/PDIF to USB in/out. (k ) SNR and THD+N is with respect to full-scale; SNR is typically measured with a -60 dB input signal, processed with an A-weighted filter; THD is typically measured at 1 kHz, with a -1 dB signal.

Бесхитростная схема нормализации сигнала для аудио ЦАПов приведена на рис. 13.68 . Она взята с некоторыми изменениями из документации на отладочную плату фирмы AKM, и повторяется во множестве коммерческих устройств. ОУ 5534, похоже, является неувядающим фаворитом ( и занимает это место уже три десятилетия ) - недорогим и «достаточно хорошим». Его легко превзойти в части гармонических искажений, но для аудиофилов гораздо большее значение имеет динамический диапазон ( который определяется разрешением АЦП и уровнем шума ), а гармонические искажения с уровнем 0.001% не слышны. Для высококачественных аудио-ЦАПов предпочтительно полностью дифференциальное включение. Тема поднимается в Части _5 , см. рис. 5.70 и 5.102 97 , а §5.14.2.E проясняет ситуацию с уровнями звуковых сигналов.

Рис. 13.68   AKM и Cirrus являются производителями непревзойдённых сигма-дельта АЦП для профессиональной аппаратуры. Обе фирмы часто используют эту простую схему для входной части, хотя полностью дифференциальный усилитель ( §5.17 ) решает задачу лучше. Воспроизводится с разрешения Asahi Kasei Microdevices, Tokyo, Japan

83 Талантливый во всём Джейсон Галиччо ( Jason Gallicchio), перед которым авторы в неоплатном долгу. <-

84 Спектральные пики были собраны в группы по четыре, чтобы увеличить размер точек и упростить вывод картинки. <-

85 Для 16-разрядного кода с дополнением до двух числа будут 0x8000 и 0x7FFF, что соответствует -32768 и +32767 , т.е. минимальному и максимальному значению. <-

86 ФНЧ можно сделать на переключаемых конденсаторах, т.е. перейти в «дискретное» время. Такая схема использует тот же тактовый сигнал и нечувствительна к дрожанию его фронтов. <-

87 Здесь надо отметить, что задержка получается точно такая же, как и в связке из АЦП с нулевой латентностью и входного спектрального фильтра с резкими срезами, сравнимого по параметрам с цифровыми выходными фильтрами в ΣΔ АЦП. <-

88 Ну да, Джейсон. <-

89 Модуляторы высокого порядка не убирают тоны пауз, но лишь снижают их амплитуду до неслышимого уровня. Вот что говорит по этому поводу авторитетный специалист по сигма-дельта преобразованиям Боб Адамс:

«Модуляторы более высоких порядков в меньшей степени склонны к зацикливанию простых последовательностей, но это тем не менее возможно. Реальную пользу они приносят подавляя шум квантования ( потому что усиление на низких частотах сильно увеличивается ), а значит, даже если модулятор решит зациклиться в последовательности какого-либо тона паузы, тон этот будет подавлен в такой степени, что почти полностью сольётся с тепловым шумом.»
<-

90 В контроллере есть несколько «регистров управления захватом», которые гарантируют, что временные параметры импульсов будут точны и стабильны в строгом соответствии с требованиями сигма-дельта преобразования. <-

91 Если батарея не такая большая, процессор можно переводить в спящий режим. Единственное, что при этом надо учитывать: за время сна интегратор не должен входить в насыщение. Для ∼45 μA общего потребления в состоянии сна процессор должен просыпаться каждые 80 ms , чтобы ограничить сигнал на интеграторе величиной 1V . Указанный микроконтроллер такое условие выполняет с лёгкостью, потому что способен просыпаться за 1 μs . <-

92 Версия с суффиксом «—A» работает со скоростью 120 sps , хуже ослабляет сетевую наводку на основной частоте, но лучше на 120 Hz и её гармониках. <-

93 Справочные данные на CS5532 фирмы Cirrus объясняют данный факт так:

«Термин «свободное от шума разрешение» - это не то же самое, что «эффективное разрешение». Эффективное разрешение опирается на среднеквадратическую величину шума, а свободное от шума разрешение - на амплитудное (pp) значение шума, которое принимается за 6.6× от величины RMS шума .»
<-

94 Очень близко к данным на AD7190 - 8.5 nV/\(\sqrt{Hz}\) . <-

95 Двуполярное питание и двуполярный сигнал допускают: (a) 32-разрядный ADS1281 ( питание аналоговой части ±2.5 V , входной сигнал в тех же пределах ) и (b) три 24-разрядных АЦП: 16-канальны ADS1258, ADS1259 с опорным источником 2 ppm и семейство ADS1246 со встроенным PGA. <-

96 Данный факт можно обнаружить закоротив разделяющие конденсаторы. Правда, многие из ЦАПов имеют и режим работы по постоянному току, а кое-кто ( CS5381, AK5394A и им подобные ) позволяют проводить подстройку нуля по внешней команде, что весьма удобно для очень медленных операций со связью по постоянному току. <-

97 Интересно, что эту простую схему и недорогой '5534 используют в своих отладочных платах и AKM и Cirrus. Но в «типовой схеме включения» ( AKA “reference design”) Cirrus стоит LT1128. А TI для своего аудио ΣΔ PCM4222 использует полностью дифференциальный усилитель OPA1632. <-

Previous part:

Next part: