Шапка

2.3 (II) Модель Эберса-Молла в приложении к базовым транзисторным схемам

2.3.6 Сопутствующий вопрос: идеальный транзистор

Глядя на параметры биполярного транзистора, вроде ненулевого \( V_{BE}\) ( плюс зависит от температуры ), ненулевого импеданса эмиттера и конечной крутизны \( g_m\) ( оба зависят от тока ), тока коллектора, который связан с напряжением на нём ( эффект Эрли ) и т.д., хочется уже спросить, а какой транзистор лучше? Если пройтись по списку транзисторов, например, в табл. 2.1 , 2.2 и 8.1 , то становится понятно, что идеала не существует. Транзисторы - физические устройства. Они подчиняются единым законам, а на их параметры влияют размеры кристалла, рабочий ток и т.д.

Не смотря на всё изложенное, кандидат в «идеальные транзисторы» всё же есть , если, конечно, не ограничивать себя простой трёхслойной npn или pnp структурой. На рис. 2.56 показано устройство с почти идеальными характеристиками: \( V_{BE}\)=0 (!), очень высокая крутизна \( g_m\) , а значит, низкое \( r_e\) , и очень высокая бета. Ну и в довершение, ток может течь в любом направлении: прибор симметричный или «разнополярный» ( так, наверно, лучше звучит, чем «биполярный биполярный транзистор» ). Как и обычный транзистор, это транскондуктивный прибор. Если входной сигнал смещает \( V_{BE}\) в положительном направлении, то выход выдаёт ток в \( g_m\) раз больше. И наоборот, смещение \( V_{BE}\) в отрицательную область заставляет выход принимать ток. В отличие от биполярного транзистора, устройство неинвертирующее. Все сигналы отсчитываются от земли. Такая вот замечательная штука.

Рис. 2.56     (A) Обычный усилитель с общим эмиттером на биполярном транзисторе с резистором дегенерации \(R_E\) и нагрузочным \(R_L\) . (B) В усилителе с общим эмиттером, построенном на «идеальном» транзисторе, все сигналы отсчитываются от земли, поэтому \(R_L\) также заземлён ( источник питания не показан ). (C) Символ «идеального транзистора» - операционный транскондуктивный усилитель OTA . Плоская площадка на выходе сообщает, что это выход по току

Как же она работает? На рис. 2.57 показана схема из 4 транзисторов, известная как брильянтовый транзисторный каскад ( DTS ). Это вариант каскадированного эмиттерного повторителя с рис. 2.29 . Комплементарные npn и pnp повторители включены параллельно и смещены в активный режим источниками тока. С эмиттеров сигналы, различающиеся на 2\( V_{BE}\) подаются на выходной согласованный симметричный эмиттерный повторитель, который работает с таким же рабочим током. Общая точка обоих эмиттеров служит эмиттерным же выводом DTS транзистора. Наконец, пара токовых зеркал собирают два индивидуальных коллекторных тока в один выход - вывод коллектора «C», ток которого равен нулю при нулевом входном напряжении ( между терминалами «B» и «E» ). Как и в случае обычного биполярного транзистора, ток эмиттера ( любого направления ) появляется и на коллекторе. Устройству требуется два питания. Подробнее этот интересный компонент разбирается в Части X2 и X4 .

Рис. 2.57     (A) Идеальный транзистор OPA860 содержит «брильянтовый» транзистор в виде треугольника и два токовых зеркала. Второй «брильянт» служит выходным буфером. (B) Сам «брильянтовый» транзистор содержит комплементарную пару согласованных эмиттерных повторителей взаимокомпенсирующих смещение друг у друга

Texas Instruments называет свои идеальные транзисторы ( это OPA860 41 ) операционными транскондуктивными усилителями OTA . Другие названия, употребляемые производителем - «источник тока, управляемый напряжением», «макро-транзистор» и «положительный токовый конвейер второго поколения» ( CCII+). Налицо кризис самоидентификации, поэтому, опираясь на параметры, авторы решили назвать устройство просто - «идеальным транзистором».

Насколько идеален идеал? Параметры OPA860 и OPA861 таковы: \( V_{OS}\)=3 mV (тип.) ( 12 mV max ), \( g_m\)=95 mS , \( r_e\)=10.5 Ω , \(Z_{out}\)=54 kΩ2 pF , \(Z_{in}\)=455 kΩ2 pF , \(I_{out}(max\) )=±15 mA . Максимальное усиление 5100 . Не больно идеальный, конечно, но полпути уже прошёл. С этой штукой можно создать много полезных устройств, как-то: активные фильтры, широкополосные схемы для сложения токов или интеграторы для наносекундных импульсов. Детали в справочных данных на OPA860.

2.3.7 Токовые зеркала

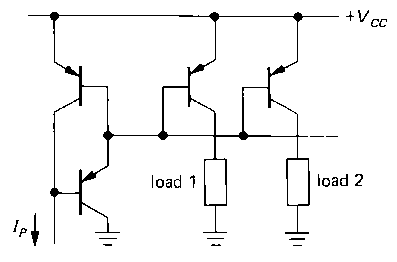
Метод согласованного смещения напряжений база-эмиттер можно использовать, чтобы собрать интересный источник тока - токовое зеркало . Он просто меняет знак выходного тока относительно «программирующего» \(I_p\) ( рис. 2.55 ). [* Т.е. ток не «отскакивает» от зеркала в обратную сторону, а «утягивает» за собой ток нагрузки, равный программирующему по величине и направлению ] . Входной ток отбирается из коллектора \(Q_1\) . [* Из коллектора ничего отобрать нельзя, но, т.к. транзистор в «диодном» включении, весь программирующий ток приложен к переходу ( «диоду» ) база-эмиттер \(Q_1\) ] . Ток через переход задаёт напряжение \( V_{BE}\) , соответствующее данному типу транзистора и данной температуре перехода. \(Q_2\) согласован с \(Q_1\) 42 , поэтому программирующий ток вызывает появление такого же тока в нагрузке. Токи различаются на величину базового тока, но он достаточно мал 43 . [*]

Рис. 2.55   Классическое токовое зеркало на паре согласованных биполярных транзисторов. Для положительного питания используется обозначение «\( V_{CC}\)», притом что в схеме стоят pnp транзисторы

[*]
[* Ещё раз медленно, вы же записываете ?

«Как работает токовое зеркало»

«Программирующий» ток приложен к переходу база-эмиттер \(Q_1\) в «диодном» включении. Ток через переход задан, значит, падение напряжения на нём в соответствии с уравнением Эберса-Молла зависит только от температуры ( причём нас нас не интересует точное значение получившегося падения \( V_{BE}\) : оно всё равно постоянно меняется с температурой ).

Базы транзисторов \(Q_1\) и \(Q_2\) соединены между собой, поэтому падение \( V_{BE}\) транзистора \(Q_1\) прикладывается в равной мере к переходу база-эмиттер \(Q_2\) . Транзисторы согласованы ( физически идентичны ), а их температуры в силу близкого расположения равны , значит, приложенное напряжение вызывает появление в \(Q_2\) эмиттерного тока, в точности равного эмиттерному току \(Q_1\) . Эмиттерный ток \(Q_2\) по большей части течёт через коллектор ( \(I_E=I_C+I_B\) ), значит, на коллекторе \(Q_2\) появляется почти тот же самый ток \(I_p\).

Ток из базы \(Q_2\) «утекает» в «программирующую» цепь, поэтому ток коллектора ( он же ток нагрузки ) меньше на эту величину ( не прям «эту», но считать лениво ), но если бета велика, то разница несущественна ].

Очень приятным свойством схемы является рабочий диапазон выходного транзистора: верхняя граница напряжения на нагрузке всего на несколько десятых вольта ниже \( V_{CC}\) , т.к., если резистора в эмиттере нет, нет падения на нём. Кроме того, много где требуется задавать один ток через другой. Проще всего выставлять программирующий ток \(I_p\) резистором ( рис. 2.58 ). На базе \(Q_1\) потенциал на одно падение на p-n переходе ниже \( V_{CC}\) , поэтому резистор 14.4 kΩ устанавливает ток 1 mA . Токовые зеркала могут использоваться везде, где нужны источники тока. Они очень популярны у разработчиков микросхем, потому что:

  1. согласованных транзисторов много [* прямо все и согласованы по факту однокристальности ] , и
  2. разработчики стараются расширить рабочий диапазон питания.

Есть операционные усилители, резисторов внутри которых нет вовсе. Рабочий режим таких устройств задаёт единственный внешний резистор, а все нужные токи отдельных узлов схемы выставляется токовыми зеркалами.

Рис. 2.58   Задание тока в токовом зеркале

2.3.7.A Влияние эффекта Эрли на парамеры токовых зеркал

Одной из проблем простого токового зеркала является некоторая зависимость выходного тока от напряжения, т.е. выходной импеданс не бесконечен. Причина - небольшое изменение \( V_{BE}\) от напряжения на коллекторе \(Q_2\) при заданном токе ( эффект Эрли ). Другими словами, график зависимости тока коллектора от напряжения коллектор-эмиттер \( V_{CE}\) при фиксированном напряжении база-эмиттер не является горизонтальной прямой ( рис. 2.59 ). На практике ток может меняться на 25% или около того по рабочему диапазону напряжений, т.е. иметь гораздо более плохие параметры, чем источник тока с эмиттерным резистором, обсуждавшийся ранее [* §2.2.6.B ] .

Рис. 2.59   Эффект Эрли: ток коллектора меняется вместе с напряжением \( V_{CE}\) . (Интересно, что такие же кривые с аналогичной точкой \( V_A\) можно построить, подавая в базу набор постоянных токов )

Возможный способ лечения, если оно требуется ( это случается нечасто ), показан на схеме 2.60 . Эмиттерные резисторы выбираются так, чтобы на них падало хотя бы несколько десятых вольта. Данное изменение схемы сильно улучшает параметры источника тока, т.к. небольшая зависимость \( V_{BE}\) от \( V_{CE}\) теперь практически не сказывается на выходном токе. И опять, требуются согласованные транзисторы. Схема теряет способность работать в широком диапазоне токов ( объясните почему ) 44 .

Рис. 2.60   Улучшенное токовое зеркало с эмиттерными резисторами

2.3.7.B Токовое зеркало Уилсона

Ещё одна схема с улучшенным согласованием токов показана на рис. 2.61 . Это токовое зеркало Уилсона . \(Q_1\) и \(Q_2\) находятся в обычном для токового зеркала включении. Но теперь дополнительный транзистор \(Q_3\) удерживает потенциал коллектора \(Q_1\) на уровне \( V_{CC}\)–2\( V_{BE}\) [* первое \( V_{BE}\) - за счёт перехода эмиттер-база \(Q_2\) , второе \( V_{BE}\) - за счёт перехода эмиттер-база \(Q_3\) ] . Такая конфигурация выводит \(Q_1\) из-под воздействия эффекта Эрли [* нет колебаний напряжения - нет влияния таких колебаний ] . Теперь задающим ток терминалом становится коллектор \(Q_1\) , а \(Q_2\) просто выдаёт ток в нагрузку. [* Это не так. Коллектор - высокоимпедансный узел и ток определять не может. Как и в схеме 2.58 выходной ток задаётся «программирующим» током через переход база-эмиттер \(Q_1\) , но меняется путь этого тока ] . В итоге оба токозадающих транзистора \(Q_1\) и \(Q_2\) имеют постоянные напряжения коллектор - эмиттер [* и, хотя сами напряжения различны, их постоянство устраняет действие эффекта Эрли ] . \(Q_3\) можно рассматривать как узел, пропускающий ток в нагрузку с переменным напряжением на выводах ( такой же приём используется в каскОдной схеме, которая будет рассматриваться позднее ). \(Q_3\) не обязан быть согласованным с \(Q_1\) и \(Q_2\) . С другой стороны, если он имеет такую же бету [* т.е., если он таки да ] , то схема получит точное подавление и без того небольшой ошибки от базового тока в зеркале 2.55 [* и 2.58 ] ( или можно использовать не зависящий от беты вариант из Части X2 [* ##§X2.7 ] [* вероятно, имеется в виду Analog Devices Wiki: 11.7 Improved current mirrors ] ). [*]

Рис. 2.61   Токовое зеркало Уилсона. Хорошая стабильность в широком диапазоне нагрузок достигается введением каскОдного транзистора \(Q_3\) , который уменьшает изменение напряжения на \(Q_1\) . Опциональная пара эмиттерных резисторов \(R_E\) дополнительно уменьшает токовую ошибку, вызванную несогласованностью \( V_{BE}\) , если падение на них \(I_pR_E\) составляет несколько десятых долей вольта

[*]
[* Ещё раз медленно.

«Как работает токовое зеркало Уилсона»

В схему добавили каскод на третьем транзисторе \(Q_3\) , который не требуется согласовывать с двумя первыми. Его задача зафиксировать уровень \( V_{CE}(Q_1)\) , чтобы вывести последний из-под действия эффекта Эрли. Пара \(Q_1Q_2\) , как и ранее, согласованная .

Как и на рис. 2.58 , выходной ток задаётся «программирующим» током через переход база-эмиттер \(Q_1\) , но меняется путь этого тока. В схеме 2.58 \(Q_1\) в диодном включении, а \(I_p\) течёт сразу в базу и определяется из соотношения \(I_p=[V_{CC}-V_{BE1}]/R\) и, кстати, меняется вместе с \( V_{CC}\) ( эффект Эрли ). В схеме 2.61 ток через программирующий резистор идёт с перехода база-эмиттер \(Q_3\) , а на эмиттер \(Q_3\) он попадает с базы \(Q_1\) , а на базу \(Q_1\) - через переход база-эмиттер \(Q_1\) . Теперь «программирующий» ток будет \(I_p=[V_{CC}-V_{BE1}-V_{BE3}]/R\) .

\(Q_2\) работает одинаково в обеих схемах. Его задача - «зеркалить» ток эмиттера парного \(Q_1\) за счёт идентичного с ним напряжения база-эмиттер и одинаковой температуры. И, между прочим, ошибка от разницы токов в базах \(Q_1\) и \(Q_2\) у схем 2.58 и 2.61 должна иметь разный знак, т.к. в 2.61 диодное включение у \(Q_2\) , а ток \(Q_1\) ответвляется в эмиттер \(Q_3\) , а в 2.58 ток убегал из \(Q_2\) .

Не, не прав я. «Программирующий» ток всё равно вычитается из эмиттерного тока, но теперь уже \(Q_3\).

Когда читал в 1983 первое издание, никак не мог понять всего изложенного, и, смотрю, авторы так и не озаботились вопросом «разжёвывания» темы для малограмотных. Самое, конечно, неприятное и сбивающее с толку в оригинальном объяснении - повторяющееся утверждение, что-де «ток коллектора \(Q_1\) задаёт что-то в схеме», тогда как коллектор - «резиновый» терминал. Его можно двигать по напряжению куда угодно ( ну, не совсем, но вы поняли ), а задать с его помощью ток нельзя ].

Упражнение 2.17
Покажите, что это утверждение верно. [* Вероятно, имеется в виду пассаж про бету \(Q_3\) ] .

Есть ещё одна интересная штука, которую можно провернуть с токовым зеркалом. Речь идёт о нескольких независимых выходах AoE2.2.49 или о выходах с кратным отношением выходного тока к программирующему AoE2.2.51 . [* Авторы убрали картинки. Восполню этот пробел иллюстрациями из второго издания ] .

Рис. AoE2.2.49   Токовое зеркало с несколькими одинаковыми выходами. Все транзисторы должны быть согласованы
Рис. AoE2.2.50   Та же схема, но с защитой от обрыва какой-либо нагрузки. В схеме AoE2.2.49 транзистор без нагрузки входит в насыщение и оттягивает ток из общей линии, уменьшая токи всех остальных каналов. Дополнительный транзистор согласовывать не нужно

Рис. AoE2.2.51 (A) (B)   Токовое зеркало с кратным отношением токов. Все транзисторы должны быть согласованы

Другой вариант задания кратного тока в зеркале предложен легендарным Видларом - использовать разные номиналы эмиттерных резисторов \(R_E\) на рис. 2.61 . В грубом приближении отношение токов примерно равно отношению резисторов, потому что оба падения база-эмиттер примерно равны. А примерно они равны из-за разницы токов транзисторов, и разницу двух значений \( V_{BE}\) придётся учитывать. Здесь поможет график на рис. 2.62 . Он же полезен при оценке разницы токов в зеркале, построенном на отдельных ( т.е. несогласованных ) транзисторах. Дальнейшее рассмотрение зеркал идёт в Части X2 , ##§X2.3 и ##§X2.11.

Рис. 2.62   График разницы коллекторных токов согласованных транзисторов, обусловленной разницей напряжений база-эмиттер. Согласованные транзисторы можно найти в табл. 8.1b
Рис. AoE2.2.52   Изменение выходного тока с помощью эмиттерного резистора по схеме Видлара. То же можно делать и в обычном зеркале

2.3.8 Дифференциальные усилители

Дифференциальный усилитель - очень активно используемая схемная конфигурация, усиливающая разницу напряжений между двумя входными сигналами. В идеальном случае выход полностью независим от индивидуальных уровней входных сигналов [* синфазных составляющих ] - влияет только разница.

Дифференциальный усилитель - очень важная деталь схемы, работающей со слабыми сигналами на фоне «наводок» и прочего шума. Примеры можно найти в линиях передачи по витым парам цифровых, радиочастотных сигналов и балансных звуковых сигналов ( термин «балансный» на языке звукоинженеров означает «дифференциальный» ). Такие усилители нужны для снятия сигналов электрокардиограмм, данных с магнитных головок и много где ещё. Дифференциальный усилитель на приёмном конце восстанавливает исходный сигнал, если синфазная составляющая ( см. ниже ) не слишком велика. Дифференциальные каскады используются в операционных усилителях ( см. Часть _4 ) в качестве базового элемента конструкции. Они являются основой для усилителей постоянного тока, т.к. позволяют передать сигнал без искажений вплоть до частоты 0 Hz . Дифференциальные каскады обходятся без развязывающего конденсатора, потому что их симметричная конструкция изначально противодействует температурному дрейфу.

Терминология . Когда на обоих входах уровень меняется в одном направлении - это синфазное изменение. Разнонаправленное изменение называется нормальным или иногда дифференциальным режимом. Дифференциальный усилитель имеет коэффициент ослабления синфазных сигналов ( КОСС ). Это отношение двух амплитуд - сигнала в нормальном режиме к сигналу в синфазном режиме, которые вызывают одинаковое изменение выхода. КОСС обычно выражают в децибелах. Диапазон синфазного сигнала - напряжение, в котором может меняться сигнал на входах.

Базовая схема показана на рис. 2.63 . В наиболее распространённой конфигурации выходной сигнал снимается с одного коллектора, отсчитывается от земли и зовётся «несимметричным» ( SE ). Схему можно рассматривать как преобразователь небольшого дифференциального сигнала в усиленный несимметричный, который нужен большинству схем: повторителям, источникам тока и т.д. Если требуется дифференциальный выход, то сигнал снимается с обоих коллекторов.

Рис. 2.63   Классически дифференциальный усилитель

Каково усиление схемы? Подсчёт несложен. Вообразим, что сигналы изменились симметрично, и «вход_1» поднялся на \(v_{in}\) ( малое изменение ), а «вход_2» - опустился на те же \(v_{in}\) . Пока оба транзистора остаются в активном режиме, потенциал точки «A» не меняется. Значит, можно посчитать усиление как для одного транзистора, учитывая, что входной сигнал в два раза больше, чем изменение на каждом из входов. \[ G_{diff}=\frac{R_C}{2( r_e+R_E )}. \] \(R_E\) выбирают небольшого номинала, 100 Ω и менее. Его можно вовсе исключить. Возможно получить усиление для дифференциального сигнала на уровне нескольких сотен.

Для вычисления усиления в синфазном режиме подадим малый сигнал \(v_{in}\) одной полярности на оба входа. Если разбирать схему правильно и учитывать, что \(R_1\) обслуживает оба эмиттера 45 , то выяснится, что \[ G_{CM}=-\frac{R_C}{( 2R_1+R_E )}. \] \( r_e\) в расчёте не участвует, потому что номинал \(R_1\) гораздо больше и составляет несколько килоом. В общем, и \(R_E\) можно опустить по той же причине. Таким образом, КОСС равен примерно \(R_1/( r_e+R_E ) \) . Чтобы немного освоиться, разберём типовой пример ( рис. 2.64 ).

Рис. 2.64   Расчёт параметров дифференциального каскада

Коллекторный резистор \(R_C\) подобран под ток покоя 100 μA. Напряжение коллектора, как обычно, установлено на середину диапазона питания, дабы получить самый большой размах сигнала. Резистор в коллекторе \(Q_1\) можно убрать, т.к. сигнал с него не нужен 46 . \(R_1\) должен обеспечить общий ток 200 μA , равномерно распределяющийся между двух транзисторов, когда дифференциальное напряжение между входами равно нулю. В соответствии с формулами дифференциальное усиление равно 10 , а синфазное 0.55 . Если убрать эмиттерные резисторы, то дифференциальное усиление вырастет до 50 , но дифференциальное входное сопротивление упадёт с 250 kΩ до 50 kΩ ( примерно ). Чтобы поднять входной импеданс до мегаомных значений, можно использовать дарлингтоновскую пару 47 вместо \(Q_1\) и \(Q_2\) .

Максимальный коэффициент передачи обычного усилителя с заземлённым эмиттером, смещённым до половины питания, составляет 20\( V_{CC}\) . В случае дифференциального каскада максимальное усиление ( \(R_E\)=0 ) в нормальном режиме в 2 раза меньше и составляет 20 падений в вольтах на коллекторном резисторе. Максимальный КОСС ( с резистором \(R_E\)=0 ) в 20 раз больше, чем падение в вольтах на токозадающем эмиттерном резисторе \(R_1\) . Так же, как в несимметричном усилителе с общим эмиттером, резистор \(R_E\) уменьшает искажения за счёт снижения усиления. См. развёрнутое обсуждение в Части X2 [* §X2.4 ] .

Упражнение 2.18
Проверьте правильность уравнений и рассчитайте дифференциальный усилитель, работающий от ±5V с \( G_{diff}\)=25 и \(R_{out}\)=10 kΩ . Как обычно, рабочая точка должна быть на половине питания.

2.3.8.A Смещение с помощью источника тока

КОСС дифференциального усилителя можно существенно увеличить, если заменить \(R_1\) источником тока. В такой конфигурации действующее сопротивление «\(R_1\)» становится очень большим, а усиление синфазного сигнала близко к нулю. Синфазный сигнал уже не может изменить общий ток эмиттеров, поэтому не отражается на коллекторе и не меняет выходной сигнал. На рис. 2.65 показан пример. Если использовать в качестве \(Q_1\) и \(Q_2\) согласованную пару LM394 [* RIP ] , то КОСС будет в районе 100'000:1 или 100 dB . Входной синфазный сигнал может лежать в диапазоне от –3.5 до +3.0 V . Снизу он ограничивается рабочей областью источника тока, а сверху - напряжением на коллекторе в состоянии покоя 48 .

Рис. 2.65   Увеличение КОСС дифференциального усилителя источником тока в эмиттере

У такого усилителя, как и у всех транзисторных моделей, должен быть путь отвода тока. Скажем, если на входе стоит развязочный конденсатор, то нужен резистор с базы на землю [* см. §4.2.2.A ] . Дифференциальная конфигурация, особенно вариант без эмиттерных резисторов, требует дополнительного внимания. Дело в том, что биполярные транзисторы допускают только 6V обратного напряжения база-эмиттер, а затем пробиваются [* по типу стабилитрона, т.е. до какого-то напряжения обратимо ] . Таким образом, дифференциальное напряжение, превышающее означенную величину, разрушает входной каскад, если между эмиттерами нет резисторов. Такие резисторы ограничивают обратный ток и предупреждают выгорание, но параметры транзистора безвозвратно ухудшаются ( бета, шум и т.д. ). В любом случае входной импеданс в режиме обратной проводимости падает катастрофически.

Интересное наблюдение. Эмиттерный источник тока с рис. 2.65 имеет температурную зависимость, потому что \( V_{BE}\) уменьшается с ростом температуры ( с коэффициентом примерно –2.1 mV/°C , §2.3.2 ), что вызывает рост тока. А именно, если дать похожему на стабилитрон опорному источнику 1.24 V название «\( V_{REF}\)», тогда падение на эмиттерном резисторе равно \( V_{REF}-V_{BE}\) . Ему пропорционален и ток, который увеличивается с температурой. Если дело обстоит таким образом, то это хорошо . Получается, что, исходя из физических принципов работы транзистора, величина \( V_{g0}-V_{BE}\) почти точно пропорциональна абсолютной температуре ( PTAT ). Здесь \( V_{g0}\) - ширина запрещённой зоны кремния или примерно 1.23V . Выбирая \( V_{REF}\) равным напряжению запрещённой зоны, получаем ток эмиттера, увеличивающийся пропорционально абсолютной температуре. А такой ток компенсирует температурную зависимость усиления дифференциальной пары ( \( g_m ∝ 1/T_{abs}\) , §2.3.2 ). Эта тема развивается в §9.10.2 , а в Части _5 подробно рассматриваются дифференциальные и очень на них похожие «инструментальные» усилители.

2.3.8.B Однополярный усилитель постоянного тока

Из дифференциальной пары получается отличный усилитель постоянного тока, даже для однополярных сигналов. Надо просто заземлить один из входов и подать сигнал на другой ( рис. 2.66 ). Казалось бы «неиспользуемый» транзистор можно было бы выкинуть, но не тут-то было! Дифференциальное включение компенсирует температурный дрейф, и даже заземлённый транзистор продолжает работать: изменение температуры вызывает одинаковое изменение \( V_{BE}\) и не сказывается на выходе. Таким образом, изменение \( V_{BE}\) не усиливается с \( G_{diff}\) , а только с \( G_{CM}\) , но последний можно задавить практически до нуля. Кроме того, компенсация \( V_{BE}\) означает, что на входе нет смещения 0.6 V , которое надо куда-то девать. Качество подобного усилителя постоянного тока ограничивается только степенью согласованности \( V_{BE}\) транзисторов и их температурных коэффициентов. Коммерческие однокристальные транзисторы и микросхемы дифференциальных усилителей имеют очень высокую степень согласования. Например, монолитная согласованная npn пара MAT12 имеет типичное значение дрейфа разницы \( V_{BE}\) на уровне 0.15 μV/°C . См. список согласованных биполярных транзисторов в табл. 8.1b на стр. 502 .

Рис. 2.66   Дифференциальную пару можно использовать в качестве точного однополярного усилителя постоянного тока

В схеме 2.66 можно заземлить любой из входов. Выбор зависит от желаемой полярности выходного сигнала. ( Конфигурация на рисунке является предпочтительной на высоких частотах, т.к. снижает эффект Миллера , см. §2.4.5 ). Показан неинвертирующий вариант, т.е. инвертирующий вход заземлён. Все изложенные соображения можно применить и к операционным усилителям, которые фактически являются универсальными дифференциальными схемами.

2.3.8.C Активная нагрузка в виде токового зеркала

Часто возникает потребность в дифференциальном каскаде с очень большим усилением, хотя бы как в схеме с заземлённым эмиттером. Красивым решением проблемы является активная нагрузка ( рис. 2.67 ). \(Q_1Q_2\) - дифференциальная пара с эмиттерным источником тока. \(Q_3Q_4\) - токовое зеркало, работающее коллекторной нагрузкой. Высокий импеданс такой нагрузки позволяет получить усиление по напряжению 5000 и более ( предполагается отсутствие нагрузки на выходе ) 49 . Такую комбинацию часто ставят на входе большой схемы, охваченной общей обратной связью либо работающей в качестве компаратора ( §2.3.8.E ). [* Потому что без обратной связи.. см. замечание на стр. 99 ] . Импеданс нагрузки такого каскада должен быть очень высок, иначе от усиления ничего не останется.

Рис. 2.67   Дифференциальный усилитель с активной нагрузкой в виде токового зеркала

2.3.8.D Дифференциальный каскад в качестве расщепителя фазы

На коллекторах симметричной дифференциальной схемы возникают сигналы противоположной полярности. Если снимать их с обоих коллекторов, то получится расщепитель фазы. Можно, конечно, использовать такой каскад и в виде усилителя с дифференциальными входами и выходами. Полученный дифференциальный сигнал можно подать на второй диффкаскад, кардинально увеличивая общий КОСС.

2.3.8.E Дифференциальный каскад в качестве компаратора

Высокое усиление и стабильные параметры делают дифференциальный каскад идеальной основой для компаратора ( он встречался в §1.4.2.E ) - схемы, сообщающей, какое из двух напряжений выше. Используется такой компонент повсеместно: при управлении нагревателями, приведении к прямоугольной форме сигналов любых видов, обнаружения выхода сигнала за заданные границы, в усилителях «класса-D» и импульсно-кодовой модуляции, в ключевых источниках питания и т.д. Идея заключается в переключении выходного транзистора в зависимости от знака дифференциального сигнала на входе. Область линейного усиления при этом не учитывается, и практически всё время один из выходных транзисторов находится в отсечке. Типовое применение показано в §2.6.2 , где представлена схема терморегулятора, использующая резистивный датчик температуры ( термистор ).

41 OP861 не имеет выходного буфера и упаковывается в SOT23 . Это на взгляд авторов самый удобный корпус для поверхностного монтажа, доступный для большинства транзисторов, упомянутых в книге. Квалифицированные читатели легко опознают схему из внутренностей усилителя с токовой обратной связью ( CFB ). Некоторые из таких ОУ, например, AD844 предоставляют доступ к внутренним цепям. <-

42 Монолитные сдвоенные транзисторы идеальны в этом отношении. Табл. 8.1b на стр. 502 перечисляет большую часть доступных согласованных транзисторов. Некоторые, как, например, DMMT3904 и DMMT3906, согласованы до 1 mV и очень недороги. Стоят $0.36 в небольших количествах. <-

43 Эта схема часто называется «токовым зеркалом Видлара» см. US Patent 3,320,439 и сноску #38 на стр. 97 .   <-

44 Токовые зеркала и источники тока подробно разбираются в Части X2 [* ##§X2.7 ].   <-

45 Подсказка : если заменить \(R_1\) параллельным соединением резисторов номиналом 2\(R_1\) , тогда соединение между ними в точке «A» можно убрать, т.к. тока в нём не будет. <-

46 Можно удалить, но ухудшится точность балансировки падений база-эмиттер. Балансировка будет лучше, если оба коллекторных резистора останутся на месте ( уменьшается эффект Эрли ), но исключение коллекторного резистора в \(Q_1\) подавляет эффект Миллера ( §2.4.5 ) на «входе_1». <-

47 См. §2.4.2 .   <-

48 Хороший источник тока получается на полевом транзисторе с p-n переходом ( см. §3.2.2.C ), но в этой задаче биполярный транзистор работает лучше. См., например, рис. 3.26 , где показаны преимущества биполярного источника перед полевым. <-

49 Усиление на постоянном токе ограничивается в первую очередь эффектом Эрли, см. §2.3.2.D и Часть X2 .   <-

Previous part:

Next part: