Шапка

2.6 Типовые схемы на транзисторах

Подкрепим теорию данной части рассмотрением нескольких схем на транзисторах. Число их пришлось сократить, потому что типовая схема в обычной жизни основывается на операционном усилителе ( Часть _4 ) и прочих интегральных схемах, но и в таких конструкциях транзисторов достаточно много.

2.6.1 Регулируемый источник питания

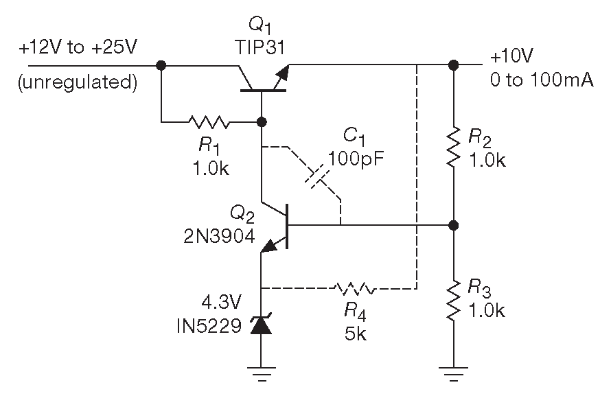
На рис. 2.93 показана очень распространённая схема. \(R_1\) поддерживает \(Q_1\) в активном режиме. Когда выходное напряжение достигнет 10 V , в проводящее состояние переходит \(Q_2\) ( в этот момент на его базе 5V ) и блокирует дальнейший рост выходного напряжения, отводя ток базы \(Q_1\) . Сделать выходное напряжение переменным можно, заменив \(R_2R_3\) потенциометром. В получившемся регуляторе напряжения ( или «регулируемом источнике питания» ) отрицательная обратная связь стабилизирует выходное напряжение. \(Q_2\) «смотрит» на выходное напряжение и подстраивает вход, чтобы получить заданное значение.

Рис. 2.93   Регулятор напряжения с обратной связью

Некоторые подробности.

  1. Добавление \(R_4\) позволяет получить практически неизменный ток стабилитрона, т.е. независимость напряжения стабилизации от тока нагрузки. Его часто пытаются тянуть на вход, но гораздо правильнее использовать уже стабилизированный выход. Но здесь следует быть внимательнее: каждый раз, когда, выходное напряжение схемы используется для решения задач внутри схемы, требуется проверка, что такая конфигурация не повлияет на запуск устройства ( см. §9.10.1.A ). В данном случае проблем нет ( а почему, собственно? ).
  2. Для устойчивости ( предотвращения возбуждения ) может понадобиться \( C_1 \) . Он будет особенно полезен, если на выходе имеется емкостной фильтр, как в данном случае. Причины объясняются позднее в §4.9 в теме частотной коррекции обратной связи. Источникам питания целиком посвящена Часть _9 .

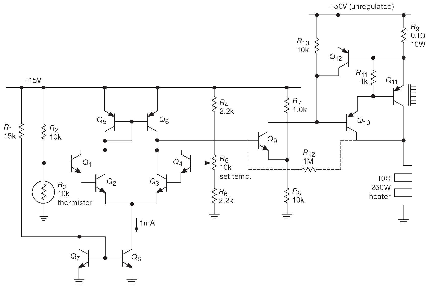
2.6.2 Термостат

На схеме 2.94 изображён терморегулятор на основе термистора - элемента, меняющего сопротивление при изменении температуры. Дифференциальный каскад на парах Дарлингтона \(Q_1...Q_4\) сравнивает напряжение с регулируемого делителя \(R_4...R_6\) с делителем на термисторе и \(R_2\) . Сравнивая отношения двух величин, опирающихся на один источник, схема получает независимый от колебаний питания результат. Данная конкретная конфигурация называется «мост Ветстона». Токовое зеркало \(Q_5Q_6\) служит активной нагрузкой для дифференциального каскада и поднимает усиление последнего. Зеркало \(Q_7Q_8\) обеспечивает рабочий ток эмиттера. \(Q_9\) сравнивает выход дифференциального каскада с «фиксированным» потенциалом и управляет нагревателем с помощью ключа \(Q_{10}Q_{11}\) ( пара Дарлингтона ). \(R_9\) - токочувствительный элемент, который активирует защитную цепь на \(Q_{12}\) , если выходной ток превышает 6A . \(Q_{12}\) забирает часть тока базы \(Q_{10}Q_{11}\) и предотвращает их повреждение. \(R_{12}\) формирует слабую положительную обратную связь, обеспечивая резкий переход нагревателя из состояния ВКЛ в ВЫКЛ и обратно. Здесь используется принцип триггера Шмитта ( рис. 2.13 ).

Рис. 2.94   Терморегулятор для нагревателя мощностью 250 W

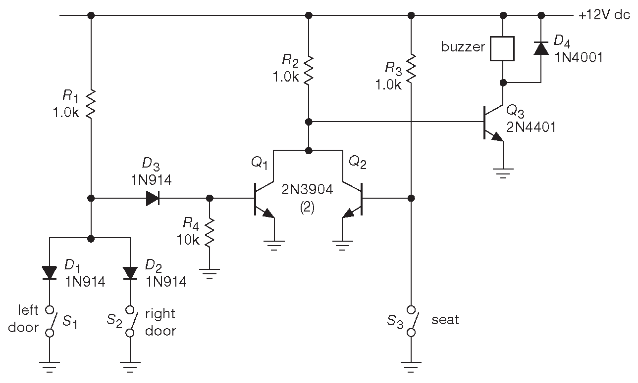
2.6.3 Диодно-транзисторная логика

На рис. 2.95 показана схема, решающая уже знакомую по §1.9.1.F задачу: требуется включать звуковой сигнал, если водитель сидит за рулём, а дверь открыта. Все транзисторы схемы работают в ключевом режиме ( или в отсечке, или в насыщении ). На диодах \( D_1\) и \( D_2\) собрана схема «ИЛИ». Она выключает \(Q_1\) , если хоть одна из дверей открыта ( контакт замкнут ). Но коллектор \(Q_1\) остаётся на уровне земли, блокируя включение сигнала, до тех пор, пока не замкнётся контакт \( S_3\) ( водитель сел). В этом случае \(R_2\) включает \(Q_3\) , подавая +12 V на сигнальное устройство. \( D_3\) компенсирует падение на \( D_1\) и \( D_2\) и обеспечивает состояние ВЫКЛЮЧЕНО для \(Q_1\) , если \( S_1\) и \( S_2\) замкнуты. \( D_4\) защищает ключ \(Q_3\) от возможного индуктивного выброса с источника звука. Логические схемы подробно разбираются в Части 10 .

Рис. 2.95   Схема подачи сигнала открытой двери водителю на диодах и транзисторах

Previous part:

Next part: