Шапка

2.2 (I) Базовые схемы на транзисторах

2.2.1 Транзисторный ключ

В схеме на рис. 2.5 небольшой управляющий ток включает гораздо больший ток, текущий в другой цепи. Это транзисторный ключ. Если следовать правилам ( §2.1.1 ), то несложно понять, как он работает. Когда механический ключ РАЗОМКНУТ, тока в цепи базы нет, поэтому согласно «правилу _4 » нет и тока коллектора. Лампа погашена.

Рис. 2.5   Транзисторный ключ

После замыкания переключателя напряжение на базе поднимается до 0.6 V ( переход база-эмиттер в режиме прямой проводимости ). Падение на резисторе в базе составляет 9.4 V , следовательно, ток базы равен 9.4 mA . Если бездумно следовать «правилу _4 » , то ток коллектора \(I_C\)=940 mA ( для типового значения \(β\)=100 ). Правильно? Нет, а почему? Потому что «правило _4 » работает, только если выполнено «правило _1 » . При токе коллектора 100 mA падение на лампе составит 10 V. Чтобы получить больше тока, надо опустить потенциал коллектора ниже уровня земли. С помощью транзистора сделать это нельзя. Режим, в котором он сейчас находится, называется насыщение : коллектор имеет настолько близкий к земле [* к напряжению на эмиттере ] потенциал, насколько это возможно. Типичные уровни 50..200 mV , см. Часть X2 [* и Приложение AoE2_G ] . В нашем случае лампа зажжена, причём на ней падает номинальное напряжение 10 V .

Избыточный ток базы ( 9.4 mA , вместо вполне достаточного 1.0 mA ) придаёт схеме запас по току. В данном конкретном случае это полезно, потому что в холодном состоянии лампа потребляет больше тока ( сопротивление холодной нити в 5 раз меньше, чем разогретой ). Кроме того, усиление по току транзистора падает при малых напряжениях коллектор-эмиттер, поэтому для поддержания транзистора в состоянии насыщения требуется дополнительный ток. Бывают ситуации, когда в рабочей система может потребоваться резистор с базы на землю ( здесь подойдёт 10 kΩ ), чтобы в выключенном состоянии база гарантированно была бы на земле, а ключ разомкнут. Нормальную работу такое изменение не нарушит, потому что через резистор в состоянии ВКЛЮЧЕНО будет течь ток 0.06 mA .

При разработке ключей на транзисторах следует учитывать следующие соображения:

  1. Из-за снижения усиления при низких \( V_{CE}\) номинал резистора в базе должен выбираться с запасом, чтобы обеспечить дополнительный ток, особенно если речь идёт о лампах накаливания [* т.е. устройствах с высоким пусковым током] . Так же надо поступать, если требуется переключать состояние побыстрее _6 , потому что на высоких частотах ( много мегагерц ) придётся компенсировать естественное снижение усиления и емкостные эффекты.
  2. Если по какой-либо причине напряжение на коллекторе может уходить ниже уровня земли ( переменное напряжение, индуктивная нагрузка ), необходимо ставить диод последовательно с коллектором ( или диод в обратном включении на землю ), чтобы не допустить прямого тока через переход коллектор-база из-за отрицательного потенциала на коллекторе.

Табл. 2.1 Популярные биполярные транзисторы

npn pnp Mceo ( V) Ic (max) (mA ) hFE @ mA ( typ) gain d curved C3cb ( pF ) fT ( MHz) Comments TO-92 SOT-23 TO-92 SOT-23 2N3904 MMBT3904 2N3906 MMBT3906 40 150 200 10 6 2.5 300 jellybean 2N4401 MMBT4401 2N4403 MMBT4403 40 500 150 150 7 7 300 '2222 and '2907 dies BC337 BC817 BC327 BC807 45 750 350 40 5 10 150 jellybean 2N5089 MMBT5089 2N5087 MMBT5087 25 50 500 1 3 1.8 350 high beta BC547C BC847C BC557C BC857C 45 100 500 10 4 5 150 jellybeanb MPSA14 MMBTA14 MPSA64 MMBTA64 30 300 10000 50 - 7 125 Darlington ZTX618 FMMT618 ZTX718 FMMT718 20 2500 320 3A 3a - 120 high Ic, small pkg PN2369 MMBT2369 2N5771 MMBT5771 15 150 100 10 10 3 500 fast switch, gold doped 2N5551 MMBT5551 2N5401 MMBT5401 150 100 100 10 5a 2.5 100 SOT-223 available MPSA42 MMBTA42 MPSA92 MMBTA92 300 30 75 10 9 1.5 50 HV small signal MPS5179 BFS17 MPSH81 MMBTH81 15 25 90 20 8 0.9 900 RF amplifier — BFR93c — BFT93c 12 50 50 15 10 0.5 4000 RF amp TIP142 — TIP147 — 100 10 A >1000 5A - high low TO-220, Darlington

Notes: (a) see Chapter 2x for graphs of Ccb and fT. (b) lower beta versions have an -A or -B suffix; low-noise versions are BC850 (npn ) and BC860 ( pnp). (c) also BFR25A and BFT25A. (d) see Figure 2.4.

  1. Если нагрузка индуктивная, защищайте транзистор диодом, включённым параллельно нагрузке ( рис. 2.6 ) _7 . Без диода при размыкании ключа индуктивность задерёт потенциал коллектора до очень высокого значения и, очень возможно, превысит пробивное напряжение коллектор-эмиттер, т.к. катушка будет стараться сохранить величину и направление тока, текущего в сторону коллектора ( см. обсуждение темы в §1.6.7 ).

Рис. 2.6 Всегда используйте параллельный диод, когда работаете с индуктивной нагрузкой

Можно спросить, чего ради надо разбираться с транзисторами и всеми сопутствующими сложностями, если можно просто повесить лампочку на переключатель. Есть несколько причин.

  1. Транзисторным ключом можно управлять с помощью электрического сигнала из другой схемы, например, с выходного порта контроллера.
  2. Транзисторный ключ позволяет проводить переключение очень быстро: обычно речь идёт о малых долях микросекунды.
  3. Можно переключать много разных схем одним сигналом.
  4. Механические ключи подвержены воздействию окружающей среды, их контакты «дребезжат» в основном при замыкании и часто успевают изменить состояние в первые несколько миллисекунд после активации десяток, другой раз.
  5. И, наконец, с транзисторным ключом становится возможным организовать холодное управление удалённой нагрузкой, при котором небольшое постоянное напряжение течёт по тонкому управляющему проводу к переключателю, а не ток нагрузки греет кабели и переключатели. Если по кабелю идёт много сигналов, появляется наводка от емкостной связи между проводами, да и сами сигналы портятся.

2.2.1.A «Транзисторный гном»

Фигура на рис. 2.7 может помочь понять некоторые ограничения в работе транзистора. Её задача постоянно удерживать истинность соотношения \(I_C=βI_B\) , а единственным инструментом является реостат. Режим может меняться от короткого замыкания ( насыщения ) до разрыва ( отсечки ) с переходом через все промежуточные состояния. Использовать для работы батареи, источники тока и т.д. нельзя.

Рис. 2.7   «Транзисторный гном» смотрит на ток базы как на... руководство к действию. Он подстраивает реостат, пытаясь сохранить ток коллектора в \(β\) раз больше тока базы. \(h_{FE}\) и \(β\) взаимозаменяемы

Небольшое предупреждение: не стоит думать, что коллектор транзистора похож хоть с чём-то на резистор. Это не так. Он больше похож на плохой источник тока ( гном ленится ), величина которого регулируется током базы.

Есть ещё кое-что, о чём следует помнить. В любой момент времени транзистор может:

  1. быть в отсечке ( коллекторный ток отсутствует ),
  2. быть в активной области ( есть ток коллектора, а напряжение на нём больше чем на несколько десятых вольта выше потенциала эмиттера ) или
  3. находится в насыщении ( потенциал коллектора лишь на несколько десятых долей вольта выше потенциала эмиттера ). Насыщение транзистора подробно рассматривается в Части X2 [* и в Приложении AoE2_G ] .

2.2.2 Примеры переключательных схем

Транзисторный ключ - пример нелинейной схемы: выход не пропорционален входу _8 . Вместо этого он находится в одном из двух состояний ( отсечка или насыщение ). Такие переключательные схемы очень распространены _9 и являются основой цифровой электроники. Но, по мнению авторов, линейные схемы ( усилители, источники тока, интеграторы ) предлагают более интересные задачи и возможности явить собственную изобретательность. Линейные схемы появятся чуть позже, а сейчас подходящий момент, чтобы познакомиться с несколькими примерами переключательных схем. Авторы считают совершенно необходимым почувствовать красоту электроники, начав разбирать примеры реальных схем как можно раньше.

2.2.2.A Драйвер светодиода

Светоизлучающий диод ( LED ) заменил вчерашние лампочки накаливания во всех индикаторных устройствах. Светодиоды дёшевы, имеют несколько цветов и работают практически вечно. С электрической точки зрения они очень похожи на обычные кремниевые диоды, встречавшиеся в Части _1 , но с бОльшим прямым падением ( от 1.2 до 3.5 V против ∼0.6 V 10 ). Т.е., если медленно поднимать напряжение на выводах светодиода, можно увидеть, что проводить ток они начинают, скажем, при 1.5 V , а, если продолжить увеличивать напряжение, ток начнёт стремительно расти ( рис. 2.8 ). А ещё они светятся! Типичный «сверхяркий» индикаторный светодиод хорошо виден, когда прямой ток через него достигает нескольких миллиампер, а при 10...20 mA уже слепит глаза.

Рис. 2.8   Так же, как в кремниевых диодах, ток через светодиод быстро возрастает по мере роста приложенного напряжения, но прямое падение больше по величине

В Части 12 показаны несколько способов зажигания светодиодов, но имеющихся сведений достаточно, чтобы собрать схему прямо сейчас. Для начала надо осознать, что просто подать на светодиод разность потенциалов, как на рис. 2.5 , нельзя. Резкий рост вольтамперной характеристики означает, что 5V на выводах прибора гарантированно сожгут его. Работать требуется аккуратно, обеспечивая правильный ток.

Предположим, что надо зажигать светодиод, когда логический сигнал принимает состояние +3.3 V ( ВЫСОКИЙ ), вместо обычного уровня около земли (НИЗКИЙ ). Будем считать, что цифровой вывод может выдать ток до 1 mA . Процедура построения схемы выглядит так. Для начала, выбираем ток светодиода, обеспечивающий нужную яркость. Пусть это будет 5 mA ( можно попробовать несколько типов, чтобы подобрать яркость, цвет и угол обзора ). Затем берём в качестве ключа npn транзистор ( рис. 2.9 ), подбираем резистор в коллектор, чтобы получить нужный ток светодиода. Здесь надо учесть, что падение напряжения на резисторе при выбранном токе должно быть равно разности напряжения питания и падения на светодиоде. Наконец, выбираем резистор базы, который гарантирует насыщение транзистора, задав консервативное значение усиления ( \(β\)≥25 достаточно безопасная цифра для типичного малосигнального транзистора, вроде популярного 2N3904 ).

Рис. 2.9   Зажигание светодиода от сигнала с «логическим уровнем» с использованием насыщающегося npn транзистора и токоограничительного резистора

Транзистор работает как насыщающийся ключ, ток через который задаёт коллекторный резистор. Как вскоре будет ясно, схему можно переделать так, чтобы она выдавала точный ток , независимо ( в разумных пределах ) от нагрузки. Подобного рода «источник тока» можно использовать и для включения светодиодов, но уже имеющаяся схема проста и эффективна. Есть и другие конфигурации. В Части _3 будет описан более удобный ключ на МОП транзисторе 11 , а в Части 10 и 12 собраны способы подключения светодиодов и других оптоэлектронных компонентов прямо к выводам цифровых микросхем, минуя внешние транзисторы.

Упражнение 2.1
Какой примерно ток течёт через светодиод на схеме 2.9 ? Какое минимальное усиление должен иметь \(Q_1?\)

2.2.2.B Вариации на тему ключей

В примере выше один вывод нагрузки подключается к положительному источнику питания, а другой - к земле через ключ на npn транзисторе. А что делать, если нагрузка должна быть заземлена, а переключать требуется положительное питание?

Это просто, но нужен транзистор другой структуры ( pnp ). Его эмиттер подсоединяется к положительной шине, а коллектор - к верхнему выводу нагрузки ( рис. 2.10 A ). Транзистор выключается, когда его база получает тот же потенциал, что и эмиттер ( здесь +15 V ) и насыщается, если напряжение на базе ниже, чем на коллекторе ( здесь подтягивается к земле ). Когда на входе появляется потенциал земли, через резистор 3.3 kΩ в базе потечёт ток примерно 4 mA , чего достаточно для переключения тока нагрузки величиной до 200 mA ( полагаем \(β\)>50 ).

Рис. 2.10   Переключение верхнего вывода заземлённой нагрузки

Сложность схемы в том, что для выключения требуется удерживать вход на уровне +15 V . Было бы гораздо приятнее использовать низкие напряжения, например, +3V и землю, которые легко найти на выходе логических микросхем ( они встретятся в Части 10 и последующих ). Схема 2.10B показывает, что для этого надо сделать. npn ключ \(Q_2\) принимает «логические» уровни 0V и +3B и отпускает или заземляет свой коллектор. Когда \(Q_2\) в отсечке ( на входе земля ), \(R_3\) выключает \(Q_3\) , а когда \(Q_2\) насыщен ( на входе +3V ), \(R_2\) забирает из базы \(Q_3\) ток, переводя последний в насыщение.

Делитель, образованный \(R_2R_3\) может смутить поначалу: задача \(R_3\) держать \(Q_3\) в выключенном состоянии, когда выключен \(Q_2\) , а, если на коллекторе \(Q_2\) земля, бОльшая часть тока поступает в него из базы \(Q_3\) . ( Потому что только ∼0.6 mA из общего тока коллектора 4.4 mA течёт через \(R_3\) . Разберитесь почему ). Отсюда ясно, что \(R_3\) мало влияет на насыщение \(Q_3\) . Можно описать ситуацию иначе. Если оторвать вывод базы \(Q_3\) , то на делителе установится уровень +11.6 V . С подключённой базой потенциал будет +14.4 V , потому что уровень определяется именно переходом эмиттер-база \(Q_3\) , через который и течёт основной ток \(Q_2\) . В любом случае, величина \(R_3\) не критична и может быть увеличена, но тогда из-за емкостных эффектов вырастет время вЫключения \(Q_3\) 12 .

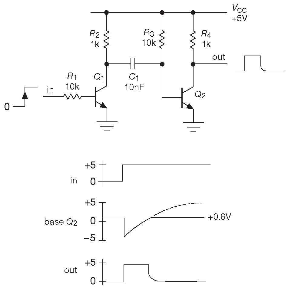
2.2.2.C Формирователь импульсов I

Добавив простую RC цепь можно получить схему, выдающую импульс в ответ на входной перепад. Постоянная времени \(τ=RC\) определяет ширину импульса. На рис. 2.11 показан один из вариантов. В нормальном состоянии \(Q_2\) удерживается резистором \(R_3\) в насыщении, поэтому выход сидит на земле. \(R_3\) должен быть достаточно мал, чтобы иметь возможность перевести \(Q_2\) в насыщение. Когда на входе земля, \(Q_1\) в отсечке и на его коллекторе +5V . Конденсатор \( C_1 \) заряжен до разницы между +5V ( коллектор \(Q_1\) ) и +0.6 V ( база \(Q_2\) ) , т.е. до примерно 4.4 V . Схема находится в ждущем режиме.

Рис. 2.11   Получение короткого импульса из перепада на входе

Положительный перепад +5V на входе переводит \(Q_1\) в насыщение ( стоит обратить внимание на номиналы \(R_1\) и \(R_2\) ) . Коллектор опускается до уровня земли, а, т.к. \( C_1 \) заряжен, на базе \(Q_2\) кратковременно появляется отрицательный потенциал –4.4 V 13 . \(Q_2\) выключается, через \(R_4\) перестаёт течь ток, и выход подскакивает до +5V . Это начало выходного импульса. Теперь начинает работать RC. \( C_1 \) не может держать базу \(Q_2\) под отрицательным потенциалом постоянно, потому что ток через \(R_3\) заряжает его в обратном направлении. Т.е. правая сторона конденсатора заряжается до +5V с постоянной времени \(τ=R_3C_1\) ( здесь 100 μs ). Ширина выходного импульса пропорциональна \(τ\) . Чтобы точно выяснить ширину выходного импульса, требуется детально разобраться с работой устройства. В данном случае достаточно легко увидеть, что \(Q_2\) включится снова, завершая выходной импульс, когда напряжение у него на базе достигнет примерно +0.6 V - падения \( V_{BE}\) , необходимого для появления тока базы. Решите задачку на понимание принципов работы схемы.

Упражнение 2.2
Покажите, что ширина выходного импульса в схеме 2.11 примерно равна \( T_{pulse}\space \)=0.76\(R_3C_1\)=76 μs . Правильно начинать с того, что \( C_1 \) заряжается экспоненциально от –4.4 до +5V с постоянной времени \(R_3C_1\) .

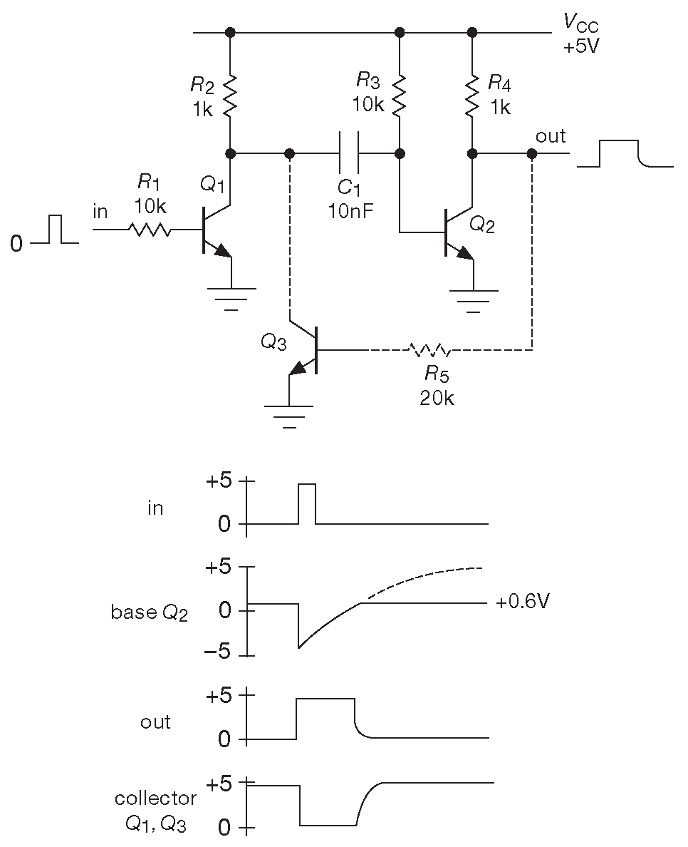
2.2.2.D Формирователь импульсов II

С получившейся схемой можно немножко поиграть. Она работает хорошо и как описано, но требует, чтобы входной сигнал оставался в ВЫСОКОМ состоянии пока выходной импульс не завершится. Было бы неплохо убрать это ограничение. Как это сделать показывает рис. 2.12 . В схему добавлен транзисторный ключ \(Q_3\) . Его задача - держать коллектор \(Q_1\) на земле после начала выходного импульса, независимо от состояния входа. Теперь любой положительный импульс на входе, независимо от того короче он или длиннее, чем выходной, породит сигнал одной и той же ширины, см. временную диаграмму. \(R_5\) выбран относительно большим, чтобы минимизировать нагрузку на выход, но обеспечить насыщение \(Q_3\) .

Рис. 2.12   Получение короткого импульса из входного перепада или импульса

Упражнение 2.3
Посчитайте последнее условие. Какое напряжение будет на выходе, если учесть влияние нагрузки от \(R_5?\) Какое минимальное усиление должен иметь \(Q_3\) , чтобы гарантированно насыщаться на протяжении выходного импульса.

2.2.2.E Формирователь импульса III

Остался последний штрих. Требуется поправить недостаток схемы, а именно: затягивание заднего фронта при выключении. Это происходит, потому что напряжение на базе \(Q_2\) плавно и относительно медленно проходит пороговое напряжение 0.6 V с неторопливой постоянной времени \(RC\)=100 μs . При включении подобная проблема не возникает, потому что напряжение базы \(Q_2\) резко падает до –4.4 V за счёт короткого фронта входного импульса и дополнительно обостряется за счёт переключения самого \(Q_1\) .

Недостаток лечится умной схемой под названием триггер Шмитта . Его транзисторный вариант 14 показан на схеме 2.13A . Работает триггре следующим образом. Предположим, что мы начали наблюдение, когда на входе имеется установившееся напряжение ВЫСОКОГО уровня с выхода схемы 2.12 , т.е. на входе триггера Шмитта ВЫСОКИЙ уровень ( около +5V ). Он держит \(Q_4\) в насыщении, поэтому \(Q_5\) ВЫКЛЮЧЕН. На выходе +5V . Ток эмиттера \(Q_4\) где-то 5 mA , поэтому напряжение на нём порядка +100 mV , а на базе, соответственно, +700 mV .

Рис. 2.13   «Триггер Шмитта» создаёт выходной сигнал с резкими переходами, независимо от формы напряжения на входе

Теперь представим, как появляется задний фронт входного импульса, который плавно тянется к уровню земли. Как только он опустится ниже +700 mV , \(Q_4\) начнёт выключаться, а напряжение на его коллекторе - возрастать. Если бы это был простой транзисторный ключ ( т.е. без дополнительного \(Q_5\) ) , напряжение на коллекторе доросло бы до +5V , но в схеме 2.13A коллекторная нагрузка \(R_7\) подаёт ток в базу \(Q_5\) , загоняя его в насыщение. Потенциал коллектора \(Q_5\) падает почти до земли.

На данном этапе обсуждения новая схема совершенно бесполезна для нас, потому что на выходе тот же потенциал, что и на входе. Приглядимся внимательнее. Как только входное напряжение упадёт ниже порога +700 mV , и \(Q_5\) включится, общий ток эмиттера поднимется до 10 mA ( 5 mA с коллектора \(Q_5\) и 5 mA с его же базы, т.к. оба текут в эмиттер ). Падение на эмиттерном резисторе возрастает до 200 mV , а входной порог схемы - до +800 mV . Входное напряжение, неспешно завалившееся ниже уровня +700 mV , внезапно оказывается сильно ниже порога переключения схемы, что вызывает резкую смену состояния. Это рекурсивное самоускорение и есть тот способ, которым триггер Шмитта превращает медленное изменение в резкий перескок.

Аналогичная цепь событий сопровождает движение входного сигнала вверх через увеличившийся порог. На рис. 2.13B показано, как меняется выход, когда входной сигнал проходит оба порога. Этот эффект носит название гистерезис . Схема формирует быстрый переход на выходе, как только входной сигнал проходит соответствующий порог. Триггер Шмитта встретится также в Части _4 и 10 .

Есть много интересных задач для транзисторных ключей, в том числе «сигнальные» приложения, наподобие данного примера, или работа с мощной нагрузкой. Во втором случае транзисторы работают с большими токами, или при больших напряжениях, или испытывают воздействие обоих факторов, переключая потребителя или занимаясь преобразованием мощности. Транзисторами можно заменять механические ключи в линейных схемах ( они же аналоговые или схемы непрерывного времени ). Примеры появятся в Части _3 , где будут разбираться полевые транзисторы, идеально подходящие под все перечисленные задачи, а затем в Части 12 , где обсуждается управление нагрузкой от сигналов с уровнями цифровой логики.

Разбор транзисторов продолжится первой линейной схемой.

2.2.3 Эмиттерный повторитель

На рис. 2.14 изображён эмиттерный повторитель . Назван так, потому что выходным терминалом служит эмиттер, повторяющий входной сигнал ( на базе ) за вычетом одного падения на p-n переходе: \( V_E ≈ V_B\)–0.6 V .

Рис. 2.14   Эмиттерный повторитель

Для данного устройства \( V_{in}\) не должен опускаться ниже 0.6 V , в противном случае на выходе будет уровень земли. Отметим, что коллекторного резистора в эмиттерном повторителе нет.

На первый взгляд, схема - бесполезная игра ума, но на самом деле её входной импеданс много больше, чем выходной, что очень скоро понадобится. Разница импедансов означает, что от источника сигнала потребуется меньше мощности для управления конкретной нагрузкой, чем в случае прямого управления. Используя эмиттерный повторитель, сигнал с некоторым внутренним импедансом ( в терминах теоремы Тевенина ) теперь может работать на нагрузку сравнимого и даже меньшего импеданса без потери амплитуды от образующегося делителя напряжения. Другими словами, схема имеет усиление по току, хотя усиления по напряжению нет. У эмиттерного повторителя есть усиление по мощности .

2.2.3.A Импедансы источника и нагрузки

Последний факт очень важен и заслуживает некоторого обсуждения, после которого можно будет перейти к расчётам полезных эффектов эмиттерного повторителя. В электронных схемах постоянно приходится подключать выход чего-то ко входу другого «чего-то», см. рис. 2.15 . Источником сигнала может служить выход усилителного каскада ( с эквивалентным последовательным импедансом \(\mathbf{Z}_{out}\) . Он может соединяться со следующим каскадом или нагрузкой ( с некоторым входным импедансом \(\mathbf{Z}_{in}\) ) . В общем случае, воздействие нагрузки вызывает снижение амплитуды сигнала, как объяснялось в §1.2.5.A . По этой причина усилия разработчика обычно направлены на поддержание \(\mathbf{Z}_{out}≪ \mathbf{Z}_{in}\) ( коэффициент 10 - достаточно удобный ориентир ).

Рис. 2.15   Появление делителя при подключении нагрузки

Бывают исключения, когда это общее правило нарушается в пользу точного равенства импеданса источника и нагрузки. В особенности это касается нагрузок, постоянно подключённых куда-то, присутствие которых обозначается константой \(\mathbf{Z}_{in}\) . В этом случае не так страшно, что источник постоянно «нагружен», гораздо важнее, что сигнал не «просаживается» при подключении нагрузки. Если же \(\mathbf{Z}_{in}\) меняется вместе с уровнем сигнала, то «жёсткий» источник ( \(\mathbf{Z}_{out}≪ \mathbf{Z}_{in}\) ) обеспечивает линейность там, где образующийся делитель напряжения \(\mathbf{Z}_{out}\mathbf{Z}_{in}\) вызовет искажения 15 .

Наконец, как отмечалось в §1.2.5.A , есть две ситуации, в которых поддержание \(\mathbf{Z}_{out}≪ \mathbf{Z}_{in}\) будет неправильным действием. В радиочастотных устройствах импедансы согласуются ( \(\mathbf{Z}_{out}=\mathbf{Z}_{in}\) ) по причинам, изложенным в Приложении _H . Вторым исключением является токовый сигнал. В этом случае оптимальное сочетание обратное, и стремиться надо к \(\mathbf{Z}_{out}≫ \mathbf{Z}_{in}\) ( \(\mathbf{Z}_{out}=∞\) для источника тока [* идеального] ).

2.2.3.B Входной и выходной импеданс эмиттерного повторителя

Выше утверждалось, что эмиттерный повторитель полезен для изменения импеданса сигнала или нагрузки. Именно в этом и состоит его предназначение.

Посчитаем входной и выходной импеданс схемы 2.14 . Ранее предполагалось, что \(R\) - это нагрузка. В жизни иногда бывает и так, в остальных случаях нагрузка стоит параллельно \(R\) , но при этом в параллельном соединении превалирует \(R\) . [* В оригинале фраза выглядит так: “...but with R dominating the parallel resistance anyway”. Из дальнейшего ясно, что R должно определять сопротивление цепи, т.е. быть по номиналу меньше нагрузки ] . Зададим изменение на базе \(Δ V_B\) , соответствующее изменение на эмиттере \(Δ V_E = Δ V_B\) . Изменение тока эмиттера составит \(Δ I_E = Δ V_B/R\) , отсюда с учётом \(I_E = I_C+I_B\) \[ Δ I_B = \frac{1}{β + 1} Δ I_E = \frac{Δ V_B}{R(β + 1 )}. \] Входное сопротивление \[ r_{in} = \frac{Δ V_B}{Δ I_B} =(β +1 )R \qquad \qquad [2.2] \]

Усиление по току для малого приращения сигнала ( \(β\) или \(h_{fe}\) ) обычно лежит в районе 100 , поэтому низкоимпедансная нагрузка на эмиттере выглядит со стороны базы как нагрузка гораздо большей величины [* в «бета» раз большая] . С такой нагрузкой легко работать.

В расчётах выше использовались изменения напряжения и тока, а не установившееся (dc) значение этих величин. В итоге пришли к входному сопротивлению \( r_{in}\) . Этот анализ для малого сигнала используется, когда сами изменения и есть сигнал, как это бывает в звуковых усилителях, когда сигнал сидит поверх установившегося постоянного смещения ( см. §2.2.7 ). В соотношениях использовались прямые обозначения для изменений напряжения и тока ( «\(ΔV\)» и т.д. ), но обычной практикой является использование строчных символов для обозначения изменений ( т.е. \(ΔV → v\) ) . Если, используя такие соглашения, переписать соотношение для \(Δ I_E\) , то получится: \(i_E=v_B/R\) .

Разница между усилением тока на постоянном сигнале ( \(h_{FE}\) ) и на малом сигнале ( \(h_{fe}\) ) не всегда ясна, и термин \(β\) используется для обеих величин. Здесь всё правильно, потому что \(h_{fe} ≈ h_{FE}\) , исключая очень высокие частоты, плюс, в любом случае, нельзя рассчитывать на точное значение.

В предыдущем выводе использовалось сопротивление, но уравнение можно привести к общему виду с комплЕксными импедансами, если условиться, что \(Δ V_B\) , \(Δ I_B\) и т.д. - комплЕксные числа. В итоге окажется, что та же трансформация постигла и импедансы \[ \mathbf{Z_{in}} =(β +1 ) \mathbf{Z_{load}} \qquad \qquad [2.3] \] Можно провести аналогичный расчёт для выходного импеданса ( импеданс транзистора со стороны эмиттера ), для источника сигнала с номиналом \(Z_{source}\): \[ \mathbf{Z_{out}}=\frac{\mathbf{Z_{source}}}{β +1} \qquad \qquad \quad [2.4] \]

Строго говоря, выходной импеданс схемы должны включать параллельное сопротивление \(R\) но на практике \(Z_{out}\) ( импеданс со стороны эмиттера ) доминирует.

Упражнение 2.4
Покажите, что предыдущее соотношение верно.
Подсказка : зафиксируйте напряжение источника и найдите изменение выходного тока для заданного изменения потенциала на выходе. Следует помнить, что напряжение источника подаётся на базу через последовательный резистор.

Благодаря таким замечательным параметрам, эмиттерный повторитель используется очень активно, как-то: для уменьшения импеданса источника сигнала внутри схемы или при выводе его наружу, для получения жёсткого опорного источника из высокоомного ( например, буферизация напряжения с делителя ) и просто для изоляции источника от нагрузки со стороны последующих каскадов.

Упражнение 2.5
Постройте с помощью эмиттерного повторителя с делителем в базе жёсткий источник на +5V , имея на входе +15 V . Ток нагрузки 25 mA (max). Резисторы должны быть подобраны так, чтобы под максимальной нагрузкой выход не проседал бы более чем на 5% .

2.2.3.C Повторитель на входе транзисторного ключа

На рис. 2.16 показан пример эмиттерного повторителя, изолирующего неудобную схему. Требуется зажечь очень яркий белый светодиод ( осветительный ), падение на котором составляет 3.6 V при прямом токе 500 mA . Имеется логический сигнал с уровнями 0 и 3V для управления ключом. В схеме 2.16A используется только ключ на насыщающемся npn транзисторе. Резистор в базе подобран под ток базы 10 mA . Схему можно признать рабочей, но ей нужен неприятно большой ток управления, а у \(Q_1\) должно быть большое усиление при токе нагрузки 500 mA . Во второй схеме ( рис. 2.16B ) на помощь приходит эмиттерный повторитель. За счёт собственного усиления он одновременно существенно уменьшает ток управления и снижает требования к усилению ключа \(Q_3\) . На самом деле, здесь гораздо лучше работал бы МОП транзистор с низким пороговым напряжением, о чём ещё будет сказано в Части _3 и 12 .

Рис. 2.16   Эмиттерный повторитель на входе транзисторного ключа позволяет использовать слаботочный сигнал для управления мощной нагрузкой

2.2.3.D Важные особенности повторителей

Ток течёт только в одном направлении
Здесь работает «правило _4 » ( §2.1.1 ): в эмиттерном повторителе npn транзистор может только отдавать ток ( т.е. принимать ни-ни ). Например, в схеме 2.17 нагруженный повторитель может выдать на выход с одной стороны около +9.9V ( разница между \( V_{CC}\) и напряжением насыщения, а с другой - не ниже –5.0 V , потому что при сильно отрицательном сигнале транзистор может только полностью выключиться. Это происходит при –4.4 V на базе. На выходе при этом –5V ( средняя точка делителя, состоящего из заземлённой нагрузки и эмиттерного резистора, опирающегося на –10 V ). Дальнейшее снижение потенциала на входе начинает смещать переход база-эмиттер в обратном направлении, но на выход уже не влияет. Как выглядит выход при синусоидальном сигнале амплитудой 10 V на входе, видно на рис. 2.18 .

Рис. 2.17   npn эмиттерный повторитель может дать много тока через транзистор, но имеет очень скромные возможности по приёму тока и только через резистор в эмиттере
Рис. 2.18   Асимметрия npn повторителя в части передачи сигнала на выход

Можно взглянуть на проблему с другой стороны. В схеме 2.17 эмиттерный повторитель имеет низкий выходной импеданс на малом сигнале , но большой импеданс на большом сигнале ( здесь он достигает величины \(R_E\)=1.0 kΩ ). Точкой, в которой импеданс для малого сигнала меняется на импеданс для большого, является граница активного режима ( здесь это –5V на выходе ). Другими словами, низкий выходной импеданс не синонимичен большой мощности на выходе.

Возможным решением проблемы будет либо снижение номинала эмиттерного резистора ( ценой большего нагрева резистора и транзистора ), либо использование pnp транзистора, если на входе только отрицательные сигналы, или использование симметричной конфигурации, в которой комплементарные транзисторы ( npn и pnp ) работают вместе ( §2.4.1 ). Такие проблемы возникают, когда в качестве нагрузки повторителя выступает схем с собственным источником тока или напряжения, которая может заставить ток течь в «неправильном» направлении. Чаще всего это случается с регулируемым источником питания ( у них на выходе обычно стоит эмиттерный повторитель ), к которому подключили схему с собственным генератором напряжения внутри.

Обратный пробой перехода база-эмиттер
Нельзя забывать, что напряжение обратного пробоя перехода эмиттер-база очень невелико и часто составляет всего 6V . Входной сигнал достаточно большой, чтобы перевести транзистор в состояние отсечки, легко сможет дожать напряжение до пробоя [* см. схему 2.17 , где амплитуду входного сигнала достаточно довести до 11V , чтобы попасть на границу обратного пробоя] . Обратный пробой вызывает необратимое снижение усиления по току \(β\) , но легко предотвращается защитным диодом ( рис. 2.19 ).

Рис. 2.19   Диод защищающий переход база-эмиттер от обратного пробоя

Усиление по напряжению чуть меньше единицы
Усиление эмиттерного повторителя по напряжению на самом деле чуть меньше единицы, потому что напряжение база-эмиттер не является постоянной величиной и немного зависит от тока коллектора. Этот элемент мозаики будет рассмотрен чуть позднее при знакомстве с уравнением Эберса-Молла.

6 Небольшой - несколько пикофарад - «ускоряющий» конденсатор часто ставят параллельно резистору в базе, чтобы улучшить быстродействие [* на рис. 12.67 это 27 pF в параллель с 10.0 kΩ . Пояснения в тексте возле рис. 12.28 ] .   <-

7 А для быстрого выключения, используют резистор, RC цепь или ограничитель на стабилитроне, см. §1.6.7 .   <-

8 Математики определяют линейность, говоря, что функция от суммы двух переменных равна сумме функций от каждой из переменных. Такой результат необходимо предполагает пропорциональность. <-

9 Если вы вознамеритесь провести перепись и спросить у транзисторов, чем они занимаются, не менее 95% из них скажет, что переключается. <-

10 Большее падение возникает из-за других полупроводниковых материалов ( GaAsP, GaAlAs и GaN ), имеющих другие напряжения запрещённой зоны. <-

11 Металл-оксидный полевой транзистор ( MOS FET ). <-

12 Его не стоит делать слишком маленьким. \(Q_3\) перестанет переключаться совсем, если \(R_3\) снизить до 100 Ω ( почему? ). Было очень неожиданно увидеть подобную детскую ошибку в приборе, остальная схема которого была очень сложной. <-

13 Предупреждение: на эту схему нельзя подавать питающее напряжение свыше +7V , потому что отрицательный импульс может вызвать обратный пробой базы \(Q_2\) . Это стандартная ошибка, которой не избегают даже опытные разработчики. <-

14 Можно построить триггер Шмитта на операционном усилителе или компараторе, см. Часть _4 . <-

15 Для \(\mathbf{Z}\) используется жирное начертание, чтобы подчеркнуть комплЕксный характер импеданса, где это важно. В обычном использовании термин «импеданс» в широком смысле может обозначать модуль импеданса или даже просто реальное сопротивление ( например, импеданс «линии передачи» ). В таких случаях используется обычное начертание буквы ( \(Z\) ) . <-

Previous part:

Next part: