Шапка

12.5 Оптоэлектроника: излучатели

В предыдущих двух частях в качестве примера часто упоминались светодиодные индикаторы. Светодиоды относятся к оптоэлектронике . В этот раздел, кроме них попадают индикаторы не полупроводниковой природы ( на «жидких кристаллах» и газоразрядные ). В оптоэлектронику, помимо индикаторов и дисплеев входят и другие приборы: детекторы ( фотодиоды и фототранзисторы ), фотоумножители, светочувствительные матрицы ( приборы с зарядовой связью - CCD ), оптоизоляторы, твердотельные реле, датчики положения и приближения ( срабатывающие на прерывание света или его отражение ), лазерные диоды, электронно-оптические усилители и множество компонентов для оптических линий связи.

Мы продолжим знакомиться со всевозможными занятными штучками по мере необходимости, но в этой части будет удобно собрать вместе всю оптоэлектронику, потому что почти любое электронное устройство требуется подключать тем или иным способом.

Отвлечёмся ненадолго и рассмотрим фамильное дерево оптоэлектронных компонентов на рис. 12.57 . Будем делать это, учитывая его внешние связи, чтобы дополнить картину перспективой и задать ориентиры. Оптоэлектронные компоненты заслуживают рассмотрения , поэтому фамильное дерево иллюстрируется семейными портретами конкретных представителей на рис. 12.58 , 12.71 , 12.80 , 12.84 и 12.95 . В следующих разделах будут рассмотрены отдельные группы таких устройств, с упором на компоненты и технологии, наиболее актуальные для повседневной разработки.

Рис. 12.57   Классификация оптоэлектронных устройств

12.5.1 Светодиоды

Приборы выглядят симпатичнее, и их удобнее использовать, если на корпусе имеется пара-тройка цветных индикаторов. В настоящий момент эту роль исполняют светодиоды, заместившие лампочки накаливания и прочие старые технологии. Светодиоды есть красного, жёлтого, зелёного, синего и белого цвета. Их упаковывают в самые разные корпуса, наиболее удобные из которых:

  1. для монтажа на панель и
  2. для монтажа на плату. [* Отстал я от жизни, а какие ещё типы имеются? ]

В каталогах можно найти совершенно необозримое количество вариантов, различающихся по размеру, цвету, эффективности и углу освещения. Последний параметр требует некоторых пояснений. У «диффузных» светодиодов пластик световода имеет в своём составе рассеивающий наполнитель, поэтому зажжённый светодиод выглядит одинаково ярким в широком диапазоне углов обзора. Обычно это весьма полезное свойство, но при этом страдает общий уровень яркости. Если справочные данные сообщают, что угол «половинной яркости» , он же «угол обзора» равен 90° ( или ±45° ), а лучше 120° , то это как раз диффузный светодиод. На рис. 12.59 показаны графики яркости в полярных координатах для образцов с углом обзора 30, 60 и 120° . На нём приводится зависимость интенсивности свечения от угла, нормированная по уровню на продольной оси ( ). В абсолютных цифрах те же графики показаны на рис. 12.60 . Хорошо видно, сколь сильно сказываются светорассеивающие присадки на яркости.

Рис. 12.59   Зависимость интенсивности свечения от угла обзора, нормализованная по уровню на оси прибора, для трёх моделей светодиодов, специфицированных по «углу обзора для половинной интенсивности» на 30, 60 и 120° . ( По справочным данным на светодиодные серии Vishay TLHx460, 520 и 640 )
Рис. 12.60   За приятное ровное свечение в широком угле обзора диффузных светодиодов приходится платить. На рисунке изображены графики зависимости интенсивности свечения в зависимости от угла наблюдения для того же набора светодиодов, что и на рис. 12.59 , нормированные по параметрам экземпляра с углом 30° . В жизни картина выглядит не так печально, потому что у глаза логарифмическая характеристика чувствительности

С электрической точки зрения светодиод ведёт себя как обычный p-n переход, но с прямым падением от 1.5 V у красных до 3.5 V у белых или синих. В них используются полупроводники с большей шириной запрещённой зоны 31 , отсюда и более высокое падение, чем у кремния, см. рис. 2.8 на стр. 76 . Корпуса для монтажа на панель чаще всего имеют диаметр 3 mm ( T-1 ) или 5 mm ( T-1¾ ). У некоторых из них есть монтажная пластиковая гарнитура ( рис. 12.58 ). Типичный представитель панельных диффузных индикаторов хорошо работает с прямым током 4..10 mA , а если речь идёт о плате в глубине корпуса, достаточно уже 1 mA .

Рис. 12.58   Оптоэлектроника: излучатели и индикаторы. Впереди в центре лежат индикаторные светодиоды видимого диапазона популярных размеров ∅3 mm ( T-1 ) и ∅5 mm ( T-1¾ ) панельного исполнения ( на некоторых видны монтажные элементы ). Здесь же лежат сборки и отдельные индикаторы для установки на печатную плату. Слева три лазерных диода. Один - голый трёхвыводной и два в цилиндрических корпусах со встроенными регуляторами-драйверами. Тут же несколько инфракрасных (IR ) излучателей. Передатчик для оптической линии в корпусе ST и белый светодиод высокой яркости на алюминиевом радиаторе. Справа шесть древних лампочек накаливания и одна неоновая NF-51. В заднем ряду четыре 7-сегментных индикатора, светодиодная полоска ( «столбик» ), две матрицы 5×7 , 4-разрядный матричный дисплей и пара шестнадцатиричных индикаторов со встроенным драйвером

На рис. 12.61 показан простой метод зажигания небольших светодиодов. Исходно требуется обеспечить несколько миллиампер через прямое падение \( V_F\) . Проще всего поставить токоограничительный резистор величиной \(R=( V_+-V_F )/I_{LED}\) . Обычная величина от нескольких сотен ом до единиц килоом. Выпускаются светодиоды с таким резистором ( или даже источником тока ) внутри. Для подобных моделей внешний резистор не нужен. Мощным светодиодам подойдёт транзисторный ключ, см. рис. 12.61C-F .

Рис. 12.61   Управление светодиодами от логических сигналов (I). Для светодиодов, чьё прямое падение \( V_F\) меньше, чем напряжение питания логики VL , можно использовать простые варианты (A) и (B), обеспечивающие несколько миллиампер в нагрузке. Для бОльших токов потребуется транзисторный ключ, как в схемах (C)-(F) ( V+ надо подключить к VL ). Если есть источник достаточно высокого напряжения ( например, +5V ), можно использовать схемы (E)-(G) для зажигания светодиодов с прямым падением, превышающим уровень питания логики ( например, белый от 2.5-вольтовой логики ). Схема (G) даёт постоянный ток светодиода при условии, что \( V_+ ≥V_L+V_F\)

Некоторые любимые панельные светодиоды авторов собраны в табл. 12.6 Их можно увидеть в переднем ряду на рис. 12.58 .

Фамильное дерево оптоэлектронных устройств

I - Излучатели

светодиоды ( LEDs )
видимого ( красные, жёлтые, зелёные, голубые и белые ) и инфракрасного ( IR ) диапазона. Прямое падение \( V_F\) составляет примерно от 1 до 3.5 V и зависит от цвета. Светодиоды имеют массу самых разных корпусов и используются в качестве индикаторных элементов.

Лазерные диоды ( Laser diodes )
Бывают IR, красные и синие. Используются в оптических линиях связи, проигрывателях лазерных дисков, лазерных указателях и считывателях штрих-кодов.

Электролюминесцентные ( Electroluminescent )
«Лунный свет», маломощная подсветка индикаторов.

II - Дисплеи

На основе светодиодов
7-сегментные, точечные ( алфавитно-цифровые ) и «умные» ( с защёлкой и декодером ). Могут выполняться в виде одно или нескольких знакомест.

На основе жидких кристаллов ( LCD )
Голый LCD индикатор ( стандартный или заказной ) или «интеллектуальный» ( с памятью, драйвером и интерфейсной схемой ). Бывают чистые символьные, символьные с графическим полем и чисто графические. По виду изображения распадаются на пропускающие ( работающие на просвет ) и отражающие . Качество изображения заметно меняется при смене угла наблюдения.

Вакуумные флуоресцентные ( VFD )
С функциональной точки зрения очень похожи на LCD индикаторы, но имеют очень высокое качество изображения. Дорогие и труднодоступные.

Органические светодиоды ( OLED )
Недорогая альтернатива полупроводниковым светодиодам. Используются для изготовления дисплеев всех видов и размеров.

Электронная бумага ( E-paper, E-Ink )
Расходует энергию только в момент смены изображения и хранит картинку в отсутствие питания.

III - Детекторы

Фотодиоды p-n ( или PIN ) переход
Выдаёт ток в короткозамкнутый узел в прямом направлении ( «фотогенераторный» режим ) или пропускает ток от внешнего источника в обратном включении ( «фотокондуктивный» режим ). Используются в приёмниках оптических линий связи. Солнечные батареи - это те же фотодиоды большой площади.

Матрицы светодиодов
Линейные и прямоугольные детекторы изображений ( CCD, КМОП ).

Интегрированные светодиоды
Приёмная часть в парах свет-логический_сигнал, свет-напряжение, свет-ток, свет-частота. Используются во всевозможных детекторах и схемах оптоизоляции.

Фототранзисторы
Транзисторы с фоточувствительным переходом база-эмиттер. Ток больше ( с коэффициентом β ), реакция медленнее. Оба фактора усиливаются в варианте фото-Дарлингтона.

Фоторезисторы
Светочувствительные материалы с линейным изменением сопротивления, например, сульфид кадмия. Медленные.

Болометрические ( «пироэлектрические» ) материалы
Сильно меняют сопротивление под действием IR излучения ( «PIR» ) и температуры. Используются в детекторах перемещения и пламени.

Лавинные фотодиоды ( APD )
Диоды, включённые с большим обратным смещением ( ∼100 V ), которые умножают порождаемый фотоном заряд. Могут работать в линейном или насыщающемся ( «гейгеровском» ) режиме.

Фотоумножители ( PMT )
Электронный вакуумный прибор с фотокатодом и цепочкой электродов – «динодов», усиливающих поток электронов. G ≈ \(10\space^6\) , рабочее напряжение измеряется в киловольтах.

Гибридные лавинные фотодиоды ( HAPD )
Электронный вакуумный прибор, сочетающий фотокатод и лавинный фотодиод в качестве мишени. Работают при напряжениях свыше 5 kV .

Матричные фотоумножители ( Pixelated PMT )
Многоанодные варианты фотоумножителей, дающие грубую картинку с разрешением 4×4 или 8×8 .

Микроканальные пластины ( Microchannel plate )
Электронный вакуумный прибор - комбинация из фотокатода и пластины, пронизанной капиллярными каналами с фотоумножительными свойствами. Средство получения изображений.

IV - Изоляторы

Со светодиодом на входе
На выходе может стоять фотодиод, фототранзистор, фотодарлингтон, логический элемент с активной подтяжкой или открытым коллектором, фоторезистор, полевой транзистор с диодом в фотогенераторном режиме, тиристор с диодом в фотогенераторном режиме. Два последних варианта относятся к твердотельным реле.
Логический элемент на входе и на выходе.
Датчики положения, работающие на просвет или отражение

V - Прочее

Детекторы пламени и приближения
Излучатель и детектор с измерением интенсивности. Разного рода устройства, реагирующие на приближение.

Считыватели штрих-кодов

Оптические мыши
Излучатель и детектор изображения со схемой обработки.

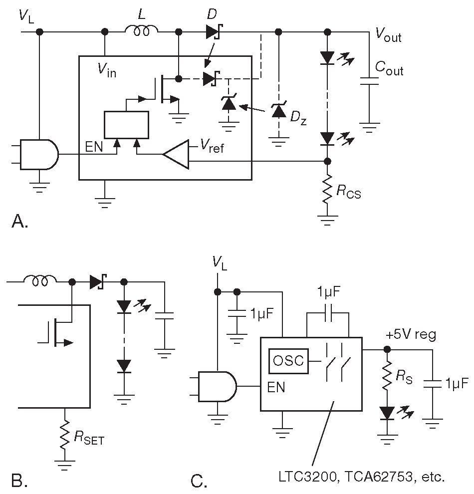
Появление светодиодов на нитриде галлия ( на нём делают синие, белые и ярко-зелёные светодиоды, см. рис. 2.8 и рис. ##X1.48err ) с большим прямым падением слегка смазало тренд на снижение питающего напряжения логических схем. Теперь часто требуется источник повышенного напряжения. Например, популярный номинал +3.3 V недостаточен для работы GaN светодиодов. Если есть +5V , то можно использовать транзисторный ключ и подтяжку ( рис. 12.61E,F ). В противном случае придётся создавать специальный источник для питания светодиодов. Некоторые пути показаны на рис. 12.62 .

Наиболее предпочтительная техника - использование неизолированного повышающего преобразователя, особенно если требуется зажечь несколько светодиодов разом ( скажем, 4-6 штук в подсветке ) от низковольтного источника. Обратную связь на ключ надо заводить с токочувствительного резистора у земляного конца цепочки ( рис. 12.62A ). Выпускаются десятки подобных ИМС, несколько указаны на схеме. Такого рода преобразователи могут работать уже от +1V , т.е. от одного элемента «AA», и закачивать в нагрузку десятки миллиампер при 20 V . Ток определяется из соотношения \(I_{LED}=V_{REF}/R_{CS}\) . КПД стандартных решений не опускается ниже 80% . Некоторые ИМС меряют ток на горячем конце или используют внутренние схемные решения ( рис. 12.62B ), позволяют завести линейную регулировку яркости, содержат встроенный диод Шоттки и ограничитель 32 . Особо отметим последнюю опцию. Ограничительный стабилитрон ( \( D_Z\) на схеме ) является обязательным элементом: если по какой-либо причине выходная цепь разорвётся, резко возросшее выходное напряжение сожжёт преобразователь.

Рис. 12.62   Управление светодиодами от логических сигналов (II). Выпускаются десятки ( а может быть и сотни ) повышающих преобразователей, специально предназначенных для работы с нагрузкой в виде цепочки светодиодов от небольших напряжений ( схемы (A) и (B)). Для одиночного светодиода можно использовать удвоитель напряжения по схеме накачки заряда (C)

Можно взять маленькие отдельные светодиоды, а можно и сборки по 2 , 4 или 10 штук в ряд. Такие модели рассчитаны на печатный монтаж. Последний вариант подходит для линейных шкал. Выпускаются они и в вертикальном исполнении и с поворотом под прямым углом. Существуют многоцветные индикаторы под панельный монтаж со светодиодами нескольких цветов в одном бесцветном корпусе. «Красный + зелёный» широко распространены и недороги. Бывают и полноцветные «красный + синий + зелёный» и «жёлтый + синий + зелёный» 33 . На подобных элементах можно собирать панели, цветом сигнализирующие об изменении параметра. Если включить несколько цветов сразу, можно получить «смешанные» оттенки. Например, жёлтый получается из красного и зелёного, а белый - из красного, синего и зелёного. Т.к. светодиоды имеют только два состояния: ГОРИТ и НЕ_ГОРИТ, промежуточные уровни можно получать, управляя скважностью ( временем состояния ВКЛЮЧЕНО по отношению к общей длительности одного цикла ) в режиме ШИМ. Многоцветные светодиоды выпускаются с общим катодом ( вывод «-» ) и общим анодом ( вывод «+» ). Двухцветные варианты бывают в двухвыводном корпусе со встречно-параллельным включением.

Table 12.6 Selected Panel-mount LEDsa

Int egral mount :, front entryb LED only (bare wire leads ) short bare leads flying leadsc Color 3 mm ( T-1 ) 5 mm ( T-1 3/4 ) 3 mm 5 mm 3 mm 5 mm RED TLHR4605 LX5093SRD/D 5111F1 5101H1 5110F1 5100H1 YELLOW TLHY4405 LX5093LYD 5111F7 5101H7 5110F7 5100H7 GREEN TLHG4605 TLHG6405 5111F5 5101H5 5110F5 5100H5 BLUE LX3044USBD LX5093USBD Notes: (a) all are diffused, without internal resistor. manufacturers: 51xx = CML; TLHxxx = Vishay; LXxxx = Lumex, with prefix SSL-. (b) Front-mounting: T-1 size take 5/32" (4.0 mm) hole, T-1 3/4 size take 1/4" ( 6.4 mm) hole. (c) Insulated, 24 gauge stranded, 15 cm long.

12.5.1.A Пример: «суперлампочка»

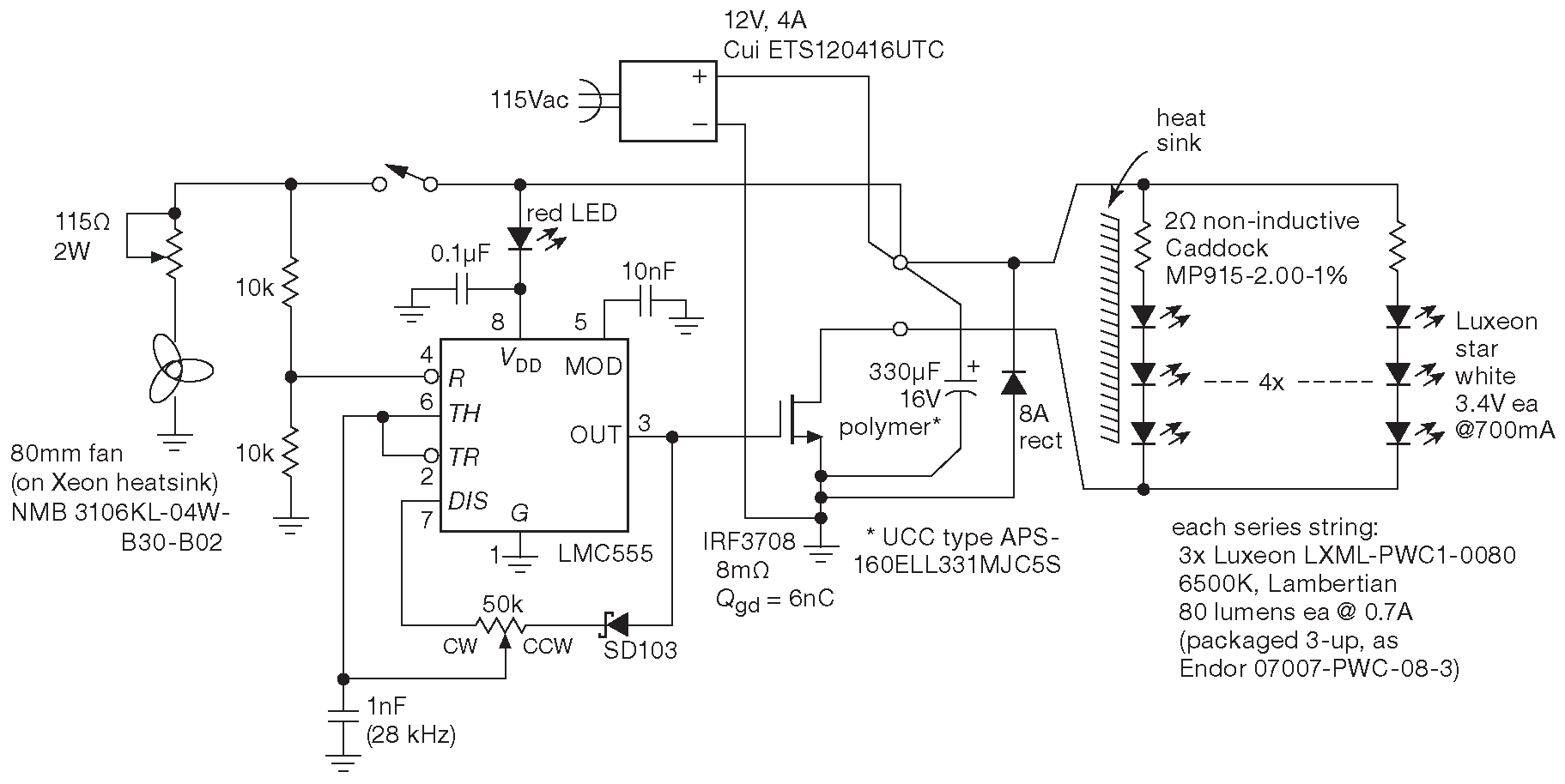
Благодаря Shuji Nakamura, совершившему прорыв в технологию GaN, промышленность получила очень яркие и энергоэффективные белые светодиоды, которые стали главным конкурентом газоразрядным светильникам и лампам накаливания в качестве осветительных приборов. Однажды авторы нашли радиатор от процессора и призадумались, где бы его можно было использовать. «Ясное дело», для охлаждения яркого белого светодиода!

Рис. 12.63   Старый знакомый 555 в качестве задающего генератора со скважностью, изменяемой в диапазоне 0..100% , для регулирования яркости светодиодов в панельном светильнике

На рис. 12.63 приводится схема устройства. Генератор на КМОП 555 работает на частоте 28 kHz , т.е. выше границы слышимого диапазона, и имеет регулировку скважности от 0 до 100% ( см. §7.1.3.C ). С помощью МОП ключа он создаёт прямоугольный сигнал с амплитудой 12 V , поступающий на сборку из трёх последовательных белых светодиодов ( Philips Lumileds «Luxeon Star» ) на общей шестигранной металлической подложке. С ограничительным резистором 2 Ω ток в режиме ВКЛЮЧЕНО составляет примерно 700 mA на каждую сборку. Некоторые подробности.

  1. Частота генератора достаточно высока, чтобы «потери при переключении» МОП транзистора требовали учёта. Если они становятся слишком велики ( не в этом случае ), можно уменьшить время переключения, добавив драйвер затвора, например, TC4420.
  2. Использование в каждой сборке светодиодов токоограничительного резистора, вместо источника тока, имеет интересный побочный эффект: оно компенсирует ( почти ) уменьшение световой отдачи диода при нагреве ( если это важно ). Механика такова. При высокой температуре прямое падение напряжения на светодиоде снижается. Это ведёт к увеличению напряжения, падающего на резисторе, т.е. компенсирует отчасти рост тока через диод. Для указанных номиналов описанный процесс протекает близко к идеалу.
part # V a in ( V) 1 b 'out max (mA ) CIN /COUT min (mF ) Vref ( V) Dz max ( V) D $ea ( 25pc) notes FAN5331 2.7-5.5 35 4.7c/1.6 1.22 20 ext 0.67 TPS61041 1.8-6 30 4.7c/1 1.22 24 ext 1.10 LT1937 2.5-10 20 1/0.22 0.095 24 ext 2.70 LT3465 2.7-16 20 1/0.22 0.20 05 O - a int 3.00 lin.ctrl LT3491 2.5-12 20 1/1 0.20e 27d int 2.70 lin.ctrl LT1932 1-10 30 2.2/1 int 32 ext 3.72 Rset (a) V\n must be less than Vout. (b) at V\n (min). (c) typical. (d) internal. (e) Rs on high side, LED( s ) return to GND.

Посетители постоянно интересовались этим незнакомым вариантом освещения. Один из них обнаружил, что данное изделие, не смотря на всю его прелесть, полностью перекрывается возможностями замечательной «световой машины» фирмы Enfis Limited. Они сделали плотную матрицу ( «quattro mini» ) из 144 светодиодов белого цвета, собранных на площади 2×2 cm , которая выдаёт 5000 люмен белого света ( общий световой поток с той же площади по всему спектру составляет 24 ватта 34 ). Теплоотвод работает в очень мягком режиме: ∼30 W рассеиваемой мощности для радиатора от процессора Xeon - пустяк, более чем в четыре раза ниже расчётной нагрузки. Штатный вентилятор был заменён малооборотной версией, причём скорость была ещё снижена до еле слышного шелеста.

Рис. 12.64   Процессорный теплоотвод, переделанный под охлаждение настольного светильника. Светодиоды зажжены с пониженной мощностью, чтобы были видны 4 комплекта излучающих сборок с балластными резисторами. При полной яркости ( 1000 люмен ) разглядеть их было бы невозможно. Схема переключения живёт в коробке на нижней стороне.

12.5.1.B Быстрый сильноточный драйвер светодиодов

На светодиоды можно подавать короткие сильноточные импульсы, далеко выходящие за допустимые для постоянного тока значения. Например, если диод используется в качестве замены лампы-вспышки, то его термальная «масса» будет поглощать избыточную тепловую энергию [* но нельзя превышать среднюю мощность, чтобы избыточное тепло между импульсами успевало уходить наружу ] . В таких задачах можно использовать последовательный резистор, задающий ток ( рис. 12.62 и рис. 12.63 ), но специализированный регулятор работает лучше. Примером может служить LT3743 фирмы Linear Technology. Её возможности можно посмотреть на рис. 12.65 , где она выдаёт в нагрузку ток в виде ступенчатого импульса 2/20 A и может переключать уровень за 2 μs . Хорошая вещь, рекомендуется к изучению.

Рис. 12.65   Драйвер мощных светодиодов использует хитрую схемотехнику для получения управляющих импульсов, длительностью 2 μs , и диапазона изменения скважности 3000 : 1 . По горизонтали: 20 μs/div . ( По справочным данным на LT3743 )

12.5.2 Лазерные диоды

Сделаем небольшое отступление и рассмотрим лазерные диоды. Они используются в лазерных указках, когда-то редких и дорогих, а теперь дешёвых ( $5 и менее ) и массовых. Лазерные диоды стоят в приводах CD/DVD/Blue-Ray и в передатчиках для оптических линий связи. Маломощные красные полупроводниковые лазеры представляют собой небольшие модули и рассчитаны на питание 3...5 V ( например, Quarton VLM-650-03-LPA ), но, если хочется сделать что-то своё, можно взять голый лазерный диод в трёхвыводном транзисторном корпусе ( см. рис. 12.58 ). На кристалле имеется контрольный фотодиод, используемый в обратной связи внешнего регулятора светового потока. Ток, при котором запускается физический процесс в кристалле, лежит обычно в диапазоне 20...40 mA . Выше этого порога световой выход растёт очень быстро. Картина для линейно возрастающего тока приводится на рис. 12.66 : один луч показывает ток через диод, а другой - световой выход. Световой пучок выходит непосредственно из маленькой лунки на излучающем полупроводнике ( для инфракрасного это GaAlAs ). Угол расхождения 10...20° , и может быть подправлен внешним коллиматором.

Рис. 12.66   Световой выход лазерного диода, на который подаётся управляющий ток треугольной формы. По горизонтали: 100 μs/div

Собрать нормальную управляющую схему очень легко. Не придётся даже перебирать операционные усилители или специальные управляющие ИМС. Надо просто сравнивать сигнал с контрольного фотодиода с заданным порогом и соответственно менять ток лазера. Очень полезна в таком устройстве схема ограничения тока, не позволяющая сжечь диод. Потребуется только подобрать параметры цепи частотной коррекции, чтобы стабилизировать петлю обратной связи. На рис. 12.67 показан «достаточно хороший» драйвер. Он преобразует ток с контрольного фотодиода в пропорциональное напряжение, которое сравнивается с опорным уровнем 1.2 V . \(Q_5\) управляет лазером. На \(Q_4\) собран ограничитель, а на \(Q_3\) - выключатель. \( C_C\) и \(R_C\) - элементы частотной коррекции петли обратной связи. На схеме приведены номиналы, полученные в ходе настройки. Схема хорошо работает при скоростях передачи 0...1 Mb/s .

Рис. 12.67   Простая схема управления лазером, замыкающая обратную связь через сигнал контрольного фотодиода

Для столь примитивного устройства, работающего в старт-стопном режиме, долго мучиться с настройкой обратной связи обычно не требуется. Совсем другая картина наблюдается для задач, требующих линейного управления лазерным излучением. На рис. 12.68 показаны сигналы для случая, когда в точку «X» подключается управляемый приёмник тока на npn транзисторе ( \(Q_3\) и \(R_3R_4\) выкидываются ). Программирующий ток \(I_{prog}\space\) выглядит как треугольный сигнал с соотношением уровней пика и подножия 4:1 и частотой 200 kHz . Лазерный луч в точности ему соответствует. Отметим, что выходной сигнал с драйвера имеет большое постоянное смещение ( все три луча отсчитываются от одного нулевого уровня ).

Рис. 12.68   Линейный вариант схемы 12.67 ( компоненты, подключённые к точке «X» заменены приёмником тока на npn транзисторе. Треугольный сигнал 200 kHz с отношением максимальной амплитуды к минимальной 4:1 вызывает такое изменение рабочего тока лазера, которое требуется для пропорционального изменения интенсивности света. По горизонтали 2 μs/div

Данная схема - пример простой и не пытается добиться высоких параметров. Проблемы начинают появляться, когда надо модулировать лазерный пучок на скоростях в сотни мегабит в секунду. Для таких задач лучше взять специально разработанные микросхемы 35 . А ещё лучше купить законченный модуль в составе лазера и драйвера ( в §12.8 можно найти несколько примеров из области оптической связи ).

Рис. 12.69   Если добавить в схему 12.67 разделяющий конденсатор, последовательный 50-омный резистор и изолирующую индуктивность, можно получить модулирующий вход. Авторы с успехом использовали такую схему при работе с сигналами до ∼1 GHz

Если требуется управлять интенсивностью на некоторой высокой частоте, и не беспокоит линейность в низкочастотной области, то на рис. 12.69 показана простая альтернатива. \( C_{BLOCK}\) изолирует управляющий вход и «накладывает» модулирующий входной сигнал на постоянное смещение от схемы обратной связи ( рис. 12.67 ). Величина разделяющего конденсатора выбирается, исходя из минимальной рабочей частоты модулятора ( для значений на схеме это ∼100 kHz ). Схема требует хорошей развязки питания. Индуктивность \(L\) изолирует шунтирующую ёмкость транзистора и должна иметь реактивное сопротивление более 50 Ω во всём диапазоне частот модуляции. Хорошие параметры можно получить, если собрать индуктивность из нескольких последовательных секций и добавить схему смещения в соответствии с рис. 12.70 , так чтобы собственные резонансы компонентов не имели минимума импеданса на интересующей частоте 36 .

Рис. 12.70   Схема подачи постоянного смещения в управляющий сигнал ( «bias tee» ). Такой смеситель обычно нужен для работы на радиочастотах. Имеющиеся в каталогах модели рассчитаны на импедансы 50 и 75 Ω , используют очень качественные индуктивности и имеют хорошие параметры в широком диапазоне частот ( например, для Minicircuits ZX85-12G от 0.2 MHz до 12 GHz )

12.5.3 Дисплеи

Дисплей - оптоэлектронный прибор, который может отображать один или более символов ( только цифры, шестнадцатиричные цифры, цифры и буквы или любые изображения ). Основными используемыми технологиями ( для размеров, встречающихся в электронных приборах ) являются LED, LCD, VFD и OLED . На рис. 12.58 и 12.71 можно увидеть всё перечисленное, кроме OLED.

Рис. 12.71   Коллекция оптоэлектронных приборов слишком велика и не уместится даже на нескольких рисунках ( см. рис. 12.58 , 12.80 и 12.84 ). Здесь в заднем ряду находятся интеллектуальные VFD Newhaven M0216SD-162SDARC-1 ( слева ) и LCD Optrex DMC16207 индикаторы, рассчитанные на 3-проводный последовательный интерфейс. В переднем ряду слева направо : детектор приближения ( Sharp GP2Y0D02YK0F ), оптоизолятор на 50 kV с логическим выходом ( Optek OPI155 ), самодельный оптоизолятор на компонентах TOSLINK ( Toshiba TOTX/TORX177PL ), многоанодный фотоумножитель 8×8 Hamamatsu R5900-00-M64 ), фотоумножитель ∅13 mm (Hamamatsu R647 ) и детектор на PIN диоде ∅10 mm ( OSI/UDT PIN-10D )

Яркие и разноцветные светодиодные дисплеи ( «LED» ) имеют самые разные размеры, но прожорливы и мало подходят для графических задач. Дисплеи на жидких кристаллах - ЖКИ ( LCD ) очень популярны, имеют жёлто-зелёную, синюю или белую подсветку и в стандартной конфигурации одну или две линии по 16 или 20 знакомест. В зависимости от технологии трансрефлективные ЖКИ с подсветкой могут лучше или хуже читаться пря ярком внешнем освещении. Изначально рассчитанные на отсутствие подсветки рефлективные LCD смотрятся неплохо. Чёткость границ изображения и читаемость при наклонах и поворотах сильно зависит от конструкции: активная или пассивная матрица, «twisted nematic» или «super-twisted nematic» и т.п. нюансы. Если не учитывать подсветку, ЖКИ отличаются очень низким потреблением ( это основная технология для цифровых наручных часов, что символизирует ). Их можно заказать с нестандартным набором символов. VFD похожи на ЖКИ и имеют такой же интерфейс, но светятся сами, и, по мнению авторов, выглядят восхитительно 37 . Когда-то такие дисплей были дороги, но сейчас цена сильно упала. Например, экземпляр с рис. 12.71 на 2×16 символов стоит $30 в единичных количествах, а 1×20 в розницу обойдётся в $7. Внимание разработчиков переключилось на OLED, особенно, если требуются небольшие габариты 38 . Вероятно, в дальнейшем по такой технологии будут делаться и большие дисплеи ( сейчас здесь царят ЖКИ и плазма ).

12.5.3.A Светодиодные индикаторы

На рис. 12.72 показаны варианты одного знакоместа типичного индикатора. Оригинальный 7-сегментный индикатор может показывать десятичные цифры 0...9, шестнадцатиричное их расширение A...F ( изображаются как «AbcdEF» ). Выпускаются 7-сегментные индикаторы с разными цветами свечения, размерами и числом знакомест. Сборки длиной более 2 разрядов рассчитаны на мультиплексированное управление: в каждый момент времени показывается только один разряд, но с быстрым последовательным перебором всех знакомест. У одно- двухразрядных индикаторов наружу выводятся все сегменты и общий электрод ( схема «общий катод» или «общий анод» ). У многоразрядных моделей запараллелены выводы сегментов, но имеются отдельные общие электроды каждого разряда, что и требуется для мультиплексирования. Если нужно выводить многосимвольные надписи, то, возможно, более правильным выбором будет интеллектуальный дисплей, который принимает на входе ASCII коды символов, а затем самостоятельно декодирует их, мультиплексирует и отображает ( о них ниже ).

Рис. 12.72   Набор элементов одного символьного знакоместа

Простые индикаторы

На рис. 12.73 показано, как подключать одиночный 7-сегментный индикатор с общим катодом. ’HC4511 – «драйвер 7-сегментного индикатора с защёлкой и BCD входом». Он может выдавать 10 mA с уровнем +4.5 V при питании +5V . Последовательные резисторы ограничивают ток сегмента на уровне 2 mA для +3.3 V или 4.7 mA для +5V ( предполагается, что на светодиоде падает 1.5 V ). Не умничайте и не экономьте на резисторах, не ставьте один резистор в общий электрод ( а почему? ). Наборы резисторов одного номинала выпускаются в выводном и поверхностном исполнении.

Рис. 12.73   Подключение одноразрядного 7-сегментного индикатора к шине с BCD кодировкой

Кроме индикатора и резисторов требуется одна ИМС драйвера-декодера. Она же и тоже одна нужна и в мультиплексированном индикаторе, потому что в каждый момент времени светится только одна цифра. Сегментные выводы всех знакомест объединяются, а катоды каждого разряда один за другим закорачиваются на землю одновременно с выводом нужных уровней на входных линиях «D3...D0». См. рис. 10.90 ( §10.6.2 ), если нужны подробные пояснения.

Рис. 12.74 и 12.75 показывают, как работать с 16-сегментным индикатором или матрицей 5×7 соответственно. Драйверы под такие индикаторы предполагают подключение к микроконтроллеру, поэтому имеют интерфейс SPI ( §14.7.1 ), внутренний регистр памяти и общий вход задания тока через сегменты. В драйвере 16-сегментного индикатора нет декодера/знакогенератора, он просто переведёт выходные линии в требуемое состояние согласно значению разрядов управляющего слова. Это значит, что управляющий микроконтроллер должен сам знать, какой сегмент он хочет зажечь. Это не сложно, просто требует аккуратности. Драйвер для матрицы 5×7 на рис. 12.75 имеет в своём составе декодер с прошитым изображением символов.

Рис. 12.74   Подключение одиночного 16-сегментного индикатора к SPI шине. В указанном драйвере нет таблицы перекодировки, вместо этого каждому сегменту соответствует один бит в управляющем слове
Рис. 12.75   Подключение 4-разрядного дисплея с символами 5×7 к SPI шине. Имеется управление яркостью и миганием. В драйвере прошиты изображения 104 символов, ещё 24 может загрузить пользователь

«Умные» дисплеи

Если не учитывать массовый сегмент, где затраты стоЯт на первом месте, то удобнее использовать индикаторы с интегрированным драйвером, знакогенератором и унифицированным внешним интерфейсом. Такие индикаторы можно найти под любую технологию: LED, LCD, VFD и OLED.

Одноразрядные

Первыми умными индикаторами были светодиодные одноразрядные с матрицей 5×7, которые появились в 1970-х. Им требовался входной 4-разрядный код и стробирующий сигнал ( рис. 12.76 ). Делали их HP и TI, а авторам они так нравились, что были включены в первый лабораторный курс. К сожалению, снижавшаяся поначалу цена ( $15 ) вновь выросла, и сейчас такие индикаторы стоят в два раза дороже.

Рис. 12.76   Светодиодные шестнадцатиричные индикаторы с внутренней памятью и декодером. Яркие, красивые и дорогие

4-разрядные

Чаще всего требуется показывать несколько символов разом. В такой ситуации будут полезны сборки по четыре символа в ряд с обычным для светодиодов набором цветов. Их столь же легко использовать, как одиночные индикаторы. На рис. 12.77 показан один, производства HP ( сейчас Avago), который стОит около $15. Индикатор имеет ПЗУ на полный 7-разрядный набор ASCII кодов. Входные данные защёлкиваются по импульсу «/WR» и отправляются на знакоместо, обозначенное 2-разрядной шиной адреса ( это зауженный вариант параллельной шины данных, которая будет рассмотрена в Части 14 и 15 . В индикаторе есть дополнительные функции ( изменение яркости, курсор ), доступные при низком уровне на входе «D/C».

Рис. 12.77   За половину цены индикатора с рис. 12.76 можно приобрести 4-разрядный модуль со 128 ASCII символами в постоянной памяти

Многоразрядные

Ранее уже отмечалось, что лучший метод отображения нескольких строк символов - использование «интеллектуальных» ( более продвинутых, чем «умные» ) символьных дисплеев ( рис. 12.78 ). Выпускается множество функциональных аналогов различных производителей и по различным технологиям отображения ( LCD, VFD или OLED ) 39 , по цене $10 и даже ниже для 2×16 LCD с подсветкой. Стандартные конфигурации включают 1, 2 и 4 строки на 8, 16, 20 или 40 символов. Устройство включает знакогенератор и восемь символов, задаваемых пользователем. Альтернатива - графический дисплей в виде матрицы точек, например, 64×260, которую пользователь заполняет своими данными. Задача может показаться слишком утомительной, если нужно выводить в основном текст, поэтому промышленность предлагает совмещённые варианты «текст + графика», которые содержат ПЗУ со знакогенератором ( см. рис. 12.79 ) в довесок к стандартным графическим возможностям. Примером может служить продукция фирмы Matrix Orbital: LK162-12 ( знакогенератор + символы пользователя ), GLK24064-25 ( только графика ) и GLK12232-25-SM ( графика + знакогенератор ).

Рис. 12.78   Чрезвычайно популярные дисплейные модули с технологиями LCD и VFD. Показаны стандартные сочетания числа/длины строк и набор интерфейсных линий [*]

[*]
[* Обозначенный на рисунке формат 40×4 очень редок, и не факт, что выпускается в настоящее время. Дело в том, что контроллер таких дисплеев HD44780 ( а вслед за ним и преемники ) имеет видеопамять только на 80 символов, а для конфигурации 40×4 требуется 160 ячеек. Иногда в каталогах попадались дисплеи с двумя контроллерами. Фактически это было два устройства отображения 40×2 в одном конструктиве. Зато на картинке отсутствует формат 8×1, а он-то, как раз, встречается, хотя тоже не самый ходовой ].

Рис. 12.79   Содержимое ПЗУ знакогенератора алфавитно-цифрового «интеллектуального» индикатора ( серия LK фирмы Matrix Orbital ) со стандартным набором символов и восемью пользовательскими изображениями ( CG RAM ). Воспроизводится с разрешения Matrix Orbital

Чтобы понимать, чего можно ждать от технологии «жидких кристаллов», надо, для начала, уяснить, что управляются они только переменным током. Постоянная составляющая любого знака ведёт к необратимому повреждению индикатора. Поэтому драйвер ЖКИ должен как-то получать прямоугольный сигнал на выходах управления сегментами, синхронизированный с сигналом на подложке. Такой микросхемой является ’HC4543, выполняющий те же функции, что и драйвер 7-сегментного светодиодного индикатора ’HC4511. Другая сложность - необходимость постоянно «трясти» большой массив точек, образующих изображение на экране. Сюда же добавляется командный интерфейс, позволяющий работать с отдельными символами или сдвигать весь экран целиком, управлять курсором и т.д. К счастью, большая часть проблем уже решена производителем индикатора.

Дисплеи такого рода невозможно использовать, не имея микроконтроллера. Протокол обмена несложен. Изначально дисплеи такого рода использовали 8-разрядную параллельную шину с 8 линиями данных ( код символа или команда в зависимости от состояния линии «D/C» ) и несколько линий управления 40 . Современные варианты предлагают 3- и 4-проводные последовательные шины или обе опции, переключаемые перемычкой, как индикаторы на рис. 12.78 ( в число опций входит выбор параллельной шины с управлением в стиле «Intel» или «Motorola», см. §14.3.2.A .

Такие индикаторы очень удобны. Оба типа ( ЖКИ и VFD ) можно видеть на фото 12.71 [* в последнее время появляются OLED того же исполнения - матричные алфавитно-цифровые, и даже цвета свечения похожи ] .

31 В качестве примера, для панельных светодиодов с характером светимости, изображённым на рис. 12.59 , зависимость длины волны от прямого падения напряжения выражается следующим соотношением \( V_F\)≈1000/\(λ\)+0.02\(I_F\) , где \( V_F\) выражается в вольтах, длина волны \(λ\) в нанометрах, а прямой ток \(I_F\) в миллиамперах. Последнее слагаемое соответствует действующему последовательному сопротивлению величиной 20 Ω . <-

32 В дополнение к повышающему ( boost или step-up ) можно использовать и понижающий ( buck или step-down ) с источника высокого напряжения. Можно взять и повышающе-понижающий ( buck-boost ), если входное напряжение подвержено сильным изменениям в обе стороны от выходного потенциала. Сайт DigiKey вам в помощь! <-

33 Полноцветные светодиоды, которые содержат синюю компоненту, стОят значительно дороже и имеют прямое падение ∼3.5 V из-за параметров GaN. <-

34 С практической точки зрения белые светодиоды высокой яркости, замещающие обычные лампы накаливания и газоразрядные трубки, выдают тот же световой поток, расходуя в пять раз меньше энергии. Они имеют срок службы, превышающий 25000 часов, и стоимость в районе $10. Автомобильная промышленность начинает ставить светодиоды даже в фары дальнего света, см., например, серию Lumileds Altilon. <-

35 Например, серия Maxim MAX3735, Micrel SY88722 или серия ADI ADN2870. Скорости MAX3975 и 3930-32 достигают 10 Gb/s . Руководство по разработке оптических линий связи с их использованием ( Fiber Design Guide ) можно скачать по адресу www.maxim-ic.com/design_guides. <-

36 Вместо того, чтобы давить резонанс многосекционной конструкцией, можно делать катушку со сходящей на нет обмоткой. В качестве примера см. серию GL со «сверхшироким диапазоном рабочих частот» фирмы AVX. Она имеет отличные параметры на частотах от 1 MHz до 40 GHz . <-

37 Некоторые инженеры считают, что VFD создают наводки в радиочастотном диапазоне и предлагают отодвигать их от чувствительных схем. <-

38 Особенно впечатляют мелкие графические OLED модули с диагональю дюйм и менее. Их можно приобрести у Adafruit и стандартных поставщиков. Работают такие дисплеи от +3.3 V , потребляют порядка 20 mA и управляются по SPI или I²C шине. Стоят они менее $20 в мелких партиях. [* Плюс, как и обычные LED, и в противоположность ЖКИ, они не боятся холода, но служат не особенно долго - порядка пары тысяч часов в зажжённом состоянии ] . <-

39 Поставщики в алфавитном порядке ( DigiKey, Mouser, Newark ): 4D Systems, Adafruit, AND Displays, Batron, Dis-playtech, Electronic Assembly, Everbouquet, Hantronix, Lumex, Matrix Orbital, Microtips, Newhaven Display, Optrex, Powertip, Trident, Varitronix, Vishay/Dale ). <-

40 Они позволяют обращаться к индикатору в 4-разрядном режиме ( «nybble» mode ), в котором 8-битные слова передаются по 4 бита в двух последовательных циклах шины. <-

Previous part:

Next part: