Шапка

12.4 Управление внешней нагрузкой в режиме ВКЛ/ВЫКЛ от цифровой логики

Совсем нетрудно использовать логический сигнал с самого обычного цифрового вентиля или сложного кристалла, типа FPGA, для управления нагрузкой в режиме ВКЛЮЧЕНО/ВЫКЛЮЧЕНО ( светодиод, реле или даже асинхронный двигатель ). В отдельных случаях такую нагрузку можно подключать прямо к логическому выводу, но чаще требуются кое-какие вспомогательные компоненты. Классический пример - нагрузка, подключённая к отрицательному источнику питания.

12.4.1 Нагрузки на положительном источнике: прямое управление

Нагрузку, не требующую много тока и работающую от низкого положительного напряжения, можно запитать с логического выхода. Схема 12.39A показывает стандартный метод управления светодиодами от логических микросхем с питанием 3...5 V . Нужно только выбрать номинал токоограничивающего резистора. С электрической точки зрения светодиод напоминает обычный диод, но с бОльшим прямым падением ( от 1.5 до 3.5 V ), которое зависит от материала полупроводника и цвета, см. рис. 2.8 . Современные сверхяркие светодиоды отлично работают при токе в несколько миллиампер, который вполне по силам любому логическому семейству ( и сложным чипам - микроконтроллерам и FPGA ). Это значит, что выход остаётся в допустимых стандартом границах, даже если на нём висит зажжённый светодиод ( см. значения \( V_{OL}\) ) . Только одно предупреждение: прямое падение GaN светодиодов ( белые, голубые, ярко-зелёные ) составляет ∼3.5 V , т.е. требует логики с питанием 5V , а стандартные светодиоды работают и от 3.3 V .

Рис. 12.39 (A) (B)   Подключение нагрузки непосредственно к логическому входу

Вариант на рис. 12.39A - принимающий ток нагрузки выход появился исторически. Старые биполярные и n-МОП микросхемы имели асимметричный выходной каскад, ориентированный на приём тока. Современные КМОП микросхемы позволяют зажигать светодиод и выходящим током ( рис. 12.39B ). Выходной ток чуть меньше, чем входной, но для этой задачи его вполне хватает.

Существуют панельные индикаторы на светодиодах. Обычно они уже содержат встроенный резистор, рассчитанный на определённое напряжение, например, 5 или 12 V . Такой вариант позволяет сэкономить на резисторе, но номенклатура ограниченна, а требуемый ток не радует ( 10..12 mA для серии CML 5100H-LC или Dialight 558 ).

Так же включаются и небольшие электромеханические реле ( предполагается, что используется низковольтовая модель ). На рынке есть масса 5-вольтовых реле от Coto, Omron, Panasonic, Tyco-P&B и других производителей. Можно найти модели, работающие от 1.5 V , например, серия TXS2 фирмы Panasonic, причём рабочий ток достаточно низок ( т.е. катушка имеет большое сопротивление ). Рис. 12.39C-F показывают некоторые примеры. «Сигнальные» реле, типа того же TXS2, предназначены для переключения низких напряжений и небольших токов, а их контакты обычно покрывают золотом для «сухого переключения» ( см. ##§X1.6 ). Ток их катушки обычно не превышает 10..20 mA и может быть получен с выхода указанных логических семейств ( см. список на рис. 12.39B ). Существуют и силовые реле, управляемые логическим уровнем. Например, серии G5- и G6- фирмы Omron имеют 5-вольтовые катушки и могут переключать до 5A@240 Vac .

Рис. 12.39 (C) (D) (E) (F)   Подключение нагрузки непосредственно к логическому входу. Катушки реле часто имеют большой рабочий ток и должны подключаться к выходам с достаточной мощностью

Для реле и нагрузок, требующих больше тока или увеличенного напряжения, можно брать логические элементы с открытым коллектором, специально для того предназначенные ( рис. 12.39G,H ). Замечательный 74LS07 - инвертор с открытым коллектором допускает до +15 V и ток НИЗКОГО уровня 40 mA . Очень суров ( и чрезвычайно популярен ) ULN2003 - 7-канальный набор транзисторов Дарлингтона с резисторами в базах ( т.е. их можно рассматривать в качестве ТТЛ инвертора с открытым коллектором ), которые могут принимать до 350 mA [* только один канал в каждый момент времени ! ]   при +50 V на нагрузке. Его собрат SN75468 допускает до +100 V 21 . Если хочется работать с такими нагрузками прямо с компаратора, то старые LM311 и LM306 имеют сравнимые токи, хотя напряжение открытого коллектора ограничено +40 V относительно минусового источника питания у LM311 и +24 V выше уровня земли у LM306.

Рис. 12.39 (G) (H) (I)   Подключение нагрузки непосредственно к логическому входу. Катушки реле часто имеют большой рабочий ток и должны подключаться к выходам с достаточной мощностью

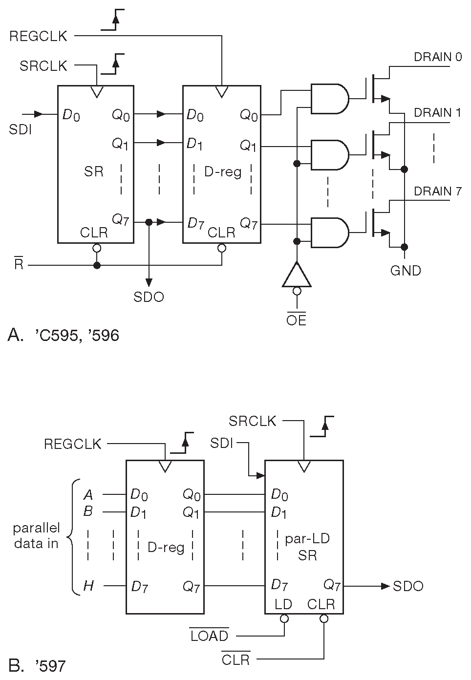
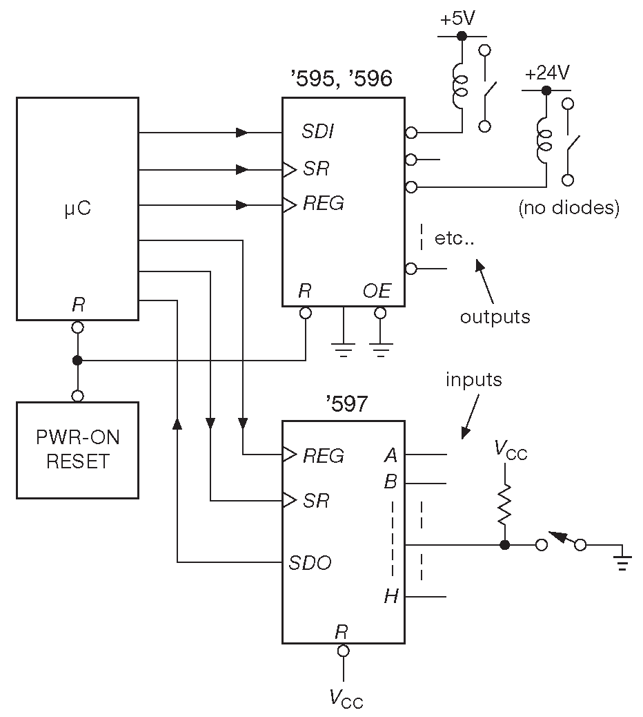
При работе с реле и другими мощными нагрузками с выходов микроконтроллера ( Часть 15 ) полезно учитывать наличие регистров с последовательной загрузкой и мощным выходом. Речь идёт о различных вариантах элемента ’595 – «8-разрядного сдвигового регистра с последовательной загрузкой и параллельным выходом», но с открытым коллектором на выходе, способным принимать существенный ток и допускающий напряжения до 50 V . Неплохую подборку таких приборов можно найти в табл. 12.3 , а рис. 12.40 показывает, что можно обнаружить у них внутри ( вместе с парным ’597 входным регистром ( параллельный вход, последовательный выход ). Такие компоненты особенно удобны, когда ног у микроконтроллера мало, а мощных нагрузок ( скажем, реле ) много. Идею поясняет рис. 12.41 . Границу 8 выходов ( разрядов ) легко преодолеть, цепляя выход «SDO» ( выход последовательных данных ) одного регистра на «SDI» ( вход последовательных данных ) другого. [* Планируя такое включение, не стоит забывать, что обновлять данные можно только разом для всей цепочки регистров и, чем она длиннее, тем дольше придётся сдвигать данные ] .

Рис. 12.40   Регистры ’595 и ’596 с последовательным вводом имеют логические уровни на линиях последовательного интерфейса. Данные задвигаются по фронтам тактовых импульсов и защёлкиваются в выходном триггере D-типа, см. табл. 12.3 . Регистр ’597 выполняет обратную задачу: принимает параллельные сигналы ( но только логических уровней ) и передаёт их наружу в последовательном виде
Рис. 12.41   Управление реле и другими мощными нагрузками от регистра с последовательной загрузкой

Несколько замечаний о реле вообще и их мелкой разновидности, пригодной к монтажу на печатную плату.

  • Имейте в виду, что ток катушки задаётся не последовательным резистором, а сопротивлением самой обмотки и паспортным значением рабочего напряжения. Последовательный резистор может, тем не менее, потребоваться, чтобы погасить избыточную часть питающего напряжения ( например, 12-вольтовое реле, работающее от 15 V ). При любом включении нужен диод, ограничивающий индуктивный выброс 22 .
  • Реле всегда доступны в «нормальном» исполнении, т.е. с одним стабильным положением ( называются «моностабильные» или «не поляризованные» ). Т.е. контакты находятся в активированном положении, только пока по катушке течёт ток. Но для некоторых моделей существуют поляризованные версии, которые, будучи активированными, остаются в новом положении и после снятия управляющего напряжения. Поляризованные реле бывают двух видов: с двумя катушками и с одной катушкой . В двухкатушечном варианте одна обмотка переводит контакты в активированное состояние, а другая - в исходное. Полярность управляющего напряжения при этом не важна. А в однокатушечной версии подача напряжения одной полярности активирует контакты, а противоположной - возвращает в исходное состояние. Поляризованные реле - неплохой выбор для устройств с питанием от батарей, потому что им требуется короткий управляющий импульс ( минимальная длительность ∼10 ms ) для перевода в состояние ВКЛЮЧЕНО или ВЫКЛЮЧЕНО 23 .

Table 12.3 Power Logic Registers

Type c Bits Data comma ^o max ( V) /o max (mA ) rds typ ( O ) Cost qty25 ( $US ) Reset Prog Curr Output Enabli Output typeb Pkgs o — o Q CO STP08CL596 8 SR 16 90 - 1.37 - • • CS (•) STP08C596 16 SR 16 120 - 2.05 - • • CS (•) TPIC6B259 8 AL 50 150 5 1.70 • - OD • 74HC595 8 SR Vcc 25 30 0.16 e - • RR • TPIC6595 8 SR 45 250 1.3 2.50 e - • OD 0 TPIC6B595 8 SR 50 150 5 1.41 e - • OD • TPIC6C595 8 SR 33 100 7 1.09 • - • OD • TPIC6C596 8 SR 33 100 7 0.98 • - • OD • TPIC2810 8 I²C 40 210 5 2.15 f - • OD • TPIC6B273 8 par 50 150 5 1.83 - - • OD (•) TPIC6273 8 par 45 250 1.3 2.70 - - • OD • Notes: (a) SR=shift register, AL=addressable latch. (b) CS=current sinking, adjust via ext resistor, range 15-90 mA; OD=open drain; RR=rail-to-rail. (c) ‘596 types have registered data out. (d) « (•) » =no distributor stock. (e) resets SR, but not output latch. ( f) power-on reset of SR and output latch.
  • Поляризованные реле с одной катушкой, очевидно, учитывают полярность управляющего напряжения. Но и некоторые обычные моностабильные модели из числа малосигнальных также требуют конкретной полярности напряжения на катушке. Данный факт всегда отражается в справочных данных, а иногда и на корпусе самого реле. Если такая маркировка имеется, её надо учитывать.

12.4.2 Положительная нагрузка: транзисторный ключ

Внешний МОП или биполярный транзистор позволяет управлять всем, чем угодно. Можно возвратиться к схемам управления нагрузкой в сотни вольт и десятки ампер на МОП транзисторах в §3.5.3 ( рис. 3.96A - 3.96F ). Для задач, требующих надёжности, они ( или биполярные транзисторы с изолированным затвором IGBT , см. §3.5.7 ) - самый лучший выбор. Их можно применять для переключения на горячем конце, как было показано в §3.5.6 ( рис. 3.106A - 3.106F ).

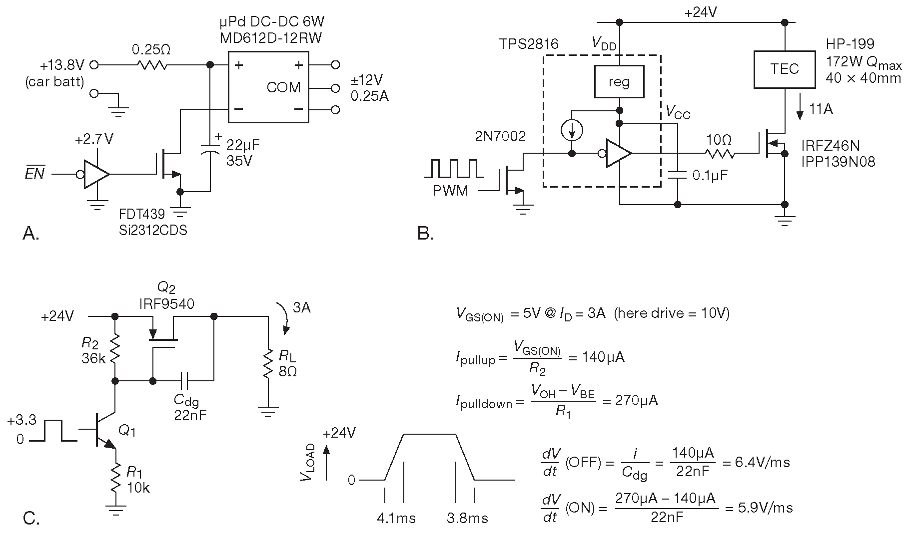
На рис. 12.42 приводится ещё несколько схем. Сложность первой схемы ( рис. 12.42A ) - в необходимости работы с приличным пусковым током при включении dc-dc преобразователя ( пиковое значение 5A , притом что потребление на максимальной мощности нагрузки всего 0.8 A ). Бодрый FTD439 в маленьком корпусе SOT-223 гарантирует \(R_{ON}\) =0.08 Ω при \( V_{GS}\) =2.5 V ( ток насыщения порядка 20 A , см. табл. 3.4a ). Таким образом, он способен с лёгкостью удержать пусковой ток. Небольшой резистор и конденсатор на входе снижают шум из нагрузки и бросок при её включении, чтобы снизить воздействие на остальных потребителей, сидящих на той же автомобильной батарее.

Задачей схемы 12.42B является быстрое управление мощной нагрузкой ( термоэлектрического модуля [* ##элемента Пельтье ] ), за счёт изменения скважности питающих импульсов (ШИМ управление ). Здесь требуется мощный ключ и соответствующий драйвер, который даст на затвор нужный потенциал и быстро перезарядит его ёмкость для возможно более быстрого пересечения порога переключения ( это минимизирует динамические потери [* см. §9.7.2.B и примечание #100 ] ). TPS2816 - отличный драйвер затвора ( см. табл. 3.8 ) с выходным напряжением ВЫСОКОГО уровня +10 V и допустимым пиковым током ±2A . В него встроен регулятор, позволяющий работать от +40 V . Указанный на схеме транзистор способен переключать ток до 30 A и выпускается в мощных корпусах для поверхностного монтажа ( DDPak, TO-252, TO-262 [* см. рис. 9.46 , 9.47 ] ).

Рис. 12.42   Некоторые примеры использования МОП ключей. (A) Нагрузка с большим пусковым током ( преобразователь dc-dc). (B) Быстрое переключение (ШИМ управление ) сильноточного термоэлектрического модуля. 2N7002 на входе нужен, потому что внутренняя подтяжка поднимает напряжение на управляющем выводе TPS2816 до 12 V при питании самой ИМС от 24 V . (C) Переключение на «горячем конце» с управляемой скоростью нарастания. Транзистор \(Q_2\) получает полное напряжение на затворе через несколько миллисекунд

Наконец, схема 12.42C показан ключ на горячем конце с управляемой скоростью переключения, позволяющей минимизировать помехи. Такая схема может затягивать процесс переключения на миллисекунды, если, конечно, не требуется подавать на неё ШИМ сигнал, а сам ключ ещё способен поглотить повышенное тепловыделение при переключении 24 . Скорость нарастания устанавливается токами заряда и разряда «ёмкости Миллера» \( C_{dg}\) . Для показанной конфигурации эти токи примерно равны, остальные параметры считаются по уравнениям.

На средних мощностях можно использовать биполярные транзисторы. Для примера, на рис. 12.43 показан похожий набор задач. 2N4401 - транзистор для массового сегмента ( цена около $0.06 в партии 100шт. ) 25 . Он подходит для переключения +40 V@500 mA , но есть недостаток: на максимальном токе бета падает до 40 , поэтому резистор надо выбирать под ток базы 10 mA с учётом \( V_{BE}\) . Но даже при этом напряжение насыщения не очень: \( V_{CE}\) =0.75 V(max) при токе коллектора 500 mA и токе базы 15 mA ( т.е. в этом режиме транзистор рассеивает 0.25 W . Для получения таких токов лучше использовать ZTX851 фирмы Zetex [* теперь Diodes ] . Корпус похож на TO-92, фирменное название «E-line». Он хорош для 60 V и 5A , минимальная бета 100 при токе 2A , а напряжение насыщения \( V_{CE}( sat) \) =0.15 V (max) при токе коллектора 2A и токе базы 50 mA . Рассеиваемая мощность в таком режиме сравнима с мощностью 2N4401, но ток нагрузки при этом в 4 раза больше. Получить нужный ток базы можно с помощью эмиттерного повторителя ( рис. 12.43B ).

Рис. 12.43   Биполярные транзисторы расширяют границы рабочих токов и напряжений. Аналогичные схемы с использованием МОП вариантов можно посмотреть на рис. 3.96A - 3.96F и рис. 12.42

Биполярный транзистор легко включить и на горячем конце. Входящий ток npn ключа на логическом выходе смещает pnp транзистор в шине питания в прямом ( проводящем ) направлении ( рис. 12.43C ). Здесь используется один из представителей серии «E-line» фирмы Zetex. Ему нужен базовый ток 1 mA , чтобы переключить нагрузку 1A ( \( V_{CE}( sat) \) ≤ 0.75 V ).

Все показанные примеры никак не затрагивают вопросы защиты от аварий, например, короткого замыкания в нагрузке. Эти вопросы необходимо учитывать, что будет сделано в §12.4.4 .

12.4.3 Отрицательная нагрузка и нагрузка переменного тока

Ниже показаны некоторые способы управления нагрузками, подключёнными к отрицательным источникам, с логического выхода и методы работы с нагрузками переменного тока. В схемах на рис. 12.44A,B ВЫСОКИЙ выходной уровень ВКЛЮЧАЕТ ключ на pnp транзисторе. Потенциал коллектора насыщенного транзистора на одно падение на p-n переходе выше земли. В схеме 12.44A резистор ( или ограничение тока в логическом элементе ) устанавливают ток эмиттера, а значит, и ток коллектора ( нагрузки ). Более мощный вариант 12.44B использует npn повторитель в качестве буфера на стороне логики и последовательный диод на стороне нагрузки. Диод удерживает выход от подъёма над уровнем земли. В обоих случаях максимальный ток нагрузки равен управляющему току, втекающему в эмиттер pnp транзистора. Схеме 12.44C нужен дополнительный отрицательный источник \( –V_{bias}\) . Зато насыщается она точно на уровне земли, а при достаточной мощности МОП ключа может работать с очень высокими напряжениями и токами. Схема не предъявляет к управляющей логике никаких требований ( но можно добавить специализированный драйвер затвора, как на рис. 12.44F,G и 12.44H , чтобы сократить время переключения на больших емкостях мощных МОП транзисторов ). Вариант 12.44D управляет заземлённой нагрузкой, подключённой к отрицательному источнику питания, и, что приятно, не требует дополнительного низковольтного источника. Схемы, подобные этой не обеспечивают защиту от аварий в нагрузке. Эта важная тема рассматривается в §12.4.4 .

Рис. 12.44 (A) (B) (C) (D)   Подключение негативных нагрузок

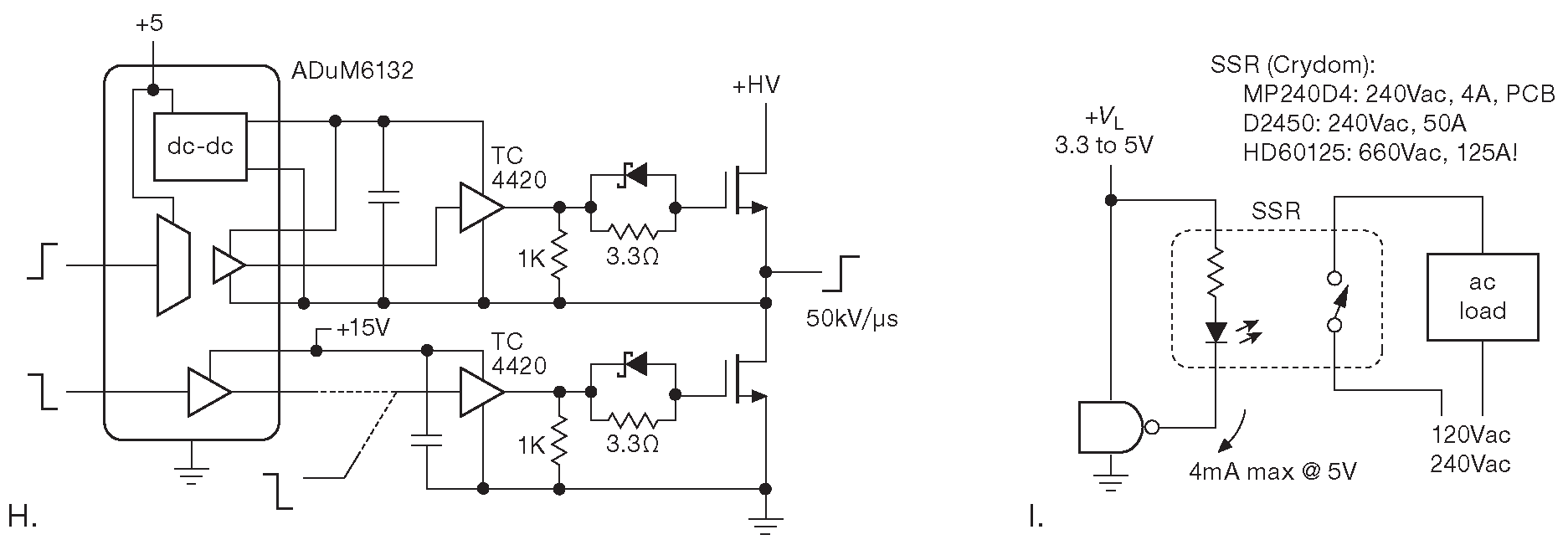
Компараторы с плавающим выходом, вроде 311, могут работать с нагрузками, подключёнными к отрицательному источнику по схеме 12.44E , но потенциал такого источника не может быть более отрицательным, чем питание самого 311 . Ток в таком режиме ограничен величиной 50 mA . Рис. 12.44F показывает использование оптоизолятора ( см. §12.7 ) для передачи сигнала положительной логики в инвертированный управляющий сигнал для p-канального мощного МОП транзистора непосредственно или для ускорения переключения через драйвер затвора ( см. рис. 3.97 ). n-МОП транзисторы лучше: у них меньше \(R_{ON}\) и выше абсолютные цифры рабочего напряжения ( +1000 V против –300 V ), поэтому было бы интересно задействовать их. Схема 12.44G показывает, как это делается для сигнала величиной до V- , посредством изолятора ADuM6132 фирмы Analog Devices. Микросхема использует микротрансформаторы для изолированного ( плавающего ) источника питания для вторичной цепи и для изоляции входного логического сигнала. Здесь тоже можно использовать драйвер затвора, запитав его от вторичного источника микросхемы.

Рис. 12.44 (E) (F) (G)   Подключение негативных нагрузок

В качестве дополнения, рис. 12.44H показывает, как включать ADuM6132 в качестве драйвера верхнего плеча . В такой схеме можно использовать n-канальные ключи в обоих плечах симметричного мощного каскада. Указанная микросхема примечательна своей способностью работать, даже если изолированная выходная сторона постоянно меняет свой потенциал со скоростью 50 kV/μs . Отметим также, что транзистор верхнего плеча выглядит как повторитель, но на самом деле работает в ключевом режиме, потому что напряжение на затворе может быть равно потенциалу истока ( в состоянии ВЫКЛЮЧЕНО ) или быть на 15 V выше ( в состоянии ВКЛЮЧЕНО ).

Рис. 12.44 (H) (I)   Подключение негативных нагрузок и нагрузок переменного тока

Наконец, нагрузка переменного тока. Самый простой метод управления – «твёрдотельное реле» или SSR ( рис. 12.44I ). Речь идёт о тиристоре, симисторе или IGBT с оптической изоляцией управляющей цепи, логическим входом и нагрузочной способностью 1..50 A ( и больше ) при переключении нагрузки ≥ 115 Vac . Слаботочные модели выпускаются в корпусах для поверхностного или выводного печатного монтажа. Примерами могут служить серия «photoMOS» фирмы NAiS Aromat, оптореле фирмы Omron и серия PV «фотовольтаических ключей» фирмы International Rectifier, см. §12.7.5 и §12.7.6 . Сильноточные твёрдотельные реле выпускаются в виде залитых блоков под винтовой монтаж 26 [* см. рис. 9.47 аккурат в центре ] .

Другим методом управления нагрузкой переменного тока являются обычные реле, запускаемые логическим уровнем. Но здесь необходимо проверять спецификации, потому что большинство реле, работающих от логического входа, не могут работать с мощной нагрузкой переменного тока. Возможно, придётся использовать промежуточный транзистор или слабое реле для активации мощного пускателя. Большинство твёрдотельных реле использует режим «переключения в нуле» ( при нулевом напряжении на нагрузке ), которое на самом деле является комбинацией включения при нулевом напряжении и выключения при нулевом токе. Это очень полезное свойство, позволяющее избегать передачи токовых иголок и шума в силовую сеть. Большая часть «мусора» в ней появляется из-за работы тиристорных регуляторов, которые переключаются в произвольные моменты времени ( регуляторы яркости, термостаты и т.д. с фазоимпульсным управлением ). Иногда вместо оптической изоляции по схеме 12.44I для управления тиристорами используют импульсные трансформаторы.

12.4.4 Защита силовых ключей

Во всех предыдущих схемах обходился молчанием один важный вопрос. При работе с большими мощностями требуется учитывать появление различных «аварийных ситуаций», например, короткого замыкания в нагрузке. Такого рода события возникают гораздо чаще, чем того бы хотелось. Особенно опасны в этом отношении внешние потребители, подключаемые через розетку и кабель. В отсутствие защитных цепей мощные МОП транзисторы легко и быстро выходят из строя, часто забирая с собой окружающие компоненты. Разберём данный вопрос подробнее.

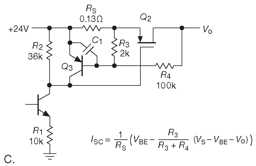
На рис. 12.45A,B 12.45C показаны разные варианты схемы ключа в линии положительного питания для работы с заземлённой нагрузкой, которая отбирает 3A от источника 24 V . Во всех трёх схемах npn транзистор \(Q_1\) преобразует логические уровни 3-вольтовой логики во втекающий ток 0.27 mA , который создаёт отрицательный перепад ∼10 V на затворе мощного p-канального МОП транзистора \(Q_2\) . При таком управляющем напряжении максимальное сопротивление канала IRF9540 равно \(R_{ON}\)=0.2 Ω , т.е. при полной нагрузке на нём будет падать 0.6 V , и рассеиваемая мощность составит 1.8 W , а значит, необходим теплоотвод.

Рис. 12.45   Переключатели в линии питания с защитой по току. (A) Без защиты. (B) Ограничение тока 5A

Что случится, если выход закоротить на землю? В схеме 12.45A защиты нет, поэтому ток ограничивается меньшей из двух величин: мощностью источника +24 V или током насыщения \(Q_2\) . Для последнего справочные данные указывают цифру ∼50 A ( при \( V_{GS}\) =10 V и \( V_{DS}\) =24 V ). С учётом штатной нагрузки 3A , ток источника, вероятно, ограничивается величиной 5..10 A . Возьмём большее значение 10 A и рассчитаем мощность по справочным данным транзистора. \(R_{ON}\) =200 mΩ при 25°C , значит, получаем \(I^2R_{ON}\) ≈ 20 W . Столько рассеивается на \(Q_2\) ( при 100°C цифра увеличивается до 30 W ). С учётом обычной величины 2W это не самые комфортные условия.

Хорошо. Добавим ограничение тока как на рис. 12.45B . Это стандартная схема. Величина \(R_3\) подбирается, чтобы падение на нём при токе ограничения составляло \( V_{BE}\) . В этот момент открывается \(Q_3\) и начинает забирать избыточный ток из базы \(Q_2\) , не давая ему расти дальше. Правильнее всего ставить ограничение выше максимальной нагрузки с некоторым запасом, чтобы температурные изменения \( V_{BE}\) не приводило к преждевременному ограничению тока. Здесь ограничение равно ∼5A . Итак, ограничение тока теперь есть, но для \(Q_2\) ситуация лишь ухудшилась, т.к. в случае короткого замыкания его рассеиваемая мощность увеличилась до \(I_{LIM}V_{IN}\) = 5A×24 V = 120 W .

Неожиданный результат. [*] . Ясно, что проблема в примитивизме схемы, которая разрешает аварийному току расти сверх величины максимального тока нагрузки, притом что на транзисторе \(Q_2\) присутствует полное напряжение источника. В нормальных условиях максимальная рассеиваемая мощность равна 24 V×3A = 72 W , значит, нужна схема, которая будет уменьшать ток, если нагрузка начинает давить выходное напряжение вниз. Другими словами, защитная схема должна разрешать полный ток при нормальном напряжении на выходе, но начинать снижать ток при снижении выходного напряжения.

Такая схема называется ограничение тока с падающей характеристикой и выглядит как схема 12.45C . Она работает как простой ограничитель, если падение на проходном транзисторе не слишком велико, но при снижении потенциала выходной клеммы, например, до 0V делитель \(R_3R_4\) создаст на переходе база-эмиттер \(Q_3\) падение 0.5 V . Для перевода \(Q_3\) в проводящее состояние требуется примерно 1A , а общая рассеиваемая мощность ограничивается величиной 30 W . Стандартной практикой является ограничение на уровне 125..135% от максимального рабочего тока. Конденсатор \( C_1 \) обеспечивает некоторую задержку перед активацией ограничения. Постоянная времени ∼1 ms [* \(R_4C_1\) =1 ms , т.е. \( C_1 \) =10 nF ] защищает от излишне «нервной» защиты.

Рис. 12.45 (C)   Переключатели в линии питания с защитой по току. Ограничение тока с падающей характеристикой

[*]
[* Результат неожиданный, потому что анализ некорректный. Для первой схемы молчаливо предполагалось, что источник уже снабжён схемой ограничения тока, и рассеиваемая мощность считалась по току ограничения и сопротивлению канала транзистора. С одной стороны это правильно.
...Здесь следует заметить, что бывают два вида защитных схем - «триггерные» и ограничительные. При перегрузке первые просто отрубают выход и выставляют флаг аварийной ситуации ( бит, сигнал, сообщение, горящий транспарант ) для системы управления верхнего уровня. Вторые, как здесь, «ограничивают»...
У источника на входе схемы, который прячется под надписью «+24 V», есть выходное напряжение \(U\) и рабочий ток \(I\). Из закона Ома известно, что \(U=IR\) , т.е. напряжение на нагрузке, сопротивление нагрузки и ток через неё однозначно увязаны и ни один член уравнения нельзя изменить, не трогая хотя бы одного другого. Тогда в первом случае имеем \(U=P/I\) =20 W/10 A = 2V. Источник «+24 V» ограничил выходное напряжение и отводит избыточное тепло на своём регулирующем элементе самостоятельно. А во втором случае схема прикручена к клемме генератора Братской ГЭС и вынуждена лично разбираться с тепловой нагрузкой.
И, кстати, если в первом случае источник ограничил свой выход до 2V , то откуда, спрашивается, взялось \( V_{GS}\) =10 V ? Оно определяется падением на \(R_2\) , а на нём при аварии с одного конца только 2V , а с другого 0.27 mA×10 kΩ+\( V_{SAT}(Q_1)\) ≈2.8 V . А при \( V_{GS}\) =–0.8 V сопротивление канала \(R_{ON}\) не 200 mΩ , а гораздо больше, и, следовательно, и напряжение ограничения, и рассеиваемая мощность имеют другие значения.
Ага! Значит, в первой схеме имеем рассеиваемую мощность \( P=U^2/R_{ON}\)  = (24 V)2/0.2 Ω = 576 V2/0.2 Ω = 2880 W . Значит схема ограничения таки полезная штука? Полезная, но этот результат тоже неправильный, т.к. 2880 W/24 V = 120 A , и Братская ГЭС стерпит, конечно, но вся мощность, которую может выдать источник «+24 V», равна 24 V×10 A = 240 W , ибо таковы условия задачи ].

На рис. 12.46 процесс показан в графическом виде. Помимо других вещей, можно заметить, что максимальная рассеиваемая мощность наблюдается при аварийной нагрузке, имеющей небольшое, но ненулевое, сопротивление. Это происходит, потому что небольшое напряжение на выходе заставляет выдавать в нагрузку больший ток, компенсируя «недостачу» падения напряжения на проходном транзисторе. Даже в схеме с падающей характеристикой возникает здоровенный скачок в уровне тепловыделения ключа: с 1.8 W (max) при нормальной нагрузке оно увеличивается до 34 W при коротком замыкании и до 42 W при аварийной нагрузке 3 Ω . Все схемы защиты имеют недостатки. При достаточно агрессивной реакции они блокируют запуск на больших емкостных нагрузках или с любыми другими потребителями, имеющими большой пусковой ток ( двигатели, dc-dc преобразователи и т.п. ). [* См. разбор этой же темы в §9.13.3 ] .

Рис. 12.46   Схема ограничения тока с падающей характеристикой снижает рассеиваемую мощность в режиме короткого замыкания более чем в три раза по сравнению с простым ограничением тока

12.4.4.A Обходной путь: ключи со встроенной защитой

Что же делать в такой ситуации? Схемы с падающей характеристикой можно заставить работать точнее 27 , например, заменив \(Q_3\) на дифференциальный усилитель. Можно чётче ограничить контур рабочей области на графике 12.46 , добавив в обратную связь стабилитрон. Затем взять мощный теплоотвод и снабдить его термодатчиком, который будет выключать питание при перегреве, а потом надо заставить всё это работать.

Но есть иной путь – «интеллектуальные» ключи со встроенной защитой. Это в основном варианты n-канального МОП транзистора, обрамлённого внутренней схемой ( рис. 12.47 ), которая контролирует напряжение, ток и температуру и выключает сигнал на затворе в случае превышения ими безопасного уровня. Аварийный режим индицируется снижением входного сопротивления затвора. Такие устройства упаковывают в стандартные 3-выводные транзисторные корпуса. Некоторых представителей можно найти в табл. 12.4 .

Рис. 12.47   Интеллектуальный МОП ключ, который работает как обычный транзистор, но имеет защиту от аварийных режимов

Интеллектуальные ключи подходят для любых задач, где можно использовать низковольтные МОП транзисторы. Например, они хорошо смотрятся в цепи нагрузки, повешенной на положительный источник ( рис. 12.44A,B ) или в схеме 12.44D с отрицательным источником.

Для задач, связанных с переключением напряжения могут потребоваться и защищённые p-канальные МОП транзисторы, которых, похоже, не выпускают вовсе. Вместо них используют другую разновидность, созданную специально для работы в верхнем плече . Это n-канальные транзисторы, подобающим образом защищённые и оснащённые схемой накачки заряда и сдвига уровня. Сдвиг уровня позволяет подать на затвор потенциал примерно на 10 V выше положительной шины питания, см. рис. 12.48 . Опять же, имеется защита от перенапряжения, перегрузки и перегрева. Иногда к ним добавляют датчик недонапряжения, смены полярности и отсутствия земли. В результате исходная схема ключа на 24 V@3A превращается во что-то, напоминающее рис. 12.49 : простое, надёжное и недорогое.

Рис. 12.48   Интеллектуальный ключ верхнего плеча имеет внутри схему накачки заряда и сдвига уровня. Это даёт возможность поднять затвор n-канального МОП транзистора выше уровня положительного напряжения на стоке. Здесь также есть защита от аварийных ситуаций ( перенапряжение, перегрузка и перегрев )
Рис. 12.49   Интеллектуальный ключ верхнего плеча упрощает решение задачи

В табл. 12.5 приведены параметры нескольких защищённых ключей верхнего плеча 28 . В выборке имеются два типа логических входов ( рис. 12.50 ). Первый вариант принимает логические уровни относительно вывода земли. У второго надо отводить в землю ток, вытекающий из управляющего вывода и примерно пропорциональный току нагрузки.

Рис. 12.50   Два варианта управления для интеллектуального ключа верхнего плеча. (A) Когда транзистор не имеет вывода «земли», его включают, притягивая вход к земле. Выходной ток отображается на выводе «Is». (B) Управление логическим уровнем относительно вывода земли. Активный НИЗКИЙ выход «DG» сообщает об аварии. Данная конфигурация использована на рис. 12.48

Table 12.4 A Few Protected MOSFETSa

Type Pds max ( V) Id max (A) Rds max (mO ) Qg typ (nC ) Cost qty25 ( $US ) 03 o 7T 03 CD CD C/> TO-220 TO-252 OIOS sOT-223 BTS3207 42 0.6 500 - 0.60 - - - • VNN1VN04 40 1.7 250 5 0.62 - 3 O • VNN3VN04 40 3.5 120 8.5 1.08 - 3 • • IPS1041 36 4.5 100 - 1.92 - 3 d • BTS117 60 7 100 s 1.97 3 - - - VNN7VN04 40 9 60 18 0.90 - 3 • • VNP10N07 70 10 100 30 1.36 3 - - - VND14NV04 40 12 35 37 1.89 3 3 • - BTS133 60 21 50 s 1.27 3 - - - BTS141 60 25 28 s 4.81 3 - - - VNP35NV04 40 30 13 118 4.67 3 - - - Notes: (a) All are n-channel types, with active current and overtemp limits; all require 5V min gate drive, and signal fault conditions with excess gate current; BTS types have slow dV/dt, while VN types are faster but have controlled dl/dt. (d) dual. ( s ) slew-rate limit 1 V/ps.

12.4.5 Подключение n-МОП БИС

Большинство БИС и СБИС имеют нормальные КМОП выходы с полным размахом питания, и им более всего подходят схемы подключения КМОП логики, описанные ранее. Такой вариант является единственным для микросхем с питанием 3.3 V или ниже. Но до сих пор в ходу компоненты, работающие от 5V , с выходом «totem-pole» на n-канальных транзисторах ( т.е. псевдосимметричная схема - n-МОП ключ, а над ним n-МОП повторитель, см. рис. 12.51 ). В такой схеме ВЫСОКИЙ уровень составляет всего ∼3.5 V и не способен выдать сколь-нибудь заметный ток в заземлённую нагрузку, о чём стоит помнить. Та же картина наблюдается с биполярными ТТЛ схемами, с npn транзисторами в аналогичной конфигурации. Уж, коли приходится разбираться со всем этим, стоит глянуть и на типичный n-МОП вход , который до сих пор широко используется в ИМС с широким диапазоном питания и следует требованиям к логическим порогам оригинальной спецификации ТТЛ ( т.е. любой уровень ниже +0.8 V рассматривается как НИЗКИЙ, а всё, что выше +2.0 V - как ВЫСОКИЙ ).

Рис. 12.51   Псевдосимметричный выходной каскад n-МОП логики ( «totem pole» ). В ВЫСОКОМ состоянии на выходе \( V_{OH}\)≈+3.5 V и очень низкая нагрузочная способность

Table 12.5 Selected High-side Switches3

Type -C o -1—1 > CO ^in lo max (A) Rds typ (mO ) Is typ (mA ) Vl min ( V) fON typ (ms ) Cost qty25 ( $US ) Logic ii o D LL CD > -t—¦ O Package Comments min ( V) max ( V) FDG6323L 1 2.5 8 0.6 550 b 1.5 0.01 0.35 • • - SC-70-6 nMOS drvr + pMOS hi-sideb TPS22960 2 1.8 6 0.5 435 0.00 1.6 0.08 0.95 • - - SOT-23-8 p-channel switch FPF2110 1 1.8 8 0.4 160 0.08 1.8 0.03 0.99 • • - SOT-23-5 p-channel switch FPF2123g 1 1.8 8 1.5c 160 0.08 1.8 0.03 1.05 • - - SOT-23-5 p-channel switch MIC2514 1 3 14 1.5 900d 0.08 2.3 0.01 1.90 • - - SOT-23-5 p-channel switch STMPS2151 1 2.7 6 0.5 90 0.04 2.2 1 0.81 • • - SOT-23-5 AP2156 2 2.7 5.5 0.8 100 0.09 2.2 0.6 0.85 • 2 - SOP-8 USB-port power TPS2041 1 2.7 5.5 0.7 80 0.08 2.2 2.5 2.59 • • - DIP-8 BTS452 1 6 62 1.8 150 0.8 2.5 0.08 1.97 • • • TO-252-4 BTS410 1 4.7 65 2.7 190 1.0 2.5 0.10 3.15 • • • TO-220-5 see also BTS462T BTS611 2 5 43 2.3 200 4 4 0.20 3.17 • 1 • TO-220-7 IPS511 1 6 32 5 135 0.7 3.3 0.05 1.76 • • • TO-220-5 FPF2702 1 2.8 36 2h 88 0.09 0.8 2.7 2.10 • • - SO-8 adjustable current limit IPS6031 1 6 32 16 60 2.2 3.6 0.04 2.52 • • • TO-220-5 BUK202-50Y 1 5 50 20 28 2.2 3.3 0.14 4.16 • • • TO-220-5 BTS432 1 4.5 63 35 30 1.1 2.7 0.16 4.85 • • • TO-220-5 BTS6142 1 5.5 45 25 12 1.4 n 0.25 2.65 n e • TO-252-5 Is = Il / 10k (±20% at 30 A ) BTS6133 1 5.5 38 33 10 1.4 n 0.25 3.97 n e • TO-252-5 Is = Il / 9.7k (±10% at 30 A ) VN920 1 5.5 36 30 16 5e 3.6 0.10 3.10 • • • TO-220-5 BTS442 1 4.5 63 70 15 1.1 2.7 0.35f 5.37 • • • TO-220-5 IPS6011 1 6 35 60 14 2.2 3.3 0.07 4.40 • • • TO-220-5 BTS6144 1 5.5 30 37 9 2.2 n 0.30 4.77 n e • TO-220-7 Is = IL / 12.5k BTS555 1 5.0 44 165 1.9 0.8 n 0.6f 5.80 n e • TO-218-5 to 480A surge, Is = IL / 30.2k Notes: (a) all are n-channel switches, with charge pumps, unless marked; all have overcurrent and overtemperature protection. (b) transistor pair, not intelligent, add your own source and gate resistors. (c) adjustable 0.15-1.5 A. (d) at 12 V. (e) one pin signals load current and faults. ( f) max. ( g ) shuts down after 10 ms, retries every 160 ms thereafter. (h) adjustable 0.4-2A. (n ) Requires MOSFET closure to GND, sinking Is.

12.4.5.A n-МОП и ТТЛ выходы

Проблема с n-МОП и ТТЛ выходами в том, что ВЫСОКИЙ уровень еле дотягивает до ∼3.5 V и настолько слаб, что официально не способен работать даже с 5-вольтовой серией HC из-за неподходящего порога переключения последней. Возьмём, для примера, серию cPLD XC95xx фирмы Xilinx, от которой надо зажечь белый светодиод. Проблема показана на рис. 12.52 . Пунктирными линиями обозначена ситуация с выходом в ВЫСОКОМ состоянии. Видно, что выходной ток падает практически до нуля при напряжении примерно 3.4 V . [* Если идти от уровня 0V вверх к 5V ] . Можно легко представить, что произойдёт, если к выводу подключить белый светодиод с заземлённым катодом ( он же «–» ), если наложить на график «нагрузочную линию» светодиода. На рис. 12.52 показаны варианты с резистором 70 Ω и для отсутствующей нагрузки. В обоих случаях, хорошо если удастся получить 4 mA , что не даёт никаких гарантий свечения для светодиода. Совсем другая картина с принимаемым током. Выход cPLD подключается к катоду, а вывод «+» идёт через резистор на +5V . В НИЗКОМ состоянии выход насыщается в районе земли и обеспечивает через резистор вполне правильный и предсказуемый ток 20 mA ( забывать о резисторе в такой конфигурации нельзя ни в коем случае! ) С выходом ТТЛ картина аналогичная, но выходной ток меньше.

Рис. 12.52   Работа со светодиодом на выходе n-МОП логики. 5-вольтовая cPLD XC9500 хорошо принимает ток из нагрузки, подключённой к положительному источнику, но отдаёт его совсем немного и то только на уровне около 3V . Здесь использованы нагрузочные линии ( см. Приложение _F ) для задания тока светодиода в обеих конфигурациях ( приём и отдача тока ). В обоих случаях с ограничительным резистором и без оного, см. вольтамперную характеристику светодиода на рис. 2.8 и рис. ##X1.48err [* Обратите внимание, картинка развёрнута относительно стандартного изображения нагрузочных характеристик, например, рис. 12.8 ]

Мораль: при работе с жадной нагрузкой непосредственно с выхода n-МОП или ТТЛ, стройте схему так, чтобы тяжёлую работу вывод выполнял в НИЗКОМ состоянии.

Рис. 12.53   Так зажигать светодиод не надо! Напряжение на выводе в ВЫСОКОМ состоянии n-МОП или ТТЛ выхода дополнительно сниженное npn повторителем сможет управлять только чёрным светодиодом

Если, тем не менее, требуется управлять заземлённой нагрузкой от таких слабых выходов, то есть несколько путей. Неправильный : «а давайте, добавим эмиттерный повторитель» ( рис. 12.53 ). Попытка, конечно, хорошая, но дополнительное падение \( V_{BE}\) только ухудшает ситуацию. На рис. 12.54 показаны несколько способов решения проблемы. На схеме 12.54A n-МОП выход в НИЗКОМ состоянии отбирает 2 mA , переводя pnp транзистор в проводящее состояние. Требуется дополнительный транзистор и резистор в базу или уже готовая комбинация под названием «цифровой транзистор» , например, DDTA123, который хорош для токов до 100 mA 29 . Схема 12.54B замещает p-канальный МОП транзистор с низким порогом переключения ( \(R_{ON}\) < 100 mΩ при \( V_{GS}\) =–2.5 V ) с подтягивающим резистором, чтобы выходной ВЫСОКИЙ уровень гарантированно ВЫКЛЮЧАЛ транзистор. Схема 12.54C использует КМОП инвертор с ТТЛ-совместимым входом ( т.е. и n-МОП совместимым ). Выход инвертора с лёгкостью работает с 5-вольтовой нагрузкой, забирая из либо давая в неё десятки миллиампер тока ( см. рис. 12.7 ). Если этого мало, можно заменить инвертор драйвером затвора, скажем, чего-нибудь из массовой серии TC4420 ( схема 12.54D ). Драйвер, кстати, позволит поднять рабочее напряжение до +18 V . Такие микросхемы легко управляются с сотнями миллиампер тока любого направления ( и вновь см. рис. 12.7 ).

Рис. 12.54   Схемы включения n-МОП выходов для работы с заземлённой нагрузкой

12.4.5.B Слабые КМОП выходы

Похожие проблемы могут возникнуть и с симметричным КМОП выходом. Например, можно посмотреть, как отдаёт ток вывод PIC16F в ВЫСОКОМ состоянии ( рис. 12.8 ). Можно использовать ту же технику нагрузочных линий, чтобы посмотреть, как ведёт себя выход, работая на нагрузку в виде npn ключа с последовательным резистором ( рис. 12.55 ). Так удобно управлять 3-вольтовым реле. Скажем, Panasonic TXS2-3V требует 16.7 mA . Нагрузочные линии нарисованы для нескольких номиналов резисторов и позволяют определить итоговый ток базы по точке пересечения графиков напряжения на выходе PIC10F в ВЫСОКОМ состоянии и вольтамперной характеристики резистора нужного номинала. Для 2 kΩ ток базы составит 1.7 mA , а напряжение насыщения коллектора при таком токе по справочным данным составит 50 mV . Т.е. получаем менее 1 mW рассеиваемой транзистором мощности. Но чтобы управлять мощным реле, например, Omron G6RL-1A-3VDC с контактами 8A@250 Vac потребуется активировать 3-вольтовую катушку с сопротивлением 41 Ω , т.е. 73 mA тока. В таком случае 1 kΩ ( или меньше ) будет работать лучше. При токе базы > 3 mA напряжение насыщения коллектора составит ∼100 mV . Получаем 10 mW рассеиваемой мощности.

Рис. 12.55   Слабые КМОП выходы ( здесь ножка микроконтроллера PIC10F с питанием \( V_{DD}\) =3V ) могут работать с «транзистором для управления реле», подобным DRDNB16W ( у которого есть резистор 1 kΩ последовательно с базой и защитный диод ). А можно взять безрезисторный вариант DRDN005 и внешний резистор или «цифровой транзистор». Это удобные и недорогие компоненты

12.4.5.C n-МОП входы

Возможно, вы считаете, что «n-МОП мёртв» 30 , что он пал, побеждённый КМОП технологией. Это не так. Многие цифровые схемы, которым требуется работать в широком диапазоне напряжений питания, используют простую входную схему 12.56 . \(Q_1\) - инвертор, а \(Q_2\) - небольшой ( геометрически ) истоковый повторитель, задающий подтягивающий ток с положительной шины питания. (Дело в том, что резистор занимает гораздо больше места на кристалле, и в микросхемотехнике повсеместно используются нагрузки в виде МОП транзисторов ). На схеме приведён альтернативный символ для \(Q_2\) , часто попадающийся в схемах. Напряжение переключения входного инвертора находится в диапазоне от 1 до 1.5 V и полностью соответствует древней спецификации на «входные уровни ТТЛ». Классический пример ИМС с таким входом - драйвер затвора TC4420 и его аналоги, которые работают от одного положительного питания \( V_{DD}\)=4..18 V . Причём такой вход спокойно воспринимает любое напряжение ВЫСОКОГО уровня вплоть до положительного питания, продолжая работать с нулевым входным током.

Рис. 12.56   Устройство n-МОП входа

21 Решение масштабируется вниз: SN75451/2/3/4 - линейка ТТЛ вентилей ( «И», «И-НЕ», «ИЛИ», «ИЛИ-НЕ» ) с открытым коллектором в 8-выводных корпусах, с током нагрузки до 300 mA и напряжением до +30 V . <-

22 Некоторые драйверы уже содержат внутри диод, другие информируют о параметрах пробоя используемого МОП транзистора, которые позволяют ему поглотить обратный выброс. [* Учитывайте, что паразитный диод в МОП транзисторе несравнимо слабее, чем открытый канал последнего, и не предназначен для работы в подобном режиме. Короче, не валяйте дурака, ставьте внешний диод ] . Например, для микросхемы ’6B595 указано, что каждый выход допускает 33 V и 30 mJ ( некоторые другие до 75 mJ ). Этого достаточно, чтобы управлять индуктивной энергией \( E \)=(1/2)\(LI^2\) , накопленной в катушке. Внимательно читайте справочные данные. <-

23 Как-то авторам пришлось ставить несколько таймеров Intermatic ST01C «Digital In-Wall Timers» для управления внешним освещением. Эти устройства были достаточно интеллектуальны, чтобы компенсировать сезонное изменение длительности светового дня, и спокойно переключали 15 A@120 Vac , используя единственную литиевую батарейку CR2032. Пришлось довольно долго ждать, пока они дали повод залезть внутрь. Там, конечно, обнаружилось поляризованное реле. <-

24 Справочные данные определяют «температурное сопротивление переходного режима» от кристалла к корпусу [* см. §9.4.1.A ] . Для указанного на схеме транзистора данная величина составляет около 0.5°C/W на миллисекундных временнЫх интервалах. Он хорош для 18 W (max) рассеиваемой мощности. Тема развивается в ##§X3.13. <-

25 Префикс 2N’ обозначает выводной корпус TO-92. Для поверхностных моделей обозначение превратится в MMBT4401 с кучей суффиксов, специфицирующих конкретный корпус ( SOT-23, SOT-323/SC70, SOT-523, SOT-723 ). <-

26 В сильноточных тиристорах ненулевое прямое падение приводит к сильному тепловыделению и требует мощного радиатора. Например, HD60125 на 125 A имеет прямое падение 1.7 V и рассеивает более 200 W при полной нагрузке. Это очень отрезвляет: даже весьма привлекательное отсутствие движущихся частей в полупроводниковых приборах на таком фоне может привести к мысли, что механические реле не так уж плохи. <-

27 Параметры предложенной схемы зависят от точности величины \( V_{BE}\) , а этот потенциал важен, т.к. ток короткого замыкания устанавливается разницей между текущим напряжением \( V_{BE}\) и уровнем 470 mV , который снимается делителем \(R_3R_4\) с закороченного выхода. <-

28 Внимание : список интеллектуальных ключей верхнего плеча пестрит экземплярами, снятыми с производства. Это живой конкурентный рынок ( речь в первую очередь об автомобильном производстве ) и новые компоненты с улучшенными параметрами ( и ценами ) появляются постоянно. В табл. 12.5 дан снимок по состоянию на 2015 год, и по мере выбывания участников придётся подбирать похожие компоненты среди новых. <-

29 Или более 300 альтернативных вариантов семи компаний на складе DigiKey. <-

30 «Она не просто вполне мёртвая, она мёртвая с наилучшими намерениями». Заключение Коронёра в «Волшебнике из страны Оз». <-

Previous part:

Next part: