Шапка

3.5 Мощные МОП транзисторы (III)

3.5.5 Сравнение МОП и биполярных транзисторов в качестве сильноточных ключей

Мощные МОП приборы - очень привлекательная альтернатива мощным биполярным почти во всех направлениях использования. Они сравнимы по цене, проще в управлении и не подвержены вторичному тепловому пробою, а, значит, уменьшению области безопасной работы ( SOA ), см. рис. 3.95 .

Надо учитывать, что при небольших напряжениях на стоке открытый МОП транзистор ведёт себя подобно небольшому сопротивлению ( \(R_{ON}\) ), вместо некоторого конечного напряжения насыщения \(V_{CE(SAT)}\) , как у биполярных собратьев. Это может быть преимуществом, потому что «напряжение насыщения» стремится к нулю при малых токах. Бытует мнение, что при высоких токах «насыщение» протекает не столь гладко, но исследования авторов показывают, что для таких заключений нет оснований. В сравнительной таблице ниже подобраны пары сравнимых npn и n-канальных транзисторов, отобранных по \(V_{CE(SAT)}\) и \(R_{DS(ON)}\) . Слаботочные МОП приборы сравнимы с «малосигнальными» npn , но в диапазонах 6...10 A и 0...100 V МОП транзисторы выглядят лучше. Отметим также, что для перевода мощных биполярных транзисторов в насыщение требуется очень большой ток базы - 10% и более от тока коллектора, т.е. величина порядка 1A ! Её можно сравнить с 10 V на затворе при нулевом токе у МОП транзистора. Отметим заодно, что высоковольтные модели ( скажем, с \(BV_{DS}\)>200 V ) обычно имеют большую величину \(R_{DS(ON)}\) с бОльшим температурным коэффициентом, чем у низковольтных типов. Для напряжений выше 300...400 V вместо МОП выгоднее применять IGBT транзисторы. В таблице указаны ёмкости, потому что МОП приборы традиционно имеют здесь большие цифры, чем биполярные с тем же рабочим током. В некоторых задачах, особенно если важна скорость переключения, за показатель качества можно взять произведение ёмкости на напряжение насыщения.

BJT-MOSFET-IGBT Comparison3

class part# ^sat Cr b (pF) price 25°C (V) 125°C (V) 60 V, 2N4401n 0.75 0.8 8 $0.06 0.5 A 2N7000V 0.6 0.95 25 $0.09 60 V, TIP42A N 1.5 1.7 50 $0.63 6A IRFZ34EV 0.25 0.43 50 $1.03 100 V, TIP142d 3.0 3.8 low $1.11 10A IRF540NV 0.44 1.0 40 $0.98 400 V, 2N6547 N 1.5 2.5 125 $2.89 10A FQA30N40V 1.4 3.2 60 $3.85 600 V, 10A STGP10NC60I 1.75 1.65 12 $0.86 (a) Ib=Ic/10, Vgs=10 V, except Ib=Ic/250 for Darlington. (b) Cob or Crss. (D) Darlington. (I) IGBT. (N) npn BJT. (V) vertical nMOS.

Следует помнить, что мощные полевые приборы можно использовать вместо биполярных в мощных линейных схемах, например, в звуковых усилителях и регуляторах напряжения ( регуляторы изучаются в Части _9 ). Мощные МОП транзисторы бывают и в p-канальном исполнении, но n-канальных моделей гораздо больше. p-канальные транзисторы выпускаются только под напряжения до 500 V ( есть несколько на 600 V ) и обычно дороже, причём одни параметры, например, \(V_{DS(MAX)}\) и \(I_{D(MAX)}\) сравнимы, а другие ( \(R_{ON}\) ) - хуже. Приведём спецификации комплементарных МОП транзисторов фирмы Fairchild в мощном корпусе TO220.

parameter n-channel FQP9N25 p-channel FQP9P25 ^max 250 V 250 V Imax 9.4 A 9.4 A RON(max) 0.42 Q 0.62 Q CrSS(typ) 15 pF 27 pF Ciss(typ) 540 pF 910 pF Gg(typ) 15.5 nC 29 nC Tjc(max) 1.39 °C/W 1.04 ° C/W Price (qty 1k) $0.74 $0.97

Отметим, что p-канальные модели, кристаллы которых больше при сравнимых цифрах \(I_{D(MAX)}\) , имеют также бОльшие межэлектродные ёмкости, заряд затвора, \(R_{ON}\) и цену. Они медленнее, и их крутизна ниже. Зато за счёт большего кристалла у p-канальных моделей ниже тепловое сопротивление ( §9.4.1.A ).

3.5.6 Некоторые примеры схем на мощных МОП транзисторах

Хватит теории! Разберём несколько схем с мощными МОП транзисторами.

3.5.6.A Базовые схемы мощных ключей

На рис. 3.106A - 3.106F показаны шесть способов использования МОП приборов для включения и выключения постоянного тока для питания внешних схем. Если батарейное устройство используется время от времени, можно использовать схему 3.106A для подачи питания на прожорливый микропроцессор только в момент проведения измерений. Здесь используется p-канальный ключ, затвор которого управляется от 1.5-вольтовой логики. Указанный на схеме транзистор имеет низкое пороговое напряжение и в частности интересен цифрой \(R_{ON}\)=17 mΩ (max) при \(V_{GS}\)=–1.5 V . Под обозначением «1.5V logic» подразумеваются микропотребляющие КМОП ИМС, остающиеся включёнными постоянно ( вы же помните, что КМОП логика имеет нулевой потребление в установившемся режиме? ).

Рис. 3.106 (A)   Схемы переключения постоянного напряжения на МОП транзисторах

Важный момент. В данной схеме следует специально побеспокоиться о корректной работе при низких напряжениях. Если под «питанием 1.5V» подразумевается щелочной элемент с напряжением ∼1.0 V в конце жизни, будет правильнее задействовать pnp транзистор, см. главу «Переключение низких напряжений: сравнение МОП и биполярных транзисторов» в Части X3 .

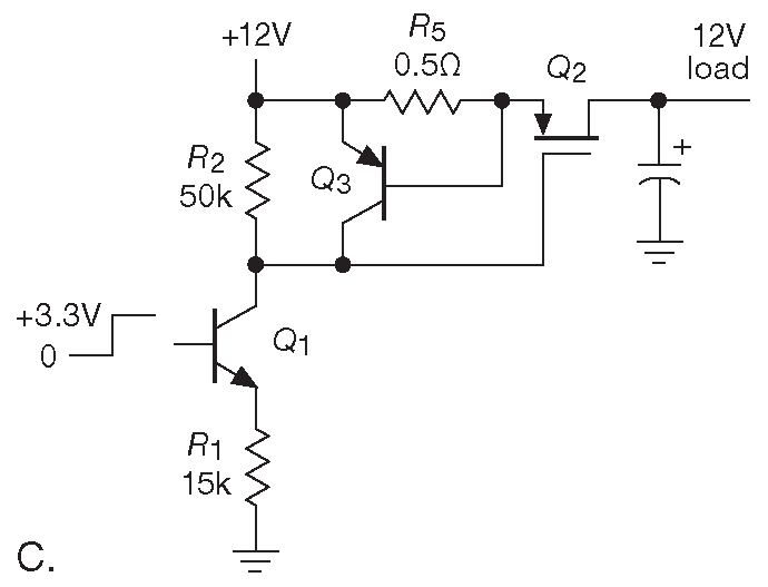
В схеме 3.106B переключается питание 12-вольтовой схемы, требующей существенного тока. Т.к. для управления используется 3-вольтовая логика, для создания управляющего сигнала для p-МОП ключа с амплитудой –8 V относительно +12 V используется маломощный npn транзистор. Отметим большой номинал резистора в коллекторе. Здесь такие цифры вполне уместны: затвор p-МОП транзистора ток не потребляет, притом даже, что управляет током 10 A , скорость же переключения здесь не важна.

Рис. 3.106 (B)   Схемы переключения постоянного напряжения на МОП транзисторах

Схема 3.106C - чуть переработанный вариант 3.106B . Добавлена цепь ограничения тока на pnp транзисторе. Это, безусловно, полезная вещь для любой мощной схемы, ведь случайно соскользнувший щуп осциллографа может натворить бед. Ограничение тока предотвратит и кратковременное закорачивание питания разряженным конденсатором фильтра. Разберитесь, как она работает.

Рис. 3.106 (C)   Схемы переключения постоянного напряжения на МОП транзисторах

Упражнение 3.16
Как работает схема защиты? На какой ток она рассчитана?

Интересная деталь. В схемах 3.106B и 3.106C можно было бы включить управляющий транзистор ключом , а не источником тока. Для этого надо убрать эмиттерный резистор и добавить токоограничивающий резистор в базу ( где-то 100 kΩ ). Но такая модификация порождает проблемы, если силовая шина, которую коммутирует схема, имеет более высокий потенциал, чем напряжение пробоя затвора силового ключа ( обычно ±20 V ). Кроме того, такое управление не даёт работать ограничителю тока в схеме 3.106C . Последняя проблема лечится вторым последовательным резистором между коллектором и 50 kΩ , номинал которого подобран под нужный управляющий потенциал. А исходный вариант с источником тока решает эти вопросы автоматически, позволяя использовать схему для переключения и +24 , и +48 V без каких-либо изменений в номиналах.

Упражнение 3.17
Имеется источник постоянного тока с мостовым выпрямителем сетевого напряжения 120 Vac . Нарисуйте вариант схемы 3.106C , с рабочим напряжением 155...175 V , который выдаёт импульс 0.5 A в цепочку из 38 белых светодиодов. Обоснуйте выбор \(R_1\) , \(R_2\) и отношения \(R_2/R_1\) . Подберите \(Q_1\) , \(Q_2\) и подсчитайте их рассеиваемую мощность. Используйте табл. 2.1 ( стр. 74 ) и таблицы в этой части.
Дополнительный вопрос . Рассчитайте нагрев \(Q_2\) в наихудшем режиме для импульса максимальной длительности 10 ms . Подсказка . Используйте график «температурного сопротивления для переходных режимов» из справочных данных.

У схемы 3.106C остаётся ещё один, с позволения, «недостаток» - слишком большая рассеиваемая мощность \(Q_2\) в аварийном режиме, например, при коротком замыкании в нагрузке. Грубое решение ( которое выбирается чаще, чем об этом говорят ) - взять транзистор помощнее и теплоотвод побольше, чтобы рассеять мощность \(P=V_{IN}I_{LIM}\) . Такое решение нормально работает при умеренных напряжениях и токах. Правильнее добавить в схему ограничитель с падающей характеристикой, см. рис. 12.45C ( стр. 824 ), но ещё лучше взять что-нибудь вроде проходного транзистора с внутренней защитой от перегрева [* см. LM317 ]   102 . Именно в этом состоит преимущество ИМС, использованной в схеме 3.106E .

Популярной альтернативой, как минимум для переключения низких напряжений, являются аналоговые ключи с низким значением \(R_{ON}\) ( рис. 3.106D ), см. табл. 3.3 ( стр. 176 ). Перечисленные там микросхемы работают при напряжениях от 1.1 до 4.5 V , а \(R_{ON}\) для наихудших условий подходит для токов до 100 mA . Предложение использовать аналоговый ключ на комплементарных МОП транзисторах может показаться странным, ведь нужно просто коммутировать однополярное питание, но такие ИМС недороги и решают все вопросы по управлению от логического сигнала, а значит, почему бы и нет?

Рис. 3.106 (D)   Схемы переключения постоянного напряжения на МОП транзисторах

В схеме 3.106E показан интересный вариант использования в схеме n-канального МОП ключа, который требует напряжения на затворе, большего, чем напряжение переключаемого источника, причём сразу вольт на десять. Можно взять микросхему «драйвера верхнего плеча», которая сделает нужную работу. Существует масса вариантов на самое разное быстродействие и рабочее напряжения, например, LM9061 с рис. 3.96F ( см. также §3.5.3 , §12.4.2 , §12.4.4 и табл. 12.5 на стр. 826 ). В схеме 3.106E сделан ещё один шаг: драйвер верхнего плеча уже содержит и n-канальный ключ. Внутренний сигнал управления получается с помощью вспомогательного генератора и схемы накачки заряда, подобной решению из §3.4.3.D . Данная конкретная микросхема предназначена для работы при низких напряжениях питания и содержит ограничитель тока вместе с защитой от перегрева.

Рис. 3.106 (E)   Схемы переключения постоянного напряжения на МОП транзисторах

Зачем вообще это всё, если можно использовать удобный в управлении p-канальный ключ? n-МОП транзистор в верхнем плече добавляет, конечно, сложностей, но зато имеет более высокие параметры и гораздо больший выбор моделей, поэтому данный вариант предпочтительнее.

Наконец, схема 3.106F показывает метод подачи отрицательного напряжения на нагрузку. Конфигурация напоминает вариант 3.106B , но теперь силовой ключ n-канальный, а pnp в схеме с общей базой преобразует сигналы логики с положительным питанием в вытекающий ток, создающий на \(R_2\) падение 10 V для управления затвором. В схему можно ( и нужно ) добавить цепь ограничения тока, подобную таковой на рис. 3.106C .

Рис. 3.106 (F)   Схемы переключения постоянного напряжения на МОП транзисторах

3.5.6.B Плавающие переключатели питания

Иногда бывает нужно переключать напряжение на нагрузке, «плавающей» относительно земли. Скажем, чтобы тестировать устойчивость резистора к ударной токовой нагрузке, контролируя ток в цепи земли [* см. §X1.2.6 . ] , или измерять параметры транзистора в импульсном режиме, чтобы избежать их изменения при нагреве [* см. рис. 3.22 ] . А может, требуется универсальный ключ с двумя плавающими терминалами, способный работать и на постоянном, и на переменном токе? Обычная схема, опирающаяся на земляной потенциал, как на рис. 3.106A - 3.106F здесь не подходит. На рис. 3.107A и 3.107B предложены два решения. Оба используют оптоизолятор ( §12.7 ) для передачи управляющих сигналов от схемы с опорной землёй к плавающему ключу.

В схеме 3.107A затворы двух встречно-последовательно включённых n-канальных транзисторов управляются симметричным повторителем. Сигнал в базе последнего создаётся фотогенераторной парой \(U_2\) . Оптопара состоит из набора фотоэлементов, которые вырабатывают напряжение ∼8 V , когда через светодиод течёт ток 10 mA ( см. рис. 12.91A и ##§X1.7 ) и некоторых дополнительных компонентов, улучшающих время выключения. Повторитель \(Q_1Q_2\) можно выкинуть, но при этом увеличится время переключения. Повторитель снижает величину действующей ёмкости затворов МОП ключей в бета раз, поэтому типовое время переключения ( для типовых же \(Q_3\) и \(Q_4\) ) ограничивается внутренними задержками в оптопаре и составляет примерно 200 μs .

Рис. 3.107 (A)   Плавающие ключи на МОП транзисторах. Двуполярный, без защиты

Повторитель \(Q_1Q_2\) требует плавающего источника питания. В данном качестве выступает фотогенераторная оптопара \(U_1\) , которая не обязана быть достаточно быстрой ( предполагается, что речь не идёт о постоянном переключении нагрузки с высокой частотой ). Задачей \(U_1\) является поддержание рабочего потенциала ∼8 V на \(C_1\) . Её можно заменить батареей «9V». Батарея даёт гораздо больше тока, чем жалкие 20 μA на выходе \(U_1\) . Но батарею придётся менять время от времени ( щелочной элемент «9V» тип «1604» имеет ёмкость 500 mAh и срок хранения 5 лет ). Ключ может работать с напряжением любой полярности. В замкнутом состоянии сопротивление каналов \(R_{ON}\) транзисторов \(Q_3Q_4\) суммируется, а паразитные диоды включаются только в момент выключения или при очень больших токах. Отметим, что защиты у ключа нет.

Схема 3.107B исправляет недостаток предыдущего решения за счёт интегрального ключа со встроенной защитой BTS555. Теперь питание ( 15 μA ожидание, 1 mA активный режим ) обеспечивает батарея «9V». Ключ имеет защиту от всех мыслимых неприятностей. Скорость переключения сравнима со схемой 3.107A ( 300 μs ВКЛ., 100 μs ВЫКЛ. ), а ток может достигать 100 A . Зато напряжение на терминалах ограничено 34 V . См. §12.4.4 и табл. 12.5 ( стр. 826 ), где можно узнать подробности или подобрать замену.

Рис. 3.107 (B)   Плавающие ключи на МОП транзисторах. Однополярный, с защитой, но ограниченный по напряжению

Возвратимся к рис. 3.107A . Какие параметры можно ожидать с массовыми n-канальными транзисторами? В табл. 3.5 ( стр. 206 ) есть список возможных кандидатов на все возможные напряжения, составленный из нескольких тысяч претендентов 103   104 .

Совершенно очевидны несколько тенденций.

  1. Есть чёткий выбор - \(R_{ON}\) или рабочее напряжение. Для указанных в таблице транзисторов сопротивление открытого канала различается в диапазоне 100'000:1 , а рабочее напряжение, как 100:1 .
  2. Кроме того, приходится и деньги платить. Экземпляр с рабочим напряжением 4.5 kV обойдётся в $22.
  3. Сильноточные транзисторы имеют большую выходную ёмкость ( именно её можно видеть на выходных терминалах в выключенном состоянии ). Это верно даже для отобранных в таблицу вариантов, хотя для них вычислялся коэффициент качества \(R_{ON}×C_{OSS}\) . Сильноточные транзисторы имеют также большую ёмкость затвора, а значит, и заряд, который влияет на скорость переключения.
  4. Многие важные данные в таблице отсутствуют ! Дополнительные сведения придётся смотреть в справочных данных на конкретный компонент. К таковым относятся: тепловое сопротивление, импульсный ток, энергия импульса, заряд затвора и т.п. В таблицах указаны только наиболее значимые параметры, а схему придётся считать по расширенной спецификации из паспорта. Например, термин «максимальный импульсный ток» предполагает длительность импульса чуть меньшую, чем можно получить в схемах 3.107A и 3.107B , а \(R_{ON}\) специфицируется при 10 V на затворе, которые там взять негде.

Завершим разбор примеров оценкой скоростных параметров схемы 3.107A . Предположим, что требуется переключать 600 V и возьмём транзистор FCP22N60N из самой середины списка. Он сочетает хорошее сопротивление канала, ёмкость и цену ( около $5 в партии 100 шт.). Для оценки скорости нужен заряд затвора ( \(Q_{GS}+Q_{GD}\) ). Согласно с табличными данными его величина равна 25 nC . Именно эту величину должен обеспечить изолирующий драйвер \(U_2\) , усиленный в \(β\) раз повторителем \(Q_1Q_2\) . Из графика “Typical Response Time” для \(U_2\) выясняется, что ток составляет примерно 3 μA . Если предположить, что \(Q_1\) и \(Q_2\) отсутствуют, и \(U_2\) управляет ключами непосредственно, время переключения составит \(t≈Q_{GATE}/I_{U2}\) или 8.3 ms . С повторителем время уменьшается в бета раз и для типичного значения \(β\)≈200 составит 40 μs 105 .

Но не торопитесь. Если ещё заглянуть в справочные данные \(U_2\) , то можно обнаружить, что в наихудшем случае время её включения составит 100 μs , а выключения - 350 μs даже с небольшой емкостной нагрузкой. Именно эти цифры определяют параметры схемы 3.107A , независимо от используемых ключей ( но с повторителем \(Q_1Q_2\) ). Если скорость переключения не волнует, схему можно упростить, отказавшись от повторителя и плавающего источника для него.

Если же наоборот требуется быстрое переключение, можно подобрать какой-либо из интегральных драйверов верхнего плеча, например, взять что-нибудь из линейки высоковольтных драйверов фирмы International Rectifier. Такие ИМС выполнены на высоковольтных транзисторах и могут транслировать сигнал управления вверх на 600 V . Время переключения от 100 ns до 1 μs . Основное место использования - мостовые широтно-импульсные драйвера и другие схемы, непрерывно меняющие состояние. ИМС используют внутреннюю схему накачки заряда, чтобы поднять сигнал на затворе относительно переключаемого напряжения, но для этих целей можно использовать обычную батарею «9V», как это сделано здесь. См. Часть X3 , табл. «Высоковольтные полумостовые драйвера» и главу «Переключение больших напряжений» в Части X9 .

Table 3.5 MOSFET switch candidatesa

Part # BVDs (V) 1 b 'D(max) 2RonG P Coss (pF) pulse (A) cont (A) IXTT02N450$$ 4500 0.6 0.2 960 19 IXTH02N250$ 2500 0.6 0.2 770 9 STW4N150 1500 12 2 10 120 IXTP3N120 1200 12 3 6.5 100 IXFH16N120P$ 1200 35 10 1.7 390 IRFBG20 1000 5.6 1 16 52 IRFBG30 1000 12 2 8 140 IXFH12N100$ 1000 48 5 2 320 IPP60R520CP 650 17 4 1 32 FCP22N60N 600 66 12 0.28 76 FCH47N60N$ 600 140 30 0.1 200 IRF640N 200 72 12 0.24 190 FQP50N06L 60 210 25 0.08d 450 IRLB3034 40 1400 125 0.003e 2000 FDP8860 30 1800 100 0.004d 1700 Notes: (a) all are in TO-220 or TO-247 pkgs. (b) italics designate maximum pulsed drain current, for pulse width specified in the part’s datasheet (e.g., 80ps); boldface designates maximum continuous drain current at 7J=70°C. (c) at Vgs=10V, unless marked otherwise. (d) at PGS=5V. (e) at PGS=4.5V. (t) typ. ($) not inexpensive. ($$) expensive.

Ещё один класс интегральных схем, прямо предназначенных для такого рода задач, является серия ACPL-300 «оптоизоляторов для управления затвором» фирмы Avago. Они включают оптопару и симметричный повторитель. Скажем, ACPL-W343 может выдать/принять ток 3A (min) с временами нарастания/спада 40 ns ( на нагрузке из последовательно включённого сопротивления 10 Ω и конденсатора 25 nF ), а напряжение изоляции доходит до 2 kV . Для ИМС нужен изолированный источник питания выходного каскада на 15...30 V 106 с развязочным конденсатором ( токи-то импульсные ) во включении, напоминающем рис. 3.107B . Ток холостого хода 2 mA , поэтому от двух батарей «9V» схема проживёт 200 часов. В §12.7.3 и на рис. 12.87 можно найти дополнительные материалы и схемные решения.

3.5.6.C Примеры необычных ключевых схем

Ночное освещение

На рис. 3.108A показана простая переключательная схема, использующая преимущества высокого входного импеданса МОП транзистора. Она автоматически включает внешнее освещение после захода солнца. Фоторезистор имеет низкое сопротивление при солнечном свете и высокое в темноте. Из него можно сделать одно плечо делителя, подключённого средней точкой прямо к затвору, т.к. на постоянном токе нагрузки нет. Свет зажигается, когда напряжение на затворе, а значит, и ток стока, достигает уровня срабатывания реле. Схема не отличается ни точностью, ни стабильностью, но фоторезистор увеличивает в темноте своё сопротивление столь заметно ( нормальный диапазон 10 kΩ...10 MΩ ), что итоговые параметры схемы вполне приемлемы. Отметим, что МОП транзистор может рассеивать некоторую мощность в переходном режиме, потому что работает в линейной области, но так как переключает он всего лишь реле, а не саму нагрузку, беспокоиться не о чем. Недостаточная точность означает, что свет может включаться на несколько минут раньше или позже, что обычно проблемой не является. Зато стоит обратить внимание на работу реле, которому не особо нравится недостаточное управляющее напряжение. Катушка при этом сжимает контакты недостаточно сильно, что будет сокращать их жизнь, см. дискуссию в Части X9 .

Рис. 3.108 (A)   Силовой ключ, управляемый уровнем освещённости

Означенные проблемы отсутствуют в схеме 3.108B , где два МОП каскада имеют гораздо большее усиление, дополненное большой положительной обратной связью через пару резисторов 10 MΩ . Положительная обратная связь добавляет в схему гистерезис, который заставляет её резко перебрасываться при достижении порогового уровня.

Рис. 3.108 (B)   Силовой ключ, управляемый уровнем освещённости [* лампа просто загляденье ]

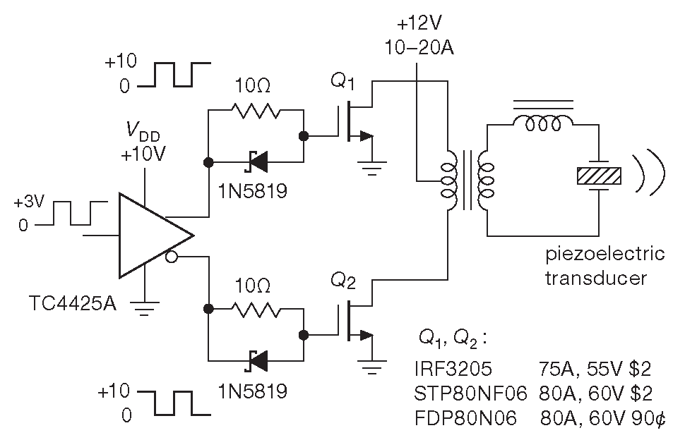
Мощный драйвер для пьезоизлучателя

На рис. 3.109 показана рабочая схема 200-ваттного усилителя для подводного пьезоэлектрического излучателя на частоту 200 kHz . В ней используется два мощных n-канальных транзистора, попеременно активирующие первичную обмотку высокочастотного трансформатора. Катушка индуктивности во вторичной цепи резонирует с ёмкостью пьезокристалла, поднимая потенциал на нём до нескольких киловольт. TC4425A - удобный «3-амперный скоростной драйвер затвора». Он похож на TC4420 с рис. 3.97 . Управляется таким же логическим уровнем ( 0V=НИЗКИЙ, ≥2.4 V=ВЫСОКИЙ ), создаёт на нагрузке перепад 0...\(V_{DD}\) на выходе и имеет парафазные выходы, см. табл. 3.8 ( стр. 218 ). ИМС должна передавливать емкостную нагрузку, т.к. транзистору требуется переключаться за доли микросекунды. Диоды, стоящие параллельно резисторам в затворах, ускоряют выключение, не допуская перекрытия режимов проводимости силовых транзисторов.

Рис. 3.109   Драйвер пьезоизлучателя на МОП транзисторах

3.5.7 IGBT и прочие мощные полупроводники

Современные МОП транзисторы - универсальные приборы, пригодные и для работы в ключевом режиме ( например, в схемах управления питанием постоянного тока или в преобразователях dc-dc ), и для работы в линейном ( например, в звуковых усилителях ). Но у них есть как некоторые недостатки, так и кое-какие интересные альтернативы.

3.5.7.A Биполярные транзисторы с изолированным затвором

IGBT - интересный гибрид из МОП и биполярного транзистора. Проще всего описать его, как интегральную взаимодополняющую структуру, подобную схеме Шиклай, из входного МОП и выходного биполярного транзистора ( рис. 3.110 ). Конструкция сочетает входные параметры МОП приборов ( нулевой входной ток ) и выходные характеристики мощных биполярных, но здесь следует заметить, что напряжение насыщения имеет вполне конкретное минимальное значение \(V_{BE}\) . В отличие от чистых МОП вариантов IGBT не имеют обратного паразитного диода, и индуктивный «звон» ( или ему подобные явления ) легко может превысить напряжение обратного пробоя. Поэтому защитный «антипараллельный» диод в IGBT часто ставят принудительно 107 .

Рис. 3.110   Схемный символ IGBT транзистора и его упрощённая внутренняя схема с «антипараллельным» диодом.

Практически все IGBT имеют только nМОП-pnp полярность, т.е. относятся к n-канальным приборам 108 . Обычно это мощные высоковольтные транзисторы, упакованные в корпуса TO-220, TO-247, D2PAK, SMD-220 и т.п., имеют рабочее напряжение до 1200 V , а ток до 100 A . Если требуется больше тока, можно подобрать что-нибудь среди мощных сборок с токами до 1000 A .

IGBT превосходны в области переключения высоких напряжений, потому что высоковольтные МОП транзисторы имеют чрезмерные величины \(R_{ON}\) . Эмпирическое правило: \(R_{ON}\) увеличивается как квадрат рабочего напряжения 109 . Сравним, например, два мощных транзистора фирмы International Rectifier и биполярный прибор с близкими параметрами.

Type MOSFET IGBT BJT IRFPG50 IRG4PH50S TT2202 Vmax 1000 V 1200V 1500V ^max dc 6.1 A 57A 10 A pulse 24A 114 A 25 A ron (typ) 25°C 1.5 Q - - 150°C 4 Q - - Von (typ, 15 A) 25°C 23 V 1.2V 1 V (@8 A) 150°C 60 V 1.2V 1 V (@8 A)

Эти приборы имеют сравнимые цены ( около $5 ) и одинаковые корпуса ( TO-247 ). У них очень близки входные параметры ( входная ёмкость 2.5 nF и 3.6nF ). Напряжение насыщения \(V_{ON}\) указано для одинакового переключаемого тока 15 A и полного входного напряжения \(V_{in}\)=+15 V . Очевидно, IGBT выигрывает на больших напряжениях и токах 110 . Если сравнивать с биполярным транзистором, то IGBT имеет высокий статический импеданс, хотя и демонстрирует его катастрофическую просадку в момент переключения ( см. §3.5.4.B ). У биполярного транзистора меньше напряжение насыщения ( у IGBT \(V_{ON}\) не ниже \(V_{BE}\) ) и ниже уровень управляющего напряжения ( см. графики в Части X3 в главе «Мощные транзисторы для линейных усилителей» ), но высокий статический ток управления. Ситуация с током управления усугубляется по мере увеличения тока коллектора. Наконец, из-за накопления заряда в области базы насыщенные биполярные приборы медленнее выключаются.

Очень высокие напряжения и токи, при которых работают IGBT, требуют цепей защиты, т.к. короткое замыкание в 50-амперной нагрузке при переключении питания 1000 V вызовет возникновение источника тепла мощностью 50 kW (!), которое разрушит транзистор за считанные миллисекунды. Обычный приём заключается в выключении прибора, если \(V_{CE}\) не успевает снизиться до нескольких вольт через 5 μs после подачи управляющего напряжения ( см. рис. 12.87B ). Все три описанные технологии мощных транзисторов встретятся ещё раз в Части X3 .

3.5.7.B Тиристоры

Для переключения и в самом деле больших мощностей ( килоамперы и киловольты ) используются тиристоры . В их число входят однополярные «управляемые кремниевые выпрямители» ( SCR ) и двунаправленные «триаки» ( симисторы ). Эти трёхвыводные приборы работают несколько иначе, нежели транзисторы. Однажды переведённые в состояние проводимости слабым током ( несколько миллиампер ), приложенным к управляющему электроду ( затвору ) тиристор остаётся в проводящем состоянии, пока ток нагрузки, текущий от анода к катоду не снизится до нуля [* до уровня ниже «тока удержания», который очень мал ( миллиамперы ), но не нулевой ] . Тиристоры активно используются в схемах управления яркостью ламп – «диммерах» , где переключаются в проводящее состояние на некоторую часть полупериода сетевого напряжения, т.е. управление происходит за счёт изменения угла проводимости [* см. рис. 9.50_1 ] .

Тиристоры работают с токами, начиная с 1A и до многих килоампер, а рабочие напряжения лежат в диапазоне от 50 V и до киловольт. Выпускаются они в транзисторных корпусах, в виде мощных сборок и в форме устрашающего вида «хоккейных шайб», допускающих переключения мегаваттных мощностей. Это и в самом деле мощные приборы, которые могут покалечить, будучи уроненными на ногу.

102 Вместо этого n-канальным ключом переключается отрицательная шина. Здесь можно использовать модель со встроенной защитой, см. табл. 12.4   ( стр. 825 ).   <-

103 Сегодня с утра поиск на DigiKey дал 20330 типов МОП транзисторов, у Mouser 11662 и у Newark 4607. Это на самом деле завышенные цифры, потому что одинаковые транзисторы в разных корпусах считаются раздельно. Но общая картина ясна. <-

104 См. таблицы в этой части и материал Части X3 , если нужны дополнительные варианты. <-

105 Если посмотреть на драйвера для МОП транзисторов в табл. 3.8 ( стр. 218 ), можно обнаружить среди них ZXGD3002-04. Это просто пара npn + pnp транзисторов с очень большим усилением в корпусе SOT23-6. Они хорошо встанут на место \(Q_1Q_2\) . <-

106 Что несколько больше, чем рабочий потенциал затвора МОП транзистора ( ИМС рассчитана на IGBT ), но можно найти вариант с меньшими напряжениями питания, например, HCPL-3180 или PS9506 фирмы Renesas. Оба работают от 10 V минимум. <-

107 Есть модели с диодом, есть без него. На наличие диода может указывать суффикс «-D» в обозначении. <-

108 Единственная серия p-канальных IGBT, известная авторам, - серия GT20D200 фирмы Toshiba. <-

109 В литературе можно найти показатели степени от 1.6 до 2.5 . Нижняя цифра, похоже, чуть точнее, см. графики в Части X3 . <-

110 По сравнению с МОП приборами у IGBT достаточно стабильна и высока крутизна. Данное положение характерно для IGBT с рабочими напряжениями 200 V и выше. См. также сравнительную таблицу в §3.5.5 . <-

Previous part:

Next part: