Шапка

12.7 Оптоизоляторы и оптореле

Светодиод в паре с близлежащим фотодиодом образует очень полезное устройство, известное как оптопара или оптоизолятор ( рис. 12.84 ). Основой устройства является способность передавать сигнал между схемами, не имеющими общей земли. Гальваническая изоляция - хороший способ борьбы с «контурами земли» [* см. §8.16.2 ] при работе с удалённой нагрузкой. Такая изоляция необходима в устройствах, содержащих внутри сетевое переменное напряжение. Например, требуется управлять нагревателем от цифрового сигнала с микропроцессора. В таком случае удобнее будет взять твердотельное реле, состоящее из светодиода на входе и симистора на выходе. Большая часть сетевых блоков питания ( в компьютерах, телекоммуникационном оборудовании и т.д. ) используют оптоизоляторы в изолированной петле обратной связи ( см. рис. 9.83 и §9.8 ). В том же направлении мыслят разработчики высоковольтных источников. Там оптоизолятор используется для передачи сигнала в схему, висящую на высоковольтном конце.

Рис. 12.84   Оптоэлектроника: изоляторы и датчики. Пять микросхем слева - оптоизоляторы. Они содержат пару светодиод-фотодиод, а в некоторых случаях предоставляют в довесок к ним логический выход и даже логический вход. Хорошо работают до разницы потенциалов несколько киловольт. Рядом лежит цилиндрический компонент, гарантирующий изоляцию до 10 kV ( а удлинённая версия на рис. 12.71 - до 50 kV ). Овальный в сечении тёмный предмет и металлический корпус над ним - фоторезистивные элементы на основе CdS, аналогичные по действию с датчиками на рис. 12.80 . Длинная микросхема без промежуточных ножек в центре - ISO150 - цифровой изолятор с емкостной связью. Эта многоножка чужая здесь, но выглядит симпатично. Три предмета с промежутками посередине справа - позиционные датчики, работающие на прерывание луча. Похожий предмет, но без зазора, - сенсор, работающий на отражение. На отражение работает и сканер штрих-кодов - металлический цилиндр с линзой на крышке. Наконец, в центре сзади - панельный оптический энкодер, выдающий 120 квадратурных циклов за оборот

Оптоизоляторы могут быть полезны и в менее экзотических ситуациях. Ключ с оптоизоляцией позволяет переключать сигналы без инжекции заряда ( здесь не учитываются наводки от субпикофарадной ёмкости между входной и выходной цепью ). Такой ключ удобно использовать в схемах выборки-хранения или интеграторах. Изоляторы избавят от проблем при подключении к промышленной токовой петле и т.д. Наконец, изоляторы находят применение в прецизионных слаботочных схемах. Скажем, получить даже с 16-разрядного АЦП полный динамический диапазон достаточно сложно, т.к. выходные цифровые сигналы ( и шум в источнике питания, к которому подключается цифровая часть АЦП ) возвращается на вход. Отгородиться от «городского шума» можно отделив сигналы цифровой части оптоизолятором. Такие устройства допускают разницу потенциалов 2500 Vrms , а сопротивление изоляции между входом и выходом составляет \(10\space^{12}\) Ω .

Существует множество разновидностей оптоизоляторов, форма и параметры которых сильно зависят от области применения. Все они собраны в семь категорий, снабжённых примерами наиболее популярных ( или самых интересных ) выпускающихся в настоящее время компонентов. Список категорий может показаться спорным, но он вполне рабочий: I - фототранзистор на выходе; II - логический выход; III - драйвер затвора; IV - аналоговый выход; V - твердотельное реле с транзистором на выходе; VI - твердотельное реле с тиристором или симистором на выходе; и, наконец, VII - оптопара со входом по переменному току.

12.7.1 Группа I: оптопары с фототранзистором на выходе

На рис. 12.85 показаны возможные варианты оптопар с биполярным транзистором на выходе. Они предназначены в основном для разделения цифровых схем, хотя конфигурация 12.85C даёт на выходе сигнал, близкий к линейному ( см. рис. 12.88 и 12.89 ). Самый первый и самый простой оптоизолятор 4N35 состоит из пары светодиод - фототранзистор с коэффициентом передачи тока ( CTR ) вход - выход не менее 40% и неторопливое выключение \( t_{OFF}\) =5 μs с нагрузкой 100 Ω . Схема 12.85A показывает, как использовать 4N35. Логический выход и подтягивающий резистор задают ток 8 mA через светодиод, а достаточно большой резистор на выходе гарантирует напряжение насыщения в требуемых стандартом границах [* резистор большой - ток маленький, падение на транзисторе тоже небольшое ] . Отметим, что триггер Шмитта здесь - вещь вполне уместная, т.к. «фронты» переключения пологие. Выпускаются оптопары с CTR ≥ 100% , например, массовый CNY17-4 имеет CTR 160%(min), плюс можно взять пару с фото-Дарлингтоном, он они ещё медленнее. Чтобы увеличить скорость производители разделяют фотодиод и транзистор. Так выполнены 6N136 и 6N139 ( транзистор и «Дарлингтон» на выходе соответственно ). Если есть доступ к выводу базы, то можно чуть увеличить скорость, добавив резистор между базой и эмиттером ( рис. 12.85B,F ). Но таком включении появляется пороговый эффект ( его можно видеть на графике 12.85F рядом со схемой. Транзистор будет закрыт до тех пор, пока увеличивающийся ток фотодиода не создаст на резисторе потенциал \( V_{BE}\) . Для цифровых схем это полезное свойство, а для аналоговых - крайне нежелательная нелинейность.

Рис. 12.85   Оптопары I: с фототранзистором на выходе. Отмеченные жирным начертанием компоненты относятся к массовому сегменту. Они дёшевы и выпускаются повсеместно, но не всегда имеют лучшие параметры

12.7.2 Группа II: оптопары с логическим выходом

Описанные оптопары хороши, но несколько раздражают необходимостью обвязки из дискретных компонентов и на входе, и на выходе. Более того, требуемый светодиоду ток может превышать возможности некоторых логических семейств, а пассивная подтяжка на выходе замедляет переключение и ухудшает помехоустойчивость. Эти недостатки были исправлены в «логических» оптопарах. ИМС 6N137 и её последователи ( рис. 12.86A и 12.86B ) прошла только полпути, оставив голый светодиод на входе, но включив буферную логику на выходе. Вход по-прежнему нуждается в токе ( по спецификации переключение гарантируют 6.3 mA ). Тем не менее, на выходе чистый логический сигнал, пусть даже и с открытым коллектором, и скорость 10 Mb/s . Обратите внимание, выходная сторона требует питания +5V . В списке есть микросхемы со сниженным током светодиода, среди которых классические H11L1 и H11N1, получившие имена ещё при General Electric - первопроходце оптоэлектронного направления и счастливо обретшие популярность в возрасте «давно за 30». К сожалению слаботочные и быстродействующие варианты стОят достаточно дорого.

Рис. 12.86 (A)   Оптопары II: с логическим выходом

Уж коли есть логический выход, то почему бы не дать пользователю активную подтяжку? И в самом деле! Такова конфигурация 12.86B . Она во всём чуть лучше предыдущей: чуть быстрее, чуть сильнее защищает от изменения потенциалов на разных сторонах оптического барьера, у некоторых экземпляров есть третье состояние выхода. Цена тоже «улучшена».

Рис. 12.86 (B)   Оптопары II: с логическим выходом

Изоляторы 12.86C переносят пользователя в землю обетованную ( но там и недвижимость дороже ). Теперь на входе тоже логический уровень, а на выходе активная подтяжка. Но, раз логические схемы есть и на входе и на выходе, то обе стороны нуждаются в питающем напряжении. Некоторые варианты ( см. ACPL-772L ) допускают и +3 , и +5V на любом конце и в любых сочетаниях. Кроме того, они весьма быстрые - до 50 Mb/s .

Рис. 12.86 (C)   Оптопары II: с логическим выходом

В списке присутствуют три изолятора, выполняющие те же функции, но базирующиеся на емкостной или трансформаторной технологии, вместо света. Скорость их чуть выше, но есть особенность. Упомянутые технологии обеспечивают связь по переменному току , выдавая короткие импульсы для изменения состояния на другой стороне барьера. Речь идёт о том, что эти технологии не являются «корректными на постоянном токе», могут выдавать сигнал с артефактами, например, затягивать фронты тактового сигнала, или требовать обязательной процедуры инициализации, чтобы привести противоположную сторону в известное состояние.

12.7.3 Группа III: драйвера затвора с оптоизоляцией

Изоляционный барьер позволяет сделать выход плавающим относительно входа на величину пробивного напряжения, измеряемого киловольтами. Есть ещё одно ограничение - максимальная скорость изменения разницы потенциалов на двух сторонах изоляционного барьера . Оно измеряется в киловольтах на микросекунду. У вас уже готов вопрос, что же это за нагрузка такая, меняющая потенциал с такой скоростью и на такую величину?! А что вы скажете о МОП или IGBT транзисторе верхнего плеча, который может переключать очень высокие потенциалы ( см. §3.5.7 )? Т.е. имеется каскад на двух транзисторах, переключающий выход между шинами земли и высокого напряжения ( см. рис. 9.73C , 9.73D и ##§X9.10 ), а требуется изолятор, который сможет передать +10 V поверх потенциала истока или эмиттера транзистора верхнего плеча. Такой транзистор включается как n-канальный повторитель, т.е. всё время «летает» вмести с выходным сигналом [* , привязанный к выходу за эмиттер ] .

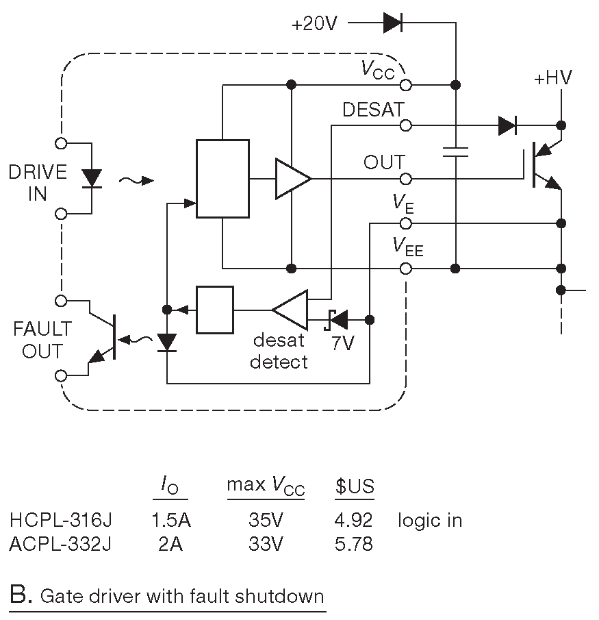
На рис. 12.87 показана примерная схемотехника драйвера затвора с оптоизоляцией. По блок-схеме его можно ошибочно принять за простой логический изолятор, но на выходе стоит мощный симметричный драйвер затвор, который может отдавать /принимать ампер и более, работая с напряжением до 30 V . Когда выход изолятора находится в ВЫСОКОМ состоянии, он включает выходной IGBT, который любезно взлетает вверх к положительному источнику питания с потенциалом киловольт и более, прихватывая драйвер затвора с собой. Вот поэтому от изолированного драйвера одновременно требуется высокая электрическая прочность барьера и устойчивость к синфазным наводкам .

Рис. 12.87   Оптопары III: изолированные драйвера затвора

Кстати, источник питания выходной части +20 V взлетает на те же киловольты вверх, что и выход драйвера. Это, казалось бы, создаёт серьёзные проблемы, но здесь есть отличное решение. Известно, что выход переключается между +HV и землёй. Если подать на вывод «Vcc» драйвера через высоковольтный диод напряжение с обычного источника +20 V относительно земли, как показано на рис. 12.87A , то ток через диод будет заряжать накопительный конденсатор, когда выход находится в НИЗКОМ состоянии. Ёмкость должна быть достаточной, чтобы обеспечить питанием схему в промежутках с ВЫСОКИМ уровнем на выходе. Задача совсем не сложна, т.к. ток холостого хода драйвера не превышает нескольких миллиампер. Это так называемая схема «накачки на горячей стороне» , иногда называемая «вольтодобавкой по питанию» . Изолированные драйверы в равной мере подходят и для управления нижним плечом. В этом случае диод последовательно с питающей линией не нужен.

Переключение высоких потенциалов чрезвычайно опасное занятие и совершенно не подходит для скучающей публики: короткое замыкание мгновенно испаряет детали и компоненты. [* Имейте в виду, это взрывной процесс, и расплавленные остатки источника неисправности, как и случайных кремниевых свидетелей, летят во все стороны. Если кожи не жалко, то ЗАЩИЩАЙТЕ ГЛАЗА! Даже, если у вас их несколько ] . Требуется схемная защита от таких «сбоев», и схема ограничения тока подойдёт. Но даже с защитой МОП и IGBT транзисторы выгорают, потому что получают полный размах напряжения одновременно с током ограничения. В данном случае требуется отслеживать факт активации затвора IGBT, сопровождающийся отсутствием состояния насыщения. К счастью, уже выпускаются драйверы затвора с обнаружением состояния «отсутствие насыщения» ( см. рис. 12.87B ). Внутренняя схема замеряет падение на IGBT и выключает его в случае отсутствия насыщения 43 . Информация о событии отправляется через изоляционный барьер на управляющую сторону, как показано на рисунке.

12.7.4 Группа IV: оптопары для аналоговых сигналов

До настоящего момента рассматривалось использование оптоизоляторов только в переключаемых цепях, где линейность не важна. Но иногда требуется изолировать аналоговые сигналы. Один из методов - использование пары преобразователей, конвертирующих аналоговый сигнал в цифровую форму, изоляция с помощью логических оптопар и обратного преобразования из цифры в аналог. Но существуют аналоговые изоляторы, прямо для таких целей предназначенные.

Классическая схема H11F1 ( рис. 12.88A ) ( опять разработка GE, на этот раз из 1979 года ) является полевым транзистором с оптическим управлением ( правда утверждать, что внутри именно такая начинка, авторы не готовы ). Светодиод в такой роли действует аналогично прилагаемому к затвору потенциалу: увеличение тока через него увеличивает ток насыщения транзистора ( т.е. ток канала, напряжение на котором превышает несколько десятых вольта ). При токе светодиода 25 mA ток канала достигает 1 mA . Отметим, что выход полностью симметричен и работает до ±30 V на терминалах. И так же, как с обычным полевым транзистором, для сигналов небольшой амплитуды канал выглядит почти как резистор. Таким образом, ток светодиода устанавливает величину \(R_{ON}\) , которая меняется от >300 MΩ ( в отсутствие тока светодиода ) и до 100 Ω ( при токе 16 mA ). Вновь отметим, что это симметричное относительно земли свойство и линейное вблизи нуля, но, судя по графику на рис. 12.88A , за границами ±50 mV линейность не гарантируется.

Рис. 12.88 (A)   Оптопары IV: изоляторы аналоговых сигналов

Настоящую линейность можно получить, используя фоторезистивную пару ( рис. 12.88B ), которая представляет собой резистор из CdS, освещаемый светодиодом. Прибор получается медленный и с эффектом памяти, зато с линейностью всё очень хорошо ∼0.01% для сигнала до ±1V 44 . Из такой оптопары можно сделать отличный ограничитель амплитуды для мостового генератора Вина, с малыми искажениями, как на схеме 7.22 .

Рис. 12.88 (B)   Оптопары IV: изоляторы аналоговых сигналов

Есть небольшая группа «видео изоляторов», которые эксплуатируют естественную линейную зависимость яркости светодиода от прямого тока ( исключая начальный участок характеристики ) и хорошую линейность выхода фотодиода от освещённости. На рис. 12.88C показан пример, для которого заявляется полоса 17 MHz при использовании схемной конфигурации 12.89 . Другим путём увеличения линейности является использование согласованной пары фотодиодов с общим светодиодом. Один из фотодиодов используется для замыкания обратной связи на передающей стороне ( рис. 12.90 ). Фотодиод на другой стороне барьера будет линеен в той степени, в которой согласована пара. Компоненты, перечисленные на рис. 12.88D , достигают в такой конфигурации линейности 0.01% .

Рис. 12.88 (C) (D)   Оптопары IV: изоляторы аналоговых сигналов

Рис. 12.89   Использование «изолятора видеосигнала» HCPL-4562. Справочные данные рекомендуют трансрезистивную конфигурацию ( полоса по уровню «-3dB» около 17 MHz )
Рис. 12.90   Линеаризация изолирующей оптопары с помощью согласованной пары фотодиодов

Наконец, интересным классом линейных изоляторов является пара АЦП-ЦАП, разделённая изолирующим барьером. В такой конфигурации используется «сигма-дельта» преобразование ( иногда называемое «однобитным» ), которое подробно рассматривается в §13.9 . На рис. 12.88E показана блок-схема метода. Характеристика очень линейная, но сигма-дельта процесс сам по себе ведёт к увеличению выходного шума ( ∼30 mVrms для шкалы 3V [* фигасе! что-то они хватили лишку. Урезать бы шум-то ] ) и некоторой задержке сигнала ( ∼5 μs ). Такие компоненты находят широкое применение в полумостовых трёхфазных системах управления скоростью асинхронных электродвигателей [* «частотниках» ] , где они измеряют ток каждой фазы. Полный рабочий диапазон таких схем в общем случае не превышает 300 mV .

Рис. 12.88 (E)   Оптопары IV: изоляторы аналоговых сигналов

12.7.5 Группа V: твердотельные реле с транзисторным выходом

Возвратимся обратно к изоляторам, имеющим на выходе ключ. Общее название таких компонентов – «твердотельные реле» ( SSR ). Они имеют два изолированных выходных терминала с двумя состояниями: РАЗОМКНУТО ( непроводящее ) и ЗАМКНУТО ( проводящее ). Состояния меняются входным светодиодом. Таким образом, данный класс устройств можно рассматривать как замену для электромеханических реле ( см. ##§X1.6 ). Твердотельные реле не требуют питания на выходной стороне - это «просто переключатель». Одна из разновидностей таких «просто переключателей» использует на выходе тиристоры или симисторы. Данные компоненты, переведённые в проводящее состояние, остаются в нём до полного прекращения тока, и поэтому подходят только для нагрузок переменного тока, где ток в цепи падает до нуля дважды в каждом цикле. Они будут рассматриваться чуть ниже, после рассмотрения оптореле с выходными МОП транзисторами, которые исходно предназначались для нагрузок постоянного тока, но способны управлять и переменным, если включены встречно последовательно.

Чтобы перевести выходной транзистор в проводящее состояние в SSR используется последовательная цепочка из десятка, а то и больше, фотодиодов. Этот т.н. «фотогенераторный набор» ( PV-stack ), освещаемый светодиодом выдаёт 5...10 V на затвор. Ток цепочки всего несколько микроампер. С учётом ёмкости затвора время включения-выключения лежит в диапазоне от 0.1 до 5 ms . Если интересно поиграть с этой частью схемы, то не обязательно пилить реле: фотогенераторные элементы выпускаются в виде отдельных ИМС ( рис. 12.91A ). Справочные данные на такие микросхемы скупо дозируют информацию об их внутреннем устройстве, но по малому времени выключения ( \( t_{OFF}\) ) очевидно наличие специальных цепей разрядки затвора. В таком качестве может работать npn транзистор, который переводится в проводящее состояние, когда ток начинает снижаться, или с помощью тиристора, обозначенного пунктиром.

Рис. 12.91 (A)   Оптопары V: твердотельные реле с транзистором на выходе. Фотогенераторный элемент

Большая часть МОП SSR использует встречное последовательное включение n-канальных транзисторов ( рис. 12.91D ), управляемых фотогенераторным набором 45 . Для нагрузок переменного тока надо использовать верхний и нижний ( по схеме ) вывод ( стоки ). Когда реле ВЫКЛЮЧЕНО, транзистор выглядит как разомкнутый ключ. Последовательная пара транзисторов нужна, чтобы исключить протекание тока через паразитный диод при смене полярности напряжения в цепи. Когда реле ВКЛЮЧЕНО оба транзистора находятся в проводящем состоянии и выглядят как резисторы с номиналом \(R_{ON}\) 46 .

Рис. 12.91 (D)   Оптопары V: твердотельные реле с транзистором на выходе. С МОП транзистором

Естественно, такое включение можно использовать и для работы с постоянным током, но в этом варианте выгоднее включать транзисторы параллельно, объединив стоки. Такое соединение в 4 раза снижает \(R_{ON}\) ( ценой увеличения входной ёмкости, если это важно ). МОП транзисторы с индуцированным каналом позволяют собрать «нормально разомкнутое» реле ( form A ), а с встроенным каналом – «нормально замкнутое» ( form B ). Затвор последних надо подключать к противоположному концу PV-набора.

Не стоит забывать, что такие «реле» способны переключать очень большие токи, а слаботочные варианты хороши при малых напряжениях. Например, AQY221N3 или NEC/CEL PS7801-1A имеют \(R_{ON}\) =10 Ω и выходную ёмкость около пикофарады. В отличие от аналоговых КМОП ключей ( §3.4.1.A ) в оптореле полностью отсутствует инжекция заряда ( но есть ёмкость между входом и выходом, составляющая для большинства типов около 1 pF , а вот в PS7801A она менее чем с 0.3 pF ). Их, опять же, можно использовать и без учёта изолирующих свойств в какой-нибудь схеме выборки-хранения.

Существует некоторое количество оптореле, отмеченных на рис. 12.91B,C , с примечательными параметрами. H11F1, упомянутое ранее в качестве аналоговой оптопары, работает быстро ( ∼15 μs ) и симметрично относительно выхода, допускает до ±30 V в состоянии ВЫКЛЮЧЕНО и до ±100 mA в состоянии ВКЛЮЧЕНО, но внутренняя схемотехника неясна. У LH1514 есть интересный вариант, предназначенный для балансных [* дифференциальных ] сигналов. В нём используется Т-образная конфигурация ключей: пара нормально открытых, стоящих последовательно в каждой линии, и один нормально закрытый, перемыкающий средние точки ( МОП транзистор со встроенным каналом, подключённый к тому же PV-набору ). В результате реле имеет хорошее ослабление в состоянии ВЫКЛЮЧЕНО даже на радиочастотах ( 65 dB на 1 MHz ).

Рис. 12.91 (B) (C)   Оптопары V: твердотельные реле с транзистором на выходе. (B) С полевым транзистором. (C) Симметричный T-образный ключ

12.7.6 Группа VI: оптореле с тиристором на выходе

Общепринятым способом управления нагрузкой переменного тока является оптореле с симистором ( или парой встречно параллельных тиристоров ). Слаботочные SSR , показанные на рис. 12.92A,B используются для активации тиристора большой мощности ( рис. 12.93 ). Но есть и мощные оптореле, внутри которых находятся оптопара и мощный выходной симистор или пара тиристоров плюс часто схема переключения в нуле ( ZVS ). Последний компонент очень полезен для снижения наводок, т.к. включение нагрузки происходит при нулевом напряжении на линии 47 , а выключение при нулевом токе ( ZCS ) ( для тиристора это естественный ход вещей ). Таким образом, получаем готовую схему «ZVS/ZCS».

Рис. 12.92 (A) (B)   Оптопары VI: твердотельные реле переменного тока с тиристором на выходе

На рис. 12.92C отмечены всего несколько штук из нескольких сотен, предлагаемых в настоящее время. Сильноточные SSR - штука не дешёвая, но исключительно простая и удобная в использовании. Мощные варианты ( 10 A и более ) имеют прямоугольный корпус ( примерно 1.75"×2.25"×1" - формат «brick» [* см. рис. 9.47 , оно аккурат в центре ] ) и предназначены для крепления на радиатор, а слаботочные пакуются в разного рода корпуса под печатный монтаж 48 .

Рис. 12.92 (C)   Оптопары VI: твердотельные реле переменного тока с тиристором на выходе

Рис. 12.93   Небольшое оптореле в качестве управляющего для мощного тиристора. Номинал \(R_1\) подбирается согласно уровню сетевого напряжения

12.7.7 Группа VII: изоляторы со входом переменного тока

Наконец, есть ещё класс оптоизоляторов, предлагающих возбуждение переменным током ( рис. 12.94 ). Некоторые из них используют два встречно параллельно включённых светодиода, работающих на общий фототранзистор или фото-Дарлингтон. Выходной транзистор открывается в соответствии с током через светодиод. Типичные коэффициенты передачи составляют 20...100% . Такие схемы удобны для обнаружения нуля сетевого напряжения.

Рис. 12.94   Оптопары VII: со входом по переменному току

Промышленные модули ввода-вывода

Есть группа приборов с оптоизоляцией, используемых в промышленной автоматике. Они называются «модули ввода-вывода». Входные модули наблюдают за сигналами постоянного или переменного тока и различаются величиной входного напряжения, которое достигает уровня силовой сети. Оптоизолированный выход с открытым коллектором идёт на промышленный контроллер. В выходных модулях низковольтный управляющий сигнал используется для переключения AC или DC нагрузки вплоть до сетевых напряжений. Иначе говоря, выходные модули являются простыми SSR с тиристором или транзистором на выходе, а входные - это оптопары с открытым коллектором на выходе. Последние - наиболее простой путь создания синхронного с сетевым напряжением логического сигнала. Такие устройства уже содержат внутри RC фильтр, что упрощает индикацию наличия или отсутствия напряжения, хотя и не поможет отметить конкретный цикл. Модули ввода-вывода монтируются на специальное шасси ( стандартный размер 1.7"×1.25"×0.6" и 1.7"×1"×0.4") с клеммами для быстрого монтажа и часто имеют на корпусе индикатор активности.

12.7.8 Оптопары, работающие на прерывание

Можно использовать оптопару, чтобы обнаруживать приближение или перемещение объекта. Оптический «прерыватель» состоит из светодиода и парного фототранзистора, разделённых свободным пространством. Такой датчик может чувствовать появление непрозрачного предмета, например, факт вращения диска с отверстиями. Встречаются и оптопары, в которых светодиод и фототранзистор направлены в одну сторону и срабатывают при появлении отражающего объекта. У прерывателей, как и у обычных оптопар, на выходе может быть простой транзистор, а может и логический выход ( как с открытым коллектором, так и симметричный ). Некоторые примеры можно видеть на рис. 12.84 . Оптические «концевые выключатели» используются в механизмах, например, в принтерах, для обнаружения границы зоны перемещения. В оптопарах такого типа высокий уровень внешней засветки создаёт серьёзные проблемы. Красивым решением будет синхронное детектирование ( §8.14.1 ), делающее приёмник чувствительным к частоте, на которой работает передатчик. Hamamatsu выпускает отличные датчики ( серии S4282/89, S6809/46/86 и S7136 ), имеющие внутри предусилители и электронику обработки сигналов. Можно взять оптический энкодер, который выдаёт последовательность квадратурных импульсов ( два выхода со сдвигом фаз 90° ) при вращении вала. Пример показан на рис. 12.84 . Такие энкодеры - хорошая альтернатива переменным резисторам на панели управления ( см. §15.5 ).

Во всех схемах, где стоят оптические концевые датчики, следует рассматривать их альтернативу - сенсоры на эффекте Холла ( здесь не показаны ). Это твердотельные датчики магнитного поля. Их активно используют в автомобильной промышленности: в системе зажигания ( замену механическим прерывателям ), антиблокировочных схемах ( датчики вращения колёс) и в бесконтактных электродвигателях.

43 Время на это есть. Термальная масса даёт порядка 10 μs при максимальном выходном токе и максимальном допустимом напряжении, прежде чем получает повреждение. <-

44 К сожалению, продолжение продаж этих отличных компонентов находится под угрозой запрещения законодательством об ограничениях на опасные материалы ( RoHS ). Кадмий - опасный металл, подпадающий за свою токсичность под полный запрет. Ирония ситуации в том, что миллиграммы кадмия в CdS-фотоэлементах являются предметом для регуляции RoHS ( их что, есть будут? ), а распространение его же через сжигание ископаемого топлива или сигарет - нет. И, чтобы два раза не вставать, как насчёт необъятных объёмов свинца, разрешённого к применению в автомобильных батареях? Каждая весит более 10 кг, забита свинцом под завязку, производится по 100 миллионов в год. Это, между прочим, мегатонна свинца! <-

45 Некоторые реле, рассчитанные на переключение исключительно нагрузки постоянного тока, содержат только один выходной транзистор. Примеры: серии AQV100 и AQZ100 фирмы Panasonic. <-

46 В §3.5.6.B предлагалась самодельная версия такого реле ( рис. 3.107 ). Преимуществом самоделки является возможность выбора транзистора с высоким рабочим током ( вплоть до 1 kA в импульсе или 100 A в непрерывном режиме ) либо наоборот, недорогого и массового, например, IRF640 ( 200 V, 12 A, 0.25 Ω ) или какой-нибудь чудесатый экземпляр ( до 4.5 kV ). В §3.5.6 есть таблица для выбора. <-

47 Исключение - первичная обмотка сетевого трансформатора. Для такой нагрузки переключение при нулевом напряжении является самым плохим вариантом, потому что в течение полного полуцикла приложенное к обмотке напряжение накачивает магнитное поле в «холодном» сердечнике, загоняя его всё ближе к состоянию насыщения [* уже во втором полуцикле сердечник сначала разряжается до «холодного» состояния, а затем заряжается в противоположном направлении ] . В идеальном случае надо включать трансформатор как можно ближе к пиковому значению напряжения на линии. Данный эффект исследовался в лаборатории с 20 A автотрансформатором в качестве нагрузки ( §1.9.5.D ). Примерно в половине случаев включения 20-амперный автомат на стене вышибало пусковым током ( автотрансформатор был без нагрузки ). Стоит запастись удачей [* или схемой фазовой автоподстройки ] , чтобы поточнее попадать на пик сетевого напряжения [* ##Zk ]. <-

48 Не забывайте о предупреждении относительно радиаторов ( примечание #26 в §12.4.3 ). Обязательно изучайте справочные данные на предмет падения напряжения в состоянии ВКЛЮЧЕНО перед тем, как закладывать SSR в схему. <-

Previous part:

Next part: