Шапка

9.8 Рабочий пример сетевого ключевого преобразователя

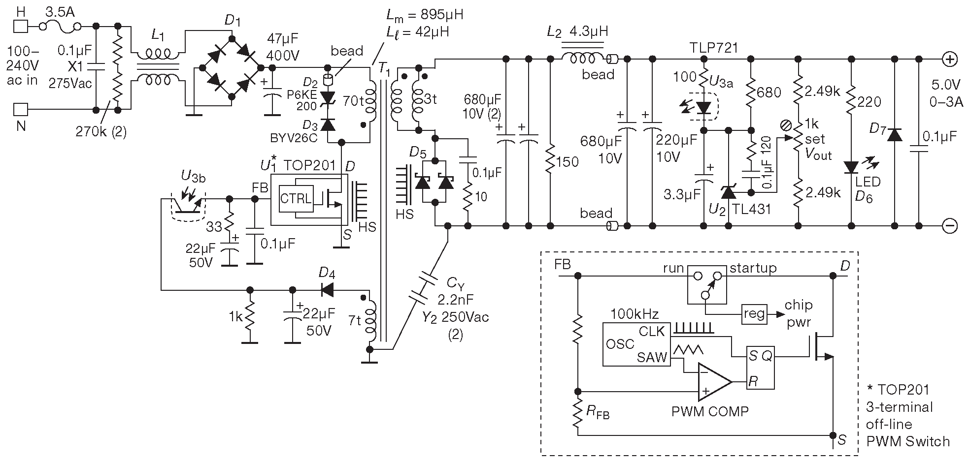
Чтобы донести до читателя сложность стоящих перед производителем серийных промышленных источников питания, была разобрана и исследована коммерческая модель OEM-1501 фирмы Astrodyne 103 ( универсальный вход 85...265 Vac , выход +5 Vdc, 0...3 A ). Схема очередного примера из серии «образцов для подражания» приводится на рис. 9.83 .

Рис. 9.83   Рабочая схема ключевого источника питания. Благодаря небольшой мощности ( 15 W ) и 3-выводной микросхеме контроллера ШИМ \(U_1\) фирмы Power Integrations схема относительно несложна. В качестве примера выступает «15-ваттный ac/dc модуль» в открытом исполнении с рис. 9.1

9.8.1 Общий осмотр, беглый взгляд

Пройдёмся по схеме, чтобы оценить, как в сетевом ключевом источнике решаются проблемы каждодневной эксплуатации. Базовая топология точно соответствует рис. 9.48B и схеме обратноходового преобразователя ( рис. 9.73A ), но в ней есть несколько дополнительных компонентов. Рассмотрим для начала картину в целом, а затем оценим улучшения.

В грубом приближении картина выглядит следующим образом. Сетевой выпрямительный мост \( D_1\) заряжает накопительный конденсатор 47 μF 104 , нормированный на 400 Vdc , чтобы выдержать максимальные 265 Vac на входе. С выхода выпрямителя напряжение ( +160 Vdc для 115 Vac или +320 Vdc для 230 Vac ) подаётся на первичную обмотку \( T_1\) ( 70 витков ). Второй вывод обмотки подключается к общей точке с постоянной частотой, но переменной шириной импульса, через интеллектуальный ключ \(U_1\) . Ширина импульса управляется цепью обратной связи через вывод «FB». Напряжение вторичной обмотки ( 3 витка ) выпрямляется диодом Шоттки \( D_5\) по обратноходовой схеме ( т.е. диод заперт на активной части рабочего цикла, когда ключ ЗАМКНУТ). Выходное напряжение фильтруется четырьмя низковольтными накопительными конденсаторами ( общая ёмкость 2260 μF ), образуя изолированное регулируемое напряжение +5 Vdc . Источник использует стабилизацию по вторичной цепи. Половина выходного напряжения \( V_{out}\) сравнивается ИМС \(U_2\) с её внутренним источником +2.50 V , и, если выходное напряжение достигло заданных +5 Vdc , зажигается светодиод оптопары \(U_{3a}\) . Фототранзистор \(U_{3b}\) регулирует ток вывода обратной связи контроллера \(U_1\) , меняя тем самым ширину активной части импульса, чтобы поддержать на выходе +5 Vdc .

На данный момент была перечислена где-то треть компонентов схемы 9.83 . Остальные нужны, чтобы закрыть следующие вопросы.

  1. Дополнительное питание для контроллера ШИМ.
  2. Фильтрация сетевого напряжения, по большей части для защиты от исходящего шума переключения.
  3. Защита ( предохранители, обратная полярность ).
  4. Обратная связь с цепью частотной коррекции.
  5. Защита от переходных процессов.

И ещё одна не столь очевидная из схемы, но прямо влияющая на результат задача - выбор параметров трансформатора: типоразмер сердечника, величина магнитного зазора, отношение числа витков и индуктивность намагничивания \(L_M\) 105 .

Прежде чем углубляться в детали, рассмотрим работу базовой схемы. Сейчас уже можно нарисовать эпюры токов и напряжений, рассчитать их пиковые значения и скважность, как функцию входного напряжения и выходного тока.

9.8.2 Базовый рабочий цикл преобразователя

Управляющая микросхема работает на постоянной частоте \( f_{osc} \) =100 kHz и подстраивает скважность рабочего цикла D= \( t_{ON}\)/T в соответствии с уровнем сигнала обратной связи. На рис. 9.84 разрисован идеальный рабочий цикл длительностью T=1/\( f_{osc} \) , т.е. то, что можно было бы наблюдать в отсутствие паразитных эффектов, подобных индуктивности рассеяния и емкостей ключа.

Рис. 9.84   Идеализированные эпюры токов и напряжений для изолированного обратноходового источника, работающего в режиме разрывных токов ( DCM )

9.8.2.A Эпюры токов и напряжений

Цифры последуют позднее, а сейчас стоит взглянуть на форму сигналов. Предполагается, что схема работает в режиме разрывных токов, который выводится сам собой в ходе расчётов. Когда ключ находится в проводящем состоянии, напряжение на стоке удерживается на уровне земли. К первичной обмотке трансформатора при этом прикладывается напряжение \(+V_{in}\) , что вызывает линейный рост тока в ней в соответствии с уравнением \( V_{in}=L_M\space\frac{d}{dt}I(pri)\) . Здесь \(L_M\) – «индуктивность намагничивания» первичной обмотки ( индуктивность, которую имеет обмотка, когда все остальные выводы трансформатора висят в воздухе ). Ток увеличивается до некоторого максимального значения \(I_p\) . В этот момент в сердечнике трансформатора накоплена энергия \(E\)=(1/2)\(L_MI_p^2\) . Ключ закрывается, и ток индуктивности начинает течь через вторичную обмотку, передавая на выход накопленную энергию \( E\) . По мере разряда накопленной энергии [* размагничивания сердечника ] ток вторичной обмотки линейно снижается до нуля в соответствии с уравнением \( V_{out}=L_M(sec)\space\frac{d}{dt}I(sec)\) , где \( L_M(sec)=L_M/N^2 \) - индуктивность намагничивания вторичной обмотки 106 . В оставшейся части цикла ток в трансформаторе отсутствует.

Эпюры напряжений дают достаточно наглядную картину. Когда в момент времени \( t_{(pri)}\space\) ключ РАЗМЫКАЕТСЯ, напряжение на стоке увеличивается до гораздо большей, чем \( V_{in}\) , величины. Происходит это, потому что катушка индуктивности пытается поддержать ток в выводе стока. Напряжение резко подскакивает, но вместо стока в проводящее состояние переходит вторичная обмотка ( обратите внимание на полярность обмоток на схеме 9.83 ). Напряжение на вторичной обмотке ограничено на уровне \( V_{out}\) , каковая величина переносится в первичную цепь с коэффициентом трансформации N=Npri/Nsec . Узкий пик напряжения на стоке вызван той частью индуктивности первичной обмотки, которая не связана со вторичной, а значит, не компенсируется 107 . Потенциально разрушительный выброс жёстко ограничивается на безопасном уровне диодом \( D_2\) ( о нём ниже ). Когда ток во вторичной обмотке закончится, напряжение на обеих обмотках снизится до нуля, т.е. напряжение на стоке вернётся к уровню \(+V_{in}\) , а на вторичной обмотке станет нулевым. Отметим, что в активной части цикла ( ключ находится в проводящем состоянии ) напряжение на выводах вторичной обмотки отрицательно и определяется интегралом «вольт-секунда», среднее значение которого должно быть нулевым, в противном случае ток возрастал бы неограниченно. Данное условие должно выполняться и для первичной обмотки.

9.8.2.B Расчёты

Для простоты будем считать, что нагрузка преобразователя максимальна ( 5V@3A ), а на входе - номинальное напряжение ( 115 Vac или 160 Vdc ) 108 . Требуется рассчитать скважность рабочего цикла D= \( t_{(pri)}\space \)/T, время проводящей части цикла вторичной обмотки \( t_{(sec)}\space \)/T и пиковые токи \(I_{(pri)}(pk) \) , \(I_{(sec)}(pk) \) . Проще всего получить цифры в обратном порядке, начав расчёты с простого баланса энергии.

Входные параметры
Измеренное значение индуктивности намагничивания первичной обмотки составляет \(L_M\) =895 μH , число витков Npri=70 и Nsec=3 . Отсюда получаем коэффициент трансформации N= Npri/Nsec =23.3 , который задаёт соотношения токов и напряжений. Наконец, из индукции намагничивания и коэффициента трансформации можно получить индуктивность намагничивания со стороны вторичной обмотки \(L_M(sec)=L_M/N^2\) =1.65 μH ( импедансы преобразуются в отношении N2 , см. Часть X1 [* ##§X1.7 и §H.2.3 ] ). Последний параметр, который понадобится позднее - индуктивность рассеяния \(L_L\) =42 μH .
Пиковые токи.

Выходная цепь обеспечивает в нагрузке мощность 15 W , но, учитывая падение на выпрямителе ( ∼0.5 V ) и комбинацию из резистивных потерь во вторичной обмотке ( 10 mΩ ) и индуктивности фильтра \(L_2\) , надо рассчитывать трансформатор на мощность около 6V×3A=18 W . Таким образом, на рабочей частоте \( f_s\) =100 kHz трансформатор должен обеспечивать передачу в каждом рабочем цикле порции энергии величиной \( E=P/f_s\)=180 μJ .

Дальше просто. Энергия \( E \) приравнивается к энергии магнитного поля в индуктивности намагничивания сердечника со стороны вторичной обмотки, потому что именно здесь она выделяется. Т.е. \( E \)=(1/2)\( L_M(sec)I_{(sec)}^2( pk) \) , откуда, \(I_{(sec)}( pk) \) =14.8 A . Делим на отношение витков N =23.3 и получаем пиковый ток в первичной обмотке \(I_{(pri)}( pk) \) =0.64A .

Длительность активной части цикла
Ключ находится в замкнутом состоянии до тех пор, пока ток в первичной обмотке не достигнет значения \(I_{(pri)}( pk) \) , следовательно, \( t_{(pri)}=L_M\space [\space I_{(pri)}(pk)/V_{in}(dc)\space ]\) =3.6 μs. После закрытия ключа вторичная обмотка переходит в проводящее состояние на время \( t_{(sec)}\) , пока ток в ней не упадёт с \(I_{(sec)}( pk) \) до нуля. \( t_{(sec)}=L_M(sec)\space [\space I_{(sec)}(pk)/V(sec)\space ]\) \( t_{(sec)}\) =4.1 μs . Получается, что общее время парной работы обмоток равно \( t_{(pri)}+t_{(sec)}\) =7.7 μs , что меньше, чем длительность рабочего цикла 10 μs . Из этого следует, что преобразователь работает в режиме разрывных токов, как и предполагалось во вводной к расчётной части. То же видно и на временных диаграммах на рис. 9.84 . «Мёртвое время» между циклами составляет 2.3 μs .

9.8.2.C Сравнение аналитики и жизненных реалий

Что делать дальше? Чтобы рассмотреть отличия от идеальной модели были проведены измерения параметров на реальном устройстве с номинальным входным напряжением и полной нагрузкой. Результат можно видеть на рис. 9.85 . Времена и величины пиковых токов вполне согласуются с расчётными значениями, но на реальных временных диаграммах видны «дополнительные подробности», отсутствующие в эпюрах идеальной модели на рис. 9.84 . Наиболее заметные из них:

Рис. 9.85   Временные диаграммы реального преобразователя по схеме 9.83 , работающего с полной нагрузкой ( 5V@3A ) и номинальным входным напряжением ( 115 Vac или 160 Vdc ). Стрелками указаны нулевые уровни токов и напряжений для каждого луча. Масштаб по горизонтали 2 μs/div

  1. большой выброс напряжения на стоке в момент выключения, за которым следует
  2. звон на высокой частоте на обеих обмотках в момент перехода тока между ними,
  3. медленный звон в промежутке мёртвого времени в конце цикла, и, наконец,
  4. токовый пик при замыкании ключа.

Все эти явления вызваны к жизни неидеальной природой ключа и трансформатора, а именно:

  1. индуктивностью рассеяния первичной обмотки ,
  2. резонансом суммарной паразитной ёмкости на стоке и индуктивностью рассеяния
  3. резонансом суммарной паразитной ёмкости на стоке и индуктивностью намагничивания, и
  4. «жёстким переключением» напряжения между стоком и другими емкостями.

9.8.3 Подробный разбор сетевых ключевых источников

Вернёмся назад и заполним пропущенные ранее места. Реальность не позволяет игнорировать важные побочные эффекты, такие как характер переключения тока и напряжения в схеме, видимые на рис. 9.85 , и некоторые дополнительные свойства используемых компонентов.

9.8.3.A Входной фильтр

Первое, что видит сеть на входе - обязательный предохранитель, затем следует X-конденсатор поперёк линии ( §9.5.1.D ) и две индуктивности с последовательной магнитной связью, образующие противопопомеховый фильтр. Попытка слегка пригладить переменное напряжение, заходящее в прибор - вещь небесполезная при любом раскладе, но в данном случае речь идёт об отсечении радиочастотных помех, возникающих внутри блока питания стремящихся выйти наружу в силовую сеть 109 . Речь идёт не об альтруизме, но о выполнении требований нормативных документов, устанавливающих допустимый уровень EMI помех, излучаемых в эфир и силовую сеть 110 . Пара резисторов 270 kΩ разряжает X-конденсатор при выключении питания.

9.8.3.B Диапазон входного напряжения, пусковой ток, коррекция коэффициента мощности

Рассматриваемый маломощный ( 15 W ) источник работает с широким ( 3:1 ) диапазоном входных напряжений и не требует ручного переключателя ( рис. 9.76B ). Такие параметры очень полезны для зарядных устройств и вспомогательных источников розеточного исполнения для бытового применения. Но широкий входной диапазон накладывает ограничения на схемные решения, потому что преобразователь должен уметь работать с очень разными скважностями рабочего цикла. К тому же, компоненты устройства должны нормироваться по верхним границам диапазонов напряжений и токов. В схеме отсутствуют некоторые элементы, ограничивающие пусковой ток в момент начальной зарядки входных накопительных конденсаторов. Такая конфигурация допускается только для маломощных источников, подобных этому. Между прочим, даже относительно скромный конденсатор на 47 μF способен породить пусковой ток 20 A при входном напряжении 100 Vac ( который, естественно, удваивается при 200 Vac на входе ). В схеме нет корректора коэффициента мощности, что является распространённой практикой для сегмента малых мощностей, но уже выше границы 50 W приходится учитывать требования нормативных документов. PFC модуль, между прочим, снижает заодно и пусковой ток.

9.8.3.C Вспомогательное питание

Чуть правее по схеме располагается интересная цепь «вспомогательного питания» , которое требуется для внутренних цепей контроллера ШИМ. Высокого напряжения и большой мощности от данного источника не требуется. Соблазн использовать линейную схему с собственным трансформатором был подавлен, на уже имеющийся трансформатор \( T_1\) домотали дополнительную обмотку и добавили однополупериодный выпрямитель на \( D_4\) . Для +12 V достаточно 7 витков.

Внимательный читатель мог заметить недостаток такого подхода: схема не может стартовать самостоятельно, потому что вспомогательный источник начинает работать только после запуска основного! Это старая проблема 111 , которая решается дополнительной стартовой цепью, которая получает питание непосредственно из входного напряжения сети и выключается после запуска основного источника. Было бы интересно разобраться с деталями такой схемы, но в данном случае это невозможно: данная функция, наряду со многими другими, интегрирована в сам контроллер TOP201 ( и видна на его упрощённой блок-схеме на боковой врезке ) 112 .

9.8.3.D Контроллер ШИМ: питание и частотная коррекция

Дальше идёт сам контроллер. На схеме виден его внутренний высоковольтный МОП транзистор ( изображённый намеренно для большей ясности ), который замыкает нижний конец первичной обмотки на общую шину. Трансформатор работает с постоянной частотой 100 kHz и переменной скважностью импульсов, в соответствии с уровнем сигнала обратной связи по напряжению. Контроллер упакован в мощный 3-выводной транзисторный корпус TO-220 и должен ставиться на теплоотвод. Подчеркнём особо: 3-выводной контроллер ШИМ! Как такое возможно, ведь требуются как минимум выводы нулевого потенциала, стока, обратной связи и питания для внутренней схемы? Разработчики сумели ужаться до трёх ножек, объединив питание и обратную связь. Обратная связь передаётся токовым сигналом, который втекает в вывод «FB», где на пару с внутренним делителем образует напряжение на входе компаратора ШИМ. Тот же сигнал подаётся на внутренний линейный регулятор, питающий остальную схему. Прочие висящие на выводе «FB» компоненты ( последовательная RC цепочка и шунтирующий конденсатор ) заняты частотной коррекцией обратной связи. За демпфирование и ограничение индуктивных выбросов в конце рабочего цикла отвечают подавитель переходных помех ( он же мощный стабилитрон на 200 V ) и ферритовое кольцо.

9.8.3.E Ограничитель переходных помех

На первый взгляд никаких ограничительных элементов схема не требует, потому что именно эту задачу выполняет вторичная обмотка трансформатора ( напряжение с первичной обмотки передаётся на вторичную с коэффициентом, равным отношению витков ). Именно так, в конце концов, работает обратноходовой преобразователь: магнитная энергия, накопленная в индуктивности намагничивания \( E_M= \)(1/2)\( L_MI_{(pri)}^2 \) , высвобождается вторичной цепью, когда ключ РАЗОМКНУТ. Но есть ещё «индуктивность рассеяния» \(L_L\) ( см. Часть X1 [* ##§X1.4 ] ) - действующее значение последовательной индуктивности, появляющееся вследствие неполной магнитной связи между обмотками 113 . Магнитная энергия, накопленная в \(L_L\) составляет \( E_L \)=(1/2)\( L_LI_{(pri)}^2 \) , не передаётся во вторичную обмотку и, соответственно, не высвобождается в нагрузку, а значит, и не ограничивается ею. Именно по этой причине нужен ограничитель в первичной цепи. Нескомпенсированную энергию \( E_L\) можно рассматривать как магнитное поле, проходящее мимо вторичной обмотки. Её величина может быть весьма значительной, и надёжный ограничитель требуется даже в столь маломощном блоке питания. Конкретные цифры будут посчитаны ниже, а здесь остаётся добавить, что деструктивный эффект индуктивности рассеяния особенно велик в сетевых источниках питания. Причина в высоком рабочем напряжении, требующем хорошей изоляции и физических зазоров между обмотками, а зазоры, в свою очередь, приводят к неполному перекрытию магнитного потока.

Следует разобраться с формой выброса на стоке ( рис. 9.85 ). Измеренная величина индуктивности рассеяния составляет 42 μH , т.е. около 5% от индуктивности намагничивания ( 895 μH ). Такую же часть общей энергии, поступающей на трансформатор, она накапливает в ходе активной части цикла, и именно эта доля энергии не передаётся во вторичную обмотку, а возвращается обратно и рассеивается на ограничительном стабилитроне \( D_2\) . Речь идёт о цифре порядка 0.84 W , что вполне допустимо для выбранного типа ограничителя. Можно оценить время ( назовём его \( t_{clamp}\) ), в течение которого ток в первичной обмотке снизится под действием \( D_2\) до нуля. Рассмотрим рис. 9.86 . Индуктивность рассеяния видит уровень ограничения, равный напряжению стабилизации \( D_2\) за вычетом отражённого напряжения вторичной обмотки. [* Если напряжение с первичной обмотки передаётся на вторичную с коэффициентом, равным отношению витков, то верно и обратное: напряжение вторичной обмотки передаётся в первичную с обратным коэффициентом в виде т.н. «отражённого напряжения» ] . Именно при таком напряжении ток первичной обмотки снижается с уровня \(I_{(pri)}( pk) \) до нуля. Значит, из соотношения \( V=L( dI/dt )\) получаем \( V_Z-NV_{out}=L_L\space I_{(pri)}(pk)\space /t_{clamp}\) . Отсюда, \( t_{clamp}\) =0.45 μs , что хорошо согласуется с измерениями ( рис. 9.85 ).

Рис. 9.86   Выбросы на стоке, вызванные индуктивностью рассеяния. Ограничительный стабилитрон, чьё напряжение стабилизации должно быть выше, чем отражённое выходное напряжение вторичной обмотки [* т.е. \( V_Z >V_{out}·N\)] , давит выброс, пока выполняется условие \( V_Z-NV_{out}=L_L(I_D/Δt )\)

Финальное замечание о цепи ограничения. Стабилитрон \( D_2\) - это не обычный стабилитрон, а «подавитель переходных помех» ( TVS , см. обсуждение в Части X9 ), спроектированный и нормированный для поглощения мощных импульсов энергии. Последовательный диод \( D_3\) предотвращает переход защитной цепи в проводящее состояние в активной части цикла, где стабилитрон работает как обычный диод. В связи с этим возникает интересная проблема, связанная с \( D_3\) , а именно: диоды имеют «время обратного восстановления», т.е. время перехода из проводящего состояния в запертое. Оно определяется эффектами рассасывания носителей заряда перед переходом в непроводящее состояние ( именно с этим явление связаны необычные микросекундные пики, видимые в простых нерегулируемых 50- и 60-герцовых источниках питания, см. §X9.6 ). По указанным причинам \( D_3\) должен быть диодом «с быстрым и плавным обратным восстановлением». «Быстрое» значит малое время ( < 30 ns ) обратного восстановления, а «плавное» - гладкая кривая перехода без резких скачков. Последнее требование вполне объяснимо: резкие изменения тока влекут за собой появление больших индуктивных импульсов \( V=L( dI/dt )\) . Дополнительную помощь в подавлении переходных эффектов оказывает ферритовое кольцо.

9.8.3.F Трансформатор

В отличие от прямоходовой схемы, в обратноходовом преобразователе моменты протекания тока в первичной и вторичной обмотках не совпадают. Поэтому энергия, которая передаётся из первичной цепи во вторичную, должна временно сохраняться в сердечника трансформатор, из-за чего трансформатор перестаёт быть «просто трансформатором». В дополнение к обычным функциям ( преобразование токов и напряжений в пропорции, задаваемой отношением витков, и гальванической изоляции ) данный магнитный элемент является индуктивностью, которая накапливает энергию \( E \)=(1/2)\( L_M\space I_{(pri)}^2(pk) \) в активной части цикла в индуктивности намагничивания. Возможно, правильнее считать этот компонент «индуктивностью со вторичными обмотками». Чтобы улучшить накопительные свойства, такие трансформаторы обычно проектируются с воздушным зазором в сердечнике, который увеличивает накопительный эффект для данного конкретного произведения вольт-секунда. \( T_1\) на схеме 9.83 также имеет зазор. На это указывает малая величина \( A_L=L_M/n^2\) =183 nH/\( n^2\) [* «начальный коэффициент индуктивности» - отношение индуктивности намагничивания к квадрату числа витков обмотки ] , если сравнивать её с цифрой порядка 1500 для сплошного сердечника из феррита такого же типоразмера. Феррит - непроводящий материал, который используется, чтобы исключить потери от вихревых токов на высоких частотах.

Как говорилось ранее, с номинальным входным напряжением и при полной нагрузке конвертор работает в режиме разрывных токов. На самом деле он остаётся в DCM даже при минимальном входном напряжении ( 90 Vrms ) при полной нагрузке, каковая комбинация ближе всего подходит к режиму неразрывных токов ( CCM ). Режима CCM можно достичь, если чуть увеличить индуктивность трансформатора. Выбранные параметры ориентированы в первую очередь на уменьшение габаритов и желание обойти некоторые проблемы, связанные с CCM 114 .

Временные диаграммы на рис. 9.85 показали, что индуктивности трансформатора ответственны за звон при переходе тока из первичной обмотки во вторичную. Оценим ожидаемую частоту процесса. В момент появления тока во вторичной обмотке, первичная обмотка начинает выглядеть как параллельный LC контур, где роль \(L\) выполняет индуктивность рассеяния \(L_L\) , а в качестве \( C \) выступает суммарная паразитная ёмкость на выводе стока ( сам сток, первичная обмотка, ограничительный стабилитрон ). Значение 75 pF можно считать разумной оценкой, причём большую часть вносит трансформатор и TVS. Таким образом, в паре с \(L_L\) =42 μH формируется резонанс на частоте 2.8 MHz . Цифра близка к наблюдаемым колебаниям ( ∼2.5 MHz ). Когда ток через вторичную обмотку течь перестаёт, первичная цепь перестаёт видеть индуктивность рассеяния ( потому что напряжение на вторичной обмотке перестаёт ограничиваться нагрузкой ), а начинает вместо этого видеть индуктивность намагничивания \(L_M\) =895 μH ( потому что вторичная цепь теперь разомкнута ) 115 . Новая частота резонанса - 615 kHz . Первую половину цикла медленного резонанса, группирующуюся возле уровня +160 Vdc , можно видеть на временной диаграмме, дальше начинается следующий рабочий цикл. Позднее источник был включён с 1/4 максимальной нагрузки, что позволило увидеть три цикла частоты ∼600 kHz , которая вновь отлично согласуется с оценкой.

Раз уж пришлось заниматься паразитными емкостями, можно заодно разобраться с токовым пиком ∼0.3 A , возникающим в момент замыкания ключа. Она появляется из-за того, что ключ закорачивает заряженную паразитную ёмкость ( параллельное соединение емкости стока и присоединённых к нему компонентов ). Данное явление ( оно называется «жёстким переключением» ) является ещё одним источником потерь преобразователей, работающих на высоких частотах. Оценка для нашего примера: умножаем энергию (1/2)\( CV^2 \) на частоту переключения и получаем рассеиваемую мощность \( P_{diss}\) ≈ 0.15 W или 1% от выходной мощности, что не слишком много, т.к. частота всего 100 kHz . Но для небольших нагрузок относительная величина подрастёт, и в любом случае, указанная мощность увеличивает тепловую и ударную нагрузку на ключ. Данный вид потерь станет существенно более значимым, если для уменьшения размеров преобразователя поднять его рабочую частоту. Проблема лечится «мягким переключением», при котором напряжение на ключе непосредственно перед замыканием снижается почти до нуля ( для этого используются токи через реактивные элементы, разряжающие паразитные ёмкости ). Метод носит название «переключение в нуле» ( ZVS ).

9.8.3.G Вывод мощности во вторичной цепи

Переходим ко вторичной цепи. В качестве выпрямителя используется диод Шоттки, имеющий одновременно малое прямое падение и нулевое время обратного восстановления ( ввиду отсутствия накопления заряда ) 116 . Выпрямители с барьером Шоттки ( также известные как выпрямители на горячих носителях ) доступны для обратных напряжений до 100 V . Если этого недостаточно, придётся использовать модели с быстрым восстановлением ( или «быстрым и плавным» как в случае \( D_3\) ) . Мощные выпрямители часто выпускаются по две штуки в одном корпусе, чтобы упростить построение выпрямителей. Здесь оба диода просто запараллелены. Отметим использование теплоотвода. Средний ток нагрузки ( 3A ) и падение на диоде ( 0.5 V ) дают 1.5 W , т.е. достаточно, чтобы потребовался небольшой радиатор. Последовательная RC цепь и ферритовое кольцо немного ослабляют переключательные помехи. Последовательная индуктивность \(L_2\) дополнительно фильтрует пульсации на частоте переключения. Её реактивное сопротивление на частоте 100 kHz составляет 2.7 Ω , а импеданс накопительного конденсатора ∼0.1 Ω , в первую очередь за счёт последовательного ESR .

9.8.3.H Регуляция по вторичной цепи

Рассматриваемый источник использует популярный TL431 - «параллельный стабилизатор», который включает внутренний опорный источник и усилитель ошибки. Схема переходит в проводящее состояние, когда напряжение на управляющем выводе превысит 2.5 V относительно отрицательного электрода. Ток через стабилизатор включает светодиод оптопары \(U_3\) ( резистор 680 Ω задаёт ток включения на уровне 2 mA ). Делитель и подстроечный резистор позволяют регулировать выход в пределах ±0.4 V , а последовательная RC цепь возле TL431 подавляет возможную генерацию. Большой конденсатор ограничивает полосу обратной связи и облегчает плавный пуск схемы. В начальный момент ток зарядки конденсатора имитирует для оптопары включённое состояние TL431. Легко убедиться, что подъём выходного напряжения со скоростью 1.5 V/ms вызывает появление тока 5 mA через светодиод, растягивает тем самым на 3ms время выхода на режим и в итоге ограничивает зарядный ток выходного фильтра на уровне 3.4 A , что несколько больше максимального рабочего.

9.8.3.I Несколько замечаний напоследок

В схеме есть ещё несколько полезных вещей. Конденсатор \( C_Y\) подавляет интерференцию в подводящих проводах. Т.к. он перекинут через изоляционный барьер, его тип должен соответствовать требованиям к Y-конденсаторам, нормированным по стандартам безопасности ( см. §9.5.1 ). \( D_7\) защищает от напряжения обратной полярности, когда какая-нибудь необычная нагрузка задумает недоброе. Небольшой выходной конденсатор снижает выходной импеданс источника на высоких частотах, где электролитические конденсаторы теряют эффективность из-за паразитной индуктивности и ESR . И наконец, сам контроллер ШИМ \(U_1\) обладает пачкой ценных свойств. Его внутренний генератор не требует внешних времязадающих компонентов. Схема обеспечивает ограничение тока в каждом рабочем цикле. Есть защита по перегреву, автозапуск, стабилизатор для питания внутренней схемы и встроенный мощный высоковольтный ключ. И всё вышеперечисленное заключено в 3-выводной транзисторный корпус. Именно столь высокий уровень интеграции лишил авторов воли и не позволил разобрать все эти важные элементы в книге.

9.8.4 Типовой вариант конструкции сетевого источника

Описанное устройство - очень хороший блок питания. Работает надёжно, регулирует хорошо. Схема может показаться через чур переусложнённой, особенно неискушённому в построении сетевых блоков питания читателю. Специально для пользователей таких блоков авторы категорически не рекомендуют пытаться разрабатывать и собирать сетевые блоки питания. Их надо покупать у тех, кто разрабатывает подобные схемы всю жизнь.

Но как упомянутые специалисты приходят к таким конструкциям? Очевидно, что изготовители микросхем сильно заинтересованы в облегчении использования их продукции клиентами. Столь благородная цель заставляет производителя публиковать пакеты документации, известные как типовые варианты конструкции . Такие пакеты состоят из законченной схемы устройства ( её, как правило, можно приобрести уже собранную в виде «демонстрационного набора» . Для данного конкретного контроллера ШИМ TOP201 её разработчик - фирма Power Integrations предлагает четыре примера законченных блоков питания с увеличивающимися уровнями сложности: «с минимальным числом компонентов», «улучшенный с минимальным числом компонентов», «с простой обратной связью на оптопаре» и «с точной обратной связью на оптопаре». Кроме того, у производителя есть пара заметок по применению 117 , где предлагается пошаговая инструкция для расчёта, включающая схемы, формулы и графики. Запутаться будет сложно. Схема с рис. 9.83 повторяет пример «с точной обратной связью на оптопаре», дополняя его цепью плавного запуска, ферритовыми помехоподавляющими кольцами и дополнительной защитой. Сказать, что такая разработка - тривиальный пример, нельзя. Ознакомление с деталями конструкции трансформатора, особенностями взаимного расположения компонентов, отладки и выполнения требований регулирующих стандартов быстро развеивает первое впечатление.

9.8.5 Итоги: общие замечания по ключевым сетевым источникам питания

  • Ключевые сетевые источники используются повсеместно и по праву. Высокий КПД позволяет им оставаться холодными, а отсутствие низкочастотного трансформатора сильно уменьшает вес и габариты относительно линейных источников той же мощности. В итоге промышленное оборудование и бытовая электроника используют практически исключительно ключевые источники питания.
  • Ключевые источники шумят. Выдают в нагрузку пульсации с рабочей частотой и амплитудой в десятки милливольт, сыплют помехи в силовую сеть, а иногда и просто верещат в слышимом диапазоне. Единственным лекарством от выходных пульсаций являются LC фильтры, в отдельный случаях - дополнительный линейный пострегулятор 118 . Такая опция, наряду со сплошным экранированием и фильтрацией, иногда присутствует в коммерческих моделях.
  • Существуют ключевые источники с несколькими выходами: их часто используют в компьютерах. Но дополнительные напряжения создаются с помощью отдельных обмоток в едином трансформаторе. Обратная связь при этом снимается с наиболее нагруженной линии ( обычно +3.3 или +5V ). Это значит, что остальные выходы будут регулироваться хуже. Есть даже параметр «кроссрегуляция». Он сообщает, как сильно изменится напряжение дополнительного выхода ( например, +12 V ) при изменении нагрузки основного ( +5V ) с 75% до 50% или до 100% . Типичные цифры группируются около значения 5% . Некоторые источники существенно улучшают эту величину за счёт использования линейных стабилизаторов, но это исключения. Читайте документацию!
  • Сетевые блоки питания, подобно другим ключевым преобразователям, могут требовать минимальной нагрузки. Если возможны ситуации, когда нагрузка опускается ниже допустимого предела, надо добавлять на выход резистор, в противном случае напряжение уйдёт выше оговоренных спецификацией значений, или может возникнуть генерация.
  • Будьте внимательны, когда собираетесь влезть в сетевой источник питания. Это не пустое предупреждение: внутри смертельные уровни напряжения. Во многих точках напряжение превышает сетевое. Простое подключение клипсы заземления от осциллографа может иметь самые печальные последствия. В подобных случаях нужно использовать изолирующий ( 1:1 ) трансформатор [* или прибор с батарейным питанием ] .
  • Ключевые источники обычно имеют внутреннюю защиту от перенапряжения. По идее её задача выключать источник, если что-то пошло не так, но вся защита чаще всего состоит из обычного стабилитрона, который просто блокирует генератор, если напряжение на выходе превысило некоторый уровень. Так или иначе, но можно придумать достаточное количество неисправностей, когда такая защита не будет ничего защищать 119 . Максимальный уровень безопасности обеспечивает независимая тиристорная схема.
  • В прежние времена ключевые источники славились низкой надёжностью, но последние разработки работают гораздо лучше. Правда, уж если такой источник решает сгореть, он подходит к вопросу со всей серьёзностью. Авторы наблюдали последствия. Вся внутренняя поверхность самого блока и соседствующей с ним электроники была забрызгана слоем какой-то чёрной дряни.
  • Сетевые ключевые источники сложны по определению, и разработка надёжной схемы - отнюдь не тривиальная задача. Опыт авторов подсказывает, что фазу разработки следует убрать совсем и купить то, что требуется. Зачем ваять то, что можно просто купить?
  • Ключевые источники, работающие с заданной эффективностью, со стороны сети выглядят как отрицательное сопротивление. Это часто приводит к довольно необычным эффектам, включающим ( но не ограничивающимся ) генерацию в паре с реактивностями входного противопомехового фильтра.

9.8.6 Где использовать ключевые источники

К счастью для читателей авторы не стесняются давать советы! Вот они.

  • В цифровых системах обычно требуется что-либо из набора +2.5, +3.3 или +5V , причём часто с большим рабочим током ( 10 A и более ).
    Совет:
    - используйте ключевой сетевой источник,
    - купите его ( возможно, потребуются дополнительные фильтры ).
  • Для аналоговых схем с низкоуровневыми сигналами ( малосигнальные усилители для напряжений ниже 100 μV ).
    Совет:
    - используйте линейный регулятор, т.к. ключевые источники слишком сильно шумят и могут сильно испортить жизнь 120 .
    Исключение: в некоторых батарейных схемах иногда удобнее использовать маломощные ключевые dc-dc преобразователи.
  • Для сильноточной нагрузки.
    Совет:
    - используйте ключевой сетевой источник. Он меньше, легче и не такой горячий.
  • Для высоковольтных слаботочных схем ( фотоумножители, электронно-оптические усилители, плазменные дисплей и т.п. ).
    Совет:
    - используйте маломощный повышающий преобразователь.

В общем случае маломощные dc-dc преобразователи проще проектировать, и в них меньше компонентов, за что отдельное «спасибо» надо сказать удобным микросхемам Sample Switcher и им подобным. Не стесняйтесь делать что-либо своё. И наоборот, сильноточные ключевые преобразователи ( обычно сетевые ) сложны, неочевидны и способны доставить массу сложностей. Если необходимо разрабатывать что-то своё будьте предельно внимательны и ведите разработку очень последовательно. А ещё лучше, смирите гордыню и купите самый лучший источник, какой сумеете найти.

103 Он находится в самом дальнем углу на рис. 9.1 . <-

104 Входные накопительные конденсаторы часто называют сглаживающими. <-

105 Общеупотребительные символы для индуктивностей намагничивания и рассеяния \(L_m\) и \(L_l\) . Но строчная «l» в индексе трудна для опознания, особенно в сносках, поэтому в целях улучшения читабельности здесь будут использоваться обозначения \(L_M\) и \(L_L\) . <-

106 Чаще всего работать приходится с индуктивностью намагничивания первичной обмотки, для которой используется символ \(L_M\) . В тех редких случаях, когда требуется именно индуктивность намагничивания вторичной обмотки, к обозначению добавляется обозначение (sec): \(L_M( sec) \) . <-

107 Речь идёт о той самой «индуктивности рассеяния» \(L_L\) . Как и в случае индуктивности намагничивания, обозначение «\(L_L\)» относится к первичной обмотке. Для вторичной будет использоваться «\(L_L(sec) \)». <-

108 Настоящий расчёт, естественно, должен включать рассмотрение граничных условий: на минимуме входного напряжения и максимальной нагрузке ( т.е. при максимальной скважности ) и для полного диапазона тока нагрузки при максимальном входном напряжении. <-

109 Для построения фильтра требуется не рабочая частота переключения, а паразитные радиочастотные резонансы. Если, например, частота резонанса лежит в районе 2.5 MHz , то ФНЧ с частотой среза 250 kHz будет ослаблять помехи приблизительно в \( ( f_{RFI}/f_{LPF} )^2 \) раз или 100× . С «X1» конденсатором номиналом 100 nF последовательная индуктивность синфазных катушек ( индуктивность утечки образуемого ими трансформатора ) должна составлять \(L=1/[( 2πf_{LPF})^2·C_X]=4 μH\) . Более высокие частоты будут ослабляться сильнее, пока в дело не вступят индуктивности дорожек печатной платы и паразитные ёмкости обмоток фильтра. <-

110 В США промышленное электронное оборудование должно соответствовать требованиям FCC Class A ( или более строгим Class B для бытовых приборов ). В Европе аналогичную функцию выполняет стандарт VDE. <-

111 Разработчики древних CRT телевизоров сталкивались с аналогичным затруднением и получали все свои вспомогательные напряжения от дополнительных обмоток на трансформаторе строчной развёртки, схема запуска которого сама работала от такого же источника. <-

112 Можно заглянуть во второе издание книги, где на шести страницах ( с 361 по 366 ) излагается леденящее кровь описание конструкции сложного сетевого блока питания. <-

113 Индуктивность намагничивания \(L_M\) - это все относящиеся к первичной обмотке индуктивности, которые можно измерить, когда все остальные обмотки трансформатора висят в воздухе, а индуктивность рассеяния \(L_L\) - то, что можно измерить, когда все остальные обмотки закорочены. <-

114 Наиболее заметная из них - склонность к увеличению выходного напряжения при резком снижении тока нагрузки. Она вызывается большей индуктивностью в CCM режиме, которая может сопровождаться ненулевым балансом магнитного потока в рабочем цикле. Вторая проблема - изменение поведения цепи обратной связи. Возникает из-за иной зависимости выходного напряжения от скважности, и, это гораздо интереснее, потому что в CCM скважность для заданного выходного напряжения является константой и не зависит от тока нагрузки. В свете последнего факта изменение выходного напряжения при изменении нагрузки смотрится довольно необычно. Дело тут в том, что в CCM изменение тока нагрузки вызывает переходное колебание скважности рабочего цикла, пока базовый ( минимальный ) ток первичной обмотки меняется, компенсируя изменения тока нагрузки. После достижения равновесия ( нового значения среднего тока ) скважность возвращается к исходному значению, соответствующему заданному выходному напряжению. <-

115 Реально чуть увеличенную за счёт отражённого импеданса ( 5 kΩ+200 pF ) от помехоподавляющей цепи 10 Ω+0.1 μF во вторичной цепи. [* Импедансы передаются через трансформатор с коэффициентом «квадрат отношения витков». Здесь 70:3 , значит \( N^2\)=544 . Получается, что 5000 Ω видны как 10 Ω , а 200 pF - как 100'000 pF ] . <-

116 Чтобы справиться с пиковым током 15 A , в качестве диода \( D_5\) был выбран YG802C04 - пара диодов Шоттки 40 V, 10 A с прямым падением ∼0.53 V при 7A . Тепло с выпрямителя снимается небольшим радиатором. <-

117 AN-14 «Советы по использованию TOPSwitch и поиску неисправностей в схемах», ##AN-16: «Методика разработки обратноходовых источников на TOPSwitch». ##AN-14: “TOPSwitch Tips, Techniques, and Troubleshooting Guide”; AN-16: “TOPSwitch Flyback Design Methodology”. <-

118 Существуют микросхемы с ключевым преобразователем и линейным стабилизатором в одном корпусе. Например, серия HELDO™ (High Efficiency Low Dropout ) фирмы Micrel. <-

119 Весёлая история из опыта авторов. Однажды в лаборатории появился резкий запах, и обнаружился мёртвый осциллограф. Прибор открыли и обнаружили, что, выпустив наружу какую-то липкую гадость, отказал накопительный конденсатор 470 μF×450 V на выходе корректора коэффициента мощности. Ничего, заменим, тем более что новый модуль питания стоит $800! Заменили, включили, всё работает. Пошли обедать... Возвращаемся, запах! Выяснилось, что отказала сама микросхема PFC контроллера: у него одновременно перестала работать и регулировка выходного напряжения, и защита, поэтому блок непрерывно повышал выходное напряжение, а крайним оказывался конденсатор. <-

120 Именно так. Вот краткая цитата из Джеймса Брайанта ( Analog Devices серия «Редко задаваемые вопросы» - “Rarely Asked Questions”) в ответ на вопрос: «Как я могу предотвратить проникание шума от ключевого источника питания, который губит параметры моей схемы?». Ответ: «Это очень сложно, хотя всё же возможно». И далее: «Ключевые источники питания - самые шумные устройства, которые вообще можно выдумать. Большой ток постоянно включается и выключается с большой частотой и с очень большим отношением \( dI/dt\) . Такая схема по определению имеет большие и быстрые броски тока и напряжения». <-

Previous part:

Next part: