Шапка

9.7 Ключевые преобразователи с питанием от силовой сети

Исключая схемы на рис. 9.48B и 9.74 все рассмотренные до сего момента ключевые схемы были заняты преобразованием одного постоянного напряжения в другое, т.е. «dc-dc» конверторами. Для батарейных устройств или при необходимости получения дополнительного напряжения в схеме с постоянным питанием это именно то, что требуется 96 .

Но если отвлечься от батарей, должно существовать устройство, которое обеспечивает исходное постоянное напряжение в приборе, подключённом к силовой сети переменного тока . Можно, конечно, использовать нерегулируемый источник постоянного напряжения, построенный по схеме 9.49 или аналогично, но правильнее будет исключить громоздкий сетевой понижающий трансформатор и запитать изолированный ключевой источник непосредственно от выпрямленного ( нерегулируемого ) и отфильтрованного напряжения сети, как на рис. 9.48 97 .

Сразу же два замечания.

  1. Входное постоянное напряжение будет приблизительно 160 V для 115 Vac 98 - это опасная для экспериментов схема!
  2. Отсутствие сетевого трансформатора означает, что схема не изолирована от потенциала силовой сети, поэтому в обязательном порядке требует использования изолирующих ступеней преобразования ( прямоходовой, обратноходовой или мостовой ) с изолированной обратной связью ( через трансформатор или оптопару ).

9.7.1 Выпрямительный каскад

9.7.1.A Универсальная конфигурация

На рис. 9.76 приведены общеупотребительные схемы входных выпрямителей. Обычный мост ( рис. 9.76A ) хорошо работает для схем, рассчитанных на одно входное напряжение 115 Vac или 230 Vac . На выходе будет или ∼150 Vdc , или ∼300 Vdc соответственно. Но, если нужен блок питания, который может функционировать в обеих сетях, то надо использовать приём, показанный на рис. 9.76B . Для 230 Vac это простой мостовой выпрямитель, но, если поставить перемычку, то схема превращается в удвоитель для входных 115 Vac . Таким образом, на выходе в обоих случаях будет ∼300 Vdc . Другим популярным направление разработки является создание преобразователей с широким диапазоном входного напряжения. Такую конструкцию имеют большинство зарядок для бытовых приборов и блоков питания ноутбуков. Но, прежде чем совать такой блок питания в розетку 230 Vac , стоит на всякий случай проверить маркировку на корпусе. Универсальный вход не характерен для мощных потребителей. В них, как правило, есть механический переключатель напряжения по схеме 9.76B .

Рис. 9.76   Ключевые источники питания, которые работают от силовой сети напрямую используют выпрямитель для получения постоянного напряжения для преобразующей части. Перемычка на нижней схеме выбирает вариант мостового выпрямителя или удвоителя напряжения, чтобы на выход преобразователя всегда поступало ∼300 Vdc

9.7.1.B Пусковой ток

Когда на блок питания в первый раз после долгого простоя подаётся напряжение, силовая сеть видит полностью разряженный электролитический конденсатор фильтра большой ёмкости, стоящий после диодного моста. Ток, который возникает в цепи в этот момент, сильно больше нормального, и даже маленький блок питания, смонтированный в сетевой вилке, может вызвать при включении бросок тока ампер эдак на 25 , а то и более. Коммерческие ключевые источники используют самые разные приёмы для удержания пускового тока в цивилизованных рамках. Для этого используют последовательный резистор с отрицательным температурным коэффициентом ( термистор небольшого номинала ) или низкоомный резистор ( 10 Ω ), который через доли секунды после включения закорачивается внешний схемой. Немного помогает последовательная индуктивность входного помехоподавляющего фильтра. Но самым правильным методом является использование входного блока коррекции коэффициента мощности.

9.7.1.C Коррекция коэффициента мощности

Импульсные токи, возникающие при выпрямлении сетевого напряжения, которые можно наблюдать на рис. 9.51 , вызывают большие резистивные потери I2R и потому крайне нежелательное явление. Они сильно портят благостную картину чисто синусоидальных токов нагрузки, текущих синфазно сетевому напряжению. Именно большие импульсные токи мешают выбирать небольшие номиналы плавких предохранителей, как уже указывалось в §9.5.1.B . Иначе говоря, импульсный ток нагрузки имеет низкий коэффициент мощности, который определяется как результат от деления потребляемой мощности на произведение \( V(rms)×I( rms) \) . Первый раз эта характеристика встретилась в Части _1 в обсуждении реактивных цепей, в которых всё ещё синусоидальный, но уже сдвинутый по фазе ток создавал коэффициент мощности, равный косинусу разницы фаз переменного тока и напряжения. Теперь проблема не в сдвиге фаз, а в большом отношении среднеквадратического значения к среднему для импульсных токов.

Решением было бы сделать блок питания похожим для силовой сети на резистор. Т.е. нужна схема, которая будет создавать в каждом цикле сетевой частоты входной ток пропорциональный входному напряжению. Такая схема известна как «корректор коэффициента мощности» ( PFC ). Она включается между входным выпрямительным мостом и накопительным конденсатором фильтра преобразователя, как показано на рис. 9.77 . Схема состоит из неизолированного повышающего преобразователя, работающего на обычной высокой частоте со скважностью рабочего цикла. Частота подстраивается так, чтобы входной ток \(Iac\) был пропорционален мгновенному значению сетевого напряжения. Одновременно схема поддерживает своё выходное напряжение на уровне выше максимального пикового напряжения сети ( обычно это +400 V ). Именно это напряжение идёт затем на вход изолирующего преобразователя и превращается в итоговое выходное регулируемое напряжение.

Рис. 9.77   Простой выпрямитель по схеме 9.76 создаёт неприятный токовый импульс, каждые полпериода сетевого напряжения ( низкий коэффициент мощности ). Проблема исправляется входным модулем корректора мощности, состоящим из повышающего преобразователя, работающего от выпрямленного, но неотфильтрованного сетевого напряжения. Управляет процессом специальный PFC контроллер, который поддерживает входной ток на уровне, приблизительно пропорциональном входному напряжению

Коррекция коэффициента мощности стала стандартом в большинстве средне- и сильноточных сетевых источников ( >100 W ) и является обязательной к применению согласно множеству стандартов. Корректоры коэффициента мощности весьма эффективны, что можно видеть на рис. 9.78 , где пыльный блок питания от какой-то древней машины сравнивается с современным.

Рис. 9.78   Сказание о двух компьютерах. Компьютер A экипирован блоком питания с коррекцией коэффициента мощности, что ведёт к определённому сходству входного тока с напряжением сети. Блок питания машины B, выпущенной на десять лет раньше, схемы PFC не имеет и, несмотря на аккуратно вытертую пыль, заряжает конденсатор фильтра короткими токовыми импульсами. По горизонтали 4 ms/div

9.7.2 Преобразователи постоянного напряжения

Есть ещё кое-какие вопросы, усложняющие конструкцию сетевых блоков питания.

9.7.2.A Высокое напряжение

Независимо от наличия схемы коррекции мощности, сетевой преобразователь должен работать с большим входным напряжением 150 или 300 V ( или ещё выше при наличие PFC ). Изоляцию обеспечивает какая-либо трансформаторная схема с рис. 9.73A , 9.73B , 9.73C или 9.73D . Ключ при этом должен выдерживать пиковое напряжение, которое может существенно превышать входное. Например, в прямоходовом преобразователе с размагничивающей обмоткой, имеющей отношение ( 1:1 ) с первичной ( рис. 9.73B ), перепад напряжения на стоке МОП транзистора в момент разряда сердечника будет в два раза выше, чем \( V_{in}\) , а для обратноходового будет равно \( V_{in}\space ( T/t_{OFF}) \) . Отметим, что соотношения выше предполагают использование идеальных компонентов, включая трансформатор. Индуктивность рассеяния и прочие неидеальности серьёзно усугубляют ситуацию.

9.7.2.B Потери в ключе

Высоковольтные МОП транзисторы не могут похвастаться таким же низким значением \(R_{ON}\) , как у низковольтных моделей. В высоковольтных транзисторах при заданных размерах кристалла \(R_{ON}\) имеет как минимум квадратичную зависимость от пробивного напряжения ( см. табл. 3.4a,b и 3.5 ). Такая ситуация вынуждает разработчика учитывать резистивные потери в активной части цикла величиной \(I_D^2×R_{ON}\) . Потери можно снизить, взяв более мощный транзистор с уменьшенным \(R_{ON}\) 99 . Но большая входная ёмкость такого транзистора увеличивает динамические потери, значение которых заметно растёт при переключении высоких напряжений. Вообразим, к примеру, прямоходовой преобразователь, работающий в режиме неразрывных токов. Когда ключ переходит в ЗАМКНУТОЕ состояние, потенциал на его стоке ( к которому, кстати, подключена нагрузка ) должен измениться с уровня +2\( V_{in}\) до нуля. Но в ёмкости стока и паразитной ёмкости обмоток трансформатора накоплена энергия \(E\)=(1/2)\(CV^2\) , которая бездарно превращается в тепло в каждом рабочем цикле. Если данную величину умножить на частоту переключения, то на выходе будет мощность потерь \( P_{diss}\space \)=2\( fCV_{in}^2\) . Цифра имеет квадратичную зависимость от рабочего напряжения и может быть очень заметной: прямоходовой преобразователь на МОП транзисторе с общей ёмкостью стока и нагрузки 100 pF , имеющий на входе +300 V и работающий на частоте 150 kHz будет рассеивать 3W только за счёт динамических потерь 100 .

Есть методы борьбы с такими неприятностями. Например, можно использовать индуктивности, чтобы понизить потенциал на стоке в момент переключения ( в идеале проводить коммутацию при нулевом напряжении ). Такой подход называется «мягкое переключение» и позволяет снизить как (1/2)\(CV^2\) потери в ключе, так и ударные нагрузки в других элементах цепи. Потери \( V_D\)×\(I_D\) можно понизить за счёт жёсткого управления затвором ( чтобы сократить время переключения [* и уменьшить, тем самым, интегральные динамические потери при переключении ] ), а использование реактивных элементов позволяет переключаться при нулевом токе. Указанные проблемы не являются непреодолимыми, но треплют разработчику нервы и заставляют идти на компромиссы по размерам ключа, конструкции трансформатора, рабочей частоте и различным вариантам «мягкого переключения». Это не конструкции «выходного дня» и не лёгкое времяпрепровождение.

9.7.2.C Обратная связь из вторичной цепи

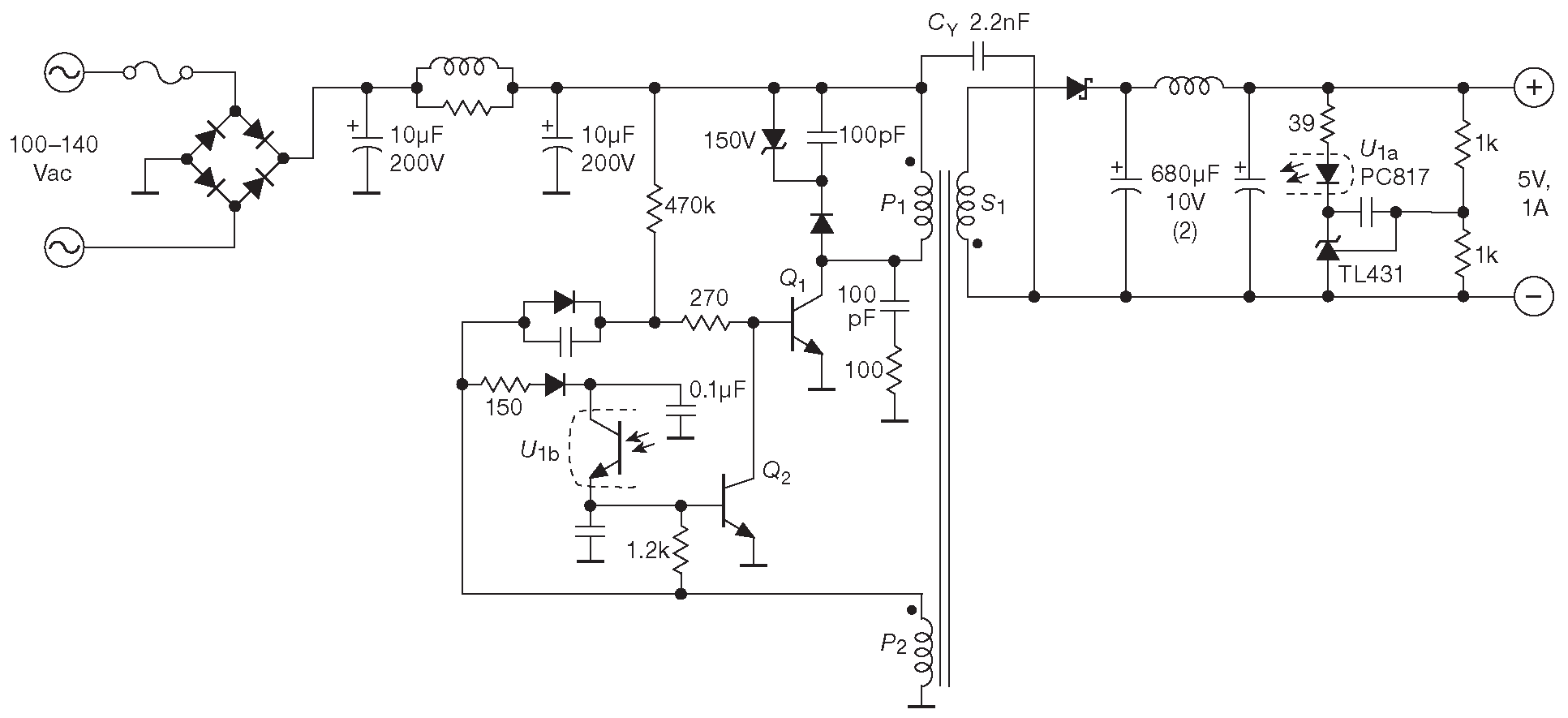
Выход источника однозначно изолирован от опасного входного потенциала сети, а значит, сигналу обратной связи надо преодолевать изоляционный барьер на пути назад. Схема с рис. 9.74 типична для таких устройств. Опорный источник и усилитель ошибки ( в схеме 9.74 реализованы на одном элементе - параллельном стабилизаторе ) активируют светодиод оптопары, стоящий во вторичной цепи, а фототранзистор в первичной выполняет собственно регулировку ( обычно через управление ШИМом ). Реже используется импульсный трансформатор. Третий вариант - дополнительная обмотка, не связанная со вторичной цепью. Она используется, если высокая степень стабилизации не нужна. Примером является P2 на рис. 9.74 . Т.к. дополнительная цепь использует общую с первичной обмоткой шину, изоляция сигнала обратной связи не требуется. Этот способ называется управление по первичной цепи и позволяет получить на выходе точность ±5% для изменения нагрузки от 10% до 100% , против ±0.5% или лучше в тех же условиях для обратной связи по вторичной цепи.

Рис. 9.74   Дешёвый обратноходовой сетевой преобразователь на 5W , который использует автоколебательный «блокинг-генератор». Обмотка P2 обеспечивает положительную обратную связь для поддержания колебаний. Выходное напряжение сравнивается компаратором из параллельного стабилизатора TL431, который подстраивает рабочий цикл, замыкая обратную связь через оптопару \(U_1\)

9.7.2.D Изоляционные барьеры

Трансформаторы и оптопары обеспечивают гальваническую изоляцию. Может возникнуть ощущение, что этого достаточно, но, как обычно бывает в жизни, есть много деталей, скрытых от непосвящённого взгляда.

Есть два пути, по которым изоляционный барьер может быть преодолён.

  1. Высокое напряжение может пробить воздушный зазор напрямую ( или сделать то же через слой изолятора ). Такой вид пробоя называют «дуговым» . Для защиты от такого развития событий необходимо выдерживать минимальный зазор , т.е. минимальное расстояние по воздуху между элементами различных цепей.
  2. На поверхности изоляционного материала между двумя проводниками могут появиться проводящие дорожки. Такой отказ носит название «поверхностный пробой» 101 и предотвращается выдерживанием минимального пути утечки , т.е. минимальной дистанции между двумя проводниками по поверхности изолирующего материала, см. рис. 9.79 . Основной проблемой в высоковольтных устройствах является не дуговой, а именно поверхностный пробой.

Рис. 9.79   Два пути преодоления изоляционного барьера: быстрый пробой через воздушный зазор ( задаётся величиной зазора ) и утечки по поверхности изолирующего материала ( задаётся величиной дистанции поверхностного пробоя )

Пробой изоляционного барьера ведёт к повреждению или уничтожению потребителей во вторичной цепи, а самая большая опасность: устройство, лишившись изоляции от потенциала сети, может убить пользователя. По этим причинам конструкция изоляционного барьера регламентируется строгими стандартами безопасности (IEC, UL, DIN/VDE и им подобными ). В документах за номерами IEC 60950 и IEC 60335 приводятся большие таблицы, указывающие минимальные значения зазора и длины пути по поверхности, а удобные сайты, подобные www.creepage.com предоставляют удобные средства, облегчающие разработку надёжных и безопасных устройств.

В общем случае воздушный зазор величиной около 2 mm и дистанция по поверхности 4...8 mm достаточны для защиты от потенциала 120 Vac , но есть обстоятельства, влияющие на эти цифры. Примером может служить «степень загрязнения» ( так обозначается наличие потенциально проводящей пыли, капель жидкости и т.д. ). Существуют различные группы безопасности, которым должны соответствовать устройства. Диапазон от «функционального» до «усиленного». Ещё одним фактором является назначение устройства. Стандарты задают одни значения для бытовой техники (IEC 60335 ) и совсем другие, гораздо более жёсткие для медицинских приборов (IEC 60601 ). Подробное обсуждение этой темы выходит за рамки данной книги. Ниже приведены сведения, призванные предупредить разработчика о серьёзности темы электрической изоляции и некоторые приёмы по её обеспечению.

Входящие обстоятельства: вид изоляции, напряжение, группа материала, степень загрязнения

Данные величины используются для подстановки в формулы или выбора нужного значения из таблицы

Тип изоляции
Общий уровень требуемой изоляции. Имеет пять градаций: функциональную, базовую, дополнительную, двойную, усиленную ( functional, basic, supplementary, double, reinforced ).
Напряжение
Пробой по воздуху или через слой изоляции - очень быстрое событие, поэтому стандартами задаётся параметр «пиковое напряжение». С другой стороны, бывают повреждения или загрязнения, которые вызывают появление проводящих мостиков. Поверхностный пробой протекает медленнее, и цифра из таблицы выбирается по заданному среднеквадратическому или постоянному напряжению.
Группа материала
Определяет склонность данного конкретного материала к появлению поверхностных пробоев. Группы маркируются номерами I, II и III в направлении увеличения восприимчивости. Некоторые стандарты предпочитают аналогичный параметр с названием «показатель стойкости к пробою» ( CTI ) или «показатель эффективности» ( PLC ).
Уровень загрязнения
Довольно необычный параметр, определяющий качество воздуха. Чистому сухому воздуху соответствует уровень 1, обычной домашней или офисной обстановке присвоен уровень 2, а уровень 3 оставлен для грязной среды: с проводящей пылью, осадками и т.п., т.е. предполагает промышленное использование.

Увеличение пути поверхностного пробоя. Если устройство имеет достаточно компактную компоновку, не позволяющую получить достаточную дистанцию поверхностного пробоя в явном виде, можно увеличить путь для утечек различными приёмами. Часто можно видеть узкие вырезы в печатных платах ( рис. 9.80 ). Встречаются выступы, удлиняющие расстояние по поверхности. Такой метод используется в оптоизоляторах и трансформаторах. На платы часто наносят защитное покрытие. Это очень эффективный метод при том условии, что покрытие не отслаивается, в противном случае изолирующие параметры будут наоборот ухудшены. Кроме того, применяют сплошную заливку компаундом или запрессовку в изоляционный материал .

Рис. 9.80   Проектировщик этого ключевого преобразователя добавил L-образный вырез на печатную плату. Такой приём очень сильно увеличивает дистанцию поверхностного пробоя от входной сетевой части до изолированного выхода +5V

Способы увеличения стойкости к поверхностному пробою для корпусов компонентов. Компоненты, которые ставятся поперёк изоляционного барьера ( оптопары, трансформаторы и т.п. ) должны проектироваться с учётом нужных зазоров и дистанций поверхностного пробоя как для выводов снаружи корпуса, так и для внутренней изоляции. Примером может служить Y-конденсатор, ноги которого разнесены на противоположные стороны корпуса. Рис. 9.81 показывает, что выводы дискового конденсатора идут под нужным углом и вместе с самим корпусом покрыты общим слоем изолирующего материала. Для компонентов в корпусе DIP входные и выходные секции часто отделяют исключением незадействованных промежуточных выводов ( для DIP8 это могут быть выводы 2, 3, 6, 7 ) 102 . Примером полностью специфицированного высоковольтного компонента может служить оптоизолятор ACNV260E фирмы Avago, чьи справочные данные включают многочисленные спецификации для величин зазора и дистанций поверхностного пробоя. Зазоры для «внешних» и «внутренних» расстояний ( 13 mm и 2 mm соответственно ) и дистанции поверхностного пробоя ( 13 mm и 4.6 mm ), описываемых как «измеренные от входных выводов до выходных выводов наикратчайшие расстояния по корпусу и по внутренним полостям соответственно».

Рис. 9.81   Тот же преобразователь сбоку. Виден Y-конденсатор с широко разнесёнными выводами, обеспечивающими минимальную дистанцию поверхностного пробоя 8 mm . Для сравнения, минимальный зазор составляет всего 1.5 mm

Такие же зазоры и элементы противодействия поверхностному пробою должен иметь трансформатор. Столь же важна внутренняя межвитковая изоляция и форма обмоток, которые должны обеспечивать как саму изоляцию ( за счёт числа и толщины изолирующих слоёв ), так и физическое разнесение в пространстве. Чтобы удовлетворить последнему требованию, обмотки могут располагаться на разных сторонах сердечника, вместо конструкции «одна поверх другой», и изолироваться материалом, который выходит на некоторое расстояние за края медной обмотки. Такая схема улучшает изолирующие свойства, но ухудшает магнитные ( она увеличивает индуктивность рассеяния ). Для более правильной с магнитной точки зрения конструкции «одна поверх другой» дистанция поверхностного пробоя может быть увеличена за счёт более широкой изоляционной ленты, края которой полезно загибать с краёв вверх на внешний слой меди.

Опасность пробоя сопровождают любую высоковольтную схему, независимо от наличия в ней изоляционного барьера. Приёмы противодействия можно видеть на рис. 9.82 , где изображены два вида корпусов высоковольтных МОП транзисторов. В более крупном TO-3PE (шаг 5.4 mm ) вывод стока имеет дополнительное покрытие материалом корпуса, которое увеличивает дистанцию поверхностного пробоя. В TO-220EH (шаг 2.5 mm ) имеются канавки на корпусе, а выводы разнесены на максимальное расстояние.

Рис. 9.82   Корпус высоковольтного МОП транзистора обеспечивает специальную ребристую форму пластикового корпуса, которая увеличивает дистанцию поверхностного пробоя. ( Приводится с разрешения фирмы STMicroelectronics )

96 Это типовая задача для современных компьютеров, где процессор может потреблять до 100 A (!) при напряжении 1.0 V . Причём весь указанный ток должен течь по дорожкам на печатной плате. Решается вопрос подведением к процессору «высокого» силового напряжения +12 V и горстью понижающих преобразователей из 12 V в 1.0 V , окружающих прожорливый процессор и синхронизирующихся в многофазную последовательность для снижения пульсаций. Такая схема преобразования носит название «point-of-load» ( преобразование рядом с потребителем ). Преимуществом является снижение тока силовой шины, в предложенном примере до 8A , и точный контроль напряжения непосредственно на нагрузке. <-

97 Вот история, доказывающая, что в жизни возможны разные варианты. Авторы периодически разбирают коммерческие безделушки, чтобы быть в курсе современных тенденций в этом сегменте. Вообразите удивление, когда внутри зарядного устройства для сотового телефона обнаружился маленький сетевой трансформатор, выпрямитель, конденсатор и стабилизатор на MC34063 ! <-

98 Чаще можно обнаружить 320 Vdc , о чём ниже. <-

99 Для очень больших напряжений можно взять IGBT, см. §3.5.7 . <-

100 Следующий вид динамических потерь появляется при нарастании и спаде напряжения на ключе, при котором мгновенная рассеиваемая мощность транзистора равна произведению напряжения на стоке и тока стока. [* Речь идёт об интегральной мощности непосредственно в момент прохождения фронта импульса. Транзистор, конечно, работает в ключевом режиме, но напряжение на стоке меняется не мгновенно, хотя и быстрее, чем в линейных схемах] . Это динамические потери, относящиеся к переходным процессам при переключении, и их следует отличать как от статических резистивных потерь, так и динамических потерь от перезарядки паразитных емкостей. <-

101 Такое название носит слой обуглившегося изоляционного материала, который можно обнаружить, разбирая причины отказа высоковольтной схемы. <-

102 См. примеры в справочных данных на изолятор CNY64 фирмы Vishay, ШИМ контроллер NCP1207 фирмы ON Semiconductor или драйвер LNK-403 компании Power Integrations. <-

Previous part:

Next part: