Шапка

12.3 Компараторы

Компараторы обеспечивают связь между аналоговыми ( линейными ) выходными сигналами и цифровой логикой, а чём уже упоминалось в §12.1.7.A . В этой главе компараторы рассматриваются с бОльшим вниманием к их выходным параметрам, диапазону питания, правильному подключению и защите входов.

Компараторы упоминались и в §4.3.2.B при объяснении использования положительной обратной связи ( триггера Шмитта ) и при разъяснении причин гораздо более высоких параметров специализированных микросхем, нежели операционных усилителей в режиме компаратора. Улучшения ( меньшие времена задержек, более высокая скорость нарастания и большая устойчивость к перегрузке на входе ) получаются за счёт основных достоинств ОУ ( в частности точного контроля сдвига фазы по частоте ). Компараторы не имеют частотной компенсации ( §4.9 ) и не могут использоваться в качестве линейных усилителей.

12.3.1 Выходы

Операционные усилители можно использовать, пока выходной сигнал остаётся в линейном режиме, и выход не попадает в насыщение, каковое в нормальной работе совершенно недопустимо.

Компараторы работают иначе. Их входная часть аналоговая, а выходная - цифровая, т.е. выход компаратора всегда насыщен. Данное свойство существенно облегчает использование, позволяя оперировать двумя уровнями НИЗКИЙ и ВЫСОКИЙ, а значит, можно подключить к цифровой логике напрямую ( рис. 12.25 ), задав диапазон переключения выхода. Или можно управлять нагрузкой, которая работает в режиме ВКЛЮЧЕНО/ВЫКЛЮЧЕНО, например, реле или светодиодом.

12.3.1.A Диапазон изменения выходного напряжения

На рис. 12.33 показаны выходные каскады компараторов, которые могут встретиться в жизни. Во всех случаях аналоговая часть запитывается от двуполярного источника питания V+ и V- ( у компараторов с «однополярным» питанием, как и в аналогичных ОУ, отрицательный источник V- подключается к земле ). Входной каскад будет разбираться позднее, сейчас интересен выходной. Первый вариант - простая симметричная пара переключает выходной сигнал между уровнями питания ( в табл. 12.1 и 12.2 обозначается «RR» ), что очень удобно, если оно совпадает с питанием логики ( рис. 12.25D ). Кроме того, активное верхнее плечо переключается быстрее. Но иногда бывает нужно подключать схему с двумя питаниями ( «биполярную» с V+ и V- ) к цифровой логике однополярной по определению. В таком варианте V- лежит ниже уровня земли, и правильным выбором будет «плавающий выход» ( «FL» в таблицах ) с соответствующей резистивной подтяжкой ( рис. 12.25A ). Другим подходящим вариантом будет компаратор с отдельным питанием логической части «VL» и «GND» ( «RR-G» и «TTL» в таблицах ) ( рис. 12.25B ).

Рис. 12.33   Выходные каскады компараторов в соответствии с отметками в табл. 12.1 и 12.2

Наконец, если интересна работа с однополярным источником, когда все сигналы попадают в диапазон от земли до V+ . Можно использовать:

  1. логический выход с подтяжкой к питанию цифровой части «VL» ( «RR-G» или «TTL» по таблицам );
  2. если «VL»=«V+», то можно взять компаратор с симметричным выходом, подключив «V-» к земле;
  3. можно использовать экземпляр с открытым коллектором ( стоком ) ( «OC» или «OD» ) с подтяжкой к питанию ( рис. 12.25E ).

Открытый коллектор хорош для повышенных нагрузок или высоких выходных напряжений ( скажем, классический LM311 может забирать из нагрузки до 100 mA , а верхний предел выходного напряжения равен +40 V ), но пассивная подтяжка работает медленнее активного варианта, поэтому, если нужна высокая скорость, надо выбирать активный логический выход.

12.3.1.B Выходной ток

Компараторы сильно разнятся по своей нагрузочной способности. При работе с логическими входами данный параметр роли не играет, но важен при управлении нагрузкой в виде светодиода или реле. Рис. 12.34 показывает, как в такой ситуации себя ведут компараторы из табл. 12.1 . Можно обнаружить несколько интересных фактов.

  1. Компараторы с полевыми транзисторами на выходе ( например, TLC393 ) на низких токах имеют резистивную ( \(R_{ON}\) ) вольтамперную характеристику и линейно сходят на нет.
  2. Модели с биполярным выходным npn каскадами ( как у LT1017/18 ) асимптотически приближаются к некоторому ненулевому напряжению насыщения.
  3. Наконец, есть компаратор LP393 с биполярным выходом, похожим на схему Дарлингтона при больших токах ( насыщение на уровне \( V_{BE}\) или ∼0.6 V ), но при малых нагрузках превращается в простой биполярный ключ с заземлённым эмиттером, что объясняет прихотливо изогнутый график.

Рис. 12.34   Напряжение насыщения НИЗКОГО уровня в зависимости от тока выхода для набора компараторов с открытым коллектором ( стоком ). Популярная серия TLC372 аналогична по параметрам TLC393. Кривые взяты из справочных данных, исключая график «L» и слаботочную часть графиков «B» и «J», которые были получены прямыми измерениями

График для LM311 заслуживает дополнительного пояснения. Разработчики использовали интересную схему, препятствующую насыщению выходного транзистора ( рис. 12.35 ). Два последовательных падения \( V_{BE}\) транзисторов \(Q_{13}\) и \(Q_{14}\) нужны, чтобы отбирать ток базы \(Q_{12}\) , если напряжение коллектор-эмиттер \(Q_{15}\) опустится до ближней окрестности уровня насыщения. Если \(R_{11}\) будет равен нулю, то цепь заработает в тот самый момент, когда \(Q_{15}\) войдёт в насыщение ( объясните почему ). \(R_{11}\) подобран так, чтобы ограничение наступало при запасе примерно 20% от напряжения насыщения \(Q_{15}\) . Такая конфигурация блокирует состояние глубокого насыщения и имеет два достоинства.

Рис. 12.35   Выходной каскад LM311 включает цепь, препятствующую насыщению. Она ограничивает ток базы драйвера выходного ключа рядом с напряжением насыщения последнего ( \( V_{OE}\) ≈ 100 mV ). На схеме опущена цепь ограничения выходного тока. С любезного разрешения Texas Instruments

  1. Исключается дополнительная задержка при рассасывании носителей заряда в базе выходного транзистора.
  2. Снижается общее потребление за счёт исключения избыточного тока базы \(Q_{15}\) . Транзистор удерживается чуть выше уровня насыщения, независимо от величины нагрузки [* т.е. каскад переводится в режим стабилизации тока. Сравните со схемой защиты от перегрузки проходного транзистора в линейном стабилизаторе на рис. 9.2E и 9.109 ] .

12.3.2 Входы

12.3.2.A Диапазон синфазного входного напряжения

Как и при работе с операционными усилителями, сигнал на входе компаратора необходимо удерживать в рабочем диапазоне синфазных напряжений. Компараторы, предназначенные для работы с низким напряжением питания ( 3...5 V , см. табл. 12.1 ) допускают входные напряжения уровня земли и даже на несколько десятых вольта ниже, а некоторые допускают сигналы с уровнем положительного питания ( «rail-to-rail» входы [* См. §5.9.1 ] ). К первому типу относятся TLC372/3702 ( «OD»/»RR» ), а ко второму - LMC7221/7211 ( «OD»/»RR» ). Но с двуполярными сигналами работать не получится, если, конечно, не взять только что упомянутый компаратор и не подключить его землю к отрицательному напряжению. Но тогда сигнал на выходе тоже будет привязан к отрицательному напряжению, что, скорее всего, разработчику не поможет. В такой ситуации нужен компаратор с двуполярным питанием ( например, LM311 или LT1016 ), но большинство из них не могут работать рядом с уровнями питания. Диапазон синфазного сигнала можно узнать в табл. 12.1 и 12.2 .

12.3.2.B Напряжение смещения и его подстройка

Table 12.1 Representative Comparatorsa

Type td typ (ns ) ^os max (mV) Input current typ (nA ) ? 'cfl i— o> CD c o O ? 'cc l— w o Q. O O <1 ) 05 -t—1 o > Q. Q. D CO ¦*-> D Q. ¦*-> D o Comments , x — 1^1 > V_ max ( V) Total min ( V) max ( V) LM393 600 5 25 • - 36 - 2 36 0.4 OC jellybean dual TLC372 650 5 0.005 • - 18 - 3 18 0.15 OD cmos dual; quad=374 TLC3702 2500 5 0.005 • - 16 - 3 16 0.02 RR cmos dual; quad=3704 LM311 200 3 60 - - 30 -30 4.5 36 5 FL strobe, popular; dual=2311 LT1016 10 3 5000 - - 7 -7 5 14 25 TTL fast, stable AD8561 7 7 3000 • 7 -7 3.5 14 5.6 TTL improved 1016; quad=8564 TLV3501 4.5 6.5 0.002 • • 5.5 - 2.7 5.5 3.2 RR fast; dual=3502 Notes: (a) See also the more extensive listing in Table 12.2. (b) See «Comparators, Outputs» in text; FL = floating npn output, collector and emitter output pins; OC = open collector; OD = open drain; RR = rail-to-rail; TTL = logic swing, separate VL pin. oo DO

Table 12.2 Comparators3

Type Qty per pkgh td typ (ns ) ^OS max (mV) Input current max ( PA ) U) a> c O O V) o a o o -t-1 (0 o o qty25 ( $US ) ^diff max ( V) Power supplies Supply current (mA ) § Gain Hyst (mV) Bipolar sig Offset trim Q & Q* out Shutdown Latch? l/0H (max, \ Output typ T 0 ) o * 0 ) <n <D cn O o 3 3 ( D 3 r+ w DIP i SOIC SOT-23 Smaller Positive Negative Total min ( V) max ( V) min ( V) max ( V) min ( V) max ( V) TLV3701 1,2,4 37000 5 250 pA 0 0 1.39 rails 2,5 16 - - 2,5 16 0.6 pA 1000k RR 14 8 5 - TLV3441 forOD LT1017 2 20000 1 0.015 - - 2.92 40 1.1 40 - - 1.1 40 0.03 500k 40 OC 8 8 - - micropower LP339 4 10000 5 0.025 0 - 0,45 36 2 36 - - 2 36 0.06 500k 30 OC 14 14 - 14 low-power '339 TLV3491 1,2,4 6500 15 10 pA 0 0 0.97 rails 1.8 5.5 - - 1.8 5.5 0.9pA RR 8 14 5 8 fastest nanopower LT1018 2 6000 1 0.075 - - 2.79 40 1.1 40 - - 1.1 40 0.11 2M 40 OC 8 8 - - low power LM393 2 600 5 0,25 0 - 0.36 36 2 36 - - 2 36 0.4 200k 30 OC 8 8 - 8 jellybean dual LM339 4 600 5 0,25 0 - 0.36 36 2 36 - - 2 36 0.8 200k 30 OC 14 14 - 14 jellybean quad MIC6270 1 600 5 0,25 0 - 0.69 36 2 36 - - 2 36 0.3 200k 36 OC - - 5 - low cost LM311 1,2 200 3 0.1 - - 0.77 30 5 30 0 -30 4,5 36 5 200k - 0 0 - - - 40 FL 8 8 - - strobe, popular; dual=2311 LP311 1 2000 7,5 0.1 - - 0,95 30 3 30 0 -30 3 36 0,15 200k - 0 0 - - - 40 FL 8 8 - - strobe, low-power 311 LT1011 1 150 0,5 0.025 - - 2.13 36 3 36 0 -36 3 36 3.0 500k - 0 0 - - - 50 FL 8 8 - - strobe, improved '311 LM319 2 80 4 0.5 - - 0.99 5b 5 30 0 -30 4,5 36 6 40k - 0 - - - - 40 FL-G 14 14 - - LM306 1 28 6,5 5 - - 1.04 5b 10 15 -3 -15 - 30 6.6 40k - 0 - - - - 24 rTL,OC 8 8 - - strobe, 0.1 A current sink AD790 1 45 0.25 5 0 - 6.61 16.5 4.5 15 0 -15 4,5 36 10 0.4 0 - 0 - 0 - RR-G 8 8 - - LM361 1 14 5 30 - - 2.21 5b 5 15 -6 -15 11 30 4.5 3k - 0 - 0 - - 7 TTL-G 14 14 - - strobe, aging, fastest 30 V LMC7221 1,2 4000 5 40 fA* 0 0 1,15 rails 2.7 15 - - 2,5 16 7 pA 100k 16 OD - 8 5 - low pwr; RR=7211, dual=6772 TLC339 4,2 2500 5 5 pA* 0 - 1.02 18 3 16 - - 3 16 0.04 18 OD 14 14 - 14 cmos 339; dual=393 TLC3702 2,4 2500 5 5 pA* 0 - 0.72 18 3 16 - - 3 16 0.20 18 RR 8 8 - 8 cmos; quad=3704 TLC372 2,4 650 5 5 pA* 0 - 0.67 18 3 18 - - 3 18 0,15 200k 18 OD 8 8 - 8 cmos; quad=374 TLC352 2,4 650 5 5 pA* 0 - 1.00 18 1.4 18 - - 1.4 18 0.07 18 OD 8 8 - - low power, low voltage ALD2301A 1 300 2 10 pA* 0 - 4.04 rails 3 12 - - 3 13.2 0.11 150k 13 OD 8 8 - - will sink 50 mA ( 600 mV) TS861A 1,2,4 500 7 1 pA* 0 0 1.19 rails 2.7 10 - - 2.7 12 7 pA RR - 8 5 8 pPwr; dual=862, quad=64 MAX9203 1 7 4 5 0 - 1.88 rails 4.75 12 0 -6 4.75 12 1.3 - 0 - - - 0 - RR-G - 8 8 - Vdd pin; dual='02, quad='01 LT1016 1 10 3 10 - - 4.08 5 4,5 7 0 -7 5 14 25 3k - 0 - 0 - 0 - TTL 8 8 - - fast, stable single +5 TL3016 1 7.6 3 10 - - 1.76 5 4.5 7 0 -7 5 14 11 - 0 - 0 - 0 - TTL 8 8 - - replace LT 1016 LT1394 1 7 2,5 4.5 0 - 3.42 12 4.4 8 0 -8 4.4 12 6 1600 - 0 - 0 - 0 - TTL - 8 - - improved LT 1016 AD8611 1 4 7 4 0 - 4.34 4 3 5.5 - -3.5° 3 7 6 - 0 - 0 - 0 - TTL - 8 - 8 really fast 1016; dual=8612 MCP6541 1 4000 7 1 pA* 0 0 0.40 rails 1.6 5,5 - - 1.6 7 0.6 pA 3.3 RR 8 8 5 - pPwr; dual=42, quad=44 LMV339 4,2,1 400 7 0,25 0 - 0.94 5.5 2.7 5.5 - - 2.7 5.5 0.14 50k 5.5 OC - 8,14 5 8,14 dual=393, single=331 TLV3501 1,2 4.5 6,5 2 pA* 0 0 2.97 rails 2.7 5,5 - - 2.7 5.5 3.2 6 - - - 0 - - RR - 8 6 - fast; dual=3502 ADCMP371 1 2000 9 0,05 0 0 0.60 22 2,25 5,5 - - 2 6 4 pA 1 RR - - - 5 lopwr; ref=356, OC( 22 V)=370 MAX941 1,2,4 80 2 0.3 0 0 2.60 railsd 2.7 6 - - 2,5 6.5 0.43 0 - - - 0 0 - RR 8 8 - 8 dual=942, quad=944 TS3021 1 38 6 0.16 0 0 0.92 5 1.8 5 - - 1.8 5.5 0.07 RR - - 5 5 low voltage, low cost LMV7219 1 7 6 0,95 0 - 2.06 rails 2.7 5,5 - - 2.7 5.5 1.1 7,5 RR - - 5 5 low cost MAX961 1 4.5 1.5 15 0 0 5,00 1,5f 2.7 5,5 - - 2.7 6 7.2 3.5 - - 0 0 0 - RR - 8 - 8 dual=963, quad=964 MAX999 1 4.5 1.5 15 0 0 5,64 1,5f 2.7 5,5 - - 2.7 6 5 3.5 - - - 0 - - RR - - 5 - shutdown=997 ADCMP600 1 3.5 5 5 0 0 3.09 rails 2.7 6 - - 2.7 6 3.5 20k 2 RR - - 5 6,8 adj-hyst=601, shutdown=602 AD96685 1,2 2.5 2 10 - - 4.77 5.5 4.8 5,2 -5 -6 10 13 15 - 0 - 0 - 0 - ECL - 16 - - dual=AD96687 ADCMP604 1 1.6 5 5 0 0 3.92 rails 2,5 5,5 - - 2,5 5.5 15 2k 0 - 0 0 0 0 - LVDS - - - 6 hyst+shutdown+latch=605 ADCMP565 1 0.3 6 40 - - 7.97 7 4.8 5.2 -5 -5.4 10 10.4 70 1k adj 0 - 0 - 0 - ECL - - - 20 5 GHz input bandwidth ADCMP553 1 0.5 10 5 0 - 3.69 3 3.2 5,5 - - 3 6 35 1k - - - 0 - 0 - PECL - - - 8 dual=551,552, hyst=552 65 LVDS 34 2 4 - 20 0 0 1.84 rails 3 3.6 - - 3 3.6 16 50 RR - 8 - - LVDS rcvr; int term=LVDT34 65 LVDS 2 1 1.8 - 4 - - 0.97 rails 2.4 3.6 - - 2.4 3.6 5.5 0 RR - 8 5 - LVDS receiver FIN1018 1 1,5 - 20 - - 0.93 rails 2.4 3.6 - - 2.4 3.6 5 0 RR - 8 - 8 LVDS receiver HMC874LC 1 0.1 5* 15* - - 50,00 1.8 3.3" -3.3" 6.6" 50 1 0 - 0 - 0 - PECL - - - 16 clocked, 10 GHz BW Notes: (a) ordered by supply voltage groups, then by speed, (b) note Vd iff (max) « Vsupply. (c) limited to 7V total analog supply voltage, (d) OK to rails, but 8.2kO for > 1V. (e) total, for listed part number, ( f) back-to-back pairs of 2 clamp diodes, with 200Q series resistor, ( g ) see «Comparators, Outputs» in text, (h) the first number corresponds to the listed part, (n ) nominal, ( t ) typical.

Подобно ОУ, всё многообразие имеющихся компараторов имеет напряжение смещения, исчисляемое чаще всего милливольтами, но можно найти модели и поточнее, см. табл. 12.1 и 12.2 . Несколько моделей предоставляют внешние выводы подстройки, но, как и в случае с ОУ, недорогие модели с возможностью подстройки ( LM311 ) имеют гораздо больший температурный коэффициент напряжения смещения \( V_{OS}\) , чем исходно более точные ( прецизионные ) варианты. Например, для LT1011 – «улучшенного LM311» объявлен температурный коэффициент 4 μV/°C тип. ( 15 μV/°C max ), в то время как никто из производителей копий оригинального LM311 даже не затрудняется его указанием. Кроме того, в схемах, требующих точности входного порогового уровня, следует избегать тяжёлой перегрузки вЫхода компаратора [* дабы избежать периодического нагрева корпуса ] .

Напряжение смещения имеет интересную особенность. Температурные градиенты, возникающие при нагреве выходного каскада, ухудшают параметры смещения входа . Возможно даже состояние «тарахтения» - медленной генерации в выходном каскаде, которая возникает, когда входной сигнал болтается возле дифференциального нуля [* т.е. возле порога переключения ] , потому что тепло, от выходного каскада [* меняет за счёт температурного коэффициента \( V_{OS}\) порог и ] заставляет вход переключиться.

12.3.2.C Входной ток

Есть ещё одно сходство с ОУ, вызывающее затруднения, если подразумевается ( ошибочно ), что входы имеют бесконечный импеданс и, соответственно, не потребляют ток. Но этот самый входной ток является очень важным параметром компараторов, он и характер его изменения под действием входного дифференциального напряжения. Для разгона, взгляните на график тока ( рис. 12.36 ) двух входов вечно юного LM311 18 . Легко заметить, что нулевым он не является [*, а отрицательная полуплоскость почему-то сверху ] .

Рис. 12.36   Измеренное значение входного тока в образце LM311 ( NSC, лот P134 ). [* Ось тока зачем-то направлена вверх ] Неинвертирующий вход на земле. Справочные данные заявляют входной ток на уровне 60 nA (тип.), 100 nA (max)

Что при этом происходит? Во входных каскадах многих компараторов стоят биполярные транзисторы, а входной ток имеет величину от десятков наноампер до десятков микроампер. Входной каскад - это просто дифференциальный каскад с большим усилением. Входной ток в таких каскадах изменяется, когда сигнал переходит через уровень переключения. Кроме того, схема защиты может вызвать дополнительное изменение тока на удалении нескольких вольт от порога.

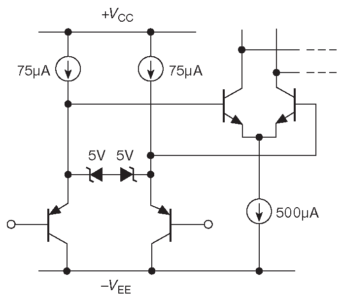
Рассмотрим входной каскад LM311 подробнее. Его упрощённая схема приведена на рис. 12.37 . Каскад состоит из pnp повторителей, нагруженных источниками тока, которые передают сигнал на npn дифференциальный усилитель. Входные повторители имеют β ≈ 2000 , но даже эта впечатляющая величина не избавляет от входного тока величиной –35 nA на сбалансированных входах. Важнее то, что токи меняются в противоположных направлениях на ∼10% при появлении разбаланса. Это происходит из-за того, что дифференциальный усилитель перекидывает свой рабочий ток с одной стороны на другую, выводя из равновесия входные повторители. Токовая «ступенька» при нулевом дифференциальном сигнале является на самом деле плавным переходом величиной примерно 100 mV , что видно на увеличенном фрагменте. Именно такая разница напряжений нужна, чтобы полностью переключить дифференциальный усилитель из одного состояния в другое. Поэтому, в отличие от операционного усилителя, где за балансом присматривает обратная связь, в компараторе с биполярными входными каскадами при изменении входного сигнала меняется и входной ток, что ведёт к разного рода сложностям, если источник имеет недостаточно низкий импеданс.

Рис. 12.37   Упрощённая схема входного каскада LM311 - классического биполярного компаратора. Не смущайтесь цифрами возле ограничительных стабилитронов: допустимый дифференциальный сигнал на входе ±30 V . [* Стабилитроны защищают от чрезмерной разницы входных напряжений следующий каскад ]

Вообразим, к примеру, что надо получить выходную ступеньку, когда медленно возрастающий входной сигнал ( от источника с конечным сопротивлением ) пересекает нулевой потенциал. Это легко. Подключаем сигнал к инвертирующему входу, а землю - к неинвертирующему. Если поступить так, то на выходе будут быстрые множественные переключения при пересечении входом нуля. Проблема в том, что кратковременное изменение входного тока ( отрицательного ) вблизи нуля приводит к смене направления изменения входного сигнала на противоположное, запуская новый переход на выходе. Этот колебательный процесс продолжается некоторое время, пока входной сигнал не покинет, наконец, область нестабильности. Гистерезис ( возможно, с небольшим ускоряющим конденсатором ) в общем случае исправляет такое поведение, но полезно понимать порождающие его причины.

График на рис. 12.36 таит и другие сюрпризы, а именно: резкое изменение входного тока, когда дифференциальное входное напряжение вырастает до 6V . Причиной тому служит симметричный ограничитель на стабилитронах [* рис. 12.37 ] 19 . Он добавлен, чтобы исключить обратный пробой эмиттер-база во втором npn каскаде. Дифференциальное напряжение достаточно большое, чтобы вызвать ограничение означает, что на входе pnp имеется отрицательный потенциал, оттягивающий весь ток эмиттера. Значит, базовый ток удвоился [* ток второго транзистора отбирается через цепь ограничения, отсюда и «удвоился» ] , а база второго транзистора в паре осталась совсем без тока. Увеличенная область графика 12.36 показывает подробности, отсутствующие в официальных справочных данных на LM311: ступенчатое увеличение входного тока при большом отрицательном напряжении на входах. Это происходит из-за снижения беты входного транзистора при снижении уровня \( V_{CE}\) . А вот загадка для читателя: почему прямой вход ведёт себя иначе?

[* Вероятнее всего измерения проводятся с заземлённым опорным входом. Значит, второй вход получает всё тестовое дифференциальное напряжение и в какой-то момент попадает в зону в районе Vcc , где перестаёт работать источник тока в эмиттере входного транзистора. Для другого входа входное напряжение растёт вниз, где проблем с рабочим диапазоном источника тока нет ] .

Для схем, где необходим очень низкий входной ток, имеется масса компараторов с МОП транзисторами на входе. К ним, например, относятся TLC372, TLC3702, TLC393 и LMC7221. Зато у них меньше напряжение питания ( до 16V , против 36 V у «высоковольтных» биполярных моделей ) и низкая точность напряжения смещения \( V_{OS}\) ( опять же, по сравнению с биполярными ). Если случится, что требуются точностные параметры конкретного компаратора, но меньший входной ток, придётся ставить на вход согласованную пару полевых транзисторов. [* Где только её, сердечную, взять? Все согласованные полевые пары с производства поснимали злые люди ] .

12.3.2.D Максимальное входное дифференциальное напряжение

Будьте внимательны! Здесь можно попасть в непонятное. Некоторые компараторы имеют неожиданно низкий допуск на входное дифференциальное напряжение. В некоторых случаях всего 5V ( например, у AD790, LM306 или LT1016 ), хотя напряжение питания ( разница между «V+» и «V-» ) может достигать 36 V . Здесь помогут диодные ограничители, т.к. чрезмерная разница потенциалов на входе уменьшает бету и вызывает появление неустранимой ошибки смещения, а иногда может даже вызвать разрушение перехода база-эмиттер входных транзисторов. Компараторы общего назначения с напряжением питания до 36 V в общем случае лучше в этом отношении и допускают входные напряжения в диапазоне ±30 V ( LM311, LM393 [* см. рис. 4.86 ] , LT1011 и т.д. 20 ).

12.3.2.E Внутренний гистерезис

Небольшой гистерезис - штука полезная, поэтому некоторые компараторы ( особенно низковольтные с однополярным питанием ) имеют встроенный гистерезис величиной несколько милливольт ( см. табл. 12.1 и 12.2 ). Некоторые модели, например, серии ADCMP5xx и 6xx фирмы Analog Devices позволяют менять его величину.

12.3.3.Прочие параметры

12.3.3.A Напряжение питания

Тема уже обсуждалась в связи с вопросом «диапазона допустимого синфазного напряжения», который в большинстве случаев чуть заступает за потенциалы выводов питания.

  1. Традиционные биполярные компараторы, аналогичные LM311 или LM393 [* см. рис. 4.86 ] , допускают питание до 36 V и нынче зовутся «высоковольтными».
  2. Некоторое число скоростных моделей ( например, биполярный LT1016 или КМОП серии TLC/LMC попадают в промежуточную группу, с напряжением 10..15 V . Наконец,
  3. стремительно размножившиеся «низковольтовые» КМОП компараторы с однополярным питанием ( серии LMV, TLV и ADCMP600 ), работающие с общим питанием не выше 6V .

В последнюю категорию попадают особо быстрые ( ADCMP572: 0.15 ns ) и некоторые малопотребляющие ( MCP6541: 0.6 pA тип., ISL28197: 0.8 pA тип. ). Плюс есть довольно много промежуточных вариантов.

12.3.3.B Скорость

О компараторах принято думать, как об идеальных переключающихся элементах, для которых некоторая небольшая разница входных потенциалов вызывает резкое переключение выхода. На самом деле для небольших сигналов компараторы больше похожи на ОУ, а переключательные характеристики зависят от усиления на высоких частотах. В итоге, чем меньше дополнительное напряжение или «запас по сигналу» , т.е. разница между необходимым для насыщения выхода и имеющимся напряжением, тем сильнее увеличивается время распространения, и ( часто ) уменьшается скорость нарастания выходного сигнала. Спецификации обычно включают график «зависимости времени реакции от величины перегрузки». На рис. 12.38 приведены данные для LM311. Стоит особо отметить ухудшение параметров в конфигурации с выходным транзистором в режиме повторителя, т.е. с меньшим усилением. Увеличение сигнала на входе ускоряет реакцию, потому что снижение усиления на высокой частоте передавливается большей амплитудой сигнала. Кроме того, больший ток внутренних каскадов быстрее перезаряжает внутренние ёмкости.

Рис. 12.38   Время реакции LM311 в зависимости от величины запаса по напряжению. Большинство компараторов для увеличения быстродействия требует заметного запаса по сигналу: 20 mV и более. [* Обратите внимание на изменение шкалы времени в режиме повторителя ( нижние графики )] ( Воспроизведено по справочным данным National Semiconductor Corp. )

Компараторы из табл. 12.1 и 12.2 перекрывают диапазон времён реакции с 0.3 ns до 300 μs или \(10\space^6:1\) . Поспешность нужна при ловле блох , и за скорость приходится платить рассеиваемой мощностью ( здесь низковольтовые компоненты выглядят очень хорошо ) и склонностью к генерации.

12.3.4 Прочие предупреждения

Есть несколько общих предупреждений, касающихся входных цепей компараторов. Везде, где это возможно, надо использовать гистерезис ( §2.2.2.E , §4.3.2.B ). В противном случае придётся разбираться с ложными переключениями. Чтобы понять, в чём причина, надо вообразить компаратор без гистерезиса, в котором входной дифференциальный сигнал, только что прошедщий нулевую отметку, растёт вверх достаточно медленно, потому что речь идёт об аналоговой величине. Разница потенциалов входов уже в 2 mV вызовет изменение состояния выхода со временем процесса порядка 50 ns и менее. Т.е. в системе возникает быстрый цифровой фронт с амплитудой 3000 mV , вызывающий токовые иголки в источнике питания и близлежащих цепях. Отсутствие наводок величиной как минимум несколько милливольт на входные цепи в такой ситуации следует трактовать как чудо, а несколько милливольт легко забьют разницу в 2 mV . Всё это ведёт к появлению множественных переключений и генерации. Вот почему схемы с чувствительными компараторами требуют приличного гистерезиса ( и небольшого ускоряющего конденсатора параллельно резистору обратной связи ) вкупе с аккуратной разводкой печатной платы и развязкой питания. В общем случае не стоит подавать на вход компаратора сигнал с высокоомного источника. Такие конфигурации требуют промежуточного буфера на ОУ. Если большое быстродействие не требуется, скоростных компараторов лучше избегать, потому что они усугубляют все перечисленные проблемы многократно. Кроме того, некоторые модели более чувствительны к наводкам, нежели прочие. В этом смысле великолепный LM311 способен сильно попортить кровь.

18 Это и впрямь массовая продукция. Быстрый поиск даёт под сотню вариантов 311 от полудюжины производителей ( Fairchild, NJR, National, ONsemi, ST и TI ), причём «улучшенные» версии 311 не учитывались. <-

19 Он выполнен на встречно-последовательной паре транзисторов в диодном включении. <-

20 В них используются pnp транзисторы, обычно имеющие большее напряжение обратного пробоя эмиттер-база. Часто оно превышает 36 V , в то время как аналогичный параметр для npn равен примерно 6V . <-

Previous part:

Next part: