Шапка

9.13 Некоторые дополнительные вопросы регулирования напряжения

9.13.1 Защита от перенапряжения

В §9.1.1.C уже отмечалось, что на выходе регулируемого источника питания полезно ставить какую-нибудь схему защиты от перенапряжений. Рассмотрим, для примера, сильноточный источник питания +3.3 V , который можно обнаружить в большинстве цифровых систем. Отказ компонента в регуляторе ( даже такого простого как резистор в делителе напряжения ) может вызвать рост выходного напряжения с самыми печальными последствиями.

Предохранитель может даже сработать, но в данной ситуации возникает вопрос, кто сгорит быстрее - плавкий или «кремниевый» предохранитель. В качестве последнего выступает питаемая схема, и есть подозрение, что кремний успеет раньше. Проблема особенно актуальна для низковольтовой логики и VLSI, которые могут работать при напряжениях порядка +1.0 V и не переносят его повышения 144 . Другой проблемой с потенциально разрушительным результатом может быть лабораторный источник с широкими пределами регулировки. На входе его стабилизатора может быть потенциал 40 V и выше, независимо от уровня на выходных клеммах. Авторы обнаружили несколько плохо спроектированных источников, на выходе которых при выключении кратковременно появлялось повышенное напряжение. Беда в том, что «кратковременно» - это часто вполне достаточно, чтобы убить все результаты работы.

9.13.1.A Схемы на стабилитронах

На рис. 9.102 показаны классические схемы защиты от перенапряжения:

Рис. 9.102   Схема защиты от перенапряжения

  1. простая и надёжная, но грубая,
  2. использующая специализированную микросхему для точной установки уровня срабатывания, и
  3. с управлением от типового параллельного стабилизатора с точностью 1% .

Во всех случаях защитное устройство включается между выходом источника и землёй и не требует дополнительного источника питания, используя для работы наблюдаемое напряжение. В простой схеме 9.102A тиристор переходит в проводящее состояние, когда напряжение в линии превысит напряжение стабилитрона и падение напряжения на управляющем электроде ( для указанных номиналов 6.2 V ), и останется в таком положении, пока анодный ток не упадёт до нескольких миллиампер [* пока не опустится ниже «тока удержания» ] . Недорогой тиристор S2010L пропускает постоянный ток 10 A и выдерживает броски до 100 A . Падение напряжения в проводящем состоянии 1.1 V при токе 10 A . Кристалл изолирован от корпуса, и тиристор можно монтировать непосредственно на металлические элементы прибора, а обычных тиристорах теплоотвод электрически соединён с анодом, и при монтаже надо обеспечивать дополнительную электрическую изоляцию. Резистор номиналом 68 Ω нужен для задания рабочего ток через стабилитрон ( 10 mA ), а конденсатор в цепи управляющего электрода предотвращает срабатывание от безопасных коротких иголок.

Эта простая схема имеет несколько недостатков, связанных в основном с порогом срабатывания. Стабилитроны выпускаются под стандартный ряд номиналов, имеют низкую точность и часто слишком плавную вольтамперную характеристику. В то же время существующие области использования схемы могут потребовать довольно высокой точности. Возьмём источник на 5V для цифровых схем с допуском напряжения 5 или 10% . Защитная схема должна срабатывать при 5.5 V , но этот минимум надо поднимать, чтобы учесть некоторое колебание выходного напряжения из-за возможных резких изменений тока нагрузки, приводящих к выбросам и последующему «звону» в линии.

Проблема усугубляется из-за регулирования напряжения в нагрузке, подключённой к источнику длинными проводами с заметной индуктивностью. Возникающий в итоге звон приводит к колебаниям напряжения на выходе блок питания, но не должен вызывать срабатывания защиты. Следовательно, порог надо устанавливать выше уровня 6.0 V , но ниже 7.0 V , при которых могут быть повреждены логические микросхемы. Если перевести эти цифры в необходимую точность стабилитрона, имеющийся набор напряжений и разброс управляющего потенциала тиристора, можно получить довольно хитрую задачу. В данном примере диапазон срабатывания защиты даже для достаточно точного 5%-стабилитрона будет лежать в пределах от 5.9 до 6.6 V .

9.13.1.B Вариант со специализированной микросхемой

Следующий вариант ( рис. 9.102B ) решает проблему с помощью специализированной микросхемы 145 . MC3423 имеет в своём составе опорный источник 2.6 V±6% , компаратор и схему управления симистором. Внешний делитель \(R_1R_2\) устанавливает порог на уровне 6.0 V . В качестве защитного элемента взят изолированный 25-амперный симистор, стоящий меньше доллара. MC3423 - один из представителей класса супервизоров питания. Наиболее сложные микросхемы данного типа не только реагируют на слишком высокий или слишком низкий уровень напряжения, но могут переключаться на батарейное питание при аварии в сети, выдавать импульс сброса при возврате на нормальное питание и контролировать активность микропроцессора.

На третьей схеме ( рис. 9.102C ) супервизор заменён на очень популярный параллельный стабилизатор TL431 146 . Когда напряжение на опорном выводе становится выше внутреннего образцового источника 2.495 V±1% , TL431 включает симистор, тот переходит в проводящее состояние и замыкает катод ( «K» ) на землю. Данный режим называется работой в «третьем квадранте» 147 . Схему легко подправить под более высокий рабочий порог ( максимальное рабочее напряжение TL431 составляет 36 V ), а если взять TLV431 с внутренней опорой 1.240 V , то становится возможной работа при достаточно низких уровнях питания.

Предыдущая схема, как и все аналогичные предохранители, при возникновении аварийной ситуации ограничивает выход источника питания напряжением «короткого замыкания» симистора ( около 1V ), которое можно снять только полным выключением напряжения. Опасность перегрева симистора минимальна, ввиду малости падающего на нём напряжения. Таким образом, схема представляет собой вполне надёжный предохранитель. Такой метод защиты предполагает, что в блоке питания есть схема ограничения тока или, по крайней мере, плавкий предохранитель. После срабатывания симистора, блок питания может сильно разогреться. Если в нём есть защита от перегрузки, то плавкий предохранитель может уцелеть, а сам блок питания под действием защиты перейдёт в состояние «активного короткого замыкания», когда на выходе постоянно присутствует небольшой потенциал [* внутренняя защитная схема превратит его в источник тока ] . Такое положение может сохраняться неопределённо долгое время, пока аварию кто-нибудь не заметит. Проблему разогрева снимает ограничение тока с наклоном характеристики в блоке питания.

9.13.1.C Ограничители

Ещё одним решением проблемы чрезмерного повышения напряжения является мощный стабилитрон или его эквивалент на клеммах питания. Стабилитрон снимает проблему ложного триггерного срабатывания от иголок по питанию, потому что немедленно прекращает вмешиваться в работу схемы, как только аварийное состояние прекращается. Тиристор же будет находиться в ограничении до полного снятия напряжения. Схема на настоящем мощном стабилитроне имеет проблемы с перегревом в аварийной ситуации ( рассеиваемая мощность \( V_{ZENER}·I_{LIMIT}\) ) и тоже может отказать. Данная проблема обнаружилась в одном блоке питания для магнитных дисков на ( 15 V@4A ). При пробое регулирующего транзистора защитный стабилитрон ( 16 V, 50 W ) стал рассеивать слишком большую мощность, перегрелся и тоже вышел из строя.

Более правильным вариантом мощного стабилитрона будет составной аналог, собранный из обычного стабилитрона и мощного транзистора. На рис. 9.103 показаны два варианта такой схемы. Стабилитрон поддерживает транзистор в активном состоянии, а номинал резистора определяет ток, при котором транзистор включается в работу. [* Ток течёт через стабилитрон, а значит, и через резистор, падение напряжения на последнем должно быть равно пороговому напряжению на базе, т.е. ∼0.6 V для кремниевого транзистора. Весь ток сверх порогового будет идти через транзистор. См. замечание ] . TIP142, указанный в схеме 9.103A - популярный мощный составной биполярный транзистор. Стоит меньше $1, спокойно рассеивает до 75 W при температуре корпуса 75°C и имеет усиление 1000 при токе коллектора 5A . Если нужны большие напряжения и/или токи, а точный порог не критичен, удобнее использовать мощный МОП транзистор ( рис. 9.103B ). У большинства из них отсутствует вторичный тепловой пробой, свойственный мощным биполярным приборам, и их легко приобрести. Указанные на схеме компоненты позволяют рассеивать 130 W (IRF1407 ) или 300 W (IRFP2907 ) при температуре корпуса 75°C . Транзисторы нормируются для «автомобильного» температурного диапазона, имеют максимальное рабочее напряжение 75 V и стоят $2.5 и $10 соответственно. Максимальный пиковый ток ограничивается только переходным температурным сопротивлением ( тема для обсуждения в Части X9 ).
Предупреждение: ограничители на МОП транзисторах, особенно на высоковольтных ( с низкой входной ёмкостью ), могут быть склонны к генерации.

Рис. 9.103   Составной мощный стабилитрон

9.13.1.D Ограничители и защитные схемы для низких напряжений

Описанные выше схемы-ограничители на стабилитронах и тиристорная защита не подходят для защиты низковольтовых сильноточных микропроцессорных систем. Рабочие напряжения последних лежат ниже +3.3 V , а токи достигают 50...100 A . Низковольтные стабилитроны имеют слишком плохую точность и слишком мягкую характеристику. ИМС типа MC3423 требуют слишком высокого питания ( для MC3423 это +4.5 V min ), кроме того, перешедший в проводящее состояние тиристор останется в состоянии короткого замыкания, пока со схемы не будет снято питание, что не подходит для вычислительных систем, особенно если речь идёт о коротких ( и безопасных ) токовых иголках.

Авторы озаботились данной проблемой и вдохновлённые руководством Билинга 148 разродились симпатичной схемой низковольтовой защиты. Она имеет рабочее напряжение вплоть до 1.2 V и настраиваемый порог. И, самое главное, работает в двух режимах: ограничивает перепады при токах 5...10 A , но, если помеха присутствует слишком долго, или ток выходит за указанные пределы, включает мощный тиристор ( 70 A постоянно и 1000 A в импульсе ). При необходимости схема может выключать сетевое питание. Это весьма надёжное решение, но так как тема несколько отклоняется от текущих задач, её решено присовокупить к прочим дополнительным материалам в Части X9 .

9.13.2 Расширение диапазона допустимого входного напряжения

В §9.3.12 и §3.6.2 утверждалось, что у линейных регуляторов ограниченный диапазон входных напряжений. Типовые цифры для биполярных моделей лежат в районе от +20 до +30 V , а у КМОП - всего +5.5 V . На рис. 9.104 показан детализированный вариант схемы 3.114A . Это красивый способ расширения допустимого диапазона \( V_{IN}\) ( в данном случае до 350 V ). \(Q_1\) - высоковольтный МОП транзистор со встроенным каналом ( см. табл. 3.6 ). Здесь он стоит входным повторителем, удерживая потенциал \( V_{IN}\) для \(U_1\) на несколько вольт выше уровня выходного напряжения [*] . Для указанных компонентов \( V_{GS}\) составляет как минимум –1.5 V , т.е. устанавливает очень удобный для LDO режим 149 . Допустимое рабочее напряжение для указанных транзисторов составляет 500 V , а если требуется больше, то можно взять IXTP08N100, который допускает до 1 kV .

Рис. 9.104   Расширение диапазона входного напряжения для низковольтных стабилизаторов

Некоторые детали

  1. Резистор небольшого номинала в затворе подавляет склонность к генерации высоковольтных МОП транзисторов.
  2. Резистор в истоке \(R_S\) устанавливает ограничение выходного тока на уровне \( V_{GS}/R_S\) , каковое ограничение в данной схеме совершенно обязательно, т.к. при максимальном выходном токе регулятора 350 mA при входном напряжении \( V_{IN}\)=500 V на \(Q_1\) будет рассеиваться 150 W . В схеме ограничение установлено на уровне \(I_{lim}\)∼10 mA . При таком токе рассеиваемая мощность ограничена величиной 3.5 W и требует умеренного радиатора для корпуса TO-220.
  3. Можно добавить в сток \(Q_1\) мощный резистор [* на схеме не показан] , который возьмёт на себя часть рассеиваемой мощности.
  4. Для регуляторов с низким падением требуется ставить на выход конденсатор \( C_O\) , который определяет устойчивость схемы и должен соответствовать по ёмкости и величине ESR требованиям спецификации. Компоненты на схеме соответствуют параметрам TPS76301.
  5. В таблице приведены некоторые варианты слаботочных LDO. (Для микросхем с фиксированным выходным напряжением делитель \(R_1R_2\) не используется ).

[*]
[* Величина \( V_{IN}\) определяется напряжением \( V_{GS}\).
Только это не повторитель, а источник тока с автоматическим смещением см. §3.2.2.A . Величина тока ограничивается соотношением \( V_{GS}=I_{out}×R_S+V_{U1}\), где \(V_{U1}\) - падение на регулирующем элементе TPS76301, т.е. при рабочем токе 10 mA \( V_{GS}\) =–1.5 V плюс падение на TPS76301, а на холостом ходу \( I_{out}×R_S\) падает до –1.5mV и всё требуемое напряжение \( V_{GS}\) обеспечивает TPS76301 в одно лицо. Все указанные изменения токов и напряжений при переходе в холостой режим и обратно происходят автоматически, потому что источник тока с «автоматическим смещением». Следует заметить, что с формальной точки зрения \(I_Q\), указанный на схеме, только вводит в заблуждение, потому что активный режим стабилизатора установлен заземлённым выводом \(\overline{OE}\).
Чтобы понять, будет ли схема работать в режиме холостого хода стабилизатора, когда через него ( и каскодный \(Q_1\) ) будет течь \(I_Q\)= 90 μA надо лезть в данные по транзистору и TPS76301, коих у меня нет, поэтому следите за руками.
МОП транзистор со встроенным каналом работает в соответствии с графиком на рис. 3.23 . На нём важны две точки. \(I_{DSS}\) - ток полностью открытого транзистора - сообщит, сможем ли мы получить тот ток нагрузки, который нужен. Но сейчас мы с другой стороны кривой. Напряжение \(V_P\) сообщает, на сколько вольт надо сместить затвор \(Q_1\) вниз ( или, иначе, поднять исток \(Q_1\) над выходом стабилизатора ), чтобы полностью закрыть транзистор. Это напряжение вполне может составить –8...9V , что заведомо больше максимума для многих современных стабилизаторов. И, если оно таки больше максимально допустимого входного напряжения стабилизатора, то...
То вновь получим «автоматическое смещение». При приближении к своему максимуму по входному напряжению TPS начнёт тянуть из источника больше тока, чтобы таки пробиться. Но больше тока - это меньше \(V_{GS}\), оно же входное напряжение для стабилизатора ( мы движемся по кривой вправо - в сторону увеличения тока и уменьшения \(V_{GS}\) ). Т.е., больше тока - это меньше тока. Проверяйте , короче ].

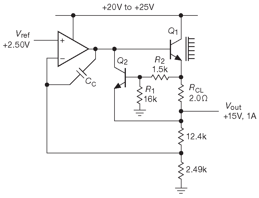
9.13.3 Ограничение тока с падающей характеристикой

В §9.1 [* рис. 9.2E ] показана базовая схема ограничения тока, которой часто вполне достаточно, чтобы оградить регулятор или нагрузку от повреждений при аварии. Но для стабилизатора с простым ограничением тока рассеиваемая мощность максимальна при коротком замыкании на землю ( безразлично, случайно ли, из-за неисправности схемы или по какой другой причине ), причём такая аварийная мощность превышает максимальную, возникающую в нормальном режиме. Рассмотрим. к примеру, рис. 9.105 . Схема должна выдавать 1A при +15 V . Если она защищается простым ограничителем тока, то при коротком замыкании на выходе проходной транзистор начнёт рассеивать 25 W ( +25 V на входе, ограничение ток 1A ), а при нормальной работе выделяется только 10 W ( 10 V падение на регуляторе при 1A ). В случае LDO, где на проходном транзисторе в нормальном режиме падают доли вольта, разница ещё больше.

Рис. 9.105   Цепь ограничения тока с падающей характеристикой для линейного стабилизатора

Сходные проблемы возникают в усилителе мощности с симметричным выходом. В обычной ситуации максимальный ток течёт в нагрузку, когда на выходных транзисторах наблюдается наименьшее падение напряжения ( при наибольшем размахе сигнала на выходе ), а максимальное падение на транзисторах сопровождается минимумом ток через нагрузку ( сигнал на выходе отсутствует ). При коротком замыкании в нагрузке ситуация противоположная: ток максимален в самое неудобное для этого время, при максимальном напряжении на транзисторах. И здесь аварийная мощность гораздо выше нормальной.

Самым простым способом решения проблем будет применение массивного теплоотвода и транзистора с большей допустимой мощностью и областью безопасной работы ( см. §9.4.2 ), чем это необходимо в нормальных условиях. Но в этом случае остаётся избыточный ток, текущий в схему и повреждающий другие компоненты. Гораздо лучшее решение - использовать схему с падающей характеристикой. В ней выходной ток при перегрузке принудительно снижается.

Возвратимся к рис. 9.105 . За обратный наклон характеристики отвечает делитель в базе токоограничивающего транзистора \(Q_2\) . При +15 V на выходе ( номинал) схема ограничивает ток на уровне 1A . На базе \(Q_2\) при этом потенциал +15.55 V ( +15 V на эмиттере и чуть меньше 0.6 V на разогретом переходе база-эмиттер ). Но при коротком замыкании ток ниже. Если на выходе уровень земли, ток ограничивается на уровне 0.3 A . При этом мощность, рассеиваемая проходным транзистором ниже ( около 7.5 W ), чем при максимальной нагрузке ( 10 W ). Это очень удобное свойство, т.к. дополнительный теплоотвод не нужен, а тепловые расчёты достаточно провести для нормальных условий. Выбором резисторов устанавливается ток короткого замыкания для заданного рабочего тока, см. рис. 9.106 . [* См. также рис. 12.45C ]

Рис. 9.106   График и расчёт ограничителя тока с падающей характеристикой для схемы 9.105

Важное предупреждение: главное при выборе тока короткого замыкания - не переусердствовать. В противном случае можно получить слишком нежный источник питания, который не будет включаться под нагрузкой. На рис. 9.107 показана ситуация с двумя распространёнными нелинейными нагрузками: лампой накаливания и входом LDO. У первой сопротивление растёт с напряжением [* по мере разогрева ] , а вход регулятора в момент подачи напряжения выглядит как разомкнутая цепь [* регулятор выключен ] , затем в [* активной ] области, где входное напряжение меньше падения на регулирующем транзисторе, виден как резистивная нагрузка, эквивалентная конечному потребителю, а когда напряжение выше падения на транзисторе, начинает отбирать постоянный ток. За грубый ориентир в начале разработки можно взять уровень тока короткого замыкания в пределах от 1/3 до 1/2 максимального ток нагрузки при максимальном напряжении на выходе.

Рис. 9.107   Чрезмерная забота о защите блока питания может помешать ему запуститься под некоторыми типами нагрузок. На рисунке показаны вольтамперные характеристики автомобильной лампы ( 12 V@21 W ) и регулятора с малым падением на +5V с нагрузкой 3.3 Ω . Пунктирными линиями показано простое ограничение тока нагрузки величиной 2A , а точками - падающие характеристики с тремя разными отношениями максимального тока и тока короткого замыкания. При отношении r\(=I_{max}/I_{SC}\)=6 источник не запустится ни под одной из тестовых нагрузок ( он застрянет в нижней точке пересечения VI-графика нагрузки и наклонной ветви тока ограничения ). Для r=2 лампа включится, а LDO нет. Резистивная нагрузка проблем не вызывает

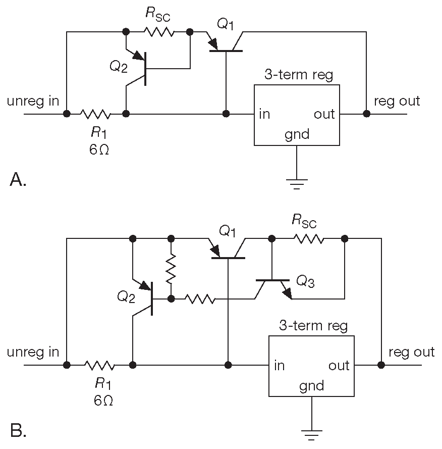
9.13.4 Внешний проходной транзистор

Трёхвыводные стабилизаторы выпускаются под рабочий ток 5A и более, например, LM396 рассчитан на 10 A . Но работа с такими токами нежелательна, потому что максимально допустимая температура для регулятора всегда ниже, чем для мощного транзистора, что тянет за собой необходимость иметь теплоотвод большего размера. Кроме того, такие регуляторы дороги. В качестве альтернативы можно использовать внешний проходной транзистор, который можно использовать со всеми видами линейных стабилизаторов, будь то обычный регулируемый, 3-выводной или LDO. Базовая схема включения показана на рис. 9.108 . Осторожно! В ней нет защиты.

Рис. 9.108   Базовая схема включения 3-выводного стабилизатора с внешним проходным транзистором. Эту схему использовать не надо: ток через транзистор ничем не ограничен

Если нагрузка не превышает 100 mA , то весь он идёт через сам регулятор. При больших токах падение на \(R_1\) включает \(Q_1\) , и весь ток, превышающий 100 mA , начинает течь через внешний \(Q_1\) . Сама микросхема продолжает работать как обычно: выходное напряжение стабилизируется за счёт изменения входного тока схемы, т.е. в том числе и тока через \(Q_1\) . Регулятор вообще не в курсе, что нагрузка выше 100 mA ! [* А вы узнали схему «ограничителя» из §9.13.1.C и на рис. 4.13 ? ] В такой схеме входное напряжение должно быть выше, чем сумма выходного напряжения, падения на стабилизаторе ( 2V для LM317 ) и падения на переходе база-эмиттер \( V_{BE}\) проходного транзистора.

Рабочую схему надо подправить, чтобы обеспечить ограничение тока \(Q_1\) , т.к. в данном виде она способна отдавать в нагрузку максимальный ток регулятора, увеличенный в бета раз, а это 20 A и более! Такой ток разрушит и \(Q_1\) , и несчастную нагрузку, которая была к нему подключена. Варианты ограничителей показаны на рис. 9.109 .

Рис. 9.109   Схемы с проходным транзистором и ограничением тока

В обеих схемах \(Q_1\) - сильноточный проходной транзистор, для которого резистором \(R_1\) установлен порог включения 100 mA . В первом варианте \(Q_2\) контролирует ток через нагрузку по падению на \(R_{SC}\) , и, когда оно превысит падение на переходе эмиттер-база, начинает ограничивать ток. Недостатки : для токов нагрузки, близких к уровню ограничения, входное напряжение схемы должно быть выше, чем выходное напряжение регулятора на сумму падений на 3-выводном стабилизаторе и двух падений на p-n переходе. Кроме того, небольшой номинал \(R_{SC}\) осложняет организацию падающей характеристики ограничения тока.

Второй вариант исправляет указанные недостатки ценой усложнения схемы. Чтобы снизить рассеиваемую в режиме ограничения мощность, в него можно добавить обратный наклон ограничения тока, если подключить базу \(Q_3\) не к коллектору \(Q_1\) как на схеме, а к делителю между коллектором \(Q_1\) и землёй. В обоих вариантах \(Q_2\) должен быть способен пропустить полный ток ограничения схемы.

Предупреждение: внешний проходной транзистор лишён температурной защиты, которая есть практически в каждом современном интегральном стабилизаторе. Поэтому конструкция должна предусматривать теплоотвод, достаточный для работы в нормальном режиме и при коротком замыкании.

9.13.5 Высоковольтные регуляторы

Некоторые достаточно специфичные проблемы возникают, когда требуется регулировать высокое напряжение. Есть некоторые весьма хитроумные приёмы, позволяющие решить задачу, и о некоторых из них рассказывается в этом параграфе.

9.13.5.A Метод грубой силы: высоковольтные компоненты

Существуют мощные биполярные и МОП транзисторы, которые выдерживают рабочее напряжение 1200 V и выше. И, в общем, даже не очень дорогие. IGBT варианты допускают потенциалы до 6000 V . Например, 5-амперный npn транзистор MJE18004 фирмы ON Semiconductor имеет обычное пробивное напряжение коллектор-эмиттер \( V_{CEO} \) 450 V , пробивное напряжение перехода коллектор-база \( V_{CEX}\) 1000 V и стоит в розницу меньше доллара. Мощные МОП транзисторы ещё лучше подходят для высоковольтных регуляторов. У них гораздо лучше область безопасной работы ( отсутствует явление вторичного теплового пробоя ), рабочие напряжения порядка 800...1200 V и токи 8A более. Например, n-канальный МОП транзистор FQP9N90 фирмы Fairchild. При цене $1.75 имеет 9A и 900 V . См. расширенный список в табл. 3.4b и табл. 3.5 .

Подключив усилитель ошибки на «холодном» конце ( у земли ) делителя выходного напряжения, можно получить схему, в которой под высоким потенциалом находятся только проходной транзистор и его драйвер. Идею иллюстрирует рис. 9.110 . Регулятор использует n-МОП транзистор и драйвер, выходное напряжение от +5 до +750 V . Проходной транзистор \(Q_2\) управляется инвертирующим каскадом на \(Q_1\) . Усилитель ошибки собран на ОУ. Он сравнивает часть выходного напряжения с образцовым источником +5V . За ограничение тока \(Q_2\) отвечает \(Q_3:\) он начинает шунтировать \(Q_2\) , когда падение напряжения на резисторе 27 Ω достигнет величины \( V_{BE}\) . Остальные компоненты выполняют менее очевидные, но необходимые функции. Стабилитрон защищает \(Q_2\) от обратного пробоя затвора, если \(Q_1\) быстро закроется, а выходной конденсатор продолжит хранить потенциал на истоке \(Q_2\) . Этот же стабилитрон защищает \(Q_2\) от прямого пробоя затвора, если, скажем, выход будет внезапно закорочен. Диод Шоттки защищает вход операционного усилителя от отрицательных иголок, проникающих через конденсатор 10 pF .

Рис. 9.110   Высоковольтный блок питания. Принимающий ток источник на \(Q_1\) гораздо удобнее, чем простая резистивная подтяжка, см. §9.3.14.C и рис. 3.111

Отметим, что в схеме используется последовательное соединение резисторов, которое необходимо при работе с высоким напряжением. Здесь используется серия безындуктивных 1- и 2-ваттных резисторов серии OY фирмы Ohmite. Для точного делителя выходного напряжения также надо брать резисторы в безындуктивном исполнении. Группа конденсаторов различных номиналов необходима для частотной коррекции схемы, потому что \(Q_1\) работает инвертирующим усилителем напряжения, снижая устойчивость петли обратной связи ОУ ( это особенно важно при емкостной нагрузке ). Аналогично, последовательный резистор 330 Ω на выходе обеспечивает изоляцию емкостной нагрузки ( ценой ухудшения стабилизации ), а последовательный резистор в затворе \(Q_2\) и ферритовая бусина в истоке подавляют генерацию, к которой склонны высоковольтные МОП транзисторы.
Важное предупреждение: в схеме присутствуют высокие напряжения, и существует реальная опасность поражения электрическим током. Соблюдайте осторожность при работе!

Трудно удержаться от дополнительных замечаний. После некоторой модификации ( замены опорного источника на управляющий сигнал) схема превращается в высоковольтный усилитель, который подходит для управления необычными нагрузками типа пьезоэлектрических преобразователей. Для работы в этом качестве усилитель должен быть способен и отдавать, и принимать ток емкостной нагрузки. По какой-то причине данная схема называется «totem pole» [*] , работает как псевдо двухтактный выход, когда \(Q_2\) выдаёт ток, а внутренний диод транзистора \(Q_1\) его отбирает. Вопросы работы повторителей на МОП транзисторах с емкостной нагрузкой разбираются в ##§X3.8.

[*]
[* Вероятно, речь идёт о визуальной аналогии. На выходе ТТЛ микросхем ( они выглядят точно так же ) стоят один над другим два npn транзистора, образующие псевдосимметричный каскад. Схемное изображение напоминает тотемные столбы с ликами разных божеств, см. рис. 12.51 . Но это только моё предположение ].

Если от высоковольтного источника предполагается получать только одно фиксированное напряжение, можно использовать в качестве проходного транзистор, напряжение пробоя которого ниже, чем выходное. Например, можно изменить схему, чтобы она выдавала фиксированные +500 V , и использовать в качестве \(Q_2\) транзистор на 400 V . Но придётся позаботиться, чтобы напряжение на нём никогда не превышало максимального паспортного значения: ни при включении, ни при выключении, ни при коротком замыкании в нагрузке. Несколько правильно расположенных стабилитронов вполне способны гарантировать выполнение этих требований, но остаются ещё необычные аварии, например, короткое замыкание на входе при пробое или тестировании или «нормальное» замыкание на выходе. Случайно сжечь иногда с эффектным звуковым сопровождением вполне исправный и проверенный источник заметно проще, если в нём есть такие конструктивные слабости. Общий совет по итогам общения с высоковольтными источниками: следует использовать только МОП транзисторы и только нормированные на более высокое, чем рабочее, напряжение.

Упражнение 9.14
Добавьте в схему 9.110 ограничение тока с падающей характеристикой.

9.13.5.B Последовательное соединение транзисторов

Увеличить пробивное напряжение можно, включив транзисторы последовательно, как на рис. 9.111 . На левой схеме одинаковые резисторы равномерно распределяют потенциал по затворам последовательно соединённых МОП транзисторов, а параллельные конденсаторы гарантируют, что делитель будет работать на высоких частотах. Номинал конденсаторов следует выбирать достаточно большим, чтобы сгладить разброс входных ёмкостей затворов, которые в противном случае будут создавать разницу потенциалов на затворах и снижать общее пробивное напряжение. Стабилитроны защищают от пробоя затворов 150 , а 100-омные резисторы подавляют возбуждение, к которому склонны высоковольтные МОП транзисторы ( если видны признаки генерации, надо добавить в истоки ферритовые бусины ).

Рис. 9.111   Последовательное соединение транзисторов для увеличения пробивного напряжения и распределения рассеиваемой мощности, а в случае мощных биполярных транзисторов удовлетворения требований по области безопасной работы

В цепочке биполярных транзисторов можно обойтись одними резисторами, как на схеме справа, потому что переход база-эмиттер не так чувствителен к повреждению, как слой оксида в затворе МОП транзистора. В прямом направлении ток просто проходит через переход, а обратный ток от делителя в общем случае очень мал и легко блокируется малосигнальным диодом, подобным 1N4148, между базой и эмиттером. Таким способом удобно расширять рабочий диапазон малосигнальных транзисторов MPSA42 ( npn , 300 V ), MPSA92 ( pnp , 300 V ), MPSA44 ( 400 V ) и им подобных.

Отметим, что цепочка последовательно включённых транзисторов имеет заметно более высокое напряжение насыщения, чем однотранзисторный вариант. Для трёх МОП транзисторов ( как на схеме ) напряжение во ВКЛЮЧЁННОМ состоянии \( V_{SAT}∼3V_{DS( ON )}+3V_{GS( ON )}\) . Для биполярного варианта \( V_{SAT}∼3V_{CE( ON )}+3V_{BE}\) .

Последовательное включение транзисторов можно использовать, естественно, не только в блоках питания. Их можно видеть в высоковольтных усилителях, хотя широкое распространение высоковольтных МОП транзисторов сделало эту схему практически полностью неактуальной.

В высоковольтных схемах, подобных описанным, требуется использовать 1W или более мощные резисторы. Обычные ¼W варианты не подходят не из-за рассеиваемой мощности, а по более тонкой причине, подстерегающей непосвящённых. Речь идёт о допустимом рабочем напряжении. Стандартные выводные резисторы имеют допустимое напряжение до 250 V , а у моделей для поверхностного монтажа цифры часто ещё меньше 151 . Другой очень неприятный эффект - огромный коэффициент напряжения углеродных резисторов на высоких напряжениях. На рис. 9.112 приведены результаты реальных измерений делителя 1000:1 ( 10 MΩ, 10 kΩ ). При напряжении 1 kV реальное отношение составило 775 : 1 , т.е. величина ошибки 29% ! Следует отметить, что рассеиваемая мощность была в оговоренных паспортом пределах. Эти нерезистивные эффекты особенно важны в измерительных делителях высоковольтных усилителей и блоков питания. Будьте внимательны! Высоковольтные резисторы, пригодные для описанных выше схем, выпускают компании Ohmite ( подразделение Victoreen ) и Caddock. Дополнительное обсуждение в §X1.2 .

Рис. 9.112   Углеродные резисторы демонстрируют снижение сопротивления по мере приближения к верхнему пределу рабочего напряжения 250 V . Использовать резисторы при напряжениях, превышающих паспортные величины нельзя !

Несколько в стороне от высоких напряжений лежит ещё одна причина для последовательного соединения нескольких транзисторов - рассеивание большой мощности. Для больших мощностей, где не нужно бороться с высоким напряжением, можно, конечно, использовать параллельное соединение, но в таком случае надо иметь уверенность, что ток между транзисторами распределяется более-менее равномерно. В случае биполярных транзисторов равномерность достигается добавлением эмиттерных резисторов ( см. §2.4.4 ). Но в случае МОП приборов так поступать нельзя из-за очень большого разброса напряжения затвор-исток от транзистора к транзистору. В исток придётся ставить большие резисторы, на которых будет падать значительное напряжение. Проблему можно решить, и один из методов показан на рис. 3.117B .

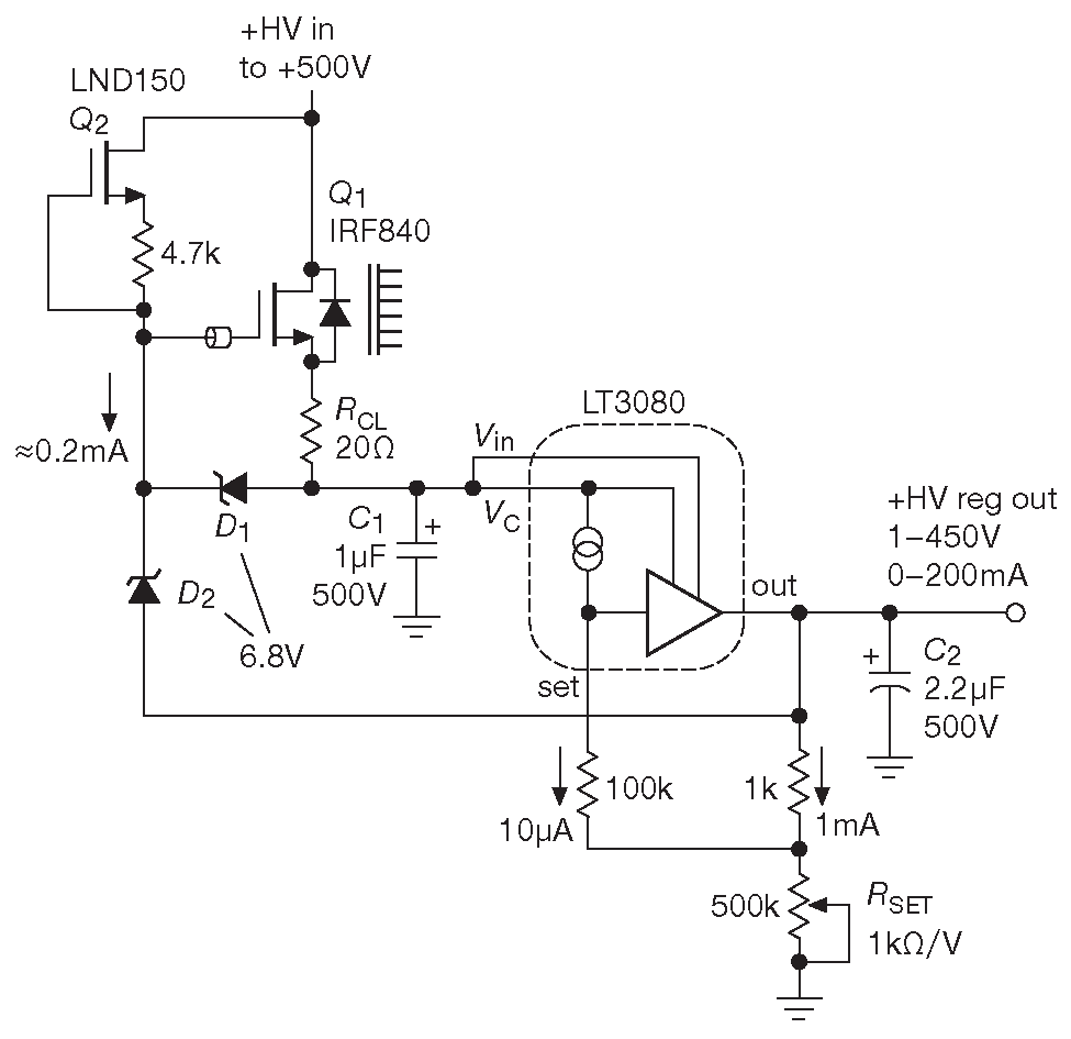
9.13.5.C Плавающий регулятор

Ещё одним способом увеличения рабочего напряжения интегральных стабилизаторов, включая 3-выводные модели, является подъём всего регулятора над уровнем земли, как это сделано в схеме 9.113 . Здесь стабилитрон \( D_2\) ограничивает падение на регуляторе несколькими вольтами ( напряжение стабилизации минус напряжение затвор-исток \(Q_1\) ) , а остальное напряжение гасит мощный МОП транзистор \(Q_1\) . LT3080 встаёт здесь очень хорошо: выходное напряжение микросхемы устанавливается током 10 μA в управляющем выводе. Здесь использована пара резисторов ( «токовый делитель» или токовый умножитель, если смотреть со стороны источника 10 μA ), с помощью которой управляющий ток увеличивается до 1 mA . Это позволяет использовать для установки напряжения многооборотный потенциометр на 50 kΩ ( в противном случае пришлось бы думать, где брать несуществующий 50-мегаомный вариант ). Дополнительным бонусом к увеличению управляющего тока является обеспечение минимальной нагрузки 0.5 mA для LT3080. Ток для стабилитрона задаёт удобный МОП транзистор со встроенным каналом LND150 фирмы Supertex/Microchip. Здесь он снижен до 0.2 mA резистором в истоке.

Рис. 9.113     3-выводной плавающий высоковольтный регулятор

Роль оставшихся компонентов очевидна. \( D_1\) защищает затвор \(Q_1\) , ферритовая бусина подавляет генерацию ( её можно заменить на 150-омный резистор ), а конденсаторы минимального рекомендованного для LT3080 номинала, не поверите, фильтруют. Если есть опасность, что входное напряжение станет ниже выходного, то стоит зашунтировать LT3080 диодом [* положительный вывод на выходную клемму ] . Это, кстати, стоит сделать в любом случае.

Упражнение 9.15
Требуется рассмотреть замену \(Q_1\) на мощный МОП транзистор со встроенным каналом ( обеднённый ), подобный IXTP3N50 ( см. табл. 3.6 ). Есть ли способ использовать его для упрощения схемы - удаления \(Q_2\) и стабилитронов, учитывая, что \(-V_{GS}\) такого транзистора при больших токах может быть меньше, чем минимальное значение \( V_{DO}(max)\)=1.6 V для LT3080?
Подсказка: здесь может помочь LM385-2.5.

144 Справочные данные на FPGA Virtex-5 и Virtex-6 фирмы Xilinx указывают напряжение питания ядра 1.0 V±5% , а абсолютный максимум 1.1 V ! В Virtex-7 цифры те же, но допуск питания уже - всего ±3% . <-

145 Есть ещё проблема работы с большой емкостной нагрузкой. В таком случае желательно дополнительное увеличение потенциала на управляющем электроде. См. справочные данные на MC3423. <-

146 Проверка по Digikey даёт приблизительно полмиллиона экземпляров на складе в 134 вариантах от пяти производителей. Цена в больших партиях $0.09. <-

147 В первом и втором квадранте потенциал MT2 более положительный, чем MT1. Чтобы включить прибор, в первом квадранте надо подать на управляющий электрод положительный относительно MT1 потенциал, а во втором - отрицательный относительно того же MT1. В третьем и четвёртом квадрантах MT2 более отрицательный, чем MT1. Прибор включается при отрицательном или положительном напряжении на управляющем электроде соответственно. Во втором и четвёртом квадрантах чувствительность управляющего электрода снижается. <-

148 “Overvoltage clamping with SCR "crowbar" backup”, in K. Billings, Switchmode Power Supply Handbook, McGraw-Hill, 2nd ed. ( 1999 ). <-

149 Рабочий перепад для LDO легко увеличить в два или три раза, соединив затвор с резистивным делителем между выходом LDO и истоком транзистора, но такой способ увеличивает минимальный рабочий ток схемы. <-

150 Многие разработчики используют здесь обычные сигнальные диоды, вместо стабилитронов, полагая, что беспокоиться о прямом пробое затвора нет нужды, потому что транзистор должен переходить в проводящее состояние задолго до момента пробоя затвора. Но такое поведение ничем не гарантируется. <-

151 Толстоплёночные резисторы для поверхностного монтажа фирмы Vishay CRCW типоразмеров 1206, 0805, 0603, 0402 и 0201 имеют максимальные рабочие напряжения 200 V, 150 V, 75 V, 50 V и 30 V соответственно. <-

Previous part:

Next part: