Шапка

2.4 Типовые усилительные каскады

На данный момент были рассмотрены базовые - самые важные - схемы включения транзисторов: ключ, повторитель, источник тока ( и зеркало ) и усилитель с общим эмиттером ( как однополярный, так и дифференциальный ). Оставшийся материал части касается составных схем и их вариантов: симметричного выхода, схем Дарлингтона и Шиклай, вольтодобавки и каскода. Вступление завершится очень интересной ( и совершенно необходимой ) темой - отрицательной обратной связью . В Части X2 продолжается рассмотрение рабочих конфигураций и приёмов с повышенным вниманием к деталям.

2.4.1 Симметричный выходной повторитель

Как уже известно из предыдущего материала, эмиттерный повторитель на npn транзисторе не может принимать ток, а на pnp - отдавать. В результате однополярный повторитель с разделённым питанием может управлять заземлённой нагрузкой, только если работает с большим током покоя 50 . Ток покоя должен быть не ниже, чем максимальный ток выхода, что ведёт к высокой рассеиваемой мощности. Например, на рис. 2.68 показан повторитель, нагруженный на 8-омную звуковую колонку и выдающий в неё 10 W .

Рис. 2.68   Усилитель для динамика мощностью 10 W . Несимметричный повторитель будет рассеивать в состоянии покоя 165W (!)

Пояснение для выходного каскада. Введение pnp повторителя \(Q_1\) снижает требования к источнику сигнала и компенсирует смещение \( V_{BE}\) транзистора \(Q_2\) , чтобы 0V на входе давали примерно 0V на выходе. \(Q_1\) можно выкинуть, работа схемы не изменится. Мощный источник тока в эмиттере \(Q_1\) нужен, чтобы гарантировать достаточный ток базы \(Q_2\) на минимумах сигнала. Резистор в качестве эмиттерной нагрузки подходит плохо, потому что с учётом необходимости выдавать в базу \(Q_2\) минимум 50 mA на пиках, когда ток нагрузки должен быть максимален, а падение на резисторе минимально, его номинал должен быть слишком мал ( менее 50 Ω ). К тому же в такой схеме ток покоя \(Q_1\) был бы слишком велик.

Выходное напряжение схемы достигает почти ±15 V , обеспечивая нужную мощность ( 9 Vrms на 8 Ω ). Но на выходном транзисторе в отсутствие сигнала рассеивается 55W ( на что указывает символ радиатора на схеме ). Ещё 110 W рассеивает эмиттерный резистор. Мощность, расходуемая в состоянии покоя, много выше, чем максимальная выходная. Это отличительная особенность схем «класса-A» ( транзистор всё время в активном режиме ), которые, очевидно, не лучший выбор в задачах, требующих большой выходной мощности.

Table 2.2 Bipolar Power Transistors3

NPN PNP Case Vceo max ( V) lc maxb (A) Pdiss maxb,h ( W) c ReJC (°C/W) hFE min typ at Ic at (A) fT min ( MHz) multiple manf? standard BJT BD139 BD140 TO-126 80 1.5 12.5 10 O CD O o 0.15 50 • 2N3055 2N2955 TO-3 60 15 115 1.5 20 -- 4 2.5 • 2N6292 2N6107 TO-220 70 7 40 3.1 30 -- 2 4 - TIP31C TIP32C TO-220 100 3 40 3.1 25 100 1 3 • TIP33C TIP34C TO-218d 100 10 80 1.6 40 100 1 3 • TIP35C TIP36C TO-218d 100 25 125 1.0 25 150 1.5 3 • MJ15015 MJ15016 TO-3 120 15 180 1.0 20 35 4 0.8g - MJE15030 MJE15031 TO-220 150 8 50 2.5 40 80 3 30 •,z MJE15032 MJE15033 TO-220 250 8 50 2.5 50 100 1 30 • 2SC5200 2SA1943 TO-264 230 17 150 0.8 55 80 1 30 • 2SC5242k 2SA1962k TO-3P 250 s s s s s s s • MJE340 MJE350 TO-126 300 0.5 20 6 30 -- 0.05 -- • TIP47 MJE5730 TO-220 250 1 40 3.1 30 -- 0.3 10 • TIP50u MJE5731Au TO-220 400 s s s s -- s s • MJE13007 MJE5852 TO-220 400f 8 80 1.6 8g 20g 2 14t - Darlington MJD112 MJD117 DPak 100 2 20 6.3 1000 2000 2 25 • TIP122 TIP127 TO-220 100 5 65 1.9 1000 -- 3 -- • TIP142 TIP147 TO-218 100 10 125 1.0 1000 -- 5 -- • MJ11015 MJ11016 TO-3 120 30 200 0.9 1000 -- 20 4 • MJ11032 MJ11033 TO-3 120 50 300 0.6 1000 -- 25 -- • MJH11019 MJH11020 TO-218 200v 15 150 0.8 400 -- 10 3 •

Notes: (a) sorted more or less by voltage, current and families; see also additional tables in Chapter2x. (b) with case at 25C. (c) Pdiss( reality ) =( 7J[your-max-value] - 7amb) / ( ReJC + Rees + ReSA ); this is a much lower number than the "spec," especially if you're careful with 7J max, say 100°C. (d) similar to TO-247. (e) higher gain grades are available. ( f) much higher Vces "blocking" capability ( compared with Vceo), e.g. 700 V for MJE13007. ( g ) higher for the PNP device. (h) Pdiss(max) = (150°C-25°C ) / Rejc; this is a classic datasheet specsmanship value. (k ) larger pkg version of above. ( s ) same as above. ( t ) typical. (u ) higher voltage version of above. (v) there are also 150 V and 250 V versions. (z) if these are hard to get, try the '028 and '029 versions (120 V rather than 150 V).

На рис. 2.69 показан симметричный повторитель, выполняющий ту же задачу. \(Q_1\) проводит ток в положительной полуволне сигнала, а \(Q_2\) - в отрицательной. При нулевом напряжении на входе ток через транзисторы не течёт, т.е. мощность не рассеивается. При 10 W выходной мощности каждый из транзисторов рассеивает менее 10 W 51 .

Рис. 2.69   Симметричный повторитель
Рис. 2.70   Переходные искажения в симметричном повторителе [* см. также 4.27 ]

2.4.1.A Переходные искажения в симметричных повторителях

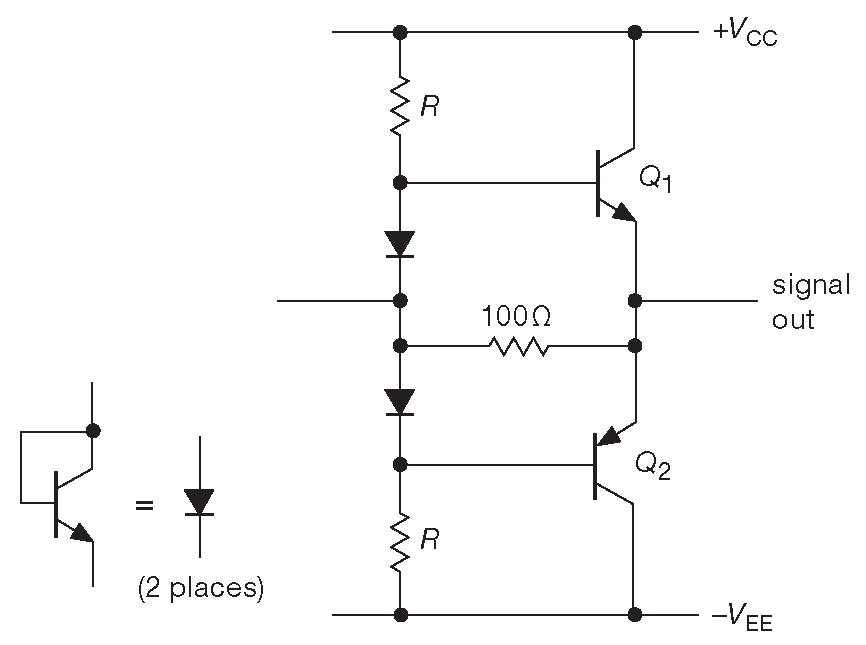
У схемы 2.69 есть недостаток. Она срезает со входного сигнала одно падение \( V_{BE}\) в каждом направлении: по 0.6 V на каждое плечо. Для входного синусоидального сигнала выход выглядит как на рис. 2.70 . В звуковой технике такое изменение называют переходными искажениями . Лучшим лекарством будет перевод обоих транзисторов в частично проводящее состояние, как на рис. 2.71 ( другой метод - использование обратной связи, хотя это тоже не панацея, см. §4.3.1.E ).

Рис. 2.71   Смещение симметричного повторителя, устраняющее переходные искажения

Резисторы \(R\) переводят диоды в проводящее состояние и позволяют удерживать базу \(Q_1\) на одно падение выше входного уровня, а базу \(Q_2\) на такую же величину ниже. Теперь, когда входной сигнал пересекает нулевой уровень, переходя между транзисторами, один из них будет постоянно включён 51 . Величина резистора подбирается, чтобы обеспечить достаточный ток в базах выходных транзисторов на пиках сигнала. Например, для питания ±20 V , нагрузки 8 Ω и 10 W мощности на синусоидальном сигнале пиковое напряжение на базах будет ∼13.5 V , а пиковый ток нагрузки ∼1.6A . Если взять транзисторы с \(β\)=50 ( мощные транзисторы в общем случае имеют меньшее усиление по току, чем малосигнальные ), то на пиках требуется ток базы 32 mA или 220 Ω для \(R\) ( 6.5 V от \( V_{CC}\) до потенциала базы на пике сигнала ).

В схеме стоит резистор между входом и выходом ( то же можно сделать и в схеме 2.69 ). Он нужен для преодоления «мёртвой зоны», когда сигнал переходит от одного транзистора к другому, что особенно важно для схемы 2.69 . Такой резистор желательно ставить, если каскад входит в состав схемы, охваченной общей обратной связью, но он не заменяет схемотехнической линеаризации ( как на рис. 2.71 ), нужной для поддержания проводящего состояния в течение всего полупериода. Развитие темы в Части X2 [* §X2.4 ] .

2.4.1.B Температурная стабильность усилителей «класса-B»

Рассмотренная схема имеет неприятный недостаток: в ней нет температурной стабильности. При нагреве выходных транзисторов ( а они сильно разогреваются, рассеивая мощность при прохождении сигнала ) падает \( V_{BE}\) , что вызывает увеличение тока покоя. Дополнительный разогрев от увеличения тока продолжает ухудшать ситуацию и очень легко может довести дело до теплового разгона . Будет ли ситуация развиваться в таком направлении зависит от многих факторов, включая размер теплоотвода и качество температурного контакта смещающих диодов и выходных транзисторов ). Лучше не доводить ситуацию до этого и применять меры по стабилизации тока, подобные схеме 2.72 .

Рис. 2.72   Добавление небольших эмиттерных резисторов улучшает температурную стабильность симметричного повторителя

Здесь для разнообразия сигнал приходит с коллектора предыдущего каскада. \(R_1\) теперь выполняет двойную задачу. Это и коллекторный резистор \(Q_1\) и элемент задания рабочей точки выходного повторителя. \(R_3\) и \(R_4\) имеют величину несколько ом или меньше и обеспечивают «подушку» для критического тока каскада. Теперь напряжение между базами выходных транзисторов должно быть чуть больше, чем два падения на p-n переходе, и с этой целью в схему вводится \(R_2\) . Вместо \(R_2\) можно ставить третий диод или симпатичный регулятор на транзисторе ( рис. 2.78 , стр. 111 ). Несколько десятых вольта на \(R_3\) и \(R_4\) стабилизируют \( V_{BE}\) , и его изменение не приводит к резкому увеличению ток ( больше падение на \(R_3\) и \(R_4\) - мягче реакция ). Стабильность увеличивается ещё больше, если диоды 52 имеют непосредственный контакт с выходными транзисторами ( или хотя бы их радиаторами ).

Температурную стабильность можно оценить. Падение база-эмиттер уменьшается на 2.1 mV с каждым градусом роста температуры, а ток коллектора увеличивается в 10 раз на каждые 60 mV увеличения напряжения база-эмиттер ( 4% на 1 mV ). Например, если заменить \(R_2\) диодом, то между базами \(Q_2\) и \(Q_3\) будет три падения на p-n переходе. Т.е. на последовательное соединение \(R_3R_4\) приходится одно падение ( данный факт используется для выбора номиналов \(R_3\) и \(R_4\) , чтобы ток покоя каскада в звуковом усилителе составлял примерно 100 mA ). Самая низкая температурная стабильность будет у конструкции, не обеспечивающей температурного контакта между диодами и выходными транзисторами.

Подсчитаем увеличение тока покоя в таком варианте при нагреве выходных транзисторов на 30°C ( это небольшая мощность ). Для такого нагрева \( V_{BE}\) каждого транзистора снизится на ∼63 mV ( при постоянном токе ), увеличивая падение на \(R_3R_4\) примерно на 50% , т.е. ток покоя увеличится на 50% . Для каскада на рис. 2.71 без эмиттерных резисторов ток в подобной ситуации увеличился бы в 10 раз, т.е. на 1000% ( декада роста \(I_C\) на каждые 60 mV увеличения \( V_{BE}\) ) [* \( V_{BE}\) падает от температуры, а потенциал между базой и землёй задан внешней схемой, т.е. не меняется, следовательно, картина получается, как если бы рос сигнал на базе при неизменной температуре ] . Очевидно увеличение термостабильности схемы 2.72 даже без непосредственного контакта между диодами и транзисторами. Но, конечно, ситуация будет существенно лучше, если диоды или транзисторы в диодном включении, а лучше всего регулятор с рис. 2.78 , будут смонтированы прямо на теплоотводе.

Дополнительным достоинством схемы является некоторый контроль над уровнем остаточных переходных искажений за счёт регулировки тока покоя. Усилители с симметричным выходным повторителем и приличным током покоя, т.е. с двумя транзисторами, находящимися в активном режиме большую часть цикла, называются усилителями «класса-AB». На практике величина тока покоя есть результат выбора между низкими искажениями и высокой рассеиваемой мощностью. Обратная связь, разговор о которой впереди, понизит искажения ещё больше.

Развитие данной конструкции подолжится в §2.4.2 , где к схеме будет добавлен узел с интригующим названием «схема регулировки тока на основе \( V_{BE}\)» и коллекторная вольтодобавка, а выходной каскад будет умощнён по схеме Дарлингтона.

2.4.1.C Усилители «класса-D»

Интересным методом борьбы с тепловыделением ( и искажениями ) в линейных усилителях «класса-AB» является полный отказ от линейного выходного каскада и использование ключевой схемы. Предположим, что симметричный повторитель \(Q_2Q_3\) на схеме 2.72 заменён парой ключей , имеющих два состояния ЗАМКНУТО и РАЗОМКНУТО. Теперь выход переключается только между уровнями \(+V_{CC}\) и \(-V_{CC}\) . Ключи работают на высокой частоте ( скажем, раз в десять выше самой высокой воспроизводимой частоты ), а время нахождения в том или ином состоянии контролируется таким образом, чтобы среднее напряжение было равно нужному аналоговому уровню ( эта техника разбирается позднее в Части _7 , 10 и 13 ). Конструкцию венчает LC фильтр, убирающий частоту переключения и оставляющий на выходе только низкочастотный аналоговый сигнал.

Это ключевой усилитель или усилитель «класса-D». Преимуществом является очень высокий КПД, потому что выходные транзисторы или выключены ( тока нет ), или в насыщении ( падение близко к нулю ). Таким образом, мощность, рассеиваемая на транзисторе \( V_{CE} ×I_C\) всегда мала. Нет проблем с температурным разгоном. Недостатки: высокий уровень наводок и высокочастотного шума, который проникает на выход, и трудность достижения высокой линейности.

Усилители «класса-D» работают практически во всех дешёвых звуковых устройствах и потихоньку просачиваются в сегмент высококачественного звуковоспроизведения. На рис. 2.73 приводится осциллограмма с недорогой и компактной ИМС такого усилителя, которая раскачивает нагрузку 5 Ω синусоидальным сигналом 20 kHz . Данная микросхема использует частоту переключения 250 kHz и может выдать 20 W в каждый из двух каналов. Содержит внутри всё, что нужно, кроме выходного LC фильтра, и стОит около $3 в единичных количествах. Приятная штука.

Рис. 2.73   Сигналы в усилителе «класса-D». Входной синусоидальный сигнал 20 kHz управляет скважностью ( длительностью состояния ВКЛЮЧЕНО относительно времени цикла ) выходного переключательного каскада. Напряжения взяты с микросхемы стерео усилителя TPA3123 с питанием ±15 V и показывают сигнал до и после выходного LC фильтра. По горизонтали 10 μs/div

2.4.2 Схема Дарлингтона

Если соединить два транзистора согласно схеме 2.74 , то результат, его называют схемой Дарлингтона 53 ( или парой Дарлингтона ), ведёт себя подобно одному транзистору с коэффициентом усиления, равным произведению усилений обоих транзисторов 54 . Это очень удобно, когда требуется много тока, например, в регуляторе напряжения или усилительном каскаде, либо, когда нужен очень высокий входной импеданс.

Рис. 2.74   Включение транзисторов по схеме Дарлингтона

В дарлингтоновской паре падение база-эмиттер в два раза больше, чем у одиночного транзистора, а напряжение насыщения - как минимум одно падение на p-n переходе, т.к. эмиттер \(Q_1\) на \( V_{BE}\) выше эмиттера \(Q_2\) [* а коллектор \(Q_1\) не может опуститься ниже потенциала эмиттера ( «правило _1 » ) ] . Вдобавок пара работает медленнее одиночного транзистора, потому что \(Q_1\) не может быстро выключать \(Q_2\) . Для смягчения этого недостатка часто добавляют резистор между базой и эмиттером \(Q_2\) ( рис. 2.75 ). Такой резистор, кроме того, предохраняет \(Q_2\) от перехода в проводящее состояние под воздействием тока утечки \(Q_1\) 55 . Номинал выбирают так, чтобы ток утечки ( для малосигнальных транзисторов - единицы наноампер, для мощных - сотни микроампер ) откладывал на \(R\) напряжение чуть меньшее, чем падение на диоде. В таком случае резистор не сможет забрать много тока из базы \(Q_2\) при нормальной работе. Обычно величина \(R\) лежит в районе сотен ом в мощных парах и нескольких килоом в малосигнальных.

Рис. 2.75   Метод улучшения времени выключения пары Дарлингтона. Формула верна до тех пор, пока \(R\) забирает небольшую долю тока из базы \(Q_2\)

Транзисторы Дарлингтона упаковывают в один корпус и обычно снабжают резистором между базой и эмиттером. Типичные примеры - npn MJH6284 и pnp MJH6287 с усилением по току \(β\)=1000 (тип.) и током коллектора 10 A . Другой популярный комплект - npn TIP142 и pnp TIP147. СтОят по $1 в небольших количествах, \(β\)=4000 , \(I_C\)=5A . Для малосигнального сегмента предназначены MPSA14 ( TO-92 ) или MMBTA14 ( SOT23 ). Минимальное значение беты 10'000 при 10 mA и 20'000 при 100 mA . Это транзисторы с допустимым напряжением 30 V и не имеют резистора база-эмиттер, поэтому их можно использовать на очень низких токах. СтОят $0.10 в небольших количествах. На рис. 2.76 показана их зависимость беты от тока коллектора. Значения приятно высокие, но сильно зависят от тока и от температуры.

Рис. 2.76   Зависимость беты от тока коллектора для популярной npn пары Дарлингтона MPSA14 ( по справочным данным )

2.4.2.A Схема Шиклай

По такой же схеме увеличивает усиление и вариант Шиклай 56 , который иногда называют «комплементарным Дарлингтоном» ( рис. 2.77 ). Показанная конфигурация выглядит как npn транзистор с большой бетой. Такой вариант имеет только одно падение база-эмиттер, но напряжение насыщения, как и в «Дарлингтоне» не менее одного падения на диоде. Резистор эмиттер-база \(Q_2\) - вещь полезная. Он служит для тех же целей, что и в Дарлингтоне ( ток утечки, скорость, предсказуемость \( V_{BE}\) ) . Это типовая схема для симметричных выходных каскадов, где разработчик решил использовать мощные транзисторы одной полярности. Она работает в мощных каскадах лучше, чем Дарлингтон, потому что имеет одно падение база-эмиттер ( против двух ), а, благодаря резистору, величина данного напряжения стабильнее. Например, если \(R_B\) выбрать так, чтобы ток через него ( при падении \( V_{BE}\) ) составлял 25% от максимального тока базы \(Q_2\) , то транзистор \(Q_1\) будет видеть изменение тока коллектора в диапазоне всего 5:1 . Тогда его \( V_{BE}\) , которое одновременно является \( V_{BE}\) всей пары, будет меняться на 40 mV ( \( V_T\ln5\) ) во всём диапазоне выходных токов. Схема Шиклай подробно разбирается в §X2.4 «Исследование искажений в усилителях на биполярных транзисторах с помощью SPICE», где можно найти отличные примеры схем, опирающихся на уникальные параметры такой конфигурации.

Рис. 2.77   Конфигурация Шиклай ( «комплементарный Дарлингтон» )

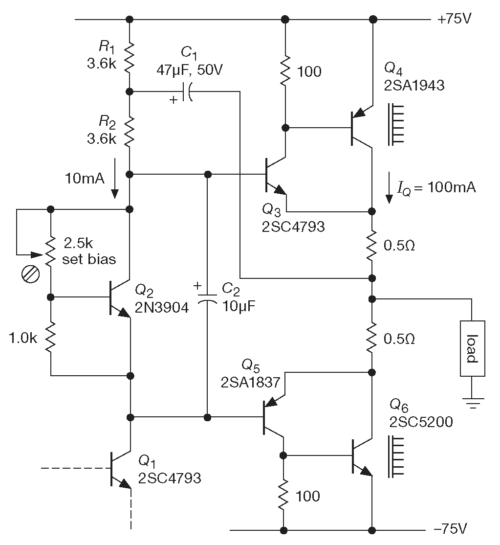
На рис. 2.78 показана очень хорошая схема выходного каскада на парах Шиклай. Она имеет преимущество по сравнению со схемой на парах Дарлингтона. Перевод \(Q_3Q_5\) в «класс-AB» для снижения искажений требует только двух падений на диоде, а не четырёх, и, что важнее, \(Q_3\) и \(Q_5\) греются при работе меньше, чем выходные \(Q_4Q_6\) , поэтому их падение база-эмиттер стабильнее. Такая особенность позволяет задать больший ток покоя, чем для пар Дарлингтона, где нужен большой запас до границы безопасного режима. В итоге такой вариант имеет меньшие искажения 57 .

Рис. 2.78   Симметричный выходной повторитель с парами Шиклай, работающий при ±70 V и дающий в пике до ±2A

\(Q_2\) работает в качестве «подстраиваемого умножителя \( V_{BE}\)», с помощью которого смещение можно установить в пределах от 1 до 3.5\( V_{BE}\) . На частоте сигнала \(Q_2\) шунтируется конденсатором \( C_2\) . Ещё один хитрый приём - «вольтодобавка» через \( C_1 \) для коллекторного резистора \(Q_1\) ( см. §2.4.3.A ). Такая цепь поднимает действующее значение сопротивления на частотах сигнала и увеличивает петлевое усиление, снижая в итоге искажения.

2.4.2.B Супербета транзисторы

Схему Дарлингтона и Шиклай не следует путать с так называемыми супербета вариантами - транзисторами с очень высоким усилением по току, достигнутым при производстве за счёт технологических ухищрений. Типичным супербета транзистором является 2N5962 с гарантированным минимумом усиления 450 при токах от 10 μA до 10 mA ( см. табл. 8.1a на стр. 501 ). Существуют согласованные супербета пары для малосигнальных усилителей, например, дифференциальных ( §2.3.8 ). Легендарные примеры: LM394 [* RIP ] и MAT-01. Это пары npn транзисторов с высоким усилением, \( V_{BE}\) которых подстроено до долей милливольта ( в лучших параметрических группах до 50 μV ), а бета - до 1% . MAT-03 - согласованная pnp пара ( табл. 8.1b на стр. 502 ). Супербета транзисторы стоят во входных дифференциальных каскадах некоторых операционных усилителей ( например, LT1008 и LT1012 ), позволяя получить входной ток ( ток смещения базы ) всего 50 пикоампер .

2.4.3 Вольтодобавка

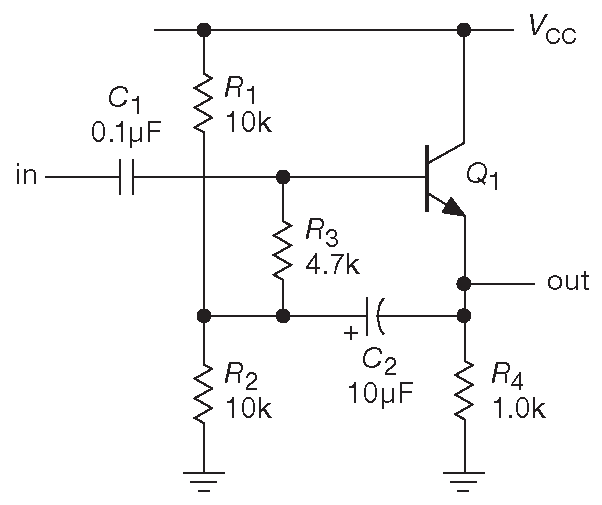
При установлении рабочей точки эмиттерного повторителя делитель выбирается так, чтобы обеспечить жёсткий потенциал на базе, т.е. импеданс делителя должен быть существенно ниже, чем импеданс транзистора со стороны базы . В такой схеме основной вклад во входной импеданс вносит делитель, часто сверх меры нагружая входной сигнал. Пример показан на схеме 2.79 . Входное сопротивление близко к 9.1 kΩ и определяется импедансом делителя 10 kΩ . Но, чем выше входной импеданс, тем лучше. Кроме того, глупо тратить входной сигнал на простой делитель, единственной задачей которого, является задание рабочей точки транзистора.

Рис. 2.79   Схема установки рабочей точки понижает входной импеданс

На рис. 2.80 представлен приём с симпатичным названием «вольтодобавка» . Его задача - противодействие означенной проблеме. Теперь потенциал с делителя \(R_1R_2\) на базу транзистора подаётся через последовательный резистор \(R_3\) . Конденсатор \( C_2\) выбирается так, чтобы на частоте сигнала его импеданс был мал по сравнению со смещающими резисторами. Как и всегда, рабочая точка будет стабильна, если импеданс смещающей цепи на постоянном токе, видимый транзистору ( \(R_1∥R_2+R_3\)=9.7 kΩ ) существенно ниже, чем импеданс самого транзистора со стороны базы ( 100 kΩ ). Но теперь импеданс на частоте сигнала отличается от значения для постоянного тока. Разбирать схему удобнее следующим образом. Входное отклонение \(v_{in}\) вызывает изменение на эмиттере \(v_E ≈ v_{in}\) . Поэтому изменение тока через резистор \(R_3\) равно \(i_{in}=(v_{in}-v_E )R_3\)≈0 , т.е. \(Z_{in}=v_{in}/i_{in}= ∞\) . Другими словами, за счёт шунтирования импеданс смещающей цепи на частоте сигнала стал очень большим.

Рис. 2.80   Увеличение входного импеданса эмиттерного повторителя на частоте сигнала с помощью вольтодобавки на делитель в базе

Схему можно рассматривать иначе. Обратите внимание, что \(R_3\) в рабочей полосе сигнала всегда падает одно и то же напряжение ( т.к. оба конца получают одинаковое изменение сигнала ). Значит, \(R_3\) - источник тока. Но источник тока имеет бесконечный импеданс. В реальной схеме импеданс меньше бесконечности, т.к. коэффициент передачи повторителя чуть меньше единицы. Меньше из-за того, что падение база-эмиттер зависит от тока коллектора, который меняется вместе с сигналом. Результат можно предсказать, исходя из эффекта делителя, образованного импедансом транзистора со стороны эмиттера ( \( r_e\)=25\((mV)/I_C(mA )\) ) и эмиттерным резистором. Если повторитель имеет коэффициент передачи A ( чуть меньше единицы ) действующее сопротивление \(R_3\) на частоте сигнала будет \(R_3\)/(1–A) .

Усиление по напряжению для повторителя равно A=\(R_L/( R_L + r_e ) \) , где \(R_L\) - общая нагрузка на эмиттере ( для схемы 2.80 \(R_1∥R_2∥R_4\) [* входной делитель \(R_1R_2\) подключается на частоте сигнала за счёт «обнуления» импеданса \( C_2\)] ), поэтому действующий импеданс \(R_3\) на частоте сигнала составит \(R_3(1 +R_L/r_e ) \) . На практике множитель составляет около 100 , и входной импеданс начинает в основном определяться импедансом транзистора со стороны базы. Усилитель с эмиттерной дегенерацией можно модифицировать аналогично [* т.е. в схеме 2.80 снимаем сигнал с коллектора, а не с эмиттера ] , т.к. сигнал на эмиттере повторяется на базе. Делитель в базе [* его средняя точка ] на частотах сигнала будет подпираться низкоомным выходом с эмиттера, который оградит входной сигнал от воздействия делителя в базе и позволит получить приятно возросший входной импеданс схемы.

2.4.3.A Вольтодобавка для коллекторного резистора

Та же вольтодобавка может использоваться для увеличения действующего значения коллекторной нагрузки, если каскад работает на повторитель [* т.е. на высокоимпедансную цепь ] . Такой приём может увеличить усиление весьма значительно, т.к. \( G_V = -g_mR_C\) , где \( g_m\)=1/( \(R_E+r_e\) ) . Именно этот приём используется на рис. 2.78 , где вольтодобавка на резисторе \(R_2\) при \(Q_1\) формирует в коллекторе нагрузку, напоминающую источник тока. При этом решаются две задачи.

  1. Растёт усиление каскада на \(Q_1\) по напряжению и
  2. обеспечивается ток базы для \(Q_3Q_4\) .

Теперь ток базы не снижается по мере приближения сигнала к максимальному значению, как это происходит с резистивной нагрузкой, причём именно тогда, когда тока требуется больше.

2.4.4 Разделение тока между параллельными биполярными транзисторами

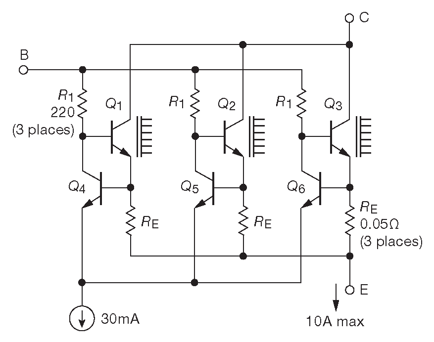
Достаточно обычна в силовой электронике ситуация, когда выбранный мощный транзистор не тянет по рассеиваемой мощности и требует разложить задачу на группу соратников. Идея хорошая, но здесь нужна уверенность, что работа будет распределена поровну. В §9.13.5.B показывается, как этого достигают при последовательном соединении транзисторов. Это в чём-то проще, потому что в таком случае ток будет один по определению, но часто бывает нужнее разделить ток между параллельными транзисторами, как на рис. 2.81A .

Рис. 2.81   Для выравнивания токов параллельных транзисторов следует использовать балластные резисторы \(R_E\) , как на схеме (B)

У такого подхода есть два недостатка. Во-первых, биполярный транзистор - транскондуктивный прибор, в котором ток коллектора с высокой точностью определяется напряжением база-эмиттер \( V_{BE}\) в соответствии с уравнениями Эберса-Молла [2.8] и [2.9] . В §2.3.2.C было показано, что температурный коэффициент \( V_{BE}\) ( при постоянном токе коллектора ) равен примерно  2.1 mV/°C , или, другими словами, \(I_C\) увеличивается с температурой при фиксированном \( V_{BE}\) 58 . Это неудобно, потому что, если при нагреве один транзистор станет горячее другого, то он начнёт забирать больше тока и нагреваться всё сильнее. Т.е. существует опасность температурного разгона .

Во-вторых, транзисторы одного типа не идентичны в полной мере. Их напряжения \( V_{BE}\) при заданном токе коллектора немного отличаются. Данная ситуация сохраняется, даже если транзисторы сделаны в одно время, на одной линии и из одной кремниевой пластины. Чтобы оценить величину разброса, были обмеряны 100 последовательных транзисторов ZTX851 с одной катушки. Разброс составил 17 mV , а итоговое распределение показано на рис. 8.44 . Это реальная картина, иллюстрирующая понятие «в самом лучшем случае», потому что в обычной ситуации невозможно с уверенностью утверждать, что конкретная партия деталей выпущена в одно время, не говоря уже об одной пластине. [* Нельзя не упомянуть о согласованных парах общего применения фирмы DIODES ( 2% разница усилений, 2 mV разница напряжений база-эмиттер ) в чьих справочных данных есть фраза: «Пара согласована естественным образом, т.к. собрана из двух соседних кристаллов с одной пластины» ] . Собирая схему можно подобрать экземпляры с разбросом 20...50 mV , но всё согласование будет потеряно, если один из транзисторов придётся заменить. Для величины база-эмиттер достаточно безопасно закладываться на разницу 100 mV . Если при этом учесть, что разница \(Δ V_{BE}\)=60 mV соответствует десятикратной разнице токов, становится ясно, что простое параллельное соединение, подобное схеме 2.81A работать не будет.

Стандартным решением является использование небольших резисторов в эмиттерах ( рис. 2.81B ). Их называют балластными . Номинал выбирают так, чтобы падение при рабочем токе было не менее 300...500 mV . Такого падения будет достаточно для сглаживания индивидуальных особенностей транзисторов.

Но при больших токах на резисторах может рассеиваться слишком много тепла, поэтому полезен будет приём, показанный на рис. 2.82 . В схему добавлены токоизмеряющие транзисторы \(Q_4...Q_6\) , которые подстраивают потенциал на базе силовых \(Q_1...Q_3\) так, чтобы через их эмиттеры тёк одинаковый ток ( \(Q_4...Q_6\) можно рассматривать как дифференциальный усилитель с тремя входами и высоким усилением. [*] ). Такой «активный балласт» хорошо работает с мощными парами Дарлингтона и особенно хорош для мощных МОП транзисторов ( см. рис. 3.117B ), которые часто ставят в схемах управления мощными нагрузками из-за их пренебрежимо малого входного тока затвора 59 . [**] .

Рис. 2.82   Схема активного балласта для параллельных транзисторов \(Q_1...Q_3\) , использующая обратную связь с токоизмерительных \(Q_4...Q_6\) , позволяет получить параллельное соединение с очень низким падением на эмиттерных резисторах

[*]
[* Проще понять схему, если выкинуть третий канал \(Q_3Q_6\) . В таком варианте гораздо легче заметить, что \(Q_4Q_5\) и в самом деле обычный дифференциальный каскад, а сигналами на его входах служат падения на токоизмеряющих резисторах. Здесь для работы достаточно иметь 100 mV перепада при максимальном выходном токе. «Высокое усиление» возникает из-за
(a) отсутствия эффекта Эрли, т.к. коллекторы \(Q_4Q_5\) находятся под постоянными потенциалами, заданными базами \(Q_1Q_2\) , и
(b) те же базы фиксируют потенциал нижнего конца коллекторных нагрузок \(Q_4Q_5\) , превращая коллекторные нагрузки в источники тока, см. §2.4.3.A .

Кстати, нельзя не отметить, что следование хорошей практике рисования схем, изложенной в Приложении _B ( в данном случае это использование общепринятой конфигурации для изображения типового узла ), облегчила бы восприятие схемы ].

[**]
[* Для МОП транзисторов характерен большой технологический разброс порогового напряжения затвора, и им нужны гораздо бОльшие номиналы балластных резисторов. И, соответственно, при том же токе на них рассеивается гораздо бОльшая мощность, т.е. выход нашли от отчаяния, см. §3.6.3 , §3.6.4 и стр. 192 и 698 ].

2.4.5 Ёмкость и эффект Миллера

До настоящего момента всё обсуждение крутилось вокруг установившихся уровней постоянного тока или сигналов низкой частоты. Простая модель транзистора и более сложная транскондуктивная модель Эберса-Молла рассматривают напряжения и токи на выводах. Они позволили продвинуться достаточно далеко и включают в себя почти всё, что требуется знать при проектировании схем на транзисторах. Но до настоящего времени оставался в тени один важный элемент высокочастотных схем - ёмкость внешней схемы и самих переходов транзистора. На самом деле на высоких частотах именно емкостные эффекты доминируют в работе схем: на 100 MHz типичная ёмкость перехода величиной 5 pF имеет импеданс всего 320 Ω!

Было бы неправильно ограничиваться простой констатацией данного факта, поэтому дальше будет разобран механизм печально знаменитого эффекта Миллера и схемные конфигурации, подобные каскОду , призванные противодействовать ему.

2.4.5.A Ёмкость перехода и схемы

Ёмкость ограничивает скорость, с которой меняется напряжение в схеме ( «скорость нарастания» ), и ответственна за конечный выходной импеданс и ограниченный выходной ток. Когда к ёмкости подключается источник с конечным сопротивлением, в узле можно наблюдать экспоненциальное ( RC ) изменение напряжения, т.е. ёмкость нагрузки в паре с сопротивлением источника ведёт к уменьшению скорости нарастания и затягиванию фронта. В общем случае снижение ёмкости нагрузки и выходного импеданса, а также увеличение тока повышает скорость переключения. Но на этом пути есть некоторые сложности, связанные с ёмкостями входа и обратной связи.

Схема 2.83 показывает бОльшую часть проблем, связанных с ёмкостью перехода. Выходная ёмкость образует с выходным сопротивлением \(R_L\) спад с граничной частотой \( f=1/( 2 π R_LC_L ) \) ( в \(R_L\) входит сопротивление самого коллектора и нагрузки, а \( C_L\) включает ёмкость перехода и опять же нагрузки ).

Рис. 2.83   Ёмкость перехода и обратной связи в транзисторном усилителе

Те же проблемы присутствуют и на входе. Там работает входная ёмкость \( C_{BE}\) и сопротивление источника \(R_S\) . На высоких частотах их наличие становится особенно заметным: входная ёмкость забирает ток из базы [* на перезарядку себя любимой ] и активно давит усиление по току - бету транзистора. Справочные данные указывают частоту \( f_T \) , на которой усиление падает до единицы, т.е. точку, в которой усилитель перестаёт что-либо усиливать. См. обсуждение в Части X2 [* ##§X2.11 ].

2.4.5.B Эффект Миллера

Механизм воздействия ёмкости обратной связи \( C_{CB}\) иной. У усилителей есть некоторый коэффициент передачи \( G_V\) , поэтому малое изменение напряжения на базе вызывает в \( G_V\) раз большее изменение ( с инверсией ) на выходе ( коллекторе ). Т.е. для источника сигнала ток перезарядки \( C_{CB}\) в \( G_V\)+1 раз больше, чем если бы \( C_{CB}\) стояла между входом и землёй. Другими словами, для расчётов частоты спада приведённая ко входу ёмкость обратной связи учитывается как \( C_{CB} · ( G_V+1 ) \) на входе [* аналогично увеличению входного сопротивления ] . Это увеличение действующей ёмкости \( C_{CB}\) известно как эффект Миллера . Именно он чаще всего определяет частоту среза транзистора, т.к. типичное значение ёмкости обратной связи 4 pF для источника выглядит как несколько сотен пикофарад на землю.

Для борьбы с данной напастью имеется несколько методов.

  1. Можно снизить импеданс источника сигнала для каскада с общим эмиттером, поставив на входе эмиттерный повторитель. [* Это способ компенсации, а не устранения ] .

На рис. 2.84 показаны ещё три способа.

Рис. 2.84   Три схемные конфигурации, подавляющие эффект Миллера. (A) Дифференциальный усилитель, инвертирующий вход которого заземлён. (B) КаскОд. (C) Усилитель с общей базой

  1. В дифференциальном усилителе без коллекторного резистора при \(Q_1\) ( рис. 2.84A ) эффект Миллера отсутствует. Такой усилитель можно рассматривать как эмиттерный повторитель, нагруженный каскадом с общей базой ( о нём ниже ).
  2. КаскОд ( рис. 2.84B ). Здесь \(Q_1\) - усилитель с общим эмиттером, коллекторной нагрузкой для которого является \(R_L\) . Транзистор \(Q_2\) стоит в пути коллекторного тока и не даёт напряжению на коллекторе \(Q_1\) меняться ( и, соответственно, устраняет эффект Миллера ) [* нет изменений напряжения - нет изменения заряда \(Δ Q = C Δ V\) , ёмкость множится на ноль ] , но передаёт ток коллектора на нагрузочный резистор без изменений. [* Здесь вновь можно рассматривать схему как два каскада: общий эмиттер, нагруженный на общую базу ] . Вход, обозначенный «\( V_+\)», - фиксированный потенциал, на несколько вольт больший, чем напряжение на эмиттере \(Q_1\) , чтобы удерживать коллектор \(Q_1\) в активной области. Схема не закончена: отсутствуют цепи входного смещения. Здесь можно использовать эмиттерный резистор с шунтированием и входной делитель для установки рабочей точки \(Q_1\) , как объяснялось ранее, или можно включить такой каскад в общую петлю обратной связи на постоянном токе. \( V_+\) можно подавать с делителя или стабилитрона с шунтирующим конденсатором для увеличения жёсткости на частотах сигнала. [* Кроме того, данная конфигурация убирает ограничения по величине \( V_{CE}\) для \(Q_1\) , позволяя при необходимости использовать низковольтные транзисторы ] .
  3. Наконец, можно использовать каскад с общей базой ( рис. 2.84C ). В нём базой управляет источник с нулевым импедансом ( земляная шина [* или жёсткий \( V_+\) ] ) и эффект Миллера отсутствует. Это неинвертирующий усилитель.

Упражнение 2.19
Объясните в деталях, почему эффект Миллера отсутствует в дифференциальном усилителе и каскОде.

Емкостные эффекты могут быть и более сложные, чем можно судить по этому краткому введению. Возможны, например, следующие варианты.

  1. Спад усиления может быть вызван тем, что выходная ёмкость и ёмкость обратной связи не вполне независимы. В терминологии теории сигналов имеется разделение полюсов .
  2. Воздействие от входной ёмкости транзистора не исчезает, даже притом что источник сигнала имеет низкий импеданс. Выглядит это как отсутствие усиления тока. Ток базы «утекает» во входную ёмкость \( C_{BE}\) . На высокой частоте это вызывает падение усиления для малого сигнала \(h_{fe}\) , которое неизбежно сокращается до единицы на частоте \( f_T \) .
  3. Специально, чтобы усложнить разработчику жизнь, ёмкость перехода \( C_{BE}\) зависит от напряжения. [* А давайте делать из транзисторов в диодном включении варакторы, см. рис. 7.27 , 7.28 , 7.29 ] . Основная её часть изменяется пропорционально рабочему току, именно поэтому в справочных данных вместо \( C_{BE}\) приводят \( f_T \) 60 .
  4. Работу транзистор в ключевом режиме дополнительно замедляют эффекты накопления заряда в области базы насыщенного транзистора.

Эффект Миллера сильно осложняет жизнь в скоростных и широкополосных схемах и ещё не раз встретится на страницах книги.

2.4.6 Полевые транзисторы

В этой части речь идёт исключительно о биполярных транзисторах, описываемых уравнением Эберса-Молла. Именно они были первыми приборами такого рода и, к тому же, широко используются в аналоговой схемотехнике. Но продолжать разговор, не сказав пару слов о другом классе полупроводников - полевых транзисторах, было бы неправильно. Основной разговор о них впереди, в Части _3 .

Полевые транзисторы во многом похожи на биполярные. Это трёхвыводные усилительные устройства. Бывают n- и p-канальные. Один терминал ( затвор ) управляет током между двумя другими ( сток и исток ). У этих транзисторов есть уникальное свойство: затвор не потребляет ток, если исключить ток утечки. Это означает, что возможно получение очень высоких входных импедансов, ограниченных только упомянутыми утечками и емкостными эффектами. С такими транзисторами не нужно беспокоиться об обеспечении приличного тока базы, как того требуют биполярные варианты. Входные токи, измеряемые в пикоамперах , для таких транзисторов - обычное дело. Кроме того, полевые транзисторы удобны и надёжны, а их рабочие токи и напряжения сравнимы с таковыми у биполярных.

Большая часть элементарных схемных конфигураций - согласованных и дифференциальных пар, операционных усилителей, компараторов - делаются и по биполярной, и по МОП технологии, причём характеристики последней часто выше. Более того, цифровая логика, микропроцессоры, память и все виды сложных микросхем большой степени интеграции строятся практически исключительно по МОП технологии. То же можно сказать о сегменте микропотребляющих устройств. Короче, не будет большим преувеличением сказать, что практически все транзисторы вокруг относятся к МОП типу 61 .

Полевые транзисторы важны настолько, что им целиком отведена Часть _3 . Авторы призывают читателя потерпеть и изучить все три трудные первые части, содержащие базовые сведения. Терпение будет вознаграждено позднее, когда пойдут более сложные разделы схемотехники, использующие операционные усилители и цифровые интегральные устройства.

50 Усилители, в которых ток выходных транзисторов течёт на всём размахе выходного сигнала, называется усилителем «класса-A». <-

51 Усилитель, в котором каждый транзистор работает половину цикла, называется схемой «класса-B». <-

52 А лучше транзистор в диодном включении: база и коллектор перемыкаются и образуют «анод» (+), а эмиттер становится «катодом» (-) [* для npn ] . <-

53 Sidney Darlington, US Patent 2,663,806 «Полупроводниковое устройство для передачи сигналов». Дарлингтон хотел, чтобы патент покрывал любое число транзисторов в одном корпусе, но юристы Bell Laboratories отвергли его, упустив патент, под который подпадала бы любая микросхема. <-

54 На рабочем токе каждого транзистора, естественно. <-

55 За счёт стабилизации тока коллектора \(Q_1\) увеличивалась предсказуемость общего падения \( V_{BE}\) сборки. <-

56 George C. Sziklai “Symmetrical properties of transistors and their applications”, Proc. IRE 41, 717-24 ( 1953 ), и US patents 2,762,870. Его новая конфигурация показана на рис. 8 и подписана: «Комплементарная симметрия транзисторов может найти применение в каскадах усиления». Очевидно, схема была изобретена Sziklai, Lohman и Herzog для транзисторного телеприёмника фирмы RCA. В то время стандартной проблемой полупроводников было их низкое качество. Только начали появляться интегральные схемы, и pnp транзисторы, из которых они состояли, были совсем слабые. Дополнительный внешний npn транзистор, подключённый по схеме Шиклай, позволял поднять рабочий ток. Такая комбинация называлась «горизонтальная структура на дополняющем pnp транзисторе». <-

57 Чтобы получить больше тока часто ставят несколько одинаковых транзисторов в параллель с индивидуальными эмиттерными резисторами возле каждого транзистора, см. §2.4.4 .   <-

58 Результат является прямым следствием уравнения \( dI_C/ dT = -g_m( dV_{BE}/ dT\) ) . После подстановки \( g_m=I_C/V_T\) получаем, что относительное изменение тока коллектора составляет ( \( dI_C/ dT )/I_C=-( dV_{BE}/ dT )/V_T\) . Значит, ток коллектора получает относительное увеличение примерно 2.1 mV/25 mV≈8.4% на один градус, что составляет очень заметную величину. <-

59 Ещё одним приятным свойством МОП транзисторов является отсутствие вторичного [* теплового ] пробоя, а значит, более широкая область безопасной работы, см. §3.6.4.C .   <-

60 См. графики зависимости \( f_T \) от тока коллектора для 25 транзисторов в главе «Рабочая полоса и \( f_T \) биполярных транзисторов» в Части X2 [* ##§X2.11 ]. <-

61 Чтобы эта буря энтузиазма не ввёла вас в заблуждение, заметим, что биполярные транзисторы вполне живы и хорошо себя чувствуют. Происходит это, потому что у них лучше точность и шумовые параметры ( эти вопросы рассматриваются в Части _5 и _8 ) и одновременно отличная крутизна ( усиление ). Недостатком мощных полевых полупроводников является высокая входная ёмкость. Кроме того, на рынке нет малосигнальных МОП транзисторов, только мощные модели. <-

Previous part:

Next part: