Шапка

X2.4 Исследование искажений в усилителях на биполярных транзисторах с помощью SPICE

Биполярные транзисторы чрезвычайно удобны для усиления сигналов, но в простых схемах включения им свойственны серьёзные недостатки, в число которых входят искажения. Известно, что обратная связь, охватывающая несколько каскадов с большим усилением, сильно их снижает, но хотелось бы понять, сколь низки могут быть цифры для усилителя на биполярных транзисторах без применения обратной связи. Работу транзистора хорошо объясняет теория полупроводников: уравнение Эберса-Молла, описывающее соотношение между током коллектора и напряжением база-эмиттер, эффект Эрли и зарядовые уравнения Гаммеля-Пуна. Формулы их этих работ включены в состав программы SPICE, которая разработана в UC Berkeley и позволяет проводить анализ схем. Программу можно использовать для расчёта поведения и параметров схемы на транзисторах с точностью, определяемой используемой моделью. В данной главе будет проведена «лабораторная работа», но без лаборатории и приборов. Вместо них будет использоваться свободная демо-версия SPICE фирмы IntuSoft с торговым названием ICAP/4. Скачайте её и моделируйте одновременно с чтением главы. Читатели не знакомые с программой могут изучить вводный материал в Приложении _J .

X2.4.1 Усилитель с заземлённым эмиттером

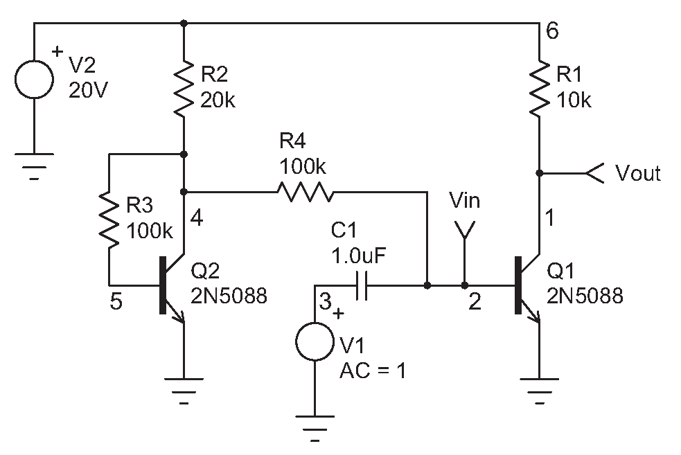
Разберём подробнее тему, поднятую в §2.3.4 ( рис. 2.46 ), а конкретно схему 2.52A ( §2.3.5.B ).

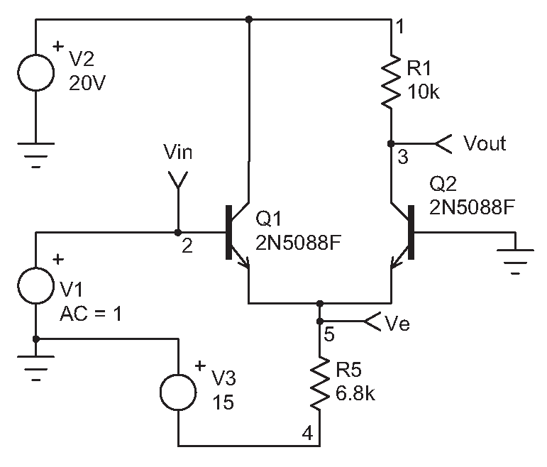
Для схемы был выбран 2N5088 ( 2N5088 и 2N5089 - популярные модели для построения хороших предусилителей звукового диапазона ). Для выяснения коэффициента передачи и уровня искажений использовалась схема с общим эмиттером. Исходные параметры \(I_C\)=1 mA , \( V_C\)=10 V ( половина питания ). Рис. X2.15 показывает окно схемного ввода «spiceNet» с уже построенной моделью. Как можно заметить, для генераторов напряжения используются следующие параметры: «AC=1» для V1 и «DC=20» для V2 .

Рис. X2.15   Вариант #1 . Усилитель с заземлённым эмиттером

Проверим АЧХ усилителя. Идём в меню «Actions → Simulation Setup → Edit» и выбираем «AC Analysis» или жмём кнопку «Simulation Setup» ( карандаш над извилистой линией ). На рис. X2.16 выбрано 20 точек на октаву от 1 Hz до 10 MHz . В этот момент будет полезно сохранить проект. Замечание . Если в окне «Ending Frequency» ввести значение «10M», то система выдаст сообщение об ошибке, заявив, что F(ending ) должно быть больше, чем F( starting ) . Это происходит, потому что программа SPICE, которая не различает регистр символов, воспринимает «M» как приставку «милли-». Вводить надо «10meg».

Рис. X2.16   Экран установки частотных параметров для построения АЧХ

Нажатие на кнопку «Run Simulation» ( бегущая фигурка ) вызывает основную программу IsSpice4 и открывает несколько новых окон: основное (IsSpice4 ) и сопутствующие ( «Simulation Status» , «Simulation Control» , «Output» и «Errors and Status» ). Может появиться и окно «IntuScope» с парой вспомогательных «Add Waveform» и «Scaling» . Нажимаем в схемном редакторе ( окно «SpiceNet» ) кнопку «Edit Text» ( карандаш над листом ) или делаем то же через меню «Actions → Text Edit». Появляется окно «IsEd», в котором надо выбрать выходной файл ( через закладки окна ), чтобы проверить режим на постоянном токе. Его программа считает перед запуском анализа по переменному току «AC Analysis». Вот что там может быть:

Node Voltage
V( 1 )  9.564778e+000
V( 2 )  4.817968e-001 

Номера цепей могут отличаться в зависимости от порядка, в котором в схему добавлялись компоненты. Данный фрагмент говорит, что на коллекторе 9.56V , что достаточно близко к желаемым 10 V , т.е. ток коллектора близок к 1 mA . Напряжение база-эмиттер составляет 482 mV .

Прокручивая файл «*.out» дальше, можно обнаружить сотни записей со значениями напряжения для разных частот, но правильнее будет построить по ним график, чтобы оценить всё разом. Нажимаем кнопку «Scope» ( крест и синусоида ) или меню «Actions → Scope», чтобы вызвать экран «IntuScope». В нём вызываем «Add Waveform» ( если этот диалог не появился автоматически ), выбираем опцию «test Pts Only» и добавляем сигнал «Vout». Для графика в «Options → Graph Types» выбирается «Log-Log». Раздвиньте границы внешнего окна пошире, чтобы было удобнее работать с графиком. Полезно переименовать оси, для чего надо кликнуть по имеющемуся названию и отменить опцию «Auto Generate Legend» . Должно получиться что-то напоминающее рис. X2.17 .

Рис. X2.17   АЧХ схемы X2.15 в полосе \(1 Hz...10 MHz\)

График плоский от 20 Hz до 500 kHz . Формула для усилителя с заземлённым эмиттером G =\( g_mR_L/r_e \) , где динамическое сопротивление \( r_e\) =1/\( g_m=V_T/I_C\) , причём \( V_T=kT/q\) =25 mV при комнатной температуре. Т.е. при 1 mA \(r_e\) =25 Ω ( удобное для запоминания значение ), а ожидаемый коэффициент передачи около 400 , но график показывает 200 . Двухкратная ошибка говорит, что что-то пошло не так!

X2.4.2 Выбор правильной модели

SPICE даёт точный ответ, если в нём используется точная модель. Встроенный математический аппарат аккуратно реализует теорию биполярных транзисторов, но работает он с параметрами модели конкретного компонента. Можно вызвать «Edit Text» и проверить параметры имеющейся модели 2N5088. IntuSoft определил её как «универсальный усилительный “QN5088”». Модель выглядит так:

.model QN5088 NPN BF=780 BR=4 CJC=7.83P
+ CJE=11.8P IKF=30M IKR=45M IS=21.0P ISE=41.8P
+ NE=2 NF=1 NR=1 RB=92.6 RC=9.26 RE=23.1
+ TF=3.18N TR=127F VAF=98.5 VAR=18 XTB=1.5 

Параметры RB , RC и RE - внешние сопротивления, которые SPICE добавила последовательно с выводами в модели. Важны ли они? Смотрим в справочные данные 2N5088. Транзистор хорошо работает вплоть до 30 mA и даже более. При 30 mA динамическое сопротивление \( r_e\) должно быть менее ома, а значит, что нужно думать, когда модель добавляет ещё 23 Ω ? Не, не пойдёт.

Какое значение должно иметь RE ? Ответ можно найти на графике напряжения насыщения из справочных данных на 2N5088 ( рис. X2.18 ). \( V_{CE}( sat) \) равно примерно 210 mV при 100 mA , причём где-то 75 mV приходится на «транзисторную функцию». Таким образом, RC и RE в сумме должны давать (210–75)mV / 100 mA = 1.35 Ω. А в модели они составляют 32.4 Ω . Почувствуйте разницу! Можно поправить цифры в модели «QN5088», но чем доверять этому набору цифр дальше, лучше поискать в библиотеке что-нибудь ещё. В разделе Fairchild нашлись модели и для 2N5088, и для 2N5089. Вот что можно увидеть, добавив в схему этот компонент и заглянув в «*.out» файл.

Рис. X2.18   Проверка модели. \( V_{CE}(sat ) \) по справочным данным

  .MODEL 2N5088F NPN BF=1.122K BR=1.271
+ CJC=4.017p CJE=4.973p EG=1.11 FC=.5
+ IKF=14.92m IKR=0 IS=5.911f ISC=0
+ ISE=5.911f ITF=.35 MJC=.3174
+ MJE=.4146 NC=2 NE=1.394 RB=10 RC=1.61
+ TF=821.7p TR=4.673n VAF=62.37 VJC=.75
+ VJE=.75 VTF=4 XTB=1.5 XTF=7 XTI=3

  .MODEL 2N5089 NPN BF=1.434K BR=1.262
+ CJC=4.017p CJE=4.973p EG=1.11 FC=.5
+ IKF=15.4m IKR=0 IS=5.911f ISC=0 ISE=5.911f
+ ITF=.35 MJC=.3174 MJE=.4146 NC=2 NE=1.421
+ RB=10 RC=1.61 TF=822.3p TR=4.671n VAF=62.37
+ VJC=.75 VJE=.75 VTF=4 XTB=1.5 XTF=7 XTI=3 

Первое, что бросается в глаза, в модели нет RE ( SPICE будет использовать «RE=0» ), а RC составляет 1.61 Ω , что выглядит неплохо. Единственная разница между моделями транзисторов в параметре бета: «BF=1.122K» ( 2N5088 ) и «BF=1.434K» ( 2N5089 ). Оба транзистора описываются одним справочным документом, который сообщает, что усиление по току \(h_{FE}\) ( или бета ) равно 350 и 450 соответственно. Для 1 mA сообщаются только минимальные цифры ( типичные значения, которые даются для 0.1 mA в три раза выше минимальных ). Многие производители предлагают SPICE модели для своих компонентов, в которых используются консервативные цифры для наихудшего случая. Здесь нам предлагают оптимистичные данные [* 1122 и 1434 соответственно ] , но бета не критична в данной задаче, поэтому дальше будем использовать «Fairchild 2N5088». Если же бета имеет значение, модель можно подправить.

Заменяем транзистор ( подсветить имеющийся и клавиша «DEL» или «Edit → Clear», поставить новый ) и вновь строим АЧХ ( рис. X2.19 ). Совсем другое дело. Усиление для малого сигнала 340 , что гораздо ближе к ожидаемому значению. Улучшилась и ситуация на верхней границе рабочей полосы, что является следствием меньших цифр внутренних емкостей в новой модели.

Рис. X2.19   АЧХ с правильной моделью транзистора

Вновь проверяем параметры по постоянному току.

V( 1 )  1.045805e+001
V( 2 )  6.690726e-001 

На коллекторе 10.45V . Отлично. И \( V_{BE}\) теперь 669mV ( раньше было 482 mV ). Это более правильная цифра в том числе и из-за более реалистичного значения \(I_S\)=5.911 fA , по сравнению с 21 pA в старой модели. График в справочных данных Fairchild ( рис. X2.20 ) показывает 630 mV при 1 mA , но удовлетворимся тем, что имеем.

Рис. X2.20   Проверка модели. Напряжение \( V_{BE}(on) \) из справочных данных

X2.4.3 Исследования линейности

Теперь можно поближе рассмотреть нелинейность усилителя с общим эмиттером. Возвращаемся к схеме в окне «SpiceNet» и открываем свойства источника напряжения V1 . В диалоговом окне в разделе «Tran Generators» нажимаем кнопку с именем «none» и попадаем в окно выбора. Нам требуется «PWL» ( рис. X2.21 ). Создадим треугольный сигнал, подставив в окно несколько значений «время-напряжение». Треугольный сигнал хорошо показывает отклонения от линейности.

Рис. X2.21   Диалог настройки генератора качающейся частоты

Усиление каскада с общим эмиттером выражается уравнением G =–\(g_mR_L\) , где \( g_m=V_T/I_C\) . Основной смысл формулы в том, что изменение напряжения на выходе требует изменения тока коллектора, а уравнения ( см. §2.3.4.A и рис. 2.45 , 2.46 ) предлагают приготовиться к существенному изменению усиления вместе с этими колебаниями тока коллектора, т.е. к появлению сильных искажений. Если в ответ на треугольный сигнал каскад выдаст картинку со сглаженными углами, то это будет признаком изменения усиления на разных участках волны, т.е. появлению искажений.

Следует выбрать тестовый диапазон напряжений. При усилении 350 +50 mV на входе легко опустят напряжение на коллекторе до нуля перед началом линейного участка, а закончится он при –100 mV , когда выход будет рядом с положительной шиной питания. Начальный участок 0...+50 mV занимает 2 μs , а линейное снижение +50...–100 mV - остальные 98 μs . Это достаточно быстро, чтобы разделительный конденсатор на входе не смазывал форму сигнала, но достаточно медленно для возникновения ошибок от высокочастотного спада. Значения заносятся в окно попарно, числа разделяются запятыми, переход к следующей паре по клавише «CR». Для графика устанавливаются границы ( «y max», «y min» ) и цена деления ( «y-axis divisions», «t-axis divisions» ) в соответствии с рис. X2.21 .

Дальше надо вызвать диалог «Transient Analysis» из меню «Simulation Setup» и установить 100 μs в «Total Analysis Time» , а время одного шага при записи результатов 0.1 μs ( 1000 точек ).

Запускаем программу, идём в «IntuScope» и выбираем через меню «File → New Graph». Выбираем через режим «TRAN1» диалога «Add Waveform» сигнал «Vout» и кликаем «Add». Если усилитель линейный, то и выходной сигнал будет меняться линейно, формируя инвертированную и усиленную версию входного воздействия. Но на экране изогнутая и обрезанная линия ( рис. X2.22 ).

Рис. X2.22   Входной сигнал и реакция схемы X2.15

Во-первых, +50 mV ( а на самом деле 669 + 50 =719mV ) это слишком много для простого нуля на коллекторе. Фактически выходной сигнал начинает расти, только когда напряжение на базе упадёт до 690 mV , т.е. до +21 mV на входе. Это ещё одно подтверждение того, что усиление растёт вместе с \(I_C\) .

Переходим к форме выходного сигнала. Начальный участок довольно линейный, но при большом напряжении на коллекторе ( т.е. при низком токе коллектора ) усиление катастрофически снижается.

X2.4.3.A Функция передачи вход-выход

В идеале нам нужен график зависимости выходного напряжения непосредственно от входного, а не две кривые напряжения по времени. Получить искомое можно, добавив новый график с изменением единиц по оси X ( «X-Axis» ) в диалоге «Add Waveform». Их надо изменить с величины по умолчанию ( времени ) на входной сигнал «V1» ( на вход была добавлена тестовая точка ). Результат на рис. X2.23 .

Рис. X2.23   Функция передачи для схемы X2.15 . Выход нелинейно меняется от 20 V до 1V при изменении входа от -100 mV до +25 mV

Сделаем здесь ещё кое-какие изменения. В «Initial Condition» в схемном редакторе «SpiceNet» для C1 добавим смещение 669mV ( вызвать свойства конденсатора и ввести «IC=-669m» ), а в диалоге «Transient Analysis» выберем опцию «Use Initial Conditions» (UIC ). Начальное значение V1 надо установить на +21 mV ( на закладке «PWL» свойствах генератора ). «Maximum Time Step» перепишем на 0.02 μs , чтобы снизить шум в выходном сигнале. Наконец, «Time To Start Recording Data» увеличим до 0.3 μs , чтобы пропустить переходный процесс. В диалоге «Scaling» у графика чуть подправлены данные для оси X ( «x scale» = 15m , «x-offset» = –30m ).

X2.4.3.B Усиление как функция входного сигнала

«IntuScope» позволяет делать некоторые полезные действия с результатами вычислений. Можно поделить Vout на Vin ( «Calculator → Calculus» ) и построить график коэффициента передачи усилителя в зависимости от выходного напряжения ( рис. X2.24 ). Здесь для удобства изменён масштаб по осям. Чтобы сделать это, надо выбрать график усиления и открыть диалог «Scaling». На картинке использованы цена деления 15m и начальное смещение –30m для X . Для Y цена деления 75 и начальное смещение –300 .

Рис. X2.24   Усиление ( луч #2 ), посчитанное по функции передачи ( луч #1 ) с рис. X2.23 . Усиление меняется от 0 до -500

Луч #1 - выходное напряжение ( от 20 V вниз до 0.38 V ) в зависимости от входного напряжения. Луч #2 - зависимость усиления от входного напряжения. Усиление при этом меняется от 0 до почти –500 . В точке покоя ( V1 =0V ) коэффициент передачи –341.6 ( надо переместить курсор по нижней рамке «IntuScope» до точки X=0 или просто ввести там «0» ), как на графике АЧХ ( рис. X2.19 ). Чтобы провести все эти измерения использовался инструмент «Cursor» в «IntuScope», который показывает значения X и Y для выбранной кривой ( рис. X2.25 ). Усиление, меняющееся в диапазоне 0...500 , не есть хорошо, но данное положение можно исправить.

Рис. X2.25   Получение величины усиления по графику с помощью курсора

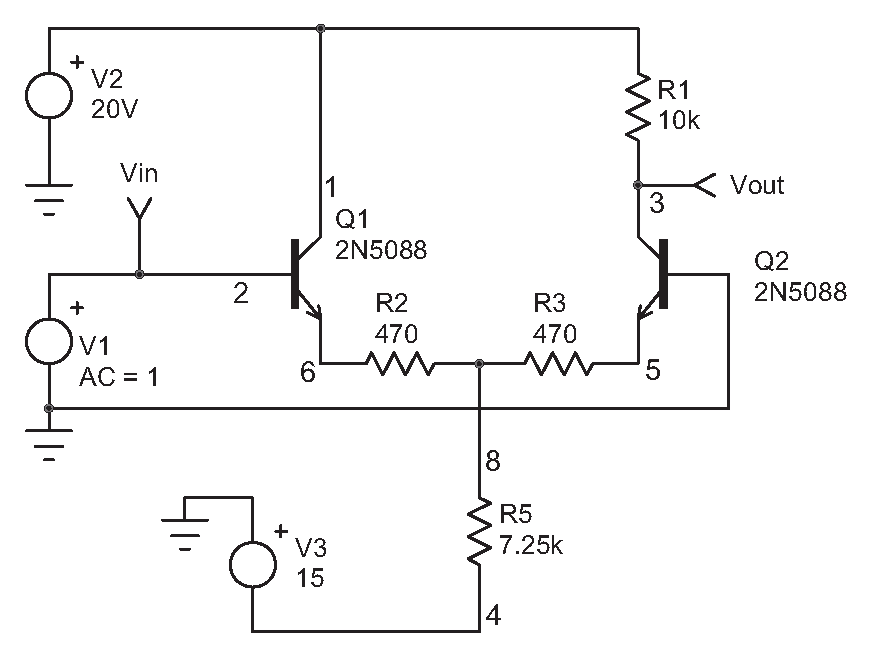
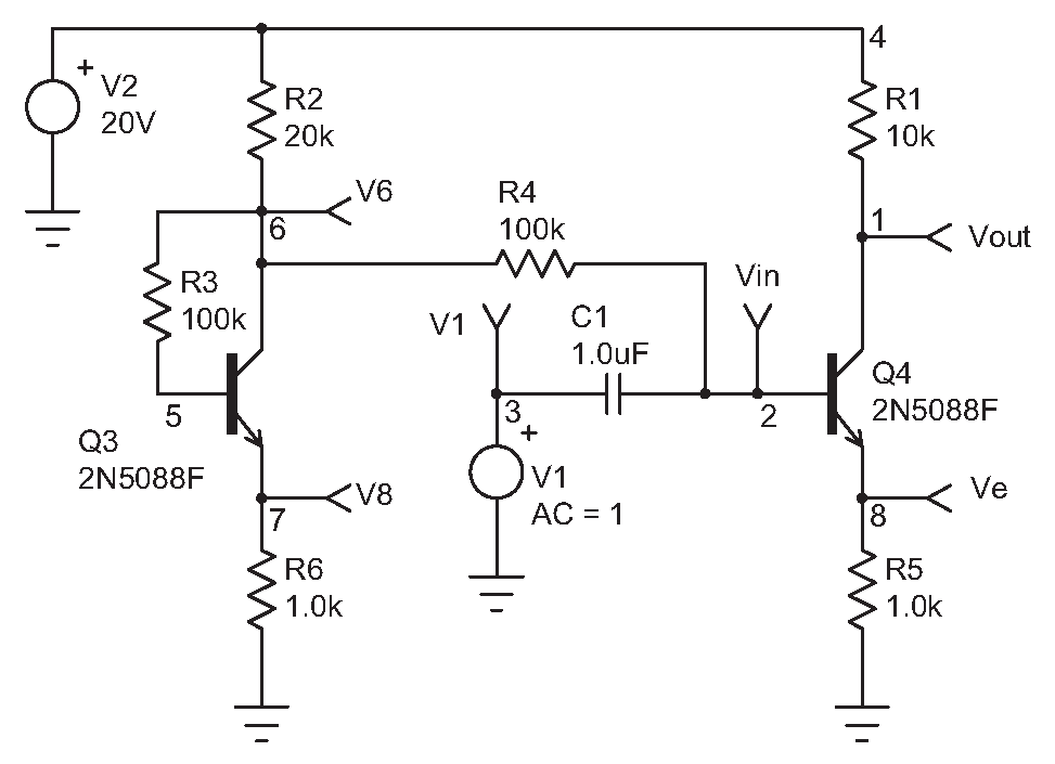
X2.4.4 Усилитель с общим эмиттером и эмиттерной дегенерацией

Очевидно, что простой каскад с общим эмиттером вносит большие искажения, но можно потратить немного усиления на понижение искажений. Добавим эмиттерный резистор ( §2.3.4.B и рис. 2.52B ). Будем ориентироваться на коэффициент передачи G =–10 ( рис. X2.26 ).

Эмиттерную дегенерацию часто рассматривают как отрицательную обратную связь. Но в схеме нет никакого явно видимого пути для такой связи, поэтому пуристы, беспокоящиеся о проблемах с переходными искажениями и т.д. могут расслабиться. Более того, временнЫе задержки, сдвиги фаз и проблемы устойчивости на высоких частотах в эмиттерной дегенерации тоже отсутствуют.

Рис. X2.26   Вариант #2 . Каскад с общим эмиттером и эмиттерной дегенерацией

Для моделирования диапазон «PWL» сигнала у V1 устанавливается +1000 mV...–1000 mV , и строится функция передачи, как и в предыдущем случае. В терминах процентов искажений результат ( рис. X2.27 ) выглядит гораздо лучше ( обратите внимание на изменение шкалы ). Но это всё ещё весьма посредственный усилитель, коэффициент передачи которого ( луч #2 ) меняется от G =9.8 ( \( V_{out}\) =2V ) до G =9.68 ( \( V_{out}\) =10 V ), т.е. примерно на 1.2% ниже. Дальше он продолжает снижение до G =8.81 ( \( V_{out}\) =18 V ), или ещё на 9% меньше.

Рис. X2.27   Функция передачи и усиление схемы X2.26 . Теперь усиление меняется с -5.5 до -9.8 или на 80%

Более того, изменение усиления несимметрично относительно точки покоя [* как и в каскаде без дегенерации ] , поэтому схема имеет повышенный уровень второй гармоники [* и вообще всех чётных ] , оскорбляя слух аудиофила. Если сбалансировать положительные и отрицательные потери усиления [* вверх и вниз, относительно точки покоя ] , чётные гармоники будут подавлены. Сделать это можно, перейдя на балансную ( дифференциальную ) схему.

X2.4.5 Дифференциальный усилитель

Убедившись, что имеющийся несимметричный усилитель с общим эмиттером всё равно требует двух транзисторов ( один для задания рабочей точки второго ), можно обоснованно поинтересоваться, а чего-бы не использовать те же два транзистора в дифференциальном включении? В конечном итоге один транзистор по-прежнему будет устанавливать рабочий режим другого, но делать это красивее. Если источник тока в эмиттерах ( §2.3.8 ) будет забирать 2 mA , то на каждый транзистор придётся по 1 mA , и нагрузочный резистор сместит выходной сигнал, как и ранее, на половину питания ( +10 V ). Это позволит получить симметричный размах ±8V или около того. Проверим _9 схему ( рис. X2.28 ), подав на неё линейно меняющийся сигнал ±100 mV со связью по постоянному току длительностью 100 μs ( установки для V1 через диалог «PWL» ).

Рис. X2.28   Вариант #3 . Дифференциальный каскад

Функция передачи демонстрирует отличную симметрию относительно точки покоя, видимую и на графике расчётного коэффициента усиления. Симметрия означает отсутствие искажений от чётных гармоник. Тем не менее, сильное колебание усиления остаётся. Оно меняется в два раза в диапазоне выходного сигнала 2...18 V . Т.е. мало того, что схема имеет искажения, так они ещё и увеличились по сравнению с предыдущим вариантом ( рис. X2.26 ). Данный факт не должен удивлять, ведь теперь в схеме опять нет линеаризующего эффекта эмиттерной дегенерации. Сейчас исправим.

X2.4.5.A Оценка искажений

Параметры усилителя можно выяснить аналитически. Вывод усиления для дифференциального каскада подразумевает нахождение отношения двух экспонент Эберса-Молла, которые требуют вычисления гиперболических тангенсов 10 . Для разницы токов \(I_{out}\) и общего тока эмиттеров усилителя \(I_E\) имеем: \[ \frac{I_{out}}{I_E} = 2\tanh\left(\frac{V_{in}}{2V_T}\right ), \] где \( V_T=kT/q\) =25 mV при комнатной температуре. Разложим гиперболический тангенс в ряд. \[ \frac{I_{out}}{I_E}=\frac{V_{in}}{V_T}- \frac{2}{3} \left(\frac{V_{in}}{V_T}\right )^3+... = \frac{V_{in}}{V_T}\left[1 - \frac{2}{3}\frac{V_T}{V_{in}}\left(\frac{V_{in}}{2V_T} \right )^3+...\right]. \qquad [X2.1] \]

Первый член ряда \( V_{in}/V_T\) соответствует знакомому выражению G =\(R_L/r_e\) . Второй показывает, как падает усиление, если вход превышает \( V_T \) ( 25 mV ). Его должно быть достаточно, чтобы оценить нелинейность усиления.

Дифференциальный усилитель с несимметричным выходом имеет только половинное усиление относительно полностью дифференциального выхода или G =\(R_L\)/2\( r_e\) [* а \( r_e = V_T/I_C\) , причём у нас \(I_C\)=1 mA ] . Для температуры 27°C , принятой в SPICE по умолчанию ( \( V_T \) =25.8 mV ), усиление составит 10 kΩ /51.7 Ω или G =193 , что для сигналов амплитудой менее 10 mV очень близко к результату программы ( G =180 ). Возьмём сигнал побольше, скажем, 50 mV . Уравнение [X2.1] говорит, что усиление будет меньше на (2/3)×(25.8/50)×(50/51.7)³ , или 31% . Возвращаемся к графику усиления и обнаруживаем, что для смещения –4 mV оно составит G ≈ 96 , т.е. будет на 47% ниже усиления для малого сигнала. Видно, что формула даёт неплохое приближение и позволяет делать оценки, хотя SPICE, учитывающая уравнение Эберса-Молла и др., даёт более точный результат.

Рис. X2.29   Функция передачи и усиление схемы X2.28 . Ошибка усиления выражается гиперболическим тангенсом

Настал момент, когда будет правильно проверить все те истории, которые рассказывает нам SPICE. Дифференциальный усилитель X2.28 был собран и обмерян 11 . Его функция передачи воспроизведена на снимке с экрана на рис. X2.30 ( для получения зависимости Vout от Vin использовался режим «XY» в осциллографе Tektronix). Натурные результаты являются точной копией графика полученного при моделировании. ( Возможно, мысль стоило бы переформулировать, потому что, где это видано, чтобы аппаратный сигнал «походил» на результаты моделирования! )

Рис. X2.30   Результат измерения функции передачи схемы X2.28

Подтвердив доверие к SPICE, попробуем поиграть со схемой. Напрашивается очевидное улучшение в виде замены токозадающего резистора в эмиттерах на источник тока и выравнивание симметрии схемы постановкой второго коллекторного резистора 10 kΩ . По данным SPICE такие изменения уменьшают усиление до G =161 и почти полностью убирают напряжение смещения ( рис. X2.31 ).

Рис. X2.31   Функция передачи и усиление схемы X2.28 . Вновь в диапазоне –100...+100 mV , но теперь с источником тока 2 mA вместо резистора R5

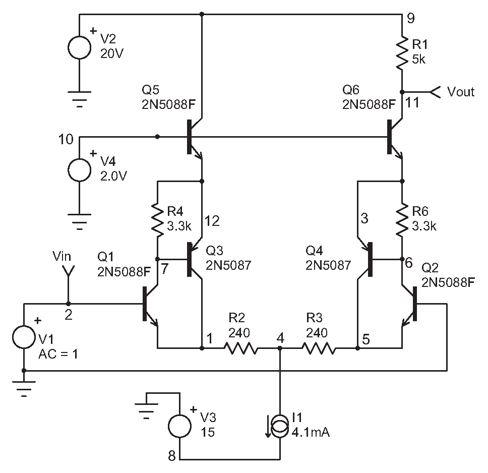
X2.4.6 Дифференциальный каскад с эмиттерной дегенерацией

Как и в случае простого несимметричного усилителя, параметры дифференциального каскада можно улучшить посредством эмиттерной дегенерации ( рис. X2.32 ). В упрощённом виде усиление равно G =\(R_1/( R_2+R_3+r_{e1}+r_{e2}) \) и в исходном виде зависит в основном от \( r_e\) , которое меняется вместе с током, что плачевно сказывается на линейности.

Рис. X2.32   Вариант #4 . Дифференциальный каскад с эмиттерной дегенерацией

График на рис. X2.33 показывает существенное улучшение линейности одновременно со столь же существенным снижением усиления: G =9.654 , что близко к желаемым G =10 . Выходной сигнал красив и ровен, а график усиления похвально симметричен, что указывает на отсутствие чётных гармоник. Тем не менее, искажения на больших амплитудах по-прежнему велики ( по аудиоэльфийским стандартам ), а усиление снижается на 1.2% ( 9.537/9.654 ) на уровнях 4 и 16V и проваливается на 12.5% при 2 и 18 V рядом с уровнями ограничения. Цифры можно получить, сдвинув движок по графику до нужного значения напряжения и считав усиление в соответствующем окошке.

Рис. X2.33   Функция передачи и усиление схемы X2.32 . Диапазон входного сигнала от –1 до +1V

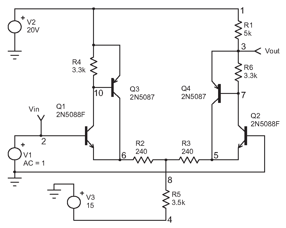
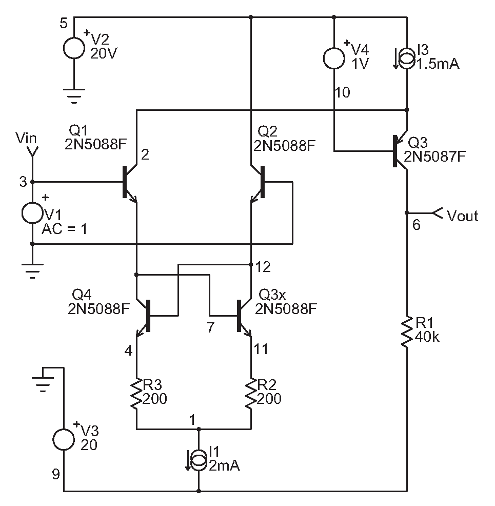
X2.4.7 Дифференциальный каскад на парах Шиклай ( Sziklai )

Схема X2.34 улучшает линейность и популярна среди разработчиков предусилителей для микрофонов. Основная идея - обеспечение постоянства токов ( т.е. постоянство \( g_m\) ) во входных согласованных npn парах с помощью схемы Шиклай 12 . В такой конструкции дополняющие pnp транзисторы возьмут изменение входного тока на себя. Новая формула усиления G =\(R_1/( R_2+R_3\) ) не включает неприятный член \( r_e\) . График X2.35 показывает результат. Наконец-то можно констатировать принципиальное улучшение линейности. Усиление в окрестности нуля 9.988 .

Рис. X2.34   Вариант #5 . Дифференциальный каскад с эмиттерной дегенерацией на парах Шиклай

Рис. X2.35   Функция передачи и усиление для схемы X2.34

На графике X2.36 можно увидеть подробности с увеличенным вертикальным масштабом, при котором видны только верхние 5% кривой. Если сравнивать с исходным вариантом ( с дегенерацией, но без Шиклай, см. рис. X2.32 ), то можно отметить меньшее изменение усиления ( –0.4% при 4 и 16V и –2% при 2 и 18 V ). Чтобы поправить усиление на краях, можно поиграть номиналами R4/R6 . (На границах рабочего диапазона большой размах выходного сигнала требует низкого тока, но слишком низкий номинал R6 в связке с относительно высокой долей тока, приходящейся на Q2 , выключает из работы парный Q4 .

Рис. X2.36   График X2.35 с растянутой вертикальной шкалой

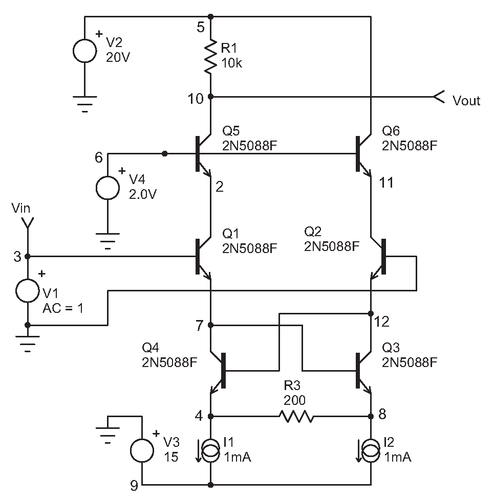
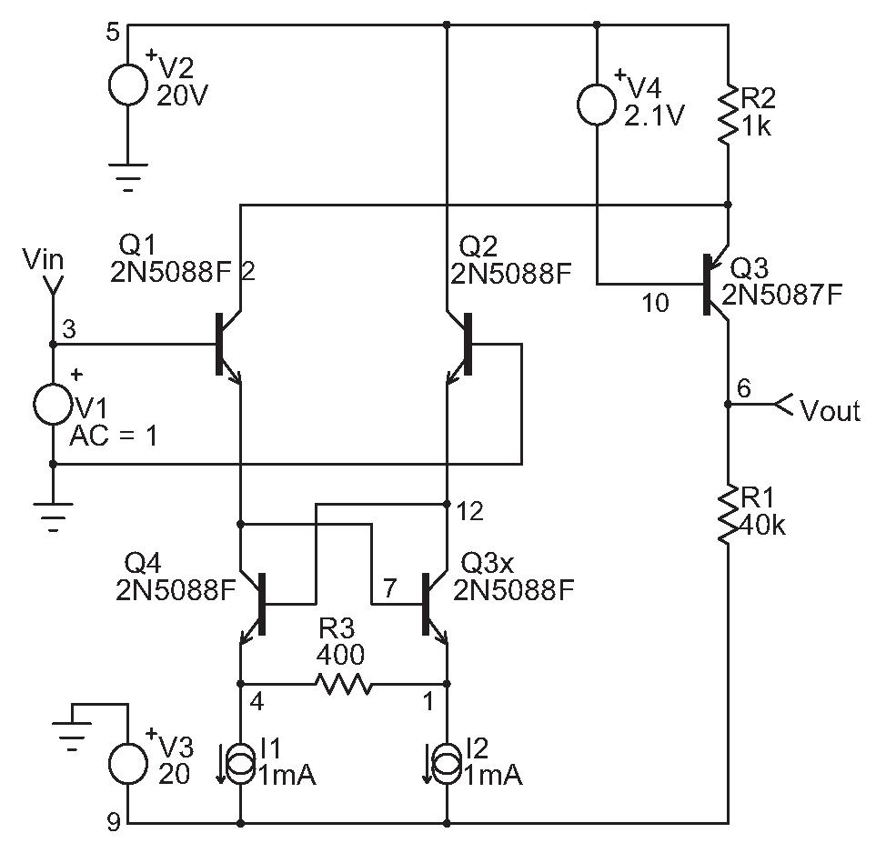
X2.4.8 Дифференциальный каскад с источником тока на парах Шиклай

Схему можно улучшить, заменив R5 источником тока ( рис. X2.37 ). Изменение усиления в диапазоне 4...16V теперь не превышает –0.25% ( рис. X2.38 ). С одной стороны, не каждый ценитель согласится с тем, что 0.25% - это «малые искажения», с другой стороны, далеко не всем нравится жёсткое ограничение сигнала, которое характерно для схем с обратной связью. Это, между прочим, один из аргументов в пользу ламповых усилителей. Данная схема имеет только 0.1% искажений в диапазоне выходного сигнала 6...14V , т.е. на его половине. Отметим, что «искажениями» здесь названа разница абсолютных значений усиления, тогда как обычно этим термином описываются rms величины, которые были бы минимум в пять раз меньше, см. график X2.49 .

Рис. X2.37   Вариант #6 . Дифференциальный каскад с эмиттерным источником тока на парах Шиклай

Рис. X2.38   Функция передачи и усиление схемы X2.37

Если увеличить усиление до, скажем, G =50 , путём замены номинала эмиттерных резисторов ( снизив их до 50 Ω ), можно ожидать роста искажений. Рис. X2.39 показывает, что колебания усиления в самом деле составляют 0.4% в диапазоне 6...14 V и 1% на уровнях 4 и 16 V .

Рис. X2.39   Функция передачи и усиление схемы X2.37 с эмиттерными резисторами, уменьшенными до 50 Ω

X2.4.9 Дифференциальный усилитель на парах Шиклай и с каскодом

На данный момент учитывались типовые источники искажений, но никак не затрагивался эффект Эрли ( колебания \( V_{BE}\) , вызванные изменением \( V_{CE}\) , см. §2.3.2 и ##§X2.5 ). Данный эффект можно уменьшить каскодным включением, чтобы убрать изменение потенциала коллекторов дифференциального каскада при изменении выходного сигнала. На рис. X2.40 показана схема, а на графике X2.41 - результат.

Рис. X2.40   Вариант #7 . Дифференциальный усилитель на парах Шиклай с каскОдом

Рис. X2.41   Функция передачи и усиление схемы X2.40

Никакого улучшения не заметно: те же 0.1% на половине размаха. Возможно, проблема в слишком низком напряжении на коллекторах: \( V_{CE}\) теперь всего 1.4 V . Ещё один путь борьбы с эффектом Эрли ( на малом сигнале ) - балансировка коллекторной нагрузки. Для проверки каскод был заменён на второй резистор 5 kΩ в коллекторе Q1Q3 . Результат стал чуть лучше - 0.07% на половине размаха ( не показано ).

X2.4.10 Дифференциальный усилитель Каприо ( Caprio) с каскодом

Четвёрка Каприо (“Caprio’s quad”) 13 - уникальная конфигурация ( рис. X2.42 ), в которой полностью скомпенсировано изменение \( V_{BE}\) . Вот как надо разбирать эту чертовски хитрую конструкцию. Падение напряжения от базы Q1 до правого вывода R3 является суммой двух напряжений \( V_{BE}\) . Одно определяется током коллектора левой вертикали, а другое - им же, но в правой. В точности то же можно сказать о Q2 и левом выводе R3 . Но это значит, что любое несбалансированное изменение тока коллектора, вызванное, скажем, воздействием входного сигнала, будет немедленно передано на другую сторону через R3 , номинал которого выбирается под нужное усиление. Другими словами, на R3 будет в точности то падение, которое должен вызвать входной сигнал, но без вызывающего искажения изменения \( V_{BE}\) . [* Иначе говоря, это чисто токовая схема ] .

Рис. X2.42   Вариант #8 . «Четвёрка Каприо»

Четвёрка Каприо допускает только малые изменения входного сигнала ( менее 400 mV ) без перехода Q3 и Q4 в насыщение. Усиление схемы равно 50 , поэтому при ±160 mV на входе выходной сигнал составит ±8V . Результат показан на рис. X2.43 .

Рис. X2.43   Функция передачи и усиление схемы X2.42 для входного сигнала от -200 до +200 mV

Изменение усиления составляет –0.12% на уровнях 6 и 14 V и 0.36% на 4 и 16 V . Цифры в три раза лучше чем 0.4% у дифференциального усилителя на парах Шиклай с тем же коэффициентом передачи. Барри Гилберт ( Barrie Gilbert ) обратил внимание 14 на то, что схема Каприо имеет другую проблему - отрицательное входное сопротивление, вызывающее нестабильность при работе с источниками, имеющими небольшую реактивность.

С меньшим усилением и бОльшими входными сигналами схема инвертирует фазу при перегрузке. График X2.44 показывает, что происходит, если на четвёрку Каприо с G =25 подаётся треугольный сигнал 1 Vpp . Линейность, как легко заметить, очень хороша, но при перегрузке появляются изрядные проблемы.

Рис. X2.44   Воздействие перегрузки на четвёрку Каприо

X2.4.11 Четвёрка Каприо с обратным каскодом I

Четвёрка Каприо с каскодом имеет замечательно низкие искажения ( вы же не забыли, что речь идёт о схеме без общей обратной связи?! ), которые давятся за счёт компенсации напряжения \( V_{BE}\) во входном каскаде и подавления эффекта Эрли каскодом. Но схему можно улучшить: переход на обратный каскод даёт почти полный размах питания на выходе. Начнём со схемы с усилением G =100 ( рис. X2.45 ), в которой рабочая точка выходного каскада смещена на половину полного размаха питания. При этом ток покоя Q1 равен 1 mA , а на долю эмиттерного тока каскодного Q3 остаётся 0.5 mA .

Рис. X2.45   Вариант #9 . Четвёрка Каприо с «шунтирующим каскодом» [* по факту на выходе усилитель с общим эмиттером и дегенерацией ]

Для новой схемы SPICE нарисовал размах выходного сигнала почти на полный диапазон питания и разочаровывающую линейность ( рис. X2.46 ). Усиление заметно падает в отрицательной области ( до –20% при Vout = 18 V , см. график #2 на рис. X2.46 ). [* Ну да, а чего ещё ожидать от усилителя с общим эмиттером по схеме #2 ( рис. X2.26 ? ]

Рис. X2.46   Функция передачи и усиление схемы X2.45

Причина такого поведения состоит в следующем. Ток, забираемый Q1 , точно соответствует входному сигналу. Значит, остаточная его доля, обеспечиваемая резистором R2 , константой не является . \( V_{BE}\) транзистора Q3 меняется вместе с током коллектора с коэффициентом примерно на 60 mV/decade , поэтому, когда выходной уровень приближается к отрицательному питанию, \( V_{BE}\) транзистора Q3 уменьшается, что увеличивает долю R2 в выходном токе и уровень Vout . Обратный каскод всё испортил, и надо что-то делать.

[* Совершенно неудовлетворительное объяснение работы схемы.

Вот оригинал ( для ценителей ).

«The reason is this: although Q1 sinks a current that is accurately linear with input signal, the residual current provided by R2 is not constant (because the VBE of Q3 varies with collector current, approximately -60 mV/decade ). so, for example, when the output is close to the negative rail, Q3’s VBE is reduced, which increases R2’s residual current and therefore the signal Vout. The folded cascode has greatly degraded the distortion of Caprio’s quad! Something needs to be done».

А вот, что происходит на самом деле.

Транзистор Q3 на схеме X2.45 каскодным не является. Наш Q3 - обычный усилитель с общим эмиттером и дегенерацией, но с необычным управлением. Управляющее напряжение прикладывается не к базе, а к эмиттеру. Токовый сигнал, который подаётся на эмиттерный резистор, превращается в управляющее напряжение на нём. Тот факт, что фиксирован потенциал базы и верхний по схеме вывод резистора R2 , как раз и гарантирует изменение \( V_{BE}\) . А изменилось ли \(V_{BE}\) из-за колебаний напряжения на базе или вариаций потенциала эмиттера, переходу база-эмиттер безразлично ( вернее, он этого не узнает ). Но, раз Q3 - усилитель с общим эмиттером ( рис. X2.26 ), то и линейность у него соответствующая ( рис. X2.27 ).

Работает конструкция следующим образом. Ток коллектора Q1 течёт через R2 . В результате падение на R2 меняется, изменяя и \( V_{BE}\) транзистора Q3 , т.к. потенциал его базы фиксирован. Это приводит к изменению тока коллектора Q3 и в итоге изменению падения на R1 , иначе говоря, к изменению выходного сигнала. Коэффициент передачи выходного каскада устанавливается номиналом резистора R2 ( а в «четвёрке Каприо» номиналом R3 ). См. также усилитель с последовательной связью §2.5.5.C .

Позвольте, но тогда получается, что выходной ток Q3 течёт через тот же R2 ?! И этот ток дополнительно модулирует падение на резисторе, а значит, и на переходе база-эмиттер ?
Именно. Точно так же, как это происходит в схеме с ОЭ с дегенерацией. Эта двойная роль эмиттерного резистора и ведёт к ухудшению линейности схемы. Если нужна линейность, придётся присмотреться ко всем местам, через которые текут оба тока сразу. Такие дела, малята ].

X2.4.12 Четвёрка Каприо с обратным каскодом II

Нет причин для уныния, схему легко исправить. Заменим R2 на источник тока такой величины, чтобы при токе покоя Q1 выход смещался бы в середину питания. Схема показана на рис. X2.47 . Авторам было лениво, поэтому на место R2 просто поставили схемный символ источника тока. В реальной схеме можно использовать биполярный транзистор или токовое зеркало. Кстати, два раздельных источника тока по 1 mA во входном каскаде схемы Каприо замещены функционально идентичным общим источником на 2 mA .

Рис. X2.47   Вариант #10 . Четвёрка Каприо с обратным каскодом и источником тока для каскодного транзистора

[* Теперь усиление определяется двумя резисторами в эмиттерах. Если резисторы мелкие, а сигналы условно большие, то это приведёт к разному нагреву и разному усилению на разных полуволнах. Плюс, резисторы должны быть хорошо согласованы.

Что даёт замена на источник тока.

Теперь Q3 управляется током, втекающим в эмиттер \(I_E=I_K+I_B\) . Ток \(I_B\) определяется соотношениями Эберса-Молла и нас не интересует, а ток коллектора передаёт сигнал на выход ( разницу между током источника I3 и током коллектора Q1 . Источнику тока безразлично кому он отдаёт ток - эмиттеру Q3 или коллектору Q1 , потенциал его выхода при этом не меняется. Значит, не меняется и потенциал эмиттера Q3 . Следовательно, не меняется \( V_{BE}\) транзистора Q3 и не модулирует выходной сигнал. Это и в самом деле каскод. См. также схему 5.61 .

А почему нас не интересует \(I_B\) Q3 ?

Потому что мы один раз при настройке выставим нужный потенциал на выходе при токе покоя Q1 и забудем об этом, т.к. этот ток - «константа» ( с допуском на вариации температуры ) ].

Новая схема демонстрирует отменную линейность ( кривая #7 на рис. X2.46 ) и сохраняет широкий диапазон выходного сигнала. На рис. X2.48 показан график усиления, растянутый по вертикали, чтобы изменения стали видны. Изменение усиления составляет менее 0.4% в диапазоне выходного сигнала –19...+17 V .

Рис. X2.48   Функция передачи и усиление схемы X2.47

X2.4.13 Результаты замера искажений

Как уже отмечалось в §X2.4.8 , пиковые цифры искажений из-за снижения усиления указывают наихудшие значения отклонения от идеальной линейной функции по всему размаху сигнала. Т.е они выше, чем при обычном способе измерения - rms THD.

Зная функцию передачи, можно рассчитать искажения в численной форме, но гораздо интереснее собрать реальную схему и измерить THD. Кроме того, есть шанс очнуться от соблазнительных галлюцинаций компьютерного моделирования и ощутить под ногами твёрдую почву.

И они были собраны. Результат представлен на рис. X2.49 . Логарифмическая шкала скрадывает очень большой разброс цифр. Видно, что дифференциальный каскад с эмиттерной дегенерацией имеет вполне пристойные искажения, но четвёрка Каприо с каскодом лучше более чем на порядок. Безусловным победителем стала схема Каприо с обратным каскодом на источнике тока. Его искажения ниже 0.01% при размахе выходного сигнала 25 Vpp и без общей отрицательной обратной связи.

Рис. X2.49   Результаты измерения коэффициента искажений на частоте 1 kHz для рассмотренных усилителей без обратной связи. Варианты схем указаны в скобках

X2.4.14 Итоги. Моделирование усилителей с помощью SPICE

Данный обзор искажений в усилителях на биполярных транзисторах был прост, но весьма занимателен. Он позволил рассмотреть возможности разных схем, допуская простую модификацию схемы и немедленное получение результата.

Но,

предупреждение . SPICE рассматривает модели буквально и выдаёт всякую чушь, если модель некорректна. Данный факт был продемонстрирован в самом начале на плохой модели «QN5088». Аналогичные проблемы возникают и с МОП транзисторами, многие модели которых полностью проваливают тест «подпороговой области» ( §3.1.4.A ). Проверка используемых моделей на соответствие реальным параметрам полупроводников - абсолютно необходимый этап разработки.

Читатель, желающий подробнее познакомиться с конструкцией звуковых усилителей, отсылается к отличной книге Дугласа Селфа ( Douglas Self) “Audio Power Amplifier Design”, by Douglas Self ( 6th edition, Focal Press, 2013 ).

9 Здесь авторы слукавили и сослались на результаты чистых вычислений, как на «проверку». Бывают варианты и похуже. Часто можно слышать, как люди говорят что-нибудь вроде: «Я построил схему и померил...», тогда как на самом деле ничего реально не собиралось и не измерялось. Одни лишь иллюзии помешанных на SPICE разработчиков. <-

10 Пишется «\(\tanh(x)\)» и произносится «tansh». Функция геперболического тангенса меняется от 0 до 1 , когда аргумент растёт от 0 до бесконечности, причём \(\tanh(x) ≈ x\) для x ≪ 1 . <-

11 Теперь в натуре: в лаборатории с проводами и всем остальным. <-

12 См. §2.4.2.A и ##§X2.6, где обсуждается схема Шиклай ( Sziklai ). <-

13 R. Caprio, “Precision differential voltage-current convertor”, Electron. Lett., 9, 147-148 ( 1973 ). <-

14 Toumazou, ed., “Analogue IC Design: The Current-Mode Approach”, Peregrinus Ltd. ( 1990 ), стр. 72. <-

Previous part:

Next part: