Шапка

X4.3 (I) Трансрезистивные усилители

В этой главе разбираются усилители напряжения, управляемые током, или трансрезистивные усилители, знакомство с которыми произошло в §4.3.1.C . Это операционный усилитель с резистором обратной связи \(R_f\) (рис. X4.16A ), который преобразует входной ток \(I_{in}\) , текущий через суммирующую точку, в выходное напряжение \(V_{out}=-R_fZ_{in}\) . Название «трансрезистивный» определяется размерностью усиления ( выход/вход ), которое равно G = \(V_{out}/I_{in}=R_f\) и совпадает по размерности с сопротивлением. Часто встречается термин «трансимпедансный» или TIA . Он учитывает обобщённую форму цепи обратной связи, которая может вносить сдвиг фаз, но обычно подобные усилители используются в качестве простых преобразователей ток-напряжение, поэтому в тексте будут встречаться все варианты названия.

Рис. X4.16 (A)   Трансрезистивный усилитель. Базовая схема

X4.3.1 Проблемы устойчивости

Базовая схема трансрезистивного усилителя показана на рис. X4.16A , а на рис. X4.16B показано, как она меняется с учётом параметров реальных компонентов. Проблема с этой простой схемой в том, что она так же просто самовозбуждается! Происходит это из-за большой внутренней ёмкости \(C_D\) фотодиода ( и в общем случае любого другого детектора с токовым выходом ). В паре с \(R_f\) ёмкость детектора формирует фильтр нижних частот ( точка «3dB» \(f_{RCin}=1/(2πR_fC_D)\) ). Отсюда и запаздывание фазы, которое приближается к –90° сильно выше \(f_{RCin}\) , но при этом чаще всего гораздо ниже произведения GBW или \(f_T\) . В результате –90° от цепи обратной связи складывается с –90° или большим внутренним сдвигом фаз ОУ. Ситуация показана на диаграмме Боде на рис. X4.17 . Видно, что цепь обратной связи добавляет второй полюс, увеличивая наклон до 12 dB/octave , а сдвиг фаз до –180° на частоте, где петлевое усиление ещё больше единицы. В точке пересечения графиком уровня единичного усиления ( оси X ) его наклон слишком велик. Все условия для генерации выполнены.

Рис. X4.16 (B)   Трансрезистивный усилитель с указанием паразитных емкостей реальной схемы

Отметим, кстати, дополнительные ёмкости между суммирующей точкой и землёй, отмеченные на рис. X4.16B . Это входная ёмкость ОУ ( и дифференциальная \(C_{diff}\) , и синфазная \(C_{CM}\) ) и ёмкость связей \(C_W\) . С точки зрения поведения схемы все они включены параллельно: \(C_{in}=C_D+C_A+C_W\) . Какая из составляющих доминирует, зависит от размеров детектора, входных цепей ОУ и конфигурации проводников. Для быстрых детекторов малой площади основную роль может играть входная ёмкость ОУ, а для детекторов большой площади основной вклад внесёт \(C_D\) ( исключая случаи длинного экранированного провода до усилителя ). Чем больше входная ёмкость, тем хуже скоростные и шумовые параметры, поэтому ёмкость требуется снижать всеми возможными способами. Например, если детектор вынесен на какое-то расстояние, правильнее всего расположить усилитель рядом с ним, а по экранированному кабелю подавать уже усиленный сигнал. Такое решение снижает также шумовые наводки на высокоомные цепи детектора через ёмкостную и индуктивную связь, контуры земли и т.п. С увеличением обратного смещения ёмкость детектора заметно снижается ( но растёт «темновой» ток утечки ), поэтому можно увеличить скорость, если возвратный ток детектора будет уходить в тихий, т.е. хорошо развязанный источник смещения, а не в цепь земли ( рис. X4.18 ).

Рис. X4.18   Обратное смещение диода уменьшает ёмкость и увеличивает скорость, но увеличивает утечки - «темновой ток». Для такого включения требуется чистый тихий хорошо отфильтрованный источник напряжения смещения. Последовательный резистор выбирается так, чтобы падение на нём при максимальном ожидаемом токе было мало по сравнению с напряжением смещения

X4.3.2 Решение проблем устойчивости

Самым простым решением будет компенсационная ёмкость \(C_f\) , включённая параллельно резистору обратной связи, см. рис. X4.19 . Как она работает, проще всего понять по диаграмме Боде ( рис. X4.17 ). \(C_f\) снижает спад в цепи обратной связи на 6 dB/octave на частоте \(f_c=1/(2πR_fC_f)\) , на которой величина реактивного сопротивления \(C_f\) равна \(R_f\) . Данная манипуляция возвращает спад усиления к исходным 6 dB/octave ( вместе со сдвигом фаз –90° вместо –180° ). На профессиональном жаргоне это называется «добавить нуль» ( “zero” ) в цепь обратной связи. Трудность заключается в правильном подборе величины \(C_f\) , обеспечивающей своевременный возврат наклона графика усиления к 6 dB/octave ( рис. X4.17 ).

Рис. X4.19   Трансрезистивный усилитель со стабилизирующим конденсатором обратной связи \(C_f\)

Вот как это делается. Во-первых, отметим, что график для неустойчивого усилителя пересекает ось на середине отрезка ( в логарифмическом масштабе ) между \(f_{RCin}\) и \(f_T\) _9 , т.е. в точке среднего геометрического из \(f_{RCin}\) и \(f_T\) на частоте \[ f_{GM}=\sqrt{f_{RCin}f_T} \qquad [X4.1] \]

Рис. X4.17   Диаграмма Боде ( график усиления по частоте в log-log координатах ). Условием устойчивости схемы является пересечение оси единичного усиления ( оси X ) с наклоном 6 dB/octave

Если выбрать \(C_f\) так, чтобы \(f_c\) равнялась \(f_{GM}\) , схема будет под постоянной угрозой потери устойчивости: график усиления будет где-то на полпути к наклону 6 dB/octave при пересечении оси. Для большей устойчивости сдвиг фаз в цепи обратной связи надо сократить до 45° , т.е. до величины сдвига фаз в точке «3dB» для RC цепи. В результате получится усилитель как-то устойчивый в значении «без явной генерации», но имеющий выбросы и звон на перепадах. На АЧХ появится сильная неравномерность на верхней границе усиления, а конкретно - выброс величиной 1.3 dB рядом с точкой \(f_{GM}\) (на рисунках это кривая «a» и график \(f_a\) ).

Тогда чуть увеличим ёмкость \(C_f\) . Обычный метод - выбрать номинал \(C_f\) , исходя из соотношения \(f_c=1/(2πR_fC_f)=\sqrt{(f_{RCin}f_T/2)}\) , т.е. примерно на 70% от \(f_{GM}\). Такое условие позволит получить хорошую устойчивость и максимально плоскую АЧХ с обратной связью ( получается фильтр Баттерворта второго порядка, см. Часть _6 ), без выбросов и с точкой «3dB» на частоте \(f_{GM}\) ( см. рис. X4.20 ). Далее часто упоминается параметр ζ или «коэффициент демпфирования» . Частота коррекции, выбранная \(f_c\) из соотношения \[ f_c=0.7f_{GM} , \qquad [X4.2] \] соответствует коэффициенту демпфирования ζ = 1 .

Рис. X4.20   АЧХ и ФЧХ TIA (нормализованное трансрезистивное усиление и фаза по частоте) для трёх номиналов \(C_f\) , выбираемых из соотношения \(f_c\) = 0.7\(f_{GM}\)/ζ , где коэффициент демпфирования составляет: (a) ζ = 0.7 - недостаточное демпфирование, (b) ζ = 1.0 - критическое демпфирование и (c) ζ = 1.4 - избыточное демпфирование. Моделирование в SPICE показало полосу трансрезистивного усилителя 100 kHz . Снижение коэффициента передачи на высоких частотах определяется спадом 12 dB/octave в ОУ

Если \(C_f\) выбран достаточно большим, то он на пару с \(R_f\) будет задавать несколько меньшую верхнюю рабочую частоту схемы ( здесь она названа \(f_b\) ). Она определяется частотой среза RC \(f_b=f_c=1/(2πR_fC_f)\) . АЧХ показывает плавный спад, соответствующий одной секции RC фильтра нижних частот ( один полюс на оси , рис. 1.104 ) со знакомой реакцией RC цепи на перепад ( рис. 1.34 ). Но, если \(C_f\) выбрать под максимально плоскую АЧХ (т.е. \(f_L\) = 0.7\(f_{GM}\) ), то на высоких частотах АЧХ получит ровно такое поднятие, которое расширит полосу до \(f_b=f_{GM}\) и ускорит реакцию на перепад. В результате усилитель будет переходить к новому выходному уровню с минимальным выбросом на фронте ( кривая «b» результатов моделирования в SPICE на рис. X4.20 и X4.21 , а также данные измерений для 2.4 pF на рис. X4.26 ) 10 .

Рис. X4.21   Реакция TIA на перепад. Выбор номиналов \(C_f\) как на рис. X4.20

Можно, конечно, указывать полосу схемы, измеряя частоту, на которой усиление снижается на 3 dB . Но такой прямолинейный подход не учитывает избыточного демпфирования, выброса вследствие недостаточного демпфирования и т.д. Графики показывают, что при недостаточном демпфировании полоса увеличивается. Один из возможных подходов к выяснению полосы заключается в поиске частоты, на которой сдвиг фаз достигает –45° . Это особенно актуально для усилителя, стоящего в петле обратной связи, например, в схеме для электронного микроскопа ( см. §8.11.12 ). При таком измерении усилитель с недостаточным демпфированием будет иметь большую полосу, чем вариант с избыточным демпфированием 11 . Вот результаты моделирования в SPICE для полосы по «-3dB» и по –45° для нескольких TIA с полосой \(f_c\) = 100 kHz .

damping, 7 /-3dB f—45 a 0.7 129 kHz 62.7 kHz b 1.0 100 kHz 51.5kHz c 1.4 66 kHz 40.8 kHz

X4.3.3 Пример: предусилитель для PIN диода

Попробуем разработать усилитель для работы с обычными кремниевыми PIN фотодиодами с чувствительной зоной 5 mm2 . Это популярные компоненты. Они выпускаются в транзисторных корпусах TO-5 со стеклянным окном и предполагают работу с обратным смещением 10...20 V . Примерами являются S1223 фирмы Hamamatsu и PIN-5D фирмы UDT с очень похожими характеристиками. Ёмкость на выводах 10 pF при обратном смещении 20 V , полоса по уровню «3dB» \(f_c\) = 30 MHz ( что соответствует времени нарастания \(t_r\) ≈ 0.35/\(f_c\) = 12 ns ), а чувствительность, взвешенная по красному свету, имеет максимум в районе длины волны 1 μm .

Замечание по скорости детектора. Время нарастания сообщает цифру из справочных данных, измеренную при какой-то длине волны падающего света для некоторой стандартной нагрузки, обычно 50 Ω . Это время зависит от ёмкости, которая формирует с нагрузкой RC цепь, и от физических процессов, связанных с носителями заряда в самом детекторе ( а последний, в свою очередь, зависит от параметров кремния, геометрии перехода и напряжения смещения ). Достигнет ли конкретная схема «50-омной» скорости детектора это вопрос 12 . Как вскоре станет ясно, достижение таких параметров - дело не простое.

Выберем для начала какое-нибудь значение усиления ( \(V_{out}/I_{in}\) ), например, 1 MΩ . Значит, резистор обратной связи \(R_f\) = 1 MΩ . Скоро станет ясно, что это не лучший выбор, если нужна скорость. В качестве усилителя возьмём обычный расходный LF411 с произведением усиление-полоса \(f_T\) = 4 MHz тип. Справочные данные ничего не говорят о входной ёмкости, поэтому возьмём безопасную величину \(C_A\) = 2 pF . Общая входная ёмкость теперь составляет \(C_{in}=C_D+C_A\) = 12 pF . Вместе с резистором обратной связи \(R_f\) = 1 MΩ получаем срез на частоте \(f_{RCin}\) = 13 kHz .

Теперь считаем величину конденсатора обратной связи \(C_f\) , обеспечивающего устойчивость схемы. Среднее геометрическое \(f_T\) и \(f_{RCin}\) составляет \(f_{GM}\) = 2.3×\(10\space^5\) . Для наилучших переходных характеристик берём 70% от этой величины, т.е. 1/\((2πR_fC_f)\) = 0.7\(f_{GM}\). Это даёт \(C_f\) = 1 pF . В итоге усилитель имеет полосу по уровню «3dB» \(f_b\) = 230 kHz ( т.е. \(f_{GM}\) ), а время нарастания \(t_r\) ≈ 0.35/\(f_b\) = 1.5 μs ( см. рис. X4.22A ).

Рис. X4.22   Пример усилителя для фотодиода. (A) На обычном LF411 ( \(f_T\) = 4 MHz ), с G = 1 V/μA . (B) На широкополосном OPA656 ( \(f_T\) = 230 MHz ), G = 10 mV/μA

X4.3.3.A Добавим скорости

Полоса получившегося усилителя всего 1% (!) от скорости детектора по справочным данным. Кроме того, она составляет всего 230 kHz , притом, что используется усилитель с \(f_T\) = 4 MHz . Куда двигаться дальше? Имеем две проблемы: большой резистор обратной связи в паре с ёмкостью входа задаёт очень низкую частоту перегиба характеристики ( 13 kHz ), а итоговая цифра определяется средним геометрическим со средненькой полосой \(f_T\) ОУ.

Давайте возьмём усилитель побыстрее. Малошумящий OPA627 (вариант малошумящего биполярного OP-27, но с полевыми транзисторами на входе) имеет \(f_T\) = 16 MHz , что выглядит обнадёживающе. Но его входная ёмкость \(C_A\) = 15 pF ( сумма дифференциальных 8 pF и синфазных 7 pF ). Срез сдвинулся на частоту 6.4 kHz 13 . Если провести расчёты полностью, получится \(C_f\) = 0.7 pF , и полоса по уровню «-3dB» \(f_b=f_{GM}\) = 320 kHz . Получили минимальную прибавку.

Ситуацию можно подправить, если взять OPA637 - недокорректированную версию OPA627 ( минимальное усиление Gmin = 5 ). Здесь работает следующий факт: в трансрезистивной конфигурации не обязательно использовать корректированный до G = 1 усилитель, если частота второго полюса ( перелом на АЧХ, после которого усиление начинает падать со скоростью 12 dB/octave ) лежит сильно выше \(f_c\) . У OPA637 \(f_T\) = 80 MHz , что позволяет поднять \(f_c\) с 320 kHz до более приличных 715 kHz . Но входная ёмкость усилителя слишком сильно давит полосу.

X4.3.3.B «Педаль в пол» (“Pedal to the metal”)

Хорошо, тогда прибавим газу сильнее. Скоростной усилитель с полевыми транзисторами OPA656 имеет \(f_T\) = 230 MHz , а общую входную ёмкость \(C_A\) = 3.5 pF . Те же расчёты дают \(f_{RCin}\) = 13 kHz ( как с LF411 ), но общая полоса схемы теперь \(f_b\) = 1.7 MHz ( с меньшей величиной \(C_f\) = 0.13 pF , см. замечание ниже ). Результат почти на порядок лучше, чем первая наивная попытка ( за счёт почти на два порядка большей \(f_T\) ОУ ). Но и сейчас схема более чем на порядок медленнее самого детектора ( \(f_c\) = 30 MHz ). Параметры вновь можно поднять недокорректированным вариантом ОУ ( OPA657 \(f_T\) = 1.6 GHz , Gmin = 7 ), который сдвигает верхнюю границу \(f_b\) до 4MHz . Двигаться в этом направлении дальше бесполезно: дальнейшим увеличением \(f_T\) получить кратное улучшение нельзя.

Если нужна скорость, то разумным вариантом будет размен шумовых параметров на быстродействие. Надо снизить усиление трансрезистивного каскада и добавить на выход обычный широкополосный усилитель. Например, если уменьшить резистор обратной связи до \(R_f\) = 10 kΩ ( G = 10 V/mA ), полюс от входной ёмкости на АЧХ сдвинется вверх с коэффициентом 100 до \(f_{RCin}\) = 1.3 MHz. Общая полоса схемы поднимется на квадратный корень из 100 , т.е. в 10 раз до \(f_b\) = 17 MHz . Соответствующая величина \(C_f\) равна 1.3 pF . Теперь используется большая часть скорости детектора ( а ещё добавить скорости можно недокорректированным OPA657 ). Подходит меньшая величина усиления или нет, зависит от шумовых параметров, которые рассматриваются в Части _8 ( §8.11 ).

Ещё одним интересным решением является вольтодобавка , которая кратно снижает действующую ёмкость на входе TIA. Эта важная техника разбирается в §X4.3.4 [* и §8.11.9 ] .

X4.3.3.C Конденсаторы субпикофарадной ёмкости

Расчётная величина схемы из последней итерации \(C_f\) = 0.13 pF выглядит угрожающе низкой: где её такую взять? Это интересный вопрос. Но, может, следует для начала спросить, какова величина паразитной ёмкости между выводами резистора обратной связи? Этот и сопутствующие вопросы разбирается в Части X1 «Пассивные компоненты в реальном мире» [* ##§X1.3 ] . Путём прямых измерений было обнаружено, что стандартный металлоплёночный резистор ( тип «RN55D» [* МЛТ ] ) имеет паразитную параллельную ёмкость порядка 0.07—0.15 pF . Конкретная цифра зависит от производителя и номинала. Получается, что добавить надо всего ничего и можно использовать «джимик» - кусочек витой пары, который можно подкрутить до получения нужного номинала. При работе со схемами, подобными этой, где заметен эффект от долей пикофарады, приходится думать о взаиморасположении компонентов и оформлении их выводов. Например, резистор обратной связи и, возможно, инвертирующий вход ОУ надо поднимать над платой, чтобы снизить паразитные ёмкостные связи с шиной земли и прочими цепями. Такой же приём используется при работе со сверхнизкими токами ( фемтоамперами ). Выводы при этом или оставляют в воздухе, или крепят к изолирующим стойкам из фторопласта.

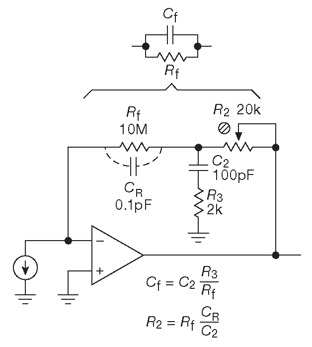
Что делать, если расчётная ёмкость обратной связи получилась меньше паразитной? Одним из решений будет снижение номинала резистора обратной связи до уровня, при котором паразитная ёмкость будет примерно равна расчётной. Снизившееся в результате такого действия трансрезистивное усиление придётся компенсировать дополнительным каскадом 14 . Ещё одно решение показано на рис. X4.23 . Неустранимая постоянная времени \(R_fC_R\) резистора обратной связи и его собственной паразитной ёмкости \(C_R\) ( «нуль» ) целенаправленно компенсируется задержкой \(R_2C_2\) ( «полюс» ), а дополнительный резистор \(R_3\) образует ещё одну постоянную времени \(R_3C_2\) - ещё один нуль. Например, если для конкретной схемы требуется \(C_f\) = 0.02 pF параллельно резистору 10 MΩ , то возникает проблема из-за слишком большой паразитной ёмкости \(C_R\) = 0.1 pF . Ситуация выравнивается резистором \(R_2\) = 10 kΩ , \(C_2\) = 100 pF и дополнительным \(R_3\) = 2 kΩ ( рис. X4.23 ) 15 . Авторы не встречали в литературе описания данного приёма, но вполне успешно использовали его в нескольких широкополосных усилителях для фотодиодов.

Рис. X4.23   Приём под названием «полюс-нуль» который можно использовать, если паразитная ёмкость \(C_R\) резистора обратной связи \(R_f\) больше, чем требуемая ёмкость \(C_f\)

На рис. X4.24 показан другой приём, удобный при работе со столь малыми номиналами корректирующих конденсаторов. Здесь действующая ёмкость обратной связи устанавливается подстроечным резистором \(R_1\) и составляет лишь часть от \(C_f\) .

Рис. X4.24   Получение «подстраиваемого» конденсатора обратной связи. Общая действующая ёмкость обратной связи включает паразитную ёмкость резистора \(R_f\) величиной ∼0.1 pF ( не показана )

Повторим основной вывод: полоса должным образом скорректированного усилителя ток-напряжение гораздо меньше, чем произведение усиление-полоса \(f_T\) работающего в нём ОУ. Высокое значение \(f_T\) является лишь одной из составляющих для формулы среднего геометрического. Вторая часть - гораздо более низкая частота, определяемая постоянной времени из общей входной ёмкости и резистора обратной связи. Именно поэтому входная ёмкость ухудшает быстродействие и вынуждает использовать неожиданно быстрые ОУ. Далее будет показано, как входная ёмкость портит шумовые параметры ( вводная часть излагалась в §8.11.3 ).

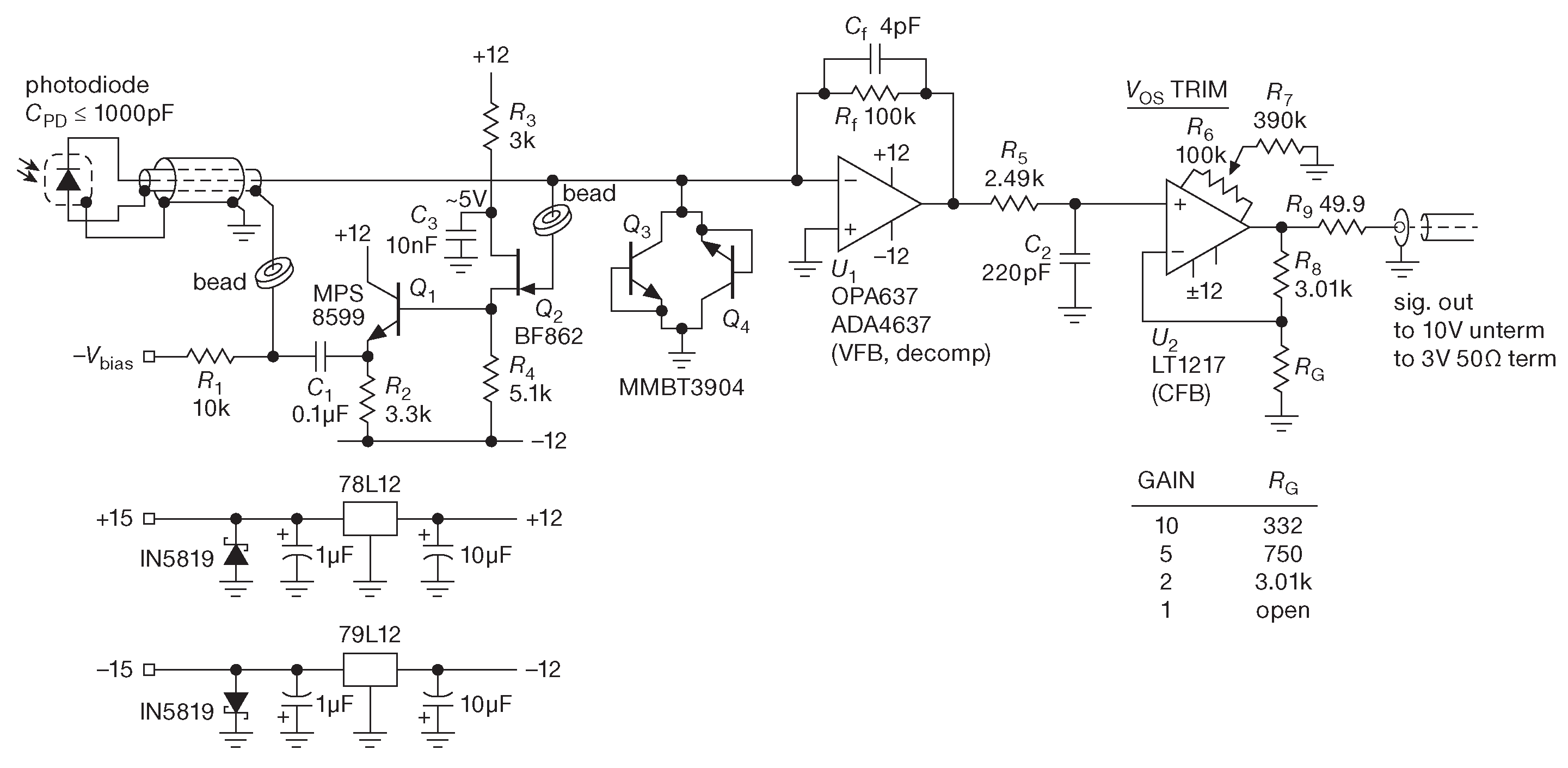
X4.3.4 Пример законченного усилителя для фотодиодов

Схема на рис. X4.25 поможет собрать всё сказанное воедино 16 . Это базовая схема RIS-617 - усилителя для фотодиодов, активно используемого в исследованиях Rowland Institute. Для трансимпедансного звена выбран ОУ с полевыми транзисторами на входе OPA637 ( или эквивалент ADA4637 ) за сочетание низкого входного тока, низкого шумового напряжения ( \(e_n\) = 4.5 nV/\(\sqrt{Hz}\) ) и широкой полосы ( \(f_T\) = 80 MHz ). Это недокорректированная версия ( G > 5 ) устойчивого с единичным усилением OPA627 ( но его полоса \(f_T\) = 16 MHz ). OPA637 хорошо подходит для трансимпедансных схем, подобных этой, потому что допускает агрессивную коррекцию внешним конденсатором \(C_f\) , а широкая рабочая полоса благотворно сказывается на скорости итоговой схемы.

Рис. X4.25   Законченная схема усилителя для фотодиода, который подходит для входных емкостей до 1000 pF . Цепь вольтодобавки на входе заметно снижает действующую ёмкость фотодиода и подводящего кабеля, что позволяет поднять скорость и снизить шум

Не так очевидна важность хороших цифр шумового напряжения ОУ. На первый взгляд это может показаться второстепенным вопросом, потому что оно составляет малую долю общего шумового напряжения на выходе. Но ситуация складывается иначе. Фактически, и это объяснялось в Части _8 , \(e_n\) ОУ преобразуется на входной ёмкости \(C_{in}\) в действующий шумовой ток \(i_n=e_nωC_{in}\) , называемый «\(e_nC\)» шумом. Он легко может забить все прочие источники шума и будет особенно заметен в условиях недостаточной рабочей полосы схемы.

В данном случае резистор \(R_f\) выбран с учётом умеренного усиления входного каскада ( 0.1 V/μA ) и переключаемого коэффициента передачи второй ступени, который задаёт общее усиление схемы. Здесь идёт размен скорости ( меньше \(R_f\) - больше частота \(f_{RCin}\) ) на шум ( больше \(R_f\) - меньше тепловой шумовой ток \(i_n=\sqrt{4kT/R_f}\) , см. §8.11 ).

В трансимпедансном усилителе гадит входная ёмкость: она давит вниз полосу ( вынуждая увеличивать \(C_f\) ) и тащит вверх шум ( превращая \(e_n\) операционного усилителя в шумовой ток \(i_n\) ). Высококачественные трансимпедансные схемы должны правильно работать с достаточно большими входными емкостями ( до 1000 pF ), поэтому на вход добавлена двухкаскадная вольтодобавка с повторителем ( \(Q_1Q_2\) ), который снижает действующее значение входной ёмкости на частотах сигнала на порядок ( т.е. до 100 pF ) 17 . \(Q_2\) - полевой транзистор с p-n переходом с очень низким уровнем шума ( 0.8 nV/\(\sqrt{Hz}\) 18 с высокой крутизной ∼25 mS , т.е. с выходным импедансом ∼40Ω ), усиленный здесь повторителем на \(Q_1\) . См. материал в §8.11 .

Чтобы подобрать корректирующий конденсатор \(C_f\) , надо взять максимальную действующую величину \(C_{in}\) = 100 pF , для которой \(f_{RCin}\) = 16 kHz . \(f_c\) = 1.1 MHz и критическое демпфирование ( ζ = 1 ) определяют \(C_f\) = 2.1 pF . Ёмкость 4 pF , указанная на схеме, взята с запасом и задаёт избыточное демпфирование, что видно и по результатам измерений ( рис. X4.26 ).

Рис. X4.26   Отклик трансрезистивного каскада \(U_1\) ( рис. X4.25 ) на перепад тока на входе для входной ёмкости ( в суммирующей точке ) 100 pF . Результаты для нескольких значений конденсатора обратной связи \(C_f\) . По горизонтали 200 ns/div

Второй каскад построен на усилителе с токовой обратной связью ( CFB ). LT1217 выдаёт полосу 5 MHz при G = 10 с приемлемой точностью ( \(V_{OS}\) = 3 mV max ) и низким шумом ( \(e_n\) = 6.5 nV/\(\sqrt{Hz}\) ). Цепь регулировки смещения здесь оправданна, т.к. позволяет снизить общую ошибку до 0.5 mV . Её можно рассматривать как комбинированную подстройку для обоих каскадов разом. В обоих каскадах используются «высоковольтовые» ОУ ( питание ±15V ), позволяя получить на выходе сигнал ±10V 19 .

Межкаскадный фильтр низких частот \(R_5C_2\) со срезом на 300 kHz позволяет снизить долю внеполосного шума, но здесь, как объясняется в §8.11.3 , проблему представляет токовый шум, спектр которого растёт с частотой. Простой RC фильтр просто останавливает рост, но оставляет плоский спектр шума. Хотя дополнительный полюс на \(f_{GM}\) - это хорошо.

Более резкий ФНЧ

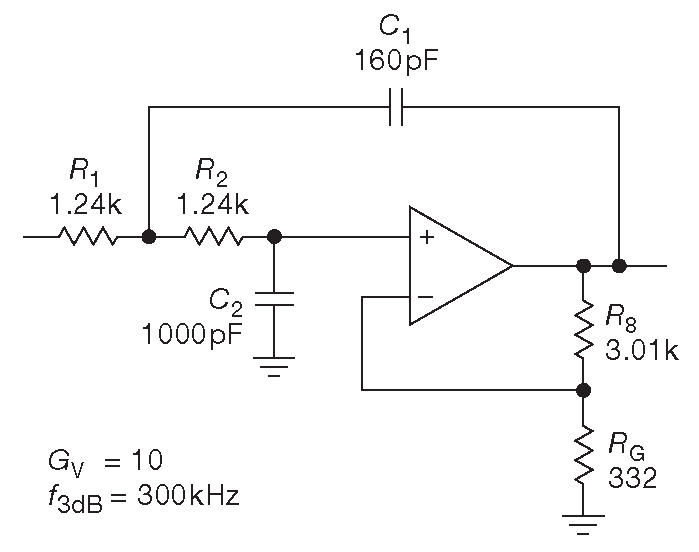
Чтобы снизить деструктивное влияние RMS шума будет правильнее использовать более резкий фильтр низких частот. Добавив пару компонентов, можно превратить \(U_2\) в фильтр второго порядка, см. рис. X4.27 и X4.28 20 . Второй полюс фильтра менее эффективен для G < 10 , но там обычно сигнал исходно достаточно велик и меньше зависит от фильтрации. Судя по АЧХ ( рис. X4.28 ), самая гладкая кривая будет при \(C_1\) = 140 pF , но иногда правильнее воспользоваться некоторым подъёмом, который даёт \(C_1\) = 160 pF , и чуть растянуть рабочую полосу.

Рис. X4.27   Двухполюсный фильтр низких частот с G = 10 , заменяющий \(U_2\) в схеме X4.25

Дорогие ОУ требуют защиты. \(U_1\) обойдётся в $30(!), поэтому на входе стоит ограничитель \(Q_2Q_4\) ( переход база-коллектор используется в качестве диода с низкой ёмкостью и очень низкими утечками, см. рис. 5.2 [* и §X2.1 ] ).

Рис. X4.28   АЧХ фильтра X4.27 по результатам моделирования в SPICE. Обратите внимание, сколь чувствительна схема к номиналу \(C_1\)

X4.3.5 Переключение усиления

Трансрезистивный каскад на рис. X4.25 имеет фиксированный коэффициент передачи ( G = \(V_{out}/I_{in}\) =–100 kΩ ), а дополнительное усиление из набора 1-2-5-10 обеспечивает \(U_2\) . С этой стороны всё хорошо, но усиление можно менять, и увеличивая \(R_f\) для увеличения усиления. Это может быть полезно, потому что фиксированное относительно низкое сопротивление 100 kΩ вносит больше токового шума, чем номиналы под более высокий коэффициент передачи 21 .

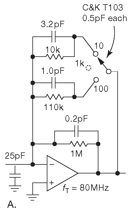
Рис. X4.29 показывает два подхода к решению. Оба используют один ОУ ( \(f_T\) = 80 MHz ) и предполагают, что входная ёмкость составляет 25 pF . Требуется получить полосу 500 kHz с усилением 1 MΩ . В схеме X4.29A используется обычный переключатель на 3 направления ( с центральным положением «обе линии разорваны» ), который выбирает нужный резистор обратной связи ( 10 kΩ, 100 kΩ, 1 MΩ ) с нужным шунтирующим конденсатором. Проблема в том, что в среднем положении ( разрыв ) в цепь обратной связи добавляется ёмкость от 0.5 до 1.5 pF . Она шунтирует \(R_f\) и с избытком перекрывает требуемый для усиления 1 MΩ номинал 0.3 pF ( 0.1 pF - паразитная ёмкость резистора и 0.2 pF - внешний конденсатор ). Ёмкость ключа убивает всю полосу 22 . Можно, конечно, поставить КМОП ключ, но его ёмкость ещё больше - 5 pF в состоянии ВЫКЛЮЧЕНО.

Рис. X4.29   Снижение паразитной ёмкости переключающих усиление цепей. Схема (B) изящно обходит все проблемы с ёмкостью ключа в варианте (A)

Схема X4.29B гораздо лучше. Здесь используется КМОП ключ в «обратной» [* демультиплексорной ] конфигурации в режиме компенсации токов. Два его [* выходных ] сигнальных терминала всегда находятся под потенциалом земли [* реальной сверху и виртуальной снизу ] . Здесь переключаются токи ( а не напряжения ). Такой подхода уже встречался в описании “Multislope III” фирмы Keysight на рис. 13.47 . Потенциал земли означает, что для схемы подходят низковольтовые ключи, даже если напряжения в схеме велики. Здесь выбран ’3157 ( см. §13.8.5 и табл. 13.7 ) за низкую ёмкость ( а сопротивление канала \(R_{ON}\) имеет приемлемую величину ).

В положении большого усиления ( ключ открыт ) в суммирующую точку добавляется 5 pF , а токи цепи 110 kΩ + 1.8 pF закорочены на землю. В положении малого усиления 100 kΩ ёмкость ключа увеличивается до 17 pF [* ? ] , заставляя поднять номинал \(C_f\) до 1.8 pF , что несколько уменьшает полосу. 74LVC1G3157 доступен в корпусах SOT23-6 и SC70-6. Последний настолько мал, что влезает прямо в общую точку. Если требуется 3 варианта на выбор, то потребуется второй ключ.

X4.3.6 Некоторые дополнительные замечания

  • Обратите внимание, что в общем случае можно считать, что ОУ ведёт себя подобно классическому усилителю с наклоном АЧХ 6 dB/octave и задержкой фазы 90° , иначе говоря, «модель с единственным главным полюсом», если использовать инженерную нотацию. Здесь не нужно заботиться о дополнительном сдвиге фаз, который обычно начинает увеличиваться по мере приближения к \(f_T\) ОУ. Происходит это благодаря большому резистору обратной связи, который сдвигает входной полюс характеристики \(f_{RCin}\) слишком далеко вниз по частоте. В результате наиболее неприятная область \(f_{GM}=\sqrt{f_{RCin}f_T}\) оказывается существенно ниже частот, где поведение усилителя начинает заметно отклоняться от простой однополюсной модели.
  • По тем же причинам, а именно, потому что петлевое усиление опускается до единицы сильно ниже \(f_T\) , схема совершенно спокойно относится к недокорректированным ОУ, что показало использование OPA637 во второй итерации разработки. Такие ОУ способны кратно увеличить скорость, потому что имеют гораздо большую полосу ( \(f_T\) = 80 MHz ), но стабильны они при усилении с замкнутой обратной связью G = 5 и более. Здесь следует сделать важное предупреждение: используя недокорректированный ОУ, убедитесь, что отношение \(C_{in}\) к \(C_f\) больше, чем минимальный коэффициент усиления с замкнутой петлёй ( данное условие обычно выполняется ), т.к. именно это отношение устанавливает коэффициент передачи трансрезистивного усилителя в высокочастотной области. Заметим также, что устойчивость схемы зависит от величины минимальной входной ёмкости и при разомкнутом входе может самовозбуждаться.
  • По тем же соображениям можно увеличивать произведение GBW усилителя внутри петли обратной связи, собрав и настроив композитную схему. Стабильность такой конструкции зависит от правильного размещения точки, где петлевое усиление трансрезистивной пары падает до единицы. И не пытайтесь провернуть подобный финт с обычными усилителями напряжения !
  • Здесь лишь упоминается тема шума трансимпедансных усилителей ( которые часто используют для работы с очень малыми сигналами ). Этот вопрос подробно разбирается в Части _8 в приложении к разработке малошумящих устройств на дискретных компонентах и на ОУ. Много места там отводится разбору крайне неприятного свойства трансрезистивных усилителей по превращению шумового напряжения ОУ в действующий входной шумовой ток, который растёт пропорционально частоте и общей величине \(C_{in}\) .
  • Полезной предосторожностью является защитная цепь с низкой ёмкостью, подобная показанной на рис. X4.25 . Такой элемент защитит вход TIA от высоковольтных выбросов ( например, от цепи смещения детектора ). Очень изящный, но не подходящий в данном случае, приём заключается в использовании защитных диодов на входах кристалла КМОП ОУ для разряда интегрирующего конденсатора. Для этого питание усилителя на мгновение ( и с обязательным ограничением тока ) реверсируется 23 .
  • Для обеспечения частотной коррекции схемы очень полезно оборудование, подающее на вход чистый прямоугольный токовый сигнал наноамперного диапазона. Такой метод обсуждается в §8.11.13 ( рис. 8.91 ).

9 Частота \(f_T\) - это воображаемая точка, где график усиления без обратной связи в log-log координатах пересекает уровень единичного усиления ( горизонтальную ось ). График имеет наклон 6 dB/octave ( т.е. \(∝1/f\) ) и начинается в области нижних частот, где усиление хватает с избытком. В справочных данных этот параметр дают как произведение усиления на полосу или GBW . <-

10 В терминах «корневого локуса» на S-плоскости, можно сказать, что единственный полюс на оси был преобразован в пару полюсов вне её. [* "In the language of “root locus” in the s-plane, one would say that a single on-axis dominant pole has morphed into a pair of off-axis poles" ] .   <-

11 Это так, если не учитывать прочие аспекты, например, время установления, звон и т.п. <-

12 Если взглянуть с другой ( светлой ) стороны, можно и превысить объявленные цифры. Надо нагрузить детектор низким импедансом хорошего TIA или цепью вольтодобавки. <-

13 БольшАя ёмкость имеет прямую связь с меньшей плотностью шума \(e_n\) усилителя. В данном случае 4.5 nV/\(\sqrt{Hz}\) и 25 nV/\(\sqrt{Hz}\) . Важность этой зависимости станет понятна позднее. <-

14 Он также увеличивает шумовой вклад от теплового шума резистора \(R_f\) , см. подробный разбор в Части _8   ( §8.11 ).   <-

15 Получается, что \(R_3C_2=R_fC_f\) , где \(C_f\) - требуемая ёмкость обратной связи ( 0.2 pF ), соответствующая номиналу резистора \(R_f\) ( 10 MΩ ). Отметим, что новое действующее значение ёмкости \(C_f\) , столь точно высчитанное, устанавливается достаточно грубыми компонентами. \(R_2\) должен быть переменным, потому что паразитная ёмкость \(C_R\) неизвестна, но должна быть подстроена для выравнивания характеристики в зоне перехода \(f_c=1/(2πR_fC_f)\) , которая здесь равна 160kHz , т.е. гораздо ниже частоты \(f_{3dB}\) схемы. Номинал 20 kΩ подстроечного \(R_2\) позволяет скомпенсировать от 0 до 0.2 pF паразитной ёмкости \(C_R\) . <-

16 «Этот ковёр задавал стиль всей комнаты...» Большой Лебовский. [* “That rug really tied the room together... ” ] .   <-

17 Трудно отыскать ситуацию, в которой цепь вольтодобавки не была бы критически важной частью схемы. Пожалуй, единственное исключение - небольшие датчики, подобные тем, что можно найти в волоконно-оптических приёмниках. <-

18 К сожалению, снятый с производства ! Но есть равноценная замена: CPH3910 фирмы ONSemi столь же хорош и доступен в том числе и в сдвоенном исполнении. <-

19 Если фотодиод включён по схеме приёмника тока, как здесь, выход может иметь только положительный потенциал, но сама схема работает со входными токами любой полярности. <-

20 Это модифицированная схема VCVS фильтра ( рис. 6.28A ), для которого выбрано G = 10 , \(R_1=R_2\) , а конденсаторы подбираются под гладкий переход ( с низким значением Q ) к наклону –12 dB/octave . Иначе говоря, здесь нарушается правило расчёта VCVS фильтров Баттерворта: для усиления G = 10 выбираются \(C_1\) и \(C_2\) из соотношения 0.4× и 2.5× к каноническому значению \(C=1/(2πRf_c)\) . Эти обобщённые фильтры Саллена-Ки обсуждаются в §6.3.2.D .   <-

21 Токовый шум резистора равен \(i_n=\sqrt{4kT/R}\) , см. §8.1.1 .   <-

22 Есть способ борьбы. Надо добавить по конденсатору 10...20 pF с каждого вывода переключателя на землю. Способ не особо красивый, сильно нагружающий ОУ и, к тому же, решающий проблему лишь частично, потому что какой-то сигнал будет просачиваться через ёмкость, понижая усиление. <-

23 Спасибо Берни Готшалку ( Bernie Gottschalk ) за это решение. <-

Previous part:

Next part: