Шапка

8.11 (III) Шум в трансимпедансных усилителях

8.11.11 Трансимпедансные усилители с емкостной обратной связью

Есть один способ полностью избавиться от теплового шума резистора обратной связи \(R_f:\) надо просто выкинуть сам резистор. Обратную связь будет обеспечивать конденсатор \( C_f\) , а схема превращается в интегратор. Чтобы выделить пропорциональную входному току часть выходного сигнала, его надо дифференцировать и, кроме того, интегратор и дифференциатор требуется достаточно часто сбрасывать ( возвращать в исходное состояние ), чтобы избежать насыщения. Чтобы сохранить хорошие входные шумовые характеристики, дифференцирующий ОУ должен иметь заметно более низкое значение шумового напряжения, нежели входной ( интегрирующий ) усилитель.

Емкостная обратная связь может показаться достаточно нестандартным решением, но на самом деле типовой TIA работает на относительно высоких частотах с сопротивлением обратной связи высокого номинала ( обычно 100 MΩ и более ), паразитная ёмкость резистора автоматически превращает усилитель в интегратор, где резистор начинает играть роль цепи сброса. Если начать рассматривать схему в таком ключе, мысль кардинально увеличить ёмкость обратной связи до где-то 1 pF перестаёт выглядеть такой дикой. Обсуждение и примеры по теме можно найти в ##§X4.8.

Такой подход часто используется в усилителях с фиксацией потенциала измеряющего электрода 116 [* patch-clamp ] и других малосигнальных токовых детекторах, например, охлаждаемые германиевые или кремниевые детекторы рентгеновского излучения ( называемые IGx или Si(Li) соответственно ), в которых интегратор сбрасывается оптическим импульсом со светодиода ( что позволяет избавиться от утечек переключательных элементов ).

Одним из наиболее очевидных приложений для таких интегрирующих трансимпедансных усилителей является съём данных с детекторов изображений, где основной интерес представляет общий заряд, снятый в процессе быстрого считывания, а не график зарядного тока по времени. В таких задачах требуется знать только изменение выходного напряжения интегратора, вызванное изменением заряда. Такая техника называется «согласованным двойным считыванием» и датируется 50-ми годами XX века, см. сноску #133 на стр. 571 .

8.11.12 Предусилитель для туннельного сканирующего микроскопа

Сканирующая туннельная микроскопия ( STM ) началась с работ Бинига и Роэра ( Binnig & Rohrer ) в начале 1980-х 117 . Она позволяет получать изображение поверхности на атомном уровне. На рис. 8.89 виден острый металлический электрод, висящий над образцом в вакуумной камере и подключённый к токоизмеряющему предусилителю. Когда остриё приближается к поверхности на расстояние десяти атомных диаметров ( ∼1 nm ) и подключается к источнику ∼1V , через квантово-механический «туннель» в потенциальном барьере начинает течь ток порядка единиц наноампер. Ток очень сильно зависит от расстояния между остриём и поверхностью и меняется экспоненциально, увеличиваясь почти на порядок при уменьшении расстояния до 0.1 nm 118 .

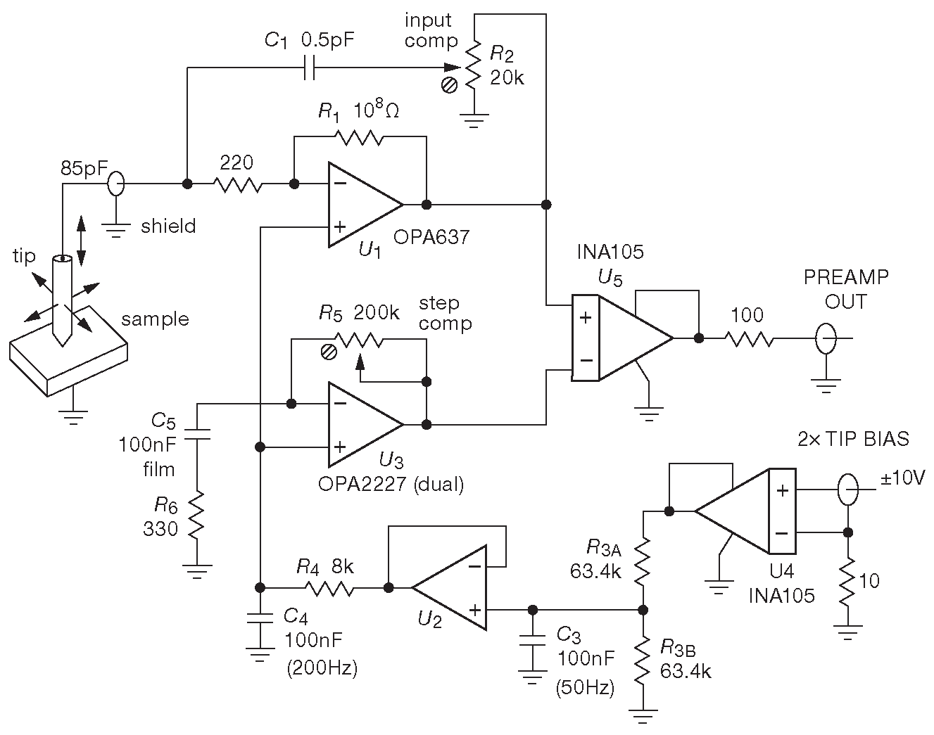
Рис.8.89   Малошумящий трансимпедансный предусилитель для сканирующего туннельного микроскопа ( STM ), в котором токи на сканирующем электроде находятся в диапазоне единиц наноампер. Напряжение электрод-образец устанавливается входом «TIP-BIAS»; полоса составляет ∼10 kHz , а усиление 0.1 V/nA . Потенциометром \(R_2\) подстраивается действующая ёмкость обратной связи, чтобы компенсировать 100 pF ( или больше ) входной ёмкости от экранированной линии, идущей из криогенной вакуумной камеры

Чтобы сформировать топографическую карту, электрод удерживают под постоянным потенциалом и перемещают вдоль поверхности, меняя расстояние до неё с помощью пьезо-привода так, чтобы ток через остриё оставался постоянным. Управляющее напряжение для приводного механизма точно соответствует профилю поверхности с вертикальным разрешением лучшим, чем диаметр атома. Если конец электрода достаточно острый ( не более нескольких атомов в диаметре ), то и горизонтальное разрешение будет иметь атомные масштабы. Пример получающегося изображения приведён на рис. 8.90 .

Рис.8.90   Атомная структура квадратной области поверхности кремния размером 10×10 nm , отображаемой с помощью STM. Графическая модель ( показанная в увеличенном виде ) поясняет наблюдаемую структуру поверхности. Это реконструкция, поскольку атомы поверхности принимают иную форму упорядоченности, нежели в массиве материала. На рисунке видны несколько атомных слоёв, где атомы организованы в группы 7×7 атомов. Это первое изображение, полученное на атомном уровне, использованное в качестве заглавного изображения статьи из сноски #118 чуть выше. ( С разрешения Головченко )

Предусилитель для STM - трансимпедансный усилитель - часто закрепляется на крышке вакуумной камеры, где на него через длинный экранированный провод приходит туннельный ток с измерительного электрода. Экран увеличивает ёмкость: обычное значение 50...200 pF . Электрод с предусилителем стоит в петле обратной связи управления расстоянием до образца и должен иметь достаточную рабочую полосу, например 20 kHz , чтобы увеличить скорость сканирования. Широкая рабочая полоса требует аккуратной настройки цепей обратной связи ( см. §X4.3 ), а от предусилителя требуется обеспечить рабочее напряжение на электроде.

В качестве трансимпедансного каскада \(U_1\) ( рис. 8.89 ) используется OPA637 - ПТ ОУ с полосой 80 MHz ( в недокорректированном варианте ), входной ёмкостью 16 pF и шумом 4.5 nV/\(\sqrt{Hz}\) ( см. табл. 8.2 на стр. 516 ). На фоне ёмкости подводящего кабеля довольно большая входная ёмкость усилителя совершенно не заметна, но зато он тихий, имеет широкую полосу и низкий входной ток. Потенциал электрода устанавливается постоянным напряжением на неинвертирующем входе \(U_1\) , а смещение на выходе \(U_1\) убирается разностным усилителем \(U_5\) ( см. §5.14 и табл. 5.7 ) 119 .

Упражнение 8.5
Рассчитайте рабочую полосу предусилителя для \( C_1 \)=0.1 pF и \( C_{in}\) =100 pF и максимальную допустимую ёмкость на входе. Покажите критерий устойчивости. Начертите кривую спектральной плотности общего действующего шумового тока с несколькими графиками для различных значений \( C_{in}\) , включая максимальное значение ( не забудьте о тепловом шуме \(R_1\) ) . Рассчитайте соответствующие частоты перегиба графиков \( f_X\) .

Упражнение показывает всю серьёзность ограничений, накладываемых «\(e_nC\)»-шумом на общее быстродействие и параметры. Отметим, что здесь работает не только \(e_n\) операционного усилителя: речь идёт о комбинации, включающей также и напряжение шума смещающего потенциала, прикладываемого к прямому входу \(U_1\) . Чтобы снизить эту составляющую, используется разностный усилитель \(U_4\) , который изолирует шум в цепи земли управляющего ЦАПа, и пара RC фильтров на пути сигнала через \(U_2\) . Фильтр на выходе \(U_2\) необходим, потому что иначе напряжение шума с \(U_2\) будет оказывать существенное влияние на \(U_1\) , как будет ясно из следующего упражнения. \(U_3\) буферирует напряжение смещения для 25 kΩ входного импеданса \(U_5\) .

Упражнение 8.6
Рассчитайте и изобразите на рисунке допустимый спектральный шум \(U_2\) и управляющего ЦАПа ( входной сигнал \(U_4\) ) , предполагая, что шумовое напряжение, добавляемое к смещению на неинвертирующем входе \(U_1\) , не может превышать 30% того, что вносит сам \(U_1\) .

Если перемещение электрода остановить, то с помощью подъёма потенциала на нём ( плавного или ступенчатого ) можно провести I-V сканирование и получить дополнительные данные об атоме непосредственно под электродом. Так выглядит один из методов исследования: постоянные остановки и I-V сканирование. Так можно получить не только топографию поверхности, но и выяснить структуру на уровне отдельных элементов. Но изменение смещающего потенциала на электроде вызывает появление импульсов тока \(i=C_{in}( dV/dt )\) на входе, которые усиливаются TIA \(U_1\) . Хорошим методом борьбы с данным эффектом будет добавление элементов \(R_5\) и \( C_5\) с номиналами, подобранными так, чтобы \(R_5C_5=R_1C_{in}\) . Такая цепь создаёт компенсирующий импульс на инвертирующем входе \(U_5\) , позволяя проводить точные измерения туннельного тока, не дожидаясь полного установления смещающего потенциала. Это очень сильно ускоряет полное I-V сканирование.

Такой класс схем полезен в других устройствах с токовыми входными сигналами, например, усилителях с фиксацией потенциала в нейрофизиологии. Это один из видов первичных преобразователей - приборов, которые очень удобны для измерения проводимости ПТ ( см. ##§X3.2 ) и усиления БТ ( рис. 8.39 ).

8.11.13 Тестовое оборудование для настройки и калибровки

Для подстройки частотной компенсации по входу (\(R_2\) на рис. 8.89 , 8.80A и ##§X4.17 ) нужен источник чистых прямоугольных импульсов тока наноамперного диапазона, который подключается к измерительной схеме через штатный кабель и позволяет подстроить \(R_2\) под лучший отклик на ступенчатое воздействие. Первое, что приходит в голову - источник прямоугольных импульсов амплитудой 1V через последовательный резистор 1 GΩ . Проблема в том, что паразитная параллельная ёмкость резистора ∼0.1 pF будет приводить к появлению выбросов на каждом фронте прямоугольного сигнала, потому что для создания импульсного тока величиной 1 nA потребуется скорость изменения напряжения всего 0.01 V/μs .

На рис. 8.91 показаны два решения этой проблемы. На схеме 8.91A настраиваемая RC цепь ( «полюс» ФНЧ ) компенсирует паразитную параллельную ёмкость \( C_p\) резистора \(R_2\) ( «нуль» ФВЧ ), которым настраивается ток. Для имеющейся простой модели паразитной ёмкости условием компенсации является \(R_1C_1=R_2C_p\) . Изолированный входной разъём блокирует токовые наводки в цепи земли генератор – предусилитель - осциллограф. Схема 8.91B решает вопрос иначе. Небольшой последовательный конденсатор ( в суммирующей точке на входе ) работает дифференциатором; уравнение \(i=C_2( dV_{in}/dt )\) говорит, что для треугольного входного сигнала с частотой 1 kHz и размахом 0.5 Vpp на выходе будет токовый сигнал прямоугольной формы с амплитудой ±1 nA . Эта схема проще, но её параметры сильно зависят от точности входного треугольного сигнала. Хорошие результаты получаются с генератором Agilent 33120 A ( и более поздними моделями ), но здесь всё упирается в финансовые возможности. [* Данная техника описывается в заметке TI SBOA094 “Measuring Board Parasitics in High-Speed Analog Design”( англ. ) ]

Рис.8.91   Тестовое оборудование, создающее прямоугольный токовый сигнал наноамперного диапазона, для калибровки трансимпедансных усилителей. (A) Подстраиваемая цепь \(R_1C_1\) ( «полюс» ), которая компенсирует выброс от паразитной ёмкости резистора \(R_2\) ( «нуль» ), позволяя входному сигналу размахом 0.1V прямоугольной формы создать в суммирующей точке чистый прямоугольный токовый сигнал амплитудой 1 nA . (B) Емкостной дифференциатор преобразует в суммирующей точке треугольный сигнал 500 mVpp@1 kHz в прямоугольные токовые импульсы ±1 nA

8.11.14 Последнее замечание

Стоит напомнить читателю, что называть трансимпедансный усилитель «усилителем для фотодиода» некорректно: усилители для фотодиодов - лишь одно из возможных приложений ( хотя и довольно значимое ) среди множества других.

Всё изложение этого раздела было сосредоточено в основном вокруг шумов трансимпедансных усилителей и предполагало, что читатель знаком с базовыми понятиями. Введение в тему TIA находится в разделе §X4.3 , где говорится о методах борьбы за устойчивость и рабочую полосу, а также есть неплохая коллекция важных и полезных приёмов проектирования.

116 Например, для «patch-clamp» усилителя Axon 200B заявляется шумовой ток разомкнутого входа на уровне 0.2 fA/\(\sqrt{Hz}\) на 150 Hz при работе в режиме с ёмкостной обратной связью и с термоэлектрическим охлаждением. Это значение эквивалентно дробовому шуму тока утечки величиной 0.1 pA . <-

117 См. их статью «Сканирующая туннельная микроскопия» - “Scanning tunneling microscopy”, Helvetica PhysicaActa 55, 726-735 ( 1982 ). <-

118 См. Головченко «Туннельный микроскоп: новый взгляд на мир атомов» - J. A. Golovchenko, “The tunneling microscope: a new look at the atomic world”, Science 232, 48-53 ( 1986 ). <-

119 Если туннельный ток не превышает нескольких наноампер, в качестве разностного усилителя \(U_5\) можно использовать ОУ с бОльшим усилением ( например, INA106 с G=10 ). Предусилители для STM часто работают при очень маленьких токах с \( R_1=10\space^9Ω \) . Суммирующую точку ( оба вывода резистора 220 Ω и инвертирующий вход ОУ ) обычно размещают на тефлоновых подставках, чтобы исключить токи утечки по поверхности печатной платы. <-

Previous part:

Next part: