Шапка

8.12 Измерение шума и источники шума

Есть достаточно очевидная процедура определения эквивалентного шумового напряжения и тока усилителя, из которой несложно выяснить коэффициент шума и отношение сигнал-шум для любого заданного источника сигнала. Это всё, что нужно знать о шумовых параметрах усилителя. Исходно процедура состоит из подключения известного шумового сигнала на вход и измерения амплитуды выходного шума в заданной полосе. В некоторых случаях ( например, для согласованных устройств, типа радиочастотных усилителей ) в качестве сигнала используется генератор с известной амплитудой.

Ниже обсуждаются методы измерения выходного напряжения и ограничения полосы, а пока просто предполагается, что есть возможность делать среднеквадратические измерения в интересующей полосе.

8.12.1 Измерения без источника шума

Входной импеданс средне- и низкочастотных усилительных каскадов на полевых или биполярных транзисторах, скорее всего, очень высок. Необходимо выяснить \(e_n\) и \(i_n\) , чтобы можно было считать SNR для источников сигнала с любым импедансом и мощностью методами, которые обсуждались ранее. Процедура не сложна.

Во-первых, надо выяснить усиление \( G_V\) интересующего прибора прямым измерением сигнала интересующей частоты. Амплитуда должна быть достаточно велика, чтобы заведомо превышать шумы, но недостаточно большая, чтобы вызывать насыщение.

Во-вторых, надо закоротить вход и измерить среднеквадратическое выходное напряжение шума \(e_s\) . Из него можно получить плотность шума на корень из герца по формуле: \[ e_n=\frac{e_s}{G_V\sqrt{BW}} \qquad \mathrm{V/\sqrt{Hz}}, \qquad [8.47] \] где BW - полоса, на которой проводятся измерения ( см. §8.13 ).

В-третьих, надо подключить на входе резистор \(R\) и измерить среднеквадратическое значение \(e_r\) . Номинал резистора должен быть достаточно велик, чтобы заметно увеличить токовый шум, но не слишком велик, чтобы преобладал входной импеданс усилителя. (Если это неудобно, то можно оставить вход усилителя свободным, а в качестве \(R\) использовать его собственный входной импеданс). На выходе появится: \[ e^2_r=[e^2_n+4kTR+(i_nR )^2]BW×G^2_V , \qquad \qquad [8.48] \] из которого можно выяснить \(i_n:\) \[ i_n= \frac{1}{R}\sqrt{\left[\frac{e^2_r}{BW×G^2_V}- (e^2_n+4kTR ) \right]} \qquad [8.49] \]

При некотором везении влиять будет только первое слагаемое ( например, если токовый шум больше, чем напряжение шума усилителя и теплового шума импеданса источника ).

Теперь можно рассчитать отношение сигнал-шум для напряжения \( V_S\) от источника с импедансом \(R_S\) , а именно: \[ \mathrm{SNR( dB )}=10\lg\left(\frac{V^2_S}{v^2_n} \right )=10\lg\left[\frac{V^2_S}{[e^2_n+(i_nR_S )^2+4kTR_S]BW}\right] ,[8.50] \] где в числителе - напряжение сигнала ( предполагается, что он занимает полосу BW , а в знаменателе - шумовое напряжение усилителя, шумовой ток усилителя, приложенный к \(R_S\) , и тепловой шум самого \(R_S\) . Легко заметить, что расширение полосы усиления за границы полосы сигнала только снижает итоговую цифру SNR . Естественно, если \( V_S\) широкополосный ( например, таковым является сам шумовой сигнал), то итоговое значение SNR не зависит от рабочей полосы усилителя. Во многих случаях шум определяется только одним из компонентов предыдущего соотношения.

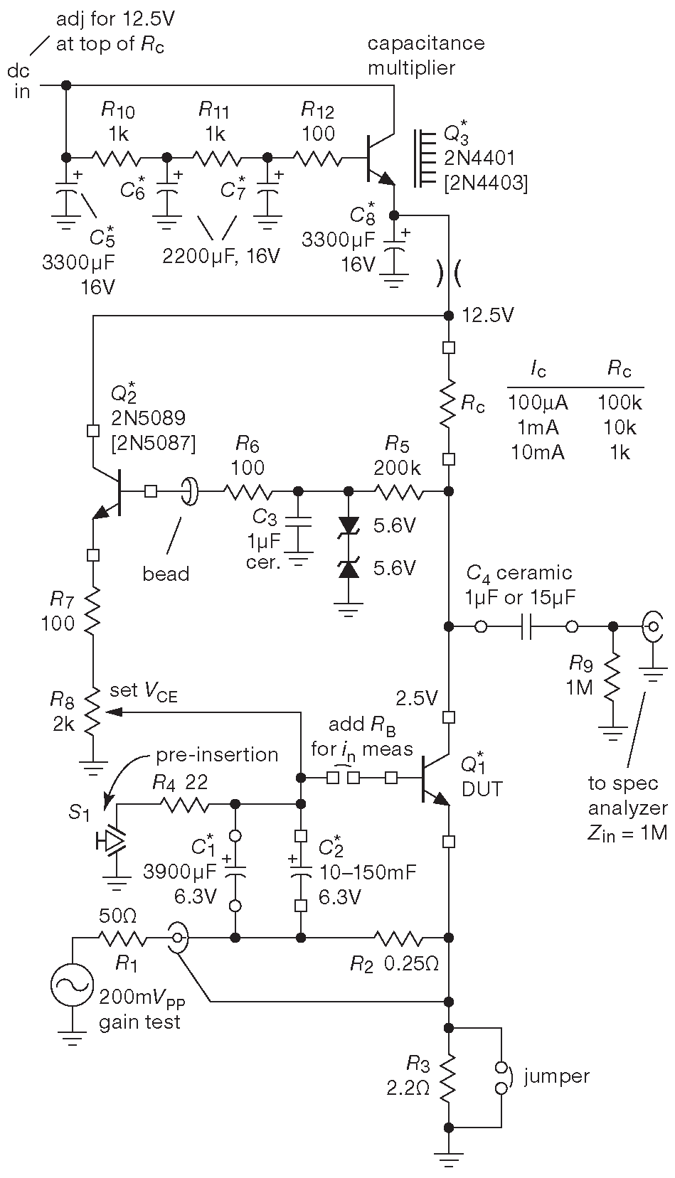
8.12.2 Пример: устройство для проверки шумов транзисторов

Для получения данных по шумам из табл. 8.1a использовалась схема 8.92 . Это переработанный вариант однополярного усилителя с заземлённым эмиттером с рис. 8.42 . В него добавлена возможность калибровки, тестовая панелька и выводы для контрольных параметров. Однополярная конфигурация требует входного разделяющего конденсатора большого номинала. Повторитель \(Q_2\) с помощью подстроечного резистора \(R_8\) задаёт рабочую точку тестируемого транзистора, а \(R_C\) устанавливает рабочий ток. Опциональный резистор \(R_B\) позволяет измерить коэффициент усиления \(β\) и шумовой ток \(i_n\) . Непривычно большая суммарная постоянная времени RC всей схемы ( умножитель ёмкости, входные и выходные разделительные цепи ) нужна для подавления постороннего низкочастотного шума и ведёт к очень большому времени ( многие секунды ) установления устройства.

Рис.8.92   Схема для измерения шума транзисторов. \(Q_3\) вместе с обвязкой образует умножитель ёмкости, снижающий шум источника питания. На схеме показаны полярности элементов для измерения параметров npn транзистора ( DUT ); для pnp следует изменить полярности всех элементов, помеченных звёздочкой. Для измерения шумовых параметров тестовый сигнал для подстройки усиления заменяется перемычкой

Есть много способов, которыми можно было бы улучшить конструкцию, но авторы не стали тратить на это время, оставляя за оператором право работать до изнеможения 120 .

8.12.3 Измерения с источником шума

Описанная только что техника измерения шумовых параметров имеет то преимущество, что не нуждается в калиброванном источнике шума, но зато требует точного вольтметра и качественного фильтра. Метод предполагает, что зависимость усиления от частоты для источника с конкретным сопротивлением известна. Альтернативный метод предполагает подключение широкополосного шумового сигнала известной амплитуды ко входу схемы и наблюдение относительного увеличения выходного напряжения шума. Хотя такая техника требует калиброванного источника шума, она не нуждается в каких-либо предположениях о характеристиках устройства, потому что измеряет его параметры непосредственно в нужной точке - на входе.

Ещё раз, делать нужное измерение достаточно просто. Надо подключить ко входу усилителя генератор шума с внутренним сопротивлением, равным сопротивлению источника, с которым придётся работать в дальнейшем. Для начала выясняется среднеквадратическое напряжение шума на выходе усилителя, когда на выходе генератора амплитуда сигнала уменьшена до нуля. Затем увеличивать среднеквадратическую амплитуду генератора шума \( V_g\) до тех пор, пока на выходе усилителя уровень не увеличится на 3 dB ( среднеквадратическое выходное напряжение увеличится в 1.414 раза ). Напряжение на входе усилителя в заданной полосе для известного импеданса источника эквивалентно амплитуде добавленного сигнала. Таким образом, коэффициент шума усилителя равен: \[ \mathrm{NF( dB )}=10\lg\left(\frac{V^2_g}{4kTR_g}\right ) \qquad [8.51] \]

Теперь с помощью соотношения [8.14] можно найти отношение сигнал-шум для сигнала любой амплитуды при том же импедансе источника: \[ \mathrm{SNR( dB )}+10\lg\left(\frac{V^2_S}{4kTR_S}\right )-\mathrm{NF( dB )} \qquad [8.52] \]

Существуют очень хорошие источники шума, некоторые из которых допускают очень точное управление выходным уровнем вплоть до микровольтового диапазона. Внимание, предыдущая формула предполагает, что \(R_{in}≫ R_S\) , если же речь идёт о согласованном источнике сигнала, т.е. \(R_{in}=R_S\) , то из уравнения [8.52] надо убрать множитель «4».

Отметим, что данный метод не даёт непосредственных значений \(e_n\) и \(i_n\) , а лишь набор цифр для заданного сочетания импедансов генератора и приёмника. Сделав несколько измерений при различных значениях импеданса источника шума, можно вывести значения \(e_n\) и \(i_n\) .

Интересным вариантом такого подхода является использование теплового шума резистора в качестве «источника шума». Его уважают разработчики сверх малошумящих усилителей радиочастотного диапазона ( в которых, кстати говоря, импеданс источника обычно составляет 50 Ω и совпадает со входным импедансом усилителя ). Делается это так: в ёмкость с жидким азотом помещается 50-омная «заглушка» ( техническое название для хорошего резистора, имеющего пренебрежимо малую индуктивность и ёмкость и смонтированного в корпусе радиочастотного разъёма ), где она охлаждается до температуры кипения азота - 77K . Вторая 50-омная заглушка остаётся при комнатной температуре. Вход усилителя попеременно подключается к обоим резисторам через высококачественное коаксиальное реле, а выходная мощность усилителя ( при некоторой центральной частоте, в некоторой полосе ) измеряется с помощью ВЧ измерителя мощности. Назовём результаты для холодного и теплого измерения \( P_C\) и \( P_H\) соответственно. Легко показать, что шумовая температура усилителя на частоте измерения равна \[ T_n=\frac{T_H-YT_C}{Y-1} \qquad \mathrm{Kelvin}, \qquad [8.53] \] где \(Y=P_H/P_C\) -отношение мощностей шума. Коэффициент шума вычисляется по формуле [8.16] , а именно: \[ \mathrm{NF( dB )=10lg\left(\frac{T_n}{290}+1\right )} \qquad [8.54]. \]

Упражнение 8.7
Необходимо вывести приведённое уравнение для шумовой температуры.
Подсказка: надо провести две подстановки \( P_H=\alpha( T_n+T_H\) ) и \( P_C=\alpha( Tn+T_C\) ) , где \(\alpha\) - некоторая константа, которая сократится в процессе вывода. Затем надо учесть, что шумовой вклад усилителя, названный шумовой температурой прибавляется к шумовой температуре сопротивления источника, откуда его можно вычислить.

Упражнение 8.8
Шумовая температура ( или коэффициент шума ) усилителя зависит от импеданса источника сигнала \(R_S\) .
Покажите, что усилитель, описываемый параметрами \(e_n\) и \(i_n\) , как на рис. 8.28 , имеет минимальную шумовую температуру для импеданса источника \(R_S=e_n/i_n\) .
Покажите, что для импеданса \(R_S\) шумовая температура описывается формулой \( T_n=e_ni_n/(2k)\) .

Если доставать жидкий азот нет желания, а интерес ограничивается относительно низкочастотными усилителями, можно воспользоваться тем интересным фактом, что входное шумовое напряжение биполярного транзистора ( на низких токах, где эффектами от \( r_{bb'}\) можно пренебречь ) эквивалентно тепловому шуму резистора сопротивлением \( r_e\)/2 . Например, если заземлить базу, подключить коллектор к +5V и подтянуть эмиттер через 10 kΩ к  5V , то можно увидеть на эмиттере шумовой сигнал с импедансом 50 Ω и шумовой температурой 150K . Если добавить разделительный конденсатор и переключать выход между таким источником шума и настоящим 50-омным резистором ( используя высококачественное коаксиальное реле, а не КМОП переключатель! ), то можно стать владельцем простого ( и недорогого ) двухтемпературного шумового калибратора 121 .

8.12.3.A Усилители с согласованным входным импедансом

Описанный выше метод отлично подходит для измерения шумов усилителей рассчитанных на подключение источника с согласованным импедансом. Типичный пример - аппаратура радиотракта, где под «источником с импедансом 50 Ω» подразумевается выход приёмника, а «согласованным входом» служит усилитель. В Приложении _H объясняется такое отклонение от общепринятого включения, когда импеданс источника должен быть мал по сравнению с нагрузкой. В случае согласованного включения \(e_n\) и \(i_n\) становятся бесполезны по отдельности, а на первый план выходит общий коэффициент шума ( для согласованного источника ) или некоторые спецификации SNR для согласованного источника и при конкретном значении амплитуды.

Иногда шумовые характеристики указываются исключительно в терминах амплитуды узкополосного сигнала, который надо подать на вход, чтобы получить на выходе оговоренное значение SNR . Для типового радиоприёмника может быть указано отношение сигнал-шум 10 dB для входного сигнала с амплитудой 0.25 μVrms и полосой 2 kHz . В этом случае процедура состоит в измерении среднеквадратического напряжения на выходе приёмника, на вход которого подаётся синусоидальный сигнал от согласованного источника. В начальный момент амплитуда сигнала устанавливается в ноль, а затем увеличивается до тех пор, пока среднеквадратическое напряжение на выходе не увеличится на 10 dB . Рабочая полоса приёмника на момент измерения должна быть ограничена 2 kHz . Очень важно проводить измерения прибором, который измеряет реальное среднеквадратическое ( true RMS ) напряжение сигнала, смешанного с шумом ( подробнее об этом ниже ). Отметим, что измерения шума в радиочастотном диапазоне часто предполагают, что сигнал находится в звуковом диапазоне.

8.12.4 Источники сигнала и шума

Получить широкополосный шум можно, используя эффекты теплового и дробового шума. Дробовый шум вакуумного диода является классическим источником широкополосного шума, особенно удобный, потому что напряжение шума можно точно предсказать. Широко используется шум зенеровского диода и газоразрядные трубки. Рабочие частоты простираются от постоянного тока до очень высоких частот, позволяя проводить измерения на звуковых и радиочастотах. В Части 13 на рис. 13.121 приводится пример «по-настоящему случайного» генератора шума.

Доступны универсальные источники сигнала с возможностью точной установки амплитуды ( вплоть до микровольт и ниже ) и рабочими частотами от долей герца до многих гигагерц, программируемые через GPIB, USB или LAN. Например, модель E8257D фирмы Agilent - синтезирующий генератор сигналов, выходная частота от 0.25 MHz до 20 GHz , точное регулирование амплитуды от 40 nV до 1 Vrms , возможность модулирования выходного сигнала, работы в режиме качающейся частоты, симпатичный дисплей, внешняя шина и толковый набор дополнительных принадлежностей, которые расширяют рабочий диапазон до 500 GHz . Это немного больше, чем обычно нужно для работы, а с учётом +45 dB$, слегка выше того уровня, который интересно платить. При сокращении предыдущей суммы в десять раз ( а рабочей полосы в сто ) можно приобрести у Tektronix какой-нибудь из «генераторов сигналов произвольной формы» , скажем, двухканальный AFG3102C ( около $6k ). В довесок к стандартному набору ( синус, импульс, прямоугольник, треугольник и др. ) он может выдавать сигнал с гауссовым распределением и с «произвольной» ( программируемой ) формой. Если же нужен только шумовой сигнал, можно приобрести широкополосный источник шума, подобного Noisecom NC346 ( 10 MHz...18 GHz ).

Некоторые универсальные источники шума могут создавать вдобавок к белому розовый шум. Такой шум имеет равную шумовую мощность в пересчёте на октаву, а не на герц, как белый. Плотность ( мощность на герц ) розового шума спадает со скоростью 3 dB/octave ( поэтому на слух он выглядит более ровным, нежели белый ) и часто используется для проверки звуковых систем. Обычной задачей является выравнивание АЧХ звуковых колонок, на которые подаётся сигнал с источника розового шума, а измерение проводится с помощью ручного анализатора спектра ( типа программного приложения «Smaart» ). RC фильтр имеет наклон характеристики 6 dB/octave , поэтому для превращения белого шума в розовый требуется более сложная схема. В следующем параграфе рассказывается, как это сделать.

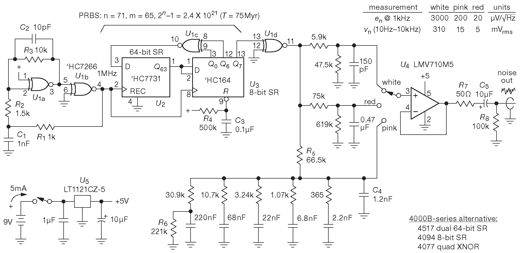
8.12.4.A Источник псевдослучайного шума

Интересный источник шума можно сделать, используя цифровую технику, а именно, подключив на входе длинного сдвигового регистра схему суммирования «по-модулю-2» нескольких бит того же регистра ( см. §11.3.1 и §13.14 ). В итоге на выходе образуется псевдослучайная последовательность нулей и единиц, из которой после аналоговой фильтрации можно получить белый шум. Хороший шумовой спектр можно получить, если частота среза ФНЧ будет лежать сильно ниже частоты сдвига регистра. Такие штуки могут тарахтеть на очень высоких частотах, формируя сигнал в полосе сотен мегагерц. У создаваемого «шума» есть одно интересное свойство: цифровая последовательность повторяется с периодом, зависящим от длины сдвигового регистра (n-разрядный регистр максимальной длины имеет 2n–1 уникальных состояний ). Без каких-либо сложностей можно увеличить период повторения до десятков лет и более, хотя для большинства применений нескольких секунд хватит за глаза. Например, 50-разрядный регистр, сдвигаемый с частотой 10 MHz , будет создавать белый шум с полосой до 1 MHz и периодом повторения 3.6 лет.

Схема на рис. 8.93 использует 71-разрядный регистр максимальной длины, тактируемый частотой 1 MHz , и создаёт псевдослучайный шумовой сигнал, имеющий в полосе от 10 Hz до 100 kHz плоское спектральное распределение ( неравномерность ±0.07 dB ). При указанной тактовой частоте период повторения последовательности вполне приемлемый - 75 миллионов лет. Белый и красный шум делаются очень просто: секция, отвечающая за белый шум, просто пропускает цифровой сигнал через RC фильтр с частотой среза 200 kHz , т.е. выше рабочей полосы, чтобы подавить широкополосный спектр тактового сигнала. В противоположность «белой», «красная» секция пропускает цифровой сигнал через фильтр с частотой среза 5 Hz , т.е. ниже рабочей полосы, в связи с чем амплитуда выходного сигнала падает с требуемой скоростью 6 dB/octave .

Рис.8.93   Источник псевдослучайного аналогового шума трёх цветов в полосе 10 Hz...100 kHz с известными значениями плотности выходного шумового сигнала ( на частоте 1 kHz ) и среднеквадратического напряжения шума в полосе 10 Hz...10 kHz , заданной фильтром Баттерворта четвёртого порядка

С розовым шумом задача чуть хитрее: требуется ослаблять амплитуду белого шума с коэффициентом 1/\(\sqrt{2}\) ( а не 1/2 как у красного ) при каждом удвоении частоты. Обычный аналоговый подход состоит в прогоне сигнала через параллельно включённые последовательные RC секции ( см. рис. 8.93 ). Характеристическая частота каждой следующей секции увеличивается в некоторое заданное число раз ( в схеме - 10× , т.е. на одну декаду ), а импеданс снижается в квадратный корень из того же числа ( здесь - \(\sqrt{10}\) ) . Даже с таким широким шагом частоты результат весьма неплох, как можно судить по результатам симуляции в SPICE ( рис. 8.94 ): отклонение от идеальной характеристики не превышает ±0.25 dB в полосе частот шириной пять декад - от 10 Hz до 1 MHz 122 .

Рис.8.94   Результаты симуляции фильтра розового шума ( \(R_5\) и все компоненты под ним ) со схемы 8.93 в SPICE

Симуляция - дело хорошее, но параметры реальной схемы надо проверять реальными измерениями. И они были проведены. Результаты можно видеть на рис. 8.95 . Полученный спектр для схемы 8.93 с точностью до толщины линии ( волнистая немного, но кому сейчас легко ) соответствует заявленному.

Рис.8.95   Результаты измерений спектра устройства с рис. 8.93 . Каждая кривая построена по двум 800-точечным БПФ спектрам, чтобы перекрыть полный диапазон частот 100'000:1 . Итоговые значения шума \(v_n\) и его плотности \(e_n\) указаны на рис. 8.93

Несколько замечаний по схеме

Трудно удержаться от пары комментариев. Как всегда на каждом шаге было несколько возможных путей: хорошая разработка гармонично решает проблемы производительности, стоимости, сложности, доступности компонентов, потребляемой мощности, надёжности и ( вот не поверите ) элегантности. Например, тактовый сигнал частотой 1 MHz можно получить из готового генератора ценой $2, но в данном случае ни точность, ни стабильность на нужны, поэтому в схеме на двух элементах XNOR был сделан примитивный RC мультивибратор. Такая схема нигде ранее не встречалась, но в ней нет ничего сложного: взята топология с рис. 7.5 , \(U_{1a}\space \) включена как неинвертирующий триггер Шмита, а \(U_{1b} \) - инвертором. Величина гистерезиса ( 0.65V ) устанавливается цепочкой \(R_2R_3\) , а \( C_2\) – небольшой ускоряющий. Частота регулируется парой \(R_1C_1\) .

Цифровое семейство 74HC выбрано из-за относительной доступности, легкости макетирования ( выводные двухрядные корпуса DIP ), достаточное быстродействие и малое потребление 123 . Для решения проектных задач в наборе есть стандартные элементы, поэтому и был выбран именно этот путь, а не альтернативы: CPLD, FPGA и микроконтроллеры. Среди сдвиговых регистров есть как довольно короткие, так и непомерно длинные, например, использованный в схеме 256-битный HC7731 представляет собой четыре 64-разрядных банка. В итоговой схеме используется только один банк с добавлением 8-разрядного HC164, чтобы получить нужное число ступеней ( здесь m=65 , n=71 , см. табл. 13.14 ). Отметим, что в схеме стоит элемент «ИСКЛЮЧАЮЩЕЕ-ИЛИ с инверсией» ( а не просто «ИСКЛЮЧАЮЩЕЕ-ИЛИ» ). Это нужно, чтобы воспрепятствовать зацикливанию состояний «все нули» и гарантировать запуск.

На роль выходного буфера взят симпатичный БИКМОП операционный усилитель: RR входы и выходы, GBW=5 MHz , низкий входной ток ( 4 pA , тип. ), хорошая нагрузочная способность ( ±20 mA ) и умеренное потребление ( 1.2 mA ). Усилитель довольно шумный ( 20 nV/\(\sqrt{Hz}\) с высокой частотой перегиба 1/\( f \) ), но в случае усиления шума это не так важно. Последовательный резистор \(R_7\) обеспечивает стабильность при работе на емкостную нагрузку и ( если это важно ) согласование с 50-омным кабелем.

В качестве стабилизатора \(U_5\) поначалу предполагалось взять проверенные LDO LM2950 или LM2931, но первый не переносит переполюсовки входа ( что легко может случиться при замене батареи ), и оба стабилизатора чересчур привередливы к конденсатору на выходе. Дело в том, что оба они требуют некоторого минимального значения последовательного сопротивления ( ESR ) 124 , и, как они уживутся с керамическими конденсаторами, разбросанными по плате, вопрос сложный. К счастью есть LDO, которые не грузят разработчика такой чепухой. Выбранный LT1121-5 стабилен с выходным конденсатором с нулевым ESR, спокойно переносит переполюсовку ( до –30 V ) и имеет общепринятую защиту по превышению тока и перегреву.

Тема псевдослучайного шума ещё раз будет поднята в §13.14 . Там же разбирается и схема источника такого шума ( рис. 13.119 ).

120 Если интересно, некоторые подробности. Устройство устанавливает и \(I_C\) и \( V_{CE}\) для тестируемого транзистора, используя цепь обратной связи коллектор-база. ФНЧ \(R_5C_3\) ослабляет отрицательную обратную связь, которая слишком сильно снижает усиление транзистора с общим эмиттером. Задача конденсатора \( C_2\) огромного номинала - удерживать базу на уровне земли на всех частотах ( в данном случае вплоть до нижней границы 4Hz ), чтобы можно было мерить \( r_{bb'}\) ( по его тепловому шуму ) и падение напряжения, создаваемое на нём низкочастотным хвостом шума тока базы ( того самого, который «вида 1/\( f \)» ). Но конденсатор \( C_2\) в паре с задающим рабочую точку потенциометром \(R_8\) создаёт дополнительное запаздывание фазы ( второй полюс) в цепи обратной связи, вызывая низкочастотную неустойчивость тока, причём такое поведение похоже на шум вида 1/\( f \) тестируемого транзистора, что может ввести в заблуждение. Для борьбы с данным явлением можно добавить компенсирующий нуль ( например, небольшое сопротивление последовательно с \( C_3\) ) , но авторам было лень экспериментировать дальше. Основной полюс создаётся \(R_8\)\( C_2\) и, чтобы мерить низкочастотный шум плотностью ниже единиц nV/\(\sqrt{Hz}\) надо было увеличивать \( C_2\) . И он был увеличен, и опять увеличен, и дорос до 0.35F (!). В итоге время выхода на рабочий режим выросло настолько, что убило исходную цель - избежать большой шунтирующей ёмкости в эмиттере, которая используется в других схемных решениях, не использующих обратную связь. Но в любом случае данные по шуму для графиков и таблиц уже были получены. Читатель приглашается к продолжению изысканий. <-

121 Этот трюк придуман Филом Хоббсом, который предлагает использовать вместо биполярного транзистора диод MBD301 или аналогичный, который, в отличие от БТ, при токе 500 μA спокойно переносит броски напряжения. <-

122 Если совсем честно, то благостная картина оказалась немного смазанной: достижение указанных цифр потребовало тонкой настройки и использования 1% резисторов. <-

123 Вместо 74HC можно было бы использовать элементы «высоковольтного» семейства 4000B, которые указаны на схеме и запитывать устройство непосредственно от батареи «9V», но на этом пути есть несколько сложностей:
(a) потребовалось бы ограничивать амплитуду выходного сигнала, что потребовало бы дополнительных компонентов и
(b) заданная рабочая частота слишком велика для уверенной работы при разряженной батарее, а общее быстродействие семейства закрывает возможность работы при более высокой частоте, скажем, 10 MHz . <-

124 Выдержка из справочных данных на LM2950:

Керамические конденсаторы, ёмкость которых превышает 1000 pF, не следует подключать к выходу LM2951 напрямую. Типовое значение ESR керамических конденсаторов находится на уровне 5—10 mΩ, т.е. ниже границы устойчивости ( см. график «Диапазон допустимых значений ESR выходного конденсатора» ). Причина появления такого ограничения заключается в том, что ESR выходного конденсатора участвует в формировании нуля переходной характеристики, который создаёт дополнительное опережение по фазе. ESR керамических конденсаторов так мало, что опережения по фазе не происходит, и общего запаса по фазе оказывается недостаточно. Керамический конденсатор на выходе можно включать только с добавочным последовательным резистором ( рекомендуемое сопротивление 0.1—2.0 Ω ). <-

Previous part:

Next part: