Шапка

8.5 (I) Разработка малошумящих схем на биполярных транзисторах

Тот факт, что \(e_n\) снижается, а \(i_n\) увеличивается по мере роста \(I_C\) , открывает простой способ оптимизации рабочего тока по минимуму шума при заданном импедансе источника. Вновь обратимся к модели ( рис. 8.28 ). Бесшумный источник сигнала \(v_s\) включается последовательно с неустранимой ЭДС теплового шума собственного сопротивления: \[ e_{R_S}^2=4kTR_S \qquad (\mathrm{V^2/Hz}). \qquad [8.29] \]

Рис.8.28   Модель шума усилителя

Усилитель добавляет свой собственный шум: \[ e_A^2=e_n^2+(i_nR_S )^2 \qquad (\mathrm{V^2/Hz}). \qquad [8.30] \] Таким образом, ЭДС шума складывается со входным сигналом, и, кроме того, шумовой ток порождает дополнительное напряжение на внутреннем сопротивлении источника. Эти слагаемые независимы ( исключая очень высокие частоты ), поэтому складываются их квадраты. Основной целью является снижение доли шума усилителя, насколько это возможно. Задача не слишком сложна, если известно \(R_S\) , потому что достаточно найти на графиках зависимости \(e_n\) и \(i_n\) от \(I_C\) область, соответствующую частоте входного сигнала, и выбрать \(I_C\) так, чтобы минимизировать \(e_n^2 + (i_n R_S )^2\) . Если повезло разжиться контурной картой зависимости коэффициента шума от \(I_C\) и \(R_S\) , то оптимальное значение тока найти ещё легче.

8.5.1 Примеры оптимизации коэффициента шума

В качестве примера возьмём небольшой источник сигнала частотой 1 kHz с сопротивлением 10 kΩ , и попробуем сделать малошумящий усилитель с общим эмиттером на 2N5087. По графикам \(e_n\) и \(i_n\) из паспортных данных ( рис. 8.29 ) видно, что сумма компонент шума минимальна при токе коллектора около 20...40 μA . Из-за того, что с уменьшением \(I_C\) токовая составляющая падает быстрее, чем растёт доля напряжения, хорошей идеей будет взять нижнее значение диапазона [* т.е. меньший по величине ток \(I_C\) ] , особенно, если работа на низких частотах не предусматривается ( \(i_n\) быстро растёт со снижением частоты ). Коэффициент шума на частоте 1 kHz , используя \(e_n\) и \(i_n\) , можно вычислить по формуле: \[ \mathrm{NF}=10\space\lg\left(1+\frac{e_n^2+(i_nR_S )^2}{4kTR_S}\right ) \mathrm{dB}. \qquad [8.31] \]

Рис.8.29   Частотная зависимость шумового напряжения и тока для pnp транзистора 2N5087

Данные с рис. 8.29 : при токе \(I_C\)=20 μA , \(e_n\) =3.7 nV/\(\sqrt{Hz}\) , \(i_n\) =0.17 pA/\(\sqrt{Hz}\) , \(4kTR_S=1.65×10^{-16}V^2/Hz\) для сопротивления источника 10 kΩ . Расчётный коэффициент шума составляет 0.42 dB . Полученное значение согласуется с графиком коэффициента шума от частоты ( рис. 8.30 ) из паспортных данных, по которому выбран рабочий ток для \(R_S\)=10 kΩ . Такой ток коллектора похож на то, что получается по графику 8.31 контурной карты шума на частоте 1 kHz . Следует учесть, что реальный коэффициент шума по карте можно установить лишь приблизительно: где-то рядом с кривой 0.5 dB .

Рис.8.30   Графики коэффициента шума NF по частоте для трёх вариантов \(I_C\) и \(R_S\) , для транзистора 2N5087
Рис.8.31   Контурная карта постоянных коэффициентов узкополосного шума для 2N5087 ( из справочных данных фирмы ON Semiconductor )

Упражнение 8.2
Найдите оптимальный \(I_C\) и соответствующий коэффициент шума для \(R_S\) =100 kΩ и \( f \)=1 kHz , используя графики \(e_n\) и \(i_n\) с рис. 8.29 . Ответ проверить по контурной карте на рис. 8.31 .

Для остальных схем включения ( повторитель, каскад с общей базой ) при заданных \(R_S\) и \(I_C\) коэффициент шума не меняется, потому что не меняется \(e_n\) и \(i_n\) . Не следует забывать, что всё, что может сделать каскад с единичным усилением по напряжению ( повторитель ) - это передать проблему дальше 33 , т.к. в нём нельзя повысить уровень сигнала до величины, которая позволила бы работать с ним без применения техники разработки малошумящей аппаратуры.

8.5.2 Метод построения графиков шума по en и in

Показанная только что схема расчёта, несмотря на свою простоту, делает разработку усилителя несколько громоздкой. Если в ходе вычислений пропустить постоянную Больцмана, то коэффициент шума легко достигнет значений 10'000 dB (!). В этом параграфе будет представлена очень удобная упрощённая техника расчёта шума.

Во-первых, следует задаться некоторой частотой, необходимой для выбора нужного набора \(I_C\) , \(e_n\) и \(i_n\) в паспортных данных транзистора. Во-вторых, для заданного тока коллектора можно построить относящиеся к \(e_n\) и \(i_n\) доли в общем коэффициенте шума в виде их зависимости от сопротивления источника \(R_S\) . На что похож результат для pnp транзистора 2N5087 на частоте 1 kHz и токе коллектора 10 μA , можно увидеть на рис. 8.32 . Шумовое напряжение \(e_n\) постоянно, а произведение \(i_n·R_S\) растёт вместе с \(R_S\) , т.е. имеет график с наклоном 45° . Кривая шума усилителя проводится по этим двум направляющим через ( это важно ) точку, смещённую на 3 dB вверх ( отношение напряжений равно 1.4 ) точно над пересечением графиков обеих компонент шума. Кроме того, на график наносится линия, соответствующая напряжению теплового шума сопротивления источника сигнала, которая по совместительству исполняет роль контура NF=3 dB . Все остальные линии постоянных значений коэффициента шума параллельны линии NF=3 dB , как можно будет убедиться на примерах ниже.

Рис.8.32   График общего напряжения шума усилителя ( \(e_A\) ), построенный по данным о \(e_n\) и \(i_n\) . Кривая «total effective input noise» включает тепловой шум активного сопротивления источника сигнала ( \(Z_S=R_S\) )

Наилучшее значение коэффициента шума ( 0.65 dB ) достигается при заданном токе коллектора ( 10 μA ) и частоте ( 1 kHz ) при сопротивлении источника сигнала 42 kΩ , а для диапазона 2 kΩ...1 MΩ коэффициент шума укладывается в 3dB , что легко видеть по графику: именно в этих точках крафик шума усилителя пересекает контур «3dB».

На следующем шаге нужно дорисовать кривые шума для других значений коллекторного тока, или для других частот, а может и для других типов транзисторов. Прежде чем заняться этим, следует посмотреть, как можно описать усилитель с помощью другой пары шумовых параметров: шумового сопротивления \(R_n\) и коэффициента шума по шумовому сопротивлению NF( \(R_n\) ) , которые вытекают из построенного графика.

Боевое применение метода отложим до того момента ( §8.7 ), когда после изучения шумов полевых транзисторов будет организован мировой чемпионат между лучшими представителями обоих классов: за биполярные будет выступать 2SD786, а за полевые - 2SK170.

8.5.3 Шумовое сопротивление

Самый низкий коэффициент шума в нашем примере получался при сопротивлении источника \(R_S\)=42 kΩ , а сопротивление - это отношение напряжения к току, что даёт нам определение шумового сопротивления : \[ R_n = \frac {e_n}{i_n} \qquad Ω. \qquad [8.32] \]

Коэффициент шума для источника сигнала с таким сопротивлением считается по уже знакомому уравнению [8.31] и составляет: \[ \mathrm{NF}( R_n )=10\space\lg\left(1+1.23×10^{20}\frac{e^2_n}{R_n}\right )dB ≈ 0.31 dB \]

Шумовое сопротивление не является реальной физической характеристикой. Это просто удобный метод, позволяющий быстро находить значение сопротивления источника сигнала по минимуму коэффициента шума, в идеале так, чтобы некоторым изменением тока коллектора можно было двигать \(R_n\) относительно имеющегося сопротивления источника. \(R_n\) соответствует точке пересечения графиков \(e_n\) и \(i_n\) .

Коэффициент шума, соответствующий случаю \(R_S=R_n\) , просто считается по предыдущему уравнению.

8.5.4 Создание семейства шумовых кривых

Предложенная схема позволяет в лёгко и наглядно сортировать транзисторы по степени пригодности, показывая в графическом виде шум для каждого из возможных токов коллектора. Результаты работы представлены на рис. 8.33 , где сравниваются общий шум ( включающий тепловой шум сопротивления источника ) для двух npn транзисторов. Один с большой бетой - 2N5962, другой с низким \( r_{bb'}\) - ZTX851, параметры обоих взяты из табл. 8.1a ( стр. 501 ). Как можно видеть, экземпляр с большим усилением, работающий с малым током коллектора вчистую выигрывает на источниках с большим сопротивлением. Здесь его относительно большое сопротивление \( r_{bb'}\) ( 480 Ω ) уже не имеет значения и перебивается тепловым шумом источника. Для низких сопротивлений источника ( скажем, ниже 1 kΩ ) наоборот, ZTX851 с его исключительно низким \( r_{bb'}\) ( ∼1.7 Ω ) достигает самых низких значений шума. Результаты особенно наглядны, когда он работает при относительно высоких токах коллектора для уменьшения «\( r_e\)»-компоненты шума ( следует вспомнить, что дробовый шум тока коллектора через 1/\( g_m\) вызывает падение напряжения \(e_n\) , эквивалентное тепловому шуму резистора номиналом \( r_e\)/2 , см. уравнение [8.20] ).

Рис.8.33   Сравнение шумов двух типов биполярных транзисторов. Графики перекрывают пять декад значений тока коллектора. За счёт низкого сопротивления \( r_{bb'}\) ZTX851 обеспечивает низкий уровень шума при высоких токах коллектора для источников сигнала с малым сопротивлением. 2N5962 с высоким значением \( r_{bb'}\) имеет чёткую нижнюю границу шумового напряжения. Зато его высокая бета ( и, соответственно, низкий дробовый шум тока базы \(\sqrt{2qI_C/β}\) ) даёт лучшие, чем у конкурента, результаты на источниках с большим сопротивлением. Для сравнения приводится тепловой шум сопротивления источника

8.5.5 Малошумящие схемы на биполярных транзисторах: два примера

Попробуем реализовать все эти идеи на практике: сначала разберём простой малошумящий звуковой предусилитель, популярный в 1980-х, а затем сравним его с классической дифференциальной схемой, которая призвана исправить недостатки усилителя с несимметричным входом.

8.5.5.A Предусилитель Найма

На рис. 8.34 приведена схема входного каскада, много лет использовавшегося в малошумящих предусилителях английской фирмы Naim Audio . Это двухкаскадная схема с несимметричным входом и связью по переменному току ( см. рис. 2.92 ), специально разработанная под низкое входное напряжение шума. Общее усиление \(G_V\)=1+\(R_f/R_E\) ( в нашем случае 30 dB ), достаточно низкое \(R_E\) , величина которого выбрана так, чтобы удержать уровень теплового шума в субнановольтовом диапазоне ( для 15 Ω  \(e_n\) =0.5 nV/\(\sqrt{Hz}\) ). Второй важный компонент шума - вклад за счёт \( r_{bb'}\) , который указывается в паспортных данных по-разному: как величина \(e_n\) на некотором оговоренном токе или его график, как коэффициент шума или его график или, что случается реже, как собственно значение \( r_{bb'}\) . Бывает, что шумовые параметры не приводятся совсем ( это, конечно, наихудший случай ). У «малошумящего» ZTX384C, стоящего в схеме, паспортные данные довольно лаконичны и ограничиваются сообщением о NF=4 dB (max) в диапазоне частот 30 Hz...15 kHz для \(R_S\) =2 kΩ и \(I_C\)=0.2 mA . Сказать, что это сильно помогает, сложно, так как данные соответствуют довольно большому тепловому шуму 6.9 nV/\(\sqrt{Hz}\) .

Рис.8.34   Предусилитель для звукоснимателя подобный Naim NA323. \(Q_1\) выполнен в виде параллельного соединения четырёх или пяти отобранных транзисторов

Но факты таковы, что предусилитель шумит очень мало. Одной из причин может быть чересчур пессимистические границы величин сложных для измерения параметров. Например, для созданного тогда же малошумящего npn 2SC3324 указывается ( для специальных тестовых условий ) NF=3 dB (max), но в качестве типового значения - только 0.2 dB . Возможно, фирма Naim отбирала транзисторы по уровню шума. Второй причиной могла стать схема включения: в реальном устройстве в качестве \(Q_1\) стояли пять включённых параллельно транзисторов ( каждый с балластным резистором 15 Ω в эмиттере ). Такая схема снижает напряжение шума в \(\sqrt{5}\) раз. Подытоживая, можно согласиться, что шум предусилителя укладывается в окрестности точки 1 nV/\(\sqrt{Hz}\) . Конструкция хорошо работает с сигналами малых уровней, характерных для звукоснимателей с подвижной катушкой ( MC ), для которых, собственно, она и оптимизирована.

Схема проста и имеет неплохие характеристики, но есть проблемы, обусловленные выбором низкого сопротивления \(R_E\) для снижения шумов. Такое решение затрудняет организацию рабочей точки и приводит к тому, что делитель \(R_1R_2\) работает в большей степени как источник тока, нежели как классическая схема задания рабочего потенциала базы ( см., например, рис. 2.35 ). Всё это делает рабочую точку сильно зависимой от коэффициента бета \(Q_1\) . Низкий номинал \(R_E\) вытекает из низкого входного сопротивления схемы, определяемого жалкими 3.2 kΩ импеданса делителя в базе 34 .

8.5.5.B Дифференциальный усилитель со связью по постоянному току

Многие проблемы схемы Naim Audio легко решаются дифференциальным усилителем ( рис. 8.35 ) со связью по постоянному току и сходными шумовыми характеристиками. Это классический двухкаскадный операционный усилитель ( см. рис. 4.43 и 2.91 ) чуть упрощённый за счёт несимметричного выходного каскада «класса-А», работающего на потребителя тока ( в предположении, что много тока он не съест ).

Рис.8.35   Малошумящий звуковой предусилитель со связью по постоянному току и предсказуемым входным током

Такая схема упраздняет разделяющие электролитические конденсаторы как на сигнальном входе, так и на входе делителя обратной связи \(R_1R_2\) , задающего коэффициент усиления. Схема снижает нелинейность входного каскада, вызванную эффектом Эрли, а активная нагрузка дифференциального каскада ( источник тока ) улучшает общую линейность ( через улучшение линейности первого каскада и увеличение петлевого усиления ) и обеспечивает стабильный и предсказуемый входной ток. Цена вопроса: усложнение схемы и увеличенный на 3 dB шум ( вклад \(Q_2\) ) . При таких токах коллектора основная часть шума приходится на тепловой шум сопротивления базы \( r_{bb'}\) , поэтому, как и в усилителе Naim, входные транзисторы можно составлять из нескольких отобранных по \( V_{BE}\) транзисторов. Даже при использовании одиночных транзисторов плечи дифференциального каскада надо отбирать с точностью не хуже 10 mV или ( что лучше ) брать экземпляры с большим по размеру кристаллом с более низким \( r_{bb'}\) 35 .

8.5.6 Снижение шума: биполярные и полевые транзисторы и трансформаторы

Шумовые параметры усилителей на биполярных транзисторах отлично подходят для источников с сопротивлением от 200 Ω до 1 MΩ . Оптимальные токи коллектора лежат в диапазоне от нескольких миллиампер и до единиц микроампер ( с низкими сопротивлениями желательно снижать \(e_n\) , а с высокими - \(i_n\) , что как было показано ранее, диктует выбор высокого или низкого рабочего тока соответственно ).

Если сопротивление источника высокое, скажем, более 100 kΩ , то основным становится токовый шум транзистора, а наилучшим усилителем будет полевой транзистор. Хотя напряжение шума у них обычно выше, чем у биполярных, ток затвора ( и его шум ) может быть гораздо ниже. Это делает полевые транзисторы идеальными кандидатами для усилителей с низким шумом и высоким входным сопротивлением. Погружение в тему полевых транзисторов произойдёт чуть позже ( §8.6 ) после интересной исследовательской интерлюдии.

Для источников с очень низким сопротивлением ( 50 Ω и ниже ) напряжение шума становится проблемой, и хороший коэффициент шума получить не выйдет. Одним из решений в таком случае может служить сигнальный трансформатор, который поднимает уровень сигнала ( и его импеданс), упрощая работу с ним во вторичной цепи. Но у трансформаторов есть недостатки: они позволяют работать только по переменному току, имеют полосу только несколько декад, те из них, что предназначены для работы с малым уровнем шума, имеют большие размеры, дороги и довольно нелинейны, и, наконец, трансформаторы подвержены магнитным наводкам. Но в любом случае, они могут быть тем волшебным снадобьем, которое поможет в работе с низкоомными ( меньше 100 Ω ) источниками, см. §8.10 .

8.5.7 Пример разработки: предусилитель для «детектора молний» за $0.4

Вот пример интересной инженерной задачи и возможность проверить утверждения изложенной теории шума. Предположим, что требуется выпускать недорогой усилитель для фотодиода, работающий от батареи «9V», имеющим малое потребление, плотность шума, приведённый ко входу, на уровне нескольких нановольт и время отклика порядка единиц микросекунд. Для удобства назовём его «детектором молний», потому что молния – единственное, наверное, явление природы, производящее световые импульсы с длительностью, измеряемой микросекундами 36 . Схему можно использовать как устройство раннего предупреждения в местах под открытым небом, где человека может застать непогода: поля для гольфа, гавани, футбольные поля и т.д. Здесь будут объяснены базовые принципы, отправная точка, способная вдохновить фаната электроники. Конструкцию можно выполнить на недорогих компонентах общего применения, доступны в корпусах для поверхностного монтажа, и уложиться по стоимости в $0.40 ( в партиях от 1000 шт. ). Это будет одноразовый пустяк, расходящийся миллионами штук, принося деньги и известность разработчикам ( мечты, мечты.. ). Рассмотрим ход разработки подробнее.

8.5.7.A Блок-схема

PIN-фотодиод используется в обратном включении, чтобы снизить его ёмкость, что позволяет понизить шум и увеличить скорость отклика. Разделяющий конденсатор в суммирующей точке трансимпедансного каскада призван избавить от постоянного смещения от утечек и внешней засветки. Коэффициент усиления устанавливается резистором обратной связи \(R_f\) ( G=–\(R_f\) вольт/ампер ).

Рис.8.36 (A)   Пошаговый пример разработки малошумящего усилителя для фотодиода. Блок-схема

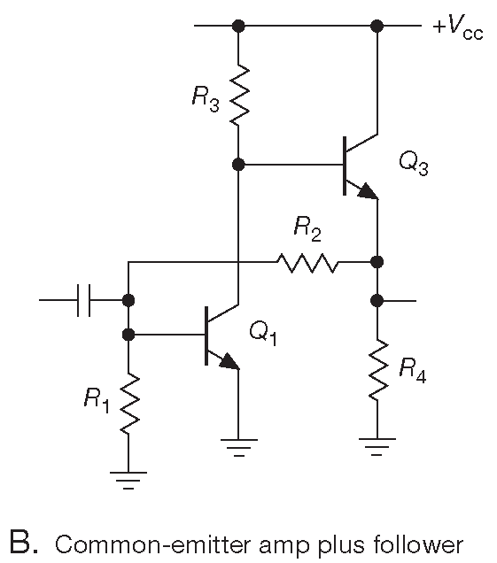
8.5.7.B Первый этап разработки

Схема требует инверсии сигнала обратной связи, поэтому начнём с каскада с общим эмиттером ( \(Q_1\) ) и эмиттерного повторителя ( \(Q_3\) ) , чтобы иметь выход с низким внутренним сопротивлением.

Рис.8.36 (B)   Пошаговый пример разработки малошумящего усилителя для фотодиода. Первый шаг - входной усилитель

8.5.7.C Добавим каскод

Устройство работает при низких токах ( 0.1 mA или около того ), и значит, имеет высокое внутреннее сопротивление, при котором эффект Миллера приводит к существенному сужению полосы пропускания. Неприятности купируются каскодом ( \(Q_2\) ) поверх входного транзистора ( \(Q_1\) ) .

Рис.8.36 (C)   Пошаговый пример разработки малошумящего усилителя для фотодиода. Второй шаг - каскод

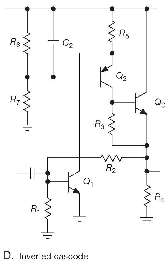
8.5.7.D Шунтирующий каскод

При глубоком разряде напряжение на батарее падает до 6V , выходя за пределы рабочего диапазона. Было бы неплохо сохранить широкий динамический диапазон, поэтому реорганизуем наш каскод, превратив его в «инвертированный каскод» , при котором изменения тока коллектора \(Q_1\) проходят через каскодный pnp транзистор \(Q_2\) [*] , который продолжает стабилизировать напряжение на коллекторе \(Q_1\) . Выходной повторитель \(Q_3\) начинает играть дополнительную роль: его напряжение \( V_{BE}\) задаёт в \(Q_2\) ток коллектора: \(I_{C2}=V_{BE3}/R_3\) .

Рис.8.36 (D)   Пошаговый пример разработки малошумящего усилителя для фотодиода. Третий шаг - «инвертированный каскод»

[*]
[* Это не «инвертированный каскод», не «обратный каскод», не «шунтирующий каскод» и вообще не каскод. Это усилитель с общим эмиттером и дегенерацией, управляемый напряжением через эмиттерный резистор. Такая конфигурация (+) снижает минимальное рабочее напряжение ( «прячет» за счёт «шунтирования» одного транзистора другим рабочий диапазон входного транзистора в рабочем диапазоне выходного - спасибо необычной схеме подачи сигнала ), но (-) ухудшает линейность схемы ( потому что «не каскод», а схема с ОЭ ). См пояснения в §X2.4.11 ].

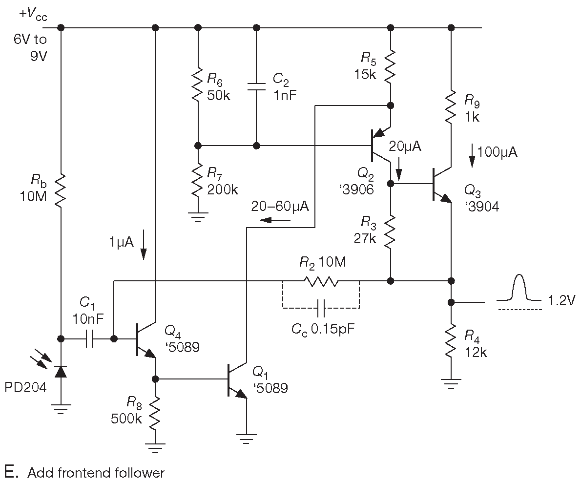
8.5.7.E Входной буфер и шумовой ток

При ∼50 μA тока коллектора \(Q_1\) , обеспечивающих нужную рабочую полосу, на входе будет слишком много токового шума ( напомним, что работа идёт с токовым входным сигналом ), поэтому добавим перед усилительным каскадом ( \(Q_1\) ) повторитель ( \(Q_4\) ) на транзисторе с большим усилением и зададим ему для начала ток 1 μA . В обратную связь ставим резистор \(R_2\) с большим номиналом, чтобы снизить его токовый шум, видимый на входе, а шунтирующим конденсатором \( C_C\) ограничиваем рабочую полосу шириной 100 kHz . Основной идеей разработки является учёт входного шума для выявления основного источника его поступления и запуск очередной итерации приближения к оптимуму. На данном шаге предварительное формирование схемы завершено.

Рис.8.36 (E)   Пошаговый пример разработки малошумящего усилителя для фотодиода. Итоговая схема

Расчёт шумовых параметров.
Попробуем оценить шумовой ток на входе, т.е. всё то, что будет смешиваться с токовым сигналом с фотодиода. Имеем дробовый шум тока базы \(Q_4\) , тепловой шум резистора обратной связи \(R_2\) и резистора смещения фотодиода \(R_b\) . Кроме того, следует позаботиться о шумовом напряжении на входе, т.е. вместе во входной ёмкостью \( C_{in}\) оно создаёт входной шумовой ток \(i_n=e_nωC_{in}\) ( подробнее об этом говорится в §8.11 ). Входное напряжение шума складывается из \(e_n\) транзисторов \(Q_1\) и \(Q_4\) , у которых есть ток теплового шума внутреннего сопротивления базы \( r_{bb'}\) и дробовый шум тока коллектора, создающего падение напряжения на \( r_e\) . Итак, приступим.
Шумовой ток.
Начнём с \(Q_4\) ( бета примерно 350 при токе коллектора 1 μA ). Ток базы 3 nA создаёт плотность тока дробового шума \(i_n=\sqrt{2qI_B}\) = 30 fA/\(\sqrt{Hz}\) . Резистор обратной связи \(R_2\) и резистор смещения фотодиода \(R_b\) имеют ток теплового шума \(i_n=\sqrt{4kT/R}\) = 57 fA/\(\sqrt{Hz}\space\) каждый. Общий ток считается как корень из суммы квадратов и составляет 65 fA/\(\sqrt{Hz}\) .
Шумовое напряжение.

Эмиттерный повторитель \(Q_4\) работает при токе 1 μA , дробовый шум которого вызывает падение напряжения на внутреннем сопротивлении эмиттера \( r_e\) , равное \(e_n=r_e\sqrt{2qI_C}\) = 14.3 nV/\(\sqrt{Hz}\) . Внутреннее сопротивление базы \(Q_4\) составляет ∼300 Ω и добавляет незначительное напряжение теплового шума \(e_{n( J4 )}=\sqrt{4kTr_{bb'}}\) = 2.2 nV/\(\sqrt{Hz}\) . Суммарное напряжение \(e_{n(Q_4 )}\) = 14.5 nV/\(\sqrt{Hz}\) .

Для усилителя с общим эмиттером \(Q_1\) ( того же типа, что и \(Q_4\) ), работающего при токе 40 μA ( внутреннее сопротивление базы - примерно те же 300 Ω ), соответствующие напряжения равны \(e_n=r_e\sqrt{2qI_C}\) = 2.3 nV/\(\sqrt{Hz}\space\) и \(e_{n( J1 )}=\sqrt{4kTr_{bb'}}\) = 2.2 nV/\(\sqrt{Hz}\) , итого: \(e_{n(Q_1 )}\) = 3.2 nV/\(\sqrt{Hz}\) .

Складывая шумовые напряжения для \(Q_1\) и \(Q_4\) , получаем 37 \(e_{n( total)}\space\)= 14.8 nV/\(\sqrt{Hz}\) . Очевидно, что большую часть шума вносит \(Q_4\) , но продолжим изыскания.

Полученное шумовое напряжение вместе со входной ёмкостью порядка 10 pF ( 5 pF даёт фотодиод, 2.5 pF - ёмкость перехода коллектор-база \( C_{cb}\) транзистора \(Q_4\) , и 2.5 pF - ёмкость монтажа ) создаёт на входе действующий шумовой ток ( §8.11.3 ) \(i_n=e_nωC_{in}\) = 90 fA/\(\sqrt{Hz}\) , если за характеристическую частоту \(ω\) взять 100 kHz .

Проверка устойчивости обратной связи

Устройствам с обратной связью вроде рассматриваемого внутренне присуща склонность к генерации. Кроме того, речь идёт о трансрезистивной схеме, в которой шунтирующая ёмкость на входе в паре с резистором обратной связи большого номинала вносит дополнительный сдвиг фазы. Этот вопрос подробно разбирается в §X4.3 и §8.11 , но в общем случае для сохранения устойчивости должно выполняться условие полосы единичного усиления сигнала: \[ f_T(open\_loop) > \frac{f^2_{R_2 C_C}}{f_{R_2 C_{in}}}. \qquad [8.33] \]

Иначе говоря, частота точки «-3dB» АЧХ цепи обратной связи должна быть меньше, чем геометрический центр между

  1. частотой единичного усиления без обратной связи и
  2. частотой точки «-3dB» АЧХ RC цепи из резистора обратной связи и входной ёмкости.

Итак, для схемы 8.36E требуется, чтобы \( f_T(open\_loop\) )>(106 kHz)2/1.6 kHz или 7 MHz . Частоту единичного усиления можно выяснить следующим образом:

  1. низкочастотное усиление по напряжению G=\(g_{m1}·R_{load}\) , где \(R_{load}\) - импеданс со стороны коллектора \(Q_2;\)
  2. вычисляем \(R_{load}=R_4·g_{m3}·R_3\) ≈ 1.3MΩ . Значит, усиление без обратной связи на низкой частоте находится в диапазоне 1000...3000 для токов коллектора \(Q_1\) 20...60 μA ( для напряжений на батарее 6...9V соответственно );
  3. усиление спадает со скоростью 6 dB/octave , начиная с частоты, которую определяют \(R_{load}\) и ёмкость со стороны коллектора \(Q_2\) . Если для \(Q_2\) и \(Q_3\) взять \( C_{cb}\) ≈ 2.5 pF , то \( f_{3db}\) = 25 kHz;
  4. отсюда, частота единичного усиления без обратной связи составляет приблизительно 25 MHz ( для наименьшего тока коллектора \(Q_1\) ), и имеет неплохой запас в сравнении с требуемыми 7 MHz .

Каскод необходим для получения указанной полосы при заданном токе. Без каскода усилительный каскад ( \(Q_1\) ) будет видеть нагрузочную ёмкость, умноженную на коэффициент усиления ( здесь 1000× ), которая, собственно, и ответственна за эффект Миллера 38 .

Оптимизация.

Шумовой ток самого усилителя ( 65 fA/\(\sqrt{Hz}\) ) и шумовой ток, появившийся в результате взаимодействия шумового напряжения и входной ёмкости, ( 90 fA/\(\sqrt{Hz}\) ) действуют вместе. Вторая составляющая растёт с частотой и преобладает на верхней границе рабочей частоты, но если провести интегрирование шума по всей рабочей полосе усилителя, то обе составляющие внесут почти одинаковый вклад на уровне \(i_n\) = 30 pArms ( т.е. 0.3 mVrms на выходе усилителя ).

Самая большая доля шума приходится на 10 MΩ резисторы усиления и смещения. Их номинал можно ещё увеличить, но следует учесть, что при слишком больших значениях \(R_b\) фотодиод будет насыщаться даже от ночной фоновой засветки. Эту проблему можно обойти, управляя тихим источником тока смещения с помощью потенциала на фотодиоде. Следующим после шума резистора кандидатом на оптимизацию будет \(Q_4\) , чьё напряжение шума, умноженное на \(ωC_{in}\) , и токовый шум близки по уровню. Увеличение рабочего тока снизит шумовое напряжение, но увеличит шумовой ток. Казалось бы, дилемма неразрешима.

Но, однако ж! Схему можно существенно улучшить, если во входном повторителе заменить биполярный транзистор полевым с малой входной ёмкостью ( рис. 8.37 ). Напряжение шума 2N5484 ( \( C_{in}\) ≈ 2.2 pF ), работающего при токе 50 μA составляет приблизительно 5 nV/\(\sqrt{Hz}\) ( по измерениям при токе 100 μA ), а шумовой ток пренебрежимо мал, поэтому шумовой вклад входного буфера можно сократить в три раза ( за дополнительные 10 центов цены ). Конечно, эти усилия будут оправданы, только если тепловой шум резисторов \(R_b\) и \(R_2\) будет снижен не меньше, чем в четыре раза. С такими улучшениями схемы общий шум усилителя снизится до \(i_n\) ≈ 10 pArms , что сравнимо с шумом тока утечки фотодиода ( типовое значение 3 nA при –10 V и 25°C ) [* звучит-то как: «шум тока утечки»!] . Вот теперь, похоже, дальше стричь уже нечего.

Рис.8.37   Замена в схеме 8.36E биполярного транзистора на полевой с малой входной ёмкостью снижает входное шумовое напряжение и ток в три раза

Вопросы разработки малошумящих устройств на полевых транзисторах рассматриваются в §8.6 .

33 «Гони бочку вниз по дороге» - универсальный рецепт современных политиков. <-

34 Этот делитель вносит основной вклад в импеданс транзистора, видимый со стороны базы, т.к. входное сопротивление базы ( \(β R_EG_{loop}\) ) составляет приблизительно 50 kΩ . <-

35 Например, недорогой 2SD2653, специфицированный для ток коллектора 2A , но с большим усилением даже на малых токах \(β\) ≈ 500 при \(I_C\)=1 mA . См. §8.5.9.B .   <-

36 Около 90% грозовой активности происходит между облаками, распространяется на большие расстояния и имеет большие времена нарастания и спада. Оставшиеся 10% - разряды в землю. Они-то нам и нужны. Грозовые «сигналы» сильно отличаются от обычного промышленного шума. Их главная особенность – короткое время нарастания, обычно менее 5 μs ( даже для дальних разрядов ). Это позволяет даже на больших расстояниях отличать разряды в землю от других источников. Описываемая схема - простой малошумящий усилитель, который удобно ставить на входе устройства, выполняющего селекцию сигналов. <-

37 При столь низких токах коллектора актуальное напряжение шума будет на четверть выше, чем предсказывает упрощённая теория. <-

38 См. также анализ классической обратной связи в главе «Анализ эквивалентных цепей» ( Часть X2 ). <-

Previous part:

Next part: