Шапка

8.10 Сигнальные трансформаторы

В §8.5.6 описывалась неразрешимость задачи минимизации шума усилителя для источника сигнала с очень низким импедансом \(Z_s\) , например, ниже 100 Ω . Для справки, шумовое напряжение 50-омного резистора всего 0.9 nV/\(\sqrt{Hz}\) , а значит, набор подходящих микросхем сокращается до нескольких самых тихих операционных усилителей. Первичные преобразователи с низким импедансом существуют: одним из них являются индуктивные датчики . Если интересна только переменная составляющая сигнала ( как это обычно бывает с индуктивными датчиками ), можно поднять уровень сигнала с помощью сигнального трансформатора ( в соотношении n : 1 ). Одновременно поднимается и импеданс источника, видимый со стороны усилителя, но он меняется как квадрат коэффициента трансформации, т.е. \(n^2Z_S\) .

Высококачественные сигнальные трансформаторы выпускаются компаниями Jensen Transformers и Signal Recovery. Допустим, имеется сигнал звукового диапазона ( 100 Hz...10 kHz ) от источника с импедансом 100 Ω . Он будет плохо сопрягаться с предусилителем, подобным SR560, чей коэффициент шума примет наименьшее значение при импедансе источника около 500 kΩ ( см. рис. 8.27 ). Проблема заключается в том, что шумовое напряжение усилителя гораздо выше, чем тепловой шум источника сигнала, и общий итоговый коэффициент шума системы из усилителя и подключённого к нему напрямую источника сигнала составит 12 dB . Внешний сигнальный трансформатор, например, Jensen JT-115K+E с коэффициентом передачи 1 : 10 и импедансами обмоток 150 Ω : 15 kΩ поднимет уровень сигнала ( вместе с его импедансом ), перекрывая тем самым шум усилителя. Коэффициент шума для преобразованного сигнала будет около 0.4 dB , но сопротивление обмоток 87 трансформатора добавит к общему коэффициенту шума ещё 1.5 dB .

Существует мнение, приписывающее трансформаторам посредственные характеристики. Но хорошо сделанный сигнальный трансформатор, вроде упомянутого, имеет очень неплохие параметры: неравномерность ±0.15 dB во всей звуковой полосе ( 20 Hz...20 kHz ) со спадом 3 dB на частотах 2.5 Hz и 90 kHz , искажения менее 0.1% даже при 20 Hz 88 и в качестве бонуса КОСС 110 dB на 60 Hz . Сигнальный трансформатор Model 1900 фирмы Signal Recovery ( первоначально выпускавшийся компанией Princeton Applied Recearch) предлагает коэффициенты передачи 1 : 100  и  1 : 1000 . Его рабочая полоса уже, чем у JT-115K-E, но зато ниже коэффициент шума: ∼0.5 dB для источника сигнала с сопротивлением в диапазоне 0.8–10 Ω ( благодаря низкому сопротивлению обмотки 0.04 Ω ). Такие параметры несколько лучше, чем то, что дают соединённые параллельно биполярные транзисторы ( §8.5.9 ), но из-за физических ограничений рабочая полоса трансформатора не дотягивает до полной звуковой.

На радиочастотах ( т.е. начиная со 100 kHz ) хорошие трансформаторы получаются очень легко, что узкополосные, что широкополосные. На таких частотах можно уже делать широкополосные трансформаторы на согласованных линиях с очень хорошими характеристиками, но на низких частотах ( звуковые и ниже ) работать с ними сложно.

Три замечания:

  1. Напряжение растёт пропорционально коэффициенту трансформации, а импеданс - его квадрату, что диктуется законом сохранения энергии [* мощность в первичной обмотке равна мощности во вторичной] . Таким образом, повышающий трансформатор с отношением  1 : 2  имеет на выходе удвоенное напряжение сигнала и учетверённый импеданс [* см. §H.2.3 ] .
  2. Трансформаторы не идеальны. Они подвержены магнитным наводкам, не эффективны на низких частотах за счёт магнитного насыщения, а на высоких – за счёт индуктивности обмоток и паразитных емкостей, имеют потери в материале магнитопровода и сопротивлении обмоток. В число последних входит и тепловой шум. Но, так или иначе, при работе с сигналами очень низкого импеданса вполне возможна ситуация, когда у трансформаторной связи будет очень много преимуществ, как показали предыдущие примеры. С помощью экзотических методов, включающих охлаждаемые и сверхпроводящие трансформаторы и SQUID ( сверхпроводящие квантово-интерференционные приборы ) можно достичь хороших шумовых параметров при низких импедансах источника и малых уровнях сигналов. SQUID позволяют мерить напряжения порядка \(10^{-15}V\) .
  3. Повторим важное предупреждение: не стоит пытаться улучшить параметры схемы, добавляя резистор последовательно с низкоомным источником. Данное действие просто добавляет в схему ещё один источник шума.

8.10.1 Малошумящий широкополосный усилитель с трансформаторной обратной связью

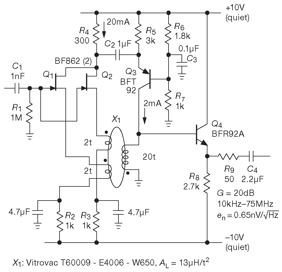
Дабы не оставить у читателя превратного представления о возможностях трансформаторов в качестве элементов сигнальных цепей, спешим рассказать о том, сколь впечатляющих параметров они помогают достичь при аккуратной разработке. Интересный пример показан на рис. 8.68 : малошумящий широкополосный усилитель с высокоомным входом 89 , с трансформаторной обратной связью, без потерь ( а значит, и без шума ), с установкой коэффициента усиления через задание коэффициента трансформации ( здесь 10× ). Трансформатор с лёгкостью решает проблему передачи идентичных сигналов обратной связи на несколько параллельных входных транзисторов, каждый из которых нагружен одним и тем же рабочим током 10 mA .

Рис.8.68   В широкополосном усилителе со сдвоенными входными транзисторами трансформаторная обратная связь позволяет достичь шума 650 pV/\(\sqrt{Hz}\)

Указанный на схеме трансформатор представляет небольшой тор внешним диаметром 6.5 mm и сердечником из ленты с высокой магнитной проницаемостью. Верхняя рабочая частота 75 MHz и небольшое число витков обмоток ограничивают нижнюю границу частотой ∼10 kHz , но итоговый частотный диапазон  10'000 : 1  остаётся сногсшибательным. Резисторы подтяжки \(R_2\) и \(R_3\) устанавливают ток стока входных p-канальных ПТ BF862 на уровне 10 mA ( паспортный минимум \(I_{DSS}\) ) , где их напряжение шума составляет 0.9 nV/\(\sqrt{Hz}\) . Параллельное соединение двух транзисторов улучшает цифру в \(\sqrt{2}\) раз, т.е. до 0.65 nV/\(\sqrt{Hz}\) . Биполярный pnp \(Q_3\) образует «инвертированный каскод» [*] . Сопротивление его эмиттера \( r_e\) =12 Ω практически полностью отводит сигнал со стоков входных транзисторов. \(Q_3\) и \(Q_4\) - широкополосные усилительные ( 5 GHz ). Ток коллектора \(Q_3\) выбран так, чтобы компенсировать постоянную составляющую тока подмагничивания со стоков входных транзисторов и не допустить насыщения сердечника. Шины питания должны быть тихими. Тут удобно использовать метод «умножения ёмкости» ( §8.15.1 ). Предупреждение: цепь обратной связи имеет два низкочастотных излома характеристики ( от \( C_2\) и от достаточно низкой индуктивности намагничивания трансформатора ), что ведёт к возможной нестабильности и «тарахтению» - низкочастотной генерации. Чтобы предотвратить такую ситуацию используется большой номинал \( C_2\) , который отодвигает «конденсаторную» точку перегиба сильно ниже «трансформаторной».

[*]
[* Это не «инвертированный каскод», не «обратный каскод», не «шунтирующий каскод» и вообще не каскод. Это усилитель с общим эмиттером и дегенерацией, управляемый напряжением через эмиттерный резистор. Такая конфигурация (+) снижает минимальное рабочее напряжение ( «прячет» за счёт «шунтирования» одного транзистора другим рабочий диапазон входного транзистора в рабочем диапазоне выходного - спасибо необычной схеме подачи сигнала ), но (-) ухудшает линейность схемы ( потому что «не каскод», а схема с ОЭ ). См пояснения в §X2.4.11 ].

87 На низких частотах оно определяется сопротивлением медной проволоки, но на высоких частотах начинается рост сопротивления, вызванный скин-эффектом. См. Приложение _H ( §H.1.4 ) и §X1.1 [* ( §X1.1.6.B ) ] .   <-

88 Низкие частоты - ахиллесова пята трансформаторов: типичный уровень искажений на частоте 1 kHz всего 0.001% . <-

89 Автор J.Bellman CERN, см. http://jeroen.home.cern.ch/jeroen/tfpu <-

Previous part:

Next part: