Шапка

8.6 Разработка малошумящих схем на полевых транзисторах

Вернёмся к вопросу, который был затронут в §8.5.6 : для источников сигналов с высоким импедансом определяющим является токовый шум транзистора, и этим определяется выбор в качестве основы усилительного каскада полевого транзистора. Если сравнивать с биполярным транзистором, у полевого будет более высокое напряжение шума, но несравнимо меньший ток затвора ( а значит, и токовый шум ), что делает полевые транзисторы стандартным выбором для малошумящих усилителей с высоким входным импедансом. В таком контексте иногда удобнее рассматривать напряжение теплового шума в комбинации с сопротивлением источника сигнала, как токовый шум \(i_n=v_n/R_S\) ( такой график уже приводился на рис. 8.1 ). Это позволит сравнивать шум источника с токовым шумом усилителя.

Будем использовать уже известную модель шума усилителя с последовательным напряжением шумов и параллельным источником шумового тока. Шумовые параметры можно анализировать, используя те же методы, что использовались и для биполярных транзисторов. В качестве примера можно рассмотреть графики на рис. 8.53 в §8.7 , где соревнуются биполярный и полевой транзисторы.

8.6.1 Напряжение шума полевого транзистора

В полевом транзисторе напряжение шума \(e_n\) есть функция от сопротивления канала, т.е. является тепловым шумом, и описывается формулой: \[ e^2_n=4kT\left(\frac{2}{3}\frac{1}{g_m}\right )\qquad V^2/Hz ,\qquad [8.34] \] где обратная проводимость замещает сопротивление в формуле теплового шума. Другими словами, напряжение шума эквивалентно тепловому шуму резистора номиналом \(R=\frac{2}{3}\frac{1}{g_m}\) ( аналогично входному шуму биполярного транзистора, где \(e_n\) эквивалентно шуму резистора \(R=\frac{1}{2}\frac{1}{g_m}\) ). Из рис. 8.46 ( измеренное значение шума в зависимости от проводимости 56 ) видно, что формула устанавливает правдоподобную нижнюю границу шумового напряжения, которое на практике может быть несколько выше расчётного. Проводимость растёт с ростом тока стока ( как \(\sqrt{I_D}\) , см. §3.3.3 , рис. 3.54 и табл. 3.7 ), поэтому в общем случае больший рабочий ток полевого транзистора помогает понизить его напряжение шума. С другой стороны, \(e_n\) - тепловой шум, пропорциональный 1/\(\sqrt{g_m}\) , а \( g_m\) пропорционально \(\sqrt{I_D}\) , а значит, \(e_n\) обратно пропорционально корню четвёртой степени из \(I_D\) . При столь слабой зависимости \(e_n\) от \(I_D\) нет никакого смысла увеличивать ток стока до значений, при которых ухудшатся другие параметры. Полевой транзистор, работающий при большом токе, начинает греться. А при нагреве:

  1. снижается \( g_m;\)
  2. увеличивается дрейф напряжения смещения и КОСС; и
  3. катастрофически растёт утечка затвора, её рост ведёт к увеличению напряжения шума, потому что в \(e_n\) есть составляющая от фликкер-шума тока утечки затвора.

Рис.8.46   Проверка формулы шума полевых транзисторов: диаграмма рассеяния измеренной плотности напряжения шумов ( на частотах сильно выше точки перегиба 1/\( f \) ) в зависимости от измеренной проводимости для 50 разных типов транзисторов при различных рабочих токах. Белые кружки обозначают транзисторы, чей шум не выходил на постоянный уровень белого шума вплоть до максимальной частоты измерения

Есть и другой путь увеличения \( g_m\) , а значит, и снижения напряжения шума: запараллеливая два транзистора, можно получить удвоенную проводимость, но, естественно, при вдвое большем токе \(I_D\) . А если поставить два транзистора, а ток оставить прежний, то \( g_m\) всё равно улучшится но только в \(\sqrt{2}\) раз по сравнению с одиночным транзистором, т.е. \(e_n\) сократится как корень четвёртой степени из 2 или до уровня 84% относительно однотранзисторного варианта 57 . В обычной жизни достаточно параллелить какое-либо число отобранных транзисторов или перейти на экземпляр с бОльшим кристаллом: IFN146 ( 0.7 nV/\(\sqrt{Hz}\) ) или IF3601 ( 0.3 nV/\(\sqrt{Hz}\) ) 58 .

Как всегда, всё имеет свою цену. Все, присущие полевому транзистору паразитные ёмкости масштабируются согласно числу параллельных кристаллов. В итоге высокочастотные параметры ( включая коэффициент шума ) ухудшаются. На практике увеличение числа параллельных транзисторов следует прекращать, когда входная ёмкость схемы приблизительно уравнивается с ёмкостью источника сигнала. Если беспокоят параметры на высоких частотах, следует выбирать экземпляры с высоким значением \( g_m\) и малой ёмкостью \( C_{RSS}\) , а отношения \( g_m/C_{RSS}\) и \( g_m/C_{ISS}\) можно рассматривать как высокочастотные добротности ( уместно вспомнить, что \( f_T=g_m/( 2πC) \) , где \( C \) - в зависимости от конфигурации входная ёмкость или ёмкость Миллера ). Отметим, что схема устройства тоже важна: для подавления эффекта Миллера ( эффекта умножения \( C_{RSS}\) ) можно использовать каскод.

На рис. 8.52 можно найти графики измеренных напряжений шумов для некоторого числа транзисторов из табл. 8.2 . Дополнительные параметры ( не относящиеся к шуму ) полевых транзисторов можно посмотреть в табл. 3.7 и на графиках зависимости измеренных значений проводимости от тока стока в ##§X3.2.

8.6.1.A Напряжение шума вида 1/f полевых транзисторов

Так же, как и у биполярных собратьев, у полевых транзисторов шумовое напряжение растёт на низких частотах, что можно увидеть на рис. 8.47 . В некоторых ситуациях ( см. 2SK170B ) шум вида 1/\( f \) сильно ослаблен и как и в биполярных транзисторах может быть описан единственным параметром - частотой излома характеристики \( f_c\) . Вычислить её можно по уравнению [8.27] и, зная \( f_c\) , выяснить плотность шума по уравнению [8.28] . На графике приведена плотность напряжения шума: от 1 nV/\(\sqrt{Hz}\) ( 2SK170B ) и 2.8 nV/\(\sqrt{Hz}\) ( 2N5457 с малой ёмкостью ) до 11 nV/\(\sqrt{Hz}\) ( PN4117 с малыми размерами кристалла, для которого в качестве ток стока взят \(I_{DSS}\) , в данном случае 75 μA ).

Рис.8.47   Зависимость плотности напряжения шумов от частоты по результатам измерений нескольких биполярных и полевых транзисторов. Виден подъём вида 1/\( f \) на низких частотах. Графики для гораздо большего числа типов ПТ можно найти на рис. 8.52

Некоторые типы имеют в низкочастотной области плоское поднятие 59 как, например, у LSK389. У этого транзистора очень соблазнительный уровень шума 1.8 nV/\(\sqrt{Hz}\) на частоте 1 kHz и выше, но ниже 100 Hz график делает коварный изгиб, удваивая цифры. Впрочем, это не слишком серьёзный недостаток отличного во всём остальном прибора, а уровень широкополосного шума 70 nVrms и 180 nVrms для полосы соответственно 1 kHz и 10 kHz смотрится очень и очень неплохо.

Порой такие явления совершенно выбивают из колеи: достаточно сравнить тихий 2N5486 производства Fairchild ( \(e_n\)=3 nV/\(\sqrt{Hz}\) ) с шумным образцом «производителя D». На частоте 10 kHz измерения дают цифру 4.5 nV/\(\sqrt{Hz}\) , которая резко увеличивается при снижении частоты, выходя за пределы измерения на 700 Hz . Уровень шума доходил до 50 nV/\(\sqrt{Hz}\) на 100 Hz , что в 15 раз больше, чем у образца от Fairchild с теми же обозначениями на корпусе. В итоге сомнительный транзистор показал уровень широкополосного шума около 1 μV на полосе 1 kHz . Ошеломляющие результаты исследования проблемы разного уровня шумов 2N5486 различных производителей можно видеть на рис. 8.51 . Самый шумный из образцов показал плато на уровне 210 nV/\(\sqrt{Hz}\) , что давало интегральное значение низкочастотного шума 2.5 μVrms . Аргументом в защиту транзистора является официальное наименование - «усилитель радиочастотного диапазона», а в паспортных данных коэффициент шума приводится только для частот 100 MHz и 400 MHz , кроме того, проблемы с низкочастотным шумом никак не влияют на работу в ВЧ диапазоне, где свою ужасную голову поднимает «\(e_n·C_{in}\)»-шум ( см. §8.11 ).

Несмотря на то, что принято говорить о шуме вида 1/\( f \) и характерной для него частоте точки перегиба \( f_c\) , в жизни полевые транзисторы не больно-то соответствуют этой стройной модели. Производители по-разному пытаются прикрывать факт избыточного низкочастотного шума. Во-первых, данные по шумам могут вообще не указываться в паспортных данных, Во-вторых, плотность шума \(e_n\) может даваться на достаточно высокой частоте - 10 kHz, 100 kHz и выше. В-третьих, за шумовое может выдаваться среднеквадратическое напряжение шума в некоторой оговоренной полосе. В-четвёртых, в спецификации могут указываться завышенные ( консервативные ) параметры, скажем, 115 nV/\(\sqrt{Hz}\) max. или, например, коэффициент шума 3dB для \(R_S\)=1 MΩ ( т.е. плотность напряжения шума источника составит 126 nV/\(\sqrt{Hz}\) ) . В-пятых, может даваться величина \(e_n\) для какой-либо разумной частоты, например 100 Hz , но даётся только типовое значение. Наконец, для усилителей радиочастотного диапазона шумовые параметры могут указываться на соответствующих радио частотах - 100 MHz и выше.

8.6.2 Токовый шум полевых транзисторов

На низких частотах токовый шум \(i_n\) , порождаемый дробовым шумом тока утечки затвора, чрезвычайно мал ( рис. 8.48 ) 60 : \[ i_n=\sqrt{2qI_G}=\sqrt{3.2×10^{-19}I_G} \qquad \mathrm{A/\sqrt{Hz}} \qquad [8.35] \]

Рис.8.48   Плотность входного дробового шума в зависимости от тока утечки затвора полевого транзистора

Токовый шум растёт с температурой вместе с ростом тока утечки затвора ( см. картину такого роста, которая наблюдается при высоких \( V_{DG}\) и/или \(I_D\) , §3.2.8 ). А вот и реальный мир с его уродливыми фактами: трудно точно предсказывать уровень токового шума полевого транзистора, потому что утечка затвора указывается весьма приблизительно. Очень часто можно видеть ненормально высокие цифры наихудших значений, например \(I_G\)=1 nA (max), в то время как при комнатной температуре гораздо разумнее смотрятся цифры на уровне 1...10 pA . При таких низких токах плотность шума на входе очень мала и составляет 1.8 fA/\(\sqrt{Hz}\) . Указанный шумовой ток создаёт на источнике сигнала с импедансом 1 MΩ падение всего 1.8 nV/\(\sqrt{Hz}\) . ( При этом напряжение собственного теплового шума такого источника будет 128 nV/\(\sqrt{Hz}\) , а, чтобы до такого же уровня увеличилось падение напряжения \(i_n·R_S\) , сопротивление источника должно составлять 5 GΩ ).

На средних и высоких частотах появляются дополнительные шумовые и резистивные компоненты, а именно:

  1. Если есть суммирующая точка ( например, в трансимпедансном усилителе ), тогда входное напряжение шума \(e_n\) , действуя на входную ёмкость \( C_{in}\) , создаёт шумовой ток \(i_n\)=\(e_nωC_{in}\) , подробности в §8.11 .
  2. В усилителе с общим истоком без каскода, есть действующая резистивная составляющая входного импеданса (ёмкостного в обычных условиях ), если смотреть на затвор. Такая ситуация возникает из-за эффектов ёмкости обратной связи ( эффект Миллера ), когда появляется сдвиг фазы на выходе, вызванный ёмкостью нагрузки, т.е. та часть выходного сигнала, которая получила сдвиг 90° , возвращается через ёмкость обратной связи \( C_{RSS}\) , создавая действующее сопротивление, вычисляемое по формуле: \[ R=\frac{1+ωC_LR_L}{ω^2g_mC_{RSS}C_LR^2_L} \qquad Ω \qquad [8.36] \]

Оба эффекта имеют сходные частоты точек разрыва и линейно растут с частотой выше неё ( обычно в диапазоне 2...100 kHz для полевых транзисторов с малыми утечками ).

Например, n-канальный 2N5486 имеет шумовой ток 5 fA/\(\sqrt{Hz}\) и шумовое напряжение 2.5 nV/\(\sqrt{Hz}\) при \(I_{DSS}\) и частоте 10 kHz . Эти значения приблизительно в 200 раз лучше для \(i_n\) и в два раза хуже для \(e_n\) , чем соответствующие цифры для биполярного 2N5087, графики шума для которого даны в §8.5.1 ( рис. 8.29 ). Если взять нагрузку с сопротивлением 470 Ω , то с шунтирующей ёмкостью 5 pF ( частота спада в цепи стока 68 MHz ) шумовой ток начинает расти в районе 30 kHz и достигает уровней, интересующих разработчика ВЧ-схем, на частотах 10...100 MHz 61 . Достаточно часто можно наблюдать каскодный транзистор, добавляемый для снижения эффекта Миллера и увеличения усиления на высокой частоте.

Полевые транзисторы позволяют достичь хороших шумовых параметров для входных импедансов в диапазоне 10 kΩ...100 MΩ . Предусилитель SR560 фирмы SRS, упоминавшийся ранее ( рис. 8.27 ), и чьи секреты скоро будут явлены публике ( §8.6.4 ), имеет коэффициент шума не хуже 1 dB для источников с импедансом 5 kΩ...20 MΩ в полосе 100 Hz...10 kHz , на средних частотах его напряжение шума составляет 4 nV/\(\sqrt{Hz}\) , а шумовой ток - 0.013 pA/\(\sqrt{Hz}\) .

8.6.3 Пример разработки: широкополосный малошумящий гибридный усилитель

Шумовые параметры интегральных и не очень коммерческих усилителей можно улучшить с помощью дискретных полевых транзисторов, создавая гибридные схемы. Дальше несколько красивых схемных решений показаны в виде серии постепенно усложняющихся примеров.

  1. Широкополосный малошумящий усилитель с рис. 3.34 со связью по переменному току ( до 20 MHz , \(e_n\) ≈1 nV/\(\sqrt{Hz}\) ) .
  2. Аналог усилителя с рис. 3.37 со связью по постоянному току ( \(e_n\)≈2 nV/\(\sqrt{Hz}\) ) .
  3. Широкополосный малошумящий дифференциальный усилитель из ##§X3.4 со связью по постоянному току ( \(e_n\) ≈2 nV/\(\sqrt{Hz}\) ) .

Читателю рекомендуется потратить несколько минут ( а может, чем чёрт не шутит, и все полчаса! ) на знакомство с этими примерами, которые показывают правильные подходы к проектированию малошумящей аппаратуры на дискретных полевых транзисторах ( и в комбинации с каскадами на операционных усилителях ). Серия примеров будет завершена именно такой гибридной схемой на инструментальном усилителе со связью по постоянному току ( INA , см. §5.15 ) со сравнимым уровнем шума и рабочей полосой.

Схема на рис. 8.49 - развитие однополярного гибридного усилителя со связью по постоянному току с рис. 3.37 . Два таких усилителя образуют дифференциальный входной каскад классического трёхэлементного инструментального усилителя (INA ). Усилительный каскад ( разностный вход - однополярный выход ) имеет коэффициент усиления G=100 , который устанавливается отношением 1+2\(R_f/R_g\) . Подстройка ±2% на \(R_{f2}\) используется для максимизации подавления синфазных сигналов – очень востребованная возможность, характерная для большинства представителей семейства INA. Полевому транзистору требуется помощь для достижения малого напряжения смещения ( наихудший уровень по техническим условиям для \(Q_1\) составляет 20 mV ), поэтому в стоки \(Q_{1ab}\) добавлен балансирующий потенциометр.

Рис.8.49   Гибридный инструментальный усилитель со входным каскадом на полевых транзисторах: G=100 , \(e_n\)≈2 nV/\(\sqrt{Hz}\) , BW≈20 MHz

Шумовое напряжение \(e_n\) LSK389B 62 имеет типовое значение 0.9 nV/\(\sqrt{Hz}\) при 1 kHz и \(I_D\)=2 mA . Для схемного значения тока 5 mA можно ожидать чуть лучших результатов, но шум каждой дифференциальной пары \(Q_{Nab}\) в \(\sqrt{2}\) раз больше шума одиночного транзистора, и ещё один множитель \(\sqrt{2}\) появляется за счёт двух плеч входного каскада. Также, как и в однополярном усилителе с рис. 3.37 , шум операционного усилителя, приведённый ко входу ( \(e_n\) ≈12 nV/\(\sqrt{Hz}\) ) , уменьшается в коэффициент усиления дифференциальной пары раз ( где-то 90 ). Таким образом, общее напряжение шума инструментального усилителя составляет ∼2 nV/\(\sqrt{Hz}\) . В паре с рабочей полосой ( 20 MHz для источников сигнала ≤ 1 kΩ ). Эти цифры лучше, чем те, которые можно получить с имеющимися в продаже инструментальными усилителями.

Можно ли улучшить схему? Самый простой путь снижения напряжения шума полевых транзисторов - удвоение их числа на каждом входе с параллельным подключением стоков и затворов, но со своим источником рабочего тока по 10 mA в каждом истоке ( нагрузочные резисторы в цепи стока надо уменьшить до 500 Ω ). Такой приём снижает входное напряжение шума в \(\sqrt{2}\) раз и не требует согласования \( V_{GS}\) для параллельных транзисторов ( объясните почему ). И наконец, если нужно снизить входной ток, надо добавить в каждую дифференциальную пару по два каскодных транзистора, чтобы удерживать \( V_{DS}\) транзисторов \(Q_1\) и \(Q_2\) ниже 5V , см. §3.2.8 и рис. 5.61 и 8.67 .

8.6.4 Примеры для подражания: малошумящий предусилитель SR560

Рассматривать внутренности хороших коммерческих устройств всегда полезно. У фирмы Stanford Research Systems ( SRS ) есть отличная линейка научных приборов, среди которых есть и SR560 - малошумящий предусилитель, выпускающийся с 1989 года. Дифференциальный входной каскад на полевых транзисторах обеспечивает высокий входной импеданс ( 100 MΩ25 pF ). Удачный набор органов управления позволяет менять такие характеристики, как усиление по напряжению ( шкала градуирована от ×1 до ×50'000 кратно последовательности 1–2–5 , возможно плавное изменение в том же диапазоне ), частотный отклик ( посредством переключаемых фильтров НЧ и ВЧ ), связь по постоянному или переменному току, инверсию фазы и т.д. Это отличная «рабочая лошадка»: плотность напряжения шума лучше 4 nV/\(\sqrt{Hz}\) , плоский в пределах ±0.5 dB вплоть до 1 MHz , 0.01% искажений и размах выходного сигнала 10 Vpp .

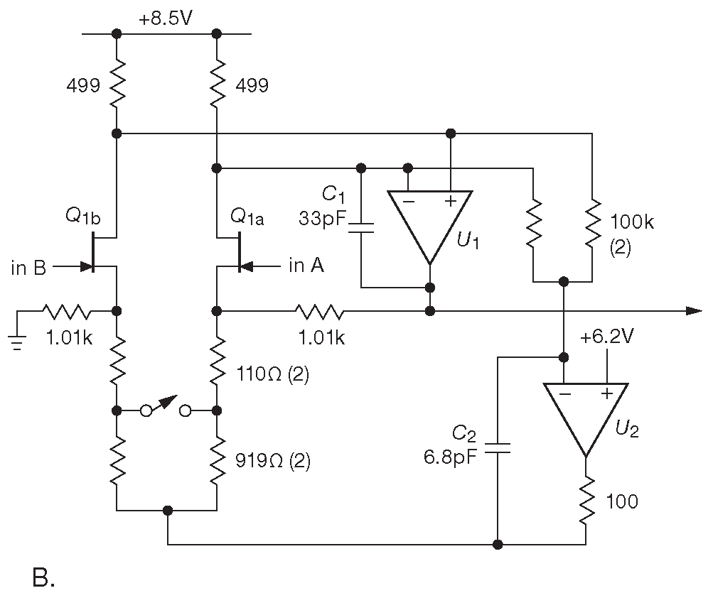
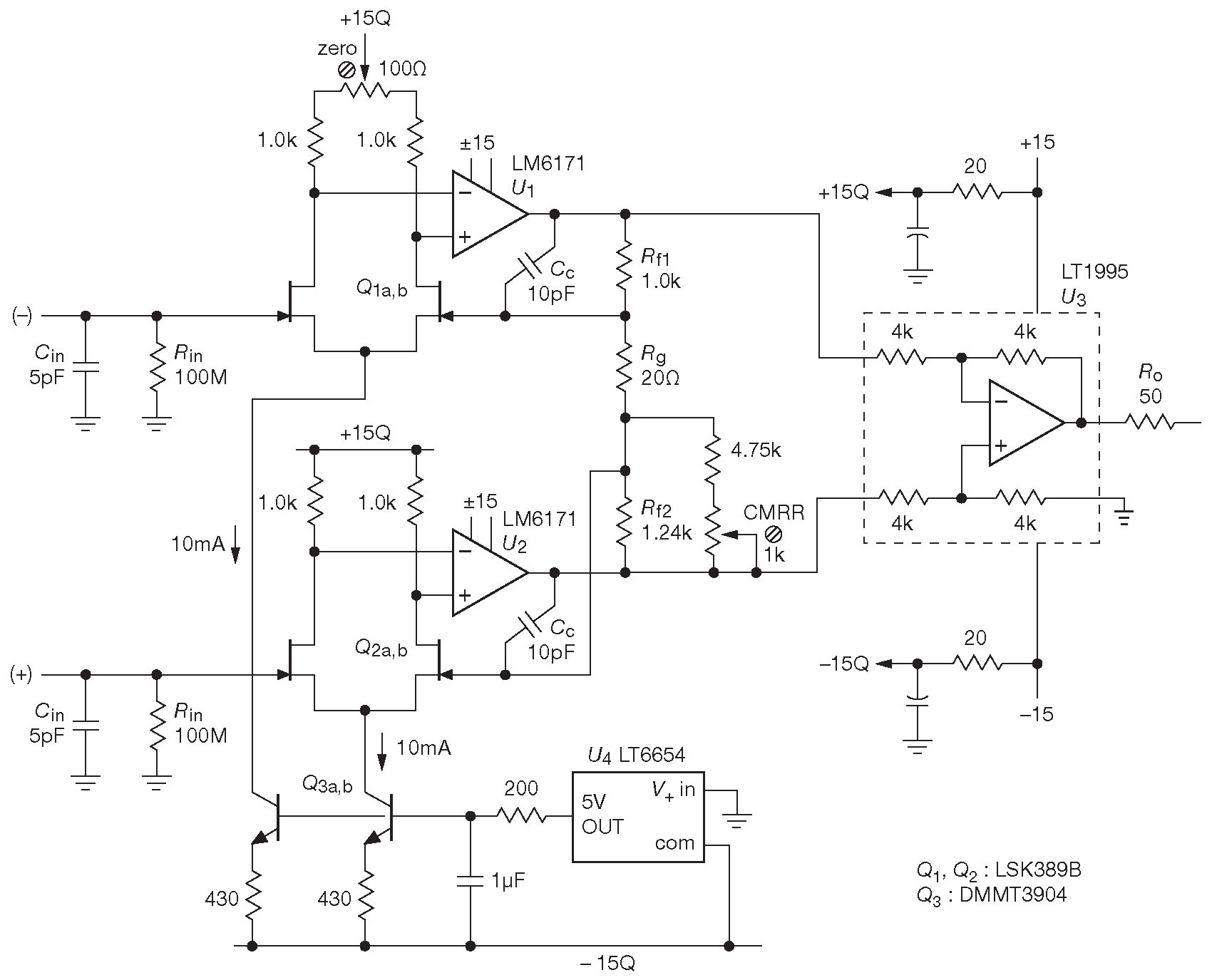
Контурная карта коэффициента шума этой милашки уже приводилась на рис. 8.27 . Заглянем внутрь, чтобы понять как получают такие параметры. На рис. 8.50 показан входной усилитель : в деталях ( рис. 8.50 A ), в упрощённом виде ( рис. 8.50B ) и в виде блок-схемы ( рис. 8.50C ).

Общее описание топологии.
Согласованная пара малошумящих полевых транзисторов \(Q_{1ab}\) работает с током стока 4.6 mA , что близко к гарантированному минимуму \(I_{DSS}\) , см. далее, и образует полностью дифференциальный входной каскад в усилителе смешанной схемы, где дифференциальная пара включена на входе операционного усилителя ( по аналогии с рис. 3.37 ). Только здесь обратная связь заводится в цепь истока \(Q_{1a}\) , оставляя оба затвора доступными для использования в качестве внешних выводов. Таким образом, общая конфигурация - «усилитель с обратной связью по току» ( CFB ), см. §X4.6 . Похожие схемы: однополярный гибридный усилитель на рис. 3.34 и инструментальный усилитель вариант _C рис. 5.88C . Для входного каскада можно выбрать коэффициент усиления 10× или . Во втором случае последовательно с выходом подключается резистор 499 Ω и для последующей схемы первый каскад виден [* вместе с межкаскадным делителем ] как буфер с единичным усилением. В качестве второго каскада включён малошумящий операционный усилитель LT1028 ( \(e_n\) ≈1 nV/\(\sqrt{Hz}\) на 10 Hz ) с усилением G=10 , импеданс на обоих входах которого ≤ 100 Ω , что позволяет сохранить низкий уровень шумового напряжения. Межкаскадный делитель позволяет выбрать коэффициент усиления из набора 2—5—10 .
Рабочий ток полевых транзисторов.
Разработчик очень красиво обошёл сложности с необычным \(I_{DSS}\) . Общий ток диффкаскада измеряется по напряжению на стоках, сравнивается с образцовым источником +6.2 V и регулируется цепью обратной связи через интегратор \(U_2\) . Это очень правильный метод работы с неудобными величинами \(I_{DSS}\) , такими как у NPD5564 ( сдвоенный, \(I_{DSS}\) =5 mA min, 30 mA max ). Этот транзистор больше не выпускается оригинальным производителем 63 , но, к счастью, есть замена с более высокими параметрами - LSK389B. У него гораздо более приятный, т.е. узкий, диапазон тока ( \(I_{DSS}\) =6 mA min, 12 mA max ) и, в качестве бонуса, более низкое напряжение шума. При \(I_D\)=2 mA типовые значения напряжения шума NPD5564 при 10 Hz и 1 kHz равны 12 nV/\(\sqrt{Hz}\space \) и 3.8 nV/\(\sqrt{Hz}\) соответственно, а аналогичные цифры для LSK389B 2.5 nV/\(\sqrt{Hz}\space\) и 0.9 nV/\(\sqrt{Hz}\) .

Рис.8.50 (C) (B)   Входные каскады предусилителя SR560 фирмы Stanford Research Systems. (C) - блок-схема. (B) - упрощённая схема

Рис.8.50 (A)   Входные каскады предусилителя SR560 фирмы Stanford Research Systems ( подробная схема ). Некоторые детали переключения входного сигнал опущены

Рабочая полоса.
\(U_1\) в пути сигнала - нескорректированный малошумящий широкополосный усилитель ( \(e_n\) ≈3.5 nV/\(\sqrt{Hz}\) на 10 Hz типовое значение, \( f_T \) ≈63 MHz ), включён в схему в качестве интегратора с \( f_T \) =5 MHz ( 33 pF + 1 kΩ ). Его скорость нарастания 17 V/μs обеспечивает размах на выходе 5Vpp при максимальной паспортной частоте 1 MHz . Конденсатор \( C_3\) во втором каскаде ограничивает полосу величиной ∼2 MHz . В путь рабочего тока входного дифференциального каскада ( он непосредственно влияет на коэффициент ослабления синфазного сигнала ) включён интегратор \(U_2\) , скорость нарастания которого равна 10 V/μs (min). Такая величина позволяет отслеживать входные синфазные сигналы с размахом 3 Vpp ( это максимальное паспортное значение прибора ) на частотах вплоть до оговоренного максимума 1 MHz . Частота единичного усиления интегратора 230 kHz ( 6.8 pF + 50 kΩ ), отсюда усиление петли обратной связи стабилизации рабочего тока равно 230 на 1 kHz . Такие параметры снижают возможности \(U_1\) по ослаблению синфазных сигналов на высокой частоте, следующие из параметров прибора ( > 90 dB на 1 kHz со скоростью снижения 6 dB/octave , т.е. как 1/\( f \) , на частотах выше 1 kHz ) 64 .
Напряжение смещения.
Входная пара полевых транзисторов не попадает в одну команду с прецизионными биполярными сборками, да и не обязана это делать. Самая лучшая по параметрам группа семейства NPD5564 имеет максимальное паспортное значение смещения ( т.е. разброса напряжения затвор-исток \(|V_{GS1}-V_{GS2}|\)=5 mV при \(I_D\)=2 mA , а наибольший разброс 20 mV ( при \(I_D\)= 1 mA ) - очень посредственный результат, притом, что шумовые параметры LSK389B великолепны. SR560 обходит эту проблему с помощью двух 10-оборотных построечных резисторов: один в стоке \(Q_{1b}\) с достаточным для подстройки диапазоном ( ±0.13 mA ), второй - под цепочкой резисторов в истоке для независимой балансировки смещения на минимальном усилении. В устройстве, кстати, есть ещё пара 20-оборотных резисторов. Процедура калибровки, после которой можно достичь хороших цифр смещения и КОСС, выполняется за несколько итераций, состоит из влияющих друг на друга регулировок и, скажем прямо, требует хирургической точности.
Напряжение шума.
Чтобы минимизировать шумовое напряжение, транзисторы работают при относительно высоких токах, и резисторы ( в стоке, истоке и пути распространения сигнала ) имеют небольшие номиналы. Имея шумовой бюджет 4 nV/\(\sqrt{Hz}\) , можно использовать в истоках резисторы 110 Ω , но уже два таких резистора, включённых последовательно, создают тепловой шум с напряжением 2 nV/\(\sqrt{Hz}\) – несколько больше, чем хотелось бы при выборе столь тихих полевых транзисторов. Оптимизация схемы позволит снизить эти цифры где-то в два раза.
Прочее.
Переключение входных сигналов ( постоянный/переменный ток или земля ), выбор коэффициента усиления ( 1×, 10× ) и прямое/перекрёстное подключение входных клемм «A» и «B» производится с помощью электромеханических реле. Это не прежние пыльные железки. Речь идёт о экземплярах со сдвоенными золочёными контактами, имеющими стабильно низкое сопротивление и пригодными для переключения слабых сигналов в отсутствие условий для самоочистки ( см. ##§X1.6.1 ). Кроме того, реле поляризованы: их состояние изменяется коротким импульсом и не требует прохождения тока через катушку в установившемся режиме. Отсутствие тока устраняет шумовые наводки и местный нагрев, как источник термического дрейфа параметров. Все реле и индикаторы в приборе, кнопки передней панели и внешние каналы управления заведены на микроконтроллер, который обеспечивает все необходимые сигналы управления.

8.6.5 Выбор малошумящих полевых транзисторов

Как уже говорилось, биполярные транзисторы обеспечивают наилучшие шумовые параметры для низкоомных источников сигнала из-за их низкого входного напряжения шумов. Собственное напряжение шума схемы понижается выбором транзистора с малым внутренним сопротивлением базы \( r_{bb'}\) и заданием больших рабочих токов ( пока \(h_{FE}\) остаётся высоким ). Но для источников сигнала с высоким импедансом необходимо минимизировать шумовой ток, что требует уменьшения тока коллектора.

Для высоких импедансов источника наилучшим выбором будут полевые транзисторы. Их шумовое напряжение можно снизить, если работать с высокими токами стока, когда проводимость принимает наибольшие значения. Полевые транзисторы, предназначенные для малошумящей аппаратуры, имеют большие величины коэффициента \(Κ\) ( см. §3.1.4 ), что в общем случае означает высокую входную ёмкость. Например, малошумящий 2SK170 имеет \( C_{ISS}\) =30 pF , в то время как для серии слаботочных PN4117-9 максимальное значение \( C_{ISS}\) составляет всего 3 pF .

Табл. 8.2 на стр. 516 представляет подборку возможных кандидатов для использования в малошумящих устройствах. Её предполагается использовать в паре с табл. 3.7 , где можно найти гораздо больше данных, включая результаты измерений параметров отдельных транзисторов. Кроме того, следует учитывать графики проводимости в ##§X3.10 и шумов на рис. 8.52 . Ближе к низу таблицы располагаются сдвоенные транзисторы, подходящие для дифференциальных каскадов. Но следует учитывать, что их \( V_{os}\) воображение не поражает, и в общем случае ему далеко до аналогичных цифр даже самых плохих операционных усилителей ( LS840 - лучший из виденного - со встречно-гребенчатой компоновкой, чей кристалл показан на рис. 3.18 имеет типовое значение \( V_{os}\) =2 mV , а для наихудшего случая - 5 mV ).

Авторам нравятся полевые транзисторы с высокой проводимостью и низким напряжением отсечки затвора, но, к сожалению, многие из прежних фаворитов с выдающимися характеристиками были сняты с производства. Недоступен BF862 фирмы NXP [* есть, вроде ] с его низким шумом и малой ёмкостью. 2SK170 производства Toshiba предлагается только фабрикой, купленной Mouser, аналоги LSK170 можно купить непосредственно у Linear Integrated Systems, которая также выпускает сдвоенную версию досточтимого LSK389. Великолепные IFN146 и IFN147 доступны напрямую от InterFET. Не стоит забывать о J107 - недорогом переключательном транзисторе фирмы Fairchild, который может подрабатывать в качестве малошумящего и, к счастью, по-прежнему доступен.

Table 8.2 Low-noise JFETsa

PREFIXES: IF = interFET, LS = Linear Integrated Systems, PMB = NXP. NOTES: ? = VHz. * = same as row above. (a) sorted by decreasing voltage noise, and also by part number within a family. (b) preferred part. (c) complement 2SJ74. (d) discontinued, shown for comparison. (e) mV, max. ( f) Fairchild part, others are much noisier. ( g ) LS840 has an interdigitated die. (k ) dual unmatched J310. (m) maximum, or gm®lDSS. (n ) RF JFET, high \(1/f\) noise from several manufacturers. (o) also MPF4393 from ON Semi. ( p) also PMBF- from NXP, very noisy. ( t ) typical. A selection of currently available low-noise discrete JFETs. See also Table 3.7, which includes single-sample measurements of IDSS, VGS(off), gm, and gos. The “Noise curve” column refers to corresponding measured noise spectra plotted in Figure 8.52. Some JFET types (e.g., the 2N5484-6 series ) are intended for RF applications, and may exhibit high noise voltage density at low frequencies, as seen in the measured spectra of Figure 8.51. See also §3x.2 for plots of measured transconductance versus drain current.

Прочие транзисторы с низким шумом.
Важное предупреждение: полагаться на неоговоренные шумовые параметры очень рискованно. Например, рассчитывать, что все экземпляры транзисторов одного типа, для которых производитель не указывает \(e_n\) , будут показывать в тестовой партии сходные цифры напряжения шума, самонадеянно. На практике может возникнуть ситуация, показанная на рис. 8.51 , где приведены спектры шума, измеренные для шести образцов n-канального 2N5486. Фактически, даже экземпляры одной партии могут показывать большой разброс параметров ( см. рис. 8.40 со спектрами шума транзисторов из одной партии ). На рис. 8.52 сравниваются шумовые характеристики некоторых популярных типов полевых транзисторов.

Рис.8.51   Неуказанные шумовые параметры требуют осторожности: результаты измерения спектра шумового напряжения для шести экземпляров 2N5486 пяти производителей ( победитель забега - Fairchild - выступает под буквой «A» ). Обозначив целевую область, как «высокочастотные усилители», справочные данные некоторых производителей указывают шумовые параметры только на высоких частотах ( например, больших 100 MHz ). Наклон графика вида 1/\( f \) показан пунктирной линией. Транзисторы «E» и «F» имеют уровень шума 2.5 μVrms на частоте 1 kHz

Рис.8.52   Результаты измерения напряжения шума для нескольких ПТ из табл. 8.2 . Измерения проводились при \( V_{DS}\) =5V

gm @ /D (mS ) 1 mA 5 mA F J107 8.2 30 W pmbfJ108 7.8 20 H J113 5.7 11 C IFN146 13 30* Z 2SK147V 15 38 B 2SK170BL 13 29 G J309 4.2 8.7 Y pmbfJ309 - 10.6 K J310 4.3 9.1 M LSK389 9.3 23 D IFN860 13 35* E BF862 12.1 26 A IF3601 27 86 S PN4117 0.13 @ 0.07 mA U PN4118 0.17 @ 0.2 mA V PN4119 0.18 @ 0.3 mA N PN4391 4.7 8.8 J PN4393 4.9 12 R mmbf4416 2.2 3.8 L mmbf5103 5.5 10.4 P 2N5457 2.3 3.8 Q 2N5486 ( FSC ) 2.0 3.5** T 2N5486 ( Vish) 2.3 3.9 X 2N5486 ( Cen ) 2.2 4.0 (*) estimated (**) at /D=3.5 mA (/dss ) <\p>

Недостатки полевых транзисторов, требующие внимания. При обсуждении вопросов выбора малошумящих биполярных транзисторов ( §8.5.8 ), среди прочих рассматривалось выходное сопротивление транзистора \( r_o\) ( или, иначе, выходная проводимость \( g_{oe}\) ) и степень его значимости. В БТ она описывается напряжением Эрли \( V_A\) 65 ( некоторые реальные цифры есть в табл. 8.1a на стр. 501 ). Большая часть npn БТ имеет достаточно высокие значения \( V_A\) , другими словами, они имеют высокое выходное сопротивление и обычно проблем не доставляют.

Для ПТ всё по-другому. Попытка измерить их «напряжение Эрли» может смутить низкими итоговыми цифрами. Параметром, повсеместно использующимся для описания зависимости тока стока от напряжения не стоке, является выходная проводимость \( g_{os}\) . Она зависит и от тока стока, и от напряжения на нём. Для многих ПТ выходная проводимость ( которая в идеале должна равняться нулю ) оказывается достаточно высокой, чтобы серьёзно влиять на усиление транзистора. Величина \( g_{os}\) ПТ с достаточной точностью пропорциональна прямой проводимости \( g_m\) , что позволяет ввести параметр \( G_{max}=g_m/g_{os}\) , который представляет максимальное усиление по напряжению в схеме с общим истоком для высокоомной нагрузки в цепи стока 66 . Этого параметра нет в табл. 8.2 , но его можно найти в табл. 3.7 . Данное соотношение следует принимать во внимание при разработке усилительных каскадов на ПТ, обходя, быть может, эффект снижения усиления с помощью каскода ( см. ##§X3.4 ).

Прямая проводимость некоторых ПТ сильно падает при напряжениях на стоке меньших 2V . При высоких токах стока эффект заметен сильнее, см. графики зависимости прямой проводимости от напряжения на стоке в ##§X3.2. Любые нестандартные разработки в области малошумящих схем на ПТ требуют внимательного изучения относящегося к полевым транзисторам материала из Части _3 настоящей книги.

56 Было выполнено более 100 измерений транзисторов 50 различных типов при рабочих токах от 75 μA до 50 mA . В итоге появилась масса тестовых значений \( g_m\) . С ростом частоты было обнаружено снижение \(e_n\) вплоть до уровней полки белого шума. Это дало много данных для проверки формулы. Чемпионов не нашлось, зато обнаружились отстающие, которые были на 10...30% хуже основной массы. Встречались экземпляры с более чем в два раза худшими результатами. Были и такие, у которых найти высокочастотное шумовое плато не удалось: шум продолжал падать с ростом частоты. Такие экземпляры отмечены на рисунке белыми точками. Итог: надо иметь как можно большее значение \( g_m\) , чтобы снизить \(e_n\) . Следует помнить, что запараллеливание или использование транзисторов с большими кристаллами - хороший способ увеличения \( g_m\) , но следует учитывать входную ёмкость и утечки. Кроме того, не стоит забывать о шуме вида 1/\( f \) , который может определять поведение схемы и повышать уровень низкочастотных шумов. Получить общее представление помогут данные из табл. 8.2 , а в ответственных проектах нужны самостоятельные измерения. <-

57 Правило корня четвёртой степени работает, если полевой транзистор находится в области больших токов ( можно ориентироваться на значение \(I_{DSS}\)/100 . См. «Измерение проводимости» и графики зависимости \( g_m\) и \(I_D\) в §X3.2. Но при малых плотностях тока ( где \( g_m∝ I_D\) ) снижение шума будет соответствовать правилу квадратного корня, как и у биполярных транзисторов. Например, измеренный уровень шума IF3601 увеличивается в 2.8 раза ( около \(\sqrt{10}\) ) при снижении тока стока с 1 mA до 0.1 mA . <-

58 Параллельное включение полевых транзисторов снижает плотность тока, поднимая зависимость \( g_m\) от \(I_D\) до максимальных значений, где она сравнима с проводимостью биполярных. См. рис. X3.10, который показывает потенциал возможных улучшений для конкретных типов транзисторов. Некоторые приборы, например IF3601, уже близки к верхнему пределу, и ждать от них сильных улучшений не следует. <-

59 Моценбахер и Конели ( Motchenbacher and Connelly ) зовут его «американскими горками» . Как было выяснено в начале 60-х, механизм избыточного шума 1/\( f \) является следствием процессов в толще материала, в противоположность поверхностным эффектам, вызванным случайным захватом или эмиссией электронов из обеднённой области. Тема раскрывается в работах P. O. Lauritzen, “Low-frequency generation noise in junction field effect transistors”, Solid-State Electron., 8, 1, 41-58 ( 1965 ) и C. T. Sah, “Theory of low-frequency generation noise in junction-gate field-effect transistors”, Proc. IEEE, 52,7, 795-814 ( 1994 ). Во временной области эффект может принимать форму ступенчатого перехода между двумя и более уровнями напряжения ( «попкорн» или «телеграфный» шум ) или случайных перепадов напряжения (burst-шум ). Образцы такого шума показаны на примере операционного усилителя 741, см. рис. 8.5 и 8.6 .   <-

60 Кроме того в некоторых типах транзисторов присутствует шум вида 1/\( f \) . <-

61 Лабораторные измерения подтверждают ( в пределах двукратного разброса ) величину резистивной компоненты предсказанной уравнением [8.36] . В полевых транзисторах в схеме с общим истоком без каскода данный эффект может очень сильно снизить добротность радиочастотного контура. <-

62 Это доступная замена для отличного, но уже снятого с производства 2SK389 фирмы Toshiba. <-

63 В настоящий момент транзистор IFN5564 с аналогичными параметрами предлагается компанией InterFET. <-

64 Похоже, что КОСС \(U_1\) на высоких частотах можно улучшить, заставив его выход управлять транзисторами токовой подтяжки для \(Q_{1ab}\) . <-

65 Напряжение Эрли \( V_A\) впервые упоминалось в §2.3.2.D , а подробно обсуждается в ##§X2.8.   <-

66 Авторам нравится соотношение \( G_{max}\) , потому что оно почти не зависит от тока стока и меняется линейно с напряжением на стоке. <-

Previous part:

Next part: