Шапка

3.2 Линейные схемы на полевых транзисторах (II)

3.2.3 Усилители на ПТ

Истоковые повторители и усилители с общим истоком являются прямой аналогией эмиттерных повторителей и усилителей с общим эмиттером, о которых говорилось в Части _2 . Но отсутствие тока затвора позволяет достичь очень высоких входных импедансов. Подобные усилители совершенно необходимы при построении измерительных схем для высокоомных источников сигналов. В некоторых случаях может понадобиться повторитель на дискретных полевых транзисторах, но, скорее всего, будет удобнее задействовать возможности операционных усилителей на ПТ. Так или иначе, но будет полезно знать, как они работают.

С ПТ с p-n переходом удобно использовать схему с автоматическим смещением ( с резистором между затвором и истоком ), по которой был собран источник тока из §3.2.2 ( рис. 3.28 ). МОП транзисторы требуют делителя с источника напряжения в стоке или разделённого источника питания, как в схемах на биполярных приборах. Резистор смещения в затворе может быть достаточно большим ( в мегомном диапазоне ), т.к. токи утечки лежат в пико- и наноамперном диапазоне.

Рис. 3.28   Усилитель с общим истоком и истоковый повторитель. В обеих конфигурациях потенциал истока выше земли, потому что ток истока проходит через резистор \(R_S\) . Точка покоя \(V_S=\)[\(V_{out}=\)]\(V_{GS}=R_SI_D\), где \(I_D\) - ток стока при заданном \(V_{GS}\)

3.2.3.A Крутизна

Отсутствие тока затвора превращает крутизну ( отношение выходного тока ко входному напряжению \(g_m=i_{out}/v_{in}\) ) в естественную меру усиления полевых транзисторов. В этом они отличаются от биполярных ( Часть _2 ), где поначалу делались попытки использовать усиление по току или бету ( \(i_{out}/i_{in}\) ), и только потом была задействована модель Эберса-Молла. В итоге биполярные транзисторы можно рассматривать с обеих точек зрения в зависимости от стоящей задачи.

Крутизну полевых транзисторов можно определить по семейству кривых на графике передаточной функции ( зависимость \(I_D\) от \(V_{GS}\) ). Её можно найти либо оценивая характер изменения тока стока при переходе от одной кривой семейства к другой ( рис. 3.2 и 3.21 ), либо по наклону графика ( рис. 3.15 и 3.51 ), что проще. Крутизна зависит от тока стока ( скоро будет показано, как именно ) и для конкретного тока \(I_D\) равняется \(g_m=i_D/v_{GS}\) ( напомним, что строчные буквы обозначают малые изменения величин ). Отсюда можно вывести усиление по напряжению

\[ G_V=v_D/v_{GS}=-R_D·i_D/v_{GS} \] или \[ G=-g_mR_D \qquad \qquad \qquad [3.3] \]

т.е. в точности так же, как в биполярных транзисторах ( §2.2.9 ), только \(R_C\) заменили на \(R_D\) . Крутизна типичного малосигнального полевого транзистора при токе несколько миллиампер 27 лежит в районе 10 миллисименс ( mS ) 26 . Зависимость крутизны от тока стока ведёт к изменению её самой вместе с изменением уровня сигнала ( нелинейности ) так же, как это происходит в усилителе с заземлённым эмиттером, в котором \(g_m\)=1/\(r_e\) , а \(r_e\) пропорционально \(I_C\) .

В последующем разборе используется понятие «воздействие на затвор» \((V_{GS}-V_{th})\). Напомним, что \(V_{th}\) экстраполируется из порогового напряжения затвора ( §3.1.3 и §3.1.4 ). [* См. самый нижний график на рис. 3.51 ]

Изменение \(g_m\) с изменением тока стока легко подсчитать, что очень полезно при разработке повторителей и усилителей на ПТ. При работе выше подпороговой области ( скажем, когда \(I_D > I_{DSS}\)/25 ) можно обнаружить, что ток стока имеет квадратичную зависимость от «воздействия на затвор»:

\[ I_D=Κ(V_{GS}-V_{th})^2 \qquad \qquad \qquad \quad [3.4] \]

из которого крутизна ( \(g_m=i_D/v_{GS}=δI_D/δV_{GS}\) ):

\[ g_m = 2Κ(V_{GS} - V_{th}) = 2\sqrt{ΚI_D} \qquad [3.5] \]

Другими словами, в квадратичной области токов стока \(g_m\) пропорциональна воздействию на затвор и примерно линейно увеличивается от напряжения отсечки до табличного значения при \(I_{DSS}\) . Можно выразить мысль иначе: крутизна пропорциональна квадратному корню из тока стока 28 . Это очень удобное правило, в особенности из-за того, что в справочных данных указывается только максимальное значение \(g_m\) при \(I_{DSS}\) . Понадобится оно очень скоро 29 .

Вот пример. Чаще всего требуется работать в квадратичной области. Пусть, нужно определить крутизну при некотором токе \(I_D\) , если \(g_m\) при каком-то ином токе \(I_{D0}\) ( например, \(I_{DSS}\) ) известна. Здесь можно использовать квадратичную зависимость из [3.5] для вычислений:

\[ g_m/g_{m0} = \sqrt{I_D/I_{D0}} \quad \qquad \qquad \qquad [3.6] \]

Полевые транзисторы имеют существенно меньшую крутизну, нежели биполярные 30 , что делает их менее привлекательными в качестве усилителей и повторителей. Этот вопрос разбирается в ##§X3.2. Тем не менее, выдающийся параметр - экстремально низкий входной ток затвора, часто лежащий в области пикоампер, оправдывает создание схем, обходящих проблему низкого усиления (например, использующие источник тока в качестве стоковой нагрузки) или улучшающие действующее значение крутизны.

Пришло время разобрать несколько примеров усилителей на ПТ.

3.2.3.B Конфигурации усилителей на полевых транзисторах

Рис. 3.29 показывает базовые варианты усилителей с общим истоком. В схеме 3.29A рабочий ток равен \(I_{DSS}\) , а \(R_D\) должен быть не слишком велик, чтобы потенциал стока был минимум на пару вольт выше уровня земли при максимальном специфицированном значении \(I_{DSS}\) . Выяснение конкретных цифр затруднено широким разбросом величины ( \(I_{DSS}\)(max) : \(I_{DSS}\)(min) ), которая для типичного транзистора составляет 5:1 , см. табл. 3.1 ( стр. 141 ), 8.2 ( стр. 516 ) и 3.7 ( стр. 217 ). Ниже рассказывается о методах борьбы с этой неопределённостью. С номиналом резистора на входе можно не стесняться: подойдёт и 100 MΩ , и больше. Он может сочетаться с блокировочным конденсатором ( в каскаде со связью по переменному току ), а в усилителе для малого сигнала вблизи земли может отсутствовать вовсе. Идеальным коэффициентом передачи для этой схемы будет \(G_V=g_mR_D\) , где \(g_m\) - крутизна на рабочем токе стока. Всё аналогично усилителю с заземлённым эмиттером с рис. 2.44   31 .

Рис. 3.29   Простые усилители с общим истоком на ПТ

Чтобы познакомить читателя с реальными компонентами и номиналами, был выбран образцово-показательный BF862. Это ПТ с высокой крутизной ( 45 mS тип. при \(I_{DSS}\) ) и узким диапазоном \(I_{DSS}\) ( 10...25 mA ). Кроме того, как станет ясно из Части _8 , это ещё и малошумящий прибор. \(R_D\) подбирается так, чтобы при \(I_{DSS}\)(max) на \(Q_1\) приходилось не менее 2.5 V . Типичное усиление составит G=–\(g_m/R_D\)≈–13 ( инвертирующий каскад ).

Если добавить в исток резистор \(R_S\) , как в схеме 3.29B , станет возможной работа с токами, меньшими \(I_{DSS}\) ( см. примеры на рис. 3.23 и 3.25 ). Но истоковая дегенерация снижает усиление до G=–\(R_D/(R_S+1/g_m)\). И вновь видна аналогия с эмиттерной дегенерацией в усилителе с общим эмиттером ( рис. 2.49 ), но теперь схема чуть проще, потому что здесь работает автоматическое смещение для отрицательного потенциала затвор-исток. 1/\(g_m\) замещает \(r_e\) и может рассматриваться в качестве «внутреннего импеданса истока» по аналогии с «внутренним сопротивлением эмиттера» \(r_e\) в биполярных приборах 32 . Здесь вновь используется BF862. Резистор \(R_S\)=200 Ω задаёт ему ток стока 2 mA ( предполагается, что обратного смещения затвора на уровне 0.4 V будет достаточно 33 ). Ожидаемая крутизна при таком токе \(g_m\)≈20 mS 34 , а общее усиление согласно формуле G ≈ –8 .

В схеме 3.29C резистор в истоке шунтируется на частоте сигнала. Поэтому на постоянном сигнале можно задать \(I_D\) как в схеме 3.29B , а усиление - почти как в схеме 3.29A , где \(g_m\) - крутизна при рабочем токе стока ( а он снижен относительно \(I_{DSS}\) ). Биполярный аналог - схема 2.48 . Можно пригасить усиление, добавив \(R_S'\) последовательно с конденсатором ( схема 3.29D ). На частоте сигнала G=–\(R_D/(R_S||R_S'+1/g_m)\) . Биполярный аналог - схема 2.50 . Можно наоборот поднять усиление, добавив второй каскад - схема 3.29E . Усилитель с общим эмиттером поднимет общий коэффициент передачи схемы в \(R_CI_C/V_T=R_C/r_e\) раз, где \(V_T\) , как обычно, равно \(kT/q\)≈25 mV . Уравнение предполагает, что сигнал на \(Q_2\) приходит с источника напряжения, т.е. \(R_D≪βr_e\). Большую часть усиления схемы обеспечивает высокая крутизна биполярного транзистора. 3-выводная смешанная структура 3.29F сходной конфигурации позволяет достичь высокой общей действующей крутизны за счёт \(g_m\) биполярного транзистора. В этой схеме биполярная составляющая служит «улучшителем крутизны». Биполярный аналог - схема Дарлингтона ( Шиклай ) на рис. 2.77 , её подробный разбор в ##X3.2.

3.2.3.C Добавим каскод

Последние четыре варианта показывают, как добавить в схему с общим истоком каскод, фиксирующий потенциал на стоке. Этот приём обычно используется для обхода эффекта Миллера ( увеличение действующей ёмкости сток-затвор с коэффициентом усиления каскада ). Именно с такой целью он используется в схеме 2.84 . Та же задача решается и здесь - надо «убить Миллера» , чтобы удержать высокий входной импеданс. Но, помимо того, каскод позволяет ещё кое-что.

  1. Каскод удерживает низкое напряжение сток-исток, что препятствует резкому росту тока затвора, вызванного «ударной ионизацией затвора» ( §3.2.8 ).
  2. Удерживая напряжение сток-исток на постоянном уровне, каскод предотвращает «эффект \(g_{os}\)» ( конечный выходной импеданс \(r_o\) , вызванный зависимостью \(I_D\) от \(V_{DS}\) ), сохраняя усиление по напряжению G=\(g_mR_D\) .

Последнее свойство напоминает функцию каскодного транзистора в токовом зеркале Уилсона ( рис. 2.61 ) - подавителе эффека Эрли. Подробности можно найти в Части X3 ( ##§X3.4 ). Там же есть экспериментальные данные по \(g_m\) и \(g_{os}\) реальных транзисторов, а также оценка усиления, которая сравнивается с коэффициентом передачи реального усилительного каскада с каскодным транзистором и без оного.

Рис. 3.29   Простые усилители с общим истоком на ПТ

В варианте 3.29G потенциал базы биполярного каскодного транзистора задаёт рабочее напряжение сток-исток. Схема упрощается, если для каскода использовать второй ПТ с p-n переходом ( \(Q_2\) , вариант 3.29H ). Его напряжение \(V_{GS}\) должно быть больше, чем \(V_{GS}\) транзистора \(Q_1\) при том же токе. К сожалению, широкие границы параметров затрудняют подбор. Схема 3.29J использует «инвертированный каскод» [*] , в котором изменяющийся ток стока \(Q_1\) оттягивает часть тока эмиттера \(Q_2\) . Это удобная конфигурация, которую можно использовать, когда остающегося до шины питания запаса не хватает для обычного каскода. Наконец, в схеме 3.29K трансимпедансный каскад на ОУ ( ток-в-напряжение, см. §4.3.1   [* и §X4.3 ] ), фиксирует потенциал стока, замещая транзистор \(Q_2\) . С помощью обратной связи через \(R_f\) выходное напряжение ( \(V_o=-I_DR_f+V_{BIAS}\) ) удерживает потенциал инвертирующего входа ( помечен знаком «–» ) на постоянном уровне [* см. §4.1.3 ] . Опциональный резистор \(R_2\) позволяет задать смещение, чтобы передвинуть потенциал точки покоя в нужное положение.

[*]
[* Это не «инвертированный каскод», не «обратный каскод», не «шунтирующий каскод» и вообще не каскод. Это усилитель с общим эмиттером и дегенерацией, управляемый напряжением через эмиттерный резистор. Такая конфигурация (+) снижает минимальное рабочее напряжение ( «прячет» за счёт «шунтирования» одного транзистора другим рабочий диапазон входного транзистора в рабочем диапазоне выходного - спасибо необычной схеме подачи сигнала ), но (-) ухудшает линейность схемы ( потому что «не каскод», а схема с ОЭ ). См пояснения в §X2.4.11 ].

Схемы на рис. 3.29 работают от одного положительного источника питания. Они просты, но из-за слишком расплывчатых паспортных параметров \(I_{DSS}\) и \(V_{GS}\) задание рабочего тока в них затруднено. С дополнительным отрицательным источником появляется несколько способов задания точного рабочего тока. На схеме 3.30A такой ток задаётся резистором \(R_S\) , подтягивающим исток к отрицательной шине. \(I_D=-(V_- +V_{GS})/R_S\) или примерно \(V_-/R_S\) для больших по сравнению с \(V_{GS}\) отрицательных потенциалов. Шунтирующий конденсатор ( как на рис. 3.29C ) позволяет получить с ПТ всё возможное усиление на частотах сигнала, т.е. \(G_V=-g_mR_D\) , где \(g_m\) - крутизна при рабочем токе. Более сложная схема 3.30B использует подтяжку на управляемом источнике тока. LM334 - недорогой ( $0.50 ) подстраиваемый единственным резистором источник тока ( см. §9.3.14.B ). Здесь он выставлен на 1 mA ( \(I\)≈67.7 mV/\(R_{SET}\) ). Указанные методы нивелируют неопределённость цифр рабочего тока, т.к. не зависят от величины \(V_{GS}\) . Кроме того, LM334 работает при полном падении вплоть до 1V , что позволяет работать от единственного источника, если минимальное паспортное напряжение затвор-исток при требуемом токе превышает эту величину 35 .

Рис. 3.30   Отрицательный источник позволяет задать точную величину рабочего тока в усилителе с общим истоком

3.2.3.D Пара с последовательной (токовой) обратной связью

ПТ имеют замечательно высокий выходной импеданс, но низкое и слабо предсказуемое усиление. Биполярные транзисторы имеют предсказуемое усиление, и много, но требуют большого входного тока. Можно получить от двух миров лучшее, если совместить вход на ПТ с низким и плохо предсказуемым усилением и выход, имеющий высокий коэффициент передачи. В такой схеме можно получить очень низкий входной ток ( высокий входной импеданс ) полевого транзистора и большое исходное усиление всей схемы, чтобы при замыкании петли обратной связи получить требуемое значение коэффициента передачи.

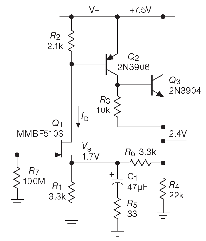
Следующая схема - малопотребляющий ( 660 μA ) усилитель с батарейным питанием. Рассмотрим его подробнее, чем обычно, разобрав заодно несколько новых идей. На рис. 3.31 показан первый усилитель из числа смешанных схем, использующих сверхнизкий входной ток ПТ в сочетании с дополнительным усилительным каскадом и общей петлёй обратной связи, задающей усиление всей схемы. Конструкция аналогична паре на биполярных транзисторах с последовательной обратной связью с рис. 2.92 . \(Q_1\) - усилитель с общим истоком. На \(Q_2\) выполнен каскад усиления по напряжению. Ток коллектора \(Q_2\) задаётся опорным потенциалом база-эмиттер выходного повторителя \(Q_3\) и \(R_3\) . Такая схема даёт достаточное усиление, какого нельзя было бы достичь с низкой крутизной \(g_m\) полевого транзистора. Отрицательная обратная связь [* т.е. коэффициент усиления ]   замыкается на частоте сигнала через делитель \(R_6\) и \((R_5||R_1)\) , а рабочая точка на постоянном токе задаётся через \(R_6\) и \(R_1\) . Такая конфигурация носит название «последовательная» или «токовая» обратная связь.

Рис. 3.31   Составная ПТ-БТ схема с последовательной обратной связью

Разброс возможных значений \(I_{DSS}\) ( или, что то же самое, разброс \(V_{GS(OFF)}\) ) создаёт проблемы при разработке любых схем на ПТ. Чтобы учесть данный фактор, взята модель с зауженным диапазоном \(V_{GS(OFF)}\) ( от –1.2 до –2.7 V ), а рабочий ток выставлен на сильно меньшее, чем \(I_{DSS}\) значение ( 10 mA min ), чтобы напряжение затвор-исток было близко к \(V_{GS(OFF)}\) . Усилением схемы заведует обратная связь. Она же отвечает за рабочую точку на постоянном токе. Чтобы добиться этого требуется некоторая сноровка и, возможно, несколько итераций.

Вот как она работает. Затвор находится на уровне земли. Предположим, что напряжение на истоке при этом равно 1.7 V , выберем \(R_1\) под ток 500 μA . Из них 300 μA поступает через канал \(Q_1\) ( \(V_{BE}\) транзистора \(Q_2\) , приложенное к резистору \(R_2\) ), значит, ∼200 μA идёт через \(R_6\) . Следовательно, на выходе +2.4 V , а ток эмиттера \(Q_3\) составляет около 250 μA ( 110 μA через \(R_4\) и 200 μA через \(R_6\) минус 60 μA через \(R_3\) ).

[* Данные расчёты очевидным образом выявляют назначение схемы: усилитель по напряжению. Чтобы не портить его параметры и не мешать работе, следующий каскад должен иметь большой входной импеданс. ]

Получили самоподдерживающееся состояние для указанного напряжения \(V_{GS}\)=–1.7 V . Если данный потенциал имеет иное значение, напряжение на выходе изменится соответственно. Возможные значения располагаются в промежутке от +1.3 до +4V , если считать по границам паспортного диапазона порогового напряжения. Потенциал покоя на выходе может сократить максимально возможный размах выходного сигнала, но в случае усилителя для малых сигналов это обычно не важно. Если размаха всё же не хватает, \(R_1\) [* и \(Q_1\) ]   можно подобрать под другой уровень \(V_{GS}\) в специфицированном диапазоне 36 .

Номинальное усиление на частоте сигнала равно примерно 100 . Оно устанавливается величиной \(R_5\): G=1+\(R_6/(R_5||R_1)\) . Низкочастотная точка «-3dB» составляет 100 Hz ( в ней реактивное сопротивление \(C_1\) равно \(R_5\) ). Так же просто подсчитать высокочастотную границу «-3dB» нельзя, но моделирование в SPICE даёт 800 kHz ( измерения на макетной плате с дополнительными паразитными емкостями дали 720 kHz ). Верхняя граница определяется в первую очередь спадом на выходе \(Q_1\): выходной импеданс \(Q_1\) составляет 2.1 kΩ ( т.е. \(R_2\) ) и образует RC цепь со входной ёмкостью \(Q_2\) ( ∼4 pF ), которая сильно увеличена эффектом Миллера.

С увеличением импеданса источника полоса сокращается 37 , за что ответственна входная ёмкость ∼5 pF , см. рис. 3.32 . С учётом вольтодобавки от обратной связи на истоке входные параметры определяются в первую очередь ёмкостью сток-затвор и ёмкостью монтажа. Есть специальные приёмы, снижающие данный эффект ( расширяющие полосу ). В их число входят каскод на стоке \(Q_1\) ( сток, кстати, тоже можно снабдить вольтодобавкой ) и каскод на выходе \(Q_2\) . Некоторые из этих приёмов разбираются в Части X3 .

Рис. 3.32   Результаты измерения АЧХ усилителя по схеме 3.31 . \(f_{3dB}\) с \(R_{SIG}\)=1 MΩ показывает, что \(C_{IN}\)=7 pF

Расчётные соотношения и советы

Усиление по переменному сигналу ( ac gain ): \[ G=1+\frac{R_6}{R_5||R_1} ≈ 1+\frac{R_6}{R_5} \quad \qquad \qquad \qquad \qquad   \] Усиление без обратной связи ( open-loop gain ) 38 : \[ G_{OL}=g_{m1}R_2·g_{m2}R_3·g_{m3}(R_4||R_6) \quad \qquad   \qquad \] [* На частоте сигнала \(C_1\) выглядит как короткое замыкание, поэтому последний сомножитель выглядит как параллельное соединение \(R_4\) и \(R_6\), точнее, \(R_4||(R_5+R_6)\) ] .

Ток покоя полевого транзистора ( JFET bias ): \[ I_D=\frac{V_{BE2}}{R_2} ≈ \frac{0.7}{R_2} \quad \qquad \qquad \qquad \qquad \qquad \qquad   \] Ток покоя транзистора \(Q_2\) ( \(Q_2\) bias ): \[ I_{C2}=\frac{V_{BE3}}{R_3} ≈ \frac{0.65}{R_3} \quad \qquad   \qquad \quad \qquad \qquad \qquad   \] Выходной уровень покоя ( output bias ): \[ V_{out}=\Big(1-\frac{R_6}{R_1}\Big)V_S+\frac{R_6}{R_2}V_{BE2}+\frac{R_6}{R_1}|V_{EE}| \quad \]

Для однополярного питания последнее слагаемое равно нулю. Исходно \(R_2\) устанавливает \(I_D\) , а отношение \(R_6/R_1\) определяет \(V_{out}\) . Для однополярного питания ( \(V_{EE}\)=0 ) следует брать небольшой номинал \(R_6\) , если \(V_{GS}\) при выбранном токе велико, и увеличивать его для малых \(V_{GS}\) . Это достаточно сложно, потому что увеличение \(R_6/R_1\) может изменить уровень \(V_{out}\) как угодно. Выбором \(R_4\) можно подправить \(I_{C3}\) после того, как вопрос с \(V_{out}\) решён. \(R_1\) подбирается под конкретный транзистор в партии со сходными напряжениями \(V_{GS}\) . Отрицательный источник \(V_{EE}\) поможет с установкой рабочей точки \(Q_1\) и с получением биполярного выходного сигнала.

Ещё один метод борьбы с неопределённостью \(V_{out}\) - подача положительного смещения на затвор ( рис. 3.33A ). Такая схема добавляет положительное смещение \(V_B\) в исток, увеличивая потенциал на нём до \(V_S=V_B-V_{GS}\) , причём для n-канальных ПТ \(V_{GS}\) - величина отрицательная. Такой приём уменьшает долю [* неопределённого ] \(V_{GS}\) в уровне \(V_S\) и вместе с ней увеличивает точность определения \(V_S\) . Наконец, коли делитель, устанавливающий рабочую точку, уже появился в схеме, нечего не мешает присовокупить и вольтодобавку ( рис. 3.33B ), чтобы поднять входной импеданс 39 .

Рис. 3.33    (A) Положительное смещение затвора \(Q_1\) в схеме 3.31 увеличивает предсказуемость \(V_{out}\) .  (B) Вольтодобавка поднимает \(R_{in}\)

3.2.3.E Простой гибридный усилитель

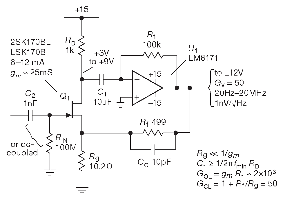
С помощью операционного усилителя ( Часть _4 ) можно творить чудеса. Если просто, то операционный усилитель - законченный элемент с очень высоким усилением для дифференциального сигнала, рассчитанный на работу с обратной связью и использование в качестве основы подавляющего большинства аналоговых схем. Это голый двигатель от турбированного Харлея в комплекте с одним колесом. Этот и следующий пример показывают, что можно делать, если возможности ОУ скрестить с усилителем на ПТ. Взгляните на рис. 3.34 . Во входном каскаде используется 2SK170B ( в виде LSK170B из вторичного источника ). У этого транзистора высокая крутизна ( около 25 mS при \(I_{DSS}\)=6...12 mA ) и очень низкое напряжение шума ( ∼1nV/\(\sqrt{Hz}\) ). Рабочий потенциал затвора - 0V , и требуется укротить имеющийся разброс \(I_{DSS}\) ( 2:1 ), который, кстати, меньше, чем у большинства ПТ, выбрав нагрузочный резистор в стоке \(R_D\) достаточно малым, чтобы не допустить насыщения на постоянном токе даже при \(I_{DSS}\)(max). Конкретное напряжение на стоке не имеет значения, потому что используется связь по переменному току через \(C_1\) . Не будем пока учитывать второй каскад и цепь установки усиления ( т.е. положим \(R_g\)=0 ). Усиление по напряжению G=\(g_mR_D\) или примерно 25× с допуском ±25% за счёт производственного разброса.

Рис 3.34   Гибридный усилитель с ПТ: высокий входной импеданс, низкий шум, широкая рабочая полоса. Выброс на АЧХ ( для \(R_{SIG}\)≈1 kΩ ) можно приглушить, добавив конденсатор 10...20 pF на вход, см. рис. 3.35

Но в качестве нагрузки, которую видит сток на частотах сигнала, выступает низкоимпедансный вход следующего каскада - операционного усилителя в трансимпедансном включении ( ток-в-напряжение ), см. §4.3.1.C . Его «усиление» ( отношение выходного напряжения ко входному току, т.е. с размерностью «Омы» ) - это просто номинал \(R_1\) . В результате общее усиление схемы без обратной связи G=\(g_mR_1\) ( предполагается отсутствие обратной связи и \(R_g\)=0 ). Для указанных номиналов оно равно \(G_{OL}\)≈2500 .

Теперь замыкаем обратную связь через \(R_f\) , уменьшая входной сигнал в \(R_g/(R_g+R_f)\) раз. Для идеального усиления с замкнутой обратной связью \(G_{CL}=1+R_f/R_g\)=50 . Петлевое усиление ( отношение усиления без обратной связи к усилению с обратной связью ) равно примерно 50 , что достаточно для хорошей линейности и предсказуемости общего коэффициента передачи схемы ( см. §2.5.3 ).Отметим низкий номинал \(R_g\) . Он должен быть достаточно мал, чтобы не слишком уменьшать усиление без обратной связи ( т.е. \(R_g\) < 1/\(g_m\) ) и чтобы не слишком увеличивать долю теплового шума ( §8.1.1 ). Для крутизны 25 mS первое условие ограничивает номинал на уровне 40Ω , а с учётом шума ПТ ∼1 nV/\(\sqrt{Hz}\) второе условие выполняется при \(R_g\) < 25Ω . Для схемы выбрано \(R_g\)=10 Ω . В результате усиление без обратной связи уменьшается примерно на 20% , а входное напряжение шума увеличивается на ∼8% . Цепь обратной связи нагружает ОУ на ±20 mA при полном размахе сигнала 40 .

Операционный усилитель выбирался, исходя из ширины рабочей полосы ( 100 MHz при единичном усилении ), поэтому при замкнутой обратной связи спад начинается на 20 MHz 41 , что можно видеть на данных измерений ( рис. 3.35 ). Бонусом идёт внушительная нагрузочная способность: 100mA при размахе ±10 V на частоте 10 MHz . Небольшой корректирующий конденсатор \(C_C\) улучшает устойчивость. Без него на частоте 16 MHz на АЧХ наблюдается выброс величиной 5 dB . С конденсатором неравномерность сокращается до 0.1 dB на 10 MHz , а верхняя граница «-3dB» составляет 22 MHz 42 .

Рис. 3.35   Экспериментальные данные по АЧХ усилителя 3.34 . Сплошные линии относятся к варианту с шунтирующим конденсатором 10 pF на входе. Номинал - компромисс между хорошими параметрами для широкого диапазона сопротивлений источника. Для очень больших импедансов сигнала конденсатор можно убрать, а для очень низких ( \(R_{SIG}\) ≈ 1 kΩ ) его номинал надо увеличить.

Ещё одной схемой, использующей высокий входной импеданс ПТ, является истоковый повторитель ( §3.2.6 ), нагруженный на каскад усиления по напряжению. Такой вариант очень хорош, особенно если в качестве подтяжки на истоке стоит источник тока. С другой стороны, у схемы 3.34 одновременно и шум ниже, и линейность лучше.

3.2.4 Дифференциальные усилители

До настоящего момента неопределённость зависимости \(I_D\) от \(V_{GS}\) обходилась за счёт связи по переменному току. Но есть и другой путь. Согласованные пары полевых транзисторов позволяют строить усилители со связью по постоянному току с приличными параметрами, а очень низкий входной ток превращает такие пары в высокоомный входной каскад для биполярных дифференциальных усилителей, ОУ и компараторов, о которых повествует Часть _4 . Ранее уже говорилось, что существенный разброс напряжения \(V_{GS}\) в ПТ вызывает большее смещение на входе и его дрейф, чем у сравнимых чисто биполярных конструкций. А у биполярных схем, в свою очередь, гораздо ниже входной импеданс.

На рис. 3.36 показаны простые конструкции, аналогичные дифференциальным усилителям на биполярных транзисторах ( рис. 2.63 и 2.67 ). Коэффициент передачи по дифференциальному сигналу для варианта 3.36A ( \(ΔV_{out}/ΔV_{in}\) для \(R_1=R_2\) и дифференциального выхода ) равен G=\(g_mR_1\) . Подавление синфазной составляющей сильно увеличивается, если \(R_3\) заменить источником тока. Недостатком схемы является неопределённость усиления ( следствие разброса крутизны ) и его общая скромная величина ( у ПТ вообще с крутизной проблемы ). Ограничения по усилению можно обойти токовым зеркалом в качестве стоковой нагрузки ( рис. 3.36B ), но рабочая точка такой схемы нестабильна и требует второго каскада, обеспечивающего обратную связь по постоянному току.

Рис. 3.36   Упрощённые схемы дифференциальных усилителей на ПТ

Обе схемы подвержены действию эффекта Миллера ( §2.4.5 ), чьё умножающее воздействие на ёмкость обратной связи \(C_{RSS}\) увеличивает действующую входную ёмкость, т.е. в паре с сопротивлением источника сигнала уменьшает рабочую полосу. Токовое зеркало в схеме 3.36B ограничивает ток стока \(Q_1\) , но на входе \(Q_2\) эффект Миллера ничем не сдерживается 43 . Как и в биполярных усилителях, эффект Миллера подавляется использованием каскода на биполярном или полевом транзисторе в стоке. Наиболее интересные конфигурации рассматриваются в Части X3   в главе «Рабочая полоса каскода». Кроме фиксации потенциала на стоке, каскод предотвращает снижение усиления, проявляющееся в простой схеме 3.36A . Это явление возникает из-за некоторой зависимости тока стока от напряжения на нём ( небольшой наклон вверх на графике тока стока от напряжения сток-исток, который можно рассматривать в качестве конечного выходного импеданса ). В результате снижение усиления относительно идеальной величины G=\(g_mR_1\) может достигать 25% .

Из изложенного ясно, что каскод крайне полезная и рекомендуемая конфигурация, даже если рабочая полоса не является проблемой. Есть ещё кое-что. Ток затвора, измеряемый обычно пикоамперами, резко растёт вместе с напряжением сток-исток, см. рис. 3.49 ( стр. 164 ), где пикоамперы превращаются в микроамперы ! Каскод позволяет держать низкое напряжение на стоке, подавляя указанный эффект. Данная мысль поясняется иллюстрациями в конце ##§X3.4 в Части X3 .

3.2.4.A Пример: гибридный усилитель с ПТ и связью по постоянному току

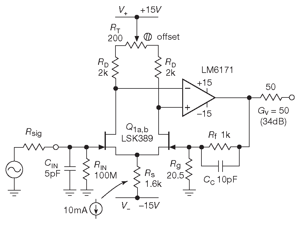
В предыдущем примере гибридной схемы ( рис. 3.34 ) проблема неопределённости тока ПТ решалась межкаскадной связью по переменному току. Где-то такой приём вполне уместен, например, в звуковых и радиочастотных схемах, но есть задачи, требующие нижней границы сигнала на постоянном токе.

Проблема решается согласованной парой полевых транзисторов в дифференциальном включении со связью по постоянному току ( рис. 3.37 ). В этом дифференциальном усилителе с общим истоком входной сигнал приходит только на одну сторону. Выходное дифференциальное напряжение подаётся на широкополосный ОУ, выход которого приходит на другой вход дифференциальной пары, замыкая обратную связь. Как и в предыдущей схеме, общее усиление \(G_{CL}=1+R_f/R_g\)=50 , а небольшой \(C_C\) выравнивает АЧХ на верхней границе.

Рис. 3.37   ОУ замыкает обратную связь вокруг согласованной пары ПТ, чтобы получить широкополосную малошумящую схему с высоким входным импедансом и связью по постоянному току. Для увеличения коэффициента подавления источника питания ( КОИП ) резистор \(R_S\) можно заменить источником тока ( см. рис. 3.26 )

Дьявол кроется в деталях, каковые, если повезёт, могут сложиться в гармоничную симфонию. Данная схема работает отлично, вдохновляя на развёрнутое рассмотрение. Вот оно, извольте.

LSK389 - монолитные согласованные пары полевых транзисторов с очень низким шумом ( ∼1 nV/\(\sqrt{Hz}\) ) 44 , разбитые на три параметрические группы по \(I_{DSS}\) . Здесь выбрана средняя ( суффикс «-B» \(I_{DSS}\)=6...12 mA ). Каждому транзистору задаётся по 5 mA ( из объединённых истоков забирается 10 mA ). На стоках устанавливаются потенциалы +5V ( за их равенство отвечает ОУ ). Усиление без обратной связи от входа до дифференциального выхода пары составляет G=\(g_m(R_D+0.5R_T)\)≈40 . Цифра увеличивается на 90 dB ( 30'000× ) операционным усилителем. Выглядит эта часть очень подозрительно и порождает серьёзные сомнения в итоговой стабильности. Но причин для беспокойства нет: делитель 50:1 в обратной связи ограничивает общее усиление схемы 45 , а некоторая склонность к самовозбуждению лечится подбором номинала \(C_C\) .

Справочные данные сообщают, что дифференциальная пара \(Q_{1ab}\) является «точно согласованной» . Но по шкале полевых транзисторов «точно» означает ±20mV max или 100× больше, чем у биполярных приборов. В схеме с G=50 цифра 20 mV превратятся в 1V ! Именно для выравнивания дисбаланса добавлен триммер \(R_T\) .

Ранняя альфа схемы включала шунтирующий конденсатор со стока входного транзистора на землю, призванный бороться с эффектом Миллера. Мысль была правильная, но оказалось, что эффект Миллера практически полностью подавляется активностью операционного усилителя ( эффект фиксации потенциалов стоков ), а шунтирующий конденсатора создавал две проблемы. Он вносил асимметрию в пару, делая схему чувствительной к шуму в положительной шине питания. Плюс он вызывал сдвиг фаз в цепи обратной связи, вызывающий неравномерность АЧХ на верхней границе , которая требовала увеличения номинала \(C_C\) и приводила к сокращению рабочей полосы.

Теперь частотная «коррекция» обратной связи. В однополярной схеме 3.34 можно повесить небольшой конденсатора параллельно \(R_1\) или \(R_f\) [* это обозначения для рис. 3.34 ] , но здесь хочется сохранить симметрию входного каскада [* а он дифференциальный с двумя стоковыми резисторами \(R_D\) ] , поэтому \(C_C\) ставится параллельно \(R_f\) . Макетирование показало, что для борьбы с неравномерностью АЧХ нужна ёмкость 10 pF . Результаты измерений для малого синусоидального сигнала показаны на рис. 3.38 .

Рис. 3.38   Выбор корректирующей ёмкости \(C_C\) для усилителя 3.37 . Хорошо работают 8 и 10 pF

Последний штрих частотной коррекции. Шунтирующий конденсатор \(C_{in}\) на входе подавляет некоторую неравномерность, появляющуюся на источниках сигналов \(R_{SIG}\)≈1 kΩ . Указанные на схеме 5 pF работают хорошо, но увеличивают входную ёмкость до ∼20 pF . На рис. 3.39 приводится АЧХ окончательного варианта ( с номиналами как на рис. 3.37 ) для 9 значений \(R_{SIG}\) , закрывающих 4 порядка сопротивления.

Рис. 3.39   АЧХ схемы 3.37 , измеренная для широкого диапазона сопротивлений источника сигнала \(R_{SIG}\)

Как и в предыдущей схеме, LM6171 даёт полный размах ±10 V на полосе 10 MHz . 50 Ω последовательно с выходом обеспечивает устойчивость при емкостной нагрузке и обеспечивает «обратное» согласование для 50-омного коаксиального кабеля ( см. Приложение _H   [* и §12.10.2 ] ). ОУ не особо тихий ( \(e_n\)≈12 nV/\(\sqrt{Hz}\) ), но здесь это допустимо: усиление входного каскада G ≈ 40 снижает вклад от шума ОУ, приведённого ко входу, до ∼0.3 nV/\(\sqrt{Hz}\) . Общий шум схемы ∼2 nV/\(\sqrt{Hz}\) 46 .

Итак, результат очень неплох. После некоторого улучшения ( главным образом замены \(R_S\) на малошумящий источник тока ) две таких схемы, собранные в «инструментальный усилитель» ( INA ) превзойдут любой доступный интегральный вариант по сумме скорости и шума, см. рис. 8.49 и §8.6.3 .

3.2.4.B Сравнение с ОУ на ПТ

Авторам постоянно приходится выслушивать мнение о неактуальности построения схем на дискретных компонентах в современных условиях, когда кругом полно интегральных решений и в том числе операционных усилителей. Можно получить нужные параметры на них.

Но можно ли ? Табл. 3.2 перечисляет доступные ОУ со входным каскадом на ПТ, имеющие шанс посоревноваться. И как же соотносятся их характеристики с гибридной схемой 3.37 ?

Выходной размах
Только три первые модели могут выдать полный диапазон ±15 V , но...
Полоса
Самый быстрый из этих «высоковольтовых» моделей имеет GBW = 80 MHz . Значит, для G = 50 полоса будет меньше 2 MHz . Два самых быстрых ОУ, которые сравнимы по рабочей полосе, дают размах только ±4V . А GBW усилителя 3.37 равно 4 GHz ( 40× , \(f_T\)=100 MHz ), отсюда избыточное усиление ( 400× на частоте 10 MHz ) и меньшие итоговые искажения.
Шум
Шум схемы 3.37 ∼2 nV/\(\sqrt{Hz}\) , т.е. на 6 dB ниже самого тихого претендента из табл. 3.2 .
Цена
$5...10 за интегральное решение и почти столько же за гибридную схему с более высокими параметрами ( $2.50 LM6171, $3.25 LSK389 ).

Что в промежуточном итоге? Гибридная схема лидирует в терминах полосы, размаха выходного сигнала и шума. Но это ещё не все пункты программы.

Напряжение смещения
ОУ побеждают, имея максимальные цифры \(V_{OS}\)=2 mV для трёх самых быстрых моделей. Гибридная схема потребует подстройки для своих 20 mV ( для худшего случая ).
Количество компонентов
Опять побеждают ОУ.
Входная ёмкость
Всего 1.5 pF для ADA4817, против более чем 10 pF у гибридного варианта ( это цена за снижение шума ).
Входной ток
20 pA max для ADA4817 ( низковольтовый ) и 200 pA у гибрида ( хотя сравнение некорректно : цифра указывается для \(V_{GS}\)=–30 V ).

И каковы же выводы? Возможны разночтения. ОУ на ПТ проще и имеют достаточную скорость или достаточный размах, но не одновременно. Хорошая начальная точность и низкая входная ёмкость ( отсюда малая величина «\(e_nC\)» шума, см. Часть _8   [* §8.11.3 ] ). Гибридный вариант даёт скорость, размах и меньший шум, но требует подстройки, сложнее и имеет большую входную ёмкость. Отметим также, что ОУ универсальнее, имеют более широкий диапазон синфазного сигнала на входе, чем у гибрида, хотя здесь он не нужен: работа идёт рядом с уровнем земли, т.к. усиление 50× иного не предполагает.

3.2.5 Генераторы

Уникальные параметры ПТ позволяют использовать их в качестве замены для биполярных транзисторов практически везде, где можно получить выгоду от высокого входного импеданса и низкого входного тока. Типичным примером является усилительный каскад на ПТ, позволяющий создать высокостабильный LC генератор. Схемы будут показаны в §7.1.5.D .

Table 3.2 Selected Fast JFET-input Op-ampsa

Part # Supply /bias 25°C typ (pA) ( ©n 1kHz typ hV/VH; GBW typ :) (MHz) Slew Rate typ (V/ps) Cost qty 25 ($US) Voltage range (V) Iq typ (mA) OPA604A 9-50 5 50 10 20 25 2.93 OPA827A 8-40 5 15 4 22 28 9.00 ADA4637 9-36 7 1 6 CO o Q- 170 10.12 OPA656 9-13 14 2 7b 230 290 5.59 OPA657 9-13 14 2 7 1600d 700 10.01 ADA4817 5-10.6 19 2 4c 1050 870 4.93 Notes: (a) candidates for wideband low-noise amplifier. (b) low enC noise: Cin=2.8pF. (c) lowest enC noise: Cin=1.5pF. (d) decomp, GCL >7.

26 Прежнее название единицы «миллимо» m℧ . <-

27 Цифра существенно меньше, чем у биполярного транзистора при том же токе. Биполярный транзистор имеет крутизну \(g_m\)=40 mS при 1 mA и 200 mS при 5 mA . Тема развивается в §3.3.3 и ##§X3.2. <-

28 Знаки в выражениях требуют внимательности. В обоих уравнениях \(V_{th}\) и \(V_{GS}\) - отрицательные величины для n-канальных приборов, но \(V_{th}\) более отрицательная, что приводит к положительной величине крутизны \(g_m\) . Если знаки проставлены верно, оба уравнения работают и для n-канальных и для p-канальных, и для обогащённых [* индуцированный канал ], и для обеднённых [* встроенный канал ] ПТ. Отметим, что коэффициент \(Κ\) не сообщается в справочных данных, но может быть определён опытным путём для конкретного компонента, выпущенного конкретным производителем. В общем случае для конкретной партии или типа ПТ будут наблюдаться вариации \(V_{th}\) , но \(Κ\) будет примерно постоянна. Таким образом, измерение \(I_{DSS}\) и \(V_{th}\) позволит вычислить \(Κ\) по уравнению [3.4] при условии, что ток стока меняется вплоть до \(I_{DSS}\) по квадратичному закону ( это обычно так и есть ). <-

29 Характер зависимости крутизны от тока стока разбирается в ##§X3.2. <-

30 Исключая область малых токов стока ( подпороговую ). См. рис. 3.54 и графики в ##§X3.2. <-

31 Тем не менее, конечный выходной импеданс ПТ (он называется \(r_o\) или 1/\(g_{os}\) ) влияет на резистор нагрузки в стоке, и усиление снижается до G=\(g_m(R_D||r_o)\) . Для указанных на схеме номиналов воздействие пренебрежимо мало. Оно напоминает эффект Эрли в биполярных транзисторах и становится заметным при больших номиналах \(R_D\) , либо если \(R_D\) заменяется источником тока, что как раз случается достаточно часто. Подробный разбор вопроса в ##§X3.4. <-

32 В этом разборе не учитывается конечная величина выходного импеданса ПТ, см. ##§X3.4. Если мучает любопытство и хочется подробностей ( если вы и в самом деле хотите подробностей... ), будьте осторожнее с тем, из-за чего возникают такие желания. [* ..if you're curious why and for much more detail ( if it's detail you really want ...be careful what you wish for ) ].   <-

33 Уверенность авторов слегка укрепилась измерением нескольких образцов на предмет зависимости \(I_D\) от \(V_{GS}\) . <-

34 Этот параметр тоже был измерен. <-

35 Действующая ёмкость источника тока LM334 составляет всего 10 pF [* см. §4.4.4 ] , которые можно не учитывать в большинстве задач. Данная цифра получена расчётом по графику скорости нарастания в справочных данных. Дополнительную информацию по LM334 можно найти в технической заметке LB-41 фирмы TI. <-

36 Более правильным методом задания рабочего режима будет замена \(R_1\) на источник тока 0.5 mA . На ум приходит ПТ, но он имеет непредсказуемые параметры, поэтому правильнее будет выбрать какую-нибудь схему на биполярном транзисторе с рис. 3.26 . Ещё одним методом обхода будет медленная обратная связь, которая застабилизирует \(I_D\) на нужном уровне ниже \(I_{DSS}\) . <-

37 А сопротивление источника \(R_{SIG}\) порядка нескольких килоом немного расширяет полосу, но добавляет неравномерность на верхней границе . <-

38 Это соотношение завышает усиление без обратной связи, игнорируя ограничивающее воздействие эффекта Эрли в \(Q_2\) , а именно этот каскад отвечает за бОльшую часть усиления схемы. Измеренное значение напряжения Эрли для 2N2906 \(V_A\)≈25 V ( ##§X2.8 ) ограничивает максимальное усиление по напряжению для каскада \(Q_2Q_3\) на уровне ∼1000 ( в то время как идеальная цифра G ≈ 2500 ), общее усиление схемы ∼5000 . Этого более чем достаточно для коэффициента передачи 100× . <-

39 Вольтодобавку на резистор затвора можно вешать, даже если рабочая точка - земля ( на рис. 3.31 рабочую точку устанавливает \(R_7\) ). <-

40 Если такой результат не устраивает, можно удвоить или утроить \(R_g\) и \(R_f\) . Цена - увеличение шума. См. §8.6 , где объясняются приёмы построения малошумящих схем на полевых транзисторах. <-

41 Это, если источник сигнала низкоомный. Если же он высокоомный, то спад определяется входной ёмкостью схемы. Ёмкость сток-затвор \(C_{RSS}\) у \(Q_1\) составляет 6 pF , соответственно, полоса по уровню «-3dB» будет ∼400 kHz для источника 100 kΩ . К счастью, гораздо бОльшая ёмкость затвор-исток ( \(C_{ISS}\)≈30 pF ) давится до пренебрежимой величины обратной связью. «А где же ужасный эффект Миллера?» А в этой схеме его нет, потому что ОУ удерживает потенциал на инвертирующем входе ( «–» ) под постоянным потенциалом ( «виртуальная земля» ) через резистор обратной связи \(R_1\) , см. §4.3.1.C .   <-

42 В любой схеме с обратной связью можно обнаружить выброс на АЧХ на какой-то частоте ( или в предельном случае - генерацию ). Данная схема отличается умеренной неравномерностью на верхней границе для импеданса источника на уровне нескольких , см. рис. 3.35 . Проблема корректируется небольшим конденсатором 10...20 pF на входе, который немного сокращает рабочую полосу. <-

43 Исключая вариант с трансимпедансным каскадом на выходе, который удерживает свой вход под постоянным потенциалом, см. рис. 3.31 и 3.34 .   <-

44 Замена для снятого с производства 2SK389 фирмы Toshiba. <-

45 До примерно того же значения, что и у отдельного ОУ, включённого повторителем с единичным коэффициентом. <-

46 Если требуется низкий шум, можно поставить IF3602 с большим кристаллом. Шум уменьшится до ∼0.7 nV/\(\sqrt{Hz}\) , но сильно вырастет входная ёмкость ( до примерно 300 pF ! ). Кроме того, к указанной цифре надо добавить тепловой шум цепи обратной связи или опустить номинал \(R_g\) в район 5 Ω , см. §8.1 и рис. 8.80A .   <-

Previous part:

Next part: