Шапка

5.16 Несколько дополнительных замечаний по инструментальным усилителям

Инструментальные усилители, чьё многообразие находит некоторое отражение в табл. 5.8 и 5.9 ( стр. 370-371 ), есть за что любить. Не ленитесь изучать эти таблицы, если нужны хорошие параметры. Здесь же собраны некоторые советы по уходу за инструментальными усилителями и правильному их питанию. Стоит почаще возвращаться к табл. 5.8 по мере знакомства с материалом 81 .

5.16.1 Входной ток и шум

Инструментальные усилители ( INA ) должны работать с сигналом не искажая его, значит, у них должен быть высокий входной импеданс \(Z_{in}\) , низкий входной ток \(I_{in}\) и небольшой уровень токового шума \(i_n\) . Здесь возникает типичная дилемма: с одной стороны низкое напряжение смещения и шума биполярных транзисторов, а с другой - низкий входной ток и токовый шум полевых. Некоторые инструментальные усилители с биполярным входным каскадом ( например, LT1167/8 ) используют схему компенсации, чтобы снизить входной ток до уровней единиц пикоампер. А INA с автоподстройкой нуля имеют наилучшие параметры смещения, но платят за это токовым шумом и наводками от тактового генератора.

Table 5.8 Selected Instrumentation Amplifiers

Notes: (a)at25°C. (b)at100 Hz. (c) 0.01-10HZ or 0.1-10 Hz; at G=100 if available, (d) at G=100 max, not 1000. (e) superbeta + cancelled input current, ( f) max. ( g ) gain error, at G=100. (h) plus high-freq AZ noise, (j) has input guard pins, (k ) has charge pump to enhance CM performance, (m) plus filter stage and output clamp, (n ) to within 50 mV-200 mV of rail. (0 ) to 0.1%. ( p) can filter if gain greater than minimum, (q) see Figures 5.88 & 5.89. ( r ) V_but to \/ee, but \/ref 0.8 V min. ( s )G=10. ( t ) typical, (u ) ISL28271 for G>10; both are decomp. (v) fyp/ca/bias, offset = 1 fA, 3 fA. (w) warning: high bias current, (x) at 1 kHz. (y ) dual=INA2321. (z) see Figure 5.82. oo os oo

Для некоторых усилителей входной токовый шум лишь немного превышает уровень дробового шума ( см. §5.10.8 ), но зато он очень заметен в «чопперах» и ОУ на биполярных транзисторах со схемой компенсации входного тока.

5.16.2 Подавление синфазного сигнала

Чаще всего инструментальным усилителям приходится работать с небольшим разностным сигналом на фоне больших синфазных напряжений, что требует наличия большого КОСС.

Чтобы оценить масштаб проблемы, предположим, что INA подключён к измерительному мосту, запитанному от 5V . Синфазный сигнал на входе усилителя равен 2.5 V , а напряжение полной шкалы 10 mV ( т.е. имеем 2 mV/V ). 0.1% от полной шкалы - это всего 10 μV или –108 dB по отношению к 2.5 V синфазного напряжения! Минимальный КОСС всего семи усилителей из табл. 5.8 соответствует таким требованиям ( хотя все, перечисленные в таблице, кроме пяти, подходят под требования по типичным цифрам ). ОУ, чей КОСС не соответствует заданным требованиям, просто будет иметь ошибку, превышающую 0.1% полной шкалы. Следует учесть на всякий случай: большинство INA в таблице имеют смещение, превышающее 10 μV . Таким образом, можно сказать, что для многих задач возможности перечисленных усилителей позволяют выполнить работу на приемлемом уровне ( а где-то так и просто отлично ) как минимум на постоянном токе.

5.16.2.A Зависимость КОСС от частоты

Гораздо более трудной проверкой для КОСС является способность отсекать синфазный сигнал на высоких частотах. Деградация параметров основной массы усилителей начинается в районе 100 Hz...5 kHz ( рис. 5.82 ). Заменяем работу с измерительным мостом на постоянном токе регистрацией падения напряжения на низкоомном токоизмерительном резисторе, включённом последовательно с обмоткой трёхфазного электромотора. Если частота питающей сети достаточно низка ( например, 50 или 60 Hz ), то такую работу можно поручить INA. Но если на обмотки подаётся сигнал с широтной модуляцией ( PWM ) и частотой, скажем, 40 kHz с контроллера, КОСС может снизиться настолько, что INA станет совершенно непригоден к использованию. Таким образом, данные на рис. 5.82 могут не только помочь выбрать правильную модель, но понять, подходит ли INA для данной задачи или нет.

Рис.5.82   Зависимость КОСС от частоты для инструментальных усилителей из табл. 5.8 и 5.9 . Кривая «OP296 discrete» - данные измерений конфигурации на двух ОУ ( рис. 5.88B ), приведённые в паспортных данных на инструментальный усилитель AD627 ( график #16 ) в качестве иллюстрации тезиса о преимуществах интегрированных решений. #23a и #23b показывают эффект применения фильтров ( 1 kHz и 10 kHz соответственно ) с усилителем AD8553. Пунктиром показана область, лежащая выше частоты среза усилителя

Некоторые из графиков выравниваются после снижения со скоростью 6 dB/octave . Это происходит, потому что в INA есть схемные элементы, позволяющие создать полосовой фильтр во внутренних узлах микросхемы ( с помощью внешнего конденсатора ), который ограничивает прохождение синфазного сигнала на те же 6 dB/octave , компенсируя ухудшение КОСС входного каскада. Эту картину можно наблюдать в AD8293 и AD8553 ( графика #24 и #23a) с фильтром на 1 kHz или для AD8553 и INA337 ( графики #23b и #10 ) с фильтром на 10 kHz . Так же себя ведут некоторые малопотребляющие компоненты, имеющие очень скромные параметры, например, MAX4194 (#10a) потребляет 90 μA и имеет полосу 1.5 kHz , которая определяет падение выходного сигнала при G=100 . Данное явление можно использовать, добавляя фильтр после усилителя, если большая скорость работы не нужна как в схеме слежения за током трёхфазного двигателя.

5.16.2.B Практический пример: увеличение КОСС с помощью предусилителя

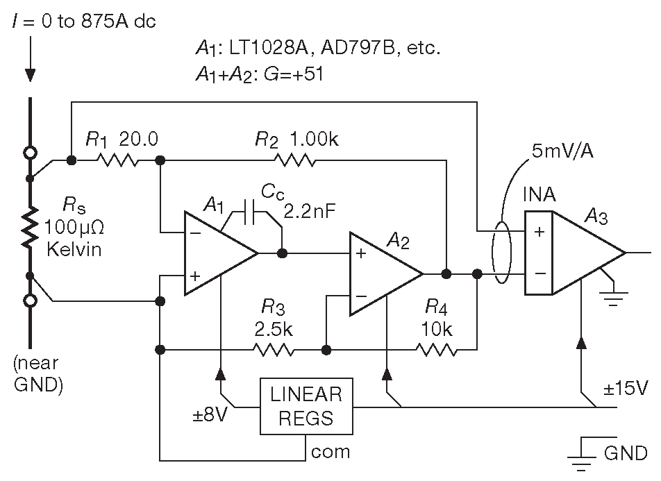
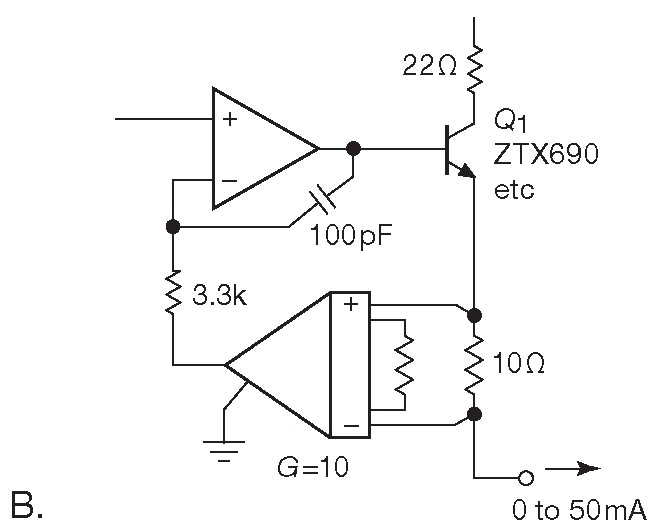
Вот интересный пример из коллекции авторов. Требуется регулировать ток через магнит с очень высокой точностью, чтобы удерживать холодные атомы «Конденсата Бозе-Энштейна» и замедлять свет до скорости велосипедиста ( в первом эксперименте такого рода ) 82 . Ток может достигать 875 A (!), при этом желательно, чтобы точность поддержания его величины была близка к 10 ppm при использовании 100-микроомного проволочного шунта ( т.е. полная шкала сигнала 87.5 mV 83 ). Схеме приходится работать с дифференциальным сигналом величиной 87.5 mV ( но часто его величина гораздо меньше ) на фоне синфазного напряжения порядка вольта, притом, что рядом текут огромные токи. Для точности 10 ppm требуется КОСС 140 dB и очень низкий дрейф напряжения смещения. Кроме того, нужен низкий уровень шума: в идеальном случае для 10 ppm величина интегрального низкочастотного шума должна быть ниже 0.1 μVpp .

Сочетание очень высокого КОСС с очень низким шумом и смещением - это перебор для любого инструментального усилителя. Проблема разрешается дополнительным каскадом усиления на входе INA ( см. рис. 5.83 ). С участием прецизионного малошумящего ОУ наподобие LT1028A ( типовой дрейф 0.1 μV/°C , низкочастотный шум 35 nVpp ) собран композитный усилитель с G=+51 ( ##§X4.5 ), причём усиление вспомогательного \( A_2\) ( обычный ОУ ) равно +5 . Корректирующий конденсатор \( C_C\) ограничивает полосу ( а значит, и шум ) частотой 10 kHz . Напряжение питания \( A_1\) уменьшено с ±15 V как у \( A_2A_3\) до ±8 V , чтобы снизить температурные эффекты ( дрейф смещения и ошибки от температурных градиентов ).

Рис.5.83   Токоизмерительная схема с малым шумом и дрейфом. \( A_1\) и \( A_2\) образуют композитный усилитель с точным малошумящим входным каскадом и выходным, параметры которого совершенно не критичны. Сигнал со схемы заводится в обратную связь мощного источника питания

5.16.3 Импеданс источника и КОСС

Инструментальные усилители примечательны своим высоким входным импедансом, но это не означает абсолютного иммунитета к эффектам несогласованности с сопротивлением источника сигнала ( который сильно ухудшает КОСС разностных усилителей, импеданс которых довольно низок, см. §5.14.3.A ). БОльшая часть справочных данных скромно умалчивает о пробелах в этой области, поэтому совершенно необходимо отдать должное честности фирмы Analog Devices, см. рис. 5.84 . Отметим, что эффект заметнее при больших коэффициентах усиления ( где КОСС весьма неплох и есть что терять ) и на больших частотах ( где из-за входных емкостей начинает падать входной импеданс).

Рис.5.84   КОСС INA, имеющий отличные значения при больших коэффициентах усиления, может быть испорчен рассогласованием с импедансом источника сигнала

5.16.4 Электромагнитная интерференция и защита входных цепей

При создании собственного или использовании покупного инструментального усилителя приходится заниматься защитой как от перегрузок, так и от электромагнитной интерференции ( EMI ). Пример из жизни. В соседней лаборатории коллега занимался температурным измерениями с помощью термопар, подключённых неэкранированными проводами к выводам INA с большим коэффициентом усиления. И всё бы ничего, но в какой-то момент рядом начал работать ключевой источник питания, и всё завертелось.

Проблема, понятно, заключалась в синфазных наводках от ЭМИ на длинных неэкранированных кабелях. В описанном случае большая рабочая полоса была не нужна и ситуация разрешилась «агрессивными» фильтрами на входных линиях ( рис. 5.85 ). Ограничительные диоды ставить не обязательно, но они могут сильно помочь усилителю выжить при чрезвычайных событиях в источнике сигнала. В том случае, когда необходимо работать в полосе, в которую попадают интерференционные сигналы, отказываться от экранированных линий передачи неразумно. Используйте экранированные провода и следите за путями возврата токов.

Рис.5.85   Электромагнитная интерференция легко возникает в длинных неэкранированных кабелях, которые можно рассматривать в качестве антенн. На линиях с большИм усилением необходимо ставить ФНЧ и, возможно, дополнительные ограничительные диоды. Пара резисторов 10 kΩ отвечает за потенциал дифференциальных входов на постоянном токе

Трудно переоценить серьёзность EMI/RFI: радиочастотные сигналы проникают через входы, детектируются и выпрямляются в биполярных ОУ и превращаются в постоянные смещения. Кабели и дорожки на печатной плате могут иметь узкополосные ( высокодобротные ) резонансы, усиливая такие эффекты. Если подключение кабеля, прикосновение к схеме карандашом или просто приближение рук приводит к изменению напряжений смещения, то, возможно, имеет место высокочастотные наводки ( или паразитная генерация ). Для ослабления обоих явлений хорошо подходит последовательное включение специальных индуктивных элементов с намеренно большими потерями ( bead ), но это не панацея и часто нужна дополнительная фильтрация.

5.16.5 Подстройка КОСС и смещения

КОСС и напряжение смещения инструментальных усилителей, имеющих оба вывода «REF» и «SENSE» ( например, INA103 ), можно подстраивать внешними цепями так же, как разностные усилители ( рис. 5.74 ). Правда, гораздо чаще есть только вывод «REF». Этого достаточно для подстройки смещения, но следует учитывать, что любые потенциалы на выводе «REF» должны иметь сопротивление источника не более, чем \(10^{-6}R_f\) ( т.е. несколько миллиом ), чтобы не испортить КОСС усилителя ( 100 dB+ ). Лучше всего такую задачу решать с помощью прецизионного ОУ ( рис. 5.86 ).

Рис.5.86   Подстройка смещения в инструментальных усилителях, у которых есть только небуферированный вывод «REF», но нет ни входов регулировки смещения, ни ножки «SENSE»

Некоторые INA имеют очень удобные выводы под потенциометр для подстройки выходного каскада, а отдельные экземпляры ( например, INA110 ) имеют раздельные пары выводов подстройки для входных и выходных каскадов.

5.16.6 Подключение выводов «REF» и «SENSE» возле нагрузки

Выводы «REF» и «SENSE» можно подключать непосредственно к нагрузке так же, как в разностных ОУ, см. схему 5.78A . Такая конфигурация исключает ошибки от сопротивления проводов и посторонних токов в цепи земли.

5.16.7 Путь входного тока

Сверхвысокое входное сопротивление - основной предмет для гордости инструментальных усилителей, но, как и у обычных ОУ, приходится организовывать пути возврата тока. Если этого не сделать, усилитель войдёт в насыщение. Путь возврата тока получается естественным путём как часть схемы включения измерительных мостов ( рис. 5.64A ), чего нельзя сказать о термопарах ( рис. 5.85 ). Для термопар можно использовать резистор от одного из выводов на землю ( или на среднюю точку для однополярного питания ). Либо для сохранения симметрии можно подключить такие резисторы на оба входа.

5.16.8 Размах выходного сигнала

Если INA работает с малым усилением и входным синфазным напряжением неподалёку от уровней питания ( но в разрешённом спецификацией диапазоне ), внутренний усилитель может войти в насыщение, вызывая появление неправильного напряжения на выходе. Смотрим, например, на график «Зависимость максимального выходного напряжения от синфазного напряжения на входе» в паспортных данных на AD623 ( этот усилитель похож на вариант 5.88A , но имеет на входе эмиттерные повторители на pnp транзисторах ). Если синфазное напряжение на входе равно 0V , а G=10 ( что вполне корректно ) максимальный размах на выходе не может быть выше 1.0 V ! Вы предупреждены!

5.16.9 Примеры схем: источники тока

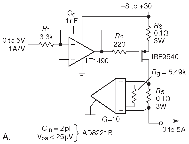
Отличный КОСС инструментальных усилителей вкупе с очень низкой входной ёмкостью ( типовое значение ∼2 pF ), позволяет создавать активные источники тока, у которых токочувствительный резистор располагается на «горячей» выходной клемме. «Плавающий» INA преобразует падение напряжения на шунте в выходной сигнал относительно земли. Подобное устройство, показанное на рис. 5.87A , является улучшенным вариантом схемы 5.69 ( §5.14.2.D ), использует AD8221B ( >80 dB КОСС до 50 kHz ), а компенсирующая цепочка \(R_1C_C\) отрезает в спектре всё лишнее. МОП транзистор, который включён по схеме с общим стоком, имеет высокое внутреннее сопротивление, поддерживая правильную работу на повышенной частоте. В исходной схеме из-за внутренней коррекции ОУ и ограниченной скорости нарастания параметры ухудшаются с ростом частоты. В новом варианте \(R_3\) работает ограничителем крутизны характеристики МОП транзистора, что улучшает устойчивость ( не следует пренебрегать макетированием схемы с использованием предполагаемой нагрузки ). Транзистор можно выбрать в табл. 3.4 .

Рис.5.87   Прецизионные источники тока с плавающим инструментальным усилителем. (A) С МОП транзистором: полная шкала 5A . (B) Небольшой биполярный транзистор с высоким усилением расширяет рабочую полосу ( β≈500 для токов коллектора от 0.1 mA до 50 mA )

Для этой схемы нужен ОУ, который может выдать сигнал с уровнем положительной шины питания ( например, RRIO LT1490 ), а AD8221B требует нескольких вольт отрицательного питания ( –3V будет достаточно ), потому что его вход не допускает напряжений с уровнем отрицательной шины 84 .

Низкое напряжение смещения AD8221B ( \( V_{os}\)=25 μV max ) позволяет иметь большой динамический диапазон устройства и даёт всего 0.25 mA ошибки на максимальном токе 5A ( 20'000:1 ).

Если столько тока не нужно, то можно заменить регулирующий элемент на биполярный транзистор, см. рис. 5.87B , где он включён повторителем. Малая ёмкость позволяет иметь широкую рабочую полосу, а малый входной ток AD8221B ( 0.4 nA max ) даёт возможность снизить рабочие токи до 100 μA полной шкалы.

5.16.10 Прочие конфигурации

Классическая схема на трёх ОУ ( рис. 5.77 ) используется очень широко, особенно в инструментальных усилителях Burr-Brown/TI ( их обозначение «INAxxx» ), но, если углубиться в справочные данные, можно обнаружить и иные схемы, где были выбраны иные приоритеты по параметрам и стоимости. Сейчас возможно создать приличную схему не углубляясь в детали реализации ( всё, что нужно знать, есть в таблицах параметров ), но некоторые из имеющихся схем интересны необычными деталями, которые могут застать разработчика врасплох. Пример: усилитель по схеме _E ( табл. 5.8 на стр. 363 ) можно повредить дифференциальным напряжением, превышающим ±0.5 V (!) 85 , а конфигурация _F не работает, если вывод «REF» заземлён ( притом даже, что схема подразумевает использование низковольтных однополярных источников ). Чуть абстрагируясь от всех этих затруднений, проведём краткий обзор предложенных схем.

Общие принципы, которые верны для всех вариантов, кроме схем _D и _E .

  1. Напряжение, прикладываемое к резистору \(R_g\) , задающему усиление, в точности равно входному дифференциальному напряжению и создаёт ток \(I_g=Δ V_{in}/R_g\) .
  2. Этот ток используется для создания выходного напряжения, в точности пропорционального полученному току \( V_{out}∝ I_g\) .

На классической схеме _A это хорошо видно: входные ОУ ( или их функциональный эквивалент - данные элементы не обязаны быть полнофункциональными операционными усилителями ) создают на концах \(R_g\) точный эквивалент \(Δ V_{in}\) и как следствие вызывают появление тока через два \(R_f\) . Отсюда изменение равно: \(Δ V_{out}=(Δ V_{in}/R_g )/( R_g+2R_f\) ) . Разностный усилитель с единичным усилением преобразует эту разницу в однополярный сигнал на выходе, а общее усиление схемы G=1+2(\(R_f/R_g\)) .

Рис.5.88 (A)   Внутреннее устройство инструментальных усилителей. Схема \( A\) ( см. табл. 5.8 на стр. 363 ). В этой и прочих дифференциальных схемах вывод «REF» заземлять не обязательно

Схема _C работает аналогично, но здесь есть согласованный эмиттерный повторитель \(Q_1Q_2\) , который создаёт на концах \(R_g\) копию напряжения \(Δ V_{in}\) , а ОУ следят за равенством эмиттерных токов ( и как следствие отсутствием посторонних добавок в выходной сигнал) 86 . В этой и следующих схемах \( V_B\) обозначает опорный потенциал.

Рис.5.88 (C)   Внутреннее устройство инструментальных усилителей. Схема \( C \) ( см. табл. 5.8 на стр. 363 ). В этой и прочих дифференциальных схемах вывод «REF» заземлять не обязательно

У схем _C и C2 есть приятная особенность: они позволяют поставить небольшие конденсаторы, противодействующие радиочастотным наводкам ( RFI ), между базой и эмиттером входных транзисторов, т.к. имеют соответствующие выводы. Конденсатор должен быть небольшим - 100 pF и менее, чтобы не ухудшать устойчивость усилителя и его полосу 87 .

Схема _B интересна другим: она экономнее расходует операционные усилители и подстроечные резисторы, расплачиваясь за это меньшим КОСС, особенно на высоких частотах ( ещё одной её жертвой являются несчастные читатели, пытающиеся разобраться, как она работает ). Схема C2 - аналог схемы _B на внешних дифференциальных парах ( а схема _C - аналог схемы _A ). Параметры у них вполне заурядные.

Рис.5.88 (B)   Внутреннее устройство инструментальных усилителей. Схема \( B\) ( см. табл. 5.8 на стр. 363 ). В этой и прочих дифференциальных схемах вывод «REF» заземлять не обязательно

Схема _F развивает идею превращения \(Δ V_{in}\) на концах \(R_g\) в ток разбаланса в суммирующей точке \(U_1\) , который преобразуется в однополярное выходное напряжение. В этой схеме \(Q_3(Q_4) \) образует «шунтирующий каскод» , удерживая потенциал стока \(Q_1(Q_2) \) при прохождении тока ( он подключён к источнику удвоенного тока покоя и, таким образом, забирает [* отдаёт же ] ток ). Схема требует аккуратной подгонки источников тока и токовых зеркал ( точнее, хорошей согласованности источников тока и зеркала во всём диапазоне синфазного сигнала ). Очевидно, такая задача решается хорошей схемотехникой ( и всякими трюками вроде каскода ) и приводит в итоге к типовому КОСС 140 dB 88 .

Рис.5.89 (F)   Внутреннее устройство инструментальных усилителей. Схема \( F\) ( см. табл. 5.8 на стр. 363 )

Усилители D и E отличаются от прочих. В схеме _D летающий конденсатор \( C_S\) периодически подключается к дифференциальному входу, а потом передаёт заряд на конденсатор «хранения» \( C_H\) , на котором создаётся однополярная копия входного сигнала ( измеряемая относительно земли ). Звучит интересно, но схеме свойственен высокий уровень шума и низкая скорость передачи заряда ( 3...6 kHz для двух экземпляров из табл. 5.8 ( стр. 363 ), которая уменьшает рабочую полосу и удлиняет время установления. Эта схема чувствительна к сигналам с частотой, равной половине частоты переключения. Зато такие компоненты недороги и в некоторых случаях очень удобны.

Рис.5.89 (D)   Внутреннее устройство инструментальных усилителей. Схема \( D\) ( см. табл. 5.8 на стр. 363 )

И наконец, в схеме _E выходные токи от пары усилителей тока с дифференциальными входами складываются и приводятся к единому знаменателю: один усилитель видит пару входных линий, а второй - часть поделенного выходного напряжения. В итоге они создают однополярный выходной сигнал в соответствии со схемой. Такая недорогая структура ( без лазерной подгонки резисторов и пр. ) ограничивает дифференциальное напряжение на входе, а значит, возможны большие коэффициенты усиления при довольно низкой точности их установки 89 . Интересно, что самый быстрый на момент написания книги усилитель ( табл. 5.8 ) имеет именно такую схему.

Рис.5.89 (E)   Внутреннее устройство инструментальных усилителей. Схема \( E\) ( см. табл. 5.8 на стр. 363 )

5.16.11 Автоподстройка нуля и чопперы среди инструментальных усилителей

Уже знакомая техника подстройки нуля используется не только в ОУ с «нулевым смещением» ( §5.11 ), но и в некоторых низковольтных КМОП инструментальных усилителях. Их можно узнать по очень низким цифрам смещения - порядка десятков микровольт, на которые не-AZ варианты не посягают ( см. табл. 5.8 на стр. 363 ). Такие усилители имеют отличный КОСС, но платят за это широкополосным шумом, шумом переключения 90 и иногда входным током и токовым шумом. Они особенно удобны в низкочастотных схемах, например, входных каскадах интегрирующих АЦП ( см. рис. 13.67 ), или в связке с ФНЧ.

5.16.12 Инструментальные усилители с программируемым усилением

У классических ОУ усиление определяется внешним делителем, а разностные усилители ( табл. 5.7 , стр. 353 ) имеют обычно фиксированное усиление, заданное внутренним набором резисторов. В инструментальных усилителях ( табл. 5.8 , стр. 363 ) оно выставляется масштабирующим резистором \(R_g\) . Некоторые усилители из табл. 5.8 имеют в составе микросхемы несколько уже подстроенных \(R_g\) , а коэффициент усиления выбирается внешними перемычками. Остался один шаг до усилителя с программируемым усилением ( PGA ). Усиление выбирается цифровым кодом ( такой код может выставляться на внешних параллельных выводах или загружаться через последовательный порт типа SPI или I²C, см. Части 14 и 15 ). Это, по сути, интегральная версия программируемого усилителя с рис. 5.80 .

Table 5.9 Selected Programmable-gain Instrumentation Amplifiers

Notes: (a) at 25°C. (b) at 100 Hz. (c) 0.01-10 Hz or 0.1-10 Hz, at G=100 if available. (d) at G=100 or max, not 1000; no source imbalance. (e) abs max. ( f) separate LV output rails. ( g ) at G=max. (h) plus HF auto-zero noise. (k ) caution: high bias currents. (m) plus filter stage and output clamp. (n ) to within 50 mV-200 mV of rail. (o) see Fig. 5.82. ( p) rail-to-rail input, provided AGND away from rails. (q) 250 kHz chopper. ( r ) ^out to V_ee, but V_ref=0.8 V min. ( s ) 2V/?s at G=1000.

В качестве примеров можно назвать законченные инструментальные PGA: PGA204/5, LMP8358 и PGA280, см. табл. 5.9 . PGA202/3 ( КМОП ) and PGA204/5 ( биполярный ) - традиционные «высоковольтовые» ( до ±18 V ) микросхемы, с выбором коэффициента усиления параллельным 2-разрядным кодом ( выбор из набора 1, 10, 100, 1000 для PGA202/4 и 1, 2, 4, 8 для PGA203/5 ). Более новый LMP8358 - низковольтовый с однополярным питанием ( от 2.7 до 5.5 V ) с автоподстройкой нуля и выбором коэффициента усиления из набора 10–20–50–100 –200–500–1000 , с универсальными выводами программирования. Три вывода могут использоваться или как параллельный порт установки усиления, или как 3-проводный SPI. Через них можно настраивать усиление, входную полярность, рабочую полосу и считывать признаки ошибок. Усилитель быстрый ( 8 Mhz ) и точный ( \( V_{os}\)=10 μV max ).

Наконец, очень продуманный PGA280 закрывает потребности в усилителе для сигналов с размахом ±10 V и более, но имеет при этом отдельное питание выходного каскада, совместимое с современными однополярными низковольтовыми АЦП и микроконтроллерами. На вход можно подавать до ±15.5 V ( при питании ±18 V ), а выход подключать к источнику питания АЦП или µC от +2.7 до +5V 91 . Все эти дополнительные элементы избавляют от массы проблем по защите входов низковольтовых компонентов. У PGA есть и вывод «REF», через который устанавливается уровень середины шкалы. Выход дифференциальный, но вместо пары комплементарных выводов можно использовать только один на выбор ( с некоторой потерей точности ).

Характеристики микросхемы превосходны. Коэффициент усиления выбирается через последовательный порт из диапазона от 1/8 до 128 ( кратно степени 2 ), низкое смещение с автоподстройкой ( ±15 μV max при \( G\)=128 ), высокий входной импеданс ( > 1 GΩ тип. ), малый дрейф усиления ( ±3 ppm/°C max ) и отличный КОСС ( в зависимости от усиления от 130 до 140 dB тип. ). Кроме того, в корпусе есть мультиплексор для выбора одной дифференциальной пары из двух имеющихся, дополнительный двунаправленный цифровой 8-разрядный порт и некоторое количество настроечных и сигнальных элементов.

Table 5.9 Selected Programmable-gain Instrumentation Amplifiers ( cont’d )

( t ) typical. (u ) 148-page user manual; includes ADC for sensor span, offset tempco cal, etc.; parameters stored in external SoT23 EEPROM. (v) caution: the RR output parts often don't allow the REF pin to be close to ^ee; be sure to check the datasheet! (w) part with large gain error assume you’ll perform gain calibration. (x) the CMRR spec is typically at 60 Hz; check the plots if you care about performance at higher frequencies.

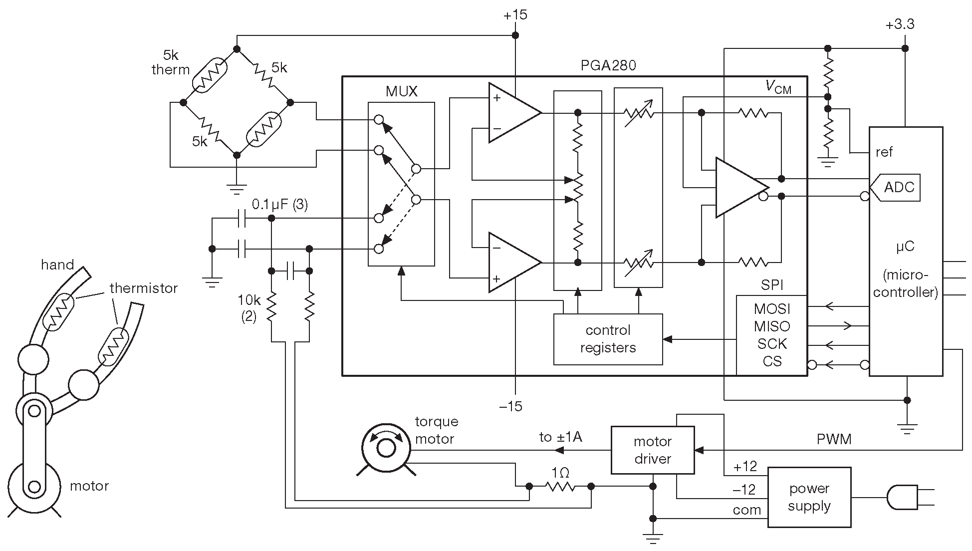
Пример устройства, где такой компонент встаёт идеально, можно посмотреть на рис. 5.90 . Это экспериментальный манипулятор 92 , который приводится в действие одним двигателем. Для управления требуется знать вращающий момент ( по величине тока обмоток ) и контактное давление на поверхности зажимов ( если оно есть ). Широкий диапазон входных напряжений и два дифференциальных канала позволяют решить такую задачу достаточно легко. Вообразим пару термисторов, нагретых за счёт измерительного тока до нескольких градусов выше температуры окружающей среды, которые расположены в зоне контакта и токовый шунт в земляной линии питания двигателя. Выходные линии идут на АЦП в микроконтроллере, который выбирает канал и коэффициент усиления. Термисторы встроены в пальцы таким образом, чтобы прикосновение вызывало ступеньку в выходном дифференциальном сигнале, за которым следует ещё одна ступенька в том же направлении, когда в контакт входит термистор второго «пальца». ( Величина скачка даёт информацию о материале объекта ). Токовый датчик в цепи двигателя подключён по 4-проводной схеме, чтобы исключить ошибки на ненулевом сопротивлении шины земли. Сигнал проходит через фильтр, потому что широтно-импульсное управление создаёт изрядный высокочастотный шум.

Рис.5.90   Устройство, использующее оба канала PGA и его схему сдвига уровней: считывается приложенный момент двигателя и температурный сигнал от манипулятора. Инструментальный PGA со стабилизацией прерыванием ( 250 kHz ) запитан от ±15 V , но выдаёт на АЦП сигнал 0—3.3 V , что очень удобно

Подбирая хороший инструментальный усилитель, не следует забывать PGA для работы со специализированными датчиками и т.п. устройствами - PGA309 93 и PGA2310 94 .

PGA достаточно популярны в качестве составных частей более сложных интегральных схем типа АЦП ( рис. 13.67 , 13.70 и 13.71 ) и микроконтроллеров ( рис. 15.10 ).

5.16.13 Получение дифференциального выходного сигнала

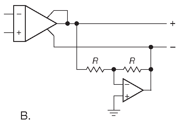
И инструментальные , и разностные усилители превращают дифференциальный входной сигнал в однополярный выходной. Чаще всего это именно то, что требуется, но бывают ситуации, когда нужен именно дифференциальный выходной сигнал, например, при подключении к аналого-цифровым преобразователям ( АЦП, которым посвящена Часть 13 ). Проще всего задача решается с помощью инвертора с единичным усилением, подключённого к однополярному выходу, см. рис. 5.91A 95 . Такое решение работает, конечно, но точность усиления оставляет желать лучшего, за исключением ситуации, когда резистивный делитель согласовывается как по точности, так и по стабильности с резисторами в усилителе. Проблема решается в схеме B ( рис. 5.91B ). Здесь инвертор с единичным коэффициентом усиления подаёт на выход «SENSE» симметричное напряжение относительно какого-либо опорного уровня, например, земли. Конфигурация сохраняет точность усиления, а эффект от несогласованности резисторов проявляется как смещение симметричного выхода относительно опорного напряжения, но такое смещение не слишком критично для дифференциального сигнала.

Рис.5.91   Получение дифференциального выходного сигнала для инструментального или разностного усилителя. Схема (B) позволяет сохранить точность усиления

Обе схемы имеют общий недостаток - задержку ( или фазовый сдвиг), вызванную конечной скоростью работы инвертирующего каскада. Одним из решений будет использование двух согласованных усилителей ( рис. 5.66F ), но гораздо лучше, особенно если требуется большАя рабочая полоса и малое время установления ( как для АЦП ), будет использовать дифференциальный усилитель ( или полностью дифференциальный усилитель, если важно подчеркнуть разницу ). Термин относится к усилителям с дифференциальными входами И выходами, см. §5.17 . Таким усилителем является PGA280 из предыдущего параграфа ( хотя официально он называется «инструментальным усилителем» ).

81 См. также соответствующий материал второго издания стр. 422-428. <-

82 «Снижение скорости света до 17 метров в секунду в атомном газе сверхнизкой температуры» - L. Vestergaard Hau, S. E. Harris, Z. Dutton, and C. H. Behroozi, “Light speed reduction to 17 metres per second in an ultracold atomic gas”, Nature 397 594-598 ( 1999 ). <-

83 Напряжение кажется небольшим, да только рассеиваемая мощность великовата ( ∼75 W ), поэтому пришлось использовать термостабилизированную масляную ванну. <-

84 Есть AD8227, который позволяет иметь входное синфазное напряжение с уровнем отрицательного питания, т.е. работу с одним источником питания, но его \( V_{os}\) и \(I_b\) выше, а КОСС начинает снижаться на меньшей частоте. <-

85 У каких-то из подобных устройств ( в их число входят некоторые ОУ и компараторы ) есть ограничительные диоды между входами, которые повреждаются чрезмерным током; другие спокойно переносят превышение дифференциального сигнала ( вплоть до нескольких вольт ), но в общем случае элементы, построенные по схеме _E , накладывают больше ограничений, нежели прочие варианты. Так или иначе, но с точки зрения пользователя значение имеет только максимальное дифференциальное напряжение, которое усилитель выдерживает без ухудшения параметров. <-

86 Чтобы добиться низкого входного тока в схеме _C LTC использует биполярные супербета транзисторы, а в некоторых из перечисленных ОУ и цепь компенсации входного тока ( \(I_b\)≈50 pA ); Analog Devices ставит полевые и платит большим смещением и шумом. Некоторые из INA фирмы TI/Burr-Brown, обозначенные как «схема _A», могут на самом деле использовать схему _C : их справочные данные молчат о деталях реализации. <-

87 Входные биполярные транзисторы очень чувствительны к радиочастотной интерференции, потому что их входы - это p-n переходы эмиттер-база, смещённые в прямом направлении [* т.е. готовые детекторные приёмники ] . В таких чувствительных слаботочных устройствах, подключённых к удалённым датчикам, RFI превращаются в настоящую проблему. Задачи такого рода лучше решать с помощью усилителей с входным каскадом на ПТ. <-

88 Усилители со схемой _E содержат всего несколько МОП транзисторов, источников тока и зеркал и имеют вполне демократичные цены, например, AD8293 ( AZ, G=80 или 160 ) в партиях по 100 шт. продаётся по $0.97. <-

89 Некоторые усилители со схемой _E ( например, AD8130 - вариант AD8129, см. табл. 5.8 ) специфицируются только для G=1 . Такие микросхемы очень удобны для дифференциальных приёмников с линии, но по большей части ограничены размахом выходного напряжения - обычно 3...4 V ( исключение - AD8237 с летающим конденсатором ). См. также §12.10 , где дифференциальные сигналы рассматриваются в цифровом контексте. <-

90 Который не всегда заметен в паспортных данных, т.к. там может отсутствовать шумовой спектр. <-

91 Выход можно питать и от биполярного источника, если общий размах соответствует требованиям спецификации. <-

92 См., например, Dollar and Howe, “The Highly Adaptive SDM Hand: Design and Performance Evaluation”, International Journal of Robotics Research 29, (5 ), 585-597 ( 2010 ), доступен по адресу сетевой страницы Harvard BioRobotics Laboratory: biorobotics.harvard.edu. <-

93 148-страничное руководство пользователя описывает его следующим образом:

«PGA309 - интеллектуальный программируемый предусилитель для резистивных измерительных мостов. Это законченное устройство, включающее схему возбуждения моста, подстройки смещения и полной шкалы, подстройки температурного дрейфа смещения и дрейфа полной шкалы. Он позволяет измерять температуру внешним или внутренним датчиком, ограничивать выходной сигнал верхним/нижним пределами шкалы, обнаруживать ошибки и проводить калибровки.»
<-

94

«PGA2310 - высококачественная микросхема для управления уровнем громкости стереосистем, предназначенная для профессиональной аппаратуры.»
<-

95 См. также компоненты с пометкой «single-ended to differential» в табл. 5.10 , стр. 375 .   <-

Previous part:

Next part: