Шапка

X4.3 (II) Трансрезистивные усилители

X4.3.7 Примеры для подражания: линейный трансрезистивный усилитель с широким динамическим диапазоном

Динамический диапазон ( отношение максимального входного сигнала к минимальному ) в трансрезистивном усилителе X4.16A ограничивается несколькими факторами. Во-первых, входной ток усилителя устанавливает нижнюю границу измеряемого тока, обычно где-то в районе пикоампера для ОУ с разумной степенью точности или до 10 fA для менее точных КМОП моделей 24 .

Во-вторых, для резистора обратной связи \(R_f\) диапазон токов ограничен сверху питанием ОУ, т.е. Imax ≤ \(V_S/R_f\) , а на нижнем конце происходит потеря точности, когда выходное напряжение подходит к напряжению смещения ОУ, т.е. Imin ≥ \(V_{OS}/R_f\) . Эти цифры ограничивают диапазон Imax/Imin ≤ \(V_S/V_{OS}\) . С практической точки зрения речь может идти о цифре порядка \(10\space^5\) ( ∼10 V/100 μV ) в ОУ с малым смещением.

Одним из путей расширения диапазона является использование нелинейной обратной связи, например, логарифмической на диоде ( см. ##§X4.20 ). Иногда это именно то, что требуется, но у данного метода есть несколько недостатков.

  1. Выход нельзя усреднять фильтром, потому что среднее от логарифма - не то же самое, что логарифм от среднего.
  2. Трудно получить точность на уровне хотя бы одной части на тысячу из-за дрейфа и погрешностей при калибровке.
  3. Часто нужна хорошая линейность для сигнала обеих полярностей ( который, к тому же, может пересекать нулевой уровень ).

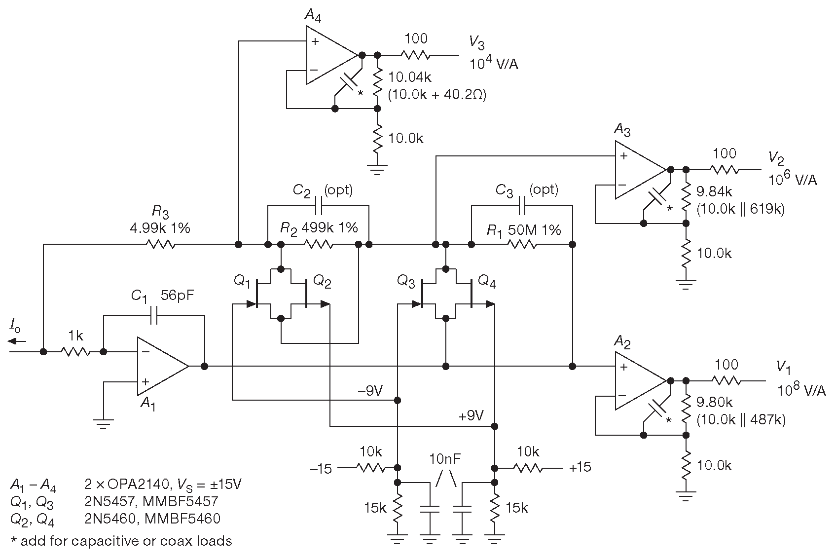
Здесь требуется прецизионный линейный трансимпедансный усилитель, который каким-либо образом совмещает несколько пределов с разной чувствительностью. Красивый вариант показан на рис. X4.30 . Он предложен Стефеном Эккелем ( Stephen Eckel ) из университета Йеля 25 . Основная конфигурация - обычный TIA с резистивной обратной связью. На схеме это \(A_1\) и цепочка последовательных резисторов \(R_1–R_3\) с отношениями номиналов 100:1 , которые позволяют получить четыре порядка чувствительности. К данной исходной схеме добавлены полевые транзисторы \(Q_1–Q_4\) переходящие в режим проводимости по достижении выходного напряжения полного диапазона. Такое поведение схемы предотвращает насыщение \(A_1\) .

Рис. X4.30   Трансимпедансный усилитель с широким динамическим диапазоном и тремя одновременно работающими выходами, находящимися в соотношении 100:1 . Полевые транзисторы \(Q_1–Q_4\) шунтируют ток через резистор обратной связи, когда соответствующий выход доходит до верхней границы диапазона

Вот как всё это работает. Для самого низкого входного тока ( \(I_o\) < 100 nA ) напряжение на выходе \(A_1\) составляет \(I_o(R_1+R_2+R_3)\) , и усиление выходного каскада \(A_2\) выбрано так ( примерно ), чтобы получить 10 V для входа 100 nA . Это входной ток полной шкалы для самого чувствительного диапазона, и при таком токе выход TIA равен примерно 5V . Остальные выходные усилители \(A_3\) и \(A_4\) отвечают за выходное напряжение на пределах с большими входными токами. \(A_3\) подхватывает напряжение, создаваемое \(I_o\) на паре \(R_2+R_3\) , а \(A_4\) - для \(I_oR_3\) .

Теперь о переключении пределов. Для входного тока заметно большего, чем 100 nA выход \(A_1\) должен перейти в насыщение, но такое состояние блокируется парой \(Q_3Q_4\). Например, если вход принимает ток 200 nA , который должен перевести выход \(A_1\) на уровень +10 V , но такое напряжение открывает p-канальный \(Q_4\) ( на его затвор подано постоянное смещение +9V ) и шунтирует \(R_1\) , не допуская состояния насыщения. Благодаря чему TIA остаётся в активном режиме, а на выходе \(A_3\) ( \(V_2\) с коэффициентом 1V/μA ) будет правильная цифра +0.2 V [*] , аналогично, входной ток, выходящий за полную шкалу \(V_2\) включает \(Q_1Q_2\) , шунтируя \(R_2\) и удерживая \(A_1\) в активной области [**] .

[*]
[* Она там с самого начала была правильная, просто раньше имелся более чувствительный/точный диапазон, а теперь finita ].

[**]
[* Т.е. на верхней границе диапазона, когда выход \(A_1\) подбирается к области верхнего 1% , начинает плавно открываться ключ \(Q_3Q_4\) , через который выходное напряжение \(A_1\) начинает столь же плавно перетекать на резистор \(R_2\) второй ступени. Для входного тока это диапазон 99–100% . Выход \(A_2\) при этом продолжает выдавать сигнал рядом со своим верхним уровнем насыщения. Но сигнал этот более не соотносится с величиной входного тока схемы, т.к. его коэффициент передачи \((R_3+R_2+R_1||R_{ON34})\) , где \(R_{ON34}\) - сопротивление канала пары \(Q_3Q_4\) , плавно и непрерывно меняется вместе с изменением сопротивления канала этой самой пары \(Q_3Q_4\).

Входы \(A_3\) и \(A_4\) продолжают выдавать корректные значения, потому что определяются напряжением на правом конце \(R_2\) . Для них ничего не меняется. Продолжаем увеличивать ток. На границе верхнего 1% второго диапазона начинает открываться пара \(Q_1Q_2\) . Для входного тока это диапазон 99.99–100% . Выход \(A_3\) начинает показывать погоду на Марсе из-за плавного изменения масштабирующего сопротивления \(R_2||R_{ON12}\), но \(A_4\) продолжает казать правильно.

Графики на выходах \(A_2\), \(A_3\) и \(A_4\) напоминают насыщение магнитопровода при чрезмерном токе подмагничивания.

Пороговые напряжения ключей не критичны и определяют точку перегиба при переходе от линейного участка к насыщению. Они ограничивают точную линейную область для входного тока в более чувствительном диапазоне, но не влияют на соседний более грубый. Короче, подбор по пороговому напряжению требуется, только если в конкретной ситуации критична именно верхняя часть диапазона ( перед началом загиба ), но тогда, возможно, правильнее будет поменять коэффициент передачи всего устройства.

Граница перехода к насыщению канала определяется калибровкой. Аналитика здесь не катит - слишком велик разброс параметров всех компонентов ].

На рис. X4.31 показаны результаты измерений в log-log координатах. Хорошо видно перекрытие соседних линейных участков, каждый из которых насыщается рядом с напряжением полной шкалы. Данные снимались только для положительных токов ( т.е. для входящих в источник сигнала, как показано на схеме ), но устройство нормально работает с токами любой полярности, что отмечено на рис. X4.32 и видно по результатам испытаний на рис. X4.33 . Если требуется только одна полярность, комплементарные транзисторы соответствующей полярности из пар \(Q_1Q_2\) и \(Q_3Q_4\) можно исключить.

Рис. X4.31   Результаты испытаний для одновременно работающих выходов трансимпедансного усилителя с рис. X4.30 показывают динамический диапазон \(10\space^7:1\) . Напряжение подстройки ( смещение для нулевого тока ) для \(V_2\) составляет 0.12 mV , а для \(V_3\) 0.045 mV . Эти цифры чуть расталкивают несколько нижних точек

Рис. X4.32   Трансимпедансный усилитель с широким динамическим диапазоном, двуполярным питанием и шунтирующими транзисторами обеих полярностей ( рис. X4.30 ) одновременно выдаёт линейные сигналы, гладко пересекающие нулевой уровень, что хорошо видно на данном графике ( отношение усилений 5:1 ) и на результатах измерений на рис. X4.33

Рис. X4.33   Линейные графики зависимости выходного напряжения от входного тока. На самом чувствительном пределе 0.1 V/ nA видно, что график проходит точно через нуль шкалы. Никакие виды коррекции не применялись

Несколько замечаний.

  1. \(C_1\) обеспечивает частотную коррекцию. Использованные 56 pF стОит увеличить для источников с большей ёмкостью.
  1. Дополнительные корректирующие конденсаторы \(C_2\) и \(C_3\) можно использовать для настройки АЧХ на каждом из диапазонов. При изменении параметров были изъяты.
  2. Последовательный резистор 1 kΩ на входе защищает \(A_1\) от перегрузки. На параметры не влияет.
  3. OPA2140 выбран за низкое напряжение смещения \(V_{OS}\) , низкий входной ток \(I_B\) и низкую цену. Характеристики схемы на малых токах можно несколько подкорректировать, взяв OPA627B ( дорогой ) или серьёзно улучшить с помощью ADA4530-1 ( но его шумовые данные хуже ).
  4. Для получения полного динамического диапазона необходимо, чтобы ток утечки \(Q_1–Q_4\) был не выше нескольких пикоампер. Справочные данные стряхнут с вас сон: обратный ток затвора для наихудшего случая составляет от 1000 pA для p-канального и до 5000 для n-канального транзистора при комнатной температуре и обратном смещении 15...20 V . Об утечке канала в режиме отсечки ничего не сообщается. Специфицируется только диапазон напряжений на затворе, чтобы получить токи «отсечки» 10'000 pA для n-канального и 1'000'000 pA для p-канального транзистора. К счастью производители перестраховываются, и на самом деле ситуация гораздо лучше. Измерение реальных цифр при комнатной температуре и напряжениях сток-затвор до 15V дали от 0.1 до 3 pA , см. §X2.1 .

X4.3.8 Линейный фотометр от света звёзд до солнечного

Вот хороший пример широкодиапазонного линейного трансимпедансного усилителя того же типа, что описан в §X4.3.7 (и описание которого следует прочитать сначала). Это фотометр для широкого диапазона уровней освещённости 26 , простирающегося от света звёзд и до солнечного света. Яркий солнечный свет даёт примерно 110'000 lux , а звёзды на тёмном небе - 0.002 lux ( в 100 раз темнее, чем при полной луне - 0.25 lux ). Итого 9 порядков при точности 10% на самом чувствительном пределе.

Рис. X4.35   Фотометр для диапазона света от звёзд до солнца, построенный по принципам из §X4.3.7 . Вывод \(V_{SS}\) усилителя с «однополярным питанием» следует подключать к потенциалу –100 mV , чтобы получить выходной диапазон вплоть до уровня земли, см. §X4.11.3

Униполярная природа фототока позволяет использовать однополярное питание ( почти, см. далее ). Кроме того, шунтировать резисторы обратной связи можно только p-канальными транзисторами. Номиналы резисторов соседних ступеней ( \(R_1\), \(R_2\), \(R_3\) ) соотносятся как 300:1 , а сигнал полной шкалы равен +5V . Он оцифровывается 3-канальным 12-разрядным АЦП. Трансимпедансный каскад работает от +12V и использует ту же многопредельную схему с широким диапазоном, что и X4.30 . АЦП и его входные буферы с единичным усилением питаются от +5V , резисторы \(R_4–R_6\) с номиналами 10 kΩ ограничивают ток через защитные диоды на уровне 1 mA . Рис. X4.36 и X4.37 показывают результаты моделирования в SPICE передаточной характеристики схемы ( \(I_{in}→V_{out}\) ). На рис. X4.36 в log-log координатах хорошо видно, как перекрываются линейные графики соседних диапазонов, а на рис. X4.37 с линейной шкалой выходного сигнала виден характер ограничения каждого из диапазонов в режиме насыщения.

Рис. X4.36   Моделирование в SPICE схемы X4.35 . Сигнал на выходе усилителя для втекающего входного тока
Рис. X4.37   Те же исходные данные, что и на рис. X4.36 , но с линейной вертикальной шкалой

Существенной сложностью проекта стал подбор операционного усилителя. Входной трансрезистивный каскад \(A_1\) должен работать от 10...12 V , чтобы обеспечить выходной сигнал полной шкалы +5V для каждого отвода ( см. рис. X4.37 ). Но требования к нему ещё выше. Входной ток должен быть ниже 0.5 LSB самого чувствительного диапазона, т.е. < 0.6 pA , а смещение меньше 0.5 LSB АЦП, т.е. < 0.6 mV . Кандидат должен допускать работу с сигналами вплоть до уровня земли на входе и выходе ( RRIO ). Для буферных усилителей \(A_3\) и \(A_4\) можно использовать низковольтовые микросхемы ( с единственным питанием +5V ) RRIO типа.

Рис. X4.34 Возможные кандидаты для линейного трансрезистивного усилителя с широким динамическим диапазоном Vos Ib en in Price Typea typ max (mV) (mV) typ (PA) max (PA) 10Hz (nV/0) 1kHz (nV/0) typ (fA/0) qty 10 (US$) OPA627B 40 100 1 5 15 5.2 1.6 30.81 OPA2140b 30 120 0.5 10 8 5.1 0.8 5.38 ADA4530-1 O CO 01 0 0.001 0.02 80 16 0.07 21.72 Notes: ? = nV/VHz. (a) except as noted, Vs=36V max total supply. (b) dual. (c) Vs=16V max total.

С такими ограничениями остаются два хороших варианта для \(A_1\) - LMP7701 (Tl) и LTC6240HV (ADI), и два варианта для \(A_3A_4\) - AD8616 и LTC6078 (ADI). Таблица на рис.##X4.38 перечисляет основные параметры всех четырёх. Во входном каскаде \(A_1\) цифры попадают в район 0.2 LSB для \(V_{OS}\) и 0.1 LSB для \(I_B\) , причём речь идёт о гарантированных максимальных значениях. Оба ОУ имеют входы на полевых транзисторах, поэтому следует ожидать существенного роста их входных токов при повышении температуры. Но даже в этом случае цифры остаются в допустимых границах примерно до 60°C . Требования по повторителям \(A_3A_4\) удовлетворяются обоими кандидатами (AD8616 и LTC6078) полностью.

Фотодиод подобран под динамический диапазон и коэффициент передачи усилителя. S1133-14 - недорогой кремниевый фотодиод в керамическом корпусе. Здесь он работает в фотогенераторном режиме с нулевым смещением и выдаёт на ярком солнце 3 mA . К терминалам фотодиода приложено напряжение смещения ОУ, но криминала в этом нет: спецификация S1133-14 говорит о темновом токе 0.2 pA (тип.) при довольно необычном смещении 10 mV , а при 1 mV ток уменьшается до 0.1 pA . S2387-33R ещё лучше: для него указано максимальное значение 5 pA при 10 mV ( а типичная цифра 0.1 pA ).

«Притяжение земли»

Переходим к проблемам RRO усилителей, которые не выполняют своих обязательств. Позорный факт их биографии: большая часть RRO усилителей, работающих с одним положительным источником питания, не могут дотянуться выходным сигналом до земли, даже если никакой нагрузки нет. Параметр \(V_{OL}\) в таблице на рис. ##X4.38 сообщает о проблеме в самой недвусмысленной форме ( цифры взяты из справочных данных ). Подробное рассмотрение данного вопроса оставлено до §X4.11.3 и §X4.11.4 , а сейчас достаточно знать, что ток покоя выходного каскада создаёт на \(R_{ON}\) нижнего транзистора падение напряжения. В §X4.11.4 показаны два способа борьбы с этой напастью ( откачивание тока с выхода ОУ или опускание отрицательного вывода питания на ∼100 mV ниже уровня земли ). Второй вариант выглядит предпочтительнее, и именно он показан на схеме.

Некоторые дополнительные детали.

  1. Ток полной шкалы на самом грубом диапазоне 5 mA ( для сравнения на рис. X4.30 1 mA ), поэтому выбран транзистор побольше ( тип J175 ), для которого указан \(I_{DSS}\) = 7 mA min. Здесь можно поинтересоваться возможным ростом тока утечек, который ухудшает динамический диапазон на нижней границе, но, несмотря на увеличение размеров кристалла, тестирование образцов показало ток на уровне 1 pA при комнатной температуре ( при смещении затвор-канал до 15 V ) 27 .
  1. Ещё один путь расширения диапазона рабочего тока вверх - использование небольших npn транзисторов в пару к \(Q_2\) и \(Q_4\) , как показано на врезке на рис. X4.35 . Поступая так, учитывайте, что по итогам прямого измерения утечка биполярных транзисторов - малопредсказуемый параметр, см. §X2.1 .
  2. Весьма приблизительные цифры \(V_P\) ( 3V min, 6V max ) осложняют установку напряжения на затворах \(Q_2\) и \(Q_4\) . Данная проблема хорошо знакома и уже обсуждалась ранее. Возможно, лучшим вариантом будет индивидуальная подстройка потенциала. Если вы собираетесь идти этим путём, то не забудьте измерить выходное напряжение при нулевом входном токе, чтобы убедиться, что утечки не мешают работе на нижней границе при ∼10 pA или около того.

X4.3.9 Широкополосный трансрезистивный усилитель с автоматической сменой предела

В §X4.3.7 был представлен линейный TIA с динамическим диапазоном семь порядков. Основная идея - выдача трёх параллельных сигналов, каждый со своим коэффициентом передачи. По мере роста входного сигнала очередной наиболее чувствительный выход замирал, дойдя до своего значения полной шкалы, но менее чувствительные каналы продолжали работать. Значение входной величины считывалось с самого чувствительного предела, не достигшего уровня насыщения. Тот же приём использовался в схеме фотометра «от света звёзд до солнечного» из §X4.3.8 с линейным выходом от 1 pA до 5 mA ( 1:5×\(10\space^9\) )

Схемы хороши, но имеют довольно узкую рабочую полосу. Скажем, в схеме X4.30 «шунтирующие» транзисторы \(Q_3\) и \(Q_4\) добавляют ёмкость между «выходным» концом резистора обратной связи \(R_1\) = 50MΩ и землёй. Обычный каскад усиления без переключения диапазонов таких проблем не имеет.

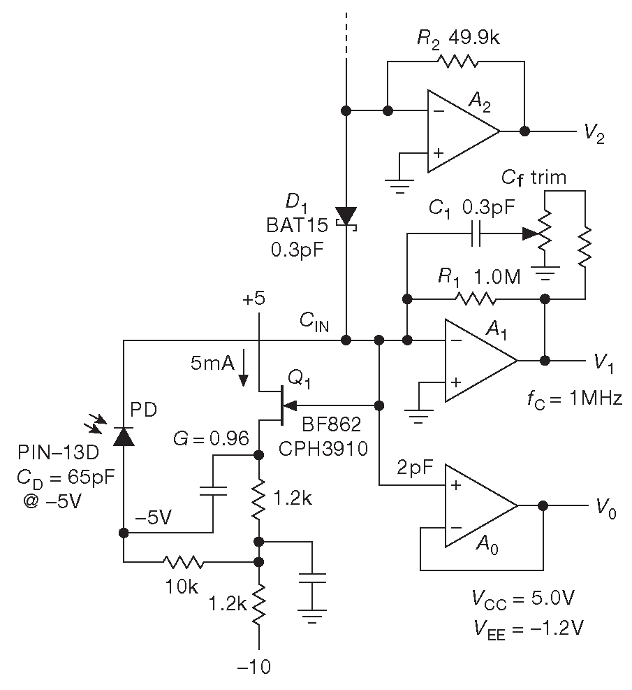
Но есть ещё одно решение, увеличивающее динамический диапазон линейного трансимпедансного усилителя. Его предложил Джон Ларкин ( John Larkin ) ( рис. X4.39 ). Схема иллюстрирует новый подход к архитектуре широкополосных усилителей для фотодиодов. В качестве детектора выбран кремниевый PIN-13D фирмы OSI: чувствительная область 13 mm2 , корпус TO-5.

Рис. X4.39   Линейный TIA с автоматическим переключением пределов. Когда \(A_1\) с большим коэффициентом передачи входит в насыщение, \(A_2\) с низким усилением забирает избыточный входной ток, а \(A_0\) отслеживает изменение смещения суммирующей точки [* парный опорный уровень к \(V_1\) для внешней схемы ]

В этой необычной схеме менее чувствительные пределы включаются в работу после перехода в насыщение более чувствительных, и, в отличие от других схем, входной ток представляется взвешенной суммой напряжений с отдельных выходов.

В однополярной схеме TIA \(A_1\) (широкополосный RRIO со входным током 3 pA ) работает как обычно, пока его выход не войдёт в насыщение возле положительной шины питания. Дополнительный входной ток вызывает потерю контроля над потенциалом суммирующей точки со стороны \(A_1\) с последующим уходом потенциала на его инвертирующем входе ниже уровня земли. В этот момент начинает смещаться в прямом направлении диод Шоттки \(D_1\) , передавая эстафету \(A_2\) 28 . Если используются RRIO ОУ, то известно напряжение насыщения, а значит, и ток через резистор обратной связи \(A_1\) ( и всех последующих каскадов, буде таковые найдутся ) в этом режиме.

Как только \(A_2\) берёт на себя контроль над суммирующей точкой, её потенциал ( он буферируется \(A_0\) ) становится на одно падение на диоде Шоттки ниже земли. Ток через \(R_1\) теперь равен \((V_1-V_0)/R_1\) , следовательно, правильное значение входного тока \[ I_{in}=\frac{V_1-V_0}{R_1}+\frac{V_2}{R_2} \quad. \quad [X4.3] \]

Полоса

Обеспечить в TIA с большим усилением приличную полосу - задача очень сложная. Чтобы достичь 1 MHz в трансрезистивном усилителе с резистором обратной связи 1MΩ , требуется ёмкость обратной связи \(C_f\) = 0.16 pF . Здесь она выполнена на конденсаторе 0.3 pF с цепью подстройки.

Общая ёмкость суммирующей точки \(C_{in}\) складывается из ёмкости обратной связи транзистора \(Q_1\) ( \(C_{RSS}\) ), синфазной и дифференциальной ёмкости \(A_0\) и \(A_1\) , ёмкости \(D_1\) при нулевом смещении и ёмкости фотодиода, скомпенсированной вольтодобавкой на повторителе \(Q_1\) ( коэффициент передачи по напряжению > 0.95 ) 29 . Последнее слагаемое благодаря \(Q_1\) составляет менее 5% от исходных 65 pF ёмкости фотодиода ( при –5V ). Всё перечисленное даёт в сумме около 11.2 pF или \(f_{RCin}\) = 14.2 kHz . Штраф относительно обычного TIA с фиксированным усилением всего 2.3 pF , что просто отличный результат. Со 100-мегагерцовым RR OPA357 в качестве \(A_1\) и CPH3910 в качестве \(Q_1\) 30 получаем \(f_{GM}\) = 1.2 MHz и коэффициент демпфирования для \(f_c\) = 1.0 MHz около 0.8 ( см. §X4.3.2 ). Если сравнивать со схемой из §X4.3.8 общий выигрыш по полосе (для эквивалентного трансрезистивного усиления) порядка 10×...20× .

Рис. X4.38 Параметры ОУ для схемы X4.35 /ba Vos _l ? /s GBW Type Vsupply (V) typ max (PA) (pA) typ max (mV) (mV) x C Q. > >• E. typ (mA) typ (MHz) LMP7701 2.7-12 0.2b 1b 37 200 o o Ol o o 0.8 2.5 LTC6240HV 2.8-11 0.5b 1b 60 250 15 30 2.7 18 AD8616d 2.7-5.5 0.2 1 80 500 7.5e 15e 1.7f 24 LTC6078d 2.7-5.5 0.2 1 25 100 1 - 0.06f 0.75 Notes: (a) at T=25°C. (b) at Vs=+10V. (c) when sinking 0.5mA. (d) dual. (e) when sinking 1mA. (f) per amplifier.

Детали

  1. В качестве \(D_1\) взят диод Шоттки BAT15-03W с небольшим кристаллом и ёмкостью всего 0.3 pF . При 100 μA , когда \(A_2\) уходит в насыщение, падение на диоде составляет 180 mV , что добавляет около 4% тока через \(R_1\) . Именно по этой причине повторитель \(A_0\) должен иметь точность не хуже 1% .
  2. Когда \(A_1\) насыщается, суммирующая точка опускается на одно падение на диоде ниже уровня земли [*] , поэтому питание ОУ надо опускать где-то на вольт в отрицательную область 31 В схеме используется –1.2 V , которые легко получить на двух диодах.

[*]
[* Потому что \(A_2\) поддерживает на верхнем конце \(D_1\) потенциал земли. Это происходит всегда, пока \(A_2\) в активном режиме. Но, если активен \(A_1\) , \(A_2\) не влияет на потенциал суммирующей точки, т.к. на обоих концах \(D_1\) один потенциал и уравнивающий ток через него в суммирующую точку не идёт. ]

  1. Операционные усилители питаются от прецизионного источника +5.0 V . OPA357 имеет абсолютный максимум напряжения питания +7.5 V , что позволяет использовать для отрицательного источника и более низкие потенциалы. Если интересно большее напряжение насыщения, например, +10.0 V , то это как раз то место, где хорошо встанет композитный усилитель ( см. пример на рис. 8.78 ).
  2. Конструкцию можно расширять и дальше, добавляя диоды Шоттки и TIA со всё меньшими коэффициентами передачи над \(A_2\) . Каждый дополнительный каскад, кроме самого верхнего, требует повторителя для отслеживания потенциала суммирующей точки [*] и вдобавок увеличивает отрицательное смещение всех низлежащих каналов. Возможно, в таком случае схема с шунтирующими транзисторами ( рис. X4.35 ) для каскадов с малыми усилениями будет выгоднее ( в них влияние дополнительных емкостей не столь заметно ). Но здесь \(A_1\) - специальный каскад с большим усилением и большой полосой, которую было бы трудно получить в классическом трансимпедансном усилителе с резистором обратной связи величиной 1 MΩ .

[*]
[* В каждый каскад, даже находящийся в насыщении, продолжает уравновешивать ток фотодиода, но из-за того, что его верхний конец ( катод ) опускается всё ниже, для суммирования токов надо использовать «\(V_1-V_0\)» для первого каскада и «\(V_2-GND\)» для второго. Если добавляется ещё один каскад, то буфер \(A_3\) вешается на верхний конец диода \(D_1\) , добавляется ещё один диод \(D_2\) и TIA \(A_4\) . Второй член суммы меняется с «\(A_2-GND\)» на «\(A_2-A_3\)» и добавляется член «\(A_4-GND\)». ]

X4.3.10 Многопредельный широкополосный TIA с каскодной вольтодобавкой

Продолжая тему широкополосных трансимпедансных усилителей, разберём способ решения проблемы ёмкости суммирующей точки, существенно сужающей рабочую полосу ( и увеличивающей «\(e_nC\)» шум ). Бороться с ней предлагается за счёт комбинации изолирующего каскода и вольтодобавки на нижнем выводе детектора. Подобные приёмы уже встречались ранее: вольтодобавка - на рис. X4.39 и в §8.11.9 , а каскод с вольтодобавкой - в §8.11.10 , но не в контексте переключаемого коэффициента передачи.

Соберём все эти расширяющие рабочую полосу компоненты вместе и применим к трансрезистивному усилителю с изменяемым коэффициентом передачи. На рис. X4.29 показан отличный способ использования ключа в цепи обратной связи TIA, но в схеме нет никаких элементов, снижающих ёмкость в суммирующей точке, а данная задача требуется почти в любом широкополосном TIA.

На рис. X4.40 показано решение, основанное на идее Фила Хоббса ( Phil Hobbs ) 32 , которое восполняет пробел. \(Q_2\) - повторитель вольтодобавки, кардинально снижающий действующую ёмкость фотодиода. А уже сниженная ёмкость изолируется от суммирующей точки каскадом на \(Q_1\) . Такая схема одновременно расширяет полосу и снижает «\(e_nC\)»-шум.

Рис. X4.40   Широкополосный трансимпедансный усилитель с вольтодобавкой, каскодной изоляцией и переключаемым коэффициентом передачи

Перед описанием работы переключателя усиления, сделаем несколько важных замечаний.

  1. Рабочий ток \(Q_2\) должен быть несколько больше, чем максимальный ток фотодиода, что превращает его ток базы в проблему при низких токах детектора. Хоббс предлагает использовать транзистор с большим усилением MPSA18 ( аналог 2N5089 ); MMBT6429 и MMBT5962 - альтернатива в SMT корпусах.
  2. Ёмкость фотодиода \(C_{PD}\) стоит в параллель с ёмкостью база-эмиттер \(Q_1\) ( \(C_{π}\) ) ( см. ##§X2.11 ). Это снижает действующее значение полосы \(f_T\) транзистора \(Q_1\) , которое требуется держать как можно выше \(f_c\) . Например, 2N5089 имеет \(f_T\) около 2 MHz на 10 μA ( см. рис.##X2.80 и замечание о примерной пропорциональности \(f_T\) и \(I_C\) на малых токах из-за постоянства \(C_{π}=C_{je}\) ниже 30 μA ). Чтобы каскод работал при низких токах фотодиода, используется вольтодобавка на \(Q_2\) , которая снижает действующее значение \(C_{PD}\) сильно ниже \(C_{π}\) транзистора \(Q_1\) . Иногда требуется добавлять \(R_{bias}\) , чтобы поддержать минимальный ток через \(Q_1\) . Хоббс добавляет 8 μA 33 .

Теперь о переключении усиления. Начнём с двойного транзистора \(Q_5\) 34 . Он нужен для получения двух ступеней напряжения ниже уровня земли. Первое используется для задания рабочей точки каскодного \(Q_1\) . Обычно его ставят в каскад с наибольшим усилением. Второй более низкий потенциал используется для обратного смещения неиспользуемых кандидатов в каскодные \(Q_3\) , \(Q_4\) [* на схеме не показан ] и т.д. Эти транзисторы могут включаться в работу ( перехватывать ток фотодиода ) индивидуально: закорачиванием их базы на землю 35 . Такая схема может расширяться для получения каналов с иными коэффициентами усиления, каждый - со своим выходом. В данной схеме, в отличие от предыдущих, требуется выбрать один какой-то канал. Зато здесь можно использовать один из каскодных транзисторов для подпитки шунтирующего полевого ключа или схему автоматического выбора предела на диодах из §X4.3.7 , §X4.3.8 или §X4.3.9 .

24 С восхитительным исключением - ADA4530-1: входной ток 1 fA тип. ( 20 fA max) при 25°C в сочетании со смещением 9 μV тип. ( 50 μV max ). Но шумовые параметры удручают 80 nV/\(\sqrt{Hz}\) при 10 Hz . <-

25 S. Eckel, A.O. Sushkov, and S.K. Lamoreaux, “A high dynamic range, linear response transimpedance amplifier,” Rev. Sci. Instrum., 83, 026106 (2012). <-

26 Официально освещённость - это световой поток, приходящийся на единицу площади ( люмен на квадратный метр ). Она измеряется по поверхности и взвешивается с учётом спектральной чувствительности глаза. Фотометрия способна свести с ума этими своими "канделами" ( candela ), "люменами" ( lumen ), "люксами" ( lux ) и производными параметрами, типа светового потока ( radiant flux ), интенсивности излучения ( radiant intensity ), яркости ( radiance ), поверхностной плотности излучения (irradiance), интегральной светимости ( radiosity ), светимости ( radiant exitance ), энергетической экспозиции ( radiant exposure ), светимости ( luminance ). Плюс, большая часть может снабжаться модификаторам «спектральная», означающим всё то же самое, но с учётом длины волны. См. также ##§X9.22. <-

27 См. обсуждение тока утечек в §X2.1 .   <-

28 Потенциал смещения фотодиода немного снизится, но никаких последствий это не влечёт. <-

29 См. §8.11.9 .   <-

30 На замену неожиданно снятому с производства BF862 фирмы NXP. <-

31 Но, см. §X4.11.3 .   <-

32 Для вхождения в курс дела ознакомьтесь с его статьёй «Предусилитель для фотодиода - вся правда жизни» ( “Photodiode Front Ends - The REAL Story”, Optics and Photonics News, April 2001, pp 4245 ), а затем с книгой «Создание электрооптических систем. Как заставить их работать» ( “Building Electro-Optical Systems”, Making It All Work, 2nd ed., Wiley (2009) ). Это отличное собрание приёмов проектирования каскодных усилителей для фотодиодов, включающих резонансные цепи, T-образные катушки, расширяющие полосу, подавители шума и т.д. <-

33 Можно подавить большую часть избыточного тока резистором из суммирующей точки на положительное питание, как это сделано на рис. 8.87 . Но, если сделать это в схеме X4.40 , то «выключенный» усилитель войдёт в насыщение возле отрицательной шины питания, что снижает привлекательность такого решения для фототоков, меньших чем 100 nA . <-

34 Вот некоторые сдвоенные модели: DMMT3904W или MMDT3904. Особенно приятна продукция фирмы Diodes Inc., выпускаемая в корпусах SOT-23-6 ( SOT-26 ), SC-70-6 ( SOT-363 ) и даже более компактных. <-

35 Увеличение обратного смещения фотодиода до 0.5 V проходит без последствий. <-

Previous part:

Next part: