Шапка

X4.11 Rail-to-Rail операционные усилители

Знакомство с RRIO операционными усилителями произошло в Части _4 и было продолжено в Части _5 ( §5.9 ), где рассматривались среди прочего их входные и выходные параметры. RRIO ОУ не обходятся без недостатков, которые будут кратко повторены здесь перед рассмотрением очень интересного вопроса получения «честного» размаха сигнала от потенциала одной шины питания до потенциала другой.

X4.11.1 Rail-to-rail входы

Большая часть ОУ с rail-to-rail входами ( RRI ) использует комплементарные пары входных дифференциальных каскадов, которые помогают решить проблемы при работе неподалёку от ( и немного за ) шин питания. Но, как сообщалось в §5.9 , такая архитектура имеет некоторые неприятные побочные эффекты, например, резкое изменение входного тока ( у биполярных моделей ), резкое изменение напряжения смещения и рост искажений в момент перехода входным сигналом точки переключения между дифференциальными парами. Рис. 5.29 , повторенный здесь на рис. X4.88 , показывает ужасное ухудшение параметров смещения двух типичных RRI ОУ, и характеристики альтернативного технического решения - схемы накачки заряда. Она расширяет диапазон питания входного каскада за пределы питания ИМС и позволяет обойтись без второго дифференциального каскада.

Рис. X4.88   ОУ с rail-to-rail входами часто имеют неприятный сдвиг \(V_{OS}\) в точке, где сигнал переходит с одной входной пары на другую. OPA369 обходит эту проблему, используя единственный входной дифференциальный каскад с рабочим напряжением, поднятым за пределы внешней шины питания схемой накачки заряда

X4.11.2 Rail-to-rail выходы

ОУ с rail-to-rail выходами имеют сразу несколько проблем, в основном обусловленных симметричной схемой с общим истоком ( общим эмиттером ) в обоих плечах выходного каскада, необходимой для получения сигнала с размахом питания. Неотъемлемым свойством упомянутой схемы является высокий выходной импеданс стока ( или коллектора ), что влечёт прямую зависимость усиления без обратной связи от импеданса нагрузки, и нежелательный сдвиг фаз, вызываемый емкостной нагрузкой. Такой выходной каскад исходно имеет высокий уровень искажений и, как будет ясно из дальнейшего, во многих случаях не позволяет получить настоящий уровень питания на выходе ( этому мешает сквозной ток покоя, текущий через сопротивление канала \(R_{ON}\) насыщенного транзистора ).

X4.11.3 Выход возле земли. Когда RRO вовсе не RRO

В §X4.3.8 обнаружилась особенность ( возможно, данный термин слишком дипломатичен ) в выходном каскаде RRO ОУ, а именно: невозможность получения выходного сигнала с уровнем отрицательной шины питания, т.е. земли при однополярном источнике, даже если нагрузка на выходе отсутствовала. Разница совсем невелика - буквально несколько милливольт, но даже столь незначительная величина способна серьёзно ухудшить динамический диапазон схемы. В качестве примера можно взять широкодиапазонный трансимпедансный усилитель с рис. X4.35 , где выход TIA оцифровывается 12-разрядным АЦП с диапазоном входного сигнала 0—4.096 V ( т.е. 1 LSB = 1 mV ). ОУ не дотягивается до земли всего на 10 mV , но крадёт при этом из динамического диапазона 3 разряда ( 10 LSB ). Для гораздо более точных - 16 разрядных АЦП ( это вполне разумный выбор, т.к. 1 LSB = 62 μV - величина, сравнимая с ошибкой смещения распространённых ОУ для наихудшего случая). В такой конфигурации невозможность использования нижних 10 mV на выходе ОУ соответствует уже 160 LSB .

Тот факт, что n-МОП транзистор нижнего плеча ( рис. 5.32B ) не доходит до уровня земли без нагрузки поначалу интригует, но никаких загадок тут нет. Достаточно вспомнить, что ток покоя выходного каскада течёт через сопротивление канала и создаёт на нём падение Vmin = \(I_QR_{ON}\) . Проблему можно обойти, забирая \(I_Q\) через нагрузку.

Тема показалась интересной, поэтому была собрана тестовая схема для изучения поведения нескольких RRO ОУ. Рис. X4.89 показывает, что получится, если собрать повторитель с единичным усилением и заземлённым входом, а выход подключить к регулируемому источнику тока величиной от –0.5 mA ( втекающий ) до +1.0 mA ( вытекающий ). Например, любимый ОУ общего назначения LMC6482 останавливается на 7 mV без нагрузки. Этот потенциал линейно снижается до нуля по мере приближения вытекающего с выхода тока к 140 μA . Очевидно, это и есть ток покоя при выходном сигнале вблизи земли. Из этой цифры можно вытянуть ещё кое-что: характер зависимости \(V_{out}\) от \(I_{sink}\) показывает сопротивление канала n-МОП транзистора на уровне 57 Ω .

Рис. X4.89   Не все RRO и RRIO ОУ, обещающие выходной сигнал на уровне отрицательного питания, способны достичь его на самом деле, что хорошо видно по графикам зависимости \(V_{out}\) от \(I_{load}\) для 18 типов операционных усилителей. Графики получены для схемы повторителя с заземлённым входом, V+ = 5V , V- = 0V

Получается, что одним из путей приведения таких ОУ в чувство является источник тока на выходе, который потребует для работы отрицательного напряжения где-то в схеме 64 . Если отрицательного источника нет, можно использовать инвертор с накачкой заряда, см. §X4.11.4 , где вдобавок рассматривается и другое решение - подача на минусовой вывод питания ОУ небольшого отрицательного потенциала буквально несколько десятых вольта ниже уровня земли.

Ещё одним вариантом является выбор ОУ с корректным потенциалом на выходе, как некоторые из моделей на рис. X4.89 . Такой путь избавляет от необходимости иметь отрицательный источник, но уменьшает выбор ОУ. Данный путь исследовался на трёх моделях. Они были включены повторителями, на вход подавался треугольный сигнал 25 mVpp@1 kHz . Рис. X4.90 показывает результат для трёх вариантов нагрузки ( без оной, резистор на землю и источник тока, забирающий ток из выхода ) и двух видов сигнала: просто касающегося уровня земли и для уходящего в отрицательную область на 10 mV 65 .

Рис. X4.90_1   RRIO повторители с питанием 0 и +5V , на вход которых подаётся треугольный сигнал 25 mV , заходящий в отрицательную область на 10 mV . Показаны выходные сигналы для отсутствующей нагрузки, резистора 1 kΩ на землю и источника, забирающего ток с выхода. По горизонтали 400 μs/div , по вертикали 10 mV/div

Верхний луч на первом экране показывает входной сигнал, касающийся уровня Vmin = 0V . Он используется для проверки всех трёх ОУ. LMC6482, чей график на рис. X4.89 обещает проблемы на уровне земли, ограничивает выход в районе 7 mV даже с резистором 1 kΩ на землю ( луч A ), но, нагруженный источником, принимающим ток 200 μA , показывает чистый треугольник ( луч B ). С источником тока в качестве нагрузки LMC6482 хорошо работает, даже когда входной сигнал уходит на 10 mV ниже уровня земли ( луч C ).

Рис. X4.90_2   RRIO повторители с питанием 0 и +5V , на вход которых подаётся треугольный сигнал 25 mV , заходящий в отрицательную область на 10 mV . Показаны выходные сигналы для отсутствующей нагрузки, резистора 1 kΩ на землю и источника, забирающего ток с выхода. По горизонтали 400 μs/div , по вертикали 10 mV/div

И вновь, по результатам рис. X4.89 LTC6078 должен вести себя лучше, чем LMC6482, и да, результаты вполне приемлемы ( рис. X4.90_2 ), но 1 mV он всё же отъедает ( луч A ). С источником тока сигнал отличный ( лучи B и C ). AD8616 героически выдаёт сигнал на уровне земли ( при разрешении 10 mV/div ) ( рис. X4.90_3 луч A ). Герой, но не волшебник, что показывает попытка достичь невозможного с отрицательным сигналом ( луч B ) но без отбора тока на выходе. Зато состояние насыщения - чистое без искажений и выбросов. Как и два других ОУ с источником тока на выходе ( здесь потребовался почти миллиампер ) позволяет работать с отрицательным сигналом.

Рис. X4.90_3   RRIO повторители с питанием 0 и +5V , на вход которых подаётся треугольный сигнал 25 mV , заходящий в отрицательную область на 10 mV . Показаны выходные сигналы для отсутствующей нагрузки, резистора 1 kΩ на землю и источника, забирающего ток с выхода. По горизонтали 400 μs/div , по вертикали 10 mV/div

Вместо источника, принимающего ток с выхода, можно просто чуть сместить вниз где-то на 100 mV минусовой вывод питания ОУ. Такой приём работает с любыми "однополярными" компонентами (компараторами, АЦП и т.д.), у которых могут возникнуть проблемы в области милливольта, другого вблизи земли.

X4.11.4 Смещение минусового вывода питания

В старые добрые времена, когда напряжения питания были большие и двуполярные, необходимости беспокоиться об особенностях поведения схемы возле уровня земли не возникало. Но для схем с однополярным питанием проблема вполне реальна и особенно остро стоит в низковольтовых компонентах. RRO и RRIO позволяют работать возле земли... совсем рядом. Выше было показано, что они отъедают несколько милливольт на минусовом конце, т.е. от нулевого уровня. Не самый плохой результат, который, тем не менее, превращается в проблему, если нужен большой динамический диапазон, как в схемах TIA из §X4.3.7 и §X4.3.8 . Одним из решений может стать внешний источник тока, забирающий лишний ток с выхода. Более универсальное решение, снимающее проблемы любых компонентов с однополярным питанием - небольшой отрицательный источник, подключаемый к минусовому выводу питания ИМС.

Если есть источник отрицательного напряжения, можно получить смещение ∼250 mV на прямосмещённом диоде Шоттки. Скажем, SD103 имеет прямое падение 250...300 mV при 5 mA , а 1N5817 175...225 mV при 10 mA . Эта идея показана на схеме X4.91B . Там же можно найти инвертор на переключаемом конденсаторе, который создаёт источник отрицательного напряжения. В качестве инвертора выступает отличная ИМС LTC1550 66 , в состав которой входит линейный стабилизатор, снижающий пульсации и шум. Высокая частота переключения ( 900 kHz ) позволяет использовать конденсатора на 0.1 μF .

Рис. X4.91   Инверторы с накачкой заряда - удобный путь получения отрицательного напряжения ∼0.25V , которое позволит RRO усилителям (и другим компонентам) выдавать чистый сигнал на уровне нуля вольт

Понятно, потребность в источнике небольшого отрицательного напряжения не осталась без внимания электронной промышленности, которая предложила ИМС LM7705, показанную на рис. X4.91A . Здесь тоже есть пострегулятор, но выходное напряжение всего –230 mV . Микросхема мелкая и дешёвая ($0.66 в розницу), но низкая рабочая частота ( 92 kHz ) вынуждает использовать достаточно большой конденсатор. ИМС решает ту самую задачу, о которой здесь говорится. Вот что написано в её справочных данных.

«LM7705 - инвертор напряжения на переключаемом конденсаторе на фиксированное напряжение –0.23 V с низким уровнем шума. ИМС создавалась для использования с низковольтовыми усилителями, чтобы позволить последним выдавать выходные сигналы с нулевым уровнем и при этом удерживать общее питание в пределах 5.5 V. Rail-to-Rail усилители не могут выдавать на выходе сигнал нулевого уровня при работе от однополярного источника питания и могут накапливать ошибку из-за усиления уровня насыщения выхода последующими каскадами. Небольшое отрицательное напряжение <...> поможет сохранить точность цепи обработки сигнала вблизи нуля. Кроме того, усилитель, стоящий на входе АЦП, сможет выдать нулевой уровень и полностью задействовать весь диапазон измерения преобразователя».

Отметим, что увеличение «общего напряжения питания» столь незначительно, что уменьшать потенциал положительного источника не потребуется. Можно продолжать использовать +5V , т.к. большая часть низковольтовых компонентов специфицируется для диапазона от +2.7 до +5.5 V .

X4.11.5 Примеры для подражания: выходной каскад Монтичелли

В выходном каскаде обычного (не RRO) ОУ традиционно используется симметричный повторитель на комплементарных структурах или что-либо близкое, работающее с некоторым сквозным током для предупреждения переходных искажений на середине питания ( см. §5.8.3 ). Выходные комплементарные пары в RRO каскаде выполняются в виде симметричного усилителя с общим истоком ( см. рис. 5.32 ). Это необходимо для получения выходного сигнала с уровнями питания ( т.е. исключения дополнительных источников повышенного напряжения ). Но на этом пути возникают проблемы, обусловленные большим внутренним сопротивлением такой схемы, как-то ( подробное описание см. в §5.8.3 ): высокий выходной импеданс с разомкнутой обратной связью, особенно на низких частотах, неустойчивость с емкостной нагрузкой, зависимость усиления без обратной связи от импеданса нагрузки.

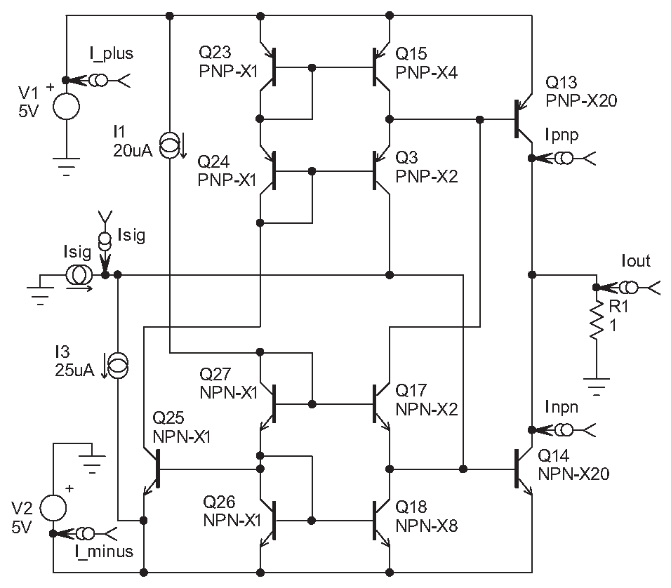
Rail-to-rail выходные каскады осложняют жизнь разработчикам кристаллов, когда требуется снижать ток покоя и одновременно переходные искажения. Изящным решением указанных проблем является выходной каскад, предложенный Дэннисом Монтичелли ( Dennis Monticelli ) и кратко описанный в §5.9.2 67 . Схема задаёт рабочие точки выходных транзисторов таким образом, чтобы поддержать перекрытие токов в зоне перехода и поддержать активный режим обоих транзисторов во всём диапазоне выходных напряжений . Прочтите базовое описание в §5.9.2.D и возвращайтесь сюда за подробным исследованием работы каскада.

Схема очень красивая! Её работа была промоделирована в SPICE, чтобы оценить линейность и посмотреть характер перекрытия токов по всему размаху выходного сигнала. На рис. X4.92 показано, как она выглядит в окне схемного ввода ICAP/4 SPICE.

Рис. X4.92   Моделирование rail-to-rail выходного каскада Монтичелли. Сигналы на входе и выходе токовые , их легко рассматривать с помощью «токовых пробников» ( если бы обычная жизнь была бы столь проста! )

Сначала была рассмотрена функция передачи. Для этого на вход подавалась развёртка тока, и наблюдалось изменение тока на выходе и в каждом из плеч выходного каскада. На рис. X4.92 выходной ток ( на глаз ) выглядит вполне линейным. Если присмотреться, то можно заметить, что оба транзистора остаются в проводящем состоянии ( совсем немного ) в течение всего цикла. Для более чёткого выявления последнего свойства на рис. X4.94 приводятся графики работы источника ( I+ из \(Q_{13}\) ) и приёмника ( I- из \(Q_{14}\) ) тока при изменении выходного тока \(I_{out}\) . Оба представлены в обычном и увеличенном масштабе. На растянутой шкале видно, что через «выключенный» транзистор течёт ток 100...200 μA . В нормальном симметричном каскаде «класса-AB» этот ток падает до нуля, что видно на графиках X4.95 .

Рис. X4.94   Токи верхнего и нижнего плеча как функции выходного тока каскада Монтичелли. Оба транзистора остаются в активном режиме в течение всего рабочего цикла
Рис. X4.95   График, аналогичный рис. X4.94 , для каскада «класса-AB». Ток пассивного плеча падает до нуля после выхода из узкой области перехода. Результат моделирования в SPICE схемы 5.32

Видя, как схема Монтичелли уже 25 лет продолжает использоваться при создании высококачественных ОУ, можно только восхищаться её красотой. Изначально конструкция разрабатывалась под МОП технологию с кремниевыми затворами, но лучше всего работает в биполярной реализации. Схема идеально ложится на симметричный балансный выход ( его надо брать с баз \(Q_{13}Q_{14}\) на рис. X4.92 ) и отлично работает на высоких частотах. Например, OPA1611 с GBW = 80 MHz и большим выходным током или OPA209, который выдаёт 65 mA , что более чем достаточно для ОУ с питанием 40V .

Рис. X4.93   Токи верхнего и нижнего плеча и ток выхода биполярного варианта выходного RR каскада Монтичелли по результатам моделирования в SPICE

Справочные данные большинства ОУ не раскрывают деталей внутренней схемотехники кристалла, но иногда всё же возможно отличить выходной каскад Монтичелли по характерным графикам зависимости выходного импеданса без обратной связи от частоты. У многих ОУ фирмы TI в каскад Монтичелли добавлен конденсатор обратной связи с выхода на каскад усиления, который позволяет достичь чрезвычайно хороших цифр \(Z_{out}\) . Например, у OPA1611 импеданс падает вплоть до на 100 kHz , затем растёт и вновь падает, см. рис. 5.34 и X4.96 .

Рис. X4.96   Выходной импеданс OPA1611 без обратной связи, выход которого выполнен по схеме Монтичелли ( с емкостной внутренней обратной связью для снижения выходного импеданса )

64 Самый простой вариант, который приходит в голову - резистор на землю. Но этот способ не работает. Даже достаточно небольшое сопротивление 1 kΩ при уровне 10 mV над землёй может забрать только 10 μA , т.е. гораздо меньше, чем величина тока покоя. <-

65 Последний интереснее, потому что важна динамика цепи обратной связи в схеме, где входной сигнал может флиртовать с уровнем земли, вызывая насыщение выхода на уровне нуля вольт. Подобное нелинейное поведение допускается при отсутствии выбросов и может свидетельствовать о неправильной работе схемы. <-

66 На схеме показана микросхема для –2.5 V , но можно найти и другие номиналы, например, с опорным уровнем 1.22 V . <-

67 См. патент US4570128 и публикацию IEEE JSSC ( SC-21, #6, 1986 ), в которой можно найти следующие слова.

«Выходной каскад (рис.8) должен решать проблемы сдвига уровня, которые довлеют над rail-to-rail схемами. Предлагавшиеся сложные схемы сочетали множественные цепи обратной связи, по сути представлявшие собой операционные усилители внутри операционных усилителей. Требовалось более простое решение, которое в большей степени соответствовало бы термину «общего применения»».

Исходно конструкция была разработана в NSC. Такая конструкция и её близкие родственники используются фирмами Analog Devices и TI. <-

Previous part:

Next part: