Шапка

4.8 Некоторые типовые схемы на операционных усилителях

4.8.1 Лабораторный усилитель общего назначения

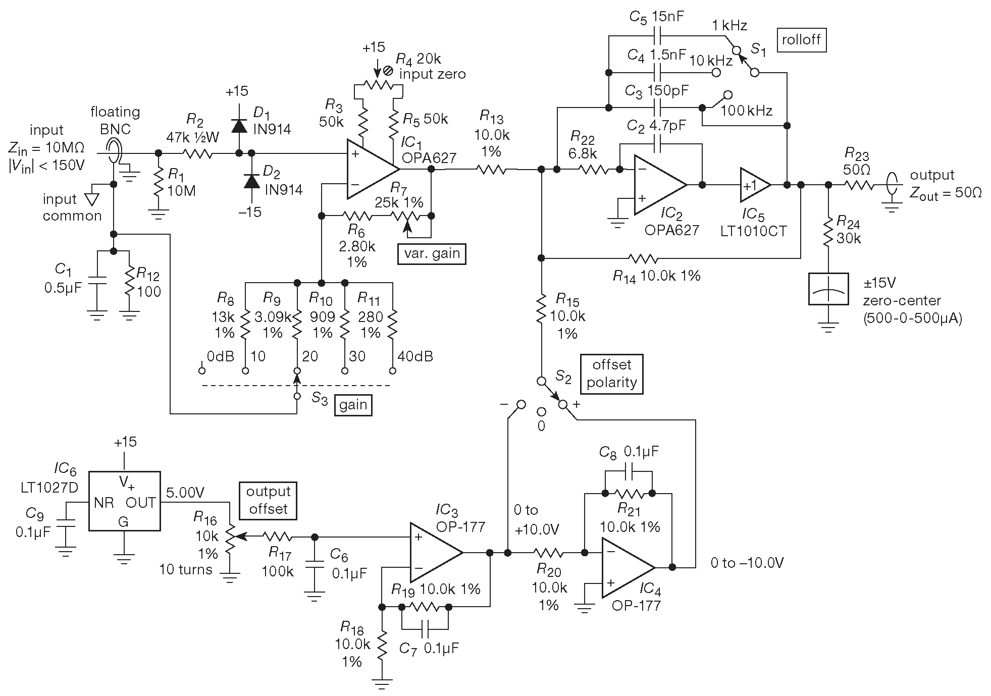
На рис. 4.87 показан «декадный» усилитель постоянного тока с возможностью регулировки усиления, полосы и уровня постоянного смещения на выходе. \(IC_1\) малошумящий ПТ ОУ в неинвертирующем включении с усилением от ×1 ( 0 dB ) до ×100 ( 40 dB ) с точно подстроенными промежуточными уровнями усиления. Возможно плавное изменение уровня с помощью верньерной шкалы. \(IC_2\) – инвертирующий усилитель. Он позволяет сместить выходной уровень в диапазоне ±10 с помощью многооборотного потенциометра \(R_{16}\) по схеме суммирования токов. Набор \( C_3...C_5\) устанавливают верхнюю рабочую частоту, чтобы избавиться от избыточной полосы сигнала и связанного с ней шума [* см. §8.13 ] . \(IC_5\) - выходной мощный усилитель для работы на кабели и низкоомную нагрузку обеспечивает выходной ток ±150 mA .

Рис. 4.87   Лабораторный усилитель постоянного тока с регулируемым смещением на выходе. Цепи питания и фильтрующие конденсаторы не показаны, что является стандартной схемотехнической практикой

Некоторые интересные детали. Для входного резистора взят довольно скромный номинал 10 MΩ , потому что входной ток OPA627 величиной всего 10 pA ( это максимальное значение при комнатной температуре ) вызовет при открытом входе появление на \(R_1\) сигнала ошибки 0.1 mV . \(R_2\) вместе с парой диодов \( D_1D_2\) ограничивает напряжение на входе ОУ диапазоном от \( V_-\)=–0.6 V до \( V_+\)=+0.6 V . С указанными номиналами сигнал на входе может меняться в диапазоне ±150 V без повреждения схемы. OPA627 с полевыми транзисторами на входе выбран за сочетание низкого входного тока ( \(I_b\)=1 pA тип. ), умеренной точности ( \( V_{os}\)=100 μV max ), низкого шума ( \(e_n\)=5 nV/\(\sqrt{Hz}\) тип. ) и широкой рабочей полосы ( \( f_T \)=16 MHz тип. ). Большая граничная частота нужна, чтобы иметь запас по петлевому усилению на верхней рабочей частоте прибора ( 100 kHz ) при полном общем усилении 40 dB .

Выходной каскад представляет собой инвертор с мощным буфером, охваченный обратной связью. Довольно старый LT1010 имеет достаточно высокую скорость нарастания, полосу и мощность в сочетании с низким выходным импедансом ( менее 10 Ω ), который к тому же дополнительно снижается обратной связью, см. §2.5.3.C . Высокая скорость нарастания LT1010 и OPA627 ( 75 V/μs и 55 V/μs соответственно ) позволяет получить неискажённый сигнал ±15 V на максимальной рабочей частоте прибора 100 kHz . Мощный буфер, подобный этому очень полезен для изоляции емкостной нагрузки ( подробности по этому вопросу можно найти в Части X4 , см. также §4.6.1.B и §4.6.2 ). Кроме того, он берёт на себя весь нагрев при работе на серьёзную нагрузку, позволяя удержать низкую температуру \(IC_2\) , что очень важно в случае точных усилителей с низким \( V_{os}\) [* или с низкими входными токами, входного каскада на ПТ или КМОП транзисторах] . У буфера очень высокий входной ток - до 0.5 миллиампера , но если умощнять им операционный усилитель, то проблем не возникает.

Схема установки выходного смещения состоит из 3-выводного опорного источника LT1027. Такие источники разбираются в Части _9 . Они создают очень стабильное напряжение, будучи подключёнными к обычной шине питания. Требуют, чтобы уровень питающего напряжения как минимум на 2V превышал выходное, и различаются точностью установки выходного напряжения. Лучшая параметрическая группа LT1027A имеет ошибку 1 mV и гарантирует дрейф ниже 2 ppm/°C . Для данной схемы выбран вариант подешевле - группа «-D» ( 5.0 V±2.5 mV; 5 ppm/°C ). OP177 - прецизионный ОУ с повышенной стабильностью ( \( V_{os}\space \)< 10 μV , \( TCV_{os}\space \)< 0.1 μV/°C для лучшей параметрической группы ). Обеспечивает стабильность напряжения смещения. Конденсатор \( C_6\) фильтрует шум опорного источника, \( C_7\) и \( C_8\) снижают общий шум за счёт уменьшения рабочих полос усилителей. Для устройств, предназначенных для работы на постоянном токе, большая рабочая полоса не нужна, и расширять её сверх необходимого не следует. Такого рода проблемы подробно обсуждаются в Части _5 , посвящённой разработке точных схем.

Несколько дополнительных замечаний

  • В подобных схемах цепи защиты входов могут ограничивать общую полосу, потому что \(R_2\) вместе с входной ёмкостью \(IC_1\) , диода и соединительных проводов формирует фильтр нижних частот. В данном случае общая ёмкость составляет примерно 12 pF и задаёт частоту «-3dB» на уровне 300 kHz , т.е. заметно выше рабочей полосы прибора ( 100 kHz ). Чтобы использовать подобную защитную конфигурацию в широкополосном усилителе можно снизить сопротивление \(R_2\) , или поставить параллельно ему небольшую ёмкость ( скажем, 47 pF ), или и то, и другое одновременно. Можно использовать ограничительные диоды с меньшей ёмкостью, например, 1N3595 или PAD5 ( см. Часть X1 [* ##§X1.7 ] ).
  • В действительно универсальном лабораторном приборе входы должны быть дифференциальными. Проще всего добиться этого, используя инструментальный усилитель, см. §5.15 . Авторы удовлетворились «псевдо дифференциальной» схемой, в которой общий входной терминал ( точка возврата обратной связи ) изолирован от земли резистором 100 Ω , что позволяет спокойно воспринимать небольшой сигнал по земле от источника. Лучше было бы использовать несимметричную дифференциальную схему, показанную на рис. 4.88 , где разностный усилитель \(IC_7\) использует плавающий общий контакт в качестве опорного сигнала. Отметим, что в этом случае надо использовать изолированный от корпуса разъём BNC.

Рис. 4.88   Репин И.Е. «Разностный усилитель давит синфазную ошибку на входе». Из собрания Третьяковской галереи

  • Во многих ситуациях удобнее управлять постоянным смещением по входу, а не по выходу. Тогда можно было бы менять усиление, не подстраивая смещение, если нужно получше рассмотреть только часть сигнала. Такая схема требует очень большого диапазона входного напряжения смещения и дополнительных изменений в других узлах. Пример приводится в Части _5 [* см. §5.4 ] .
  • Не стоит забывать об ОУ, которые подвержены реверсу фазы, если напряжение на входе опускается ниже уровня \( V_-\) более чем на 0.3 V . Для таких микросхем нужны ограничительные схемы, не позволяющие сигналу уходить в отрицательную область. Упомянутый недостаток достаточно широко распространён, но отличный OPA627 ему не подвержен.
  • Современные методы измерения предполагают возможность дистанционного управления под управлением компьютера. Данная схема имеет механические регулировочные элементы в цепях подстройки усиления, полосы и смещения. Потенциометры и переключатели можно заменить ЦАПами и аналоговыми ключами, чтобы добавить функцию программного управления.
  • Конденсаторы \( C_3...C_5\) замыкают обратную связь составного усилителя ( \(IC_2\) + \(IC_5\) ) на высоких частотах, что улучшает шумовые параметры схемы. Но эта же цепь снижает устойчивость, задерживая общую фазу двух усилителей. Такая схема работает без нареканий, покуда рабочая полоса буфера \(IC_5\) много больше, чем полоса усилителя \(IC_2\) .

    Но в данном случае ситуация иная: частота единичного усиления OPA627 \( f_T \)=16 MHz , и запас по фазе на ней составляет 75° . LT1010 добавляет около 50° и подводит схему к границе устойчивости слишком близко ( см. пояснение понятий «запас по фазе» и «устойчивость» в §4.9 ). В такой ситуации хорошо работает небольшой конденсатор ( \( C_2\)=4.7 pF ), включённый параллельно ОУ и непосредственно замыкающий обратную связь на высокой частоте. Такое включение ограничивает полосу частотой 1 MHz , на которой буфер добавляет задержку всего .

Упражнение 4.26
Проверьте заявленные величины усиления. Как работает цепь регулировки выходного смещения? На какой частоте размах ограниченного по скорости нарастания выходного сигнала упадёт ниже ±15 V ?

4.8.2 Схема поиска коротких замыканий

Ниже описывается отличный пример схемы на операционном усилителе с нелинейной обратной связью. Существует довольно неприятная проблема поиска коротких замыканий на печатной плате. Это может быть короткое замыкание самих проводников или пробой выходного каскада какой-либо микросхемы вида «постоянный уровень на выходе». Найти такую неисправность нелегко, потому что прямое измерение напряжения даёт результат 0V по всей длине линии.

Здесь можно использовать чувствительный вольтметр, который сможет измерить падение напряжения вдоль закороченной трассы. Типовое сечение печатного проводника составляет 0.010" ( 10 mil ) ширины и 0.0013" ( 1 унция на кв. фут ) толщины, что даёт удельное сопротивление 53 mΩ на дюйм. Значит, если подать в линию тестовый ток 10 mA в ней возникнет падение напряжения 530 μV на дюйм в направлении точки короткого замыкания.

Попробуем разработать такого рода устройство. Это должен быть батарейный прибор, чтобы потенциал его выводов был плавающим относительно проверяемой схемы. Его чувствительность должна быть достаточна, чтобы показывать падение на уровне ±100 μV на измерительной головке со средней точкой с уменьшением коэффициента передачи для больших падений. В идеальном случае шкала должна быть достаточно нелинейной, чтобы прибор не зашкаливало даже от разницы в десятки милливольт. Если постараться, то можно создать малопотребляющую схему, которая сможет обходиться без выключателя питания, забирая от батареи ток, сравнимый с током саморазряда. У стандартной батареи «9V» или набора элементов «AA» будет максимальный срок хранения порядка нескольких лет при токе саморазряда меньшем, чем 20 μA (ёмкость 500 mAh или 2500 mAh соответственно ).

Рис. 4.89   Прибор для поиска коротких замыканий: ОУ с большим усилением, плавающим питанием и нелинейной обратной связью

Схема представляет собой простейший инвертирующий усилитель, нагруженный на измерительную головку со средней точкой ( рис. 4.89 ). Вход и выход биполярные по своей природе, поэтому лучшим вариантом будет использование двух батарей «AA», которые обеспечат нерегулируемое питание ОУ ±1.5 V . Два параллельных встречно включённых диода Шоттки ограничивают усиление при больших напряжениях на входе и предотвращают зашкаливание. Зависимость угла отклонения стрелки от величины \( V_{in}\) дана на рис. 4.90 .

Рис. 4.90   Нелинейная обратная связь расширяет динамический диапазон прибора по поиску коротких замыканий

Самой большой трудностью является снижение входного смещения до уровня, меньшего 100 μV , при сохранении режима микропотребления с полным размахом питания ±1.5 V . OP193 специфицирован для работы при общем уровне питания 2V , при этом его выходной каскад имеет диапазон от отрицательной шины и до уровня приблизительно на 1V ниже потенциала положительной. Самая лучшая параметрическая группа ( суффикс «-E» ) имеет смещение не более 75 μV . Ток потребления 15 μA гарантирует максимальное время жизни батарей ( 150'000 часов от элементов ёмкостью 2500 mAh ).

Некоторые дополнительные замечания

  • Один довольно тонкий момент с питанием от щелочных элементов состоит в том, что их напряжение в полностью разряженном состоянии составляет 1.0 V и не оставляет места для сигнала полного диапазона ( +0.5 V ) для выходного каскада, построенного только на npn транзисторах. Решением будет повышение напряжения питания ( увеличение числа щелочных элементов или литиевая батарея ). Но возможность работы от двух элементов «AA» стоит того, чтобы за неё побороться. Возможно, лучше будет использовать RR ОУ с полным размахом питания на выходе, например, КМОП OPA336. Он потребляет 20 μA , работает при питании 2.3 V (min) и имеет смещение 125 μV . OPA336 допускает входной сигнал в диапазоне от отрицательной шины и на 1V ниже \( V_+\) . Последнее условие вполне приемлемо, потому что используется инвертирующее включение, при котором оба входа ОУ имеют уровень 0V .
  • Несколько искусственным выглядит использование исключительно измерительной головки со средней точкой, а значит, использование двух «AA» батарей. Для настоящего отладочного оборудования был бы полезнее звуковой выход, при котором частота тона увеличивалась бы с увеличением уровня на входе, а глаза полезнее использовать для контроля положения щупов. Для такой задачи подойдёт простой генератор с токовым управлением, построенный на микросхеме типа 555 ( Часть _7 ) [* §7.1.3 ] , т.к. для отладочного тестера не требуется точность и стабильность схемы 4.83 .
  • Не следует забывать о возможностях расщепителей питания ( §4.6.1.B ). Они позволят получить два питания от батареи «9V». При питании ±4.5 V выбор ОУ сильно упрощается. Когда общее напряжение питания составляет 5V ( батарея «9V» в разряженном состоянии имеет 6V на выводах ), появляются сотни пригодных к рассмотрению операционных усилителей, некоторые из которых имеют и микропотребление, и малое смещение. См. табл. 5.5 ( стр. 320-321 ) .

4.8.3 Схема контроля тока нагрузки

На рис. 4.91 приведена схема наблюдения за мощным ( 10 kW ! ) источником питания, выдающим в нагрузку ток 100 A . Устройство обеспечивает выходное напряжение, пропорциональное току нагрузки, и может использоваться в качестве узла регулятора напряжения, измерителя или чего-либо подобного. Ток измеряется шунтом - калиброванным манганиновым 4-проводным резистором \(R_S\) , имеющим сопротивление 0.0005 Ω . Подключение «по схеме Кельвина» гарантирует отсутствие в измеренном напряжении ошибок от сопротивления измерительных выводов и соединительных проводов. Избавиться от таких ошибок в случае 2-выводного сопротивления очень сложно. Падение напряжения составляет 0...50 mV и может иметь дополнительную синфазную составляющую за счёт эффектов от протекания тока через сопротивление земляной шины ( отметим, что источник питания заземляется возле выходной клеммы ). По этой причине ОУ включён по дифференциальной схеме с усилением G=200 . Напряжение смещения убирается потенциометром \(R_8\) , поскольку у замечательного LM358A нет внутренних цепей подстройки. Точности опорного источника со стабильностью на уровне нескольких процентов должно быть достаточно, потому что подстройка – это небольшая ( как хочется верить ) коррекция чего-либо. Питающее напряжение \( V_+\) может быть нерегулируемым, т.к. коэффициент ослабления источника питания ( КОИП ) в ОУ имеет вполне приличное значение 85 dB (тип.).

Рис. 4.91   Усилитель для измерения больших токов

Некоторые подробности

  • Шасси и схемная земля должны соединяться где-либо, но очень высокие токи, протекая по земляной шине, легко могут создать напряжение вольт, другой. Для борьбы с данным эффектом вывод отрицательного питания микросхемы соединён с наиболее отрицательным выводом шунта. Такое подключение гарантирует, что входное синфазное напряжение никогда не перейдёт в отрицательную область, а нулевой потенциал допустим, потому что операционный усилитель входит в число однополярных, т.е. допускающих входной сигнал на уровне отрицательной шины питания.
  • В данном устройстве требуется малое напряжение смещения. Например, чтобы достичь точности 1% при измерении тока 10 A ( 10% от полной шкалы ), который создаёт падение на шунте 5 mV , требуется напряжение смещения не превышающее 50 μV ! Старый LM358A выбран из-за небольшой цены ( $0.20 ), но у него плохие параметры исходного смещения ( 3 mV max ), требующие ручной подстройки, а отсутствие у корпуса специальных выводов для этой операции вынуждает использовать большее число компонентов. Ручная подстройка смещения не особо необходима лабораторному прибору, но для коммерческого варианта она превращается в дополнительную операцию, требующую оборудования, времени и, возможно, расширения складской номенклатуры.
  • По этой причине может возникнуть интерес к LT1006, который позволяет подстраивать смещение одним потенциометром 10 kΩ через специальные выводы корпуса. Впрочем, параметры даже самого дешёвого варианта LT1006 лучше, чем у LM358A, в 40 раз ( \( V_{os}\)=80 μV max ), и, вероятнее всего, подстраивать ничего не потребуется. Если продолжить движение в этом направлении, можно взять LT1077A - ОУ с одним питанием и максимальным смещением 40 μV , которое также можно слегка подкрутить.
  • Наивысшую точность могут дать ОУ, стабилизированные прерыванием ( «с нулевым дрейфом» ), например, LTC1050C с максимальным значением смещения для самой бюджетной группы 5 μV ( и входными токами, меньшими 1 nA , что, впрочем, в данном случае значения не имеет ). Все конденсаторы, нужные такому ОУ уже интегрированы внутрь корпуса. Однополярное питание, входной диапазон включает уровень отрицательной шины. 5 μV соответствует точности 1% для 1% от полной шкалы ( динамический диапазон 10'000:1 , что совсем неплохо для такого простого устройства ). Подобрать ОУ с автоподстройкой можно в табл. 5.6 ( стр. 335 ).
  • Наконец, ещё один вариант - измерение тока на горячем конце. Шунт подключается к линии «OUT+» источника. Достоинством подобной схемы будет объединение всех земель устройства воедино. Такое включение подробно разбирается в Части X9 .

4.8.4 Интегрирующий пляжный экспонометр

Яйцеголовые интеллектуалы не тратят своё время на пляжах, но, уж коли приходится туда таскаться, стОит обзавестьсь какой-нибудь схемкой, дабы знать, что происходит вокруг. Будем измерять интегральную дозу ультрафиолетового света.

Есть много способов решить данную задачу, и некоторые из них будут разбираться в теме смешанных сигналов ( аналог + цифра ) в Части 13 и при знакомстве с микроконтроллерами в Части 15 . Здесь рассматривается интегратор на ОУ, который можно использовать в упомянутом экспонометре.

Основная идея состоит в накоплении ( интегрировании ) фототока с датчика, чей выход пропорционален интенсивности вызывающей загар части солнечного света. Будем считать, что имеется фотодиод с оптическим фильтром, пропускающим исключительно ультрафиолет нужной длины волны с фототоком короткого замыкания ∼1 nA ( номинальное значение ) при максимальной засветке. Предполагается, что ток может снижаться в десятки раз в случае пасмурной погоды.

4.8.4.A Первая попытка: прямое интегрирование

Схема, приведённая на рис. 4.92 , подходит для первой попытки. Для накопления отрицательного фототока используется КМОП ОУ с однополярным питанием ( 10 μA на усилитель ) и батарея «9V» в качестве источника питания. Ток величиной 1 nA меняет уровень выходного напряжения интегратора со скоростью 0.5 mV/s . Это напряжение поступает на триггер Шмитта с настраиваемым порогом. Микропотребляющий опорный источник параллельного типа ( имитирующий стабилитрон ) LM385-2.5Z позволяет задавать время экспозиции до 1.5 часов ( ∼5000 s ) для солнечного излучения максимальной интенсивности ( назовём его «FSE» ). При такой дозе на выходе компаратора появляется низкий уровень, который включает пьезоизлучатель. Звуковой генератор забирает из батареи изрядные 15 mA , но верещит при этом так громко, что даже сладко спящий ботаник постарается его побыстрее выключить ( кнопкой «RESET» ). В ходе интегрирования схема потребляет ∼50 μA , что позволяет работать ∼8000 часов от стандартной батареи «9V» ( 500 mAh при малом токе разряда ). 8000 часов - это около года работы, что позволяет позагорать от души: саморазряд батареи убьёт её раньше.

Рис. 4.92   Первый вариант пляжного экспонометра

Упражнение 4.27
LM385 требует для корректной работы 10 μA минимум, а какой ток даст схема при полностью разряженной батарее ( 6V ) ?

Упражнение 4.28
Какова величина гистерезиса у триггера Шмитта \(IC_2?\) Как он влияет на работу схемы?

4.8.4.B Вторя попытка: двухстадийное преобразование

Одной из проблем имеющейся схемы является несовершенство фильтра. При полной засветке доля обычного ( не UV) света составит минимум несколько микроампер. Попытка снизить общий световой поток в тысячу раз ведёт к увеличению относительной доли ошибок от паразитной засветки датчика.

Недостаток исправляет схема 4.93 . Сначала происходит преобразование фототока, каким бы большим он ни был, в напряжение. Интегрированием занимается второй каскад. Резистор у него на входе позволяет выбрать нужный диапазон тока. Схема использует источник со средней точкой, потому что какую бы полярность не имел выход трансрезистивного ( ток-напряжение ) усилителя ( полярность определяется подключением фотодиода ), интегратор выдаст напряжение противоположного знака, т.к. интегратор всегда инвертирует знак. Для формирования средней точки в схеме используется опорный источник на 2.5 V . Большая часть тока течёт между положительной и отрицательной шинами питания, поэтому опорный источник должен работать при токе менее чем 20 μA 41 . В схеме используется сдвоенный выключатель, чтобы закорачивать конденсатор интегратора в выключенном состоянии.

Рис. 4.93   Интегрирующий пляжный экспонометр: второй вариант. «FSE» - полный солнечный эквивалент. (A) Схема. (B) Спектральная характеристика фотодиода Hamamatsu G5842, имеющего фототок короткого замыкания порядка 1 μA

Выход интегратора, как и ранее, заводится на триггер Шмитта, нагруженный на пьезоизлучатель. Отметим, что его рабочий ток тоже течёт между шинами питания, не затрагивая среднюю точку. Ток потребления схемы равен приблизительно 60 μA и позволяет проработать на одной батарее год без перерыва.

Последнее замечание. LMC6044 - счетверённый ОУ ( 10 μA на усилитель ) с RR выходом, поэтому, если требуется надёжная нулевая опора, неиспользуемые секции можно включить по схеме 4.73 с последовательными резисторами, как на рис. 4.76A .

4.8.4.C Пляжный экспонометр «Mark-III»

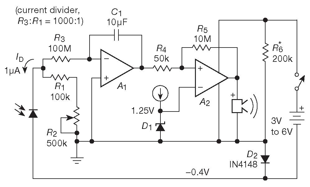
Всегда интересно наблюдать постепенное упрощение схемы по мере разработки. В данном случае, чтобы избавиться от двухстадийного интегрирования, можно использовать интересный приём – «делитель тока». Идею раскрывает рис. 4.94 . Фототок делится между двумя резисторами, на которых поддерживается одинаковое напряжение, потому что инвертирующий вход является виртуальной землёй [* «правило I» ( §4.1.3 ): потенциалы входов равны] . Токи распределяются в соответствии с относительными проводимостями ветвей. В данном случае соотношение составляет 1000:1 , если увернуть потенциометр \(R_2\) в ноль. Такая схема при фототоке 1 μA будет ответвлять в интегратор 1 nA . Можно рассматривать цепь в качестве резистивной нагрузки \( ( R_1+R_2 )∥R_3\) , где ветвь ( \(R_1+R_2\) ) , очевидно, доминирует. Напряжение на ( \(R_1+R_2\) ) составляет \( V_{in}=I_{diode}\space ( R_1+R_2 ) \) . Это же напряжение падает на входном сопротивлении интегратора \(R_3\) . Падение, создаваемое фототоком, легко достигает уровня 1V , поэтому необходимо передвинуть рабочую точку детектора вниз. Здесь это сделано с помощью прямо смещённого диода \( D_2\) , который формирует «шину» –0.4 V .

Рис. 4.94   Интегрирующий пляжный экспонометр: третий вариант. ОУ \( A_1\) , компаратор \( A_2\) и опорный источник \( D_1\) входят в состав MAX951

Линейно возрастающий сигнал интегратора сравнивается компаратором \( A_2\) с опорным напряжением на \( D_1\) . Выход компаратора заводится на знакомый пьезоизлучатель.

Пара слов об изяществе. Как можно понять, всё, что изображено на схеме, на самом деле упаковано в одну микросхему, которая представляет собой комбинацию из ОУ, компаратора и опорного источника. Указанная ИМС MAX957 - лишь один из возможных вариантов. Чтобы она подошла под заданные требования, пришлось переместить цепи управления экспонометра на вход, вместо привычного места возле компаратора, из-за внутреннего соединения между \( D_1\) и инвертирующим входом \(IC_2\) .

Несколько дополнительных замечаний

  • Точность делителя тока зависит от точности виртуальной земли. Указанный на схеме ОУ имеет максимальную ошибку смещения 3 mV , поэтому на 10% освещённости с выкрученным на минимум управляющим потенциометром, т.е. с максимальным циклом «выпекания пользователя», ошибка составит 30% ( 10 mV сигнал, 3 mV смещение ). Другими словами, красота схемы ведёт к некоторому ухудшению параметров, если сравнивать с более правильным ( кое-кто сказал бы прямолинейным ) подходом в схеме 4.93 . Там ошибка при минимальной освещённости составляет 3% .
  • Диод \( D_2\) смещается в прямом направлении током потребления микросхемы 7 μA до тех пор, пока фототок меньше этой величины. Если предполагается, что ток фотодиода не превысит 5 μA , то можно выкинуть из схемы дополнительный смещающий резистор \(R_6\) .
  • Специфицированный диапазон питания MAX951 составляет от 2.7 до 7V . Возможность работы при низком напряжении является приятным дополнением, но в данном случае важнее то, что подключать её к батарее «9V» напрямую нельзя. Здесь нужен либо регулятор напряжения ( Часть _9 ), либо более низкое напряжение питания. Данное обстоятельство показывает важность учёта максимальных уровней питания при использовании низковольтовых микросхем. Современный тренд на снижение питающих напряжений никто не отменял.

41 Можно использовать и TLE2425 - 3-выводной «расщепитель питания» ( §4.6.1.B ), правда он ест около 170 μA и будет главным потребителем в схеме. Но даже такой вариант проработает 2000 часов ( порядка 3 месяцев ). ) <-

Previous part:

Next part: