Приложение O. Осциллограф
==1158
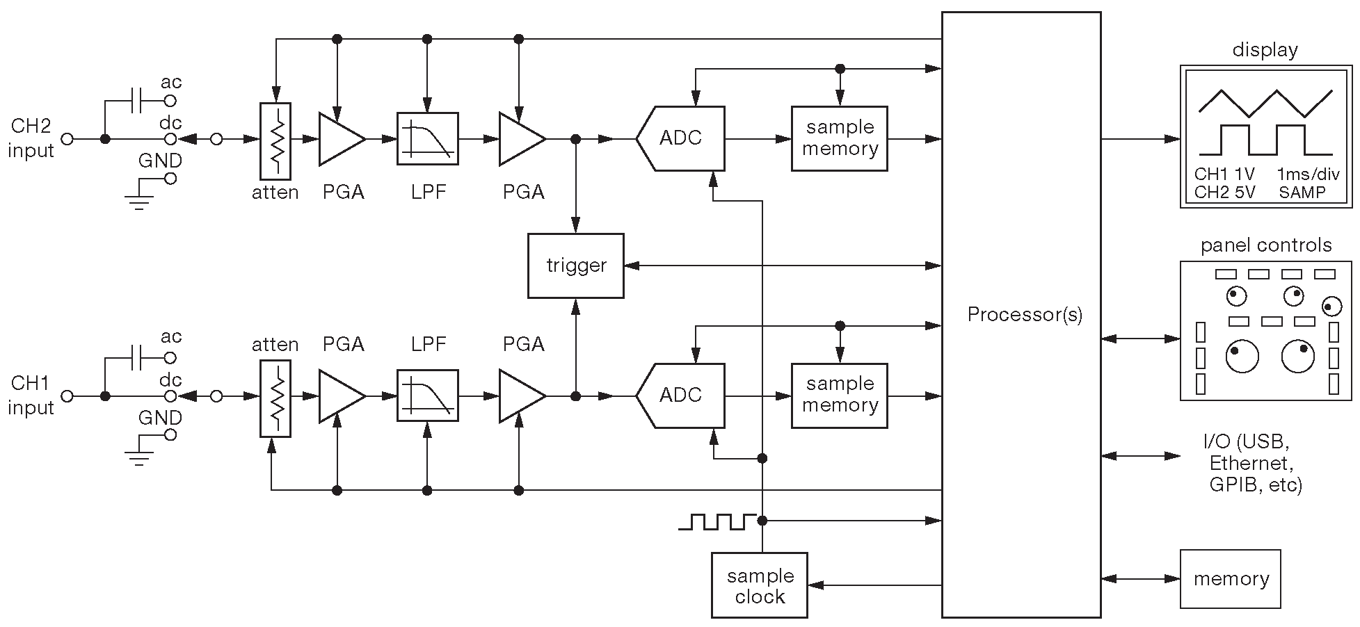
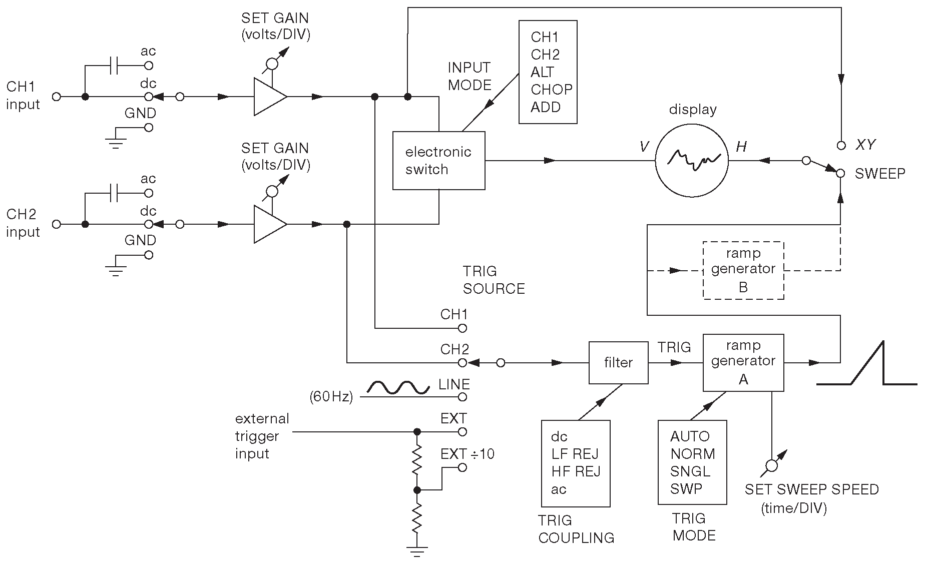
Осциллограф ( или просто «скоп» ) - наиболее полезный и универсальный тестовый инструмент _1 . В обычном варианте использования он позволяет видеть напряжение в схеме, как функцию времени. Т.к. начало картинки приходится на один и тот же участок периодического сигнала, изображение на экране получается неподвижным. Практически все современные осциллографы - цифровые . Они переводят входной сигнал в числовую форму, обрабатывают его и выдают на экран, причём параметры их обычно лучше , чем у аналоговых моделей. Чтобы разобраться, как надо работать с осциллографом, полезно будет начать с обычной 2-лучевой аналоговой модели. Её блок-схема показана на рис. O.1 , а типичный вид передней панели - на рис. O.2 . Цифровые осциллографы имеют все те же функции и вдобавок набор впечатляющих возможностей ( и кое-какие проблемы ).
Рис. O.1 Блок-схема 2-канального аналогового осциллографа
O.1 Аналоговый осциллограф
Рис. O.2 Передняя панель 2-канального аналогового осциллографа
O.1.1 Вертикальная шкала ( отклонение )
Начнём с сигнальных входов. Большая часть аналоговых осциллографов имеет два канала, что очень удобно, потому что часто требуется рассматривать зависимость между двумя сигналами. Каждый канал имеет переключатель усиления ( «volts/DIV» ) с калиброванными коэффициентами. Им задаётся вертикальный масштаб для изображения _2 . Есть также ручка плавного изменения вертикальной шкалы ( ручка соосна переключателю ), если требуется подогнать картинку под заданный вертикальный размер.
Предупреждение . Прежде чем измерять параметры изображения, убедитесь, что ручка плавного изменения фиксирована в «калиброванном» положении. Об этом легко забыть. Продвинутые осциллографы зажигают транспарант, если ручка плавного масштабирования не фиксирована.
Все осциллографы имеют вход со связью по постоянному току ( «DC COUPLING» ) . В таком режиме не экране виден сигнал целиком: постоянный уровень и переменная составляющая. Иногда хочется рассмотреть слабый сигнал, который сидит поверх большого постоянного смещения [* например, пульсации блока питания ] . Здесь поможет режим связи по переменному току ( «AC COUPLING» ). В нём сигнал проходит через разделяющий конденсатор с постоянной времени порядка 0.1 s . Большая часть осциллографов имеет на входном селекторе позицию «заземлено» ( «GND» ). Она поможет понять, где на экране уровень 0V . В позиции «GND» заземляется только вход прибора, сам же сигнал просто отсоединяется . Обычно входы осциллографа имеют высокий импеданс ( 1M Ω в параллель с 20 pF ), как и должно быть в хорошем приборе _3 . Входное сопротивление 1 MΩ - удобное значение, позволяющее использовать высокоомные делители. К сожалению, величина входной ёмкости не стандартизована, что создаёт проблемы при смене делителей.
Усилитель вертикального отклонения включает регулировку вертикального положения ( «POSITION» ), режим инверсного ( «INVERT» ) изображения как минимум на одном канале и переключатель режима работы ( «INPUT MODE» ). Последний позволяет наблюдать любой канал, сумму или разность ( с использованием инверсии ) двух каналов и, наконец, оба канала. Наблюдать два канала можно в двух режимах: попеременном ( «ALTERNATE» ), при которой канал меняется для каждой новой развёртки луча, или прерывистом ( «CHOPPED» ) - оба канала меняются с высокой частотой 0.1–1 MHz ). Попеременный режим удобнее, исключая очень медленные сигналы, но при работе бывает полезно проверить оба, чтобы понять, не упущено ли чего-нибудь из виду.
O.1.2 Горизонтальная шкала ( развёртка )
Вертикальный сигнал подаётся на схему вертикальной отклоняющей системы, которая двигает светящуюся точку вверх и вниз по экрану. Сигнал горизонтальной развёртки выдаётся внутренним генератором линейно меняющегося напряжения и превращается в горизонтальной отклоняющей системе в изменение горизонтального положения, пропорциональное времени. Так же, как в схеме вертикального отклонения не передней панели есть переключатель калиброванных времён развёртки ( «TIME/DIVISION» ) с соосным плавным регулятором. Все предупреждения относительно плавной подстройки относятся и к органам переключения развёртки. Большинство осциллографов имеют «лупу времени» ( «MAGNIFIER» ) - растяжку шкалы времени в 10 раз и позволяют использовать один из входов в качестве сигнала горизонтальной развёртки. Это позволяет создавать на экране красивые, но совершенно бесполезные, фигуры Лиссажу, которые любят показывать в фантастических фильмах.
[* Что так пессимистично? Можно построить характериограф ( см. Приложение _G ) и наблюдать зависимости одних параметров от изменения других без участия времени ].
==1159
O.1.3 Запуск
Теперь начинается самая непонятная часть - запуск . На данный момент имеется схема вертикального отклонения и горизонтальной развёртки, т.е. всё необходимое для построения графика напряжения от времени. Но, если горизонтальная развёртка не сможет начинать отображение входного сигнала в одной и той же точке его формы ( предполагается, что сигнал периодический ), то весь экран будет заполнен многочисленными копиями сигнала, сдвинутыми друг относительно друга до полной нечитаемости изображения. Схема запуска позволяет установить уровень ( «LEVEL» ) срабатывания и направление изменения ( «SLOPE» ) ( рост или спад ) входного сигнала, при котором начнётся горизонтальная развёртка. По передней панели понятно, что схема запуска имеет несколько источников запускающего сигнала и режимов работы. Режим «NORMAL» включает развёртку, только когда сигнал запуска совпадёт с заданными условиями ( уровень и направление изменения ). Здесь приходится настраивать уровень до получения устойчивой картинки. [* В отсутствие сигнала запуска экран пустой и тёмный ] . В режиме «AUTO» в отсутствие сигнала запуска развёртка будет выполняться автоматически. [* В отсутствие сигнала на экране лучи, отмечающие экранный нулевой уровень ] . Этот режим удобен, если сигнал может резко уменьшаться. Картинка при этом не исчезает, оставляя наблюдателя в недоумении. Данный выбор подходит для наблюдения нескольких различных сигналов без постоянной смены параметров развёртки. Однократная развёртка («SINGLE SWEEP») требуется для неповторяющихся сигналов. Синхронизация от электрической сети («LINE») удобна для наблюдения наводок и шума. Внешняя синхронизация («EXTERNAL») используется, если в схеме есть «чистый» сигнал с той же частотой, что и наблюдаемый. Она часто используется при работе от внешнего тестового оборудования или с цифровыми схемами, где обычно есть общий сигнал тактирования. Различные схемы развязки полезны при работе со сложными случаями. Скажем, если наблюдается сигнал звукового диапазона, содержащий какие-то иголки. В режиме «HF REJ» ( подавление высоких частот ) сигнал запуска проходит через ФНЧ, не позволяющий начинать развёртку от иголок. Если же интересны именно они, то поможет режим «LF REJ» ( подавление НЧ ).
==1160
Многие осциллографы имеют кнопки «Поиск луча» ( «BEAM FINDER» ) и «TRIGGER VIEW». Первая особенно полезна новичкам и позволяет отыскать потерявшийся луч. «TRIGGER VIEW» показывает сигнал запуска, что очень удобно, если он внешний.
O.1.4 Советы новичкам
Иногда очень сложно получить на экране хоть что-нибудь! Начинайте с сетевого выключателя. Включите прибор, установите запуск в режим «AUTO», связь по постоянному току ( «DC COUPLING» ) и выберите первый канал ( «CH 1» ). Поставьте развёртку на 1 ms/div , «лупу времени» в положение «1×». Переведите входы в положение «Земля», увеличьте яркость и регулировкой вертикального положения выведите луч на экран. Должна появиться горизонтальная линия. Если на этом этапе возникают сложности, попробуйте кнопку «Поиск луча» _4 . Теперь можно подключить сигнал, установить связь по постоянному току и «поиграть» с запуском. Надо разобраться, как выглядит экран при слишком большом вертикальном усилении, при слишком быстрой или слишком медленной развёртке и при неправильно выставленном уровне запуска.
[* Как обычно, главный совет позабыт.
Главное, вы должны представлять себе, что вы предполагаете увидеть на экране . Хотя бы приблизительно. Синус ли это, треугольник, цифровая последовательность, постоянный уровень с пульсацией или сложный сигнал? А для этого надо понимать, как работает схема, в которую вы лезете ( или принцип работы такого класса схем ).
Чтобы не сжечь входной усилитель начинайте работу на самом грубом пределе и с щупом 1:10 ].
O.1.5 Щупы
Входная ёмкость осциллографа ( 1 MΩ||100 pF ), особенно в паре с ёмкостью подводящего кабеля, видимая проверяемой схеме, может быть неприемлемо велика. Результирующий импеданс часто слишком мал для чувствительных устройств, а получающийся делитель слишком сильно нагружает схему. Например, на 10 MHz импеданс ёмкости 100 pF составит 160 Ω . Но ситуация ещё хуже: ёмкость прибора может помешать нормальной работе схемы вплоть до самовозбуждения. Очевидно, осциллограф перестаёт быть «лёгкой нагрузкой» для наблюдаемого устройства, как того требуют обстоятельства, и превращается в слона в посудной лавке [* в оригинале “a bull in a china shop” ] .
В такой ситуации надо использовать высокоимпедансные щупы, они же делители. В упрощённой форме типовой щуп «10×» напоминает схему O.3 _5 . На постоянном токе это просто делитель напряжения 10:1 . Если подстроить \(C_1\) до величины 1/9 от ( \(C_2||C_3\) ), схема превратится в делитель 10:1 для всех частот. Входной импеданс составит 10 MΩ в параллель с ёмкостью несколько пикофарад. На практике подстройку проводят, наблюдая прямоугольный сигнал 1 kHz на входе «CALIB» или «PROBE ADJ». Конденсатор в щупе подстраивают до получения чистого прямоугольника без выбросов на фронтах. Иногда элементы подстройки хитро прячутся в корпусе щупа, и требуется вращать одну его половину относительно другой, фиксируя положение, закручивая вторую часть. Проблема с такими делителями только одна: сигнал величиной единицы милливольт рассматривать с их помощью затруднительно. В подобных ситуациях приходится брать «делитель» 1:1 , который является обычным коаксиальным кабелем с удобным для использования корпусом, позволяющим менять наконечники, клипсы заземления и т.п. Щуп «10×» должен использоваться в нормальной ситуации, а «1×» только при необходимости. Некоторые модели имеют на корпусе переключатель «10×/1×».
Рис. O.3 Пассивный осциллографический пробник «10×» ослабляет сигнал в десять раз на всех частотах, но поднимает входной импеданс в той же пропорции. В практических конструкциях используются разнообразные приёмы, подавляющие эффекты длинных линий ( см. текст )
Но даже с делителем «10×» осциллограф может быть чрезмерной нагрузкой для схемы. К тому же, все параметры щупа улучшаются с тем же коэффициентом, с которым ослабляется сигнал. Можно найти щуп «100×» с соответственно увеличившимся импедансом ( например, серию Tektronix P5100 ), но такие делители в первую очередь предназначены для наблюдения высоковольтных сигналов ( для самого осциллографа максимальное напряжение на входных клеммах ограничено ±400V ) и, к тому же, не отягощены малыми размерами и изяществом. Проблему входного импеданса решает активный щуп . Он использует повторитель на полевом транзисторе, позволяющий снизить входную ёмкость до 1 pF и менее _6 . Активные щупы с широкой рабочей полосой, рассчитаны на подключение к 50-омным входам, которые имеются в высокочастотных осциллографах. Если в вашей модели его нет, то можно подключить на вход 50-омный переходник. Активные пробники требуют для работы внешнего питания, которое берётся либо с самого осциллографа, либо от отдельного источника ( модель Tektronix 1103 ).
==1161
Никакое обсуждение осциллографических щупов не может считаться завершённым без упоминания токовых пробников. Эти удобные устройства вешаются на провод и преобразуют текущий по проводу ток в напряжение на входе осциллографа. Самые простые варианты токовых щупов обеспечивают связь исключительно по переменному току. Они представляют собой виток вторичной обмотки на разъёмном магнитном сердечнике, охватывающем провод «первичной» обмотки. Более интересные варианты используют комбинацию из трансформаторной развязки и датчика на эффекте Холла, и позволяют получить связь по постоянному току. В качестве примера последних можно назвать Tektronix A622 (от dc до 100 kHz ) и TCP312A (от dc до 100 MHz ). TCP312A требуется согласованный усилитель TCPA300.
O.1.6 Земля и земляные потенциалы
Как и во всех прочих измерительных инструментах, напряжение на входе осциллографа отсчитывается относительно земли - внешней обоймы BNC разъёма, которая обычно соединяется с корпусом прибора. Корпус, в свою очередь, соединён с заземляющим выводом сетевой вилки. На практике это значит, что измерить напряжение между двумя произвольными точками схемы нельзя [* т.е. подключить земляной конец щупа к одной точке и ткнуть наконечником в другую ] . Все измерения проводятся относительно универсального потенциала приборной земли.
Здесь следует сразу предупредить: попытка подключить земляной вывод к точке, имеющей потенциал относительно земли, приведёт к короткому замыканию на землю. Последствия для схемы могут быть самые плачевные. Кроме того, столь же небезопасно лезть в устройство с большими напряжениями относительно земли , например, в сетевой ключевой блок питания. Если надо наблюдать сигнал между двумя точками, можно организовать измерение в режиме суммирования ( «ADD» ) одного канала с инверсией другого, либо использовать внешний дифференциальный предусилитель ( например, LeCroy DA1855A ). Случается, что в безвыходной ситуации земляной вывод намеренно отсоединяют от контакта заземления, но такой способ «изоляции» НЕ РЕКОМЕНДУЕТСЯ , если вы не знаете точно, чем это грозит [* проходная межобмоточная ёмкость ( см. §4.2.5 ), плюс корпус прибора ( металлические части ) будут иметь потенциал, который сидит на клипсе «заземления» щупа ] . В любом случае, не предъявляйте потом никаких претензий авторам.
[* В подобных случаях надо использовать батарейные приборы, благо их сейчас достаточно, или изолирующий сетевой трансформатор 240V/240V ].
Ещё одно предупреждение о слабых сигналах и о высоких частотах. Здесь требуется, чтобы земля прибора соответствовала земле в точке измерения. Лучше всего выполнять подключение коротким пружинным выводом непосредственно с земляного контакта на конце щупа ( «свиным хвостиком» ) _7 , с обязательной проверкой потенциала земли схемы сигнальным выводом щупа ( сигнала [* изменения картинки ] на экране быть не должно ). Единственной проблемой такого метода является поиск требуемой клипсы, которая, как назло, куда-то запропастилась! Держите щупы и принадлежности к ним в одном месте.
O.1.7 Прочие возможности аналоговых осциллографов
Многие модели имеют «задержанную развёртку» ( «DELAYED SWEEP» ), которая позволяет наблюдать фрагмент сигнала в некотором удалении от момента запуска [* двигать «экран» прибора «вдоль» сигнала ] . Для этого есть ручка грубого быстрого перемещения и многооборотный потенциометр точной подстройки, плюс переключатель скорости развёртки и ещё один задержанный режим – «луч A, подсвеченный лучом B» ( «A INTENSIFIED BY B» ). При одном положении переключателя скорость развёртки позволяет вывести на экран весь сигнал, при этом его задержанная часть выводится с повышенной яркостью, что удобно на этапе подготовки. Осциллографы с такой опцией часто имеют и «смешанную развёртку», которая начинается на одной скорости, а затем переключается в «растянутый режим». Бывают варианты, позволяющие выбрать какую часть сигнала растягивать: от начала развёртки до задержки или от задержки и далее. Задержанную развёртку не следует путать с «задержкой сигнала». В осциллографах всегда имеется задержка в пути наблюдаемого сигнала, позволяющая видеть на экране события, вызвавшие запуск развёртки, т.е. заглянуть немного в прошлое. См рис. H.19 и H.21 .
==1162
Ещё одной распространённой опцией является «блокировка развёртки» ( «TRIGGER HOLDOFF» ). В этом режиме новый запуск развёртки блокируется на некоторое подстраиваемое время после окончания предыдущей. Режим удобен для наблюдения сложных сигналов без явно видимой периодичности. Обычным примером является цифровая последовательность, содержащая набор нулей и единиц, которые в противном случае будут приводить к нестабильной картинке на экране. [* Например, запуск от стартового сигнала в асинхронном последовательном канале ] .
Все осциллографы, и цифровые в том числе, имеют опцию ограничения полосы вертикального усилителя ( «BANDWIDTH LIMIT» ) ( не показана на рис. O.1 и O.2 для простоты ). Она позволяет сгладить высокочастотный шум, когда работа идёт с медленными сигналами.
В период расцвета аналоговых осциллографов можно было разжиться прибором с «памятью экрана» на один снимок или моделью с широким набором сменных модулей, позволявшим творить разные чудеса, вроде 8 лучей, спектрального анализа или точного ( цифрового ) измерения параметров сигнала. Сейчас все эти и многие другие функции ( например, изучение сигнала задолго до запускающего события ) изначально встроены в основную популяцию современных приборов - цифровых осциллографов.
O.2 Цифровые осциллографы
Аналоговыми осциллографами просто работать, но они серьёзно ограничены в своих возможностях. Например, с их помощью сложно наблюдать однократные события, сохранять картинку с экрана для документирования или сравнения с другой. Наконец, в них нельзя увидеть события, предшествующие моменту запуска развёртки.
Цифровые осциллографы без труда обеспечивают всё перечисленное, а т.к. цена цифровых элементов и методов преобразования невелика, стоимость цифровых моделей оказывается ниже аналоговых со сравнимыми параметрами. Поначалу переход на цифровые приборы шёл трудно, но сейчас они занимают доминирующее положение.
Входной сигнал (рис. O.4 ) проходит предварительный усилитель с регулируемым коэффициентом передачи и спектральным фильтром [* см. §13.5.1.B ] , после чего оцифровывается. Данные с АЦП помещаются в быстрый кольцевой буфер, из которого подаются на блок цифровой обработки сигнала, который выполняет преобразование, измерение и визуализацию, взаимодействие с пользователем и связь с внешними системами. Рассмотрим возможности цифровых осциллографов.
Рис. O.4 Блок-схема 2-канального цифрового осциллографа
O.2.1 Чем цифровые осциллогафы отличаются от аналоговых?
- Входная часть ( Front-end )
- Сигнал со входного масштабирующего усилителя оцифровывается с некоторой скоростью \(f_{samp}\). Она обычно составляет 1 Gsps и более, но всегда выше предела Найквиста - \(2f_{max}\) для осциллографа с рабочей полосой \(f_{max}\) . ( Но важно: см. «Внеполосные помехи» §O.2.2.A ). Цифровые отсчёты ( обычное разрешение 8 бит ) сохраняются в памяти выборок или экранной памяти , исчисляемой в миллионах точек Mpt ( а то и в миллиардах - Gpt ) на каждый канал. Отметим, что, хотя цифровые осциллографы позволяют масштабировать, преобразовывать и обрабатывать сигнал, сохранённый в памяти, все такие действия просто работают с уже имеющимися данными с заданным при оцифровке разрешением.
- Одновременность по всем каналам ( Simultaneous on all channels )
- Цифровые осциллографы проводят захват сигнала одновременно по всем каналам: никакой попеременной или прерывистой работы нет. Большая часть 2- и 4-канальных моделей можно «переквалифицировать» в осциллограф «смешанных сигналов» для наблюдения 16 и более 2-уровневых сигналов в дополнение к аналоговому каналу.
- Предыстория запуска ( Pre-trigger )
- Оцифрованные сигналы записываются в память, поэтому можно задать условия запуска ( простые - уровень и направление или сложные, см. «Умный триггер» ) и получить предысторию для этой точки в памяти. [* Фактически получаем условие для прекращения съёма данных, или для начала вывода их на экран ] . С точки зрения пользователя момент запуска можно сдвигать по экрану вправо, если нужна предыстория, или уводить влево и разбирать последствия.
- Отображение ( Display )
- Время между точками на изображении на сигнальном интервале обычно больше времени между выборками 1/\(f_{samp}\) ( чаще всего много больше ). Такое положение позволяет проводить обработку данных перед отображением. Вот типичный набор возможных действий:
==1163
- Неповторяющаяся выборка ( sample )
- Отображается только один набор значений для одного сигнального интервала. Все остальные удаляются. Просто, но возможно появление внеполосных сигналов, см. ниже.
- Пиковый детектор ( peak detect )
- Отображаются самое высокое и самое низкое значение для двух последовательных сигнальных интервалов. Изображение сильно огрубляется, зато короткие выбросы не пройдут незамеченными.
- Волновой конверт ( envelope )
- Похоже на пиковый детектор, но комбинирует min/max точки из множества событий запуска ( сигнальных интервалов ). Удобно для выявления отклонений от идеальной периодической формы.
- Усреднение ( average )
- Каждая точка на экране является средним арифметическим от выборок, накопившихся за несколько последовательных запусков развёртки ( сигнальных интервалов ). Число можно настраивать от 2 до 512 . Режим похож на однократную выборку , но с наложением множества выборок. Сильно снижает шум, не ухудшая полосу, но работает только для периодических сигналов.
- Высокое разрешение ( high resolution )
- Каждая отображаемая точка является средним арифметическим нескольких последовательных выборок сигнала [* последовательных одно за другим измерений с частотой \(f_{samp}\) ] в течение одного сигнального интервала. Увеличивает разрешение и не требует периодичности сигнала, но уменьшает полосу [* с коэффициентом усреднения ] _8 .
- Послесвечение ( persistence )
- Инженеры с поседевшими бородами воспевают плавное изменение интенсивности изображения сигнала на экранах аналоговых осциллографов. Цифровые модели освоили эту технику не сразу, но сейчас трубят об аналоговых свойствах изображения, употребляя термины «цифровой люминофор» (“digital phosphor”), «послесвечение луча» (“persistence trace”) и «цифровое послесвечение» (“digital persistence”).
- Однократная развёртка ( Single-shot capture )
- Цифровые осциллографы великолепно работают в режиме однократной развёртки. Полученные данные можно разбирать в рукопашную или запускать программы автоматического поиска фрагмента ( например, “Wave Inspector” фирмы Tektronix ).
- Медленная развёртка ( Slow sweep )
- Аналоговые осциллографы бесполезны, если хочется посмотреть сигнал с периодом десятки секунд. Цифровым безразлична длительность развёртки. На медленной развёртке можно сжимать изображение ( “rolling mode” ).
- Сохранение/Восстановление ( Save/Recall )
- Изображение сигнала можно сохранить в памяти, а затем вызвать на экран для сравнения и т.п. Сохранить/Восстановить можно и состояние , т.е. настройки прибора.
- Измерения ( Measurements ) Все данные о сигнале находятся в памяти, поэтому получить сведения об амплитуде, периоде, частоте, скважности не составляет никаких проблем. Цифры постоянно обновляются, а курсорами можно устанавливать уровни и интервалы.
- Математическая обработка ( Math )
- Цифровые осциллографы позволяют проводить различные вычисления над входными данными ( например, вычислять мощность по значениям тока и напряжения ), нормировать сигнал, определять джиттер, строить гистограммы и вычислять спектр. Данные можно сохранить на внешнем носителе для дальнейшей обработки на компьютере.
==1164
- Ввод/Вывод ( I/O )
- Картинку с экрана или исходные данные можно вывести наружу через интерфейсные разъёмы, а режим работы задавать удалённо. Осциллограф превращается в систему сбора данных.
- Смешанные сигналы ( Mixed-signal )
- Многие цифровые осциллографы имеют вход для набора двухуровневых каналов ( обычно 16 или 32 ) в дополнение к стандартным 2 или 4 аналоговым каналам. В такой конфигурации прибор превращается в логический анализатор, дополненный несколькими каналами с возможностью наблюдения аналогового сигнала. Как и в случае обычного логического анализатора, появляется возможность запуска развёртки при заданном сочетании логических уровней, декодирования состояния шины и управления запуском развёртки при некотором событии.
- Умный триггер ( Smart trigger )
- Хороший цифровой осциллограф позволяет запускать развёртку с любым мыслимым сочетанием условий: при ширине импульса большей, меньшей или равной некоторому значению, от обрезанного импульса или иголки, при нарушении времени предустановки или удержания, определённом событии на шине, после возникновения «n» событий и т.д.
- Проверка по границе/маске ( Limit/Mask testing )
- Можно задать шаблон параметров и запускаться по выходу за установленные пределы для любых поддающихся измерению параметров. Удобен для финальной проверки продукции.
- Автоустановка ( Autoset )
- Во всей этой массе параметров и режимов легко запутаться, поэтому некоторые модели предлагают вспомогательную кнопку, позволяющую увидеть на экране хоть что-нибудь ( «autoset», «autoscale» и т.д. в зависимости от производителя ), но здесь следует учитывать предупреждения , см. §O.2.2 .
- Компенсация задержки или фазировка в щупах ( Probe skew )
- При использовании нескольких разных пробников ( например, пассивного делителя 10:1 , активного и токового ) можно обнаружить, что вносимые разными пробниками задержки отличаются на десятки наносекунд, полностью сбивая точность многолучевого изображения ( что может даже ввести в заблуждение на предмет нарушения причинно-следственной связи ) _9 .
- Идентификация и питание пробников ( Probe readout, Probe power )
- Используемые с современными осциллографами пробники имеют дополнительные контакты, через которые они сообщают свой коэффициент деления ( 1:1, 10:1 или 100:1 ) и прочие рабочие параметры ( например, коэффициент передачи «вольт на ампер» для токовых пробников ). Эти же контакты используются для подачи питания на щуп ( оно требуется для активных и токовых на эффекте Холла ). Здесь между частями системы может возникнуть непонимание, если формат контактов или передаваемых данных не совпадает, что случается даже с компонентами одного производителя.
O.2.2 Некоторые предупреждения
У цифровых осциллографов не наблюдается явных недостатков, но есть несколько особенностей, которые надо учитывать, чтобы не попасть в ловушку.
O.2.2.A Внеполосные помехи ( Aliasing )
Эта особенность может одурачить даже опытных пользователей. Цифровые осциллографы проектируются так, чтобы максимальная частота выборки соответствовала полной полосе. Но если работать на меньшей частоте развёртки в режиме неповторяющейся выборки ( т.е. один отсчёт АЦП на каждую точку сигнального интервала ), то частота выборки оказывается существенно меньшей, и на экране могут происходить странные события. В их числе: нестабильный сигнал с большим джиттером, пропуск развёртки, странные изменения формы сигнала или изменение частоты развёртки и т.д. Все эти явления могут быть следствием высокочастотной компоненты сигнала 10 [* см. также §13.5.1.B ] .
[* Дело в том, что предел Найквиста ( Котельникова ) работает ИСКЛЮЧИТЕЛЬНО для периодических сигналов, предполагая, что промежутки между выборками в одном сигнальном интервале будут заполнены выборками из последующих интервалов, наслаивающихся поверх первого. При однократной выборке, данное условие, очевидно, не выполняется, и в пределе ( для однократного события длительностью 1/\(f_{max}\) ) можно получить только два отсчёта на сигнальный интервал ].
Если есть основания подозревать наличие в спектре сигнала высокочастотных компонент, надо увеличить скорость развёртки или переключиться в режим обнаружения иголок ( «PEAK DETECT» ). Высокочастотные компоненты спектра могут серьёзно мешать при работе со сложными сигналами. Классический пример - аналоговый телевизионный сигнал, в котором цветность имеет частоту 3.59 MHz ( NTSC ), а горизонтальная развёртка ∼15 kHz .
O.2.2.B Мёртвое время ( Dead time )
Глаз человека требует обновлять изображение с частотой всего ∼100 Hz или около того. Если осциллограф будет производить выборку только на этой частоте, то доля времени, когда возможно обнаруживать важные элементы сигнала ( выбросы или изменения частоты ) существенно сокращается. Например, для скорости развёртки 1 μs/div ( т.е. время развёртки при экране 10 делений равно 10 μs ). Осциллограф, который обновляет данные 100 раз в секунду, активен только 0.1% времени.
Когда пользователи обнаружили эти маленькие грязные тайны, производители начали, наконец, проводить проверку реальной скорости обновления ( обычно в формате «количество изображений в секунду» , типичные цифры 100'000...1'000'000 ). Аккуратнее с данными параметрами, потому что это нечто более важное, чем просто строчка в таблице параметров 11 .
==1165
O.2.2.C Блуждание по многомерному векторному пространству
Аналоговые осциллографы просты, а режим их работы можно узнать, взглянув на индикаторы и положение ручек. Не рассчитывайте на такую же простоту безграничном наборе функций цифрового осциллографа. Первые цифровые модели были особенно неудобны из-за отсутствия индикаторов и ручек. С тех пор произошли заметные улучшения 12 , но и сейчас легко оказаться лицом к лицу с прибором, который по непонятной причине отказывается запускать развёртку или показывать нужные цифры. Требуется изрядная интуиция, чтобы разобраться, какое именно меню («развёртка»? «режим»? «канал»?) таит решение проблемы. Дело может быть в развёртке по неправильному каналу, или может быть режим усреднения ( «AVERAGING» ) не даёт понять, что из-за отсутствия периодичности сигнала на экран вылезает один мусор. А иногда можно надолго зависнуть, не догадываясь, что осциллограф находится в однократном режиме ( «SINGLE-SWEEP» ).
O.2.2.D Осциллограф вам лжёт
Цифровой осциллограф может ослепить вас массой настроек и режимов, которые легко превращаются в проклятие, не позволяя понять, что какие-то режимы делают совсем не то, что вы ожидаете. Очень легко проглядеть какой-нибудь неприметный, но важный, селектор, который приведёт к неправильным результатам измерений. Например, легко забыть ( что авторы регулярно делают ), что до сих пор действует режим компенсации фазы ( «PROBE SKEW» ) для другого пробника или активен режим ограничения полосы ( «BANDWIDTH LIMIT» ). Такие ошибки портят результаты измерения неочевидным образом и могут долго оставаться незамеченными, заставляя делать заново всю работу.
==1165
1 От профессионалов из других областей можно иногда услышать, что они завидуют специалистам по электронике, вооружённым столь замечательным инструментом, который может показать схему изнутри. <-
2 Отметим, что каналы могут иметь различные чувствительность по вертикали, смещение луча и тип связи по сигналу. <-
3 Осциллографы, предназначенные для работы с высокочастотными сигналами ( более 100 MHz ) имеют дополнительно 50-омный вход. <-
4 Довольно неожиданно, но некоторые осциллографы ( например, популярная некогда серия Tektronix 400 ) отказываются запускать развёртку в режиме «AUTO», пока рабочий уровень синхронизации не установлен правильно. <-
5 На практике сам кабель делается из провода с некоторым сопротивлением, чтобы подавить эффекты линии передачи ( выбросы на АЧХ и отражения на фронтах, см. Приложение _H ). Это изящное решение было предложено в 1959 году ( Kobbe и Polits, US Patent 2,883,619 ). Часто можно видеть RC цепочку параллельно входам осциллографа ( например, 500 Ω и подстроечный конденсатор ), позволяющую согласовать линию передачи на высоких частотах. <-
6 Один из любимых активных пробников авторов - Tektronix P6243 ( <1 pF и 1 GHz . <-
8 Этот режим можно рассматривать как «горизонтальное усреднение» на времени одного интервала сигнала [* усредняется несколько соседних точек, отстоящих друг от друга на 1/\(f_{samp}\) ] в отличие от «вертикального усреднения» нескольких наборов отсчётов в режиме усреднения [* каждая точка собирается из отсчётов нескольких наборов выборок в памяти, причём каждая суммируемая точка собирается из отсчётов АЦП с одинаковым номером от начала развёртки, но из разных сигнальных интервалов ] . <-
9 Что и произошло в коротком рассказе Азимова "Thiotimoline and the Space Age" 1960. <-
10 Как-то один из авторов проверял схему, работающую в килогерцовом диапазоне. Сигнал 1 kHz подавался с цифрового генератора функций. После перерыва на обед обнаружился нерабочий осциллограф. Развёртки нет, странный сигнал с огромным джиттером плавает по экрану то в одну, то в другую сторону. Все настройки осциллографа были проверены сверху и донизу, но ничего не помогало. И лишь случайно обнаружилось, что генератор перескочил на параметры по умолчанию и частоту 1.0 MHz . Проблема была решена, и никто не узнал, какой глупой была неисправность. <-
11 Спросите какого-нибудь торгового представителя. Они любят демонстрировать фальшивую компетентность. <-
12 Особенно удобно было быстрое меню ( “QuickMenu” ) в первоначальной серии Tektronix TDS3000. Совершенно неожиданно этот удобный механизм из следующих моделей изчез ( несмотря на возмущённые протесты ), оставив лишь грустные воспоминания. <-