Шапка

X9.13 Осторожнее с подделками или неяблочный Apple

Некоторое время тому назад один из авторов приобрёл пользованный iPhone, который объявлялся на аукционе следующим образом.

Состояние Новый.
Это устройство прошло цикл фабричного восстановления, без следов или с очень малозаметными признаками использования, со всеми оригинальными принадлежностями и 90-дневной гарантией.

Если не цепляться к слову «новый», то телефон был в отличном состоянии, но вот «оригинальные принадлежности» выглядели очень подозрительно. Наибольший интерес вызвал маленький белый блок питания на 5W - хорошая по внешнему виду имитация ( рис. X9.45 ). Однако внимательный осмотр выявил подделку. Попытка была зачётная, но опечатки выдали авторов с головой. Изготовитель скопировал номер модели, имя производителя и большую часть элементов дизайна, но любезно пропустил верхнюю сточку, вместо официального символа Underwriters Laboratories (UL) поставил бессмысленную букву «M» и, возможно, для успокоения совести 32 «разжаловал» страну производства до строчной «china».

Рис. X9.45   Настоящий Apple не ошибся бы в слове «equipment» и учитывает, что ток от сети переменного тока должен быть меньше, чем у 5-вольтовой нагрузки

Лабораторное исследование

Блок питания был подключён к сети и исследован с разными нагрузками. Настоящая зарядка от Apple выдавала обещанные «5V, 1A» ( рис. X9.46 ) с пульсациями 20 mVpp для максимальной нагрузки и падением 25 mV от уровня холостого хода. А вот поведение подделки было ужасным ( рис. X9.47 ). Она сыпала иголки амплитудой 1V и частотой 20 Hz в ненагруженном состоянии, пульсации 1 Vpp и высокочастотный мусор под нагрузкой, а максимальный выходной ток составлял лишь половину от заявленного 1A . Дональд сказал бы «MAGA!» [* В оригинале «As The Donald might say, “you’re fired!”» «Уволен»? Что он обычно говорит, и что за Дональд, кстати? Дональд Дак? ]

Рис. X9.46   Выход зарядного устройства Apple A1265 под полной, половинной и нулевой нагрузкой. Обратите внимание на вертикальную шкалу. По горизонтали 20 ms/div
Рис. X9.47   Поддельный блок питания на «5W» с несколькими уровнями нагрузки. Луч для холостого хода показан отдельно, т.к. он перекрывается трассой половинной нагрузки. Обратите внимание на вертикальную шкалу. По горизонтали 20 ms/div

Содержимое

Как любит говорить Дейв Джонс ( Dave Jones ) с eevblog.com «Не включай её, выкини лучше». Авторы сначала включили, а затем выкинули. Со стороны сетевой вилки подделка выглядела более хлипкой и легко поддалась, оставив на клеёных швах лишь еле заметные остатки пластика. Настоящий Apple вёл себя совершенно иначе. На корпусе не было ничего, что можно было бы подцепить или отжать. Пришлось вскрывать его по периметру Дремелем с дисковой пилой. На рис. X9.48 показано содержимое обоих корпусов. Оригинальная зарядка состояла из двух плотно набитых поверхностными компонентами плат. В подделке было явно меньше деталей, и хуже материал основы, а сами платы односторонние. Очевидно, и схема у имитатора гораздо проще, что ранее выяснилось на испытаниях.

Рис. X9.48   Внутри отличий больше. В зарядке Apple ( слева ) видны двухсторонние платы из FR-4, забитые качественными SMT компонентами, разведённые с полным соблюдением требований безопасности. Имитатор собран на односторонних платах из гетинакса без металлизации отверстий

Прежде чем переходить к схемам, отметим, что сразу же бросилось в глаза.

  1. Индуктивностей ни на входе, ни на выходе не было.
  2. Отсутствовал нормированный на сетевое напряжение Y-конденсатор, который объединяет входную и выходную части. Вместо него стоял обычный дисковый керамический конденсатор, что явным образом создаёт угрозу жизни пользователя, см. §9.5.1.E .
  3. Ещё большую опасность представляет отсутствие достаточного зазора для поверхностного пробоя между входной и выходной частью, см. §9.7.2.D . Измерения показали, что зазор между дорожками всего 0.6 mm .
  4. Защиты от перегрева нет, как и предохранителя на случай аварии в нагрузке.

Выводы: такие изделия должны быть вне закона.

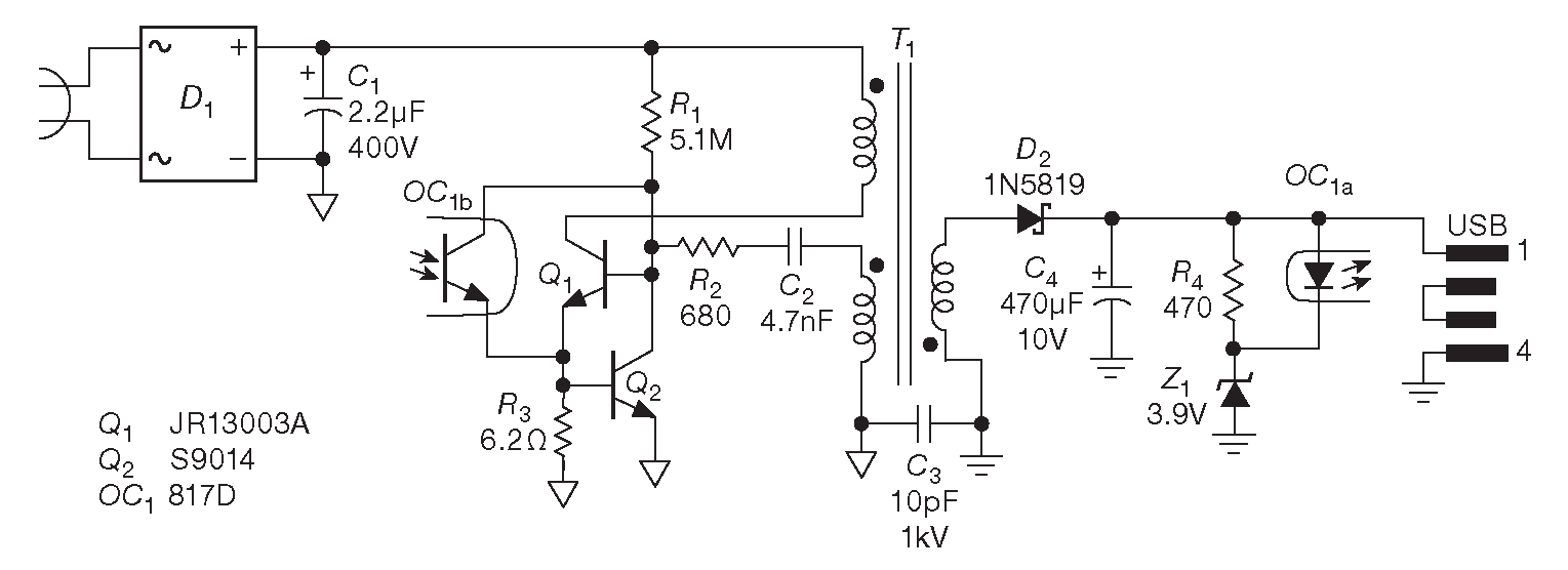
Схема подделки

Трассировка подделки оказалась несложным делом, потому что в наборе всего 15 элементов. Никаких микросхем - только дискретные компоненты, результат приведён на рис. X9.49 . Сетевое напряжение подводится прямо к мостовому выпрямителю, предохранителя и фильтра нет. Напряжение с моста подаётся на обычный блокинг генератор , работающий на частоте примерно 100 kHz . Вторичная обмотка включена по обратноходовой схеме, т.е. проводимости в прямом цикле нет. Радиочастотного фильтра на выходе нет. Регулировку напряжения, если к ней можно применить такое название, обеспечивает оптопара, которая шунтирует генератор, когда стабилитрон \(Z_1\) ( 3.9 V ) проводит ток.

Рис. X9.49   Схема имитатора зарядки Apple на 5W . Общее число компонентов: 15 . Простенькая схема блокинг-генератора даёт максимум 2.5 W . Нарушения требований регуляции включают: отсутствие предохранителя и защиты от перегрева, отсутствие входного и выходного фильтра, использование \(C_3\) , не прошедшего сертификацию, и множество мест, где изоляционные зазоры составляют всего 0.6 mm

Схема оригинальной зарядки

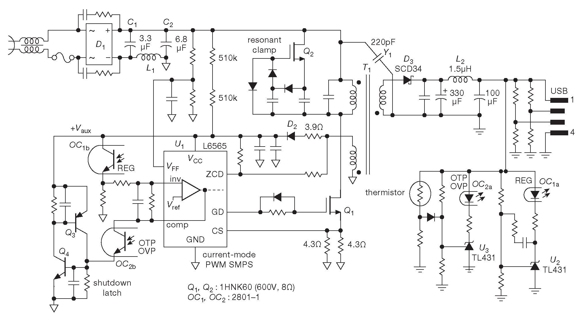
На рис. X9.50 приведена схема оригинальной зарядки Apple 33 , кандидата на номинацию «Образцы для подражания». Разработчики впихнули 68 элементов в тот же кубический дюйм, точно следуя промышленному стандарту: с защитой от перегрева, входным предохранителем, радиочастотным фильтром на входе и выходе, Y-конденсатором ( \(Y_1\) ), нормированным на сетевое напряжение, и зазорами минимум 5 mm . Монтаж просто образцовый. Все элементы прочно закреплены изоляционными лентами и эластомером, а управляющая схема прикрыта металлическим экраном ( нижняя фотография на рис. X9.48 слева ). В схеме используется квазирезонансный контроллер, работающий в токовом режиме ( L6565 фирмы ST ). Он минимизирует потери при переключении, используя схему переключения в нуле ( ZVS ), см. §9.6.8.D , срабатывающую по уровню намагниченности трансформатора ( вход «ZCD» детектора нулевого тока ). Контроллер способен переключаться в режим пониженной мощности и уменьшает частоту при низких нагрузках. В итоге получается безопасный и тихий ( в т.ч. и с электрической точки зрения ) источник с неплохой эффективностью 77% при нагрузке 50% . Подделка выдала 72% 34 .

Рис. X9.50   Схема оригинальной зарядки Apple мощностью 5W ( перерисована из варианта Кена Шёрифа, полученного методом «обратной разработки» ). Общее число компонентов: 68 . Сложная схема, работающая в режиме контроля тока. Все требования безопасности и уровня электромагнитной интерференции соблюдены. В наличии предохранитель, фильтры, защита от перегрева и перенапряжения, переключение в нуле, подавление выбросов, резонансный ограничитель и соответствующие требованиям искровые промежутки и зазоры

Несколько замечаний.

  1. Микросхема \(U_2\) ( TL431 ) сравнивает выходное напряжение с опорным уровнем 2.5 V и передаёт сигнал ошибки на контроллер через оптрон \(OC_1\) .
  2. Отдельный канал обратной связи \(OC_2\) блокирует работу контроллера с помощью тиристорной защёлки \(Q_3Q_4\) , когда выходное напряжение или температура превысят порог компаратора \(U_3\) ( TL431 ). Здесь нет цепей линеаризации: они не нужны. [* Блокировка бесхитростная: составной тиристор просто шунтирует вывод питания контроллера ] .
  3. Длительность рабочего цикла зависит от времени разряда сердечника, а значит, зависит от нагрузки, снижаясь с 320 kHz на холостом ходу до 135 kHz при максимальной мощности.

  4. Цепь «resonant clamp» возле \(Q_2\) - резонансный ограничитель, обеспечивающий режим ZVS обоих МОП транзисторов, одновременно ограничивает выбросы напряжения и обеспечивает рекуперацию реактивной энергии. Схема предложена производителем зарядки Flextronics и защищена патентом US #7,924,578.
  5. Чтобы ещё сильнее задавить индуктивные выбросы, во входной выпрямитель добавлены компенсирующие RC, см. ##X9.6.

Чтобы правильно оценивать применяемые решения полезно помнить, что бОльшая часть схемы любезно предоставлена производителем микросхемы контроллера в виде «типового решения» и документации в форме технических заметок. В данном случае самые важные участки приводятся в справочных данных на ИМС контроллера ключевого источника питания L6565 и патенте Flextronics. На Apple пришлась упаковка устройства в изящный корпус при полном учёте всех требований по безопасности и по допустимому уровню электромагнитного излучения, что фирме вполне удалось.

32 А, может, он учитывал высокую хрупкость изделия ( почти как у фарфоровой тарелки ), что обнаружилось совсем скоро. <-

33 Перерисованная и комментированная версия отличной работы Кена Шёрифа ( Ken Shirriff ), см. его заметку по адресу http://www.righto.com/2012/05/apple-iphone-charger-teardown-quality.html <-

34 Неожиданно, но сложная схема Apple потребляет на холостом ходу больше мощности ( 200 mW ), чем подделка ( 30 mW ). Чтобы задать масштаб, 200 mW за год съёст $0.35 ( считая, что цена электроэнергии составляет $0.20/kWh ). Сумма незначительная, но десяток таких коробочек с потреблением 200 mW на каждую израсходуют электричество эквивалентное по стоимости Биг-Маку на день рождения. <-

Previous part:

Next part: