Шапка

9.6 (III) Ключевые регуляторы и преобразователи напряжения

9.6.6 Повышающие преобразователи

В отличие от линейных, ключевые регуляторы могут выдавать выходное напряжение, которое выше входного. Базовая повышающая конфигурация приведена на рис. 9.61B и повторена на рис. 9.66 . Она же встречалась ранее на рис. 9.55 рядом с линейным регулятором. В проводящей части рабочего цикла, когда ключ замкнут, точка «Y» близка к потенциалу земли, и ток в индуктивности линейно возрастает. Затем ключ размыкается, и напряжение в точке «Y» стремительно возрастает, т.к. индуктивность стремится поддержать ток в цепи. Диод открывается, и ток индуктивности начинает накачивать заряд в конденсатор. В такой схеме выходное напряжение может быть значительно больше входного.

Рис. 9.66   Базовая неизолированная повышающая схема

9.6.6.A Соотношения для повышающей схемы ( режим неразрывного тока )

На рис. 9.67 показаны эпюры напряжения и тока в повышающей схеме, построенной на идеальных компонентах. Как и в случае понижающего преобразователя ( рис. 9.61A ), вывести рабочие уравнения для режима неразрывного тока трудностей не составляет.

Рис. 9.67   Принцип действия повышающего преобразователя. Пока ключ ЗАМКНУТ, ток в индуктивности линейно возрастает, а когда ключ РАЗОМКНУТ, ток линейно спадает. Выходное напряжение равно входному напряжению, поделенному на долю разомкнутой части рабочего цикла. Если схема работает в режиме неразрывного тока ( CCM ) как здесь, входной ток равен среднему току индуктивности

\[ \begin{align} \langle I_{in} \rangle &= I_{out}\space \frac{V_{out}}{V_{in}}=I_{out}\space \frac{1}{1-D} \qquad &[9.4a] \\ Δ I_{in} &= \frac{T}{L}V_{in}\space D &[9.4b] \\ V_{out} &= V_{in}\space \frac{T}{t_{OFF}}=V_{in}\space \frac{1}{1-D} &[9.4c] \\ D &= 1- \frac{V_{in}}{V_{out}} &[9.4d] \\ I_{out}(min) &= \frac{T}{2L}\left ( \frac{V_{in}}{V_{out}}\right )^2 ( V_{out}-V_{in}\space ) = \frac{T}{2L}V_{out}\space D\space (1-D )^2 &[9.4e] \\ Δ I_{C(out )} &= I_{out}\space \frac{1}{1-D} &[9.4f] \\ I_L(pk) &= I_{out}\space \frac{1}{1-D} + \frac{T}{2L}V_{in}\space D &[9.4g] \\ L(min) &= \frac{T}{2I_{out}}\left(\frac{V_{in}}{V_{out}}\right )^2( V_{out}-V_{in}) &[9.4h] \end{align} \]

Первое соотношение верно для любого режима работы ( и для CCM, и для DCM ). Уравнения для минимальной индуктивности и минимального выходного тока определяют величины для критического режима неразрывного тока. Для расчёта минимального выходного тока \(I_{out}(min) \) и минимальной индуктивности \(L(min) \) надо использовать максимальное значение \( V_{in}\) , а для минимальной индуктивности ещё и минимальный выходной ток.

Упражнение 9.11
Требуется заполнить лакуну и вывести уравнения [9.4a-h] .
Подсказка: для \(I_{out}(min) \) и \(L(min) \) надо использовать тот факт, что на границе CCM входной ток \(I_{in}\) равен половине величины пульсаций тока \(Δ I_L\) ( рис. 9.67 ).

Упражнение 9.12
Почему повышающая схема не может использоваться в качестве понижающего регулятора?

Разработка повышающего ( и инвертирующего ) преобразователя аналогична работе над понижающей схемой, поэтому с целью сокращения письма здесь приводиться не будет.

9.6.7 Инвертирующая схема

Инвертирующий преобразователь показан на рис. 9.61C и повторён здесь на рис. 9.68 . Пока ключ замкнут, линейно возрастающий ток течёт со входа через индуктивность ( точка «Z» ) в землю. Пытаясь сохранить ток в цепи после размыкания ключа, индуктивность опускает потенциал точки «Z» в отрицательную область настолько, насколько этого требуют условия неразрывности тока. В этот момент ток течёт в индуктивность из нагрузки и выходного конденсатора. Выходное напряжение при этом отрицательное, а его средняя абсолютная величина может быть и выше, и ниже входного ( уровень задаётся цепью обратной связи ). Таким образом, инвертирующая схема может быть и повышающей, и понижающей.

Рис. 9.68   Базовая неизолированная инвертирующая схема

9.6.7.A Соотношения для инвертирующей схемы ( режим неразрывного тока )

На рис. 9.69 показаны формы напряжений и токов в инвертирующем регуляторе, собранном, как обычно, на идеальных компонентах. Не без усилий, но можно показать, что работа схемы 9.68 описывается следующими соотношениями.

Рис. 9.69   Работа инвертирующей схемы. Ток индуктивности линейно растёт, когда ключ ЗАМКНУТ, и линейно снижается, когда ключ РАЗОМКНУТ. Выходное напряжение противоположно по знаку входному, а его амплитуда равна произведению входного напряжения на отношение замкнутого времени к разомкнутому \( t_{ON}/t_{OFF}\) ( режим неразрывного тока, как здесь )

\[ \begin{align} \langle I_{in} \rangle &= I_{out}\space \frac{V_{out}}{V_{in}}=-I_{out}\space \frac{D}{1-D} \qquad &[9.5a] \\ Δ I_{in} &= \frac{\langle I_{in} \rangle}{D} &[9.5b] \\ V_{out} &= -V_{in}\space \frac{t_{ON}}{t_{OFF}}=-V_{in}\space \frac{D}{1-D} &[9.5c] \\ D &= \frac{|V_{out}|}{|V_{out}| + V_{in}} &[9.5d] \\ I_{out}(min) &= \frac{T}{2L}V_{out}\space \left ( \frac{V_{in}}{V_{in}+|V_{out}|}\right )^2 = \frac{T}{2L}V_{out}\space (1-D)^2 &[9.5e] \\ Δ I_{C(out )} &= I_{out}\space \frac{1}{1-D} &[9.5f] \\ I_L(pk) &= I_{out}\space \frac{1}{1-D} + \frac{T}{2L}V_{in}\space D &[9.5g] \\ L(min) &= \frac{T}{2}\frac{V_{out}}{I_{out}}\left(\frac{V_{in}}{V_{in}+|V_{out}|}\right )^2 &[9.5h] \end{align} \]

Как и в двух предыдущих случаях, первое уравнение верно и для режима CCM, и для режима DCM. Соотношения для минимальной индуктивности и минимального выходного тока соответствуют критическому режиму неразрывного тока. Для них надо брать максимальное значение \( V_{in}\) , а для минимальной индуктивности \(L(min) \) ещё и минимальный выходной ток. В соотношениях используется символ абсолютного значения \(|V_{out}\space |\) , и в двух из них читатель, забывший об обратной полярности величины, может серьёзно подвиснуть 80 .

Упражнение 9.13
Последнее ( и самое сложное 81 ) усилие: требуется вывести соотношения [9.5a-h] .
Подсказка: для \(I_{out}(min) \) и \(L(min) \) надо использовать тот факт, что на границе CCM средний ток индуктивности \(\langle I_L \rangle\) равен половине изменения тока через неё \(Δ I_L\) . Дальше надо показать, как \(\langle I_L \rangle\) соотносится с \(I_{in}\) ( или \(I_{out}\) ) и записать формулу.

9.6.8 Дополнительные замечания к схемам неизолированных преобразователей

Здесь удобное место для некоторой передышки перед погружением в тему преобразователей с трансформаторной изоляцией. Её стоит использовать для рассмотрения общих для всех трёх схем вопросов.

9.6.8.A Большая разница напряжений

Отношение выходного напряжения ко входному во всех основных схемах зависит от скважности D=\(t_{ON}\)/T , что отражено в соотношениях выше. Для умеренных отношений всё отлично работает, но при попытке получить большую разницу, например +1.5 V из +48 V на входе, обнаруживается неприятное укорочение импульсов, что увеличивает ударную нагрузку на транзисторы в виде повышенных напряжений и токов и снижает общую эффективность. Правильнее было бы использовать преимущества трансформатора в виде отношения витков, обеспечивающих дополнительное преобразование напряжения. Скоро будет показано, как это делается в аналогичных изолированных схемах: прямоходовой и обратноходовой .

9.6.8.B Разрывный режим тока и пульсации

Три базовые схемы сильно разнятся в отношении входных и выходных пульсаций тока. Рассмотрим в частности режим неразрывного тока. Понижающий преобразователь будет выдавать непрерывный ток в выходной конденсатор, но забирать из источника \(+V_{in}\) пульсирующих ток, повышающий выдаёт в нагрузку пульсирующий ток, но забирает непрерывный, а у инвертора пульсирующий ток на обоих концах. Пульсирующие ( разрывные ) токи очень нежелательны на больших мощностях, потому что при сравнимых характеристиках вынуждают ставить большие фильтрующие конденсаторы с низкими значениями ESR/ESL. Существуют некоторые интересные схемы, решающие именно эти проблемы ( см. §9.6.8.H ). Особенно интересна схема Чука (Ćuk ), см. рис. 9.70 , которая имеет неразрывные токи и на входе, и на выходе.

9.6.8.C Управление по напряжению и по току

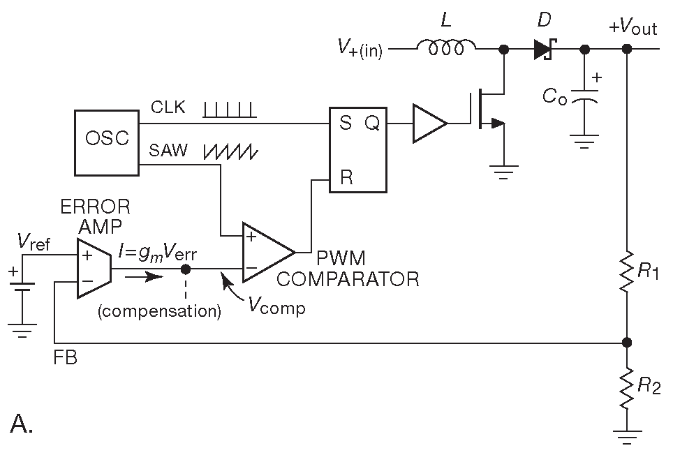
Подробности организации цепей обратной связи и регулирования напряжения в ключевых преобразователях уже затрагивался в теме релейного режима пропуска импульсов в MC34063 ( рис. 9.64 ) и более распространённого пропорционального ШИМа ( рис. 9.65 ). Широтно-импульсная схема может быть реализована двумя способами, известными как управление по току и управление по напряжению. В режиме управления по напряжению сигнал ошибки сравнивается с внутренним пилообразным или треугольным сигналом для задания продолжительности замкнутой фазы. В токовом режиме вместо пилообразного или треугольного сигнала с напряжением ошибки сравнивается ток ключа, линейно возрастающий по закону \( V=L( dI/dt )\) . По итогам сравнения ключ размыкается. Дополнительные подробности раскрываются в §9.6.9 .

9.6.8.D Малошумящие ключевые преобразователи

Ключевые схемы шумят! На рис. 9.53 , где сравнивались характеристики линейного и ключевого регуляторов на 5V , частично раскрываются подробности этого «свойства». Во-первых, создаётся масса шума на частоте переключения ( обычно это диапазон 20 kHz...1 MHz ). Во-вторых, частота переключения может меняться 82 , что вызывает появление интерференции уже в некоторой полосе частот. И, в-третьих, самое неприятное, что сигнал переключения практически невозможно подавить, а распространяется он и в виде излучения, в виде токов в земляной шине. Последняя особенность хорошо видна на рис. 9.53 : только-только с большим трудом шум задавили в каком-то месте ( рис. 9.53 луч «B» ), как тот же шумовой сигнал тут как тут в паре сантиметров в сторону ( рис. 9.53 луч «C» )!

Проблема хорошо известна, и есть разные методы борьбы с шумом переключения. В самом простом случае хорошо помогают LDO стабилизатор или LC фильтр на выходе. В более сложных ситуациях приходится использовать такие топологии преобразователей, которые обходятся без токовых импульсов на входе или/и на выходе, например, схему Чука §9.6.8.H . Либо схема изменяется так, чтобы резонансные свойства дополнительных индуктивностей и емкостей помогали замыкать ключи, когда напряжение на них близко к нулю ( ZVS - переключение при нулевом напряжении ), а размыкают, когда близок к нулю ток ( ZCS - переключение при нулевом токе ). Наконец, некоторые преобразователи ( как-то: LT1533, LT1534, LT1738 и LT3439 ) имеют схемы ограничения напряжения на ключах и скорости нарастания тока и напряжения, которые снижают как излучаемую долю шума, так и наводки в цепи земли.

В своих размышлениях о шуме ключевых преобразователей не стоит упускать из виду пути его распространения, а именно:

  1. пульсации с частотой переключения и амплитудой 10...100 mV(pp) , проникающие через выходные клеммы;
  2. синфазные пульсации на выходных клеммах ( их можно рассматривать как токи наводок по цепи земли ), вызывающие всё то безобразие, которое показано на рис. 9.53   ( луч «C» );
  3. пульсации с частотой переключения, проникающие в источник, стоящий на входе ключевого преобразователя;
  4. шум в форме электромагнитного излучения с частотой переключения и её гармоник, передаваемый антеннами в виде схемных индуктивностей и печатных проводников, через которые протекают переключаемые токи.

Ключевые источники могут доставить массу проблем в схемах с низкоуровневыми сигналами ( скажем, 100 μV и ниже ). Сплошное экранирование и фильтрация всего подряд может помочь, но, возможно, правильнее будет с самого начала использовать линейные источники питания.

9.6.8.E Выбор индуктивности

В выборе величины индуктивности есть известная свобода. Обычно разработчик хочет, чтобы ШИМ преобразователь работал в режиме неразрывного тока ( это не относится к преобразователям с релейным управление типа MC34063 из примера выше ). Такой режим предполагает минимальную индуктивность для заданной частоты переключения и минимального тока нагрузки. Но большая индуктивность дополнительно снижает минимальную величину тока нагрузки, уменьшает пульсации тока для заданной нагрузки и увеличивает КПД. Правда, кроме того, большая индуктивность уменьшает величину максимального тока нагрузки, ухудшает реакцию на переходные процессы 83 и увеличивает внешние габариты преобразователя. Выбор за разработчиком.

9.6.8.F Устойчивость обратной связи

Ключевые преобразователи требуют гораздо больше внимания при расчёте цепей частотной коррекции, нежели, например, схемы на операционных усилителях. Проблемы порождают три фактора. Во-первых, выходная LC цепь создаёт «2-полюсное» запаздывание фазы, т.е. фаза исходно задержана на 180° и нуждается в компенсирующем «нуле». Во-вторых, параметры нагрузки в виде дополнительной проходной ёмкости, нелинейности и т.п. прямо влияют на характеристики обратной связи. И, в-третьих, усиление и фаза преобразователя резко меняются при переходе в режим разрывного тока. Чтобы ещё больше запутать и без того непростую ситуацию, добавим, что режим управления по напряжению сильно отличается от управления по току. Последний способ удобнее с точки зрения сдвига фаз на LC цепях, но имеет «субгармоническую нестабильность», когда скважность сигнала на ключе превышает 50% ( исправляется методом под названием «компенсация наклона» ).

Самым простым решением для обычного пользователя будет выбор микросхемы, имеющей встроенные цепи коррекции, например, что-нибудь из серии «Simple Switcher» ( рис. 9.65 ), или преобразователь, к которому прилагается подробная методика расчёта таких цепей. В любом случае разработчик ( это, кстати, вы ) должен в обязательном порядке проверять всё то, что он напроектировал 84 .

9.6.8.G Плавный запуск

Сразу, как только на какой-либо регулятор подаётся напряжение, цепь обратной связи пытается привести выход к требуемым кондициям. В случае ключевых преобразователей это проявляется в максимальном увеличении скважности сигнала на ключе. В ходе начальной зарядки выходного конденсатора в схеме возникает пусковой ток. Вместе эти факторы могут привести к перенапряжению на выходных клеммах [* большая скважность - плохая регуляция и одновременно быстрый рост выходного напряжения] с потенциально разрушительными последствиями для нагрузки. На самом деле ситуация ещё хуже. Магнитный материал катушки ( или трансформатора ) может войти в насыщение ( достичь максимальной плотности магнитного потока ), в этот момент её индуктивность резко падает, заставляя ток столь же резко возрасти. Насыщение сердечника - основная причина выгорания компонентов. Его следует избегать всеми способами.

Особенно остро эта проблема стоит в преобразователях сетевого напряжения, где входной каскад ( диодный мост и накопительный конденсатор ) вносят собственный вклад в увеличение пускового тока, а из сети могут лезть токовые иголки. Изложенные причины привели к появлению преобразователей со схемой плавного запуска, которые ограничивают скважность для постепенного выхода на рабочий режим. Наличие такой опции указывается в колонке «soft start» табл. 9.5a , 9.5b и 9.6 .

9.6.8.H Повышающе-понижающие топологии

Для понижающей схемы \( V_{out}\space \) должно быть ниже, чем \( V_{in}\) , а для повышающей наоборот \( V_{out}\) выше, чем \( V_{in}\) . В обоих случаях, если указанные соотношения не выполняются, ток в катушке прекращается. Но иногда требуется преобразователь, который позволил бы, чтобы входное напряжение могло колебаться в обе стороны относительно выходного. Например, батарейное питание для цифровой логики на +2.5 V с двумя элементами «AA» начинает работу с уровня 3V , а заканчивает при 1.8 V . В бортовой сети автомобиля, рассчитанной на «12-вольтовую» батарею, может быть +13.8 V при работе генератора, +8V при запуске двигателя и +40 V при «отрыве» нагрузки .

Инвертирующий преобразователь ( рис. 9.61C ) позволяет такой режим работы, но он инвертирует полярность. На рис. 9.70 показаны три интересные конфигурации, которые позволяют перекрывать диапазоны входного и выходного напряжения . Работу первой понять проще всего: оба ключа работают синхронно, подавая \( V_{in}\) на катушку в течение времени \( t_{ON}\) . В промежутке \( t_{OFF}\) ток индуктивности течёт через пару диодов в выходную цепь. Без учёта падений на диодах и ключах произведения входного и выходного напряжений на время должны быть равны, отсюда \( V_{out}=( t_{ON}/t_{OFF})V_{in}\) . Примером такого преобразователя служит LTC3534 ( с внутренними МОП ключами ) и LTC3789 ( с внешними ключами ). Обе микросхемы используют синхронное выпрямление с МОП транзисторами вместо диодов Шоттки, т.е. четыре транзистора на всё. Синхронные преобразователи отмечаются в колонке «synchronous» в табл. 9.5a ( стр. 653 ), табл. 9.5b ( стр. 654 ) и табл. 9.6 ( стр. 658 ).

Рис. 9.70   Преобразователи, которые позволяют перекрываться входным и выходным уровням напряжения. В схеме (A) оба ключа работают в паре в повышающе-понижающей конфигурации. SEPIC (B) и Ćuk (C) используют один ключ, но зато две индуктивности с опциональной магнитной связью. Преобразователь Чука - инвертирующий

Схемы SEPIC ( однополярный преобразователь с индуктивностью на входе ) и Ćuk 85 требуют только одного ключа. У варианта Чука есть примечательная особенность: если две используемые в нём катушки имеют магнитную связь, т.е. намотаны на одном сердечнике, на выходе схемы токовых пульсаций не будет. Это свойство было обнаружено случайно, но сейчас словарь разработчиков ключевых источников пополнился термином «феномен нулевых пульсаций». Следует добавить, что замечательный преобразователь Чука работает в режиме неразрывных токов и на входе, и на выходе, чего нет ни в повышающей, ни в понижающей, ни в инвертирующей, ни в SEPIC схемах.

[* Пояснения по работе схемы SEPIC .

Начальный момент: на выходе 0V , ключ ОТКРЫТ, тока в индуктивностях нет, разделительный конденсатор заряжен до \( Vin\) .

Ключ ЗАМЫКАЕТСЯ.

Во входной индуктивности появляется ток, её сердечник начинает заряжаться. Разделительный конденсатор не может мгновенно разрядиться, значит, его правая ( выходная ) обкладка уходит на уровень «\(-Vin\)» ( ибо на левой 0V , а разность потенциалов \( Vin\) ) , выходной диод смещается в обратном направлении ( запирается ), изолируя выход схемы. В этот момент появляется ток в выходной катушке. Что характерно, ток совпадает по направлению с током входной индуктивности: входная - ток от входной клеммы к выходу «с точкой», выходная - ток от земли к обкладке разделительного конденсатора с потенциалом «\(-Vin\)», т.е. тоже к выходу «с точкой».

Ключ РАЗМЫКАЕТСЯ.

Ток в индуктивности не может прекратиться мгновенно и продолжает течь в исходном направлении, разряжая сердечник. На выходе «с точкой» входной индуктивности появляется потенциал \( Vin+Vout+Vdiode\) , потому что конденсатор по-прежнему не может изменить разницу на обкладках ( \( Vin\) ) , а выше указанного потенциала избыточный ток начинает уходить во вторичную цепь через тот самый разделительный конденсатор ( который изменить напряжение на обкладках ни-ни, а вот ток пропустить со всем его электрическим удовольствием ), смещает диод в прямом направлении и начинает заряжать конденсатор выходного фильтра и подпитывать нагрузку ( на правой обкладке разделительного конденсатора при этом потенциал \( Vout+Vdiode\) ). Справа индуктивность тоже продолжает накачивать положительный уровень на выводе «с точкой». Её ток также начинает заряжать конденсатор выходного фильтра и подпитывать нагрузку.

Ключ ЗАМЫКАЕТСЯ...

Характерный момент: токи индуктивностей текут в одном направлении. По описанию легко понять, что магнитная связь между ними не нужна - схема будет работать и на двух независимых катушках. Если катушка одна, то просто повысится КПД, т.к. при передаче энергии не будут влиять неидеальности разделительного конденсатора. Если катушки на едином магнитопроводе, то разделительный конденсатор можно выкинуть и получить тривиальный флайбэк ( §9.6.11 ).

С Чуком сами разбирайтесь в качестве домашнего задания ] .

9.6.9 Режим управления по напряжению и по току

В §9.6.8.C упоминалось, что существуют два подхода к реализации широтно-импульсной модуляции ( рис. 9.71 ).

Рис. 9.71   Широтно-импульсная модуляция в ключевых преобразователях. В схеме управление по напряжению (A) напряжение ошибки ( \( V_{ERR}=V_{REF}-FB\) ) сравнивается с внутренним пилообразным сигналом, а при управлении по току (B) вместо генератора пилы используется линейно возрастающий ток ключа

На самом верхнем уровне оба метода сравнивают выходное напряжение с внутренним опорным, чтобы получить сигнал ошибки. Таким образом, оба метода относятся к регуляторам напряжения ( не следует путать «управление по току» с регулятором тока ). Разница между схемами в том, как сигнал ошибки используется для регулировки длительности импульсов. В управлении по напряжению сигнал ошибки сравнивается с пилообразным напряжением от внутреннего генератора, чтобы получить длительность ЗАМКНУТОГО состояния ключа 86 . В управлении по току пилообразное напряжение с генератора заменяется на возрастающий ток в катушке ( ключе ), а внутренний генератор используется для запуска очередного цикла преобразования 87 , см. рис. 9.71B и 9.72 . Метод управления ключом отмечается в табл. 9.5a , 9.5b и 9.6 .

Рис. 9.72   Форма сигналов для ШИМа с обратной связью по напряжению и по току

Что выбрать? Перед тем, как сравнивать между собой оба варианта, можно обдумать иной подход. Почему бы ни взять микросхему, удовлетворяющую заданным требованиям ( напряжение, ток нагрузки, простота использования, цена, доступность и т.д. ) и прекратить беспокоиться о методах, которыми разработчик микросхемы этого достиг?

А теперь сравнение.

9.6.9.A Управление по напряжению

Это традиционная форма ШИМ. Достоинства:

  1. простота анализа единственного пути обратной связи;
  2. низкий выходной импеданс силового каскада;
  3. хорошая помехоустойчивость ( благодаря внутреннему генератору пилы ).

Недостатки:

  1. требует аккуратной частотной коррекции из-за выходного 2-полюсного LC фильтра 88 ;
  2. медленная реакция по цепи обратной связи ( особенно при изменениях на входе );
  3. требует отдельной схемы ограничения тока ключа.

9.6.9.B Управление по току

Режим управления по току обрёл популярность в 1980-х, когда стали очевидны его достоинства, которые включают:

  1. быстрый отклик на входные воздействия;
  2. конструктивное ограничение тока ключа в каждом цикле;
  3. увеличенный запас по фазе во внешней цепи обратной связи по выходному напряжению, потому что выходной каскад, работающий в режиме источника тока, нивелирует сдвиг фазы от катушки индуктивности, оставляя один полюс, вместо двух;
  4. выходы одинаковых источников можно запараллеливать.

Недостатки:

  1. более сложный анализ двух вложенных цепей обратной связи, облегчаемый, впрочем, большой разницей характеристических частот;
  2. изначально более высокий выходной импеданс выходного каскада в токовом режиме делает схему более чувствительной к изменениям нагрузки, а быстрая реакция обратной связи только усугубляет это положение;
  3. чувствительность к помехам, особенно на низких нагрузках, и к резонансам, т.к. ШИМ отслеживает возрастающую ветвь тока ключа;
  4. досрочное размыкание ключа при появлении выбросов на переднем фронте из-за паразитных емкостей и эффектов обратного восстановления диода;
  5. нестабильность и субгармонические резонансы при циклах с высокой скважностью [* т.е. при больших нагрузках] .

Заплатки. Разработчики придумали достаточно разных интересных методов исправления недостатков каждого из видов обратной связи. Медленная реакция на входные изменения в схемах с управлением по напряжению исправляется введением опережающего сигнала в блок управления наклоном пилообразного сигнала, а медленная реакция по ветви обратной связи может быть улучшена повышением рабочей частоты. Для токового режима набор приёмов включает блокировку на переднем фронте, чтобы выключить из наблюдения броски при замыкании ключа и «компенсацию наклона» для восстановления стабильности при больших значениях скважности.

Выбор режима управления: оба интересны. В современной практике используются оба режима, и для каждого есть масса контроллеров. В общем случае управление по напряжению используется в следующих случаях:

  1. в шумном окружении или при небольшом токе нагрузки;
  2. в схемах с несколькими выходами при одном силовом ключе ( т.е. в преобразователе используется трансформатор с несколькими вторичными обмотками ).

Управление по току используется там, где:

  1. требуется быстрая реакция на переходные процессы и важны пульсации;
  2. желательна возможность запараллеливать выходы нескольких источников;
  3. хочется избежать переусложнённых схем частотной коррекции «полюс-нуль»;
  4. требования по надёжности регламентируют наличие контроля тока в каждом рабочем цикле 89 .

В табл. 9.5a и 9.5b перечислены некоторые «интегральные» ( т.е. с внутренними ключами ) микросхемы, а в табл. 9.6 ( стр. 658 ) - контроллеры, требующие использования внешних МОП транзисторов ( которые можно подобрать в табл. 3.4 ( стр. 188 ) и табл. 3.8 ( стр. 218 ).

Table 9.5a Voltage-mode Integrated Switching Regulators®

Notes: (a) all have integrated power switch(es ), current-sensing, and (in some cases ) loop compensation; listed in order of increasing switch current. (b) number of fixed voltages available; all except NCP1400 A have adjustable versions. (c) H=hysteretic mode; P=PWM fixed frequency; T=min foff, max fon; V2=ONsemi "V2" control. (d) adjustable current limit. (e) B=BJT; M=MOSFET. ( f) see LMZ23608 for Vin to 36 V. ( g ) typical number of external parts (not counting bypass caps ); two numbers indicate fixed/adjustable. (h) 60 V for HV suffix. (m) adjustable current limit. (n ) no adjustable version. (o) restart threshold. ( p) CS51411 for 260 kHz. (q) reduced freq or pulse skipping at low load. ( s ) parts with SHDN can have UVLO added with an ext circuit. ( t ) typical. (u ) plus Isw/50, etc., when the switch is ON (a power-dissipation issue if used with high Vsupply ). (v) plus BJT switch drive current, on BOOST pin, taken from low-voltage buck output. (x) runs down to 0.9 volts. (y ) runs down to 0.3 volts. (z) runs down to 0.5 volts. Comments: 1: pin compatible with LTC1375 . 2: many second sources. 3: NCP3126 and 3127 for lower current. 4: negative Vout to -35 V ( see datasheet ); Vin comp; LT1076 for 2A. 5: featured in text. 6: NCP1402 for 200 mA. 7: 96\text% effy, low-batty comp. 8: single-cell stepup.

Table 9.5b Selected Current-mode Integrated Switching Regulatorsa

Notes: (a) listed by increasing switch current; all have integrated switch, current-sensing, and in some cases loop compensation; all have shutdown capability except LM2577; all have thermal shutdown. (b) no power shutdown function; also UC2577. (c) H=hysteretic curr mode; M=Fixed peak current, with a minimum off time; O=var freq fixed off time; P=PWM fixed freq. (d) non-isolated boost higher voltages with a transformer. (e) with external parts. ( f) suffix HV for 18 V version. ( g ) typical number of external parts (not counting bypass caps ); two numbers indicates fixed/adjustable. (h) suffix HV for 60 V version. (k ) 5A for LM2587. (m) maximum. (n ) also negative, -2.5 V. (o) restart threshold. ( p) reduced freq or pulse skipping at low load. ( r ) reduced frequency during low Vout. ( s ) parts with SHDN can have UVLO added with an external circuit. ( t ) typical. (u ) plus Isw/50, etc., when the switch is On (a power-dissipation issue if used with high Vsupply ). (v) plus BJT switch drive current, on BOOST pin, taken from low-voltage buck output. (w) low side. (x) transformer output. Comments: 1: invert OK, especially +5V to -5V converter. 2: 60 V transients OK. 3: 60 V OK for 100 ms; 3.3 V, 5V, and adj versions. 4: ADP2301 for 1.4 MHz. 5: just add external inductor; 11 fixed voltages, from 1.0 V to 3.3 V. 6: 5V and ADJ, see LT1507 for 3.3 V. 7: “simple switcher” nano. 8: buck plus LDO, ext sync to 2.5 MHz. 9: power-good output; 500 kHz for “A” version. 10: adj OFF time. 11: 100?? no-load Iq. 12: 80?? no-load Iq; transients OK to 60 V. 13: boost single-cell to 1.8 V-5.5 V out; 3.3 V, 5V, and adj versions. 14: good for LED constant current drive. 15: single-cell boost or flyback. 16: “simple switcher” nano. 17: boost from single Li-ion cell. 18: operates down to 0.5 V input; 40?A in burst mode. 19: can regulate output using transformer’s primary voltage (no feedback resistors required ). 20: low-noise, slew-rate control. 21: 12 V, 15 V, and ADJ versions. 22: 3.3 V, 5V, 12 V, and ADJ versions. 23: programmable slew rate, very quiet.

80 Читатель, который считает эти два соотношения некорректными, может заместить фрагмент «\(+|V_{out}|\)» на «\(-V_{out}\)». В знаковом виде уравнение корректно описывает преобразователь, который делает положительное выходное напряжение из отрицательного входного. <-

81 Честно говоря, авторам пришлось изрядно повозиться, прежде чем удалось правильно написать эти выражения. <-

82 Иногда это делается специально: чтобы удовлетворить требованиям стандарта по интерференции ( EMI ), спектр сигнала «размазывается» по некоторой полосе ( рис. 9.53 и 9.54 ). В этом подходе есть, конечно, рациональное зерно, и он допустим, когда все прочие возможности исчерпаны, но авторы не являются поклонниками такой практики, т.к. она самым парадоксальным образом провоцирует неаккуратного разработчика к излучению бОльшей мощности. Инженер NASA Эрик Бергер ( Eric Berger ) заметил по этому поводу:

«Когда я первый раз услышал о таком подходе, то оторопел. Излучаемая энергия не снижается, просто подравнивается уровень отдельных частот. Это всё равно, что избавляться от коровьего дерьма, топая по нему».
<-

83 Скорость реакции - самый главный аргумент в пользу уменьшения индуктивности в ключевых преобразователях для питания микропроцессоров, где можно встретить концепцию «критической индуктивности», т.е. индуктивности достаточно малой, чтобы отрабатывать резкие изменения тока нагрузки. <-

84 При испытаниях на устойчивость не стоит забывать об отрицательном сопротивлении входных цепей преобразователя. Проверку надо вести именно с тем входным фильтром, который будет стоять в окончательном варианте устройства. <-

85 Предложен Слободаном Чуком ( Slobodan Cuk, произносится “chook”) в 1976. <-

86 Обычно используется импульс с генератора для замыкания ключа и запуска цикла, а выход компаратора ШИМ, который сравнивает напряжение ошибки и пилообразным сигналом того же генератора, размыкает ключ, см. рис. 9.71A и 9.72 . <-

87 Чтобы получить сигнал «компенсации наклона» . <-

88 В справочных данных на LT3435 кратко отмечено:

«Конструкции с обратной связью по напряжению имеют небольшой сдвиг по фазе до частоты резонанса контура из индуктивности и выходного конденсатора, за которым следует резкий скачок на 180°. Схемы с обратной связью по току имеют сдвиг на 90° на гораздо более низкой частоте, но не имеют дополнительного роста на 90° до частот, заметно превышающих частоту LC резонанса. Эти особенности токового режима очень упрощают частотную компенсацию обратной связи и сильно ускоряют реакцию на переходные процессы».
<-

89 Очевидно, разработчики микросхем преобразователей ( а значит, и их крупные покупатели ) предпочитают обратную связь по току, а не по напряжению, что хорошо видно по числу строк в табл. 9.5a и 9.5b и по скромному числу контроллеров с управлением по напряжению ( колонке «control mode» ) в табл. 9.6 .   <-

Previous part:

Next part: